gridgis基于网格计算的地理信息系统
- 格式:pdf
- 大小:71.45 KB
- 文档页数:3
1、地理信息系统(geographic information system , 即gis )——一门集计算机科学、 信息学、地理学等多门科学为一体的新兴学科, 它是在计算机软件和硬件支持下, 运用系 统工程和信息科学的理论,科学管理和综合分析具有空间内涵的地理数据,以提供对规划 、管理、决策和研究所需信息的空间信息系统。
2.栅格——栅格结构是最简单最直接的空间数据结构, 是指将地球表面划分为大小均匀 紧密相邻的网格阵列, 每个网格作为一个象元或象素由行、列定义, 并包含一个代码表示 该象素的属性类型或量值, 或仅仅包括指向其属性记录的指针。
因此, 栅格结构是以规则 的阵列来表示空间地物或现象分布的数据组织,组织中的每个数据表示地物或现象的非几何属性特征。
特点:属性明显, 定位隐含, 即数据直接记录属性本身, 而所在的位置则根据行列号转换为相应的坐标,即定位是根据数据在数据集中的位置得到的,在栅格结构中,点用一个栅格单元表示;线状地物用沿线走向的一组相邻栅格单元表示,每个栅格单元最 多只有两个相邻单元在线上;面或区域用记有区域属性的相邻栅格单元的集合表示,每个 栅格单元可有多于两个的相邻单元同属一个区域。
3.矢量——它假定地理空间是连续, 通过记录坐标的方式尽可能精确地表示点、线、 多边形等地理实体, 坐标空间设为连续, 允许任意位置、长度和面积的精确定义。
对于点实体, 矢量结构中只记录其在特定坐标系下的坐标和属性代码;对于线实体, 用一系列坐标对的连线表示;多边形是指边界完全闭合的空间区域,用一系列坐标对的连线表示。
4. “拓扑”(topology)一词来源于希腊文,它的原意是 “形状的研究”。
拓扑学是 几何学的一个分支,它研究在拓扑变换下能够保持不变的几何属性——拓扑属性(拓扑属 性:一个点在一个弧段的端点, 一个点在一个区域的边界上;非拓扑属性:两点之间的距离, 弧段的长度, 区域的周长、面积) 。
第一章1、什么是地理信息系统(GIS).它与一般计算机应用系统有哪些异同点.答:地理信息系统:是由计算机硬件、软件和不同的方法组成的系统,该系统设计支持空间数据的采集、管理、处理、分析、建模和显示,以便解决复杂的规划和管理问题。
GIS 脱胎于地图学,是计算机科学、地理学、测绘遥感学、环境科学、城市科学、空间科学、信息科学和管理科学等众多学科交叉融合而成的新兴学科。
但是,地理信息系统与这学科和系统之间既有联系又有区别: (1)GIS 与机助制图系统机助制图是地理信息系统得主要技术基础,它涉及GIS 中的空间数据采集、表示、处理、可视化甚至空间数据的管理。
地理信息系统和数字制图系统的主要区别在于空间分析方面。
一个功能完善的地理信息系统可以包含数字制图系统的所有功能,此外它还应具有丰富的空间分析功能。
(2)GIS 与DBMS(数据库管理系统) GIS 除需要功能强大的空间数据的管理功能之外,还需要具有图形数据的采集、空间数据的可视化和空间分析等功能。
因此,GIS 在硬件和软件方面均比一般事务数据库更加复杂,在功能上也比后者要多地多。
(3)GIS 与CAD 系统二者虽然都有参考系统,都能描述图形,但CAD 系统只处理规则的几何图形、属性库功能弱,更缺乏分析和判断能力。
(4)GIS 与遥感图像处理的系统遥感图像处理的系统是专门用于对遥感图像数据处理进行分析处理的软件。
它主要强调对遥感栅格数据的几何处理、灰度处理和专题信息提取。
这种系统一般缺少实体的空间关系描述,难以进行*一实体的属性查询和空间关系查询以及网络分析等功能。
2、地理信息系统有哪几个主要部分组成.它的基本功能有哪些.试举目前广泛应用的两个基础地理信息系统软件为例,列出它们的功能分类表,并比较异同点.(1)系统硬件:包括各种硬件设备,是系统功能实现的物质基础;(2)系统软件:支持数据采集、存储、加工、回答用户问题的计算机程序系统;(3)空间数据:系统分析与处理的对象,构成系统的应用基础;(4)应用人员:GIS 服务的对象,分为一般用户和从事建立、维护、管理和更新的高级用户;(5)应用模型:解决*一专门应用的应用模型,是GIS 技术产生社会经济效益的关键所在。
地理信息系统Geographic Information System GIS作为信息技术的一种,是在计算机硬、软件的支持下,以地理空间数据库(Geospatial Database)为基础,以具有空间内涵的地理数据为处理对象,运用系统工程和信息科学的理论,采集、存储、显示、处理、分析、输出地理信息的计算机系统,为规划、管理和决策提供信息来源和技术支持。
简单地说,GIS就是研究如何利用计算机技术来管理和应用地球表面的空间信息,它是由计算机硬件、软件、地理数据和人员组成的有机体,采用地理模型分析方法,适时提供多种空间的和动态的地理信息,为地理研究和地理决策服务的计算机技术系统。
地理信息系统属于空间型信息系统。
地理信息是指表征地理圈或地理环境固有要素或物质的数量、质量、分布特征、联系和规律等的数字、文字、图像和图形等的总称;它属于空间信息,具有空间定位特征、多维结构特征和动态变化特征。
地理信息科学与地理信息系统相比,它更加侧重于将地理信息视作为一门科学,而不仅仅是一个技术实现,主要研究在应用计算机技术对地理信息进行处理、存储、提取以及管理和分析过程中提出的一系列基本问题。
地理信息科学在对于地理信息技术研究的同时,还指出了支撑地理信息技术发展的基础理论研究的重要性。
地理数据是以地球表面空间位置为参照,描述自然、社会和人文景观的数据,主要包括数字、文字、图形、图像和表格等。
地理信息流即地理信息从现实世界到概念世界,再到数字世界(GIS),最后到应用领域。
数据是通过数字化或记录下来可以被鉴别的符号,是客观对象的表示,是信息的表达,只有当数据对实体行为产生影响时才成为信息。
信息系统是具有数据采集、管理、分析和表达数据能力的系统,它能够为单一的或有组织的决策过程提供有用的信息。
包括计算机硬件、软件、数据和用户四大要素。
四叉树数据结构是将空间区域按照四个象限进行递归分割(2n×2n,且n≥1),直到子象限的数值单调为止。
地理信息系统名词解释数据数据是通过数字化或直接记录下来的可以被鉴别的符号,包括数字、文字、符号、图形、图像以及它们能够转换成的数据等形式。
数据结构即指数据组织的形式,是适合于计算机存储、管理和处理的数据逻辑结构。
对空间数据则是地理实体的空间排列方式和相互关系的抽象描述。
数据模型:是表达现实世界的规格化说明,在数据库中用形式化的方法描述数据的逻辑结构和操作。
空间数据模型:就是对空间实体及其联系进行描述和表达的数学手段,使之能反映实体的某些结构特性和行为功能。
一般而言,GIS空间数据模型由概念数据模型、逻辑数据模型和物理数据模型三个有机联系的层次所组成。
关系数据模型用表格数据表示实体和实体之间关系的数据模型,表为二维表,满足一定的条件。
数据处理即对数据进行运算、排序、转换、分类、增强等,其目的就是为了得到数据中包含的信息。
地理数据是以地球表面空间位置为参照,描述自然、社会和人文景观的数据,主要包括数字、文字、图形、图像和表格等形式。
地理信息(2005) 地理信息是地理数据所蕴含和表达的地理意义,是指表征与地理环境要素有关的物质的数量、质量、分布特征、联系和规律等的数字、文字、图像和图形的总称。
地理信息具有空间、属性、时态三种特征。
地理信息流即地理信息从现实世界到概念世界,再到数字世界(GIS),最后到应用领域。
地球信息科学(2004) 与地理信息系统相比,它更加侧重于将地理信息视作为一门科学,而不仅仅是一个技术实现,主要研究在应用计算机技术对地理信息进行处理、存储、提取以及管理和分析过程中提出的一系列基本问题。
地理信息科学在对于地理信息技术研究的同时,还指出了支撑地理信息技术发展的基础理论研究的重要性。
(邬伦,《地理信息系统原理、方法和应用》)地理信息系统(2004,2008,2009) GIS是由计算机硬件、软件和不同的方法组成的系统,该系统设计支持空间数据采集、管理、处理、分析、建模和显示,以便解决复杂的规划和管理问题。
GIS的发展趋势与数字地震应急救灾的实现技术李东平;姚远【摘要】随着数字地球(Digital Earth)的提出与实施,GIS的发展已经进人成熟期,数据多维化(3D & 4D GIS)、平台网络化(Web GIS),集成化成为GI.S的发展方向.GIS新技术应用于数字地震应急救灾,可以在后方逼真地模拟地震现场,为指挥者提供更丰富和更直观的救援信息,为现场救援提供强大的技术支持,为指挥员决策提供更科学的决策模型.文中就建设一个数字地震应急救灾系统提供了方法和理论支持,并在系统建设中作了些初步探索,应用GIS新技术与数字地震应急救灾结合建设一个信息平台.%With the proposal and application of Digital Earth, the development of GIS has entered the mature stage. The Mobile GIS and the Grid GIS are developing rapidly. The 3D&4D GIS,the WebGIS and the integrated GIS are the new direction of the development of GIS. The application of new GIS technology in digital earthquake emergency rescue may simulate realistic scene of earthquake. For the commanders, it may provide more richer and intuitionistic rescue information. For the site relief, it may provide powerful technological support. For the commander, it may provide more intelligent decision-making model. In this paper, building a digital earthquake emergency relief system provides methods and theoretical support, and construction in the system made some exploration.【期刊名称】《计算机技术与发展》【年(卷),期】2011(021)001【总页数】4页(P214-217)【关键词】地震应急;GIS;应急指挥【作者】李东平;姚远【作者单位】浙江省地震局,浙江,杭州,310013;杭州市国内经济合作办公室,浙江,杭州,310013【正文语种】中文【中图分类】TP393;P2080 前言地理信息系统(简称GIS),是与采集、贮存、管理、分析和描述与空间和地理分布有关的数据的空间信息系统,地理信息是指与所研究对象的空间地理分布有关的信息[1,2]。
网格计算与Grid GIS 体系结构与关键技术探讨姜永发,闾国年(南京师范大学地理信息科学江苏省重点实验室,南京210097)【摘 要】结合当前的网格计算和网格数据库技术,从GIS 集成运算与数据共享的角度概括了Grid GIS 包括应用层、中间件层与资源层三层架构的协同工作体系结构和宽带网络技术、分布对象技术、互操作技术与GML 共享技术等关键技术支撑以及Grid GIS 服务组成结构等。
【关键词】网格;网格计算;Oracle ;Grid GIS【中图分类号】P208 【文献标识码】A 【文章编号】1009-2307(2005)04-0016-04收稿日期:2004-10-21基金项目:国家高新技术发展规划(863)项目(编号:2002AA131030)1 引 言传统因特网实现了计算机硬件的连接、万维网实现了网页资源的连通,而网格(Grid )是利用高速国际互联网或专用网络把地球上广泛分布的计算资源、存储资源、通信资源、网络资源、软件资源、数据资源、信息资源、知识资源等连成一个逻辑整体,最终实现用户在格网这个虚拟组织环境上进行资源共享和协同工作消除信息孤岛和资源孤岛[1]。
1998年首次提出网格概念的计算网格的创始人Ian 1Foster 认为网格是将高速互联网、高性能计算机、大型数据库、传感器、远程设备等融为一体,即格网计算为数据密集型空间分析提供了计算资源支持,数据格网为海量空间数据分布式存储、管理、传输、分析提供了一体化的解决方法[2]。
目前网格的研究主要在美国和欧洲。
由中国科学院计算技术研究所的方金云与中国科学院地理科学与资源研究所的何建邦提出了网格GIS 的五层体系结构模型,分析了空间(元)数据标准、空间服务标准、分布空间对象技术、构件与构件库技术、基于框架的互操作技术、中间件技术等实现该系统的关键技术[3];中国科学院地理科学与资源研究所资源与环境信息系统国家重点实验室的沈占锋、骆剑承等提出了当前网格计算在GIS 领域可以结合中间件技术,形成网格GIS 的应用架构,以及提出了基于GML 语言应用Web Service 技术的中间件分布式架构Grid GIS 的思想[4]。
名解:链码结构:链码数据结构首先采用弗里曼码对栅格中的线或多边形边界进行编码,然后再组织为链码结构的文件。
链式编码将线状地物或区域边界表示为:由某一起始点和在某些基本方向上的单位矢量链组成。
编码过程:起始点的寻找一般遵循从上到下、从左到右的原则。
场模型:也称作域模型,是把地理空间中的现象作为连续的变量或体来看待。
2.5DGIS:以平面制图和平面分析为主的GIS,称为2DGIS,当增加了高程信息并将高程信息看做是属性时,以及可以构建数字高程模型或数字地形模型的GIS,称之为2.5DGIS。
空间分析:是从空间数据中获取有关地理对象的空间位置、分布、形态、形成和演变等信息的分析技术,是地理信息系统的核心功能之一,它特有的对地理信息的提取、表达和传输的功能,是地理信息系统区别于一般管理信息系统的主要功能特征。
数字高程模型:简称DEM,是通过有限的地形高程数据实现对地形曲面的数字化模拟,高程数据常常采用绝对高程。
地理信息可视化:是将科学计算中产生的大量非直观的、抽象的或者不可见的数据,借助计算机图形学和图像处理等技术,以图形图像信息的形式,直观、形象地表达出来,并进行交互处理。
嵌入式GIS:是GIS与嵌入式设备集成的产物,它以应用为中心,以计算机技术为基础,软件硬件可裁剪,适应应用系统对功能、可靠性、成本、体积、功耗严格要求的微型专用计算机系统。
游程长度编码结构:也称行程编码,不仅是一种栅格数据无损压缩的重要方法,也是一种栅格数据结构。
简答:简述基于网格的地理信息服务模式的特点:1.网格GIS服务是通过网格计算实现的,Web GIS则是基于广域网提供服务的。
2..网格GIS服务模式中,基于新的Grid体系结构,客户端是各种各样的上网设备,而连在网上的各种服务器将组成单一的逻辑上的网格。
3.网格GIS服务模式中的用户浏览器不被网格的硬件和软件基础结构的细节所打扰。
4.基于网格的GIS网络服务需要储存和管理更大数量的空间信息,并有能力在大量用户同时通过网格对其进行访问时能快速响应。
GIS系统设计方案1. 引言地理信息系统(Geographic Information System,简称GIS)是一种基于地理位置信息的系统,广泛应用于地理学、城市规划、环境科学、交通管理等领域。
本文将介绍一个GIS系统的设计方案,该方案旨在实现地理数据的有效收集、管理和分析。
2. 系统概述2.1 目标该GIS系统的主要目标是提供一个集成的平台,让用户能够有效地处理地理空间数据,完成地理分析,生成专业的地图和报告。
系统应具备以下功能:•地理数据的采集和处理;•空间数据的存储和查询;•空间分析和统计;•地图绘制和显示;•数据报表生成。
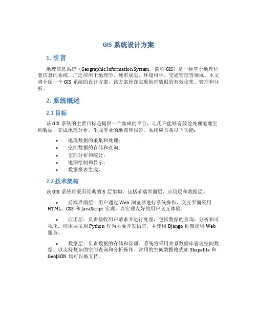
2.2 技术架构该GIS系统将采用经典的3层架构,包括前端界面层、应用层和数据层。
•前端界面层:用户通过Web浏览器进行系统操作,交互界面采用HTML、CSS和JavaScript实现,以实现友好的用户交互体验。
•应用层:负责接收用户请求并进行处理,包括数据的查询、分析和可视化。
应用层采用Python作为主要开发语言,并使用Django框架提供Web 服务。
•数据层:负责数据的存储和管理。
系统将采用关系数据库管理空间数据,以支持复杂的空间查询和分析操作。
常用的空间数据格式如Shapefile和GeoJSON均可以被支持。
3. 功能设计3.1 地理数据采集和处理系统将提供用户友好的表单和工具,方便用户输入和管理地理数据。
用户可以通过上传地理数据文件,或者通过绘制地理要素的方式进行数据录入。
系统将提供数据预处理功能,包括数据清洗、格式转换等。
3.2 空间数据存储和查询系统将采用关系数据库存储地理数据,通过空间数据库的扩展插件支持空间数据的存储和查询。
系统将设计并实现合适的数据库模式,以支持常见的空间查询,如空间距离查询、重叠查询等。
3.3 空间分析和统计系统将提供多种空间分析和统计功能,包括缓冲区分析、叠加分析、最近邻分析等。
系统将实现空间分析算法,并提供可视化的结果展示。
基于WebGIS的地理信息系统设计与实现地理信息系统(Geographic Information System,简称GIS)是一种利用计算机来存储、管理、分析和展示地理空间数据的系统。
基于WebGIS的地理信息系统设计与实现,是指将传统的地理信息系统应用扩展到Web平台上,通过网络实现地理信息数据的共享、交互和可视化展示。
本文将就基于WebGIS的地理信息系统的设计与实现,进行详细的探讨。
一、简介地理信息系统(GIS)是通过将地理位置和属性信息与地图相结合,将现实世界的地理空间数据以数值形式进行描述、处理和分析的技术体系。
利用GIS,我们可以进行空间数据的收集、存储、管理、分析和展示,进而获得有关地理现象和态势的空间关系和发展趋势。
二、基于WebGIS的地理信息系统设计与实现的意义1. 数据共享和交互:传统的地理信息系统通常需要安装专业软件和获取数据授权,而基于WebGIS的地理信息系统可以通过网络进行数据的共享和交互,提供便捷的数据获取和查询服务。
2. 空间可视化展示:基于WebGIS的地理信息系统可以将地理数据以地图形式展示,利用可视化手段将抽象的数据转化为直观的地图,使用户更容易理解地理现象和数据之间的关系。
3. 跨设备和平台使用:基于WebGIS的地理信息系统可以在多种终端设备上进行访问和使用,例如电脑、手机、平板等,用户可以随时随地获取所需地理信息。
三、基于WebGIS的地理信息系统设计与实现的关键技术1. 地理数据采集和处理:通过各种方式获取地理数据,如卫星遥感、GPS定位、无人机等。
然后对地理数据进行清洗、处理、融合等操作,以保证数据的准确性和完整性。
2. 数据存储与管理:将采集到的地理数据存储到数据库中,并通过合适的数据模型进行管理,以满足地理信息系统的需求。
3. 地图可视化展示:利用地图引擎和前端技术,将存储在数据库中的地理数据以地图形式展示出来。
可以使用开源地图引擎如OpenLayers或Leaflet,结合HTML、CSS和JavaScript等前端技术进行开发。
一、填空题(1)在GIS中计算机硬件包括___,___,___,___等。
计算机主机、数据输入设备、数据存储设备、数据输出设备。
(2)规划工作中空间信息源包括___,___,___,___,___等。
图件、实地调查资料、统计资料和科研报告、遥感资料、实测资料。
(3)地理数据库结构包括___,___,___,___,___等。
层次结构、网络结构、关系数据库结构、面向目标模型。
(4)栅格数据宏运算包括___,___,___,___,___等。
扩张、侵蚀、加粗、减细、填充。
(5)在GIS中计算机软件包括___,___,___,___,___等。
数据输入子系统、图形与文本编译子系统、空间数据库管理子系统、空间查询与空间分析子系统、数据输出子系统。
(6)城市与区域空间信息制图的基本结构有___,___,___,___,___,___等。
网络结构、等值线结构、网络结构、离散点结构、多边形结构、三维立体结构。
(7)进行数据压缩的方法有___,___,___,___,___等。
间隔取点法、垂距法和偏角法、道格拉斯——普克法、光栏法。
(8)栅格数据的基本运算包括___,___,___等。
栅格图像的平移、两个栅格图像的算术组合、两个栅格图像的逻辑组合。
(9)GIS的英文全称是____Geographic Information System_。
(10)空间信息的基本特征为___,___,___,___等。
空间定位特征、时间特征、层次性模糊性和不确定性。
(11)地理信息系统按其内容可以分为___,___,___等。
专题信息系统、区域信息系统、GIS工具。
(12)布尔逻辑组合包括___,___,___,___等。
或、异或、和、非。
(13)几何数据获取方法主要有___,___,___,___,___等。
外业测量获得、由栅格形式的空间数据转换获得、对各类地图跟踪数字化获得、扫描获得。
(14)GIS中的空间分析主要包括___,___,___,___,___等。
地理信息系统的框架与基础一、地理信息系统的框架1.1概念地理信息系统(Geographic Information System,简称GIS)是一种专门用于存储、管理、处理和分析地理空间数据的计算机系统,可以帮助人们更好地理解和把握地球表面上的空间分布规律和时空变化趋势。
1.2组成部分GIS的核心技术包括地图制作、空间数据管理、数据分析、空间模型构建和空间可视化等方面。
具体来说,GIS的组成部分包括地图、数据、软件、硬件和人员等,其中,地图和数据是GIS 的基础,软件和硬件是GIS的技术支撑,人员则是GIS的使用者和管理者。
1.3标准体系GIS的标准体系包括数据标准、软件标准、服务标准和元数据标准等,这些标准保证了GIS数据的互操作性,使得不同来源、格式、用途的数据可以在GIS系统中进行有效整合和分析,同时也为GIS应用的共享和交流提供了基础。
二、地理信息系统的基础2.1地图与地图投影地图是GIS系统的基础,它是将地球表面投影到平面上的一种表现方式。
地图制作需要选择合适的投影方式,投影方式的选择应当考虑数据的地理位置、形状、大小、距离、方向及比例等因素。
常见的投影方式包括等角圆柱投影、等积圆柱投影、等角圆锥投影、等积圆锥投影、等面等距投影等,每种投影方式都有其适用范围和优缺点。
2.2空间数据类型GIS系统主要管理和处理的是空间数据和属性数据,空间数据又包括矢量数据和栅格数据两种类型。
矢量数据是由离散的点、线、面等几何要素组成的,它采用坐标系来确定要素的位置和形状,通常用于表示地物的分布和空间关系。
栅格数据是由行列网格组成的,每个单元格代表一定大小的实际地面区域,栅格数据的值代表某一属性的信息,通常用于高程和遥感图像等数据的表达和分析。
2.3空间数据采集空间数据采集是GIS系统的关键环节,它决定了GIS数据的质量和精度,常见的空间数据采集方法包括GPS(全球定位系统)、航空摄影、遥感影像解译、地形测量和野外调查等。
创建地理信息系统的基础步骤和工具创建地理信息系统(Geographic Information System,简称GIS)是一项以地理空间数据为基础的信息处理和分析工作。
它通过采集、存储、管理、分析和可视化地理数据,帮助用户更好地理解和利用地理空间信息。
本文将介绍创建地理信息系统的基础步骤和工具,以帮助读者初步了解和应用GIS。
一、采集地理数据采集地理数据是创建GIS的基础步骤之一。
地理数据的采集可以通过多种手段实现,包括全球卫星定位系统(Global Positioning System,GPS)、遥感影像、地形测量、调查问卷等。
其中,GPS技术可以准确记录地点的经纬度坐标,遥感影像则通过卫星或航空器获取地表信息。
地形测量则利用测量仪器进行地面高程测量,而调查问卷则可以获取人为收集的地理属性数据。
通过综合运用这些数据采集手段,可以快速获取丰富准确的地理数据,为后续分析和应用提供基础。
二、数据处理与管理数据的处理与管理是创建GIS的核心任务之一。
在这一步骤中,需要对采集到的地理数据进行清理、整合、转换和存储。
清理数据可以通过去除重复、缺失和错误数据等方式提高数据的质量。
整合数据涉及不同数据源的融合和统一,使之符合一致的规范和格式。
转换数据则将地理数据从一种格式转为另一种格式,以便于后续的分析和可视化。
最后,对处理后的数据进行存储与管理,可以采用数据库等方式来组织和管理数据,高效地管理和检索数据。
三、空间分析与模型构建空间分析是GIS的重要功能之一,通过对地理数据进行分析、关联和挖掘,可以揭示地理现象的规律和关系。
常见的空间分析功能包括缓冲区分析、叠置分析、网络分析等。
缓冲区分析可以基于指定地点进行范围分析,叠置分析则可以计算不同地理要素之间的关系和覆盖程度,网络分析则可以分析最短路径、服务区域等。
同时,通过构建空间模型,可以模拟地理空间的演化和预测,为决策和规划提供科学依据。
四、可视化与呈现可视化是将地理数据以图形、图像等形式展示给用户的过程。
测绘技术中的地理信息系统应用案例分享地理信息系统(Geographic Information System,简称GIS)是一种基于电子地图的信息系统,通过将地理空间信息与属性数据相结合,实现对地理数据的存储、查询、分析、显示和管理,为各行各业提供了强大的决策支持和数据分析工具。
在测绘技术中,GIS的应用已经成为必不可少的工具,为测绘工作带来了巨大的便利与效益。
本文将以几个实际应用案例,分享GIS在测绘技术中的应用。
案例一:城市规划与土地利用城市规划是一项综合性的工作,涉及到城市的发展、用地规划、交通布局等多个方面。
而GIS提供了强大的地理分析和可视化功能,能够为规划者提供准确的地理数据和决策支持。
例如,在一座城市的规划中,规划者可以利用GIS对现有的土地利用情况进行分析,评估城市的用地格局是否合理,并通过GIS模拟工具,预测未来的城市发展趋势。
同时,GIS还可以结合交通网络数据,优化城市道路规划,提高交通效率和减少交通拥堵。
案例二:水资源管理水资源是人类生存和发展的基础,合理利用和管理水资源对于保障人民生活和环境可持续发展至关重要。
GIS在水资源管理中的应用包括水源地保护、水域污染控制、水资源调度等方面。
以水源地保护为例,通过GIS技术可以对水源地进行动态监测和管理,及时发现潜在的污染源并采取措施进行治理。
同时,GIS还可以结合水资源调度模型,进行水资源的合理分配和利用,提高水资源的利用效率。
案例三:自然灾害防治自然灾害是世界各地普遍面临的问题,如地震、洪涝、滑坡等。
GIS可以在自然灾害的预防和应对中发挥重要作用。
例如,在地震防灾中,利用GIS可以进行地震风险评估和灾后损失评估,预测地震灾害后果并制定相应的应急救援方案。
在洪涝防治中,GIS可以集成水文数据、地形数据和降雨预测数据,实现对洪水泛滥的动态监测和预警,及时提醒民众转移并安全撤离。
案例四:地质灾害评估地质灾害是指由自然地质因素引起的地表破坏、水土流失、岩质滑坡等一系列灾害性事件。
概述1 近年来计算机硬件的飞速发展和软件的进一步成熟,并伴随着的流行和高性能计算机的利用以及低耗费高速Internet 网络的发展,使计算机网络成为单个统一强大的计算机资源的梦想正在逐步成为可能。
所谓网格,是指将机群、(Grid)超级计算机、大规模存储系统、数据库以及其他地理上分散的特殊仪器设备,甚至个人计算机等所有的计算资源、存储资源、通信资源、软件资源、信息资源、知识资源等连接起来作为单个统一资源使用。
从而能够方便快捷地解决各种复杂的问题。
继实现了计算机硬件的连通,实现了Internet Web 网页的连通,试图实现互联网上所有的资源全面连通,Grid 掀起第次网络技术浪潮。
因此有人也称网格为第代因特33网。
但是必须注意到,我们平常所接触的信息中,地理空间信息的比例可以占到左右80%[1],然而地理空间信息在网上传送的信息中所占的比例却远未达到这一数字。
这是因为作为专业处理地理信息的管理信息系统——地理信息系统,,虽然应用领域日 (Geographical Information System GIS)益广泛,却严重滞后于网络技术发展的速度,绝大多数系统仍运行在单机环境下,即便是上了网,也基本还停留在C/S 结构的专用局域网上,无法为社会大众使用。
随着计算机网络、计算机通信等技术的发展,研究的重点已经由传统GIS 的数据结构和算法的研究转移到网络和分布式GIS(WebGIS)上。
GIS 但是基于协议的万维网并不能很好地解决人们TCP/IP 在地理空间信息共享方面所出现的问题,主要是由于分布式数据环境中协议的点对点传输优点变成TCP/IP (Peer-to-peer)了缺点,使万维网上出现了大量的信息孤岛。
在最近几年中“数字地球”、“数字城市”成为了发展的方向,实践GIS 证明,传统的技术已经不能解决“数字地球”、“数字城市”的实时处理和信息共享问题,因为它们需要能够使地理空间信息提供者能够实时地将地理空间信息提供给最需要的用户、而地理空间信息使用者又能够知道哪里能够找到急需的地理空间信息,当前的分布式技术还远未达到这种要GIS 求,必须在具有异构性、可扩展性(Heterogeneity)、动态自适应性和多级管理域等特(Scalability)(Adaptability)点的网格技术的基础上,这种情况下,网格计算的并行处理优势突出显示出来,基于网格计算的应运而生,构建新GIS 一代的网络地理信息系统——网格成了研GIS(GridGIS)GIS 究的一个主要方向。
网格计算及其研究进展2 网格计算是将一个网络中众多计算机资源在同一时间用于单个问题的处理,通常是用于需要极大量计算机处理周期或访问大量数据的科学或技术问题[2]。
网格计算可以看作分布式大规模集群计算和网络分布式并行处理的一种形式。
它可以局限在一家公司内计算机工作站的网络上,或者是一种公众的协作在此情况下,有时也被认为是一种对等计算的(形式。
事实上,有许多应用,包括协同工程,数据查询,)高吞吐量计算,理所当然还有分布式超级计算都将会受益于网格基础结构的发展。
根据所言,网格是一个无Larry Smarr 缝的、集成计算的、协同的环( Integrated computational ) 境[3]。
网格的功能可以被等分成两个逻辑网格:计算网格(和访问网格。
计算网格可Computational grid)(Access grid)以提供虚拟的、无限制的计算和分布数据资源。
访问网格将提供一组协作环境。
从世纪年代末期以来,网格研究就吸引了众多的注2080意力。
很多国家都投入了大量研究资金,希望能抓住机遇、掌握未来的命运。
从美国、日本等发达国家到印度这样的发GridGIS ——基于网格计算的地理信息系统王铮 1,2 ,吴兵 1(.华东师范大学城市与环境信息科学教育部开放实验室,上海;.中国科学院科技政策与管理科学研究所,北京)1 2000622100080摘要: 讨论了网格计算的有关概念及其最新的研究进展,并在此基础上提出了基于网格计算的地理信息系统-的概念、特点及其GridGIS 体系结构。
旨在解决目前地理空间信息的共享严重滞后于网络技术发展的速度而得不到有效利用和应用并没有像所预期的那样深入人们GIS 生活的方方面面的困惑。
关键词:网格计算;地理信息系统;网格GIS——GridGIS Geographical Information System Based on Grid ComputingWANG Zheng 1,2, WU Bing 1(1. Geocomputation Open Laboratory, Ministry of State Education of China, East China Normal University, Shanghai 200062;,2. Institute of Policy and Management Chinese Academy of Sciences, Beijing 100080)【】Abstract ,,This paper suggests a GridGIS model . In the model, parallel computing and heterogeneity scalability adaptability of GIS are considered as key problems which need GridGIS to solve; besides, multi-level structure of GridGIS has been suggested in the model.【】Key words ()Grid computing; Geographical information system GIS ; GridGIS第29卷 第4期Vol.29 № 4计 算 机 工 程Computer Engineering2003年3月 March 2003・ 基金项目论文・中图分类号:TP 212.2文章编号:1000—3428(2003)04—0038—03文献标识码:A—38—展中国家,都启动了大型网格研究计划,并得到了产业界的大力支持。
美国政府用于网格技术经费已达亿美元;英国5政府已投资亿英镑。
美国军方正规划实施全球信息网格1 "(,预计在年完Global Information Grid)"2020成[4]。
在网格计算领域,已成立了,:Global Grid Forum eGrid 等论坛。
国际上的网格研European Grid Computing Initiative 究主要采用开放源代码,公开合作的模式。
目前比较有影响的研究计划有:、、、Globus Legion Information Power Grid 、等Eurogrid Distributed Terascale Facility [5]。
美国和欧洲现有多个网格计算的研究项目正在进行,而国内的研究刚刚起步,主要的代表有国家高性能中心下的国家高性能计算环境,简称(National High Performance Computing Environment 或者称为国家计算网格,简称网格等NHPCE)(Grid )[6]。
它的目的在于将向全国范围内各行业和社会大众提供各种一体化的高性能的计算环境和信息服务。
网格技术产生之初,是为了满足科研计算的需要。
但受市场需求、技术和标准进步的推动,网格计算也逐步向商业应用发展 -[710]。
网格概念的提出3 GIS 美国科学院院士地理信息科学权威认为,地Goodchild 理信息科学主要是研究在应用计算机技术对信息进行处理、存储、提取、以及管理和分析过程中所提出的一系列基本理论问题和技术问题,如数据的获取和继承、分布式计算、地理信息的认知和表达、空间分析、地理信息基础设施建设、地理数据的不确定性及其对地理信息系统操作的影响、地理信息系统的社会实践等等[11]。
地理信息系统是地理信息科学研究的一个重要手段。
它是一个集采集、存储、管理、查询、分析和显示为一体的计算机综合信息系统。
更确切地说,是以数字化的形式反映人类社会赖以生存的地球空GIS 间的现势和变迁的各种空间数据以及描述这些空间数据特征的属性,以模型化的方法来模拟地球空间对象的行为,在计算机软、硬件的支持下,以特定的格式支持输入输出、存/储、显示以及进行地理空间信息查询、综合分析、辅助决策的有效工具。
自从年世界上第一个用于土地资源管理的地理信息1963系统在加拿大建成以来,随着计算机技术的高速发CAGIS 展,也在不断发展,并在许多国家和地区的各个部门和GIS 领域得到迅速且广泛的应用。
但是,以往的发展,都是GIS 以应用为研究目的,技术成熟先进,但由于历史原因,缺少合适的理论指导,缺乏系统规范,其发展特点是[12]:以计算机技术为基础的多种高技术的综合、集成;研究市场化、应用社会化;系统软件和用户模式网络化、层次结构化;数据资源共享需求突出。
发展所面临的突出问题是数据瓶GIS 颈,包括数据采集、数据更新、数据共享、数据分析等。
当今信息领域正发生着广泛而深刻的技术变革,新概念和新技术不断完善和发展。
地球信息科学的发展;数字地球概念的提出;技术和数据库技术走向集成;信息高速公GIS 路和网的发展Internet [12,13]。
网和信息高速公路的飞速Internet 发展与广泛应用,带来了分布式应用研究以及共享信息和知识需求的不断增长,必然带来网络的发展。
而现在第GIS 3代的网络技术——网格技术的提出和发展对的发展更带GIS 来了长远的影响。
特别是年月日美国前副总统戈尔1998131提出的“数字地球”战略,需要对大量的地理信息进行并 行计算处理,此时的不足显现出来了,因为它主要WebGIS 通过超链接形成超文本,包括实现并行计算功能,而这一点对数字地球、数字城市需要的快速计算、信息共享是致命的。
网格计算的提出和发展使得必将朝着以下方向发GIS 展:网络化、标准化、全球化、大众化。
GIS GIS GIS GIS 也必将成为“数字地球”的核心平台。
GridGIS 可以认为网格是与网格技术的有机结合,是GIS GIS GIS 在网格环境下的一种应用。
而且的网格环境必须能GridGIS 够在整个当前新近的硬件和软件技术上操作,最终目标是实现空间信息网格化。
通过网格技术使功能得到了延伸和GIS 拓展,真正成为一种大众使用的信息工具,从网格上的任意一个节点,可以访问网格上的各种分布式的、具有超媒体特性的地理空间数据及属性数据,进行地理空间分析、查询,并能对复杂空间问题进行并行计算,以辅助和支持决策。