网络大电影投资制作合作协议书(律师推荐)范例
- 格式:docx
- 大小:18.23 KB
- 文档页数:4
网络电影投资合同范本甲方(出品方):公司名称:______________________法定代表人:____________________地址:______________________联系电话:____________________乙方(投资方):姓名:______________________身份证号码:____________________地址:______________________联系电话:____________________一、影片概况1. 影片名称:[网络电影具体名称]2. 影片类型:[影片类型,如剧情、喜剧、科幻等]3. 影片时长:[预计影片时长]4. 制作预算:本片的制作预算为人民币[具体金额]元(大写:[大写金额])。
5. 拍摄地点:[拍摄地点]6. 预计上映时间:[预计在网络平台上映的时间]二、投资金额及支付方式1. 乙方同意向本片投资人民币[具体金额]元(大写:[大写金额]),占本片总投资的[投资比例]%。
2. 乙方应在本合同签订后的[具体日期]个工作日内,将投资款一次性支付至甲方指定的银行账户。
3. 甲方指定的银行账户信息如下:开户银行:______________________账户名称:______________________账号:______________________三、双方权利与义务(一)甲方权利与义务1. 甲方有权按照本合同的约定使用乙方的投资款进行本片的拍摄、制作和宣传发行。
2. 甲方负责本片的剧本创作、拍摄制作、后期制作、宣传发行等全部工作,并确保本片的质量符合国家相关法律法规和行业标准。
3. 甲方应按照本合同的约定向乙方提供本片的制作进度报告和财务报表,以便乙方了解本片的制作情况和资金使用情况。
5. 甲方有权根据本片的实际情况对制作预算进行调整,但调整后的制作预算不得超过原制作预算的[调整比例]%。
如制作预算调整超过[调整比例]%,甲方应事先征得乙方的书面同意。
网络投资电影合同范本1. 合同背景本合同由以下双方签订:投资人(以下简称“甲方”)与电影制作公司(以下简称“乙方”)。
2. 合同目的本合同旨在明确甲方与乙方之间关于网络投资电影的合作事项,并规定双方的权利与义务。
3. 合同条款3.1 项目概述本项目名称为《电影名称》,乙方将负责《电影名称》的制作、发行和推广工作。
3.2 投资金额及付款方式3.2.1 甲方同意向乙方投资金额为XX万元,作为《电影名称》的资金支持。
3.2.2 甲方应按以下方式支付投资款项给乙方:- 首次支付:XX万元,于合同签订日起XX个工作日内支付至乙方指定账户。
- 后续支付:按照制作进度,甲方应在乙方提出支付通知后XX个工作日内支付相应金额。
3.3 投资收益及分成比例3.3.1 甲方与乙方约定的投资回报方式为利润分成。
3.3.2 乙方承诺按照以下分成比例分配利润:- 甲方:XX%; - 乙方:XX%。
3.4 制作进度与交付时间3.4.1 乙方将制定详细的制作进度计划,并及时向甲方提供制作进展报告。
3.4.2 双方约定《电影名称》的交付时间为XX年XX月XX日,届时电影应在规定的格式内完成制作并交付给甲方。
3.5 电影票房分成3.5.1 对于《电影名称》的网络票房收入,甲方与乙方约定按照以下方式分成:- 甲方:XX%; - 乙方:XX%。
3.5.2 票房结算周期为XX个月,乙方应在结算周期结束后的XX日内向甲方提供完整的票房结算报表。
3.6 合同解除与争议解决3.6.1 若因不可抗力因素导致《电影名称》无法完成制作或影响票房收入,双方应协商解决并作出相应调整。
3.6.2 如果发生严重违约行为,任何一方有权解除本合同,并可追究违约方的法律责任。
3.6.3 如因本合同引起的争议,双方应通过友好协商解决,若协商不成,应提交所在地人民法院诉讼解决。
4. 合同生效与期限4.1 本合同一经签字盖章即生效,有效期为XX年。
4.2 本合同有效期届满后,双方若无异议,可协商签订新的合作协议。
编号:_______________本资料为word版本,可以直接编辑和打印,感谢您的下载三方网络大电影投资制作合作协议模板甲方:___________________乙方:___________________日期:___________________乙方:丙方:鉴于:为促进文化事业的发展,繁荣网络大电影创作,甲、乙、丙三方决定联合策划制作网络大电影《XXXX暂定名。
鉴于此,双方本着互惠互利、诚实信用、风险共担的原则,经充分友好协商,订立如下合同条款,共同恪守履行。
第一条、网络大电影影片概况1、片名:《XXXX (暂定名)2、片长:XX分钟左右3、拍摄周期:15天左右4、后期制作周期:50天左右5、总成本:约XX万人民币(大写:XXX万元人民币,以实际支出为准),由制作费、宣传费、发行费及不可预见费四部分组成。
6、制作周期:筹备期:________ 年日至______________ 年日o拍摄期:________ 年日至______________ 年日o后制期:________ 年日至______________ 年日0公映期:________ 年日前。
第二条、网络大电影制作总投资及出资方式网络大电影总投资费用确定为人民币XX万元整,由三方投资网络大电影《XXXX暂定名、采取以下方式:1、其中甲方投资剧本』即人民币X万元;乙方投资%即人民币X 万元,丙方投资』即人民币—元。
专用帐号:(帐号名称:)2、以上资金均用丁本电片的全部制作费用,甲方应严格按照制作预算执行,但其他两方有权予以监督。
3、本合同签署后乙方、丙方即本合同签定之日起8个工作日之内将投资款一次性转入本合同指定账号4、三方同意本片制片人署名如下:出品 : > > o第三条、回报条件:1、前期网络大网络大电影发行完毕,影片所得的款项到账后,先返还投资方出资款人民币XX万元整。
2、影片所得利润扣除所有相关费用(投资款、国家标准营业税收费等)之后进行利润分成,即甲方从中利润分配(X%),乙方从中利润分配(X%),丙方从中利润分配(X%)第四条、版权归届1、三方同意:本片摄制完成后,三方共同享有完成影片在全世界范围内的全部版权(编剧、导演署名权除外)并按照本合同项下的投资比例分享。
电影投资制作合作协议书甲方(投资方):- 名称:- 地址:- 法定代表人:- 联系方式:乙方(制作方):- 名称:- 地址:- 法定代表人:- 联系方式:鉴于甲乙双方拟共同投资制作电影《XX》(以下简称“本片”),经友好协商,达成如下合作协议:一、合作内容1. 甲方负责提供本片所需的全部或部分资金,金额为人民币XX万元。
2. 乙方负责本片的策划、拍摄、制作、后期制作及发行工作。
3. 双方共同拥有本片的版权,并按照约定比例分配收益。
二、投资金额及回报1. 甲方投资金额为人民币XX万元,占本片总投资额的XX%。
2. 本片的净利润按照甲乙双方的投资比例进行分配。
3. 净利润的分配应在本片上映后一年内进行结算。
三、权利与义务1. 甲方有权监督本片的制作进度和财务状况,有权审查预算和决算报告。
2. 乙方应保证本片的质量,按计划完成制作,并对投资方的资金使用负责。
3. 双方应共同努力,确保本片的商业成功和艺术质量。
四、保密条款1. 双方应对合作过程中获知的商业秘密和技术秘密负有保密义务。
2. 未经对方书面同意,任何一方不得向第三方透露本协议及相关商业信息。
五、违约责任1. 如一方未能履行本协议规定的义务,应承担违约责任,赔偿对方因此遭受的损失。
2. 如因不可抗力因素导致本片无法完成,双方应及时沟通,协商解决后续事宜。
六、争议解决本协议在履行过程中发生的任何争议,双方应首先通过友好协商解决;协商不成时,可提交至甲方所在地人民法院诉讼解决。
七、其他事项1. 本协议自双方签字盖章之日起生效。
2. 本协议未尽事宜,可由双方另行签订补充协议。
3. 本协议一式两份,甲乙双方各执一份,具有同等法律效力。
甲方(签字):__________ 日期:____年__月__日乙方(签字):__________ 日期:____年__月__日。
网络电影投资合同范本甲方:(投资方名称)乙方:(制片方名称)鉴于甲方希望投资网络电影项目,乙方同意接受甲方的投资,并按照以下协议履行其制片方义务。
双方达成如下合同:一、项目概述1.1 项目名称:(网络电影项目名称)1.2 项目性质:网络电影制作与发行1.3 项目预计拍摄周期:(具体时间)1.4 项目预计总投资额:(具体金额)1.5 甲方投资额:(具体金额)1.6 乙方自筹资金额度:(具体金额)二、投资金额及方式2.1 甲方应向乙方支付的投资金额为:(具体金额),该金额作为场景费、演员酬劳、后期制作费用等项目的资金。
2.2 投资款项的支付方式:(具体支付方式和时间安排)2.3 乙方应及时提供真实有效的资金使用凭证,确保资金使用透明、合法合规。
三、投资分成3.1 项目盈利分成:甲方和乙方按照以下比例分享项目的盈利:- 甲方:(具体比例)- 乙方:(具体比例)3.2 乙方应保证在获得盈利后的10个工作日内向甲方支付其应得分成款项。
四、项目运营和发行4.1 乙方应在项目制作完成后,通过合法渠道为网络电影寻求发行渠道和平台合作,并确保最大化地推广和宣传网络电影。
4.2 乙方应保证网络电影在法律和监管要求下进行发行,不得违反相关法律法规。
五、知识产权及保密条款5.1 乙方向甲方保证网络电影的知识产权归属清晰、合法,并且不存在侵权行为。
5.2 甲方同意网络电影的版权、著作权等知识产权归乙方所有。
5.3 双方本着互相信任的原则,对于合作期间获得的商业机密及对方的商业、技术、财务等信息负有保密责任。
六、违约责任6.1 任何一方违反本合同的约定,给对方造成损失的,应承担相应的违约责任,并赔偿因此造成的直接经济损失。
6.2 如因不可抗力因素导致双方无法履行合同义务,双方应及时协商解决,并努力减少因此而给对方造成的损失。
七、争议解决7.1 本合同的解释、履行及争议的解决,适用中国法律。
7.2 双方因本合同履行发生争议的,应首先通过友好协商解决,协商不成的,任何一方可向有管辖权的人民法院提起诉讼。
网络电影投资合同范本电影投资合同的签订应该怎么签合同呢?以下是整理的网络电影投资合同范本,欢迎参考阅读!网络电影投资合同范本1 甲方:乙方:鉴于:1、甲方是依法注册成立并取得合法从事电视剧制作、发行资格的电视剧制作发行单位,具有履行本合同的能力和资质;2、乙方是依法注册成立的法人单位;甲、乙双方决定联合投资拍摄电视剧《》之事,经友好协商,订立以下合同,以资双方共同遵守履行:1.该剧1.1甲、乙双方决定联合投资的电视剧,剧名为《》(以下称"该剧")。
该剧集数:集1.2甲方制作的完成片技术质量至少应达到省级频道黄金时段播出标准;艺术质量达到省级频道黄金时段播出以上的标准。
2合作拍摄2.1甲、乙双方同意乙方为该剧的联合摄制单位之一,该片字幕署名按照广播电视总局有关规定执行,乙方所出人员字幕要由乙方确认后执行。
2.2甲、乙双方确认片头“总监制"、“总策划”每一名称由乙方各指派一人署名,其他主要人员署名由剧组按照实际演、职人员署名。
3投资及回报3.1甲、乙双方确认该剧投资总额为人民币元整。
如有超支,由甲方自行负责追加,与乙方无关。
乙方:现金投入元整作为该剧投资款。
4发行及收益4.1甲方全权拥有该剧在全球范围内一切介质的发行权,甲方作为本剧的承制方和发行方,本片取得发行许可证后,乙方需出具授权书,授予甲方全权代理此剧的发行事宜。
4.2甲方承诺乙方获得此剧投资总额%的回报作为发行收益,即人民币元整,在本协议生效后该剧发行许可证批出后个月内将乙方的投资款及投资回报共计人民币 *****元整一次性支付给乙方。
4.3乙方不享有该剧的版权,乙方不享有除合同内固定回报收益以外的与该剧有关的任何收益。
5资金账户及付款5.1甲方确定如下账户:户名:开户银行:帐号:5.2乙方在本合同签定后个工作日内,向上述账号一次性投入万(大写整人民币)。
6拍摄条款6.1甲方作为承制方全权负责该剧的全部拍摄工作, 包括取得相关的拍摄许可证、组建摄制组、完成前后期制作工作,并取得政府主管部门的审查。
电影投资合作协议范本3篇全文共3篇示例,供读者参考篇1电影投资合作协议范本甲方:(投资方全称)地址:法定代表人:联系电话:电子邮箱:乙方:(公司全称)地址:法定代表人:联系电话:电子邮箱:依据《中华人民共和国合同法》及有关法律、法规的规定,甲、乙双方经友好协商,就甲方向乙方投资拍摄电影事宜,达成如下协议,以示双方的合作意向:第一条项目介绍1.1 乙方为一家专业从事电影及影视制作的公司,具备丰富的制作经验和优秀的制作团队。
1.2 乙方拟开发一部影视作品,将以甲方的投资为资金支持,完成影片的拍摄和制作。
第二条投资金额及期限2.1 甲方向乙方投资金额为(具体金额),用于影片的拍摄制作。
2.2 投资款项应在本协议签订之日起(具体期限)内全部支付至乙方指定的账户。
2.3 若乙方需增加资金用于制作,乙方应提前书面告知甲方,并经双方协商后确定具体金额及支付方式。
第三条投资回报及分配3.1 影片获得利润后,应按照以下方式分配:A. 影片全部制作成本由甲方投资款承担,制作完成后乙方将按照(具体分成比例)的比例与甲方共同分享影片的净利润;B. 利润按照每月结算一次,甲方和乙方在每次分配后应签署结算确认书;C. 甲方应按照分成比例领取自己部分的净利润款项,剩余部分由乙方进行使用。
第四条影片版权及衍生权利4.1 影片的版权、发行权、播放权以及其他相关权利应归乙方所有。
4.2 甲方无权擅自转让、转让、抵押或以其他方式处置其所享有的影片权益。
第五条保密义务5.1 双方应对涉及本协议的一切商业机密和合作内容保密,并严禁向第三方披露。
第六条争议解决6.1 若双方在履行本协议过程中发生争议,双方应友好协商解决。
若协商无果,应提交相关争议至有管辖权的仲裁机构进行裁决。
第七条其他事项7.1 本协议一式两份,甲乙双方各持一份,具有同等法律效力。
7.2 本协议自双方签字盖章后生效,有效期至影片利润结算完毕。
7.3 本协议未尽事宜,双方可另行协商,签署补充协议作为协议的完整部分。
甲方(以下简称“投资方”):地址:________________法定代表人:_____________联系电话:_____________乙方(以下简称“被投资方”):地址:________________法定代表人:_____________联系电话:_____________鉴于:1. 甲方有意向对乙方参与制作的网大电影项目进行投资;2. 乙方愿意接受甲方的投资,并同意按照本协议的约定进行投资合作。
双方本着平等互利、共同发展的原则,经友好协商,达成如下协议:一、投资项目1. 投资项目:乙方制作的网大电影项目,名称为《______》。
2. 投资金额:甲方同意投资人民币______万元整(¥______)。
二、投资方式1. 甲方以现金方式向乙方支付投资款。
2. 投资款用于以下用途:a. 网大电影项目的制作成本;b. 广告宣传费用;c. 其他与网大电影项目相关的费用。
三、股权分配1. 本协议签订后,甲方持有乙方______%的股权。
2. 乙方保证甲方所持股权的合法性,并承诺不侵犯甲方合法权益。
四、投资期限1. 本协议自双方签字盖章之日起生效,投资期限为______年。
2. 投资期限届满后,如双方无异议,可续签投资期限。
五、权利与义务1. 甲方权利:a. 甲方有权了解乙方的经营管理、财务状况等信息;b. 甲方有权对乙方进行监督,确保投资款的使用符合约定;c. 甲方有权根据本协议约定,参与乙方的重大决策。
2. 甲方义务:a. 甲方应按时足额支付投资款;b. 甲方不得干涉乙方的正常经营管理;c. 甲方应遵守相关法律法规,不得损害乙方的合法权益。
3. 乙方权利:a. 乙方有权按照本协议约定使用投资款;b. 乙方有权根据本协议约定,对甲方的投资行为进行监督。
4. 乙方义务:a. 乙方应按照本协议约定,使用投资款进行网大电影项目的制作;b. 乙方应保证网大电影项目的质量,并按照约定的时间完成制作;c. 乙方应向甲方提供项目进展报告,并及时告知甲方项目相关事宜。
网络电影投资合同范本甲方(投资方):姓名:身份证号码:联系地址:联系电话:乙方(制作方):公司名称:法定代表人:注册地址:联系电话:鉴于甲方有意投资拍摄网络电影,乙方拥有该网络电影的制作和发行权,双方经友好协商,达成如下协议:一、投资金额及方式1. 甲方同意向乙方投资人民币______元(大写______元整)。
2. 投资方式为:[具体投资方式,如现金、股权等]。
二、投资条款1. 双方同意,甲方的投资将用于该网络电影的制作、发行等相关费用。
2. 甲方有权对投资资金的使用情况进行监督和检查。
三、利润分配1. 双方按照______:______的比例分享该网络电影的利润。
2. 利润分配时间为:[具体时间]。
四、风险承担1. 双方同意,按照各自的投资比例承担该网络电影的风险。
2. 如因不可抗力等不可预见、不可避免的因素导致该网络电影无法制作或发行,双方互不承担责任。
五、版权归属1. 该网络电影的版权归乙方所有。
2. 甲方享有该网络电影的署名权。
六、合同的变更与解除1. 本合同的任何变更或解除须经双方书面协商一致。
2. 如因法律法规或政策等原因导致本合同无法履行,双方互不承担责任。
七、违约责任1. 若一方违反本合同约定,应向对方承担违约责任,赔偿对方因此遭受的全部损失。
2. 如因一方违约给对方造成声誉或其他不良影响,违约方应承担相应的赔偿责任。
八、争议解决1. 本合同的解释和执行均适用[具体法律]。
2. 如发生争议,双方应通过友好协商解决;协商不成的,可向有管辖权的人民法院提起诉讼。
九、其他条款1. 本合同自双方签字(或盖章)之日起生效。
2. 本合同一式两份,双方各执一份,具有同等法律效力。
甲方(投资方)签字:日期:乙方(制作方)签字:日期:。
网大电影投资合同协议书这是小编精心编写的合同文档,其中清晰明确的阐述了合同的各项重要内容与条款,请基于您自己的需求,在此基础上再修改以得到最终合同版本,谢谢!《网大电影投资合同协议书》甲方:_______(投资方)乙方:_______(制片方)鉴于甲方愿意对乙方制作的网络大电影进行投资,乙方需要甲方相应的投资,双方为明确双方的权利义务,经友好协商,达成如下协议:一、投资金额甲方同意向乙方投资人民币_______元整(大写:_________________________元整),用于乙方的网络大电影的制作及宣传等费用。
二、投资方式1. 甲方以现金方式向乙方进行投资。
2. 甲方投资后,享有乙方制作的网络大电影的投资收益权。
三、投资权益1. 甲方拥有网络大电影的投资收益权,按照甲乙双方的约定享有投资回报。
2. 甲方有权对乙方制作的网络大电影进行监督,确保乙方的制作及宣传等活动符合甲方的要求。
3. 甲方有权对乙方制作的网络大电影进行宣传推广,扩大甲方的品牌影响力。
四、乙方的义务1. 乙方应按照甲方的投资金额,合理使用投资资金,确保网络大电影的制作及宣传等活动顺利进行。
2. 乙方应确保网络大电影的内容符合国家法律法规,不得出现违法违规内容。
3. 乙方应在网络大电影上映后,按照甲乙双方的约定,向甲方支付投资回报。
五、违约责任1. 任何一方违反本协议的约定,导致协议无法履行,应承担相应的违约责任。
2. 若乙方制作的网络大电影出现违法违规内容,导致甲方遭受损失的,乙方应承担相应的赔偿责任。
六、争议解决本协议履行过程中,如发生争议,双方应友好协商解决;协商不成的,可以向有管辖权的人民法院起诉。
七、其他约定1. 本协议一式两份,甲乙双方各执一份。
2. 本协议自甲乙双方签字(或盖章)之日起生效。
甲方(盖章):______________________乙方(盖章):______________________甲方代表(签名):______________乙方代表(签名):______________签订日期:________________请根据您的实际情况修改上述合同内容,确保合同的合法性和有效性。
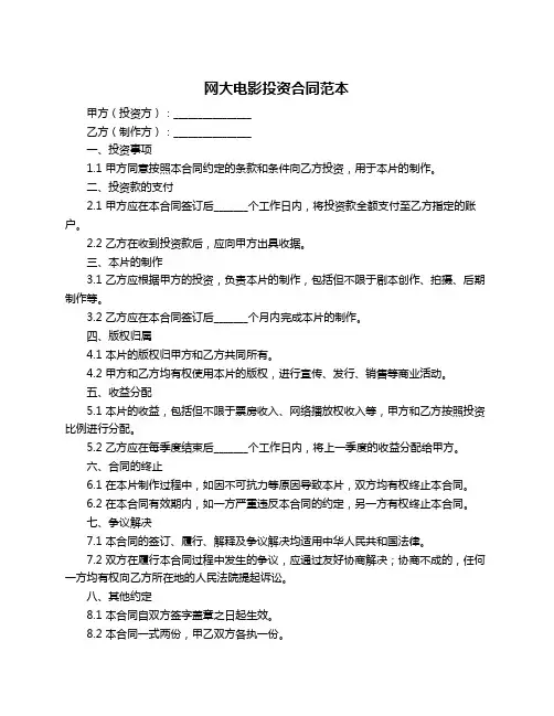
网大电影投资合同范本甲方(投资方):________________乙方(制作方):________________一、投资事项1.1 甲方同意按照本合同约定的条款和条件向乙方投资,用于本片的制作。
二、投资款的支付2.1 甲方应在本合同签订后_______个工作日内,将投资款全额支付至乙方指定的账户。
2.2 乙方在收到投资款后,应向甲方出具收据。
三、本片的制作3.1 乙方应根据甲方的投资,负责本片的制作,包括但不限于剧本创作、拍摄、后期制作等。
3.2 乙方应在本合同签订后_______个月内完成本片的制作。
四、版权归属4.1 本片的版权归甲方和乙方共同所有。
4.2 甲方和乙方均有权使用本片的版权,进行宣传、发行、销售等商业活动。
五、收益分配5.1 本片的收益,包括但不限于票房收入、网络播放权收入等,甲方和乙方按照投资比例进行分配。
5.2 乙方应在每季度结束后_______个工作日内,将上一季度的收益分配给甲方。
六、合同的终止6.1 在本片制作过程中,如因不可抗力等原因导致本片,双方均有权终止本合同。
6.2 在本合同有效期内,如一方严重违反本合同的约定,另一方有权终止本合同。
七、争议解决7.1 本合同的签订、履行、解释及争议解决均适用中华人民共和国法律。
7.2 双方在履行本合同过程中发生的争议,应通过友好协商解决;协商不成的,任何一方均有权向乙方所在地的人民法院提起诉讼。
八、其他约定8.1 本合同自双方签字盖章之日起生效。
8.2 本合同一式两份,甲乙双方各执一份。
甲方(盖章):________________ 乙方(盖章):________________ 签订日期:________________。
网大电影投资合同模板这是小编精心编写的合同文档,其中清晰明确的阐述了合同的各项重要内容与条款,请基于您自己的需求,在此基础上再修改以得到最终合同版本,谢谢!标题:网大电影投资合同模板甲方:乙方:鉴于甲方拟拍摄一部网络大电影(以下简称“电影”),乙方愿意对电影进行投资,甲乙双方为了共同利益,经协商一致,特订立本合同,以便共同遵守。
第一条 投资金额1.1 乙方同意向电影投资人民币【】元(大写:【】元整),作为电影的制作资金。
1.2 乙方应按照甲方的需求,按时足额将投资款项支付给甲方。
第二条 投资权益2.1 乙方投资的电影享有以下权益:(1)获得电影的投资回报;(2)享有电影的分红权;(3)对电影的内容、制作、发行等事项享有建议权;(4)按照甲方的约定,参与电影的宣传推广活动;(5)其他甲乙双方约定的权益。
2.2 乙方不得干预甲方的正常拍摄工作,包括但不限于选角、剧本修改、导演选择等。
第三条 电影制作及发行3.1 甲方应按照乙方的投资金额和投资要求,完成电影的制作。
3.2 甲方应确保电影的内容符合国家法律法规,不得含有违法违规内容。
3.3 甲方负责电影的发行工作,确保电影在网络平台上的顺利上映。
3.4 甲方应在电影上映后【】个工作日内,向乙方提供电影的投资回报。
第四条 保密条款4.1 甲乙双方应对本合同的内容和签订过程予以保密,未经对方同意,不得向第三方披露。
4.2 乙方不得泄露甲方的商业秘密和技术秘密。
第五条 违约责任5.1 甲乙双方应严格按照本合同的约定履行各自的义务,如一方违约,应承担违约责任。
5.2 甲方未按照约定完成电影制作的,乙方有权解除本合同,并要求甲方退还投资款项。
5.3 乙方未按照约定支付投资款项的,甲方有权解除本合同,并要求乙方支付违约金。
第六条 争议解决6.1 甲乙双方在履行本合同过程中发生的争议,应首先通过友好协商解决;协商不成的,可以向有管辖权的人民法院提起诉讼。
第七条 其他约定7.1 本合同一式两份,甲乙双方各执一份。
网大电影投资合同范本甲方(投资方):姓名:____________________身份证号:____________________联系地址:____________________联系电话:____________________乙方(项目方):名称:____________________法定代表人:____________________联系地址:____________________联系电话:____________________鉴于甲方具有投资网大电影的意愿,乙方拥有网大电影项目的相关资源和运作能力,双方经友好协商,达成如下协议:一、项目概述1. 电影名称:[具体电影名称]2. 电影类型:[电影类型,如剧情、喜剧等]3. 预计制作周期:自____年__月至____年__月。
二、投资金额及方式1. 甲方同意向乙方投资人民币____元(大写:____________元整)用于该网大电影项目。
2. 甲方应在本合同签订后的____个工作日内,将投资款项一次性支付至乙方指定的银行账户。
三、收益分配1. 电影上映后的收益,按照甲乙双方约定的比例进行分配。
具体分配比例为:甲方____%,乙方____%。
2. 收益包括但不限于票房收入、版权销售收入、广告收入等。
四、双方权利与义务1. 乙方负责电影的策划、制作、发行等全部工作,并确保电影的质量和进度符合行业标准。
2. 甲方有权了解电影的制作进展情况,并对乙方的工作提出合理的建议和意见。
3. 双方应共同努力,推广和宣传该电影,提高电影的知名度和影响力。
五、风险承担1. 如电影因不可抗力等原因导致无法按时完成或上映,双方应共同协商解决办法,各自承担相应的损失。
2. 如因乙方原因导致电影出现质量问题或无法正常发行,乙方应承担相应的责任,并赔偿甲方的损失。
六、保密条款1. 双方应对本合同的内容及因履行本合同所知悉的对方商业秘密、技术秘密等信息严格保密,不得向任何第三方披露。
网大电影投资协议书合同甲方(投资方):________________________乙方(制作方):________________________合同编号:______________________________签订日期:______________________________签订地点:______________________________鉴于甲方有意对乙方制作的网大电影进行投资,乙方同意接受甲方的投资,双方本着平等互利的原则,经友好协商,就甲方投资乙方制作网大电影事宜达成如下协议:第一条投资内容1.1 甲方同意向乙方投资人民币(大写)______________________元整(¥______________________),用于乙方制作网大电影《________________》。
1.2 乙方保证将甲方投资款项专项用于电影的制作、发行、宣传等与电影相关的合法用途。
第二条投资回报2.1 乙方承诺,甲方的投资回报为电影净收益的____%,具体计算方式为:电影净收益 = 电影总收入 - 制作成本 - 发行成本 - 宣传成本- 税费。
2.2 乙方应在电影发行后____天内,向甲方支付投资回报。
第三条投资方的权利与义务3.1 甲方有权了解电影制作的进展情况,并有权要求乙方提供相关财务报告。
3.2 甲方应按照约定的时间和方式向乙方支付投资款项。
3.3 甲方有权在电影制作过程中提出合理化建议,但不得干预乙方的创作自由。
第四条制作方的权利与义务4.1 乙方应保证电影内容符合国家法律法规,不含有违法违规内容。
4.2 乙方应保证电影的制作质量,按照约定的时间完成电影制作。
4.3 乙方应负责电影的发行和宣传工作,并确保电影的发行和宣传符合甲方的投资回报预期。
第五条保密条款5.1 双方应对在合作过程中知悉的对方商业秘密和技术秘密予以保密。
5.2 未经对方书面同意,任何一方不得向第三方泄露、提供或允许第三方使用上述秘密。
网络大电影投资制作合作协议书-范例----62d90598-7163-11ec-a3a0-7cb59b590d7d网络大网络大电影《xxxx》投资和生产合作协议1、为促进文化事业的发展,繁荣网络大电影创作,甲、乙、丙三方决定联合策划制作电网络大网络大电影《xxxx》暂定名。
鉴于此,双方本着互惠互利、诚实信用、风险共担的原则,经充分友好协商,订立如下合同条款,共同恪守履行。
第一条在线电影概述1、片名:《xxxx》(暂定名)2.长度:约XX分钟3、拍摄周期:15天左右4.后期制作周期:约50天5、总成本:约xx万人民币(大写:xxx万元人民币,以实际支出为准),由制作费、宣传费、发行费及不可预见费四部分组成。
6.生产周期:筹备期:________年____月____日至________年____月____日。
拍摄期:________年____月____日至________年____月____日。
后期制作期:年、月、至日、年、月、日。
发布日期:几天前。
第二条、网络大电影制作总投资及出资方式网络电影的总投资成本确定为人民币XX百万元整。
三方将投资在线电影XXXX的暂定名称,并采用以下方式:1、其中甲方投资剧本%即人民币x万元;乙方投资%即人民币x万元,丙方投资%即人民币元。
特殊账户:(账户名称:)2、以上资金均用于本电片的全部制作费用,甲方应严格按照制作预算执好的,但其他两方有权监督。
3、本合同签署后乙方、丙方即本合同签定之日起8个工作日之内将投资付款应一次性转入合同中指定的账户4、三方同意本片制片人署名如下:制作人:______________;。
第三条、回报条件:l、大型网络电影前期上映后,从电影中获得的资金将首先返还给投资者资方出资款人民币xx万元整。
2.电影利润扣除所有相关费用(投资基金、国标营业税费用等)后进行利润分成,即甲方从中利润分配(x%),乙方从中利润分配(x%),丙方从中利润分配(x%)第四条版权的所有权1、三方同意:本片摄制完成后,三方共同享有完成影片在全世界范围内所有版权(作家和导演的著作权除外)应按照本合同项下的投资比例进行分享。
网络电影投资合同甲方(出资方):____________________乙方(制片方):____________________丙方(出品方):____________________根据《中华人民共和国合同法》及其他相关法律法规的规定,甲乙丙三方在平等自愿的基础上,达成以下协议:第一条合同目的甲方将向乙方提供资金支持,用于乙方制作并发行互联网电影作品,乙方负责制作并发行该电影作品,丙方提供监督和协调工作,并保证项目的合法性和可行性。
第二条投资金额及支付方式1. 甲方将向乙方提供的投资金额为人民币________万元整(¥_______,以下简称“投资金额”),作为该电影作品的制作资金。
2. 投资金额的支付方式:(1) 甲方在本合同签订后的__个工作日内,向乙方支付投资金额的______%作为首笔投资款;(2) 甲方应在电影制作的不同阶段,根据乙方提供的阶段性进度报告,按照以下方式支付剩余投资款:阶段一:______________%;阶段二:______________%;阶段三:______________%;阶段四:______________%。
(3) 甲方的投资款将直接支付至乙方指定账户,由乙方独立支配和运用于电影制作中。
第三条制作与发行义务1. 乙方的权利和义务:(1) 完成制作:乙方应按照双方商定的制作计划,按时完成电影的拍摄、剪辑、后期制作及配乐等工作,并确保其质量符合乙方提出的要求。
(2) 素材和场景:乙方应确保使用的素材和场景不侵犯他人的知识产权或其他合法权益,并及时解决因此带来的任何纠纷。
(3) 发行计划:乙方应制定合理的电影发行计划,并积极进行市场推广,以取得最佳发行效果。
(4) 奖项及收入:乙方应尽最大努力推动电影在国内外电影节、奖项中的参评和获奖,并确保甲方在电影发行所产生的收入中获取相应比例的分红。
2. 丙方的权利和义务:(1) 监督职责:丙方应全程参与电影制作的监督与协调工作,确保制作进度和质量符合双方的约定。
编号: ________________网络电影«_____________________ 》(暂定名)投资合同甲方: ___________________________________乙方: ___________________________________签订日期: _________ 年_______ 月 ______ 日甲方:法定代表人:乙方:法定代表人:鉴于:(1)甲方为中华人民共和国境内合法成立并依法享有网络电影摄制资质的公司法人,拟摄制一部暂定名为《_____________________________________ 》的网络电影(以下简称“本片”)。
(2)乙方为中华人民共和国境内合法成立的专业从事影视投资与制作的公司法人,有意投资拍摄本片。
(3)本合同各项条款均遵守《中华人民共和国合同法》、《中华人民共和国著作权法》、《中华人民共和国著作权法实施条例》及相关规定。
甲乙双方根据平等、自愿、诚实信用的原则,就甲方拍摄、乙方投资本片事宜达成合同条款如下(以下简称“本合同”),以资共同遵守:第1条本片基本情况片名:《___________________________________ 》(暂定名,最终以经双方共同确认的名称为准)题材:___________________________________编剧:___________________________________导演:___________________________________拍摄周期:年月日第2条双方权利义务2.1 甲方权利义务:2.1.1 完成本片相关全部剧本创作工作并确保剧本满足本片拍摄的要求。
2.1.2 确保乙方取得本片剧本的著作权以及本片剧本资料(包括并不限于摄制本片所需的权利授权证明文件、行政许可文件、制片要素等,下称“改编授权资料”)。
2.1.3 负责本片策划、筹备、拍摄、后期制作等各项本片相关执行工作。
投资制作合作协议书
甲方:
乙方:
丙方:
鉴于:
1、为促进文化事业的发展,繁荣网络大电影创作,甲、乙、丙三方决定联合策划制作电网络大网络大电影《XXXX》暂定名。
鉴于此,双方本着互惠互利、诚实信用、风险共担的原则,经充分友好协商,订立如下合同条款,共同恪守履行。
第一条、网络大电影影片概况
1、片名:《XXXX》(暂定名)
2、片长:XX分钟左右
3、拍摄周期:15天左右
4、后期制作周期:50 天左右
5、总成本:约XX万人民币(大写:XXX万元人民币,以实际支出为准),由制作费、宣传费、发行费及不可预见费四部分组成。
6、制作周期:
筹备期:________年____月____日至________年____月____日。
拍摄期:________年____月____日至________年____月____日。
后制期:________年____月____日至________年____月____日。
公映期:________年________月________日前。
第二条、网络大电影制作总投资及出资方式
网络大电影总投资费用确定为人民币XX万元整,由三方投资网络大电影《XXXX》暂定名、采取以下方式:
1、其中甲方投资剧本 %即人民币X万元;乙方投资 %即人民币 X 万元,丙方投资 %即人民币元。
专用帐号:(帐号名称: )
2、以上资金均用于本电片的全部制作费用,甲方应严格按照制作预算执行,但其他两方有权予以监督。
3、本合同签署后乙方、丙方即本合同签定之日起8个工作日之内将投资款一次性转入本合同指定账号
4、三方同意本片制片人署名如下:
出品人:________、________、________。
第三条、回报条件:
l、前期网络大网络大电影发行完毕,影片所得的款项到账后,先返还投资方出资款人民币XX万元整。
2、影片所得利润扣除所有相关费用(投资款、国家标准营业税收费等)之后进行利润分成,即甲方从中利润分配(X%),乙方从中利润分配(X%),丙方从中利润分配(X%)
第四条、版权归属
1、三方同意:本片摄制完成后,三方共同享有完成影片在全世界范围内的全部版权(编剧、导演署名权除外)并按照本合同项下的投资比例分享。
2、本片与其剧本及其衍生产品的开发权、经营权和收益权,包括但不限于将本片制作成DVD、蓝光等电子音像制品、图书、画册、其他商品的衍生产品,亦属本片版权的组成部分。
3、任何一方转让其对本片享有的版权,均应先经其他方同意,其他方不应无理予以否定,且其他方在同等条件下有优先受让权。
任何一方在其投资未全部到位前不得转让其对本片享有的任何版权或权益.
第五条、权利及义务
在未经三方商定、书面认可的前提下,任何一方或多方不得擅自以单方或多方之名义对外进行与本片有关的任何及/或所有商业及投资签约等事宜,否则由此产生的所有债权、债务以及给其他投资方带来的任何经济损失应由违约方自行承担;即使有本条款的规定,三方在本合同项下依据本合同各自承担责任,不承担连带责任。
在本片制作前,即本片开机前甲方应制定本片制作预算、制作进度计划;在制作过程中,剧组将按照制作预算和制作进度计划执行,以保证本片制作质量、按期完成。
三方同意,如最终影片实际制作费用超出预算部分低于预算的________%,由甲乙丙三方经各方书面同意后,按各方投资比例追加投资;如最
终影片实际制作费超出预算部分高于预算的________%,超出部分由甲乙丙三方另行签订协议处理。
如实际费用少于预算费用,则应按照投资比例归还三方或用于经三方共同确定的用途。
甲方负责该影片的拍摄、制作、发行全部工作,保证该片的质量,有权决定并安排剧组的所有拍摄和创作以及管理职务。
第六条、合同终止
甲乙双方约定,发生下列情况之一,本合同终止履行:
1、因不可抗力因素致使合同目的不能实现的,如(天灾、国家政策变化等);
2、当事人一方迟延履行合同主要义务,经催告后在15日内仍未履行;
3、当事人有其他违约或违法行为致使合同目的不能实现的;
4、在合同终止期间,若产生任何费用,由违约方按照投资额对守约进行双倍赔偿。
第七条、保密
1、若本合同未生效,任何一方不得泄露在签约过程中知悉的商业秘密:任何一方若违反此保密义务,应按照投资额双倍赔偿对方因此而遭受的经济损失。
2、三方在合作过程中,就本剧剧本等拍摄资料、拍摄进度、演职人员及其变动均应予以保密。
3、在本剧公开或公映前,本剧剧本、影片、词曲、拍摄情况(含演职人员及其变化和拍摄进度等)等均属三方商业秘密,一旦泄露、披露,均会对三方造成不可挽回的巨大损失;本合同所涉及的条款为商业机密,三方及其工作人员应遵守保密原则,决不透露予无关第三方。
第八条、争议处理
l、本合同受中华人民共和国法律管辖并按其进行解释。
2、本合同在履行过程中发生的争议,由双方当事人协商解决,也可由有关部门调解;协商或调解不成的,按下列第2种方式解决;
(1)提交仲裁委员会仲裁:
(2)依法向人民法院起诉。
第九条、不可抗力
1、若本合同任何一方因受不可抗力(天灾、国家政策变化等)影响而未能履
行其在本合同下的全部或部分义务,该义务的履行在不可抗力事件妨碍其履行期间应予中止。
2、声称受到不可抗力事件的一方在最短的时间10日内,向另一方提供证据及合同不能履行或需要延期履行的资料,通过友好协商决定如何执行本合同,其影响终止或消除后,双方立即恢复本合同各项义务。
如丧失继续履行合同的能力,则双方可协商解除合同或暂时延迟合同的履行。
第十条、合同的解释
本合同的理解与解释应依据合同目的和文本原义进行,本合同的标题仅是为了阅读方便而设,不应影响本合同的解释。
第十一条、补充与附件
本合同未尽事直,依照有关法律、法规执行,法律、法规未作规定的,甲乙双方可以达成书面补充合同;本合同的附件和补充合同均为本合同不可分割的组成部分,与本合同具有同等的法律效力。
第十一条、合同的效力
本合同自双方或双方代表人或其授权代表人签字并加盖公章之日起生效。
本合同正本一式三份,三方各执一份,具有同等法律效力。
甲方(盖章/签字):
身份证号:
年月日
乙方(盖章/签字):
身份证号:
年月日
乙方(盖章/签字):
身份证号:
年月日。