教师岗位级别
- 格式:doc
- 大小:16.50 KB
- 文档页数:4
广州公立小学教师工资表作为广州市公立小学的教师,不仅需要承担起教育孩子的重任,还需要关注自己的收入状况。
因此,下面将会给大家介绍一下广州市公立小学教师的工资表。
1.教师岗位级别和薪资广州市公立小学的教师一共分为12个级别,具体可分为以下几类:A级岗位:初级教师,此类岗位是从A1开始,A12为止,该类岗位的教师是学前幼儿或者小学一二年级的班主任,每月税前薪资在4800~5700元之间。
B级岗位:小学普通教师,该类岗位的教师是小学三至六年级的普通教师,每月税前薪资在5400~6800元之间。
C级岗位:小学骨干教师,该类岗位的教师是小学三至六年级的骨干教师,每月税前薪资在6200~8100元之间。
D级岗位:小学特级教师,此类岗位是小学特级教师,每月税前薪资在7600~10100元之间。
2.朝阳岗位优惠广州市教育局为鼓励教师提高自身素质,从而提高教育教学水平,特别制定了“朝阳岗位”政策。
符合朝阳岗位条件的教师月工资有一定的补贴,每月补贴在400至700元之间。
相比于普通教师薪资来说,朝阳岗位的教师薪资更高。
3.级别晋升在教师岗位级别晋升方面,广州市公立小学遵循“学历+教龄”相结合的原则。
只有到达规定的学历和教龄才能晋升。
具体规定如下:A级教师:教龄2年且具备大专以上学历的教师,可以晋升级别。
B级教师:教龄5年且具备本科学历的教师,可以晋升级别。
C级教师:教龄10年且具备硕士及以上学历的教师,可以晋升级别。
D级教师:教龄15年且具备博士学位的教师,可以晋升级别。
4.其他优惠广州市公立小学的教师,除了普通工资以外,还可以享受以下其他优惠:1)交通补贴:每月300元。
2)课时费:根据教师每学期教授的课程数目,按照每小时40元至60元之间的标准计算。
3)绩效工资:根据教师的工作表现评定,每月可获得额外的绩效奖金。
总结总体来说,广州市公立小学教师的工资水平还是比较稳定的。
从普通教师到特级教师的晋升过程较为明确,教师们也可以通过提高自己的学历和教龄来提高自身的薪资收入。
专业技术岗位分为13个等级,正高级专业技术职务对应一至四级岗位,副高级专业技术职务对应五至七级岗位,中级专业技术职务对应八至十级岗位,初级专业技术职务对应十一至十三级岗位。
工勤技能岗位中技术岗位分1至5级,依次分别对应高级技师、技师、高级工、中级工、初级工,普通岗位不分等级。
中学教师岗位不少于85%由于教育事业单位涉及面广,此次岗位设置管理组织实施分三个层面进行,分别为高等学校;中等职业学校、普通高中、幼儿园;义务教育学校。
高等学校岗位设置的总量与机构编制部门核定的编制总数保持一致。
按照规定,高等学校专业技术岗位一般不低于岗位总量的70%,其中,教师岗位一般不低于岗位总数的55%,高水平大学为教学科研服务的辅助性专业技术岗位占岗位总量的比例可适当提高。
管理岗位一般不超过岗位总数的20%。
中等职业学校、普通高中、幼儿园将严格控制非教学人员岗位。
中等职业学校、普通高中教师岗位占岗位总量的比例一般不低于85%。
幼儿园教师岗位所占比例一般不低于88%。
义务教育学校岗位设置按照中小学编制标准,原则上以核定的教职工编制总量确定。
普通初中教师岗位占岗位总量的比例一般不低于85%,普通小学教师岗位占岗位总量的比例一般不低于90%。
岗位等级专业技术岗位名称专业技术职务1级教授一级正高级国家控制2级教授二级市调控3级教授三级4级教授四级5级副教授一级副高级6级副教授二级7级副教授三级8级讲师一级中级9级讲师二级10级讲师三级11级助教一级初级助理级12级助教二级13级员级义务教育学校中学教师专业技术岗位等级对应表岗位等级专业技术岗位名称专业技术职务备注1级正高级国家控制2级市调控3级4级5级中学高级教师一级副高级6级中学高级教师二级7级中学高级教师三级8级中学一级教师一级中级9级中学一级教师二级10级中学一级教师三级11级中学二级教师一级初级助理级12级中学二级教师二级13级中学三级员级中等职业学校教师专业技术岗位等级对应表岗位等级专业技术岗位名称专业技术职务备注1级特级国家控制2级正高级市调控3级4级5级高级讲师一级副高级6级高级讲师二级7级高级讲师三级8级讲师一级中级9级讲师二级10级讲师三级11级助理讲师一级初级助理级12级助理讲师二级13级教员员级普通高中教师专业技术岗位等级对应岗位等级专业技术岗位名称专业技术职务备注1级特级国家控制2级正高级市调控3级4级5级中学高级教师一级副高级6级中学高级教师二级7级中学高级教师三级8级中学一级教师一级中级9级中学一级教师二级10级中学一级教师三级11级中学二级教师一级初级助理级12级中学二级教师二级13级中学三级教师员级义务教育学校小学教师专业技术岗位等级对应1级正高级国家控制2级市调控3级4级5级副高级6级7级8级小学高级教师一级中级9级小学高级教师二级10级小学高级教师三级11级小学一级教师一级初级助理级12级小学一级教师二级13级小学二级、小学三级员级。
高校教师职称等级
高校教师职称等级是评价教师教学、科研和社会服务能力的重要指标,也是衡量高校教师专业水平和工作业绩的重要依据。
我国高校教师职称等级主要包括以下几个级别:
1. 助教:助教是高校教师职称的初级级别,通常是指刚入职高校、从事教学辅助工作的教师。
助教的主要职责是协助教授或副教授进行教学工作,如批改作业、辅导学生、准备教学资料等。
2. 讲师:讲师是高校教师职称的中级级别,是指具有一定的教学和科研能力,能够独立承担一门或多门课程教学任务的教师。
讲师需要在教学和科研方面都有一定的成果,并能够指导学生进行科研活动。
3. 副教授:副教授是高校教师职称的副高级别,是指在教学、科研和社会服务等方面都有较高水平和丰富经验的教师。
副教授需要在本学科领域内有一定的学术造诣,能够独立承担科研项目和指导研究生。
4. 教授:教授是高校教师职称的最高级别,是指在教学、科研和社会服务等方面都有卓越成就和广泛影响力的教师。
教授需要在本学科领域内有深入的研究和卓越的学术成果,能够领导科研团队和推动学科发展。
此外,还有一些特殊职称,如特聘教授、讲席教授等,这些职称通常是高校为了吸引和留住高层次人才而设立的。
需要注意的是,不同高校可能会对职称评定的具体要求和标准有所不同,但总体上,职称等级越高,对教师的教学、科研和社会服务能力的要求也越高。
高校教师职称评定通常需要考虑教师的学历、教学业绩、科研成果、社会服务等方面的综合表现。
高校教师岗位等级制度是指用于评价和区分高校教师职称级别的一套规定和标准。
不同国家和地区的高校教师岗位等级制度可能存在差异,下面是一般情况下的高校教师岗位等级制度:
1. 初级职称:
-助教:通常是高校的研究生或博士生,从事教学和科研助理工作。
2. 中级职称:
-讲师:通常是博士学位的持有者,从事教学和科研工作。
-副教授:通常需要具备一定年限的教学和科研经验,能够独立进行科研项目。
3. 高级职称:
-教授:通常需要具备丰富的教学和科研经验,有较高的学术造诣和影响力。
-研究员:通常是在研究机构从事科研工作的高级职称。
在评定高校教师岗位等级时,通常会考虑以下因素:
-学历和学位:通常要求具备相应的学历和学位,例如硕士、博士等。
-教学经验:需要具备一定的教学经验,包括执教课程、指导学生以及参与教育改革等。
-科研成果:包括发表的学术论文、参与的科研项目、获得的科研成果和专利等。
-学术声誉和影响力:通常会考虑在学术界的认可、引用率、学术活动和学术组织任职等。
需要注意的是,具体的高校教师岗位等级制度可能因国家、地区和高校而异。
不同国家和地区对于高校教师岗位等级制度有着自己的规定和标准。
因此,在了解具体的高校教师岗位等级制度时,建议您参考相关国家或地区的法规、政策和高校的具体规定。
中学教师各级岗位说明书作为中学教师,有着不同级别的职位,每个职位都有其特定的职责和要求。
本文将为大家详细介绍中学教师各级岗位的说明,帮助教师们了解自己的职责和发展方向。
一、初级教师初级教师是中学教师的起步岗位。
初级教师主要负责教授某一门学科或教学型活动。
他们的主要职责包括:1. 按照课程要求和教学大纲进行教学活动,保证教学质量;2. 积极参与班级管理和学生学业指导;3. 评价学生的学习成果,并及时与家长进行沟通;4. 参与学校组织的各项教学改革和活动。
初级教师应具备以下能力和素质:1. 具备扎实的学科知识和较强的教学技能;2. 良好的沟通能力和团队合作精神;3. 具备责任感和爱心,关心学生的全面发展。
二、中级教师中级教师是在初级教师基础上具备更高专业水平和能力的中学教师。
中级教师主要职责如下:1. 继续教学工作,并在教育教学实践中积累经验;2. 可以担任部分学科的教研工作,并指导初级教师的教学工作;3. 参与学校教育教学改革工作,并积极推动实施;4. 参与学生的德育和心理辅导工作。
中级教师应具备以下能力和素质:1. 深入研究学科内容,拥有宽广的知识视野;2. 具备批判性思维,能够不断优化和改进教学方法;3. 与同事之间的合作能力较强;4. 具备组织能力和创新精神。
三、高级教师高级教师是中学教师中的骨干力量,具备较高的专业水平和教学能力。
高级教师的职责如下:1. 承担教学工作,并能够以自己的经验和专业知识指导他人;2. 能够带领教研团队开展科研和教研工作;3. 积极参与学校课题研究和教育教学改革;4. 参与学生的素质教育和学科竞赛指导工作。
高级教师应具备以下能力和素质:1. 具备深厚的学科知识和出色的教学技能;2. 具有较强的创新精神和独立研究能力;3. 有较好的组织和领导能力;4. 能够提供良好的学业指导和关心学生的发展。
四、特级教师特级教师是中学教师中的顶尖人才,是广大教师的楷模和榜样。
特级教师的职责如下:1. 参与学校重大决策和教研工作,带领教师团队进行创新工作;2. 深入研究和探索教育教学理论和方法,为学校提供教育学术支撑;3. 担任重要的学科带头人,引领学科发展方向;4. 积极参与高水平科研项目,并发表优秀的学术论文。
教师中二职称属于是初级级别,中学教师的级别总共有正高级、高级以及一级和二级、三级之分。
其中中二级别指的就是中学二级教师,也就是相当于大学教师中的助教以及企业助理工程师的待遇。
这些教师职务分别与事业单位的专业技术岗位等级相对应。
正高级对应专业技术岗一到四级,高级对应五到七级,一级对应八至十级,二级对应十一级至十二级,三级对应专业技术岗十三级。
因此,中级教师二级岗位对应的等级为专业技术岗十一级至十二级。
如需了解更多,建议查阅国家或地区相关职称评定政策或教师职业发展指导政策文件。
专业技术岗位分为13个等级,正高级专业技术职务对应一至四级岗位,副高级专业技术职务对应五至七级岗位,中级专业技术职务对应八至十级岗位,初级专业技术职务对应十一至十三级岗位。
工勤技能岗位中技术岗位分1至5级,依次分别对应高级技师、技师、高级工、中级工、初级工,普通岗位不分等级。
中学教师岗位不少于85%由于教育事业单位涉及面广,此次岗位设置管理组织实施分三个层面进行,分别为高等学校;中等职业学校、普通高中、幼儿园;义务教育学校。
高等学校岗位设置的总量与机构编制部门核定的编制总数保持一致。
按照规定,高等学校专业技术岗位一般不低于岗位总量的70%,其中,教师岗位一般不低于岗位总数的55%,高水平大学为教学科研服务的辅助性专业技术岗位占岗位总量的比例可适当提高。
管理岗位一般不超过岗位总数的20%。
中等职业学校、普通高中、幼儿园将严格控制非教学人员岗位。
中等职业学校、普通高中教师岗位占岗位总量的比例一般不低于85%。
幼儿园教师岗位所占比例一般不低于88%。
义务教育学校岗位设置按照中小学编制标准,原则上以核定的教职工编制总量确定。
普通初中教师岗位占岗位总量的比例一般不低于85%,普通小学教师岗位占岗位总量的比例一般不低于90%。
岗位等级专业技术岗位名称专业技术职务1级教授一级正高级国家控制2级教授二级市调控3级教授三级4级教授四级5级副教授一级副高级6级副教授二级7级副教授三级8级讲师一级中级9级讲师二级10级讲师三级11级助教一级初级助理级12级助教二级13级员级义务教育学校中学教师专业技术岗位等级对应表岗位等级专业技术岗位名称专业技术职务备注1级正高级国家控制2级市调控3级4级5级中学高级教师一级副高级6级中学高级教师二级7级中学高级教师三级8级中学一级教师一级中级9级中学一级教师二级10级中学一级教师三级11级中学二级教师一级初级助理级12级中学二级教师二级13级中学三级员级中等职业学校教师专业技术岗位等级对应表岗位等级专业技术岗位名称专业技术职务备注1级特级国家控制2级正高级市调控3级4级5级高级讲师一级副高级6级高级讲师二级7级高级讲师三级8级讲师一级中级9级讲师二级10级讲师三级11级助理讲师一级初级助理级12级助理讲师二级13级教员员级普通高中教师专业技术岗位等级对应岗位等级专业技术岗位名称专业技术职务备注1级特级国家控制2级正高级市调控3级4级5级中学高级教师一级副高级6级中学高级教师二级7级中学高级教师三级8级中学一级教师一级中级9级中学一级教师二级10级中学一级教师三级11级中学二级教师一级初级助理级12级中学二级教师二级13级中学三级教师员级义务教育学校小学教师专业技术岗位等级对应1级正高级国家控制2级市调控3级4级5级副高级6级7级8级小学高级教师一级中级9级小学高级教师二级10级小学高级教师三级11级小学一级教师一级初级助理级12级小学一级教师二级13级小学二级、小学三级员级。
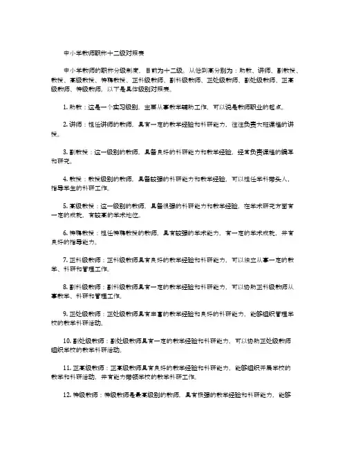
中小学教师职称十二级对照表中小学教师的职称分级制度,目前为十二级。
从低到高分别为:助教、讲师、副教授、教授、高级教授、特聘教授、正科级教师、副科级教师、正处级教师、副处级教师、正高级教师、特级教师。
以下是具体级别对照表。
1. 助教:这是一个实习级别,主要从事教学辅助工作,可以说是教师职业的起点。
2. 讲师:担任讲师的教师,具有一定的教学经验和科研能力,往往负责大班课程的讲授。
3. 副教授:这一级别的教师,具备良好的科研能力和教学经验,经常负责课程的编写和研究。
4. 教授:教授级别的教师,具备较强的科研能力和教学经验,可以担任学科带头人,指导学生的科研工作。
5. 高级教授:这一级别的教师,具备很强的科研能力和教学经验,在学术研究方面有一定的成就,有较高的学术地位。
6. 特聘教授:担任特聘教授的教师,具有较强的学术能力,有一定的学术成就,并有良好的指导能力。
7. 正科级教师:正科级教师具有良好的教学经验和科研能力,可以独立从事一定的教学、科研和管理工作。
8. 副科级教师:副科级教师具有一定的教学经验和科研能力,可以协助正科级教师从事教学、科研和管理工作。
9. 正处级教师:正处级教师具有丰富的教学经验和良好的科研能力,能够组织管理学校的教学科研活动。
10. 副处级教师:副处级教师具有一定的教学经验和科研能力,可以协助正处级教师组织学校的教学科研活动。
11. 正高级教师:正高级教师具有良好的教学经验和科研能力,能够组织开展学校的教学和科研活动,并有能力带领学校的教学科研工作。
12. 特级教师:特级教师是最高级别的教师,具有极强的教学经验和科研能力,能够领导学校的教学、科研以及管理工作。
中小学教师职称十二级对照表为教师提供了一定的参考标准,从而促进了教师的教学水平提高,也为学生提供了更优质的教育服务。
教师职称级别一览表,全方位认识教师职称职称主要分为三个大等级,5个细化等级:一、初级职称:(1).员级。
如:技术员、三级教师等。
(2).助理级。
如:助理工程师、助理经济师、二级教师等。
二、中级职称如:工程师、讲师、主治医师等、一级教师。
三、高级职称:(1).副高级。
如:高级工程师、副教授、副研究员、副主任医师、高级教师等。
(2).正高级。
如:正高级工程师、教授、研究员、主任医师、正高级教师等。
职称可评可考,考评效力同等,全国各地通用。
政府机关、国有企事业单位等均与认可,如果有的人不具备职称评定条件,又想获得职称,那就需要参加全国统一考试。
一般而言,通过评定获得职称证书的人比通过考试获得职称证书的人更容易被社会认可与接受。
因为评定职称的人有资格、有经验;而通过考试获得职称证书的人缺少资格、缺少经验。
在当今社会,在能力重于学历,水平重于文凭的共识下,越来越多的人踊跃评定。
教师的职称有五级,分别如下:职称设置从正高级职称到员级5个等级,依次为正高级教师、高级教师、一级教师、二级教师、三级教师,与职称的正高、副高、中级、助理、员级相对应。
不同级别下的教师职称评定条件如下:(一)正高级教师。
1.具有崇高的职业理想和坚定的职业信念;长期工作在教育教学第一线,为促进青少年学生健康成长发挥了指导者和引路人的作用,出色地完成班主任、辅导员等工作任务,教书育人成果突出;2.深入系统地掌握所教学科课程体系和专业知识,教育教学业绩卓著,教学艺术精湛,形成独到的教学风格;3.具有主持和指导教育教学研究的能力,在教育思想、课程改革、教学方法等方面取得创造性成果,并广泛运用于教学实践,在实施素质教育中,发挥了示范和引领作用;4.在指导、培养一级、二级、三级教师方面做出突出贡献,在本教学领域享有较高的知名度,是同行公认的教育教学专家;5.一般应具有大学本科及以上学历,并在高级教师岗位任教5年以上。
(二)高级教师。
1.根据所教学段学生的年龄特征和思想实际,能有效进行思想道德教育,积极引导学生健康成长,比较出色地完成班主任、辅导员等工作,教书育人成果比较突出;2.具有所教学科坚实的理论基础、专业知识和专业技能,教学经验丰富,教学业绩显著,形成一定的教学特色;3.具有指导与开展教育教学研究的能力,在课程改革、教学方法等方面取得显著的成果,在素质教育创新实践中取得比较突出的成绩;4.胜任教育教学带头人工作,在指导、培养二级、三级教师方面发挥了重要作用,取得了明显成效;5.具备博士学位,并在一级教师岗位任教2年以上;或者具备硕士学位、学士学位、大学本科毕业学历,并在一级教师岗位任教5年以上;或者具备大学专科毕业学历,并在小学、初中一级教师岗位任教5年以上。
教师岗位级别晋级条件引言教师是培养未来的栋梁之才的重要角色,他们承担着教育和培养学生的重要责任。
为了确保教师的专业发展和能力提升,教师岗位设立了不同的级别,并制定了晋级条件。
本文将详细介绍教师岗位级别晋级条件的相关内容。
教师岗位级别教师岗位级别通常分为初级、中级和高级三个级别。
不同级别的教师在教学经验、教育背景、专业技能等方面有所不同。
•初级教师:具备基本的教学知识和技能,通常是刚毕业的新教师或者经验较少的教师。
•中级教师:在教学经验和专业知识上有一定积累和提升,能够独立完成教学工作。
•高级教师:在教学经验和专业知识上达到了较高水平,具备较强的教学能力和领导力。
教师岗位级别晋级条件初级教师晋级条件初级教师晋级条件主要包括以下几个方面:1.教育背景:初级教师需要具备本科及以上学历,相关教育专业优先。
2.教学经验:初级教师需要至少有2年以上的教学经验。
3.专业知识:初级教师需要通过教师资格考试或相关专业技能考核。
4.学术研究:初级教师需要积极参与学术研究和教学改革工作。
5.教学评价:初级教师需要获得学生和同行的良好评价。
中级教师晋级条件中级教师晋级条件相对于初级教师更加严格,主要包括以下几个方面:1.教育背景:中级教师需要具备硕士及以上学历,相关教育专业优先。
2.教学经验:中级教师需要至少有5年以上的教学经验,并在教学过程中积累了一定的教学成果。
3.专业知识:中级教师需要在教学中表现出较高的专业水平和教学能力。
4.学术研究:中级教师需要积极参与学术研究和教学改革工作,并取得一定的研究成果。
5.教学评价:中级教师需要获得学生和同行的良好评价,并在教学评估中表现出较高的水平。
高级教师晋级条件高级教师是教师岗位中的顶级级别,晋级条件相对于初级和中级教师更加严格和高要求:1.教育背景:高级教师需要具备博士及以上学历,相关教育专业优先。
2.教学经验:高级教师需要至少有10年以上的教学经验,并在教学过程中积累了丰富的教学成果。
教师专业技术岗位等级划分标准
教师专业技术岗位等级划分标准通常根据教师岗位的职责、研究水平、教学经验以及专业技术能力等因素进行评估。
下面是一个较为常见的教师专业技术岗位等级划分标准:
1. 助教岗位等级:通常是刚毕业的本科生或硕士研究生,没有教学经验,主要负责教师的助理工作。
2. 讲师岗位等级:通常是硕士研究生或博士研究生,具有一定的教学经验,能够独立承担一些课程的教学任务。
3. 副教授岗位等级:通常是博士研究生,具备较高的专业素养和较强的科研能力,能够独立承担较高级别的课程的教学任务,并参与一定的科研工作。
4. 教授岗位等级:通常是有丰富的教学经验和较高的科研成果,具有一定的学术声誉,能够指导学生的科研工作,并承担较高级别的课程的教学任务。
需要注意的是,不同学校和不同学科的教师专业技术岗位等级划分标准可能会有所不同,上述标准仅供参考。
教师岗位分级工作计划一、岗位概述教师是教育系统中的重要组成部分,承担着培养学生综合素养、传授知识和教育引导的重要任务。
教师岗位分级工作计划旨在对教师岗位进行分级管理和评价,建立合理的晋升机制,激励教师不断提升自身水平,推动教育教学事业的快速发展。
二、分级管理体系1. 初级教师初级教师是教育系统中的基层员工,具有本科及以上学历,具备专业知识和教学技能。
其主要职责是承担课堂教学任务,辅导学生学习,参与学校教学管理工作。
初级教师需要通过教师资格考试获得教师资格证,具备一定的教育教学能力和专业素养。
2. 中级教师中级教师是在教学工作中取得一定成绩,具有扎实的专业基础和丰富的教学经验的教师。
中级教师需要在教学工作中取得一定成绩,具有教学科研能力和较强的组织管理能力。
中级教师在教学研究、教材教法设计、课程思政等方面具有独特见解,并能够指导初级教师开展教学工作。
3. 高级教师高级教师是在教学、科研、教育教学管理等方面均取得显著成绩并具有影响力的教育工作者。
高级教师应具有广泛的教育理论知识和丰富的实践经验,能够引领学校教育教学改革,推动学校教学质量的提升。
高级教师还需具备较好的师德师风,对学生有较强的教育引导能力。
4. 教育专家教育专家是在特定领域具有崇高学术声誉和广泛影响力的教育工作者。
教育专家应该在国内、国际教育界享有盛誉,对教育教学、教育管理、教育研究等方面做出突出贡献。
教育专家还需具备引领学校教育事业发展和教师队伍建设的能力,能够对学校整体发展进行战略规划和管理。
三、评价体系1. 初级教师评价指标(1)教学质量包括学生学习效果、班级管理、教学评价等方面的表现。
(2)教学研究包括课题研究、教育教学改进、教学方法创新等方面的表现。
(3)师德师风包括师生关系、班主任工作、教师职业素养等方面的表现。
2. 中级教师评价指标(1)教学成果包括教育教学科研成果、教学质量评价、教学方案设计等方面的表现。
(2)组织管理包括学科带头人、教研组长、班主任等职务的表现。
绍兴教师职称级别一览表公办中小学教师岗位一共有十三个岗位级别,从低到高依次是十三岗、十二岗、十一岗…一岗,因此,其岗位工资也就有十三个不同级别的工资数额。
岗位级别分别对应于不同的职称类别:员级职称教师对应的岗位级别就是十三级岗位;初级职称教师对应的岗位级别就是十二级岗位和十一级岗位;中级职称教师对应的是十、九、八级岗位;副高级职称教师对应的是七、六、五级岗位;正高级职称教师对应的是四、三、二、一级岗位。
弄清楚了职称与岗位级别之间的关系之后,就可以确定岗位工资了。
首先,要知道自己的职称是哪一级。
是员级职称,还是初级职称,抑或是中级职称等等。
其次,还要知道你们那里评聘一体与否。
如果二者是一体的,那么,刚刚晋职时,其岗位就是该职称对应岗位的最低级别岗位,然后对照下表《义务教育教师基本工资标准对照表(2018年7月1日实行)》就可以查阅自己的岗位工资了。
例如,中级职称,最低岗位是十级岗位,岗位工资就是2007元。
之后,一般是每三年聘期期满再结果全体符合条件的教师竞聘,续聘为更高一级岗位的,岗位工资也会随着增加一级工资,否则,还是原来的岗位工资。
比如,岗位由十级升到九级岗位,岗位工资变成2174元;如果竞聘不成功,还是原来的十级岗位工资,只能等到三年之后的下一次岗位竞聘再努力了。
如果不是评聘一体的,就是说虽然职称到更高一级了,但是,因为没有岗位,岗位并没有聘上,那么,此时此刻的岗位工资依然还是原来的岗位级别工资,只有在被聘上对应的岗位,岗位工资才可以升到与职称对应的岗位上。
例如,原来是初级职称十二岗教师,职称由初级上升到了中级职称,但是,学校里暂时没有初级职称对应的空余的岗位,那么,此时此刻也只能按照原来的十二级岗位级别领取十二级岗位工资。
专业技术岗位分为13个等级,正高级专业技术职务对应一至四级岗位,副高级专业技术职务对应五至七级岗位,中级专业技术职务对应八至十级岗位,初级专业技术职务对应十一至十三级岗位。
工勤技能岗位中技术岗位分1至5级,依次分别对应高级技师、技师、高级工、中级工、初级工,普通岗位不分等级。
中学教师岗位不少于85%
由于教育事业单位涉及面广,此次岗位设置管理组织实施分三个层面进行,分别为高等学校;中等职业学校、普通高中、幼儿园;义务教育学校。
高等学校岗位设置的总量与机构编制部门核定的编制总数保持一致。
按照规定,高等学校专业技术岗位一般不低于岗位总量的70%,其中,教师岗位一般不低于岗位总数的55%,高水平大学为教学科研服务的辅助性专业技术岗位占岗位总量的比例可适当提高。
管理岗位一般不超过岗位总数的20%。
中等职业学校、普通高中、幼儿园将严格控制非教学人员岗位。
中等职业学校、普通高中教师岗位占岗位总量的比例一般不低于85%。
幼儿园教师岗位所占比例一般不低于88%。
义务教育学校岗位设置按照中小学编制标准,原则上以核定的教职工编制总量确定。
普通初中教师岗位占岗位总量的比例一般不低于85%,普通小学教师岗位占岗位总量的比例一般不低于90%。
岗位等级专业技术岗位名称专业技术职务
1级教授一级正高级国家控制
2级教授二级市调控
3级教授三级
4级教授四级
5级副教授一级副高级
6级副教授二级
7级副教授三级
8级讲师一级中级
9级讲师二级
10级讲师三级
11级助教一级初级助理级
12级助教二级
13级员级
义务教育学校中学教师专业技术岗位等级对应表岗位等级专业技术岗位名称专业技术职务备注1级正高级国家控制
2级市调控
3级
4级
5级中学高级教师一级副高级
6级中学高级教师二级
7级中学高级教师三级
8级中学一级教师一级中级
9级中学一级教师二级
10级中学一级教师三级
11级中学二级教师一级初级助理级
12级中学二级教师二级
13级中学三级员级
中等职业学校教师专业技术岗位等级对应表
岗位等级专业技术岗位名称专业技术职务备注1级特级国家控制
2级正高级市调控
3级
4级
5级高级讲师一级副高级
6级高级讲师二级
7级高级讲师三级
8级讲师一级中级
9级讲师二级
10级讲师三级
11级助理讲师一级初级助理级
12级助理讲师二级
13级教员员级
普通高中教师专业技术岗位等级对应
岗位等级专业技术岗位名称专业技术职务备注1级特级国家控制
2级正高级市调控
3级
4级
5级中学高级教师一级副高级
6级中学高级教师二级
7级中学高级教师三级
8级中学一级教师一级中级
9级中学一级教师二级
10级中学一级教师三级
11级中学二级教师一级初级助理级
12级中学二级教师二级
13级中学三级教师员级
义务教育学校小学教师专业技术岗位等级对应1级正高级国家控制
2级市调控
3级
4级
5级副高级
6级
7级
8级小学高级教师一级中级
9级小学高级教师二级
10级小学高级教师三级
11级小学一级教师一级初级助理级
12级小学一级教师二级
13级小学二级、小学三级员级。