阳极氧化异常处理
- 格式:doc
- 大小:33.00 KB
- 文档页数:3
铝型材氧化缺陷成因和对策铝型材氧化缺陷成因和对策第一部分:铝阳极氧化膜的缺陷汇编第1章前处理工序的缺陷1.1脱脂不良缺陷名脱脂不良对应英语 Uneven degreasing 曾用名产生工序脱脂起因工序脱脂定义:由于脱脂不完全而产生的浸蚀不均。
现象:因浸蚀不均变成凸凹不平,呈现不同光泽。
着色后变成色斑。
原因:(1)附着在表面处理前材料上的油脂,在脱脂处理中未除去就进行浸蚀处理。
(2)脱脂条件偏离控制范围。
对策:(1)确认挤压工序中使用的切削油,防锈剂;(2)使脱脂条件在控制范之内。
1.2过浸蚀缺陷名过浸蚀对应英语 Rough etching曾用名 Coarse etching产生工序浸蚀起因工序浸蚀定义:由于过度浸蚀变成粗糙表面。
现象:由于浸蚀表面粗糙,变成梨皮状态。
不仅降低光泽而且过度溶解甚至影响尺寸精度。
原因:因漕液条件(浓度、温度)、处理时间、再处理次数等不当而变成过度浸蚀。
使用添加剂时也受其影响。
此外,由于处理材料的合金成分、挤压、轧制等条件不同,其结果也有所不同。
对策:(1)选择适当的漕液条件(氢氧化钠浓度、溶存铝量、温度); (2)选择适当的处理时间;(3)减少再处理次数。
1.3碱烧伤缺陷名碱烧伤对应英语 Alkali-burned pattern 曾用名产生工序浸蚀起因工序浸蚀定义:浸蚀后,残留在材料表面的浸蚀液的过度反应所引起的光泽不均。
现象:浸蚀后,转入水洗工序期间,材料表面部分变干,浸蚀面变为不均匀,变成光泽不均。
原因:(1)浸蚀液老化;(2)浸蚀液温度过高;(3)浸蚀后转入水洗的时间长;(4)气温高时易发生碱烧伤。
对策:(1)控制好浸蚀液(氢氧化钠、溶存铝量等);(2)正确进行浸蚀液的温度控制;(3)浸蚀后立即进行水洗。
1.4光亮花样缺陷名光亮花样对应英语 Spangling曾用名宏观花样产生工序浸蚀起因工序浸蚀定义:在浸蚀中产生的晶粒分散的梨皮状花样。
现象:随浸蚀液中溶解锌的增加,会出现晶粒和晶粒取向导致的溶解差异,变成闪烁梨皮花样。
1 . 0 目的:为使产品退镀、重镀质量能够有效掌控,使不合格品(料)的退镀、重镀管制及处理流程清晰明了,杜绝品质问题发生或再发生,减少返工造成的报废,特制定本流程。
2 . 0 范围:机电事业部内部及所有表面处理供应商各阶段所产生的不合格品,需退镀、重镀均适用。
3 . 0 权责:生产:不合格品的提报与协助处理、矫正及预防措施的执行。
供应商:不合格品的提报与协助处理、矫正及预防措施的执行。
品管:产品的检验及区分和预防措施执行效果跟进确认。
4 . 0 定义:4 . 1不合格之阳极氧化和电镀需退镀、重镀:凡本事业部之物料、在制程及仓储半成品/成品或委外加工有不符合本事业部规定要求或不能满足客户需求者。
4 . 2阳极氧化与尺寸变化:阳极氧化是铝及其合金在相应的电解液和特定的工艺条件下,在铝制品(阳极)上形成一层氧化膜的过程。
阳极氧化如果没有特别指明,通常是指硫酸阳极氧化。
外形尺寸阳极后单边变小约-0.005mm至-0.010mm,内径尺寸阳极后单边变大约+0.005mm至+0.010mm;硬质阳极有0.060mm至0.20mm变化(一般根据膜厚要求加工);4 . 3化学电镀与尺寸变化:当将某种镀件放入金属盐与可溶性还原剂共存的溶液中时,通过还原剂的氧化,其所释放出的电子转移到金属离子上,从而在镀件表面上析出金属而形成金属皮膜,这种不需要通入电流而是基于化学上的还原作用而实现的电镀,通常称为化学电镀(亦称为无电解电镀)。
电镀层比较均匀,从增厚几个微米到几十个微米不等。
5 . 0 作业程序:5 . 1 表面处理后不合格品处理流程:5.1.1 经检验判定为不合格品,应按其不良性质区分:①贴示黄色“不合格”标签,区分供应商不良及内部不良和不良项目。
②放置在相应胶箱后放入“不合格区”作为识别,内部不良开出《物料异常处理单》处理,供应商不良超出不良比例应开出SCAR反馈供应商改善。
5.1.2 退镀重镀品处理:直接退供应商退镀后重镀。
阳极氧化层被腐蚀的解决方法
阳极氧化层被腐蚀可能有多种原因,包括设备问题、材料问题、操作过程不当等。
针对这些可能的原因,有以下几个解决方案:
1. 设备问题:应确保阳极氧化设备稳定,以避免在操作过程中产生骤变或波动,从而对氧化膜的形成产生不良影响。
2. 材料问题:选择品质过关的材料进行处理,避免使用含有杂质或氧化物等物质的不合格材料,以防止因材料质量不佳导致的腐蚀。
3. 操作过程:在阳极氧化前,确保金属表面光洁平滑,以防止因表面处理不当导致的腐蚀。
同时,如果阳极氧化后出现规则的腐蚀纹,可以采用小电流电解处理的方法进行改善。
4. 后期处理:在阳极氧化过程中,如果发现电解液温度不断上升,电流密度也随之上升,应尽快采取措施降低电解液温度,以防止阳极氧化时的进一步溶解。
总的来说,防止阳极氧化层被腐蚀需要从设备、材料、操作过程和后期处理等多个方面进行综合控制。
在实际操作中,应根据具体情况采取相应的措施,以确保阳极氧化层的稳定性和耐久性。
铝材氧化着色过程常见缺陷和处理方法黄瑞强(广西平铝集团有限公司)摘要:实际生产中由于人员、工艺、设备、操作存在差异,型材氧化着色过程中产生的质量缺陷色浅、色差、染不上色、白点、露白、染色发花、逃色等。
本文从实际生产过程中对铝型材氧化着色常见的缺陷问题、提出解决的办法和技术途径。
关键词:铝材着色; 缺陷; 处理随着铝加工工业的蓬勃发展,铝表面处理已成为铝加工过程必不可少的重要生产环节。
铝制品经过表面处理之后。
耐磨、耐蚀、耐光照、耐气候等性能都有很大提高,更重要的是可以着上各种美丽鲜艳的色彩。
由于其它构成装饰的各种建筑物,曰用铝制品,工艺美术品,装饰品,家具用品等美观大方。
适应时代美感的要求,因而铝材的应用价值大为得高。
为了装饰和提高铝材表面性能,在铝材氧化膜上进行着色处理,常用的方法有电解着色法、化学着色法、自然着色法等。
在实际生产中由于人员、工艺、设备、操作等存在差异,每批的产品色差也会存在一定的差异,产生不同的质量缺陷,在特定的介质下,色泽的深浅是由金属粒子沉积量来决定,而与氧化膜的厚度无关。
铝材电解着色的色差的产生,与着色机理、氧化膜的厚度的均匀性及结构与电解着色速度有直接关系。
铝材着色的缺陷大体上有以下几种情况:色浅、色差、染不上色、白点、露白、染色发花、逃色等。
如何解决这一问题,确保每批产品的色差保持一致,并在双方确认的偏差范围内,以满足消费者的要求。
这就要求生产企业,在对型材进行电解着色表面处理时,加以研究和防范。
以下介绍我公司在阳极氧化电解着色生产工艺中常见的质量缺陷和处理方法:一、要着色均匀稳定并把色差控制在一定的范围内,减少着色缺陷的产生,在实际的生产过程中,首先在加强阳极氧化工艺操作的控制,在操作时注意以下几方面的要求。
1、在阳极氧化的型材进入着色槽时必须保持较大的倾斜度,并放置在两极中间,确保左右极距相等。
同时控制上料绑料面积,每挂料总表面积最大不超过44m2。
2、检查槽液浓度,是否符合工艺要求。
一、发生在表面处理前的缺陷1)缺陷名称:条纹定义:由于挤压材的金属成分不均匀,在腐蚀和阳极氧化发生的带状模样。
现象:在腐蚀及阳极氧化处理时,发生的在挤压方向上色调异常的带状模样。
一般在着色工序较显著,但如加深腐蚀则不明显。
原因:①铸棒的低倍和显微组织不均匀。
②铸棒的均匀化处理不充分。
③包含加工和热处理的挤压条件不恰当。
对策:①铸棒的细化结晶及凝固时冷却条件的选择。
②恰当的挤压条件。
2)缺陷名称:大气腐蚀定义:材料在大气中慢慢地发生的腐蚀。
现象:通常,材料被大气污染了的水沾湿,在表面生成三羟铝石,因这部分难以表面处理,与其他部分产生差别,从而残留的痕迹。
原因:在表面处理前的材料附着了雨水、露水等水分的场合发生。
受到气温、湿度、海盐粒子,亚硫酸等气象因子的影响。
对策:①表面处理前不要被水所沾湿。
②轻度的腐蚀加长碱蚀时间即可消除。
3)缺陷名称:雾腐蚀定义:表面处理前材料在酸雾、碱雾中形成的点状腐蚀。
现象:进行氧化和着色后,点状腐蚀更明显。
原因:挤压后,直到表面处理的保管期间附着了雾,从而被腐蚀。
对策:①在没有雾气的场所保管。
②在表面处理工序的附近保管的场合,要考虑风向等。
③在雾气易被污染的场合,要由乙烯树脂软片等来保护。
4)缺陷名称:锯切粉末附着定义:附着在材料上的锯切粉末未流走,而进入表面处理。
现象:材料锯切时附着锯切粉末,被原封不动地表面处理而发生的缺陷。
原因:材料锯切时附着锯切粉末,在前处理工序中未被洗去,而进行表面处理而发生的。
对策:①材料锯切时锯切粉末不要附着在材料上。
②材料上附着了锯切粉末要确实洗净除去。
5)缺陷名称:水斑定义:水分在复合膜(漆膜/皮膜)界面,以及氧化膜的微细孔中浸透的结果,部分因水而成沾湿状态,氧化膜所保持的乳白色消失了,因增加了透明感而发生的点状模样。
现象:透亮的漆制品较明显,着色产品周围较深,成为银色的具有透明感的点状。
即使是光泽消失了的漆制品也发生但不明显。
和水接触时间短的话,材料一干燥即消失。
1.目 的:规范阳极氧化工艺作业标准2.适用范围:适用于阳极氧化工艺作业3∙内 容:机械抛光 ——上挂……化学除油——热水清洗 清洗一••三L 硫酸中和清水…•三道……化学抛光 ---- 清水…・・三道一出光——淸洗.•…阳极氧化 - 清洗封闭染色•……清洗 ...... 干燥•……检査喷砂、研磨、滚磨,机械加工处理工件表面较大缺陷或整平工作 挂:用具有弹性的夹具夹紧工件,保证电流流通,因为阳极氧化时夹具与工件表面都会很快 生成氧化膜,在此过程中夹具与工件稍有松动即会变更触点位置,阻碍电流流通,避 免因接触不良产生热量而烧毁工件。
只有这样才能使阳极氧化过程正常进行。
(铝质 挂具使用后需退膜才可再次使用,最好使用钛质挂具,不用退膜可长期使用。
) 3・1・3化学除油:碱洗脱脂清除表面有机油脂和无机碳化物,清洁作用。
工艺要求:氢氧化钠:50〜70g∕L 添加适量的表面活性剂温度:50〜70°C 时间:0. 5〜2min碱洗时间应视丄件表面油污除净为止3.1.7出 光:硝酸出光清除表面的氧化皮或不溶物,使表面露出结晶层。
工艺要求:硝酸:200〜300ml∕L温度:室温时间:视黑膜退净为止(正常δ-10S )若处理杂铝、铸铝还应在此配方的基础上添加50ml∕L 氢氟酸,以加速除去碱洗时 粘附在铝件表面的不溶物。
工艺顺序: 3.1操作内容:3.1.1机械抛光:3.1.2 ±3.1.4热水清洗: 3.1.5硫酸中和: 工艺要求: 3・1・6化学抛光:工艺要求:硫酸: 磷酸: 热水清洗的作用主要是脱脂和清洗碱液。
碱洗后的冲洗最好先用热水冲洗,有利于洗净工件表面上的碱性物质。
有盲孔、狭缝 的工件要加強对该部位的冲洗,并甩净其中的残留溶液,为后序清水作准备。
酸洗本身的作用是腐蚀、洛解金属表层.与表面疏松的氧化物发生还原反应,同时它 还具有强脱脂和酸碱中和作用10-20%的硫酸 在特定的溶剂中, 常温 2-10S利用化学浸蚀的作用,使产品达到整平、光亮的效果。
阳极氧化整流机保养计划阳极氧化整流机是一种常见的电源设备,其主要作用是将交流电转化为直流电供给其他设备使用。
在使用过程中,阳极氧化整流机需要进行定期的保养,以保证其正常运转和延长使用寿命。
本文将介绍阳极氧化整流机的保养计划及相关注意事项。
一、日常保养1.清洁:定期清洁阳极氧化整流机的外壳和内部电路板,以防止灰尘和污垢的积累,影响设备的散热和运行效果。
可以使用软刷、吹风机等工具进行清洁。
2.检查连接:检查设备的连接线路、插头等部件,确保连接牢固、无松动和腐蚀现象。
如有问题及时更换或维修。
3.检查散热器:检查阳极氧化整流机的散热器是否正常运行,如有异常应及时处理。
4.保持通风:应保持设备周围的通风良好,以防止设备过热或损坏。
二、定期保养1.更换滤波电容:滤波电容是阳极氧化整流机的重要组成部分,定期更换滤波电容可保证设备的稳定性和安全性。
2.更换电解电容:电解电容是阳极氧化整流机的核心部件,定期更换电解电容可以延长设备的使用寿命。
3.检查开关电源:检查开关电源的工作状态和电压,确保其正常工作。
4.检查散热器:检查散热器的散热效果,如有异常应及时处理。
5.检查电路板:检查阳极氧化整流机的电路板是否正常工作,如有问题应及时更换或维修。
三、注意事项1.保养前应先断开设备的电源,避免意外触电。
2.保养时应注意使用防静电手套等防护措施,防止静电对设备造成损坏。
3.保养过程中应注意保持设备的整洁和干燥,避免灰尘和湿气对设备造成损坏。
4.保养过程中应注意避免使用带有腐蚀性的清洁剂或溶剂,以防止对设备造成损坏。
阳极氧化整流机的保养是非常重要的,定期保养能够延长设备使用寿命,保证设备的安全性和稳定性。
在保养过程中应注意各项细节和注意事项,确保保养工作的顺利进行。
阳极氧化处理工艺过程一、工艺过程:1、机器运转及降温、(1)首先打开水泵使冷却塔正常工作后再打开冷却压缩机。
(2)压缩机工作后,听机器有无异常声音,无异常观察钛管是否有结霜现象,有结霜属正常现象,待温度降至8℃后方可以加工泵体。
(工作时槽中水温应保持在0℃—8℃度之间)2、阳极氧化处理操作过程(1)清洗安装工件:首先将机械加工后的泵体,用清水进行清洗,务必将油渍、污物、铝沫清洗处理干净。
将工件安装在挂架上,数量视工件大小而定,一般总泵每挂20只左右,分泵离总挂(30——40)只左右,安装时要注意工件不能划伤,磕碰。
(2)阳极处理:将安装后的工件放入阳极槽中,一般放5—6挂,放好后打开阳极槽中开关,接通电源,稳定电压将电压分4—5次升至20-25之间,同时观看电流表指针,每次升压电流不得超过500,最好在300—400之间。
待电压至20—25之间稳定电流不超过500。
观察槽中有微小气泡产生,则证明阳极发生,待20分钟后取出挂架,控净工件上的酸液,进行水合封孔,把挂架放入常温清水池中,浸泡15—20分钟后取出,控净清水放入热水池中(水温最低保持在80℃以上为好)。
1分钟左右,待工件完全被加热后取出,卸下后用气枪吹净螺纹、小孔中的水分再用干净抹布擦净缸体里孔,放入工件盘中入库保存。
二.注意事项1.必须有指定人员观察机器,冷却机工作时不能缺水。
2.冷却过程中注意观看左边压力表是否有压力,无压力且有异常声音说明管路有堵塞现象要立即关闭电源。
检查管路,排出故障后,再接通电源工作。
3.冷却过程中注意观看右边压力表,表的指针不能超过15,指针超过15应停机,换水待指针降至15以后方可继续工作。
(如果有一次阳极处理效果不好的产品,可用1:30的氢氧化纳(火碱)溶液清洗后再进行阳极处理)。
注:水合封孔:利用铝的阳极氧化膜与水结合生成Ai2O3水合物,从而堵塞氧化膜的孔隙,使之丧失吸附能力,从而提高膜层防污染,防腐蚀等性能的处理过程成为水合封孔。
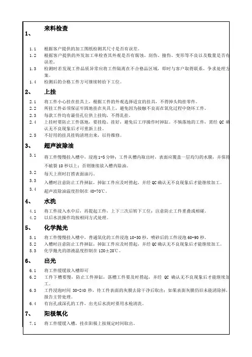
来料检查1、1.1 根据客户提供的加工图纸检测其尺寸是否有误差。
1.2 根据客户提供的外发加工单检查其外观是否有腐蚀、刮伤、撞伤、变形等不良以及数量是否有误差。
1.3 检测时若发现工件品质异常应将工件隔离在不合格品区域,即时与客户取得联系,争求处理方案。
1.4 检测后的合格工件方可继续转给下工位。
2、上挂2.1 将工件小心挂在挂具上,根据工件的外观选择适宜的挂具,不得掉头钩挂零件。
2.2 所挂工件必须保证牢固地挂在夹具上,避免因为接触不良而在氧化过程中烧坏工件。
2.3 每款工件均有最佳孔位供上挂钩,不得乱挂。
2.4 上挂时要防止工件落地,要挂稳、挂好,避免后工序操作时掉缸。
不慎落地的工件,需经QC确认无不良现象后才可重新上挂。
2.5 不好用的挂具挂钩清理出来,以待维修。
3、超声波除油3.1 将工件慢慢挂入槽中,浸泡1-5分钟;工件从槽内取出时,表面应覆盖一层均匀的水膜,并保持不破裂10秒以上;否则继续放入槽内除油。
3.2 每天上班时打捞表面油污。
3.3 入槽时注意防止工件掉缸,掉缸工件应及时捞起,并经QC确认无不良现象后才能继续加工。
3.4 超声波除油温度控制在40-70℃。
4、水洗4.1 将工件浸入水中后,再提起工件,上下三次后转下工位;注意防止工件重叠或相碰。
4.2 以后水洗操作均按相同方式处理。
5、化学抛光5.1 将工件慢慢挂入槽中,普通氧化的工件浸泡10-30秒,喷砂后的工件浸泡60-90秒。
5.2 入槽时注意防止工件掉缸,掉缸工件应及时捞起,并经QC确认无不良现象后才能继续加工。
5.3 化学抛光的溶液温度控制在120±20℃。
6、出光6.1 将工件缓缓放入槽即可6.2 工件下槽要慢,防止工件掉缸,落槽工件要及时捞起,并经QC确认无不良现象后才能继续加工。
6.3 工件浸泡时间30-240秒,待工件表面的灰膜去除干净后取出;如果表面灰膜仍旧未能清除掉,报告主管处理。
6.4 有盲孔或深孔的工件,出光后水洗时要用水枪清洗。
阳极氧化后铝合金工件表面暗线及亮线的成因及对策丁小理,高森田(广东和胜工业铝材股份有限公司,中山 528400)摘要:探讨了阳极工件表面暗线及亮线的产生原因,并提出解决方法。
重新氧化返工结果显示,大部分产品表面缺陷现象无法去除。
若重新热处理及阳极表面处理,氧化表面暗或亮线条缺陷可消除,缺陷区域硬度亦可恢复并与其它区域相同。
关键词:阳极氧化;表面暗线;亮线; 氧化线条;硬度;电导率中图分类号:TG379 文献标识码:B 文章编号:1005-4898(2017)01-0048-05doi:10.3969/j.issn.1005-4898.2017.01.10作者简介:丁小理(1987-),女,广西桂林人,工程师。
收稿日期:2016-05-120 前言铝合金的阳极氧化处理可以把原材表面轻微的碰刮伤以及细微模线消除,起到化妆美化作用。
但部分原材看不到或隐藏的不易检查发现的缺陷如焊合线条、暗亮线纹、粗大晶粒、黑斑、暗线、亮线及白线等等问题在阳极氧化后的工件明显显露[1、2]。
这些缺陷可能属铸锭材料、挤压、模具或冶金问题等等,需要实务经验及分析探讨方可根本解决[3]。
铝及铝合金的阳极氧化处理,一般工序为前处理、阳极氧化、染色、封孔等。
其中前处理一般包括除油、碱蚀、中和、水洗等子工序,主要目的是去除原材自然氧化膜,并把铝材表面非铝的物质去除,露出铝基体,以便后续的氧化工序可顺利形成连续的氧化膜,提高材料的耐磨性、耐蚀性,并改善产品的美观。
铝合金产品的晶界及化合物颗粒在阳极前处理的制程中较容易腐蚀,故前处理腐蚀后的坑洞或晶界不同,可能会引起视觉感观差异,形成客户不能接受的缺陷[3]。
阳极的表面问题除受前处理条件影响外,也可能是挤锭、挤压设备工装、工艺、模具等原因,这些问题需要正确的分析才能找到问题原因及对策。
大部分的挤压工厂会使用石墨板或石墨块,挤压型材或圆管时在模具出口及淬火冷却区之间用石墨材料调整或控制挤压型材的水位及滑出,但型材在高温状态与不稳定石墨材料的摩擦区域可能产生材料的冶金变化,这种变化会使摩擦位置与其它位置的冶金性能不同,造成本篇探讨的阳极工件表面暗线及亮线问题。
铝合金硬质阳极氧化常见缺陷的原因分析及措施摘要:铝合金硬质阳极氧化可增强零件耐磨性,绝缘性,抗腐蚀能力等。
通过具体实例介绍铝及铝合金硬质阳极氧化日常生产中常见典型缺陷,详细分析了问题产生的原因以及提供解决措施,以便实际生产中加以借鉴。
关键词:铝合金;硬质阳极氧化;膜层缺陷Cause analysis and measures of common defects in hard anodizing of aluminum alloyCHEN Chao( AVIC Xinhang Aviation Industry (Group) CO., LTD, Xinxiang, 453049)Abstract: Hard anodizing of aluminum alloy can improve the wear resistance,insulation and corrosion resistance of parts. The common typical defects in the daily production of hard anodizing of aluminum and aluminum alloys are introduced through the actual examples,and the causes of the problems are analyzed in detail and the measures are provided for reference in actual production.Keywords: aluminum alloys,hard anodizing,coating defects引言铝及铝合金具有比强度高,塑性好,导电,导热性能优异,以及优良的加工性能和耐蚀性能,是广泛应用于各种工业领域,特别是航空、航天工业中的有色金属材料[1]。
阳极氧化表面处理工艺阳极氧化表面处理工艺是一种常见的金属表面处理技术,适用于铝、镁、钛等金属及其合金的表面处理。
该工艺可以提高金属表面的硬度、耐腐蚀性、耐磨性和美观度,被广泛应用于汽车、航空、电子、建筑等领域。
1. 工艺流程:阳极氧化表面处理工艺流程主要包括:清洗、预处理、阳极氧化、封孔、染色、封孔和包装,具体如下:1)清洗:将待处理材料进行清洗、除油、除尘的处理过程,以确保表面处理质量。
2)预处理:对于某些特殊材料如镁、钛等,在清洗后需要经过化学预处理,以促进阳极氧化效果。
3)阳极氧化:将处理过的材料放入电解槽中,采用恒定电流(或恒定电压)进行氧化处理。
阳极氧化过程中,材料表面会产生一层氧化膜,该膜会形成一种保护层,提高材料的耐腐蚀性,耐磨性和美观度。
4)封孔:在阳极氧化后,表面的氧化膜会形成微孔,需要通过封孔工艺来将这些孔填充,以提高膜的密度和硬度。
5)染色:在某些情况下,需要对氧化膜进行染色处理,以提高材料的美观度和防护性。
6)再封孔:染色后需要再次进行封孔处理,以保证染色后的膜的质量。
7)包装:将处理好的材料进行包装,以保证其表面处理质量。
2. 工艺参数:阳极氧化表面处理工艺主要依靠电化学反应实现,因此工艺参数的选择对于工艺的成功效果至关重要。
主要参数包括:电解液成分、电流密度、电解液温度、电解时间等。
1)电解液成分:电解液成分直接影响膜的质量和色彩,在选择时需要根据不同材料的特性进行选择。
2)电流密度:电流密度大小会影响膜的厚度和硬度,一般选择0.8-1.2A/dm²。
3)电解液温度:温度的升高可以加速反应,提高氧化速度,但过高的温度可能导致氧化膜色泽异常。
4)电解时间:电解时间可以影响膜的厚度,对于不同材料经过实验选择适当的电解时间。
3. 应用领域:阳极氧化表面处理工艺的应用领域非常广泛,主要用于增强金属材料的耐腐蚀性、耐磨性和美观度。
其应用领域包括:汽车、航空、电子、建筑等领域。
铝是比较年轻的金属,有“20世纪的金属”之称。
在全世界它的年产量仅次于钢铁,在金属材料中名列第二。
铝和铝合金之所以得到广泛应用在于它有许多特点。
铝的比重是2.702,与铜(比重8.9)和铁(比重7.9)比较,约为它们的1/3.其制品重量轻,可用于汽车、飞机、铁路车辆、船舶、高层建筑等方面。
纯铝强度低,但在铝中加入少量的铜、镁、锰,锌、硅等元素后形成铝合金,显微硬度可达400~600kg/mm2,特殊情况下可达1200~15Ookg/mm2,强度比碳钢好,可与特殊钢媲美。
铝及其合金在空气中,会在表面自然生成一层极薄的厚达0.01~0.05μm的氧化膜。
这层自然氧化膜虽然能阻止它们继续遭到大气腐蚀,但此膜疏松多孔,当遇到工业性气体时,抗蚀性能大大下降。
不过,如经电解氧化加工,使其表面生成硬而致密的氧化膜层,那末,很多物质就对它不产生腐蚀作用,适合在工业地区和沿海地区使用。
因铝的延展性极其优良,所以易于加工成型,经人工氧化染色后,可以得到各种美丽颜色的铝制品。
随着铝及其合金表面防护装饰性氧化工艺的广泛应用,近年来氧化新工艺、新技术的不断出现,如仿礼花法,转移印花法、渗透法、冰花图案法等等,使铝表面更加呈现出色彩缤纷,繁花似锦,见之令人畅心悦目。
所以目前建筑行业上把其大量用于高级宾馆的门、窗、柱、框架等制件上,既坚实牢固,又美观大方。
由于铝及其合金还有良好的导热、导电性,对光、热、电波的反射性好,没有磁性,耐低温和化学药品,有吸音性……等等。
故它的应用越来越广泛。
为了保证铝合金有足够的强度和较高的耐蚀,必须经过氧化处理。
铝和铝合金的氧化处理分为化学氧化和电化学氧化。
化学氧化不用外来电流仅把制件置入适当的溶液内,使表面生成一层氧化膜。
在电化学氧化中是把铝及其合金作为阳极,故又称阳极氧化。
电化学氧化的方法较多,本章分别介绍硫酸、铬酸阳极氧化,硬质电化学氧化绝缘电体学氧化和瓷质电化学氧化的故障及其处理方法。
硫酸电化学氧化故障及其处理方法硫酸电化学氧化简称硫酸阳极化,生成的氧化膜色泽视铝材的成分和氧化工艺的不同而异,一般有无色,微黄色、灰色等。
铝合金板材阳极氧化材料线缺陷的形成原因及改进措施研究刘旺1,2,陈婷1,付海朋1,2(1.重庆国创轻合金研究院有限公司,重庆404100;2.东北大学材料电磁过程研究教育部重点实验室,沈阳110004)摘要:通过对铝合金板材典型的材料线缺陷进行分析,明确了材料线主要是由含Mg、Ti或Si的夹渣物造成的。
材料线缺陷会严重影响最终产品的外观质量。
通过分析含Mg、Ti或Si的夹渣物来源,明确了抑制措施。
结果发现,通过采用合适的熔铸工艺、把控熔体清洁度、及时清理维护设备、选用合适的耐火材料,以及严格控制热轧、冷轧机列及乳化液、油品清洁度等措施可有效减少材料线缺陷。
关键词:铝合金板材;材料线;夹渣物中图分类号:TG146.21文献标识码:A文章编号:1005-4898(2023)06-0057-04 doi:10.3969/j.issn.1005-4898.2023.06.130前言铝的化学性质较为活泼,在空气中会形成一层致密的氧化膜,可起到隔绝空气的保护作用[1]。
但此薄膜耐蚀性较差,因此需要进行人工阳极氧化处理,促使铝制品表面形成一层致密、高强、耐磨的阳极氧化膜[2-3]。
阳极氧化后的铝制品美观耐用,已经广泛用于手机、笔记本电脑等电子产品外壳。
但正因为其用于电子产品的外观件,阳极氧化后产生的一种线状缺陷会影响产品质量。
这种线状缺陷称为材料线,是众多企业希望攻关解决的重要质量问题[4-5]。
1阳极氧化材料线形貌及成分分析采用配有能谱分析仪的Zeiss EVO MA10/LS10型号钨灯丝扫描电子显微镜,对0.6mm厚的5052-H32状态铝合金板材阳极氧化后出现的材料线进行分析,找到原因所在。
光铝上未见明显异常的板面,经阳极氧化后可能出现短道的线条,其形貌如图1所示。
将从不同板材上取得的阳极氧化材料进行线上扫描电镜分析,其成分有所区别,部分含有Al、Mg、O元素,其扫描电镜形貌如图2所示,其元素组成如表1所示。
- 55 -工 业 技 术铝合金作为常用的金属材料,体现出比强度、比刚度高,耐蚀性好等优势,还由于密度小可以广泛应用于不同的领域。
随着技术的发展与进步,铝合金加工技术实现了多方面的突破,特别是由于技术的发展,当前表面阳极氧化处理技术实现了很大的进步。
铝合金阳极存在氧化作用的影响,表面会发生变化,形成一层氧化保护膜,保护膜可以起到着色装饰作用,因此于氧化膜的保护具有耐蚀、耐磨、绝缘等多种优势。
但是,氧化膜的形成过程也会导致出现质量缺陷问题,表面处理难以达到技术要求。
常用的缺陷包括存在不光滑纹路、表面覆盖有麻点、着色失调不均匀、存在阴影线,不同批次产品的表面有色差。
此外,由于铝合金阳极氧化工艺上缺陷也会引发质量问题。
铝合金表面也会受到加工工艺的影响,加工会导致组织结构不均匀性。
分析氧化膜缺陷的形成机理并采取防范措施,可以消除铝合金表面阳极氧化膜缺陷。
1 铝合金阳极氧化膜缺陷原因分析1.1 表面加工引发的1.1.1 表面有不光滑纹路铝合金工件常见的工序为:先对表面实施除油处理,采用酸洗液地表面加以化学抛光,酸性溶液可以实施除膜处理。
水洗后进行阳极化处理。
检验表面可以发现存在缺陷,顺长度方向存在不光滑纹路。
顺工件横截面方向,针对垂直纹路取样后金相检验,有纹路存在的部位氧化膜变薄,发生了不同的程度的下陷。
铝合金基体存在少许凸起。
凸起部位具有腐蚀特征。
试样浸蚀处理后,表面腐蚀性特征更加突出。
铝合金工件在实施化学抛光和除膜处理后,表面的钝化膜会形成,但会发生腐蚀作用。
在处理中如果钝化膜的形成速度快于腐蚀速度,表面会生成钝化膜,有利于实现保护作用。
合金表面如果不能形成保护膜,腐蚀作用会明显。
由于加工工艺的缺陷,零件表面沿着径向存在凸起线。
有凸起线的部位,表明酸洗腐蚀强度过大,不利于钝化膜的形成,局部位置存在腐蚀,表面缺陷发生。
阳极氧化处理中,缺陷部位氧化膜如果完整难以保证,有不光滑纹路存在。
1.1.2 表面有麻点检验铝合金工件表面时,还可以在部分工件的氧化膜表面发现存在小的麻点,直径约1 mm。
铝是比较年轻的金属,有“20世纪的金属”之称。
在全世界它的年产量仅次于钢铁,在金属材料中名列第二。
铝和铝合金之所以得到广泛应用在于它有许多特点。
铝的比重是2.702,与铜(比重8.9)和铁(比重7.9)比较,约为它们的1/3.其制品重量轻,可用于汽车、飞机、铁路车辆、船舶、高层建筑等方面。
纯铝强度低,但在铝中加入少量的铜、镁、锰,锌、硅等元素后形成铝合金,显微硬度可达400~600kg/mm2,特殊情况下可达1200~15Ookg/mm2,强度比碳钢好,可与特殊钢媲美。
铝及其合金在空气中,会在表面自然生成一层极薄的厚达0.01~0.05μm的氧化膜。
这层自然氧化膜虽然能阻止它们继续遭到大气腐蚀,但此膜疏松多孔,当遇到工业性气体时,抗蚀性能大大下降。
不过,如经电解氧化加工,使其表面生成硬而致密的氧化膜层,那末,很多物质就对它不产生腐蚀作用,适合在工业地区和沿海地区使用。
因铝的延展性极其优良,所以易于加工成型,经人工氧化染色后,可以得到各种美丽颜色的铝制品。
随着铝及其合金表面防护装饰性氧化工艺的广泛应用,近年来氧化新工艺、新技术的不断出现,如仿礼花法,转移印花法、渗透法、冰花图案法等等,使铝表面更加呈现出色彩缤纷,繁花似锦,见之令人畅心悦目。
所以目前建筑行业上把其大量用于高级宾馆的门、窗、柱、框架等制件上,既坚实牢固,又美观大方。
由于铝及其合金还有良好的导热、导电性,对光、热、电波的反射性好,没有磁性,耐低温和化学药品,有吸音性……等等。
故它的应用越来越广泛。
为了保证铝合金有足够的强度和较高的耐蚀,必须经过氧化处理。
铝和铝合金的氧化处理分为化学氧化和电化学氧化。
化学氧化不用外来电流仅把制件置入适当的溶液内,使表面生成一层氧化膜。
在电化学氧化中是把铝及其合金作为阳极,故又称阳极氧化。
电化学氧化的方法较多,本章分别介绍硫酸、铬酸阳极氧化,硬质电化学氧化绝缘电体学氧化和瓷质电化学氧化的故障及其处理方法。
硫酸电化学氧化故障及其处理方法
硫酸电化学氧化简称硫酸阳极化,生成的氧化膜色泽视铝材的成分和氧化工艺的不同而异,一般有无色,微黄色、灰色等。
氧化膜的厚度约在1~6μm之间。
氧化膜可以染色,其防护性能良好,且具有一定的耐压性能。
本工艺的缺点是对于翻砂,铆接、焊接等有孔隙类的零件,经硫酸阳极化后,孔隙处容易泛白点,目前尚无办法彻底消除此问题。
一、硫酸电化学氧化工艺简介
1.硅酸电化学氧化液配方和操作条件
硫酸电化学氧化液配方和操作条件如下:
硫酸(比重1.84,CP)(g/l)160~180
温度(℃)15~25
电压(V)12~20
阳极电流密度(A/dm2)1~1.5
时间(min)35~45
2.工艺过程
零件上挂具→化学除油→热水清洗→冷水清洗→出光→清水洗→硫酸阳极氧化
→冷水洗→烘干→染色→100℃热水封闭10min。
a.操作注意事项
(1)染色件阳极化时,浓度、温度、电压和电流密度避免用上限,时间应适当延长。
(2)除了染黑色外,需染其他色泽时,零件的材料应使用纯铝、防锈铝LF2和硬铝LY11、LY12。
装饰性要求高者最好应使用高纯铝或高纯铝的铝镁合金。
二、故障和处理方法
故障现象1
氧化膜薄或有红色挂灰,抗腐蚀性能差。
原因分析
发生上述故障的原因是多方面的。
(1)硫酸含量和操作条件不符工艺规范
电化学氧化是铝件表面失去电子成为铝离子,然后与阳极上产生的新生氧结合生成氧化膜。
氧化过程中在成膜的同时也存在着氧化膜的化学溶解。
氧化膜的生成速度随阳极电流密度、电压的增大和溶液浓度、温度的升高而加速,随阳极化时间的延长而减慢。
当然,氧化膜的化学溶解速度也随这些因素的增加而加快。
氧化膜的生成与溶解是对立的统一体,是相互制约的。
因而所定的工艺规范应根据零件的要求,通过实践总结出的最佳参数。
如果电位密度小、电压低、时间短,单位面积上溶解的铝离子便少,生成的氧化膜就较薄。
如果溶液的浓度低,溶液中的离子少,溶液的导电率小,要达到同样的电流密度,浓度低的溶液其槽电压比浓度高的槽电压来得高,而硫酸电化学氧化一般是控制电压的,所以当溶液的浓度低时,在规定电压下,电流密度就小,生成的氧化膜也就较薄。
溶液的温度低时,溶液的粘度大,离子运动慢,溶液的导电率小,在规定的电压下,电流密度就小,生成的氧化膜当然就薄。
反之,氧化膜厚,但氧化膜的溶解也加快,且会形成疏松粉末状的氧化膜。
(2)零件装得太松,夹具与导电棒接触不良
若分析硫酸含量的检查操作条件都符合工艺规范,就应该检查零件的装夹情况。
如零件装夹太松,并且已经位移,就会造成导电不良,以致氧化膜薄。
(3)夹具上的旧氧化膜未除尽
若硫酸含量和操作条件符合工艺规范,装夹也正常,此时就应仔细检查夹具,如夹具上的旧氧化膜未除尽,则零件装夹在有薄层氧化膜的夹具上导电不良,氧化膜生成速度变慢而使得氧化膜薄。
(4)氧化液中含铜离子过高
处理方法
对于原因1,操作者必须严格控制工艺规范
对于原因2,解决方法是退除氧化膜,重新阳极化,不过此法对光洁度有一定影响。
如果零件有精度要求,可在非工作面上边装夹,边用夹具轻轻擦去零件上的氧化膜,使夹具装夹在擦除氧化膜的部位,然后进行补氧化。
对于原因3,可将零件拆卸下来,退除净夹具上的氧化膜和零件上的氧化膜,或用夹具擦去装夹处的氧化膜,重新进行氧化,使得到正常的氧化膜。
对于原因4,只有更新电解液才能消除弊病。
故障现象2
氧化膜疏松有粉末状。
原因分析
产生疏松氧化膜的原因有两点:
(1)工艺规范控制不当
前面已经指出,在氧化过程中氧化膜的形成和溶解是同时进行的,氧化膜的化学溶解会造成氧化膜的疏松,甚至产生疏松粉末状氧化膜。
氧化膜的溶解速度与溶液的温度影响较大,它随溶液温度的升高而加速。
另外氧化时间长,溶液浓度浓,也会产生疏松氧化膜。
电流密度过大或电压过高时,产生的焦耳热使零件发热,导致零件周围的溶液温度升高,加快氧化膜的化学溶解,造成氧化膜疏松,或产生粉末状氧化膜。
所以,严格控制工艺规范是防止氧化膜疏松的重要因素。
(2)加硫酸后溶液不均匀
同槽阳极化的零件,有的氧化膜太薄,有的氧化膜已经疏松有粉末状。
这种故障一般出现在加硫酸后,这是硫酸在溶液中分布不均匀所引起的。
处理方法
严格按工艺规范操作。
加硫酸后通入压缩生气的充分搅拌,并进行通电处理故障即可消除。
故障现象3
氧化后染黑色产生发红或发蓝。
原因分析
氧化后染黑色出现发红或发蓝的原因有以下两个方面:
(1)氧化膜吸附性能不良
用酸性黑ATT染料染黑色时,会出现发红发蓝的故障。
酸性黑ATT染料是以70%的酸性蓝黑10B和30%的酸性橙Ⅱ的分子结构组成,所以当氧化膜的孔隙小,吸收性能差时,分子小的酸性橙Ⅱ容易被氧化膜吸收,膜层中的酸性橙Ⅱ超过染料的比例,所以色泽发红。
遇到这种情况,可适当延长阳极化时间,使氧化膜孔隙增大,以便分子大的酸性蓝黑10B能顺利被氧化膜吸收,膜层中的染料合乎比例,染出的色泽就黑了。
对板材和挤压零件,阳极化前应将零件进行碱腐蚀除去表面硬皮,才能得到均匀的黑色,否则会得到发红或发花的黑色。
含硅量高的零件,可在40~50ml/l硝酸和10ml/l左右的氢氟酸溶液中浸渍20s左右以溶解杂质,使表面留下一薄层较纯的铝,改善氧化膜性能,使它具有好的吸附性能,得到均匀的黑色。
(2)染色溶液的pH值不当
染色溶液的pH值对染色的影响比较大,因为各种染料的吸收性能有各自不同的pH值。
例如pH接近7时,酸性蓝黑10B的吸附性能好,而酸性橙Ⅱ的吸附性能比较差,所以色泽偏蓝,pH4.5左右时,酸性蓝黑10B 的吸附能力差,酸性橙Ⅱ的吸附能力强,故色泽就偏红。
所以,在染色时pH应避开7或4.5左右的值,—般控制在3.6左右或5~6比较好。
故障现象4
有时生产中出现零件局部无氧化膜。
原因分析
(1)装夹位置不当
由于装夹位置不当,阳极化时氧气跑不出来滞留在局部表面上,造成闷气而无氧化膜。
装夹时应注意选择适当位置,使零件的凹面向上或向上倾斜,这样就可以避免无氧化膜的故障。
(2)零件表面有附着物
阳极化前零件表面如有胶纸等透明粘性物质时,阳极化时又没有脱落,在封闭时却脱落了下来,结果在吸附物处就没有氧化膜,操作者在前处理时应注意除去这类物质。
(3)氧化液成分太稀
溶液成分太稀,局部电流太小处就无氧化膜,分析并提高硫酸浓度,故障即消除。