举证通知书(通知当事人用)(2016民事诉讼文书样式)
- 格式:doc
- 大小:31.50 KB
- 文档页数:2
举证通知书(被告举证用)××××人民法院举证通知书(被告举证用)(××××)×行×字第××号×××:根据《中华人民共和国行政诉讼法》、《最高人民法院关于行政诉讼证据若干问题的规定》(以下简称《证据规定》)的有关规定,现将有关举证事项通知如下:一、你应当在收到起诉状副本之日起十五日内,提供据以作出被诉行政行为的全部证据和所依据的规范性文件。
不提供或者无正当理由逾期提供证据,将视为被诉行政行为没有相应证据。
因不可抗力或者客观上不能控制的其他正当事由,不能在前述规定的期限内提供证据的,应当在收到起诉状副本之日起十五日内向人民法院提出延期提供证据的书面申请。
人民法院准许延期提供的,应当在正当事由消除后十日内提供证据。
逾期提供的,将视为被诉行政行为没有相应证据。
二、你认为原告起诉超过法定期限,应当承担举证责任。
原告或者第三人提出其在行政程序中没有提出的反驳理由或者证据的,经人民法院准许,你可以在第一审程序中补充相应的证据。
三、在诉讼过程中,你与你的诉讼代理人不得自行向原告、第三人和证人收集证据。
四、你可按照《证据规定》的要求,提供书证、物证、视听资料、电子数据、证人证言、鉴定意见、现场笔录、在中华人民共和国领域外形成的证据以及外文书证或者视听资料等证据材料。
证据涉及国家秘密、商业秘密或者个人隐私的,应当作出明确标注,并向法庭说明,由法庭予以审查确认。
向人民法院提供证据,应当对提交的证据材料分类编号,对证据材料的名称、证明对象和内容作简要说明,签名或者盖章,注明提交日期,并依照对方当事人人数提出证据清单。
五、你申请人民法院调取证据的,应当在举证期限内提交调取证据申请书。
调取证据申请书应写明证据持有人的姓名或名称、住址等基本情况,写明拟调取证据的内容以及申请调取证据的原因及其要证明的案件事实。
民事诉讼举证通知书(2014)甬镇初字第XXXX号:你与xxx一案,我院已于2016年月日受理。
根据《中华人民共和国民事诉讼法》和最高人民法院《关于民事诉讼证据的若干规定》(以下简称《规定》)等有关法律规定,现将有关举证事项通知如下:一、举证责任的分配原则及要求1、原告起诉或者被告提出反诉,应当附有符合起诉条件的相应的证据材料。
2、当事人对自己提出的诉讼请求所依据的事实或者反驳对方诉讼请求所依据的事实有责任提供证据加以证明。
没有证据或者证据不足以证明当事人的事实主张的,由负有举证责任的当事人承担不利后果。
3、特殊侵权诉讼的举证责任,根据《规定》第四条的规定,由相应的当事人承担。
4、在合同纠纷案件中,主张合同关系成立并生效的一方当事人对合同订立和生效的事实承担举证责任;主张合同关系变更、解除、终止、撤销的一方当事人对引起合同关系变动的事实承担举证责任。
对合同是否履行发生争议的,由负有履行义务的当事人承担举证责任。
对代理权发生争议的,由主张有代理权一方当事人承担举证责任。
5、在劳动争议纠纷案件中,因用人单位作出开除、除名、辞退、解除劳动合同、减少劳动报酬、计算劳动者工作年限等决定而发生劳动争议的,由用人单位负举证责任。
6、当事人向人民法院起诉或者应诉时,可提交证据复印件或复制品,但在交换证据和开庭审理时必须携带证据原件或者原物,以供质证。
7、当事人向人民法院提供的证据系在中华人民共和国领域外或者在香港、澳门、台湾地区形成的,应根据《规定》第十一条履行相关证明手续。
8、当事人向人民法院提供外文书证或者外文说明资料,应当附有中文译本。
9、当事人应当对提交的证据材料逐一分类编号并装订成册,在证据清单上对证据材料名称、份数、页数及其来源、证明对象和内容作简要说明,并签名或盖章,注明提交日期,同时依照对方当事人人数提出证据材料副本。
举证通知书范本(××××)×××字第××号×××:根据《中华人民共和国民事诉讼法》和最高人民法院《关于民事诉讼证据的若干规定》,现将有关举证事项通知如下:一、当事人应当对自己提出的诉讼请求所依据的事实或者反驳对方诉讼请求所依?据的事实承担举证责任。
当事人没有证据或者提出的证据不足以证明其事实主张的,由负有举证责任的当事人承担不利后果。
二、向人民法院提供证据,应当提供原件或者原物,或经人民法院核对无异的复?制件或者复制品。
并应对提交的证据材料逐一分类编号,对证据材料的来源、证明对象和内容作简要说明,依照对方当事人人数提出副本。
三、申请鉴定,增加、变更诉讼请求或者提出反诉,应当在举证期限届满前提出。
四、你方申请证人作证,应当在举证期限届满的十日①前向本院提出申请。
五、申请证据保全,应当在举证期限届满的七日②前提出,本院可根据情况要求你方提供相应的担保。
六、你方在收到本通知书后,可以与对方当事人协商确定举证期限后,向本院申?请认可。
你方与对方当事人未能协商一致,或者未申请本院认可,或本院不予认可的,你方应当于××××年××月××日前向本院提交证据。
七、你方在举证期限内提交证据材料确有困难的,可以依照最高人民法院《关于民事诉讼证据的若干规定》第三十六条的规定,向本院申请延期举证。
八、你方在举证期限届满后提交的证据不符合最高人民法院《关于民事诉讼证据的若干规定》第四十一条、第四十三条第二款、第四十四条规定的“新的证据”的规?定的,视为你方放弃举证权利。
但对方当事人同意质证的除外。
九、符合最高人民法院《关于民事诉讼证据的若干规定》第十七条规定的条件之一的,你方可以在举证期限届满的七日前书面申请本院调查收集证据。
【优质】×××人民法院举证通知书(民事诉讼证据)-范文模板本文部分内容来自网络,本司不为其真实性负责,如有异议或侵权请及时联系,本司将予以删除!== 本文为word格式,下载后可随意编辑修改! ==×××人民法院举证通知书(民事诉讼证据)×××人民法院举证通知书(××××)×××字第××号×××:根据《中华人民共和国民事诉讼法》和最高人民法院《关于民事诉讼证据的若干规定》,现将有关举证事项通知如下:一、当事人应当对自己提出的诉讼请求所依据的事实或者反驳对方诉讼请求所依据的事实承担举证责任。
当事人没有证据或者提出的证据不足以证明其事实主张的,由负有举证责任的当事人承担不利后果。
二、向人民法院提供证据,应当提供原件或者原物,或经人民法院核对无异的复制件或者复制品。
并应对提交的证据材料逐一分类编号,对证据材料的来源、证明对象和内容作简要说明,依照对方当事人人数提出副本。
三、申请鉴定,增加、变更诉讼请求或者提出反诉,应当在举证期限届满前提出。
四、你方申请证人作证,应当在举证期限届满的十日①(注①:适用简易程序的,当事人申请的时间可以不受十日的限制。
)前向本院提出申请。
五、申请证据保全,应当在举证期限届满的七日②(注②:适用简易程序的,当事人申请的时间可以不受七日的限制。
)前提出,本院可根据情况要求你方提供相应的担保。
六、你方在收到本通知书后,可以与对方当事人协商确定举证期限后,向本院申请认可。
你方与对方当事人未能协商一致,或者未申请本院认可,或本院不予认可的,你方应当于××××年××月××日前向本院提交证据。
七、你方在举证期限内提交证据材料确有困难的,可以依照最高人民法院《关于民事诉讼证据的若干规定》第三十六条的规定,向本院申请延期举证。
遇到诉讼问题?赢了网律师为你免费解惑!访问>>民事诉讼举证通知书根据《中华人民共和国民事诉讼法》和最高人民法院《关于民事诉讼证据的若干规定》(以下简称《规定》等有关法律规定,现将有关举证事项通知如下:A举证责任的分配原则及要求1.原告起诉或者被告提出反诉,应当附有符合起诉条件的相应的证据材料。
2.当事人对自己提出的诉讼请求所依据的事实或者反驳对方诉讼请求所依据的事实有责任提供证据加以证明。
没有证据或者证据不足以证明当事人的事实主张的,由负有举证责任的当事人承担不利后果。
3.特殊侵权诉讼的举证责任,根据《规定》第四条的规定,由相应的当事人承担。
4.在合同纠纷案件中,主张合同关系成立并生效的一方当事人对合同订立和生效的事实承担举证责任;主张合同关系变更、解除、终止、撤销的一方当事人对引起合同关系变动的事实承担举证责任。
对合同是否履行发生争议的,由负有履行义务的当事人承担举证责任。
对代理权发生争议的,由主张有代理权一方当事人承担举证责任。
5.当事人向本院起诉或者应诉时,可提交证据复制件或复制品,但在交换证据和开庭审理时必须携带证据原件或者原物,以供质证。
6.当事人向本院提供的证据系在中华人民共和国领域外或者在香港、澳门、台湾地区形成的,应根据《规定》第十一条履行相关证明手续。
7.当事人向本院提供外文书证或外文说明资料,应当附有中文译本。
8.当事人应当对提交的证据材料逐一分类编号并装订成册,在证据清单上对证据材料的名称、份数、页数及其来源、证明对象和内容作简要说明,并签名或盖章,注明提交日期,同时依照对方当事人人数提供证据材料副本。
B向本院申请调查收集证据的情形和要求9.当事人及其诉讼代理人可以申请本院调查收集的证据有:(1)申请调查收集的证据属于国家有关部门保存并须人民法院依职权调取的档案材料。
(2)涉及国家秘密、商业秘密、个人隐私的材料。
(3)当事人及其诉讼代理人确因客观原因不能自行收集的其他材料。
法院举证通知书举证,就是拿出、出示证据,或者说拿出证据来证明某种事情、情况,是诉讼过程中的重要环节。
法院需要有人进行举证时就会发出举证通知书。
下面我给大家带来法院举证通知书,供大家参考!法院举证通知书范文篇一×××人民法院举证通知书(供原告、第三人举证使用,行政诉讼证据文书样式(试行))根据《中华人民共和国行政诉讼法》、最高人民法院《关于行政诉讼证据若干问题的规定》(下称《证据规定》)的有关规定,现将有关举证事项通知如下:一、人民法院组织庭前交换证据的,你方应在指定的证据交换之日提供证据;未组织庭前交换证据的,应当在开庭审理前提供证据。
如果在前述期限内不提交证据材料,视为放弃举证权利。
因正当事由申请延期提供证据的,你方应在举证期限内向人民法院申请延期举证,经人民法院准许,可以适当延长举证期限。
你方逾期提交的证据材料,应当说明理由,不说明理由或理由不成立的,人民法院将不组织质证。
但被告同意质证的除外。
在第一审程序中无正当理由未提供而在第二审程序中提供的证据,人民法院将不予接纳。
二、你方应当提供符合起诉条件的相应证据材料。
在起诉被告不作为的案件中,还应当提供在行政程序中曾经提出申请的证据村料。
但下列情形除外:(一)你方申请的事项是被告应当依职权主动履行的法定职责;(二)你方因被告受理申请的登记制度不完备等正当事由不能提供相关证据材料并能作出合理说明。
在行政赔偿诉讼中,你方应当对被诉具体行政行为造成损害的事实提供证据。
你方也可以提供证明被诉具体行政行为违法的证据。
提供的证据不成立的,并不免除被告对被诉具体行政行为合法性承担的举证责任。
xuexilaxx年xx月xx日法院举证通知书范文篇二(××××)×××字第××号×××:根据《中华人民共和国民事诉讼法》和最高人民法院《关于民事诉讼证据的若干规定》,现将有关举证事项通知如下:一、当事人应当对自己提出的诉讼请求所依据的事实或者反驳对方诉讼请求所依?据的事实承担举证责任。
举证通知书
尊敬的当事人:
您好!根据《法律程序法》,现就涉及您的案件向您发出举证通知书。
希望您能按照以下要求提供相关证据,以便我们能够更全面地了解案件情况并作出公正裁决。
案件概况
案件名称:(案件名称)
案由:(简要陈述案件原由)
当事人:(列明当事人名称及身份)
举证要求
1.证据一:(具体描述需要提供的第一项证据,如证人证言、书面证
据等)
2.证据二:(具体描述需要提供的第二项证据)
3.证据三:(具体描述需要提供的第三项证据)
提供方式
您可以将相关证据材料以以下方式提供:
•纸质证据:请将纸质材料邮寄至(地址)
•电子证据:请将电子文件发送至(邮箱)
举证时间
请于(具体时间)前提供完整的证据材料,超时未提供将影响案件处理进程。
联系方式
如有任何疑问或需延期申请,请及时联系我们:
电话:(联系电话)
邮箱:(联系邮箱)
本通知书即刻生效,望您尽快配合完成举证工作。
感谢您的合作!
此致
XX法院/仲裁机构
日期:(日期)
签字:(法官/仲裁员签名)。
举证材料如何书写什么是违法犯罪,什么是守法公民,都有⼀定的标准,都有⼀定的审核体系。
想要证明⾃⼰的正确性,想要维护⾃⼰的合法权益,⾸先最为重要的是要有⾃⼰的证据。
店铺⼩编接下来将为我们讲解关于举证材料书写格式的相关知识。
⼀、举证材料如何书写举证材料通知书______⼈民法院举证通知书(______)___字第___号______:根据《中华⼈民共和国民事诉讼法》、最⾼⼈民法院《关于民事诉讼证据若⼲问题的规定》(下称《证据规定》)的有关规定,现将有关举证事项通知如下:你⽅应当在收到起诉状副本之⽇起⼗⽇内,提供据以作出被诉具体⾏政⾏为的全部证据和所依据的规范性⽂件。
不提供或者⽆正当理由逾期提供证据,将视为被诉具体⾏政⾏为没有相应证据。
因不可抗⼒或者客观上不能控制的其他正当事由,不能在前述规定的期限内提供证据的,应当在收到起诉状副本之⽇起⼗⽇内向⼈民法院提出延期提供证据的书⾯申请。
⼈民法院准许延期提供的,应当在正当事由消除后⼗⽇内提供证据。
逾期提供的,将视为被诉具体⾏政⾏为没有相应证据。
你⽅认为原告起诉超过法定期限,应当承担举证责任。
原告或者第三⼈提出其在⾏政程序中没有提出的反驳理由或者证据的,经⼈民法院准许,你⽅可以在第⼀审程序中补充相应的证据。
在诉讼过程中,你⽅及其诉讼代理⼈不得⾃⾏向原告和证⼈收集证据。
你⽅可按照《证据规定》的要求,提供书证、物证、视听资料、证⼈证⾔、鉴定结论、现场笔录、在中华⼈民共和国领域外形成的证据以及外⽂书证或者视听资料等证据材料。
证据涉及国家秘密、商业秘密或者个⼈隐私的,应当作出明确标注,并向法庭说明,由法庭予以审查确认。
向⼈民法院提供证据,应当对提交的证据材料分类编号,对证据材料的名称、证明对象和内容作简要说明,签名或者盖章,注明提交⽇期,并依照对⽅当事⼈⼈数提出证据清单。
____年____⽉____⽇(院印)⼆、相关知识民事诉讼法明确规定:“凡是知道案件情况的单位和个⼈,都有义务出庭作证。
民事诉讼文书样式2016 年6 月28 日法〔2016〕221 号(当事人参考部分)管辖异议书(对管辖权提出异议用)异议书异议人(被告):XXX男/女,XXXX年XX月XX0出生,族,••… (写明工作单位和职务或者职业),住……。
联系方式:……。
法定代理人/指定代理人:XXX, .......... 。
委托诉讼代理人:XXX, ……。
(以上写明异议人和其他诉讼参加人的姓名或者名称等基本信息)请求事项:将XXXX人民法院(XXX X……号……(写明案件当事人和案由)一案移送XXXX人民法院管辖。
事实和理由:••…(写明提出管辖权异议的事实和理由)。
此致XXXX人民法院异议人(签名或者盖章)XXXX年XX月XX日【说明】1.本样式根据《中华人民共和国民事诉讼法》第一百二十七条第一款制定,供当事人向第一审人民法院提出管辖权异议用。
2.当事人是法人或者其他组织的,写明名称住所。
另起一行写明法定代表人、主要负责人及其姓名、职务、联系方式。
3.人民法院受理案件后,当事人对管辖权有异议的,应当在提交答辩状期间提出。
民事上诉状上诉人(原审诉讼地位):XXX,男女,XXXX年XX月XX0出生,X族,••…(写明工作单位和职务或者职业),住……。
联系方式:……。
法定代理人/指定代理人:XXX, .......... 。
委托诉讼代理人:XXX, ……。
被上诉人(原审诉讼地位):XXX, ........ 。
(以上写明当事人和其他诉讼参加人的姓名或者名称等基本信息)上诉人XXX因与被上诉人XXX……写明案由)一案,不服XXXX 人民法院XXXX年XX月XX日作出的XXXX……民初……号驳回管辖权异议裁定,现提起上诉。
上诉请求:1.撤销XXXX人民法陨XXX X••…民初……号驳回管辖权异议民事裁定书;2.本案移送XXXX人民法院处理。
上诉理由:••…(写明不服驳回管辖权异议裁定的事实和理由)。
此致XXXX人民法院附:本上诉状副本X份上诉人(签名或者盖章)XXXX年XX月XX日【说明】1.本样式根据《中华人民共和国民事诉讼法》第一百五十四条第一款第二项、第二款、第一百六十四条第二款、第一百六十R五条、第一百六十六条、第二百六十九条制定,供被告对第一审人民法院驳回管辖权异议裁定不服提起上诉用。
举证通知书(存根)(2016)鄂9006民初号洛阳成强工贸有限公司:根据《中华人民共和国民事诉讼法》和最高人民法院《关于民事诉讼证据的若干规定》,现将有关举证事项通知如下:一、当事人应当对自己提出的诉讼请求所依据的事实或者反驳对方诉讼请求所依据的事实承担举证责任。
当事人没有证据或者提出的证据不足证明其事实主张的,由负举证责任的当事人承担不利后果。
二、申请鉴定,增加、变更诉讼请求或者提出反诉,应当在举证期限届满前提出。
三、你方在收到本通知书后,可以与对方协商确定举证期限后,向本院申请认可。
你方与对方当事人未能协商一致,或者未申请本院认可,或本院不予认可的,你方应当于收到本通知之日起20日内向本院提交证据。
四、你方在举证期限内提交证据材料确有困难的,可以依照最高人民法院《关于民事诉讼证据的若干规定》第三十六条的规定,向本院申请延期举证。
五、你方在举证期限届满后提交的证据不符合最高人民法院《关于民事诉讼证据的若干规定》第四十一条、第四十三条第二款、第四十四条规定的“新的证据”的规定的,视为你方放弃举证权利。
但对方当事人同意质证的除外。
六、符合最高人民法院《关于民事诉讼证据的若干规定》第十七条规定的条件之一的,你方可以在举证期限届满的七日前书面申请本院调查收集证据。
年月日本联存卷举证通知书(2016)鄂9006民初号:根据《中华人民共和国民事诉讼法》和最高人民法院《关于民事诉讼证据的若干规定》,现将有关举证事项通知如下:一、当事人应当对自己提出的诉讼请求所依据的事实或者反驳对方诉讼请求所依据的事实承担举证责任。
当事人没有证据或者提出的证据不足证明其事实主张的,由负举证责任的当事人承担不利后果。
二、申请鉴定,增加、变更诉讼请求或者提出反诉,应当在举证期限届满前提出。
三、你方在收到本通知书后,可以与对方协商确定举证期限后,向本院申请认可。
你方与对方当事人未能协商一致,或者未申请本院认可,或本院不予认可的,你方应当于收到本通知之日起日内向本院提交证据。
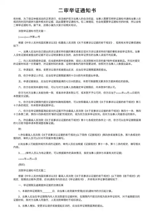
⼆审举证通知书有时候,为了保证仲裁活动的正常进⾏,依法维护双⽅当事⼈的合法权益,当事⼈需要写明举证通知书通知当事⼈在规定的时间内提供与案件相关的证据,因此需要举证通知书。
在⼆审期间,也会有需要举证通知书的时候,所以会有⼆审举证通知书。
接下来,店铺⼩编为⼤家介绍相关知识。
法院举证通知书范⽂篇⼀(××××)×××字第××号根据《中华⼈民共和国民事诉讼法》和最⾼⼈民法院《关于民事诉讼证据的若⼲规定》,现将有关举证事项通知如下:⼀、当事⼈应当对⾃⼰提出的诉讼请求所依据的事实或者反驳对⽅诉讼请求所依?据的事实承担举证责任。
当事⼈没有证据或者提出的证据不⾜以证明其事实主张的,由负有举证责任的当事⼈承担不利后果。
⼆、向⼈民法院提供证据,应当提供原件或者原物,或经⼈民法院核对⽆异的复?制件或者复制品。
并应对提交的证据材料逐⼀分类编号,对证据材料的来源、证明对象和内容作简要说明,依照对⽅当事⼈⼈数提出副本。
三、申请鉴定,增加、变更诉讼请求或者提出反诉,应当在举证期限届满前提出。
四、你⽅申请证⼈作证,应当在举证期限届满的⼗⽇①前向本院提出申请。
五、申请证据保全,应当在举证期限届满的七⽇②前提出,本院可根据情况要求你⽅提供相应的担保。
六、你⽅在收到本通知书后,可以与对⽅当事⼈协商确定举证期限后,向本院申?请认可。
你⽅与对⽅当事⼈未能协商⼀致,或者未申请本院认可,或本院不予认可的,你⽅应当于××××年××⽉××⽇前向本院提交证据。
七、你⽅在举证期限内提交证据材料确有困难的,可以依照最⾼⼈民法院《关于民事诉讼证据的若⼲规定》第三⼗六条的规定,向本院申请延期举证。
⼋、你⽅在举证期限届满后提交的证据不符合最⾼⼈民法院《关于民事诉讼证据的若⼲规定》第四⼗⼀条、第四⼗三条第⼆款、第四⼗四条规定的“新的证据”的规定的,视为你⽅放弃举证权利。
举证通知书模板举证,就是拿出、出示证据,或者说拿出证据来证明某种事情、情况,是诉讼过程中的重要环节。
下面小编给大家带来举证,供大家参考!举证通知书范文一举证通知书(××××)×××字第××号×××:根据《中华人民共和国民事诉讼法》和最高人民法院《关于民事诉讼证据的若干规定》,现将有关举证事项通知如下:一、当事人应当对自己提出的诉讼请求所依据的事实或者反驳对方诉讼请求所依?据的事实承担举证责任。
当事人没有证据或者提出的证据不足以证明其事实主张的,由负有举证责任的当事人承担不利后果。
二、向人民法院提供证据,应当提供原件或者原物,或经人民法院核对无异的复?制件或者复制品。
并应对提交的证据材料逐一分类编号,对证据材料的来源、证明对象和内容作简要说明,依照对方当事人人数提出副本。
三、申请鉴定,增加、变更诉讼请求或者提出反诉,应当在举证期限届满前提出。
四、你方申请证人作证,应当在举证期限届满的十日①前向本院提出申请。
五、申请证据保全,应当在举证期限届满的七日②前提出,本院可根据情况要求你方提供相应的担保。
六、你方在收到本通知书后,可以与对方当事人协商确定举证期限后,向本院申?请认可。
你方与对方当事人未能协商一致,或者未申请本院认可,或本院不予认可的,你方应当于××××年××月××日前向本院提交证据。
七、你方在举证期限内提交证据材料确有困难的,可以依照最高人民法院《关于民事诉讼证据的若干规定》第三十六条的规定,向本院申请延期举证。
八、你方在举证期限届满后提交的证据不符合最高人民法院《关于民事诉讼证据的若干规定》第四十一条、第四十三条第二款、第四十四条规定的“新的证据”的规?定的,视为你方放弃举证权利。
但对方当事人同意质证的除外。
法院举证通知书举证,就是拿出、出示证据,或者说拿出证据来证明某种事情、情况,是诉讼过程中的重要环节。
法院需要有人进行举证时就会发出举证通知书。
下面给大家带来法院举证通知书,供大家参考!法院举证通知书范文篇一×××人民法院举证通知书(供原告、第三人举证使用,行政诉讼证据文书样式(试行))根据《中华人民共和国行政诉讼法》、最高人民法院《关于行政诉讼证据若干问题的规定》(下称《证据规定》)的有关规定,现将有关举证事项通知如下:一、人民法院组织庭前交换证据的,你方应在指定的证据交换之日提供证据;未组织庭前交换证据的,应当在开庭审理前提供证据。
如果在前述期限内不提交证据材料,视为放弃举证权利。
因正当事由申请延期提供证据的,你方应在举证期限内向人民法院申请延期举证,经人民法院准许,可以适当延长举证期限。
你方逾期提交的证据材料,应当说明理由,不说明理由或理由不成立的,人民法院将不组织质证。
但被告同意质证的除外。
在第一审程序中无正当理由未提供而在第二审程序中提供的证据,人民法院将不予接纳。
二、你方应当提供符合起诉条件的相应证据材料。
在起诉被告不作为的案件中,还应当提供在行政程序中曾经提出申请的证据村料。
但下列情形除外:(一)你方申请的事项是被告应当依职权主动履行的法定职责;(二)你方因被告受理申请的登记制度不完备等正当事由不能提供相关证据材料并能作出合理说明。
在行政赔偿诉讼中,你方应当对被诉具体行政行为造成损害的事实提供证据。
你方也可以提供证明被诉具体行政行为违法的证据。
提供的证据不成立的,并不免除被告对被诉具体行政行为合法性承担的举证责任。
xuexilaxx年xx月xx日法院举证通知书范文篇二(××××)×××字第××号×××:根据《中华人民共和国民事诉讼法》和最高人民法院《关于民事诉讼证据的若干规定》,现将有关举证事项通知如下:一、当事人应当对自己提出的诉讼请求所依据的事实或者反驳对方诉讼请求所依?据的事实承担举证责任。
2016新版民事诉讼文书样式下载最高人民法院关于印发《人民法院民事裁判文书制作规范》《民事诉讼文书样式》的通知各省、自治区、直辖市高级人民法院,解放军军事法院,新疆维吾尔自治区高级人民法院生产建设兵团分院:为进一步规范和统一民事裁判文书写作标准,提高民事诉讼文书质量,最高人民法院制定了《人民法院民事裁判文书制作规范》《民事诉讼文书样式》。
该两份文件已于2016年2月22日经最高人民法院审判委员会第1679次会议通过,现予印发,自2016年8月1日起施行。
请认真遵照执行。
最高人民法院2016年6月28日新版《民事诉讼文书样式》预览:新版《民事诉讼文书样式》下载:点此下载新版《民事诉讼文书样式》相关阅读:人民法院民事裁判文书制作规范为指导全国法院民事裁判文书的制作,确保文书撰写做到格式统一、要素齐全、结构完整、繁简得当、逻辑严密、用语准确,提高文书质量,制定本规范。
一、基本要素▎文书由标题、正文、落款三部分组成。
▎标题包括法院名称、文书名称和案号。
▎正文包括首部、事实、理由、裁判依据、裁判主文、尾部。
首部包括诉讼参加人及其基本情况,案件由来和审理经过等;事实包括当事人的诉讼请求、事实和理由,人民法院认定的证据及事实;理由是根据认定的案件事实和法律依据,对当事人的诉讼请求是否成立进行分析评述,阐明理由;裁判依据是人民法院作出裁判所依据的实体法和程序法条文;裁判主文是人民法院对案件实体、程序问题作出的明确、具体、完整的处理决定;尾部包括诉讼费用负担和告知事项。
▎落款包括署名和日期。
二、标题标题由法院名称、文书名称和案号构成,例如:“××××人民法院民事判决书(民事调解书、民事裁定书)+案号”。
(一)法院名称法院名称一般应与院印的文字一致。
基层人民法院、中级人民法院名称前应冠以省、自治区、直辖市的名称,但军事法院、海事法院、铁路运输法院、知识产权法院等专门人民法院除外。
举证通知书范本3篇你单位职工于年月日向本机关提出了工伤认定申请。
根据《工伤保险条例》第十九条(二)款和《工伤认定办法》第十七条的规定,你单位应当承担举证责任。
自收到本通知书之日起,15日内向本机关提交不认为是工伤的证据。
逾期未提交或者拒不举证的,本机关可以根据受伤害职工提供的证据依法做出工伤认定结论。
年月日XXX单位:申请人XXXX年X月X日以“XXXXX”为由,向我机关提出工伤认定申请,需要你单位举证相关证据材料,请你单位接到本通知15日内将有关证据材料(单位意见,书证、物证、音像资料等)送达我机关。
地址:XXX联系电话:XXXX逾期不提供有效证据材料,视为放弃举证权利,本机关将根据《工伤保险条例》第十九条第二款、《工伤认定办法》第十七条之规定,依据申请人提供的相关材料依法作出工伤认定结论。
XXXX年X月X日×××:根据《中华人民共和国民事诉讼法》和最高人民法院《关于民事诉讼证据的若干规定》,现将有关举证事项通知如下:一、当事人应当对自己提出的诉讼请求所依据的事实或者反驳对方诉讼请求所依?据的事实承担举证责任。
当事人没有证据或者提出的证据不足以证明其事实主张的,由负有举证责任的当事人承担不利后果。
二、向人民法院提供证据,应当提供原件或者原物,或经人民法院核对无异的复?制件或者复制品。
并应对提交的证据材料逐一分类编号,对证据材料的来源、证明对象和内容作简要说明,依照对方当事人人数提出副本。
三、申请鉴定,增加、变更诉讼请求或者提出反诉,应当在举证期限届满前提出。
四、你方申请证人作证,应当在举证期限届满的十日①前向本院提出申请。
五、申请证据保全,应当在举证期限届满的七日②前提出,本院可根据情况要求你方提供相应的担保。
六、你方在收到本通知书后,可以与对方当事人协商确定举证期限后,向本院申?请认可。
你方与对方当事人未能协商一致,或者未申请本院认可,或本院不予认可的,你方应当于××××年××月××日前向本院提交证据。
举证通知书模板举证,就是拿出、出示证据,或者说拿出证据来证明某种事情、情况,是诉讼过程中的重要环节。
下面学习啦小编给大家带来举证通知书,供大家参考!举证通知书(××××)×××字第××号×××:根据《中华人民共和国民事诉讼法》和最高人民法院《关于民事诉讼证据的若干规定》,现将有关举证事项通知如下:一、当事人应当对自己提出的诉讼请求所依据的事实或者反驳对方诉讼请求所依?据的事实承担举证责任。
当事人没有证据或者提出的证据不足以证明其事实主张的,由负有举证责任的当事人承担不利后果。
二、向人民法院提供证据,应当提供原件或者原物,或经人民法院核对无异的复?制件或者复制品。
并应对提交的证据材料逐一分类编号,对证据材料的来源、证明对象和内容作简要说明,依照对方当事人人数提出副本。
三、申请鉴定,增加、变更诉讼请求或者提出反诉,应当在举证期限届满前提出。
四、你方申请证人作证,应当在举证期限届满的十日①前向本院提出申请。
五、申请证据保全,应当在举证期限届满的七日②前提出,本院可根据情况要求你方提供相应的担保。
六、你方在收到本通知书后,可以与对方当事人协商确定举证期限后,向本院申?请认可。
你方与对方当事人未能协商一致,或者未申请本院认可,或本院不予认可的,你方应当于××××年××月××日前向本院提交证据。
七、你方在举证期限内提交证据材料确有困难的,可以依照最高人民法院《关于民事诉讼证据的若干规定》第三十六条的规定,向本院申请延期举证。
八、你方在举证期限届满后提交的证据不符合最高人民法院《关于民事诉讼证据的若干规定》第四十一条、第四十三条第二款、第四十四条规定的“新的证据”的规?定的,视为你方放弃举证权利。
但对方当事人同意质证的除外。
法院举证通知书举证,就是拿出、出示证据,或者说拿出证据来证明某种事情、情况,是诉讼过程中的重要环节。
法院需要有人进行举证时就会发出举证通知书。
下面我给大家带来法院举证通知书,供大家参考!法院举证通知书范文篇一×××人民法院举证通知书(供原告、第三人举证使用,行政诉讼证据文书样式(试行))根据《中华人民共和国行政诉讼法》、最高人民法院《关于行政诉讼证据若干问题的规定》(下称《证据规定》)的有关规定,现将有关举证事项通知如下:一、人民法院组织庭前交换证据的,你方应在指定的证据交换之日提供证据;未组织庭前交换证据的,应当在开庭审理前提供证据。
如果在前述期限内不提交证据材料,视为放弃举证权利。
因正当事由申请延期提供证据的,你方应在举证期限内向人民法院申请延期举证,经人民法院准许,可以适当延长举证期限。
你方逾期提交的证据材料,应当说明理由,不说明理由或理由不成立的,人民法院将不组织质证。
但被告同意质证的除外。
在第一审程序中无正当理由未提供而在第二审程序中提供的证据,人民法院将不予接纳。
二、你方应当提供符合起诉条件的相应证据材料。
在起诉被告不作为的案件中,还应当提供在行政程序中曾经提出申请的证据村料。
但下列情形除外:(一)你方申请的事项是被告应当依职权主动履行的法定职责;(二)你方因被告受理申请的登记制度不完备等正当事由不能提供相关证据材料并能作出合理说明。
在行政赔偿诉讼中,你方应当对被诉具体行政行为造成损害的事实提供证据。
你方也可以提供证明被诉具体行政行为违法的证据。
提供的证据不成立的,并不免除被告对被诉具体行政行为合法性承担的举证责任。
xuexilaxx年xx月xx日法院举证通知书范文篇二(××××)×××字第××号×××:根据《中华人民共和国民事诉讼法》和最高人民法院《关于民事诉讼证据的若干规定》,现将有关举证事项通知如下:一、当事人应当对自己提出的诉讼请求所依据的事实或者反驳对方诉讼请求所依?据的事实承担举证责任。