运输安全生产费用提取和使用制度
- 格式:doc
- 大小:26.00 KB
- 文档页数:3
安全生产费用提取和使用管理制度1.目的为建立公司安全生产投入长效机制,加强安全生产费用财务管理,保障安全生产所需资金,维护员工的合法权益和人民生命财产安全,促进生产经营活动正常开展,特制定本制度。
2.适用范围适用于公司安全生产费用的提取和使用管理。
3.引用文件3.1《中华人民共和国安全生产法》3.2《企业安全生产标准化基本规范》3.3《企业安全生产费用提取和使用管理办法》4.管理职责4.1按技部负责组织本制度的制定与监督执行。
4.2财务部负责安全费用的提取和管理。
4.3职能部门和车队应按本制度完善安全生产条件。
5.内容及要求5.1基本原则5.1.1安全生产费用是指企业按照有关规定标准提取,在成本中列支,专门用于完善和改进企业安全生产条件的资金。
5.1.2公司安全生产投入及费用的提取和使用按照“企业提取、政府监管、确保需要、规范使用"的原则进行财务管理,并纳入公司年度预算。
5.1.3安全生产费用及安全生产投入在年度经费预算中,列入重点编制项目,不得少于国家规定的比例。
5.2 管理要求5.2.1总经理全面领导安全生产费用提取和管理工作,审批安全费用提取计划、安全投入计划、经费使用报告、安全经费提取和使用情况年度报告。
5.2.2财务部负责设立安全生产资金财务科目,统一管理,归类报表;根据年度安全生产计划,做好资金的投入落实工作,建立安全经费使用台帐,确保安全投入迅速及时。
5.2.3安委会负责审核、汇总并编制公司安全投入计划,审核安全投入报告,监督检查安全投入落实情况,组织编制年度安全经费提取和投入情况报告。
5.2.4按技部负责建立安全费使用台帐,记录安全生产费用使用数额、支付计划、使用要求、调整方式等。
未使用的安全生产费用纳入财务,由财务部管理。
5.2.5职能部门负责按照安全生产责任制对有关专业安全生产费用计取、支付、使用情况实施监督管理。
5.2.6安全生产费用实行专户核算。
按规定范围安排使用,不得挪用或挤占。
物流企业安全费用提取和使用制度随着物流业的不断发展,物流企业的安全问题也越来越受到关注。
为了保障物流企业的安全,提高物流业的服务质量,各地物流企业纷纷制定了安全费用提取和使用制度。
一、安全费用的提取物流企业的安全费用主要包括以下几个方面:1.安全设施费用:包括安装监控设备、安装防盗门、安装消防设备等费用。
2.安全培训费用:包括对员工进行安全培训、安全意识教育等费用。
3.安全保险费用:包括购买保险、缴纳保险费用等费用。
4.安全检测费用:包括对车辆、设备等进行安全检测、维修等费用。
物流企业可以根据自身情况,制定相应的安全费用提取方案。
一般来说,物流企业可以将安全费用作为运营成本的一部分,从运营收入中提取。
二、安全费用的使用物流企业提取的安全费用应当用于以下几个方面:1.安全设施的维护和更新:物流企业应当定期对安全设施进行维护和更新,确保设施的正常运行。
2.安全培训的开展:物流企业应当定期对员工进行安全培训和安全意识教育,提高员工的安全意识和应对突发事件的能力。
3.安全保险的购买:物流企业应当购买相应的保险,为企业和员工提供保障。
4.安全检测的开展:物流企业应当定期对车辆、设备等进行安全检测和维修,确保车辆、设备的安全运行。
物流企业应当根据实际情况,合理使用安全费用,确保安全费用的使用效益最大化。
三、安全费用的管理物流企业应当建立健全安全费用管理制度,确保安全费用的提取和使用符合相关法律法规和企业内部规定。
具体管理措施包括:1.制定安全费用提取和使用方案,明确安全费用的提取和使用范围、标准和程序。
2.建立安全费用专项账户,确保安全费用的专款专用。
3.定期对安全费用的使用情况进行审计和监督,确保安全费用的使用符合规定。
4.加强对安全设施、安全培训、安全保险、安全检测等方面的管理,确保安全费用的使用效益最大化。
物流企业安全费用提取和使用制度的建立,对于保障物流企业的安全、提高物流业的服务质量具有重要意义。
出租货运公司安全生产经费提取使用制度第一章总则为贯彻党和国家的安全方针政策和法规,执行国家交通主管部门对安全生产的管理规定,加强安全管理,提高安全意识,确保公司货运业务的安全稳定运行,特制定本《出租货运公司安全生产经费提取使用制度》(以下简称“本制度”)。
第二章经费的提取和使用第一节安全生产管理经费的提取1.公司每月从管理经费中提取安全生产管理经费,提取比例为该车营业额的千分之五,作为专款专用。
2.安全生产管理经费的提取应按照公司车辆营业额的实际情况进行核算,并纳入公司财务管理体系,确保专款专用。
第二节安全资金的收集和管理1.根据国家有关政策规定,公司应按时定额地收取安全资金,并确保安全资金的收集工作得到有效实施。
2.公司应设立专门的安全资金管理岗位,负责安全资金的收取、核算和管理工作,确保安全资金的安全和有效使用。
3.安全资金的收取应按时足额完成,确保资金的专款专用。
第三节事故处理和资金使用1.发生车辆交通事故后,公司应立即向行业主管部门报告,并根据事故的处理和所需资金的大小,经领导审批后及时提取安全生产管理经费。
2.事故处理中所需的安全生产管理经费应根据实际需要进行合理调配,确保事故处理工作的顺利进行。
第三章资金支付和管理第一节资金支付程序1.财务部门应根据领导审批的款项意见,从安全专项资金中支付相关费用。
2.资金支付应严格按照财务制度和审批程序进行,确保资金使用的合法性和规范性。
第二节资金管理1.财务部门应建立健全安全专项资金的管理制度,明确资金的使用范围和限制,并配备专职人员负责资金的管理工作。
2.安全专项资金应单独核算,确保专款专用。
3.财务部门应定期进行安全专项资金的审计工作,确保资金的安全和合规使用。
第四章违规处理1.任何人不得擅自挪用安全专项资金,一经发现,将严肃追究责任,违规人员将受到相应的纪律处分,并承担法律责任。
2.公司应建立健全内部监督机制,加强对安全专项资金的监督检查,及时发现和纠正违规行为。
安全生产费用提取、使用及管理制度范文第一章总则第一条根据《中华人民共和国安全生产法》及相关规定,为保障本单位的安全生产工作,规范安全生产费用的提取、使用和管理,制定本制度。
第二条安全生产费用是指单位为预防事故、改善安全生产条件而提取的费用,用于购买安全设备、开展安全培训、组织安全检查等相关活动。
第三条安全生产费用的提取、使用和管理应符合公开、公平、公正、公认、公示的原则。
第二章安全生产费用的提取第四条单位应根据安全生产工作的需要,根据相关法律法规要求和实际情况,合理确定安全生产费用的提取比例及金额,并以决议的形式进行确定,并应向相关部门报备。
第五条单位应将安全生产费用的提取比例及金额公示于本单位内部,确保员工了解。
第六条安全生产费用的提取应专户专款,并及时交存到单位指定的安全生产费专户。
第七条单位应按月结算安全生产费用,按照《中华人民共和国预算法》等相关法律法规的规定,结算安全生产费用。
第三章安全生产费用的使用第八条安全生产费用的使用应按照决议的要求和相关法律法规进行。
第九条单位应将安全生产费用用于以下方面:1. 购买、更新、维修安全设备;2. 开展安全培训和宣传教育活动;3. 组织安全检查和隐患排查;4. 奖励安全生产先进个人和单位;5. 支持研究开发新的安全生产技术和设备;6. 其他与安全生产相关的需要。
第十条安全生产费用的使用应经过单位内部的审批程序,并做好相应的记录及报备工作。
第四章安全生产费用的管理第十一条单位应设立安全生产费用管理专职岗位,负责安全生产费用的管理工作,并根据需要组建相应的安全生产费用管理团队。
第十二条单位应建立完善的安全生产费用管理制度,明确各项管理职责和权限。
并定期进行审核和评估。
第十三条单位应将安全生产费用的使用情况予以公示,并向相关部门进行报告。
第十四条单位应建立安全生产费用的档案,将费用明细和相关资料归档保存。
第五章监督与处罚第十五条单位应加强安全生产费用的监督工作,确保费用的合理使用和管理。
运输安全生产费用提取和使用制度一、制度背景运输行业作为国民经济的重要组成部分,承担着货物和人员的运输任务,具有相当高的风险性和危险性。
为了保障运输行业的安全生产,运输安全费用的提取和使用制度应运而生。
本制度旨在规范运输安全费用的提取和使用,确保安全生产经费的合理使用,从而提高运输行业的安全生产水平。
二、费用提取的原则1.因地制宜原则:根据各地的实际情况,确定费用提取比例。
2.必要性原则:费用提取的项目和比例必须符合安全生产需要,不得随意提取。
3.公平公正原则:费用应由运输企业和政府共同承担,各方按照比例提取费用。
4.安全优先原则:费用的提取和使用必须优先保障运输行业的安全生产需要。
三、费用提取的项目1.运输企业安全生产设备费用:用于购置和维护运输企业的安全生产设备,包括防护装备、防火设施、监控系统等。
2.运输企业安全培训费用:用于组织和开展安全生产培训,提高运输从业人员的安全意识和技能水平。
3.安全生产宣传费用:用于宣传运输行业的安全生产理念和方法,提高社会对运输安全的认知和关注度。
4.运输企业事故应急费用:用于防范事故的发生和处理事故时的应急处置费用。
四、费用提取的比例1.运输企业自行承担的费用比例:根据企业规模、运输量和风险等级确定。
2.政府承担的费用比例:由各级人民政府根据实际情况拟定,鼓励支持运输企业加大安全生产投入。
五、费用使用的管理1.费用使用计划:运输企业应按照安全生产需要,制定费用使用计划并报送相关部门审批。
2.费用使用范围:费用应用于提高安全生产水平和防范事故的工作中,不得用于其他用途,如购置日常办公用品、支付员工工资等。
3.费用使用监督:相关部门应加强对费用使用的监督和检查,确保费用的合理使用和防止滥用。
六、费用使用的效果评估1.安全生产工作效果评估:运输企业应对费用使用的效果进行评估,如事故发生率、伤亡人数等指标的变化情况。
2.社会满意度评估:社会对运输行业的安全生产水平进行评估,根据社会满意度的变化情况,评价费用使用的效果。
安全生产费用提取、使用及管理制度一、提取安全生产费用的依据和范围:1. 依据:根据国家有关法律法规和政策要求,单位应当按照一定比例提取安全生产费用,并用于安全生产工作。
2. 范围:安全生产费用的范围包括但不限于以下方面:(1) 安全生产设备的购置、维修和更新;(2) 安全生产培训和教育的费用;(3) 安全生产整改和安全设施建设的费用;(4) 安全生产宣传和宣传材料的费用;(5) 安全生产管理和监督的费用;(6) 安全生产事故应急救援的费用;(7) 其他与安全生产相关的费用。
二、安全生产费用的提取:1. 提取比例:根据单位的实际情况和风险程度,确定安全生产费用的提取比例。
一般情况下,安全生产费用的提取比例应当不低于单位年度收入的一定比例。
2. 提取方式:安全生产费用可以由单位从年度收入中提取一次,也可以分期提取。
3. 提取程序:单位应当按照相关程序向财务部门提出安全生产费用的提取申请,并提供相关资料作为支撑。
三、安全生产费用的使用:1. 使用原则:安全生产费用必须用于安全生产工作,不得挪作他用。
2. 使用范围:安全生产费用的使用范围应当符合安全生产费用的提取范围,确保用于购置、维修和更新安全生产设备、安全培训、安全设施建设等方面。
3. 使用程序:单位应当按照相关程序将安全生产费用用于安全生产工作,并做好使用记录和报告。
四、安全生产费用的管理:1. 费用管理部门:单位应当设立安全生产费用管理部门或由专人负责,对安全生产费用的提取、使用、审批和监督进行管理。
2. 费用监督机构:单位或者相关部门应当建立安全生产费用的监督机构,对安全生产费用的提取、使用进行监督和检查。
3. 审计:单位应当配合财务部门进行安全生产费用的审计,对安全生产费用的提取和使用情况进行核查。
以上制度仅供参考,具体实施应根据国家、地方有关法律法规和政策要求以及单位的实际情况进行制定。
安全生产费用提取、使用及管理制度(二)一、背景与目的为了保障企业生产经营过程中的安全性,维护员工的人身财产安全,降低安全事故的发生概率和损失,提高企业的安全生产管理水平,特制定本制度。
安全生产费用提取、使用及管理制度范文第一章总则第一条为了规范安全生产费用的提取、使用及管理,保障企业安全生产工作的顺利进行,根据《中华人民共和国安全生产法》等相关法律法规,制定本制度。
第二条安全生产费用是指企业为实施安全生产工作所收取或归集的费用,包括但不限于专项安全检查费、员工培训费、设备维修费等。
第三条安全生产费用的提取、使用及管理应遵循公开、公平、公正原则,确保资源合理配置、资金安全。
第二章安全生产费用提取第四条企业应按照法律法规和安全生产工作需要,合理确定安全生产费用的提取比例和方式。
第五条安全生产费用的提取比例和方式应经企业法定代表人或相关管理部门批准,并公告于企业内部。
第六条企业应按照规定的提取比例,在每月末将应当提取的安全生产费用划拨至专用账户。
第七条安全生产费用专用账户由企业财务部门设立,用于存放和管理安全生产费用。
不得挪用和占用该账户中的资金。
第三章安全生产费用使用第八条安全生产费用应主要用于以下方面:(一)购置、维修、更新安全生产设备和设施;(二)开展安全生产培训和教育活动;(三)开展安全生产检查、评估和监督工作;(四)开展安全生产宣传和宣传资料制作;(五)处理安全事故的相关费用;(六)其他与安全生产相关的支出。
第九条安全生产费用不得用于其他非安全生产工作的支出。
如有特殊情况需要使用安全生产费用进行其他支出的,应经企业法定代表人或相关管理部门批准,并明确说明理由和用途。
第四章安全生产费用管理第十条企业应建立科学、规范的安全生产费用管理制度,明确责任分工,保证安全生产费用的有效使用。
第十一条企业应建立安全生产费用核算制度,及时、准确地记录和统计安全生产费用的收入和支出情况。
第十二条企业应定期进行安全生产费用的审计工作,检查安全生产费用的合法性和合规性。
第十三条企业应对安全生产费用的使用情况进行定期报告,向企业法定代表人或相关管理部门进行汇报。
第十四条对违反本制度的规定,挪用或占用安全生产费用的,应依法追究责任,给予相应的处罚。
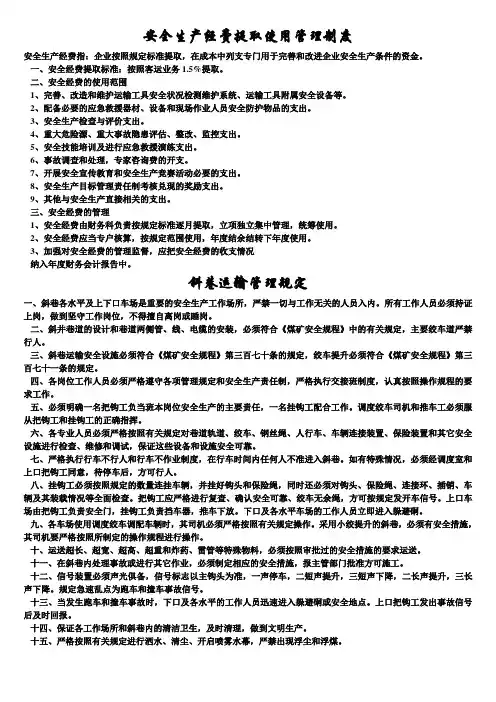
安全生产经费提取使用管理制度安全生产经费指:企业按照规定标准提取,在成本中列支专门用于完善和改进企业安全生产条件的资金。
一、安全经费提取标准:按照客运业务1.5%提取。
二、安全经费的使用范围1、完善、改造和维护运输工具安全状况检测维护系统、运输工具附属安全设备等。
2、配备必要的应急救援器材、设备和现场作业人员安全防护物品的支出。
3、安全生产检查与评价支出。
4、重大危险源、重大事故隐患评估、整改、监控支出。
5、安全技能培训及进行应急救援演练支出。
6、事故调查和处理,专家咨询费的开支。
7、开展安全宣传教育和安全生产竞赛活动必要的支出。
8、安全生产目标管理责任制考核兑现的奖励支出。
9、其他与安全生产直接相关的支出。
三、安全经费的管理1、安全经费由财务科负责按规定标准逐月提取,立项独立集中管理,统筹使用。
2、安全经费应当专户核算,按规定范围使用,年度结余结转下年度使用。
3、加强对安全经费的管理监督,应把安全经费的收支情况纳入年度财务会计报告中。
斜巷运输管理规定一、斜巷各水平及上下口车场是重要的安全生产工作场所,严禁一切与工作无关的人员入内。
所有工作人员必须持证上岗,做到坚守工作岗位,不得擅自离岗或睡岗。
二、斜井巷道的设计和巷道两侧管、线、电缆的安装,必须符合《煤矿安全规程》中的有关规定,主要绞车道严禁行人。
三、斜巷运输安全设施必须符合《煤矿安全规程》第三百七十条的规定,绞车提升必须符合《煤矿安全规程》第三百七十一条的规定。
四、各岗位工作人员必须严格遵守各项管理规定和安全生产责任制,严格执行交接班制度,认真按照操作规程的要求工作。
五、必须明确一名把钩工负当班本岗位安全生产的主要责任,一名挂钩工配合工作。
调度绞车司机和推车工必须服从把钩工和挂钩工的正确指挥。
六、各专业人员必须严格按照有关规定对巷道轨道、绞车、钢丝绳、人行车、车辆连接装置、保险装置和其它安全设施进行检查、维修和调试,保证这些设备和设施安全可靠。
安全生产费用提取和使用管理制度一、提取和使用安全生产费用的指导思想及原则1. 指导思想:坚持安全第一,预防为主,综合治理,全员参与的原则。
2. 原则:(1)依法合规:遵循国家有关法律法规,按照规定程序提取和使用安全生产费用。
(2)公开透明:提取和使用安全生产费用应公开透明,接受相关部门和社会公众的监督。
(3)合理科学:提取和使用安全生产费用应坚持科学、合理、高效的原则,确保资金使用的效益最大化。
(4)责任明确:各级负责人应明确安全生产费用的管理责任,并加强对资金使用情况的监督和检查。
二、安全生产费用提取的程序和方式1. 确定提取比例:根据企业的安全生产风险等级和规模确定提取比例,并经有关部门批准。
2. 上缴资金:企业按照规定程序上缴提取的安全生产费用到专门的安全生产费用管理账户,并做好相关记录和凭证。
3. 资金使用申请:企业根据实际需要提出安全生产费用使用申请,并经有关部门审核和批准。
4. 资金使用执行:经批准后,企业按照批准的用途和金额使用安全生产费用,并做好相关记录和凭证。
三、安全生产费用使用的范围和要求1. 安全设施建设:使用安全生产费用进行安全设施的修建、维护和更新。
2. 安全培训教育:使用安全生产费用开展安全培训、教育及宣传工作。
3. 安全检测评估:使用安全生产费用进行安全检测、评估和隐患排查。
4. 应急救援准备:使用安全生产费用进行应急救援物资和设备的储备和更新。
5. 安全信用建设:使用安全生产费用进行安全信用评级和信用建设。
6. 其他必要的安全生产支出:根据实际需要合理使用安全生产费用。
四、安全生产费用管理的责任和措施1. 责任明确:企业应设立安全生产费用管理专职部门或安全生产费用管理岗位,并明确其责任和权限。
2. 监督检查:有关部门应加强对企业安全生产费用使用情况的监督和检查,及时纠正不合规的行为。
3. 效益评估:对安全生产费用使用产生的效益进行定期评估,发现问题及时调整和改进管理办法。
安全生产费用提取、使用管理制度范本【引言】安全生产是企业生产经营的基础和保障,保障安全生产需要一定的费用投入和严格的管理制度。
本文就安全生产费用的提取、使用和管理制度进行详细解析。
【一、提取安全生产费用】1.企业应成立安全生产费用专项管理部门,由专门人员负责安全生产费用的提取和使用。
2.企业应按照相关法律法规和企业实际情况,制定安全生产费用提取比例,并定期进行评估和调整。
3.安全生产费用应根据企业的实际情况,合理确定费用项目和金额。
4.提取安全生产费用时,应及时报备相关主管部门,并按照规定使用。
【二、使用安全生产费用】1.安全生产费用应优先用于改善和提升生产设备的安全性能,包括设备维修、升级、更新等。
2.安全生产费用还可用于购买和更新安全防护设备,提高工作环境的安全性。
3.安全生产费用可用于进行安全培训和教育,提升员工安全生产意识和技能。
4.安全生产费用还可用于建设和维护安全生产管理信息系统,提升安全管理水平。
5.安全生产费用还可用于开展巡检、检测和监测,及时发现和处理安全隐患。
【三、安全生产费用管理制度】1.企业应制定安全生产费用管理制度,明确责任部门和人员,并建立相应的审核和监督机制。
2.企业应编制安全生产费用使用计划,明确每项费用的用途和金额,并报备相关部门。
3.安全生产费用的使用应按照合同程序进行,严禁超额、超范围或私自调剂使用。
4.企业应建立安全生产费用台账,记录费用的提取、使用和结余情况,并接受内外部审计。
5.安全生产费用的审计工作应由专门机构或第三方进行,确保费用使用的合规性和效益。
6.企业应加强与相关部门的沟通和协作,及时通报安全生产费用的使用情况和效果。
7.企业应定期对安全生产费用的使用情况进行评估和总结,并根据情况做出相应的调整和改进。
【四、风险控制】1.企业应建立风险评估和控制机制,科学评估安全生产费用的提取和使用风险。
2.企业应建立应急预案和安全保障体系,应对可能出现的风险和突发事件。
运输安全经费使用制度运输安全经费使用制度第一章总则第一条为加强我省公路水运工程安全生产费用管理,规范安全生产费用的使用,建立安全生产投入长效机制,切实保障施工人员人身安全,根据国务院《建设工程安全生产管理条例》、交通运输部《公路水运工程安全生产监督管理办法》、财政部和国-家-安-全生产监督管理总局《高危行业企业安全生产费用财务管理暂行办法》,制定本规定。
第二条在本省行政区域内从事公路水运工程的新建、改建、扩建等有关活动应当遵守本规定。
第三条本规定所称公路水运工程安全生产费用(以下简称“安全生产费用”)是指公路水运工程施工单位按照有关规定和合同文件要求,为达到施工安全标准,专门用于采购和更新施工安全防护用具及设施、落实安全施工措施、完善和改进安全生产条件等加强安全生产管理所需的费用。
第四条安全生产费用管理坚持“项目计取、保证投入、规范使用”的原则。
第二章安全生产费用的计取第五条建设单位在编制工程招标文件时,应当根据施工安全生产需要,按规定提取所需安全生产费用,单列费用项目清单(专项暂定金),保证安全生产经费的投入。
施工安全防护等有特殊要求需增加安全生产费用的,应当在招标文件中予以明确,并在安全生产费用项目清单中增列相应项目及费用。
第六条招投标时,施工单位应当按照招标文件计列的安全生产费用项目清单报价,费用总额不得低于投标价的1.0%,且不得作为竞争性报价。
第七条建设单位在与施工单位签订工程施工合同协议书、安全生产合同时,应当以答疑、澄清文件等形式明确安全生产费用的数额、项目清单、支付计划、支付形式、使用要求、调整方式等规定。
第三章安全生产费用的支付第八条施工准备阶段,施工单位应当根据合同文件和本合同段施工组织设计、安全生产管理要求,编制安全生产费用使用总体计划,经监理单位审批后报建设单位审定备案。
安全生产费用使用总体计划批准、备案后,根据施工单位申请,经监理、建设单位审定,可按合同段安全生产专项费用总额的25%进行预支付。
安全生产费用提取、使用及管理制度模版第一章总则第一条为了加强对企业安全生产工作的经费保障和使用管理,规范安全生产费用的提取、使用及管理制度,保障企业安全生产工作的有效开展,特制定本制度。
第二条本制度适用于全体员工,涉及企业安全生产费用的提取、使用及管理工作。
第三条安全生产费用指用于保障企业安全生产工作的费用,包括但不限于安全设施维修费、安全教育培训费、安全检测费等。
第四条安全生产费用的提取、使用及管理应遵循公开、公正、公平、公安原则,科学合理、高效节约的原则。
第二章安全生产费用的提取第五条安全生产费用的提取应根据企业实际情况,结合安全生产工作的需要进行合理安排。
提取安全生产费用应经相关部门审批,并列入企业年度预算。
第六条安全生产费用的提取主要包括以下几个方面:(一)安全设施维修费:用于企业安全设施的日常维护、保养、修理等费用。
(二)安全教育培训费:用于开展员工的安全教育、培训、考核等费用。
(三)安全检测费:用于企业安全设施、设备的定期检测、检验、测试等费用。
第七条安全生产费用的提取应按照相关法律法规的要求,通过合法合规的方式进行。
不得违法违规提取安全生产费用。
第八条安全生产费用的提取应纳入企业财务报表,进行合法合规的核算。
第三章安全生产费用的使用第九条安全生产费用的使用应按照相关法律法规的要求,合理用于企业安全生产工作的需要。
第十条安全生产费用的使用主要包括以下几个方面:(一)购置、更新、维修、保养各类安全设施、设备的费用;(二)开展安全宣传教育活动的费用;(三)组织安全培训、考核的费用;(四)购买安全防护用品的费用;(五)支付安全检测、监测、评估等费用;(六)其他与安全生产相关的费用。
第十一条安全生产费用的使用应由企业安全生产部门按照相关规定进行申请,并报经企业领导同意后执行。
第十二条安全生产费用的使用应进行合法、公正、透明的程序,不得违规私分、挪用或滥用。
第四章安全生产费用的管理第十三条安全生产费用的管理应建立健全相应的管理制度和内部控制制度。
安全生产费用提取和使用管理制度一、安全生产费用提取和使用管理制度的制定目的安全生产费用提取和使用管理制度的制定旨在规范安全生产费用的提取和使用流程,确保安全生产经费的有效使用,提高企业安全生产管理水平,保障员工的人身安全和财产安全。
二、安全生产费用的提取方式1. 安全生产费用的提取主要通过定期提取和项目性提取两种方式进行。
2. 定期提取:根据企业规模和安全生产工作需要,定期从企业运营收入中提取一定比例的资金作为安全生产费用,比例由企业自行确定。
3. 项目性提取:根据实际安全生产工作需求,针对特定的项目或活动,提取相应的安全生产费用,确保项目的顺利进行。
三、安全生产费用的使用管理1. 安全生产费用的使用应遵循合理、合法、公正、透明的原则,确保费用的有效使用和公平分配。
2. 安全生产费用的使用主要包括以下几个方面:a. 安全设备和工器具的购置和更新;b. 安全培训和教育的开展;c. 安全巡查和检查的实施;d. 安全事故预防和应急处理措施的落实;e. 其他与安全生产相关的支出。
3. 安全生产费用的使用应有明确的目标和计划,制定具体的使用方案,并按照方案执行。
4. 安全生产费用的使用应进行登记和报账,确保资金使用情况的透明度和合规性。
5. 安全生产费用的使用情况应定期进行审计和检查,发现问题及时纠正。
四、安全生产费用提取和使用管理制度的落实1. 企业应建立健全安全生产费用提取和使用管理制度,并制定相应的实施方案。
2. 企业应加强对安全生产费用提取和使用的监督,落实责任人,并建立相应的考核机制。
3. 企业应定期组织对安全生产费用的使用情况进行评估和总结,根据评估结果及时调整费用使用策略。
总之,安全生产费用提取和使用管理制度的制定和落实对于保障企业的安全生产和员工的安全具有重要意义,企业应根据实际情况制定具体的管理办法,确保制度的有效执行。
安全生产费用提取和使用管理制度(2)第一章总则第一条为加强安全生产投入管理,保障企事业单位安全生产工作持续稳定开展,根据《中华人民共和国安全生产法》和相关法规,制定本制度。
安全生产费用提取、使用管理制度一、提取和使用安全生产费用的原则:1. 安全生产费用的提取和使用应符合相关法律法规和规章制度的要求;2. 安全生产费用的提取和使用应公开透明,确保公平、公正、公开;3. 安全生产费用的提取和使用应严格按照预算,杜绝挪用、浪费和滥用;4. 安全生产费用的提取和使用应与企业安全生产目标和风险评估结果相匹配;5. 安全生产费用的提取和使用应注重长期效益,强化事前预防和事后整改。
二、提取和使用安全生产费用的程序:1. 设立专门账户:企业应设立专门的安全生产费用账户,用于存放、管理安全生产费用;2. 安全生产费用预算编制:企业应根据安全生产需要编制安全生产费用预算,包括各项费用的规模和用途;3. 安全生产费用提取:企业应按照预算编制的要求提取安全生产费用,并及时存入专门账户;4. 安全生产费用使用:企业应按照预算编制的要求使用安全生产费用,并将使用情况进行记录和台账管理;5. 安全生产费用监督检查:相关部门和机构应对企业安全生产费用的提取和使用进行监督检查,确保其合法、合规、有效;6. 安全生产费用报告公示:企业应定期编制安全生产费用报告,并向相关部门和机构进行公示,接受社会监督。
三、提取和使用安全生产费用的监督和管理:1. 监督部门:国家安全监管部门、财政部门、审计部门等应加强对企业安全生产费用的监督和管理;2. 监督方式:采取定期检查、抽查、告知批评、行政处罚等方式对企业安全生产费用的提取和使用进行监督和检查;3. 管理要求:监督部门应建立健全安全生产费用的监督管理制度,加强对企业安全生产费用的资金来源和流向的审计和监督;4. 处罚措施:对于违反安全生产费用管理制度的企业,监督部门应依法采取相应的行政处罚措施,并公示相应的处罚结果。
四、其他相关要求:1. 安全生产费用的用途应明确规定,不能被用于其他非安全生产的用途;2. 安全生产费用的提取和使用应定期进行评估和调整,确保费用的合理性和有效性;3. 安全生产费用的使用应遵循先进的技术和管理标准,提高安全生产水平;4. 安全生产费用的使用情况应向员工和社会公开,接受监督和评估。
道路运输安全生产经费使用制度拟制/日期:审核/日期:审批/日期:道路运输安全生产经费使用制度第一条为认真做好安全生产经费管理,确保各项安全生产措施的落实,促进企业安全生产。
根据《中华人民共和国安全生产法》、《中华人民共和国道路运输条例》及《企业安全生产费用提取和使用管理办法》(以下称办法) 等国家安全生产法律法规,结合公司安全生产实际情况,制定本制度。
第二条安全生产费用是指公司按照规定标准提取,在成本中列支,专门用于完善和改进公司安全生产条件的资金。
第三条根据《办法》的规定,以上年度实际营业收入按照1.0%提取。
第四条安全生产资金是生产经营活动安全进行,防止和减少生产安全事故的资金保障。
在以下范围内使用。
1、完善、改造和维护安全防护设施设备支出;2、配备、维护、保养应急救援器材、设备支出和应急演练支出;3、开展重大危险源和事故隐患评估、监控和整改支出;4、安全生产检查、评价、咨询和标准化建设支出;5、配备和更新现场作业人员安全防护用品支出;6、安全生产宣传、教育、培训支出;7、安全生产适用的新技术、新标准、新工艺、新装备的推广应用支出;8、安全设施及特种设备检测检验支出;9、其他与安全生产直接相关的支出。
第五条安全费用优先用于满足安全管理职能部门对企业安全生产提出的整改措施,或达到安全生产标准所需支出。
第六条公司财务部门对全公司安全费用实行集中管理,统筹使用。
提取的安全费用实行专户核算,在规定范围安排使用。
年度结余下年度使用,当年计提安全费用不足的,超出部分按正常成本费用渠道列支。
第七条安全生产费用管理职责。
(一)总经理对安全生产费用全面领导。
审批安全费用提取、安全投入计划、经费使用报告、安全经费提取和使用情况年度报告。
(二)其他负责人按照职责分工,对各自分管工作范围内的安全生产费用计取、支付、使用实施监督管理。
(三)编制年度安全经费投入预算,每半年和年度对经费投入情况进行预决算,审核有关安全投入报告,监督检查安全投入落实情况,建立安全经费投入台帐。
安全生产费用提取、使用管理制度一、前言安全生产是企业发展的基础,也是保障员工生命财产安全的重要举措。
为了确保安全生产费用的合理提取、有效使用,必须建立一套科学、合理的管理制度。
本文将对安全生产费用的提取、使用管理制度进行详细阐述。
二、安全生产费用的提取管理1. 提取费用的依据企业应根据相关法律法规和企业实际情况,制定安全生产费用提取的具体依据。
提取费用的标准应明确,并有相应的依据进行证明。
2. 提取费用的程序企业应设立专门部门负责安全生产费用的提取工作。
提取费用的程序应包括:申请、审批、报备等环节,并要求申请人提供相关材料和证明以支持申请。
3. 提取费用的周期企业应根据实际情况,确定安全生产费用的提取周期。
提取周期可以根据不同项目进行划分,确保费用的及时提取和使用。
三、安全生产费用的使用管理1. 费用使用的范围安全生产费用的使用范围应明确定义,并按照相关法律法规进行规范。
费用的使用范围应包括:安全设备的采购、维护和更新、安全培训和教育费用、安全生产活动的组织和宣传费用等。
2. 费用使用的程序企业应制定完善的费用使用程序,明确费用使用的流程、审批和报备要求。
费用使用的程序应包括:申请、审批、执行和核销等环节,并要求使用人提供相关的费用使用证明。
3. 费用使用的限制为了确保安全生产费用的有效使用,企业应对费用使用进行限制。
例如,费用使用必须符合相关法律法规的规定,必须经过合法审批,并必须用于安全生产相关的事项。
四、安全生产费用的监督管理1. 费用使用的监督机构企业应设立专门的监督机构或委员会,负责安全生产费用的监督管理工作。
监督机构应有相应的权威和职责,能够对费用使用进行实时监控和检查。
2. 费用使用的监管措施为了确保费用使用的合规性和有效性,监督机构可以采取监控系统、巡查检查等方式进行监管。
如发现费用使用不当或存在问题,监督机构应及时处理,并追究相关责任。
3. 费用使用的报告和公示企业应定期向上级主管部门和员工公示安全生产费用的使用情况。
运输安全生产费用提取和使用制度第一条为认真做好安全生产经费管理,确保各项安全生产措施的落实,促进企业安全生产。
根据《中华人民共和国安全生产法》、《中华人民共和国道路运输条例》及《企业安全生产费用提取和使用管理办法》(以下称办法)等国家安全生产法律法规,结合企业安全生产实际,制定本制度。
第二条安全生产费用是指企业按照规定标准提取,在成本中列支,专门用于完善和改进企业安全生产条件的资金。
第三条根据《办法》的规定,以上年度实际营业收入按照%提取。
第四条安全生产资金是生产经营活动安全进行,防止和减少生产安全事故的资金保障。
在以下范围内使用。
1、完善、改造和维护安全防护设施设备支出;2、配备、维护、保养应急救援器材、设备支出和应急演练支出;3、开展重大危险源和事故隐患评估、监控和整改支出;4、安全生产检查、评价、咨询和标准化建设支出;5、配备和更新现场作业人员安全防护用品支出;6、安全生产宣传、教育、培训支出;7、安全生产适用的新技术、新标准、新工艺、新装备的推广应用支出;8、安全设施及特种设备检测检验支出;9、其他与安全生产直接相关的支出。
第五条安全费用优先用于满足安全管理职能部门对企业安全生产提出的整改措施或达到安全生产标准所需支出。
第六条公司财务部门对全司安全费用实行集中管理,统筹使用。
提取的安全费用实行专户核算,在规定范围安排使用。
年度结余下年度使用,当年计提安全费用不足的,超出部分按正常成本费用渠道列支。
第七条安全生产费用管理职责。
(一)总经理对安全生产费用全面领导。
审批安全费用提取、安全投入计划、经费使用报告、安全经费提取和使用情况年度报告。
(二)其他负责人按照职责分工,对各自分管工作范围内的安全生产费用计取、支付、使用实施监督管理。
(三)编制年度安全经费投入预算,每半年和年度对经费投入情况进行预决算,审核基层单位安全投入报告,监督检查安全投入落实情况,建立安全经费投入台帐。
第八条安全生产费用使用管理(一)财务股应当按照“确保需要、规范使用”的原则,对安全费用进行财务管理,保证专款专用,并督促其合理使用。
运输安全生产费用提取和使用制度
第一条
为认真做好安全生产经费管理,确保各项安全生产措施
的落实,促进企业安全生产。
根据《中华人民共和国安全生产法》、《中华人民共和国道路运输条例》及《企业安全生产费用提取和使用管理办法》(以下称办法)
等国家安全生产法律法规,结合企业安全生产实际,制定本制度。
第二条
安全生产费用是指企业按照规定标准提取,在成本中列支,专门用于完善和改进企业安全生产条件的资金。
第三条根据《办法》的规定,以上年度实际营业收入按照1.5%提取。
第四条安全生产资金是生产经营活动安全进行,防止和减少生产安全事故的资金保障。
在以下范围内使用。
1、完善、改造和维护安全防护设施设备支出;
2、配备、维护、保养应急救援器材、设备支出和应急演练支出;
3、开展重大危险源和事故隐患评估、监控和整改支出;
4、安全生产检查、评价、咨询和标准化建设支出;
5、配备和更新现场作业人员安全防护用品支出;
6、安全生产宣传、教育、培训支出;
7、安全生产适用的新技术、新标准、新工艺、新装备的推广应用支出;
8、安全设施及特种设备检测检验支出;
9、其他与安全生产直接相关的支出。
第五条
安全费用优先用于满足安全管理职能部门对企业安全
生产提出的整改措施或达到安全生产标准所需支出。
第六条
公司财务部门对全司安全费用实行集中管理,统筹使用。
提取的安全费用实行专户核算,在规定范围安排使用。
年度结余下年度使用,
当年计提安全费用不足的,
超出部分按正常成本费用渠道列支。
第七条
安全生产费用管理职责。
(一)总经理对安全生产费用全面领导。
审批安全费用提取、安
全投入计划、经费使用报告、安全经费提取和使用情况年度报告。
(二)
其他负责人按照职责分工,
对各自分管工作范围内的安全
生产费用计取、支付、使用实施监督管理。
(三)
编制年度安全经费投入预算,每半年和年度对经费投入
情况进行预决算,
审核基层单位安全投入报告,
监督检查安全投入落
实情况,建立安全经费投入台帐。
第八条
安全生产费用使用管理
(一)财务股应当按照“确保需要、规范使用”的原则,对安全
费用进行财务管理,保证专款专用,并督促其合理使用。
(二)
财务股负责对安全生产费用进行统一管理,
审核安全费用
提取、安全投入计划、安全经费使用等,根据年度安全生产计划,做好资金的投入落实工作,
建立安全经费台帐,
确保安全投入迅速及时。
(三)各股室应建立安全费用台帐,记录安全生产费用的数额、
支付计划、使用要求、调整方式等条款。
安全工作结束,多余的安全生产费用纳入财务,由主办会计管理。
(四)安全费用具体使用审批程序按照公司财务管理制度执行。
(五)擅自挪用安全费用的,公司将按情节严重程度严肃处理,
处理办法由经理办公会讨论决定。
第九条
本制度由公司安全生产领导小组办公室负责解释,自发
布之日起执行。