维氏硬度计说明书
- 格式:docx
- 大小:377.51 KB
- 文档页数:12
显微维氏硬度计操作规程和保养说明操作规程1.在确保按规定供电后,接通电源,打开仪器电源开关,此时液晶显示板上,你将看到测试主菜单“TEST MODE” 出现在触摸屏上,此液晶显示板将显示你的测试信息,如测试载荷,保压时间和转换标尺,调节液晶显示板上的信息符合你的测试需求。
2.标准硬度块或被测样品放置小平台中央,调整升降手柄,使样品表面处于显微镜成像面。
在目镜中清晰地观察到样品表面。
3.调整亮度键,适合操作者清晰观察。
4.调节目镜分划线调零,调节轮使测量线左、右分划线的内侧边相切(调节时不能使左、右分划线交叉),按RESET键,此时D1,D2和HV的显示均为0。
5.按START键,自动打压6.再次调节微调手轮,使痕像清晰。
7.测量D1 值:调节目镜左测量线调节轮和右测量线调节轮使左测量线的右侧和右测量线的左侧分别与压痕左右角相切。
按编码器上的READ键,完成D1 测量。
8.测量D2 值:转动目镜90°,用上述方法测压痕的上下对角线D2 ,按编码器上的READ键,完成D2测量,同时显示HV值和转换值。
9.纪录测试数据。
保养1、关机后,切断电源,罩上防尘罩。
2、清洁仪器表面切勿用有机溶剂擦拭。
可用少量的肥皂液擦洗,用湿布和干布及时擦净。
3、对没经处理的外露金属零件,用后必须用汽油清洁,上油防锈,目镜、物镜及其它光学件镜面切勿与手或异物接触。
如需清洁可用狼毛笔掸灰,再用擦镜纸轻轻擦拭,必要时可蘸30%酒精+70%乙醚混合液擦洗。
4、每天使用时仔细检查压痕便可发现压头是否磨损或损坏。
发现磨损或损坏,你可以选择几个不同的载荷观察不同的压痕尺寸。
如果压痕中心是磨损了,这时你需要更换一个压头。
经常清除压头上的灰尘油污是非常重要的,使用干净的布或用乙醚擦压头。
TE-HV 维氏硬度机操作规程1.系统的启动1.1打开硬度计电源,光源灯亮、液晶显示板变亮,表示硬度计电源已接通。
1.2打开显示器、计算机电源,启动计算机系统。
等待计算机Windows XP启动。
1.3鼠标左键双击桌面上的TE电子维氏硬度试验机系统,即可进行硬度试验等操作。
2.试验参数的设定2.1硬度单位——施加的试验力,如HV0.1表示用施加100gf试验力。
2.2材料名称——用来输入试验工件的材料名称的。
对一种新的试验材料,有键盘输入材料名称后,系统会自动记录该材料名称,以后对此种材料进行试验时,只需用鼠标在选取框中选择即可。
2.3试验序号——用来记录同一试件的试验次数,最多可记录20次。
2.4试验人员——可任意更改。
3.维氏硬度的手动测量3.1完成一点试验压痕后,旋转转动头将“40X”物镜转至工作位置(本硬度计仅限于使用“40X”物镜)3.2点击摄像,打开摄像机,试验压痕图像即可在计算机屏幕上显示。
3.3点击捕捉。
3.4点击选区域3.5点击手动,图像显示区内出现大十字光标。
用大十字光标依次点取压痕对角四个测量点(水平、垂直方向分别进行)。
系统测量所得距离,未压痕对角线长度,自动计算维氏硬度值,在维氏硬度值显示窗中显示出的硬度值。
如需对试验数据进行保存,点击Yes,填写适当的文件名,点保存(S),当前的图像文件存入Image文件夹中。
3.6更换试验点(或更换工件),重复上面的步骤,进行下一试验点(或下一工件)的维氏硬度值测试。
4.试验结果处理4.1将测试结果填写在“理化试验报告”中。
5.关闭硬度机电源。
目的:为确保公司产品硬度性能得到有规范性的检验,满足客户要求。
1,适用范围:主要用于测定小件,薄件等(例如轴尖和薄片零件)表面镀层,强化层(例如氧化,氮化,渗碳,氰化等工艺处理)的硬度。
也用于金相学和金属物理方面的结构测定分析,材料科学分析和非金属材料硬度测定(例如玻璃,磨料,矿物,陶瓷,玛瑙)。
2,设备型号2.1名称:维氏数显微硬度计2.2供货厂家:莱州市华银试验仪器有限公司2.3型号:HVS-1000型外形尺寸340*160*378mm 净重:40kg3.技术参数:3.1实验力:0.09807N(10gf)0.2452N(25gf) 0.4903N(50gf)0.9807N(100gf) 1.961N(200gf) 2.942N(300gf)4.904N(500gf) 9.807N(1000gf)3.2测量精度:±2μm3.3压痕中心至机壁最大距离:100mm3.4试件最大高度:75mm4. 硬度计放置环境应放置于室温18-28℃,无腐蚀性介质,无震动,湿度不大于70%的环境中,硬度计须安装在稳固的并能供丝杠升降的工作台上。
5.试验程序5.1试验准备工作5.1.1试样制备试样表面光滑清洁,无油污,试样表面应抛光,其光洁度不应低于0.04,试件或镀层应不小于压痕深度的10倍,其面积直径应不小于5倍压痕对角线,特小的试件应镶在有足够硬度的材料上。
5.1.2试台的选择:根据试样的形状和尺寸选择,台面硬度不得低于55HRC,与升降丝杠孔配合的圆柱尺寸∮20h7.5.1.3压头的更换:旋下压头保护帽(10),将所需压头直接插入压头轴(33)的孔中,由紧定螺钉(34)锁紧,再旋上压头保护帽,试验前应按“试验力选择”要求进行。
5.1.4试验力和选择:试验所选用的试验力要试样或镀层的厚度与范围而定,在试样厚度允许的范围内尽量选用较大试验力,以便获得较大尺寸的压痕,从而减小测量的相对误差,对过硬的试样如硬质合金钢,玛瑙等高硬度材料不宜采用过大试验力,以免损坏压头,也不宜采用使获得压痕之对角线小于10微米的试验力,特殊试样和镀层除外。
数显自动转塔维氏硬度计使用说明1. 简介大家好,今天咱们来聊聊这台神奇的数显自动转塔维氏硬度计!听起来有点高大上吧?别担心,今天我会把它说得简单明了,让你也能轻松上手。
维氏硬度计可是个好东西,能够帮助咱们测量材料的硬度,真的是不可或缺的小帮手。
无论是金属、陶瓷,还是其他材料,它都能给出准确的硬度值,简直像是材料界的侦探,一点儿也不含糊!2. 基本组成2.1 外观和配件这台硬度计的外观嘛,嘿,绝对不丑,简直像是一件艺术品!机身大多是金属质感,给人一种稳重的感觉。
说到配件,转塔可是它的灵魂。
一般来说,转塔上会有几个不同的压头,你可以根据材料的不同选择合适的压头,就像穿衣服一样,得看场合嘛!而且,数显屏幕清晰明了,各种数据一目了然,让你用得爽快。
2.2 操作面板操作面板上的按钮有点像电梯按钮,简单易懂,按一下就能反应过来。
比如说,开关机、调节亮度、选择测量单位等等。
上手简单得很,连小白也能在几分钟内掌握。
而且,操作说明书也非常友好,不像有些说明书那样看了让人想哭。
别担心,按说明来就对了,完全不费力!3. 使用步骤3.1 准备工作使用之前,咱们得做好准备。
首先,把硬度计放在一个平稳的台面上,别让它受伤,毕竟它也是个“小公举”!然后,检查一下电池和电源,确保一切正常。
接着,根据材料的类型,选择合适的压头。
选错了可是会出大事的,就像约会时穿错衣服一样尴尬!3.2 测量过程好了,准备就绪,咱们开始测量吧!把要测量的材料放在台面上,然后轻轻将压头放下,确保它稳稳当当地贴在材料表面。
按下测量按钮,就等着数据跳出来吧!这时的心情,就像看电影时等着高兴部分,既紧张又期待。
等到数值显示出来,咱们就能一览无遗,看看这材料的硬度到底如何。
4. 结果分析4.1 硬度值解读得到硬度值后,咱们得来分析一下。
维氏硬度值的单位是HV,数字越大,说明材料越硬。
简单来说,就像是武林高手,越硬的材料越不容易被打败。
若是硬度值太低,那可能就得考虑换材料了,毕竟,咱们可不想买了个大白菜却发现它软得像豆腐吧?4.2 数据记录测量完毕,记得把结果记录下来。
维氏硬度计作业指导书(SOP)
一、目的
为准确操作、保养仪器、确保测量结果的精确度在受控状态,以及延长仪器的使用
寿命,特制定本操作指导书
二、概述
适用于对金属和非金属大小件、薄片的硬度测定
三、操作说明
1,硬度计操作过程图示
开启计算机和硬度计开关;
打开软件
调整升降螺杆,使物镜聚焦
转动转塔,使压头对准须测量物件
启动载荷(注意:仪器标示载荷须与软件显示载荷
数值一致),在此之间不得对仪器有任何操作硬度
计将在须测量产品上刻下压痕
转动转塔,使物镜对准须测量物件压痕,鼠标点击
压痕对角线,
记录测量值
2,使用前先检查仪器是否有校验标签,校验有效期是否在校准周期内 3,检查仪器结构部件是否完整,试验台上干净无杂物 4,硬度计各部件如下图
升降螺杆
试验台物镜升降旋轮
转塔
压头
启动载荷按键
调整载荷旋钮
硬度计开关软件图标
5,软件界面如下图
四、注意事项
1,仪器对测量产品施加压力时不可对机器和软件进行操作,以免损坏仪器
2,须是受过专业培训的人员操作仪器
制作:批准:
菜单栏区
影像区
测定值显示
设置区
操作区
载荷机器与软件显示数值要一致
维氏硬度计日常保养、点检记录表
备注:
√表示正常
×表示异常
∆表示休息
日期: 年 月
审核:
表单编号:。
401MVATM /402MVA维氏硬度计操 作 手 册执行标准 GB/T4340(1.2)上海凤柏仪器仪表有限公司 Shanghai Fengbo Instruments Co.,Ltd目录1简介 (1)1.1机器概述 (1)1.2维氏硬度和努力硬度的原理 (1)2主要技术参数 (3)2.1机器主要参数 (3)3仪器的安装和调试 (4)3.1. 硬度计的工作条件 (4)3.2 拆箱和安装 (5)4 面板键功能介绍 (7)4.1机器的面板按键及其功能 (7)5硬度计的使用: (8)5.1硬度计的操作使用: (8)6 硬度计的维护及操作注意事项 (12)6.1.光源维护 (12)6.2 保险丝的更换 (13)6.3金刚石压头 (14)6.4 测微目镜 (14)6.5 试样 (15)6.6力、压痕大小的选择 (17)7 .装箱单 (18)1简介1.1机器概述首先感谢您选用本公司产品及浏览本说明书。
401/402MVA 显微维氏硬度计最适合于测试金属结构,包括微小的零件、薄板、金属箔、优质电线、薄硬化层和电镀层。
它还可用于测试诸如玻璃、珠宝和陶瓷等用洛氏测试方法及其它相对大试验力测试无法测试的非金属材料。
特别的是,它能遵循金属的结构,测试感应硬化或渗碳化等材料的内部硬度。
401/402MVA 显微硬度计是光机电一体化的高新技术产品,该硬度计造型新颖,具有良好的可靠性、可操作性和重复性,是测试显微硬度的理想产品。
该机采用C 语言编制程序,高倍率光学测量系统和光学双通道结构,光电、光偶传感等新技术。
通过按键操作,在按键上能输入测量压痕的长度、在LCD 屏幕上能显示硬度值、换算标尺、试验力、试验力保持时间和测量次数等。
401/40MVA2硬度计还可根据用户特殊需求配置,能对所测压痕和材料金相组织进行拍摄、视屏测量装置和压痕自动测量装置.以及努氏硬度的测定.1.2维氏硬度和努力硬度的原理1.2.1 维氏HV维氏硬度试验是用136°正菱形金刚石压头,以规定试验力(F)压入被测试物体的表面,经规定的保持试验力时间后,卸除试验力,用测微目镜测量试件表面的压痕对角线(d),计算压痕的锥形表面积所承受的平均压力(N/mm 2),即维氏硬度值。
一、表示方法介绍:维氏硬度计表示为HV,维氏硬度符号HV前面的数值为硬度值,后面为试验力值。
常见的有HV5,HV10,HV20,HV30,HV50和HV100标准的试验保持时间为10~15S。
但对于有色金属则不能小于30秒,如果选用的时间超出这一范围,在力值后面还要注上保持时间。
例如:300HV30—表示采用294.2N(30kg)的试验力,保持时间10~15S 时得到的硬度值为300。
450HV30/25—表示采用294.2N(30kg)的试验力,保持时间25S 时得到的硬度值为450。
二、产品介绍:维氏硬度计的试验力比较多,只要工件表面的粗糙度符合标准,维氏硬度计都可以检测。
维氏硬度计通过步进电机,对工件表面进行打压,之后再由读数显微镜测量压痕的对角线的长度。
之后利用对角线及试验力的一个换算关系来测得维氏硬度。
另外可以安装维氏硬度计测量软件,通过电脑显示屏来显示图像,操作测量硬度值更方便和快捷。
三、维氏硬度计主要技术参数1、测量范围:5-3000HV2、试验力:9.807、49.03、98.07、196.1、294.2、490.3牛顿; (1、5、10、20、30、50公斤力)3、试样允许最大高度:130毫米4、压头中心至机壁距离:100毫米5、维氏硬度计的测量显微镜放大倍数:500倍,125倍6、最小检测单位:0.25微米7、维式硬度计电源:交流220V8、硬度计外形尺寸:438 x 376 x 685 毫米9、重量:约50千克四、维氏硬度计功能特点:1、试验力精度高;高精度光学测量系统。
2、硬度计试验过程自动化,无人为操作误差。
3、精度符合GB/T4340.2 ISO 6507-2 济南铂鉴测试技术有限公司专业生产硬度计、里氏硬度计、布氏硬度计。
4、维氏硬度计造型新颖,具有良好的可靠性、可操作性和直观性,是采用精密机械技术和光电技术的新型维氏和努普硬度测试仪器。
5、采用独特的压痕测量转换和测微目镜一次测量读数机构。
HV-10维氏硬度计
产品介绍
HV-10维氏硬度计是基本型的显微硬度计,该机采用LCD 显示屏,通过操作面板可对硬度标尺HV 或HK 各档试验力、保荷时间进行选择,光学测量系统。
通过面板的键入能调节测量光源的强弱,并能显示试验力值和保持时间等,使用方便,操作时可将目镜测得的D1、D2值直接输入后,硬度值即在LCD 显示屏上直接显示,测量精度高◆小负荷维氏硬度标尺的选择◆LCD 屏同步显示试验力的变换
◆压痕对角线长度通过面板的键入,使硬度示值在LCD 屏直接读出◆根据不同的材料可选择硬度间的转换对照◆采用可调冷光源测量系统等
应用范围
黑色金属、有色金属、IC 薄片、表面涂层、层压金属;玻璃、陶瓷、玛瑙、宝石、薄塑料等;碳化层和淬火硬化层的深度及梯度的硬度测试。
技术参数
型号HV-10
试验力 2.94N、4.9N、9.8N、29.4N、49N、98N 0.3kgf、0.5kgf、1kgf、3kgf、5kgf、10kgf 硬度符号HV0.3、HV0.5、HV1、HV3、HV5、HV10
执行标准ISO 6507、ASTM E92、JIS Z2244、GB/T4340.2试验力施加方式自动加卸压头物镜切换手动
测量显微镜放大倍率200x(测试)100x(观察)标尺转换HV、HR、HBW 试验力保持时间5~60s 最小检测单位0.5um 试件最大高度160mm 压头中心到机壁距离
135mm
电源AC220V/50Hz
外形尺寸540*270*650mm
重量35kg
名称数量名称数量
砝码3只大平试台1只中平试台1只V形试台1只水平调节螺钉4只电源线1根10X测微目镜1只维氏硬度块2块
备用保险丝2只产品合格证1份产品使用说明书1份。
2.范围:适用公司实验室的维氏硬度计操作规范3.操作权限3.1经培训合格的指定人员操作4.操作说明 4.1硬度计的外型结构4.2技术参数4.2.1光学系统:4.2.3 加试验力控制: 自动(加荷/保荷/卸荷) 4.2.4 物镜和压头切换:手动切换4.2.5 保荷时间:0~60 s (每5秒为一单位)4.2.6节能模式:约10分钟不用后自动进入待机模式。
按任意键唤醒硬度计的节能模式,继续进行测试。
4.2.7 电源:(110~220)V ; AV (60~50)Hz6 L - 5 L+ 上档键:数字。
下档键:测微目镜内测量光源亮度增强(或减弱)键。
4.2.8 试件:最大高度: 170 mm ,最大深度: 130 mm (从中心算起)4.3 硬度计的工作条件4.3.1 在室温(25±10)℃的范围内。
4.3..2 在稳固的基础上水平安置。
4.3.3 在无震动的环境中。
4.3.4 周围无腐蚀性介质。
4.3.5 室内相对湿度不大于90%。
4.4各键的功能(图3)(450)图2图3上档键:数字。
下档键:置零键;按此键试验力剩余力值置零。
1 CLR-F 2CLR-D 上档键:数字。
下档键:置零键;按此键 D1/D2的数据置零。
0 F - 3F+ 上档键:数字。
下档键:试验力递增(或减少)键。
每按一次,试验力增大(或减少)一档。
0T -3T+上档键:数字。
下档键:保荷时间递增(或减少)键。
每按一次递增(或减少)5秒。
上档键:小数点。
下档键:按<SPEC>键后。
再按该键表示下档键有效,光标消失。
上档键:数字。
下档键:按<SPEC>键后,再按该键表示上档数字键有效,光标闪烁。
5.测试5.1电源线与硬度计进行连接,打开电源开关,使测微目镜光源和显示屏同时亮,此时显示屏上显示如下:5.2 试验力的选择:● 开机时面板上的下档键有效● 按<F +>或<F ->键,选择试验力(98.07N ) 5.3测微目镜光源的选择:● 按<L+>或<L->键,选择测量光源的亮暗 5.4试验力保荷时间的选择:● 按<T+>或<T->键,修改试验力的保荷时间 5.5测微目镜归零5.5.1旋转测微目镜的眼罩,使目镜内的两条刻线清晰。
文件名称维氏硬度计操作指导书文件编号RL-WI-RoHS-183生效日期版本AO 页次1/4制定肖麟盛审核批准目的:为确保公司产品硬度性能得到有规范性的检验,满足客户要求。
1,适用范围:主要用于测定小件,薄件等(例如轴尖和薄片零件)表面镀层,强化层(例如氧化,氮化,渗碳,氰化等工艺处理)的硬度。
也用于金相学和金属物理方面的结构测定分析,材料科学分析和非金属材料硬度测定(例如玻璃,磨料,矿物,陶瓷,玛瑙)。
2,设备型号2.1名称:维氏数显微硬度计2.2供货厂家:莱州市华银试验仪器有限公司2.3型号:HVS-1000型外形尺寸340*160*378mm 净重:40kg3. 技术参数:3.1实验力:0.09807N(10gf) 0.2452N(25gf 0.4903N(50gf0.9807N(100gf 1.961N(200gf 2.942N(300gf4.904N(500gf 9.807N(1000gf3.2测量精度:±2μm3.3压痕中心至机壁最大距离:100mm3.4试件最大高度:75mm4. 硬度计放置环境应放置于室温18-28℃,无腐蚀性介质,无震动,湿度不大于70%的环境中,硬度计须安装在稳固的并能供丝杠升降的工作台上。
5.试验程序5.1试验准备工作5.1.1试样制备试样表面光滑清洁,无油污,试样表面应抛光,其光洁度不应低于0.04,试件或镀层应不小于压痕深度的10倍,其面积直径应不小于5倍压痕对角线,特小的试件应镶在有足够硬度的材料上。
5.1.2试台的选择:根据试样的形状和尺寸选择,台面硬度不得低于55HRC,与升降丝杠孔配合的圆柱尺寸∮20h7.文件名称维氏硬度计操作指导书文件编号RL-WI-RoHS-183生效日期版本AO 页次2/4制定肖麟盛审核批准5.1.3压头的更换:旋下压头保护帽(10),将所需压头直接插入压头轴(33)的孔中,由紧定螺钉(34)锁紧,再旋上压头保护帽,试验前应按“试验力选择”要求进行。
目次一简介 (2)二主要技术参数 (2)三仪器的安装和调试 (2)1 硬度计工作条件2 拆箱和安装3 操作面板及功能介绍4 硬度计的使用5 硬度计的调整和注意事项四附件(装箱单) (8)五特殊附件 (8)一简介:HV-1000型显微硬度计是光机电一体化的高新技术产品,该机器造型新颖,具有良好的可靠性,可操作性和直观性,是采用精密机械技术和光电技术的新型显微维氏和努普硬度测试仪器。
该机采用计算机软件编程,光学测量系统。
通过软键输入,可选择维氏和努氏硬度的测量、能调节测量光源的强弱,能选择保荷时间,在LCD显示屏上能显示试验方法、试验力,通过面板输入测量压痕对角线长度、屏幕直接读出硬度值,简便了查表的繁琐。
使用方便,测量精度高。
硬度计适用于测定微小、薄形、表面渗镀层试件的显微硬度和测定玻璃、陶瓷、玛瑙、人造宝石等较脆而又硬材料的努普硬度。
是科研机构、企业及质检部门进行研究和检测的理想的硬度测试仪器。
二、主要技术参数试验力: 0.098N(10gf)、0.245N(25gf)、0.49N(50gf)、0.98N(100gf)、1.96N(200gf)、2.94(300gf)、4.90N(500gf)、9.80N(1000gf)试验力施加方法:自动加卸试验力测量显微镜放大倍率: 100×(观察时)400×(测量时)试验力保荷时间: 0~60s(根据需要任意输入)最小检测单位每格: 0.5μm试件最大高度: 65mm压头中心到外壁距离: 85mm主机重量:约25Kg电源: AC220V/50Hz外型尺寸:(长×宽×高) (405×290×480)mm三仪器的安装和调试1 硬度计的工作条件1.1 在室温23±5℃的范围内。
1.2 在稳固的基础上水平安装。
1.3 在无震动的环境中。
1.4 周围无腐蚀性介质。
1.5 室内相对湿度不大于65%。
401MVD TM操作手册Array北京海晖佳华科贸有限公司Beijing Haihui Jiahua Technology Co., Ltd401/402MVD™①一般安全预防措施材料测试系统是潜在的危险源。
由于存在高加载力、快速运动和系统的存储能量等因素,材料测试本身有一些固有的危险因素。
你必须要认识到,所有运动的和工作的部件,尤其是压头,都有潜在的危险。
仔细阅读相关手册并遵守所有“警告”和“小心”。
“警告”一词用于危险因素可能导致伤害或死亡的场合;“小心”一词用于危险因素可能导致设备损伤或数据丢失的情况。
确保你在对材料进行测试时不会对你本人和其他人带来危险。
充分利用所有的电子和机械限制特性。
这些限制特性能够使你阻止系统部件运动到操作允许范围之外的地方。
限制特性为试件和机器提供了保护,并减少了潜在的危险。
以下几项的内容是你在使用材料测试设备时必须时刻注意的一些一般性警告。
当某个操作存在一定的危险时,你在手册中还会发现一些相应的“警告”和“小心”。
最好的安全措施是你接受一些关于你使用的硬度测试计的培训,并仔细阅读相关《操作手册》,以对仪器获得一个完整的了解。
401/402MVD™②警告当试件有可能带来危险时,请佩戴护目镜,使用保护板或保护屏。
当试件(特别是有可能发生爆炸性瓦解的试件)有可能带来危险时,请佩戴护目镜,使用保护板或保护屏。
由于被测试件的范围可能会比较广,因此,由于试件本身的原因造成的危害应由设备的所有者和操作者负责。
为电线提供适当保护,使之既不会被损坏,也不会被反接。
为所有的电线提供适当保护,使之不会被损坏。
一定不能把没有保护的电线布在地上,也不要让架空电线的张力过紧。
当电线通过墙角或穿墙而过的时候,需在电线外用符合标准的填料进行保护,以避免磨损。
当在极端温度条件下操作设备时,请穿上保护服。
材料测试通常是在非环境温度条件下进行,也就是说,进行材料测试的地方通常都有加热或降温设备。
极端温度条件是指超过60℃ (140)℉或低于0℃ (32)℉的操作温度。
目录操作前提示一注意事项────────────────────── 2 二硬度计简介───────────────────── 2 三型号编制说明──────────────────── 2 四硬度计的外型结构────────────────── 3 五技术参数────────────────────── 3 光学系统────────────────────── 3试验力──────────────────────— 4 六硬度计的安装──────────────────── 4 七各键的功能───────────────────── 5 八如何进行测试──────────────────── 6 试验力的选择──────────────────── 6测微目镜归零────────────────────7测量压痕对角线───────────────────8 九光源调整──────────────────────8 更换灯泡──────────────────────9 十注意事项──────────────────────9 维氏硬度试件最小厚度—试验力—硬度关系───────10 十一附表────────────────────────11 维氏硬度计的示值重复性附表1─────────────11 维氏硬度计的示值误差附表2──────────────11 十二附件(装箱单)────────────────────12 选配附件──────────────────────12一注意事项1.本仪器的电源插座必须使用单相三芯插座接地端必须符合规定的保护接地要求2.在使用本仪器前应仔细阅读说明书,详细了解仪器操作步骤及使用注意事项,避免由于使用不当而造成仪器损坏或发生人身安全事故。
3.仪器安装调试时请十分小心地撕下用于保护压头运输防震的胶带纸,如用力过度将会破坏压头的定位精度。
4.仪器各电器元件、开关插座安装位置严禁自行拆装,如果擅自拆装,将可能引发事故。
HM-211微小维氏硬度计操作、保养、校验说明1.操作流图:2.操作方法:2.1微小硬度计检测操作方法:2.1.1 按下电源开关上的“I ”标记,打开硬度计,系统出现“START ”的画面,等待5秒后,点击进入。
2.1.2 将微动台转于下方,把试片夹持在平台上面。
2.1.3 选择10X 物镜按电动转台旋转到试片上方,调整升降调焦转轮(可通过个人视觉调节亮度),使画面清晰,通过水平X 、Y 轴的卡尺找出所需测定之位置。
2.1.4 旋转测量旋轮,使目镜内观察到两条细线相互靠近移动。
两刻线靠近时,透光镜内的中间位置)键,此时LCD 显示D1、D2数值为0进行测微目镜归零操作。
2.1.5 选择适当试验力(荷重)。
2.1.6 按电动转台,选择50倍物镜再调清晰后,寻找检测点,并将右侧分厘卡归零,将测定针转到工作位置,准备测试。
2.1.7 按下“INDENT ”键,系统开始测试,并显示等待信息。
2.1.8 完成测试后,将50X 物镜转到工作位置进行量测。
观察目镜内的像质。
旋转手轮时进行对焦,直至压痕成像清晰可见。
2.1.9 旋转测量旋轮,使目镜内观察到两条细线无限接近。
中间仅留一条极微细微弱的光线,检查测微目微的零位是否正确,即显示屏上D1、D2是否为零。
若否,按键至使D1、D2归零。
反向旋转测量旋轮,将右侧细线右移,使两条细线分开。
2.1.10向左移动细线定位鼓轮,使左边的细线刚好卡在压痕对角线的左尖端并与之垂直,此操作使两根线一起移动。
2.1.11 旋转测量旋轮,使右边细线刚好卡住压痕对角线的右尖端。
2.1.12 按下测微目镜上的输入键,LCD 屏上显示D1的值,并自动转到D2,要求输入D2的值。
将测微目镜向左旋转,检测另一对角的距离,并按下输入键,LCD 屏上显示D2值。
2.1.13 测试结束后,将测量旋轮归位,旋转微动台使平台处于下方,使其远离测针,旋开固定夹钳,取出镶埋试片。
2.1.15 按下电源开关的“0”,关闭硬度计。
维氏硬度计说明书 Document serial number【KKGB-LBS98YT-BS8CB-BSUT-BST108】目 录一 注意事项1. 本仪器的电源插座必须使用单相三芯插座接地端必须符合规定的保护接地要求操作前提示一 注意事项 ────────────────────── 2 二 硬度计简介 ───────────────────── 2 三 型号编制说明──────────────────── 2 四 硬度计的外型结构──────────────────3五 技术参数 ────────────────────── 3 光学系统 ────────────────────── 3试验力 ──────────────────────— 4 六 硬度计的安装 ──────────────────── 4 七 各键的功能 ───────────────────── 5 八 如何进行测试 ──────────────────── 6 试验力的选择 ──────────────────── 6 测微目镜归零 ──────────────────── 7测量压痕对角线 ───────────────────8九 光源调整 ────────────────────── 8更换灯泡 ──────────────────────9十 注意事项 ────────────────────── 9维氏硬度试件最小厚度—试验力—硬度关系 ───────10十一 附表 ──────────────────────── 11 维氏硬度计的示值重复性附表1───────────── 11 维氏硬度计的示值误差附表2────────────── 11 十二 附件(装箱单)────────────────────12选配附件 ──────────────────────122.在使用本仪器前应仔细阅读说明书,详细了解仪器操作步骤及使用注意事项,避免由于使用不当而造成仪器损坏或发生人身安全事故。
3.仪器安装调试时请十分小心地撕下用于保护压头运输防震的胶带纸,如用力过度将会破坏压头的定位精度。
4.仪器各电器元件、开关插座安装位置严禁自行拆装,如果擅自拆装,将可能引发事故。
5.硬度计在加载、保荷和卸载过程中如发现紧急情况,立即按<紧停开关>,终止测试,然后按复位开关,使仪器恢复到初始状态。
6.本单位致力于提高硬度计的质量,不断更新结构,若使用说明书所述内容与仪器结构略有不同,恕不另行通知,敬请谅解。
二硬度计简介1.电脑式维氏系列硬度计是光、机、电一体化的高新技术产品,它造型新颖、美观,具有良好的直观性、可操作性和可靠性,是测试维氏硬度的理想产品。
2.仪器采用闭环式加载控制系统,使试验力精度提高,示值的重复性及稳定性佳。
3.操作面板的按键输入:任意选择试验力;预置试验力保持时间;调节测量光源的强弱;读取压痕对角线的长度、按键输入后,屏幕上显示硬度值(HV),并提示硬度的测试次数等。
4.本硬度计适用于测量微小、薄型试件,表面渗、镀处理后的零件。
还可对玛瑙、玻璃等脆性材料的维氏硬度测定,是科研单位、大专院校、生产企业和检测机构进行研究和测试的理想硬度测试仪器。
5.本硬度计配置内置式CCD装置。
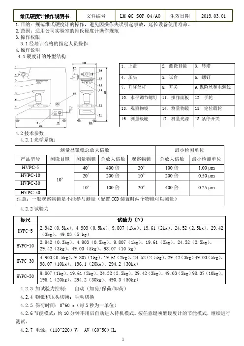
三型号编制说明例:HVPC—5 / 10 / 30 / 50最大试验力分别为:(5 kg)、(10kgf)、(30kgf)、(50kgf)电脑式维氏硬度计四硬度计的外型结构五 技术参数 1 光学系统:测量显微镜总放大倍数: 最小检测单位:1. 上盖2. 测微目镜3. 转塔4. 压头5. 试台6. 螺钉7. 升降丝杆8. 开关9. 保险丝和电源线 10. 水平调节螺钉11. 操作面板12. 手轮13. 观察物镜 14. 测量物镜15. 定位毂轮16. 测量毂轮17. 测量光源18.紧停开关产品型号 测微目镜 测量物镜 总放大倍数 观察物镜 HVPC-5 10×40× 400倍 20× HVPC-10 20× 200倍 10× HVPC-30 10×100倍20×HVPC-50注意:一般观察物镜是不能参与测量(配置CCD 装置时两个物镜可以测量) 图1总放大倍数 最小检测单位100倍 μm 200倍 μm 400倍μm2 3 加试验力控制: 自动(加荷/保荷/卸荷) 4 物镜和压头切换:手动切换5 保荷时间: 0~60 s (每5秒为一单位)6节能模式: 约10分钟不用后自动进入待机模式。
按任意键唤醒硬度计的节能模式,继续进行测试。
7 电源: (110~220)V ; AV (60~50)Hz 8 试件:最大高度: 170 mm最大深度: 130 mm (从中心算起) 9 主机尺寸(长×宽×高):530×280×630 mm 10 重量: 约50 kg六 硬度计的安装1 硬度计的工作条件在室温(23±5)℃的范围内。
在稳固的基础上水平安置。
在无震动的环境中。
周围无腐蚀性介质。
室内相对湿度不大于65%。
标尺 试验力(N )HVPC-5(0.3kg )、(0.5kg )、(1kg )、(2kg )、(2.5kg )、(3kg )、(5 kg )HVPC-10(0.3kg )、(0.5kg )、(1kg )、(2kg )、(2.5kg )、 (3kg )、(5kg )、(10 kg )HVPC-30(0.5kg )、(1kg )、(2kg )、(2.5kg )、(3kg )(5kg )、(10kg )、(20kg )、(30kg )HVPC-50(1kg )、(2kg )、(2.5kg )、(3kg )、(5kg )(10kg )、(20kg )、(30kg )、(50kg )25090图26 L -5 L+ 上档键:数字。
下档键:测微目镜内测量光源亮度增强(或减弱)键。
2 拆箱和安装剪开包装箱上的打包带,取出仪器的防震垫,从包装箱中取出仪器和附件箱. 将仪器安放在预先准备好的稳固的工作台上;(工作台的制作可参考图2) 将四个水平调节螺钉从附件箱中取出,旋在仪器底面的螺孔内。
拆去升降丝杆与手轮上的纱带。
两手同时轻轻撕下用于压头防震的胶带纸。
用擦镜纸沾上少量乙醚,轻轻擦清压头(两手抓着擦镜纸两端轻轻地在压头上移动几下即可)。
拔出目镜管的防尘盖,将测微目镜从附件箱中取出,插入目镜管的孔内,要求插到底。
将试台轴插入升降丝杆孔内。
从附件箱中取出水平仪,放在试台上, 调节四个水平调节螺钉,使水泡居中。
七 各键的功能(图3)八 如何进行测试 1 电源线与硬度计进行连接,打开电源开关,使测微目镜光源和显示屏同时亮,此时显示屏上显示如下:2 试验力的选择:开机时面板上的下档键有效按<F +>或<F ->键,选择试验力()D1: HV :D2: T :15N :00 ――――――――――――D1/D2:压痕对角线长度;HV :维氏硬度值;T :保荷时间;N :测试次数;F :选择试验力(N ) 图上档键:数字。
下档键:置零键;按此键试验力剩余力值置零。
1CLR-F2 CLR-D 上档键:数字。
下档键:置零键;按此键 D1/D2的数据置零。
0 F -3 F+ 上档键:数字。
下档键:试验力递增(或减少)键。
每按一次,试验力大(或减少)一档。
0 T -3T+ 上档键:数字。
下档键:保荷时间递增(或减少)键。
每按一次递增 (或减少)5秒。
上档键:小数点。
下档键:按<SPEC>键后。
再按该键表示下档键有效,光标消失。
·上档键:数字。
下档键:按<SPEC>键后,再按该键表示上档数字键有效,光标闪烁。
4上档键:数字。
下档键:启动键,按此键电机转动,加试验力。
7START二次确认键:将第一次测量的压痕对角线数值输入D1,按二次该键后确认,同样方法输入D2,再按二次该键后确认,屏幕显示硬度值(HV )特殊功能键:先按此键,再按< > 键表示上档数字键有效,光标闪烁。
如果按< > 键表示下档键有效,光标消失# SPEC3 测微目镜光源的选择:按<L+>或<L->键,选择测量光源的亮暗4 试验力保荷时间的选择:按<T+>或<T->键,修改试验力的保荷时间5 测微目镜归零旋转测微目镜的眼罩,使目镜内的两条刻线清晰。
测微目镜的零位在出厂时已调准,客户在使用中可能会有偏差,应定期进行零位校准,当出现偏差时调整方法:转动测量毂轮,使两刻线内侧边缘无限接近,刻线间的透光缝逐渐减少,趋于无光隙的临界状态时,测量毂轮“0”位应对齐。
若“0”位没对齐则松开螺钉,重新对零后再旋紧螺钉见图4。
6 开始测试转动转塔,使测量物镜处于仪器的正前方工作位置。
将试件放在试台上,转动手轮,使试台上升进行对焦。
眼睛接近测微目镜,移动试件观察,当试件离物镜下端:10╳物镜约6mm ;20╳物镜约4mm ;40╳物镜约1mm 时在目镜的视场中心出现明亮光斑,说明已非常接近聚焦平面,这时应很缓慢地上升试台,直至在目镜中观察到成像清晰,说明聚焦成功。
将压头转到仪器的正前方,此时压头顶尖与试件平面之间的间隙约为0.4mm 。
按操作面板上的<START>键,系统开始自动测试(显示屏左下角显示有剩余力时,请按< CLR-F >键置零)仪器自动加载试验力(LOADING )指示灯亮试验力施加完毕(DWELL )延时指示灯亮,显示屏上保荷时间倒计时至“0” 延时时间结束,(UNLOADING )指示灯亮,仪器自动卸除试验力,直到此灯暗后,试验力卸荷完毕。
图4小心!转动砖塔时应避免接触物镜和压头,否则造成压痕窜动或压头移位。
调焦时应小心谨慎,避免试件与压头或镜头发生碰撞。
两者碰撞会造成零件损坏。
松开螺钉,重新对零7 测量压痕对角线转动转塔,使测量物镜处于正前方工作位置。
观察目镜内的压痕,旋转手轮再次进行对焦,直至压痕的像质清晰。
转动定位毂轮,使左刻线内侧与压痕对角线的左尖端相切,此操作使两根刻线一起移动。
转动测量毂轮,使右刻线内侧与压痕对角线的右尖端相切(图5)。
测量毂轮转了4圈多2格,而此毂轮转动一圈是50格,则:50×4+2=202格。
按<SPEC>和“ ”键,光标闪烁,数字键有效。
输入数字202,按<SPEC> 键两次,D1确认。
光标移到D2处等待。
将测微目镜旋转90°,用相同方法测量垂直方向上的压痕对角线的长度,输入数字,按<SPEC>键两次,D2确认后,自动显示硬度值HV : 如果认为本次测量的数据有误差,请再输入D1、D2的格数既可。