六年级总复习标点符号
- 格式:ppt
- 大小:292.50 KB
- 文档页数:21
六年级标点符号知识点一、顿号(、)顿号用于列举句子中的并列词语或短语,起到分隔的作用,使句子结构更加清晰。
1.示例:标点符号有逗号、句号、问号、感叹号。
2.解释:顿号主要用来分隔并列的词语或短语。
在列举词语或短语时,顿号可以用于区分各项之间的关系,使句子更加明确。
3.用法注意:(1)顿号用在相对独立的并列词语或短语之间,一般不使用在句子的开头或结尾。
(2)使用顿号时,应保持各项之间的平衡和对等关系。
二、逗号(,)逗号是我们日常中最常使用的标点符号之一,它具有多种用法,主要包括以下几个知识点。
1.表示列举逗号用于分隔列举句子中的并列词语或短语。
示例:我喜欢吃水果,如苹果、香蕉、橙子等。
2.表示并列的简单句连接逗号用于连接具有并列关系的简单句。
示例:她喜欢跳舞,他喜欢画画。
3.表示插入语逗号用于分隔句中的插入语,使其与句子其他部分相隔开来。
爸爸,你看我写的作文怎么样?4.表示省略逗号用于表示省略。
示例:他会弹钢琴,我弹吉他。
5.表示陈述句的语气逗号用于表示陈述句的语气。
示例:这件事情,我会好好处理的。
6.其他用法在复杂句中,逗号还可用于分隔不同分句之间的标点符号。
春天来了,大地变得生机勃勃,树木抽出新芽。
三、句号(。
)句号是结束句子的标点符号,用于陈述句、祈使句和感叹句的结尾。
示例:今天天气很好。
四、问号(?)问号用于表示疑问句的结尾,在提问句子中起到标识作用。
示例:你喜欢吃苹果吗?五、感叹号(!)感叹号用于表示强调、惊讶、赞叹等感叹句的结尾。
示例:多么美丽的风景!六、冒号(:)冒号用于引出一些解释、列举或说明等内容。
示例:下面是几点建议:首先,我们应该关注环境保护。
七、引号(‘’、“”)引号主要用于引述别人的话或提出特殊意义。
示例:他说:“我很喜欢这个城市。
”八、括号(()、[]、{})括号用于插入补充说明或音译字等。
示例:明天(星期二)我们要开会。
九、省略号(……)省略号用于表示句子的省略或半句话。
六年级语文复习中的标点符号使用规范在语文学习中,标点符号是非常重要的一部分,它能够带给我们更准确、更流畅的阅读体验。
正确使用标点符号,不仅能使文章语句通顺,还能使表达更加准确、明确。
因此,在六年级语文复习中,标点符号的使用规范是我们必须要掌握的内容。
一、句号的正确使用句号(。
)是最基本的标点符号,常用于句子的结尾。
在使用句号时,有以下几点需要注意:1. 句子结尾使用句号。
例如:他们一起踢足球。
2. 缩略词后使用句号。
例如:英语老师是Mr. Smith.。
3. 句号不用于省略号的结尾。
例如:我们都知道地球是圆的…。
二、问号和感叹号的使用问号(?)用于疑问句的句末,表示疑问或询问的语气。
感叹号(!)表示强烈的感情、情绪或感叹。
在使用问号和感叹号时,需要注意以下几点:1. 疑问句结尾使用问号。
例如:你明天要去旅行吗?2. 感叹句结尾使用感叹号。
例如:多么美丽的花啊!3. 如果一个句子中既有疑问句又有感叹句,根据句意选择使用问号或感叹号。
例如:你为什么这么厉害!三、逗号的使用逗号(,)是最常见的标点符号之一,逗号的使用规范如下:1. 用于分隔并列词、短语或句子。
例如:他喜欢跑步,游泳和篮球。
2. 用于分隔直接引语与引言。
例如:他说,“我很高兴能够参加这次比赛。
”3. 用于分隔长句,使句子结构更加清晰。
例如:我非常喜欢读书,因为它让我开阔了眼界,培养了我的思维能力。
四、引号的使用引号(“”)用于引述别人的话、文章、诗歌等,以示区别。
在使用引号时,有以下几点需要注意:1. 引号内的标点符号一律放在引号之内。
例如:“我喜欢读书。
”他说。
2. 引号常用于对话、描写、引文等地方。
例如:小明问:“你今天想吃什么?”小红回答:“我想吃冰淇淋。
”五、冒号和分号的使用冒号(:)和分号(;)是常用的标点符号,使用规范如下:1. 冒号用于引出具体内容、解释说明或列举事例。
例如:我有一个梦想:成为一名优秀的科学家。
2. 分号用于分割长句中相对独立的成分。
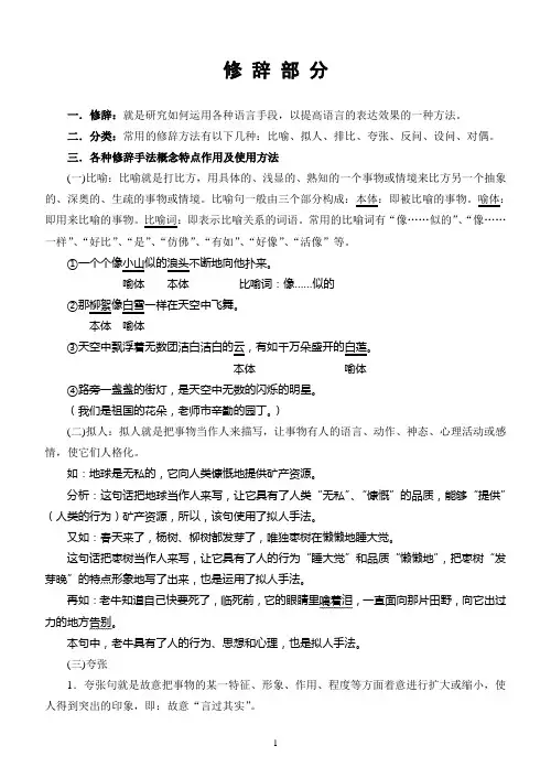
修辞部分一.修辞:就是研究如何运用各种语言手段,以提高语言的表达效果的一种方法。
二.分类:常用的修辞方法有以下几种:比喻、拟人、排比、夸张、反问、设问、对偶。
三.各种修辞手法概念特点作用及使用方法(一)比喻:比喻就是打比方,用具体的、浅显的、熟知的一个事物或情境来比方另一个抽象的、深奥的、生疏的事物或情境。
比喻句一般由三个部分构成:本体:即被比喻的事物。
喻体:即用来比喻的事物。
比喻词:即表示比喻关系的词语。
常用的比喻词有“像……似的”、“像……一样”、“好比”、“是”、“仿佛”、“有如”、“好像”、“活像”等。
①一个个像小山似的浪头不断地向他扑来。
喻体本体比喻词:像……似的②那柳絮像白雪一样在天空中飞舞。
本体喻体③天空中飘浮着无数团洁白洁白的云,有如千万朵盛开的白莲。
本体喻体④路旁一盏盏的街灯,是天空中无数的闪烁的明星。
(我们是祖国的花朵,老师市辛勤的园丁。
)(二)拟人:拟人就是把事物当作人来描写,让事物有人的语言、动作、神态、心理活动或感情,使它们人格化。
如:地球是无私的,它向人类慷慨地提供矿产资源。
分析:这句话把地球当作人来写,让它具有了人类‚无私‛、‚慷慨‛的品质,能够‚提供‛(人类的行为)矿产资源,所以,该句使用了拟人手法。
又如:春天来了,杨树、柳树都发芽了,唯独枣树在懒懒地睡大觉。
这句话把枣树当作人来写,让它具有了人的行为‚睡大觉‛和品质‚懒懒地‛,把枣树‚发芽晚‛的特点形象地写了出来,也是运用了拟人手法。
再如:老牛知道自己快要死了,临死前,它的眼睛里噙着泪,一直面向那片田野,向它出过力的地方告别。
本句中,老牛具有了人的行为、思想和心理,也是拟人手法。
(三)夸张1.夸张句就是故意把事物的某一特征、形象、作用、程度等方面着意进行扩大或缩小,使人得到突出的印象,即:故意“言过其实”。
如:‚蜀道难,难于上青天‛,把蜀道之难,夸张到了难于‚上青天‛的程度。
‚危楼高百尺,手可摘星辰‛,把‚危楼‛的高,夸张到了‚百尺‛和可以摘到星辰的地步。
小学课改实验教材语文六年级下册期末专项复习标点符号班级_________ 姓名__________ 座号_______得分________一、给下列句子加上标点。
(6分)1.我注意地看着眼睛应接不暇看清楚了这只又错过了那只看见了那只另一只又飞起来了2.推开门一看嗬好大的雪啊3.我想这就是人们为什么把及时的大雪称为瑞雪的道理吧4. 太冷了别冻了手在家长的斥责声中孩子们一个个悻悻地回屋了5.妈妈抱住儿子几乎说不出话来好宝贝快去睡吧6.哎呀我的衣裳哪儿去了谁瞧见我的衣裳啦二、指出下列句子中省略号的作用。
(6分)1.老红军临终前断断续续地说:“咱俩不能┅┅都牺牲了┅┅你要┅┅要走出去┅┅”()2.青蛙是一种益虫,苍蝇、蚊子、白蛉┅┅它都爱吃。
()3.那个东西,一定没有发现我在监视它,仍旧诡秘地爬向老杈,又爬向伸出的枝丫┅┅()4.一只青蛙鼓着两眼蹲在荷叶上不停地叫着:“呱呱,呱呱┅┅”()5.当我掏钱的时候,发现没有零钱,于是对他说:“我明天再买吧┅┅”“啊,请您现在就买吧!”男孩乞求说。
()6.孩子们高兴地对他说:“再见┅┅”()三、下面三个句子标点符号运用正确的一句是()。
(3分)A.“乐乐,你看。
”妈妈高兴地叫起来,“你的作文发表了!”B.“乐乐,你看。
”妈妈高兴地叫起来:“你的作文发表了!”C.“乐乐,你看。
”妈妈高兴地叫起来,“你的作文发表了”!四、下列句中标点符号使用不正确的一项是()。
(3分)A.我问那个卖牡蛎的人:“应该付您多少钱,先生?”B.生活教我认识了桥——与水形影不离的过河的建筑。
C.无名战士小心翼翼地一根根拨弄着火柴,口里小声数着:“一,二,三,四┅┅”D.诸葛亮在“诫子书”中说:“静以修身,俭以养德。
”五、判断下列句子的标点符号是否正确,正确的画“√”,错误的画“X”。
(4分)1.春节那天,爷爷奶奶来了;叔叔阿姨来了;姑夫姑姑来了;外婆外公来了;我家可热闹了。
()2.张校长问刚跑进教室的是谁?我说是我们班的小刚。
六年级语文总复习资料标点符号【教学目标】1、明确标点符号的书写位置,养成正确使用标点符号的良好习惯。
2、进一步掌握标点符号的用法,能在具体语言环境中正确运用标点符号。
【教学重点】1、能根据具体的语境体会省略号、引号、破折号等的不同用法。
2、在段落中正确使用标点符号。
【教学难点】1、能根据具体的语境中正确使用标点符号。
【教学过程】一、实例导入1、教师读一篇没有使用标点的学生习作(教师一口气读,必须憋得喘不过气来)让学生说说感受。
(找一篇学生习作)是啊,在平时的读书和写作文的时候,标点符号发挥着重要的作用,它是文章的一个组成部分。
多多地了解它,能帮助我们理解文章的内容,体会作者所要表达的思想感情;在朗读和背诵文章时,能帮助我们进行正确的停顿,表现出正确的语气和感情;还有很重要的一点是能帮助我们写一篇篇好作文。
3、在小学六年的语文学习中你学过了哪些常用的标点?指名上黑板在方格中书写。
(在黑板上画好方格)4、检查书写格式是否正确。
课件出示标点在格子中的正确位置。
二、从小学一年级到现在,我们接触了那么多的标点,它们的用法我们都掌握了吗?请大家取出“热身准备”信封,练习给句子加标点符号(信封提前放入学生课桌里)1、我们紫微小学创办于1906年至今已有百年历史了(如有学生以“!”结尾,让学生用朗读展示)2、送去怕这和氏璧是有去无回了不送去又怕秦国派兵来打(说说分号的用法)3、红楼梦这部书只是在讲一个爱情故事吗不是的(知道书名号还可以用在哪里吗?)4、1916年9月15日孙中山先生到海宁观潮后题写了猛进如潮四个大字(引号除了引用之外还有什么作用,举例说明,如果学生举不出例子来,教师就出示相关句子让学生来说说和例句的用法一样吗)5、老大娘眼里噙着眼泪说解放前大雪封门地主来逼债把我赶出家门住人家的牛棚(省略号除了表示话未说完之外还有什么作用?举例说明,如果学生举不出例子来,教师就出示相关句子让学生来说说和例句的用法一样吗)1、学生自由答题2、交流反馈穿插对部分标点作用的理解(实物投影出示朗读展示)3、说说做这些题目有些什么经验或是有什么需要提醒大家注意的。
标点符号知识点六年级标点符号是书写语言中的重要组成部分,它能够调节句子的结构,准确传达信息,并增强语言的表达力。
在学习标点符号的过程中,六年级的同学们需要掌握以下几个知识点。
一、句号句号是用来表示陈述句或命令句结束的标点符号,它的形状是一个圆点“。
”。
例如:1. 我喜欢读书。
2. 快点过来!句号的使用要注意以下几点:1. 在陈述句结尾处使用句号,表示陈述句的完整意义。
2. 在命令句结尾处使用句号,表示命令的结束。
二、问号问号是用来表示疑问句结束的标点符号,它的形状是一个竖直的问号“?”。
例如:1. 你是谁?2. 你会游泳吗?问号的使用要注意以下几点:1. 在疑问句结尾处使用问号,表示对别人提出问题。
2. 在特殊疑问句中,疑问词(如何、什么、哪里等)放在句子的开头,然后使用问号。
三、感叹号感叹号是用来表示感叹句结束的标点符号,它的形状是一个竖直的感叹号“!”。
例如:1. 多么美丽的花啊!2. 真是太棒了!感叹号的使用要注意以下几点:1. 在感叹句结尾处使用感叹号,表示强烈的感叹或赞叹。
2. 感叹句的语气较为激动和热烈,带有强烈的感情色彩。
四、逗号逗号是用来分隔句子中相对独立成分的标点符号,它的形状是一个小圆点“,”。
例如:1. 小明,快来帮我一下!2. 我喜欢吃苹果,香蕉和葡萄。
逗号的使用要注意以下几点:1. 在列举不同的事物或相对独立的成分之间使用逗号。
2. 在直接引语的前后使用逗号。
五、分号分号是用来分隔复杂句中并列成分或者单个成分中有逗号的标点符号,它的形状是一个上面有一个小圆点的大圆点“;”。
例如:1. 我喜欢吃苹果;我也喜欢吃香蕉。
分号的使用要注意以下几点:1. 在两个独立的句子之间使用分号,表示两个句子有着一定的联系。
2. 在复杂句中,如果句子的成分之间已经使用了逗号,那么可以使用分号将不同的句子分隔开来。
六、引号引号是用来引述他人的话或者说明特定文句的标点符号,它的形状是一个上面有两个小竖线的小圆点““”和“””。
人教部编版六年级小升初语文总复习-标点符号标点符号是书面上用于标明句读和语气的符号。
标点符号是辅助文字记录语言的符号,是书面语的组成部分,用来表示停顿、语气以及词语的性质和作用。
需要掌握逗号、句号、顿号、问号、感叹号、冒号、引号、省略号、书名号、分号和破折号这十一种标点符号。
现将这十种标点符号的用法作如下介绍:【名校真题】例1:选择题下列句子标点符号使用不正确的一项是()A.“从小不学好,长大怎么得了?”爸爸严厉的说:“明天把梨送回去”!B.这思绪如同一片白云,漂浮在我心灵的天空上,使之变得宁静而高远……C.教育中的“德”,一个重要成分是功德。
D.连小小的土地庙都有几柱香火哩,而他-----世界第一大佛,连一柱香火也没有。
【解析】A中正确的标点应该是:“从小不学好,长大怎么得了?”爸爸严厉的说,“明天把梨送回去!”3.“立即停船抢救!”少奇同志斩钉截铁地说。
(说话人在后用句号)练习1.下列句子标点符号使用不正确的一项是()A.楼前,阳光下,姹紫嫣红。
楼后,月光下,洁白如雪。
B.祖父吃琴鱼,是用大拇指和食指去“钳”。
C.有了伟大的人物,而不知拥护、爱戴、崇仰的国家,是没有希望的奴隶之邦。
D.它半蹲着---我想这是相当劳累的---教它们挤在自己的翅下,胸下,得一点温暖。
2.下面标点使用正确的一项是()A.牢记虚心使人进步,骄傲使人落后这句格言,会使你终身受益。
B.《海底世界》这篇文章介绍了什么?你读懂了吗?老师问我。
C.以前可能因为年龄小,不知道珍惜时间,现在我才体会到:“一寸光阴一寸金,寸金难买寸光阴”这句话的真正含义。
D.巴金说,他爱月夜,但他也爱星空。
例2:直接填写标点符号(1)农民对一个好的村干部的要求是一办事公道一碗水端平二自己不要吃得太饱三有经济头脑(2)他滔滔不绝地讲起趣闻来狮子敢向凶猛的犀牛发起攻击但有时却被两只野狗赶得走投无路而大象过河时兴许会被河马咬掉尾巴(3)山是静的海是动的山是壮观的海是活泼的练习1.给下面的这段话加标点。
小学六年级语文备考总复习知识点:
修辞、标点符号、排列句子、
扩句和缩句、修改病句、变换句式、句子的构成
修辞
1、比喻就是打比方,是用具体的、浅显的、熟悉的、形象鲜明的事物去说明或描写抽象的、深奥的事物。
这样可以把事物的形象描写得更生动、具体。
2、拟人是借助想象力,把事物当作人来写。
即赋予它们人的言行、思想、感情等。
3、排比运用三个或三个以上的结构相同或相似,意思密切相关,语气一致的句子或词组,排成一串。
这样的句子可以加强语言的气势,表达强烈的感情,增强语言的感染力。
4、夸张对描写的事物有意识地加以夸大或缩小,以突出事物的特征,表达作者的感情,引起读者的联想,加深印象。
5、设问为了引起读者的注意或思考,先自行提出问题,再自己进行回答。
即自问自答。
6、反问将明确的意思用问句的形式表达出来,即只问不答,问中有答。
【辅助练习】
1、指出下列各句运用的修辞手法。
①一串串宝石般的水珠飞腾着,飞腾着,落进深潭。
()
②听了这感人的故事后,你不觉得我们的战士是可爱的吗?()
③别看小草的身躯是那样的柔弱,却有着惊人的生命力。
狂风暴雨休想催垮它;洪水、干旱不能灭绝它;即使是车轮将它碾得粉身碎骨,不用多久,它又会从地下挺直身躯,开始新的生活。
④蒲公英妈妈为孩子们准备了降落伞,把自己的娃娃送到四面八方。
()
⑤渐渐的,天边的鱼肚白变成了淡色,好像人们喝了一点酒,脸上呈现出红晕一样。
()
2、按要求把下面的句字补充完整:。
六年级语文专项复习:标点符号1.标点符号是书面语言的有机组成部分;它能帮助表达句子的语气和停顿,能使句子的结构在书面上显得更清楚;标点符号是标号和点号的总称;2.点号主要表示语言的停顿和语气,有逗号,、句号;、问号、叹号、顿号、、分号;冒号:;3.标号主要表示语言的性质和作用,有引号“”、括号、破折号——、省略号……、着重号. 、书名号、间隔号;4.标点符号按其用途大致可分为下列五组:▓表示句末停顿和句子语调的:句号、问号、感叹号;▓表示句中某些部分间的停顿的:顿号、逗号、分号;▓表示提示和引用的:冒号、引号;▓表示插入转折和删节掉一些词语和句子:括号、破折号、省略号;▓表示特殊词语的:着重号、书名号、间隔号;体会下列句子中省略号、破折号、引号的用法,并把相应的答案填在括号里;1、体会省略号的用法;A、表示文中省略的部分;B、表示声音断断续续;C、表示语意含蓄,让读者去想象;①“唉西蒙死了;两个孩子那么小……一个还不会说话,另一个刚会爬……”桑娜沉默了;②风筝花花绿绿,各式各样:有“蜈蚣”、有“蜻蜓”、有“仙鹤”……③“有没有同学考卷已……”,老师的话还没说完,丁丁已举起手来说:“老师我已做完了;”2、判断破折号的用法;A、表示语言中断或声音延长;B、表示意思递进或转折;C、表示对上文的解释、说明;①有一回,赵王得了一块宝玉——和氏璧;②那是一双很大的拖鞋——那么大,一向是她妈妈穿的;③我渴望自由,但我深深地知道——人的身躯怎能从狗洞子爬出;④草地上开满了花,招来很多小蜜蜂——它们在花丛中穿梭忙碌着;3、体会引号的用法;A、表示引用别人的话;B、表示需要强调的词语;C、表示引用特定的词语;D、表示否定或讽刺;①詹天佑顺着山势,设计一种“人”字形线路;②湖边的森林里有列宁的“绿色办公室”;③人们都说:“桂林山水甲天下;”④弟弟被评为“三好学生”;1、给下面的句子加上适当的标点符号;1公园里开着许多花有牡丹芍药紫丁香等好看极了2那个小男孩儿在数星星 1 2 3 数到1003菜市场的蔬菜可真多呀有西红柿茄子芹菜辣椒黄瓜真是数也数不清4李强是我们班的学习委员她学习刻苦一丝不苟5 林海这篇课文向我们介绍了什么你听懂了吗老师问我6我有一本汉语成语小词典它是我学习语文的好助手7那天临走的时候伯父送我两本书一本表一本是小约翰8哥哥还不满足地说为什么它这么直长得这么大练习1:昨天我参观了公园的花展一进展室我就被这花的世界陶醉了一盆盆的鲜花五颜六色有红色的黄色的白色的紫色的使人看了眼花缭乱一群群彩蝶在花的海洋中翩翩起舞练习2:小明的父亲很重视小明的课外阅读一天晚饭后爸爸问小明你最近在读什么书小明说我在读小学生优秀作文选爸爸又问你是怎样读的小明说我一边读一边摘录一些优美的语句爸爸微笑着说小学生优秀作文都是小学的作品跟你的生活思想很接近因此读的时候要注意分析人家是怎样观察和认识事物的是怎样安排写作顺序的想明白了之后写一点笔记这样读书的收获会更大小明听了高兴地点点头练习3:今天我们四五年级同学在校园里种树早晨七点钟老师和同学就陆续来了开始干活了有的挖坑有的填土有的扶着小树有的浇水大家的干劲真大啊结束的时候校长说咱们学校的校园要靠咱们的双手来美化女教师走到小道格拉斯一个皮肤棕黑色又瘦又小头发卷曲的孩子桌前弯腰低头问他能告诉我你画的是谁的手吗练习4推开门一看呵好在的雪呀山川河流树木房屋全都罩上了一层厚厚的白雪万里江山变成了粉妆玉砌的世界不不你误会了他解释着我不是残疾人我是给别人送拐杖的说着他踢踢腿给老奶奶看车上的人都笑了图书馆里的书真多梅林童话上下五千年十万个为什么我都喜欢看她带走了落叶纸屑尘土和果皮留下了清新的空气与洁净的大地啊这不是王阿姨吗她是我原来的邻居他脸色苍白艰难地说水水说着就昏过去了练习5一、判断下面句子中的标点使用是否正确,在正确的句子后面打“√”,错误的句子后面打“×”;1、人们都说:“桂林山水甲天下”;2、这个养殖场里什么鸟都有:珍珠鸟,天鹅,角鸡,鹁鸪,孔雀;3、贝多芬花了一夜的功夫,才把刚才弹的曲子:月光曲记录下来;4、为什么昨天答应得好好的今天又反悔了呢5、西子湖畔风景优美6、当老师问:“学数学最怕什么”的时候,大家异口同声回答粗心7、楼顶的大钟,敲了八下;我们的张老师,还伏在办公桌上,全神贯注地,批发着作业;8、“这难道不是你的错吗”这是句反问句;9、参加大会的有干部,工人,还有科学家;10、几十年,几百年,几千年,时间一转眼就过了;二、给下面的这段话加标点,把正确一项的序号填在句末的括号里;1、为什么瓜秧开了花不结瓜是水浇得不够是肥施得不够足还是土壤根本不行一位雷达兵在生产队当过副队长他找到了答案瓜秧开了花要受粉A.,——B.、、,,;C.,,,:;D.,,;——;2、有喜有忧有笑有泪有花有果有香有色既须劳动又长见识这就是养花的乐趣A.,,,;,,;B.、、;,,;;C.,,;,,;;D.,,;,,,;3、在我国分布最广的家燕又名玄鸟拙燕越燕它体态轻捷伶俐飞行快如流星常结群横飞田野在水面掠过追捕蚊蝇等害虫燕群所过之处蚊蝇为之一扫A.;、、……,,,;、,,;B.,、、;,,,,、;,;C.,、、;、,、,、;,;4、黄山被人们称为天下第一奇山奇松怪石云海温泉为黄山四绝怪石有的像人有的像仙有的状如珍禽异兽奇松挺立神采飞扬张开粗壮有力的臂膀迎接远方的来客云海茫茫置身其中真有一种飘飘欲仙的感觉温泉久旱不干久雨不泛水温常年保持在42℃左右A.;、、、;、、;、、,;、、; B.“”;、、、;,,;,,,;,,; C.“”,、、、:,,;,,,;,,;三、下面句子中的引号起什么作用,把正确一项序号的填在后面的括号里;A.表示引用的部分;B.表示特殊的称谓或需要着重指出的部分;C.表示讽刺或否定的意思;1、人不能低下高贵的头,只有怕死鬼才乞求“自由”;2、每逢看到孩子们学习,我就会想起爸爸说过的话:“小孩子做什么事情都不能三心二意;”3、这里是落叶松的海洋;看,“海”边上不是还有些白色的浪花吗4、老柿树像一把大伞,张在我家的门前;因此方圆二三十里的人们都把它叫做“梅家院子里的万年伞”;四、下面句子中的破折号起什么作用,把正确一项序号的填在后面的括号里;A.补充说明;B.意思转折或递进;C.声音的延长;D.插入内容;1、有一个孩子——他是元帅……他把我带到这里来;2、四十秒钟后——大家已经觉得时间太长了,孩子的身体浮上来了;3、我刚要倒馊饭,突然听到一阵急促的叫声:“别倒——”,我抬头一看,是春花;4、在我的记忆中,这里的野花,总是那么灿烂,红、黄、蓝、紫,仿佛竞赛似的,一茬接一茬,终年不断——除非水渠结冰了,雪花盖满了大地;五、指出下面句子中省略号的作用;1、老红军临终前断断续续地说:“咱俩不能……都牺牲了……你要……要走出去……”2、青蛙是一种益虫,苍蝇、蚊子、白蛉……它都爱吃;3、那个东西,一定没有发现我要监视它,仍旧诡秘地爬向老杈,又爬向伸出的枝丫……4、一只青蛙突着两眼蹲在荷叶上不停地叫着:“呱呱,呱呱……”5、当我掏钱的时候,发现没有零钱,于是对他说:“我明天再买吧……”“啊请你现在就买吧”男孩乞求说;6、孩子们高兴地对他说:“再见……”六、说说下面句子中省略号、破折号、引号的不同用法;1、爱迪生又发明了电灯、留声机……他一生发明的东西有一千多种,2、指导员对我说:“你们要……好好……念……书……将来……”3、“哗——哗——”我循声望去,原来是一位清洁工在扫地;4、远远地望见了一条明如玻璃的带子——河5、“今天好冷啊——你什么时候去上海”张丽对刚进门的小杨说;6、贝多芬说:“不,我是来弹一首曲子给这位姑娘听的;”7、我把“中国石”奉为至宝;8、一方面侵略别国,一方面表示友好,这种“友谊”一钱不值;七、给下面句子加上标点符号,使它表示两种不同的意思;中国女排打败了日本女排得了冠军1、_____________________________2、_____________________________八、给下面句子加上标点,表示不同的意思;1、你同意他不同意A._____________B.____________C._____________D.____________2、这苹果不大好吃A._____________B.____________C._____________D.____________八、给下面句子加上标点符号;1、农民对一个好的村干部的要求是一办事公道一碗水端平二自己不要吃得太饱三有经济头脑2、他滔滔不绝地讲起趣闻来狮子敢向凶猛的犀牛发起攻击但有时却被两只野狗赶得走投无路而大象过河时兴许会被河马咬掉尾巴3、弟子们悟出了这样一个道理人的一生仿佛也在麦地中行走也在寻找那最大的一穗有的人见到了颗粒饱满的麦穗就不失时机地摘下它有的人则东张西望一再地错失良机4、山是静的海是动的山是壮观的海是活泼的5、敌人来了我们就到地道里去敌人走了我们就出来照样种田过日子6、我们小队寒假期间搞三次活动一春节前帮助残疾人打扫卫生二义务为群众写春联三举行一次读书讨论会7、我看见过波澜壮阔的大海玩赏过水平如镜的西湖却从没看见过漓江这样的水漓江的水真静啊静得让你感觉不到它在流动漓江的水真清啊清得可以看见江底的沙石漓江的水真绿啊绿得仿佛那是一块无瑕的翡翠8、六一前夕我订了中国少年报故事大王少年文艺等9、儿童文学选这本书里有一首诗名叫时光老人的礼物诗里写道365天谁也不多谁也不少只有聪明的人才能把时间安排得最好10、我家种着许多花有八月菊紫罗兰石榴花我最喜欢的是那株八月菊看着八月菊我就想起陈毅爷爷写的秋菊这首诗来。
人教部编版六年级小升初语文总复习-标点符号标点符号是书面上用于标明句读和语气的符号。
标点符号是辅助文字记录语言的符号,是书面语的组成部分,用来表示停顿、语气以及词语的性质和作用。
需要掌握逗号、句号、顿号、问号、感叹号、冒号、引号、省略号、书名号、分号和破折号这十一种标点符号。
现将这十种标点符号的用法作如下介绍:名称符号注意事项逗号并列词语之间带有“啊”呀“”“啦”等语气助词时,并列成分之间用逗号,不用顿号。
例如:八月的大街上摆满了水果,甜瓜啊,西瓜啊,苹果啊,葡萄啊⋯⋯句号。
顿号、句子中并列成分,比较小的停顿用顿号,而较长的停顿用逗号,两者之间的区别在于停顿的长短。
问号?含有疑问词句子不一定是疑问句。
例:要不是妈妈叫醒我,真不知道睡到什么时候呢。
感叹号!冒号:书名号《》表示书籍、文章、报刊、歌曲、电影等的名称。
分号;引号1.表示直接引用。
例:我要牢记毛主席的话:“好好学习,天天向上。
”2.表示特殊称谓,或需着重指出的部分。
例:大兴安岭这个“岭”字,可跟秦岭的“岭”字大不一样。
3.表示讽刺或否定的词。
例:他嘲笑着说:“你的手太‘巧'了!”1.表示对引文的删节。
例:她轻轻地哼起《摇篮曲》:“月儿明,风儿静,树叶儿遮窗棂啊⋯⋯”一语道破】省略号2.表示列举或重复词语的省略。
例:这里什么都有:稻鸡、角鸡、鹁鸪⋯⋯3.表示说话断断续续。
例:他轻轻地摇了摇头,两眼望着那捆书,用微弱的声音说:“你们要⋯⋯好好学习⋯⋯将来⋯⋯”4.表示话没说完或意犹未尽。
例:“哎!你这个人真是⋯⋯”破折号1.表示声音的延续。
例如:我们是中国人,我们爱自己的祖国。
2.表示解释说明。
例:这是在年的最后一天--- 大年夜。
3.表示意思的转折或者递进。
例:训练动物很有意思---- 猴子的动作多么像人啊!例1:选择题下列句子标点符号使用不正确的一项是()A. “从小不学好,长大怎么得了?”爸爸严厉的说:“明天把梨送回去”!B. 这思绪如同一片白云,漂浮在我心灵的天空上,使之变得宁静而高远⋯⋯C. 教育中的“德”,一个重要成分是功德。
【标点符号正确使用】一、“顿号”的正确使用。
1.定义:表示句子内部并列词语之间停顿的符号。
2.使用顿号应注意以下几点:(1)顿号与连词不能同用。
并列短语中如果有“和”“与”“及”“或”等连词,前面不能再用顿号。
如:我国科学、文化、艺术、卫生、教育和新闻出版等事业有了很大的发展。
(2)相邻数字,“概数”不用,“确数”用。
①邻近的两个数字连用,表示概数时不用顿号。
如:三四里三五天十五六岁五六十种十分之八九。
②如果这个数字表示确指,则必须用顿号。
如:全文共六部分,其中第三、四部分意思含混不清。
(3)并列谓语和并列补语,中间不用顿号。
即并列性的谓语之间和并列性的补语之间不用顿号。
如:①你要不断进步,识字,生产。
②这个故事讲得真实,动人。
(4)集合词语连得紧,中间不要顿号。
即集合词语是紧密的结构,不能用顿号分隔开来。
如:师生员工、公安干警家属、中小学校等。
二、“逗号”的正确使用。
1.定义:表示句子或语段内部的一般性停顿的符号。
2.使用逗号应注意以下几点:(1)句子主语较长、主语虽短但需要强调、主语后带有语气词时,后面要用逗号。
如:十年客居的酸甜苦辣,使他变得更加沉稳,刚毅。
(2)用在动词与宾语(较长时)之间。
如:我曾想,蝴蝶会大概是云南所特有的自然环境的产物。
(3)用在句首状语后。
如:对于这个城市,他并不陌生。
(4)用在倒装句的成分之间。
如:怎么啦,你?(主谓倒置)(5)用在并列成分之间。
如:水稻、小麦、棉花,化肥、石油、煤炭,这些都是十分重要的物资。
(6)用在关联词语后。
如:他现在还不十分努力,但是,和以前相比,已经有相当大的进步了。
(7)用在句子中某些特殊成分前后。
如:①老李,我们的班长,昨天进京受奖去了。
(同位语)②这孩子的嘴多巧,你听。
(插入语)(8)用在复句中各分句之间。
如:据说苏州园林有一百多处,我到过的不过十多处。
三、“分号”的正确使用。
1.定义:表示复句内部并列关系分句之间的停顿,以及非并列关系的多重复句中第一层分句与后文之间停顿的符号。
六年级标点符号知识点六年级语文标点符号知识点归纳1.句号。
如:请你稍等一下。
2.问号(?):问句末尾的停顿。
3.感叹号(!):感叹句末尾的停顿。
如:这儿风景真美啊!4.逗号(,):一句话中间的一般性停顿。
如:他来了,又走了。
5.分号(;):一个句子中,并列的分句之间用分号。
如:池边还有小泉呢:有的像大鱼吐水,极轻快地上来一串水泡;有的像一串珍珠,冒到中途又歪下去了;有的半天才上来一个大水泡。
6.顿号(、):句子中并列关系的词语之间用顿号。
如:长江、黄河、珠江、松花江是我国的四大河流。
7.冒号(:):表示提示性话语之后的停顿,提起下文,表示后面还有话要引起注意。
如:她说:“我明白了。
”8.引号(双引号“”单引号‘’)引号的三种用法:①表示直接引用,引用别人的话或书刊等的话。
如:她说:“我明白了。
”或:楼的前面挂着“镇隆中心小学”的牌子。
②表示强调,引起注意。
如:设计了一种“人”字形线路。
③表示意思否定。
如:只有怕死鬼才乞求“自由”。
注:引号里还要用引号时,外面一层用双引号,里面一层用单引号。
如:他问老师:“老师,‘置之不理’的‘理’字是什么意思?”9.省略号(……):省略号有三种用法:①表示引文内容的省略。
如:我读了“渔夫皱起眉……别等他们醒来”这一段,心里很感动。
②表示例举事物的省略。
如:动物园里有白熊、大象、猴子……③表示话没说完。
如:指导员伤心地说:“我没有把你们照顾好,你们都瘦得……”④表示声音断断续续。
如:“我嘛……缝缝补补……风吼得这么凶,真叫人害怕。
”10.书句号(《》):表示书籍、报刊、文章、影视剧等的名称出现在一个句子中的时候,这些名称应用上书名号。
如:昨天,我读了《林海》这一课,还看了《惠州日报》和《西游记》。
11.破折号(——):破折号有三种用法:①表示解释说明。
如:我永远忘不了那一天——1952年10月12日。
②表示意思的递进或转折。
如:每个窗子里都透出灯光来,街上飘着一股烤鹅的香味,因为这是大年夜——她可忘不了这个。