水流量传感器检验报告
- 格式:doc
- 大小:54.50 KB
- 文档页数:1
水泵机组检测报告模板以下为水泵机组检测报告内容:1. 检测项目:水泵机组2. 检测日期:YYYY年MM月DD日3. 检测地点:(具体地点)4. 检测目的:对水泵机组进行全面检测,评估其运行状态和性能表现,确保其正常运行和符合相关标准要求。
检测项目及检测结果:1. 外观检查:- 外观清洁度:机组外观整洁,无明显污垢或损坏。
- 安装固定:机组安装牢固,无松动或变形。
- 管道连接:各管道连接紧密,无泄漏。
2. 电气检查:- 电机运行状态:电机正常运转,无异常声音或震动。
- 电气线路:电气线路布置合理,严禁出现裸露线路或短路现象。
- 控制系统:控制系统工作正常,各控制开关可靠,无失效情况。
3. 排水系统检查:- 泵入口:泵入口畅通,无积水或堵塞现象。
- 泵出口:泵出口畅通,无积水或堵塞现象。
- 排水效果:机组排水顺畅,无渗漏现象。
4. 整体性能检测:- 运行状态:机组运行平稳、可靠,无异常噪音或振动。
- 流量检测:测量流量符合设计要求,无明显波动或漏水情况。
- 扬程检测:扬程符合设计要求,无明显下降或波动。
- 电能消耗:电能消耗量符合设计要求,无明显增加。
5. 检测结论:经对水泵机组进行全面检测,结合检测结果分析,确认水泵机组在检测时运行状态良好,各项性能指标符合设计要求,无明显故障或异常情况。
建议定期对水泵机组进行维护保养,以确保其正常运行和提高使用寿命。
备注:本检测报告仅适用于水泵机组的检测评估,不包含其他设备或系统的检测内容。
如有需要,请及时联系相关部门或专业机械工程师进行进一步检测或评估。
一、主要特点传感器的特点包括:微型化、数字化、智能化、多功能化、系统化、网络化,它不仅促进了传统产业的改造和更新换代,而且还可能建立新型工业,从而成为21世纪新的经济增长点。
微型化是建立在微电子机械系统(MEMS)技术基础上的,已成功应用在硅器件上做成硅压力传感器。
二、组成传感器一般由敏感元件、转换元件、信号调理电路和辅助电路组成。
但并不是所有的传感器都必须包括敏感元件和转换元件。
如果敏感元件直接输出的是电量,它就同时兼为转换元件,因此,敏感元件和转换元件两者合一的传感器是很多的。
例如:压电晶体、热电偶、热敏电阻、光电器件等都是这种形式的传感器。
1.敏感元件(预变换器):是指传感器中能直接感受或响应被测量(非电量)并输出与之成确定关系的其他量(非电量)的部分。
(在完成非电量到电量的变换时,并非所有的非电量都能利用现有手段直接变换为电量,往往是将被测非电量预先变换为另一种易于变换成电量的非电量,然后再变换为电量。
能够完成预变换的器件称为敏感元件)。
2.转换元件:是指传感器中能将敏感元件感受或响应到的被测量转换成适于传输或测量的可用输出信号(一般为电信号)的部分。
3.信号调理电路:是能把转换元件输出的电信号转换为便于显示、记录、处理和控制的有用电信号的电路。
类型视转换元件的分类而定,经常采用的有电桥电路、放大器、振荡器、阻抗变换、补偿及其它特殊电路,如高阻抗输入电路、脉冲调宽电路等。
4.辅助电路:通常指电源,即交、直流供电系统。
三、应用领域1.环境保护目前,地球的大气污染、水质污浊及噪声已严重地破坏了地球的生态平衡和我们赖以生存的环境,这一现状已引起了世界各国的重视。
为保护环境,利用传感器制成的各种环境监测仪器正在发挥着积极的作用。
中国现在的环境受到了极大的污染,主要是工业的发展造成了严重的污染。
长江、黄河等水域都有不同程度的污染;空气现在的空气也不新鲜,特别是在有工业的地方,比如说PM2.5等超标;这些都是通过传感器检测出来的。
水泵检验报告模板1. 引言本文档旨在提供一个水泵检验报告的模板,以便记录和分享水泵的检验结果。
水泵是一种重要的设备,用于输送液体,因此对其进行定期检验是确保其正常运行的关键。
水泵检验报告可以包含有关检验过程、结果和可能的问题的详细信息,以便提供给相关人员进行参考和决策。
2. 检验概要为了更好地了解水泵的性能和操作状态,下面的概要提供了有关检验的基本信息:•检验对象:水泵型号/编号•检验日期:检验的具体日期•检验人员:进行检验的人员信息3. 检验步骤本节将介绍进行水泵检验的一般步骤。
请根据具体情况进行修改和补充。
3.1 准备工作在进行水泵检验之前,需要进行一些准备工作。
这些工作包括但不限于以下几项:•确保水泵处于停机状态•断开电源和相关管道•检查水泵的外观和各个部件是否完好•准备好所需的检测工具和设备3.2 检验流程水泵的检验过程可以根据具体需求进行调整,但一般包括以下几个方面:1.外观检查:检查水泵外观是否完好,有无明显损坏或渗漏。
2.安全检查:确认水泵的安全保护装置是否正常,如压力开关、过载保护等。
3.电气检查:检查水泵的电气系统是否正常,包括电源连接、电缆、接线盒等。
4.轴承检查:检查水泵轴承的润滑情况及是否有异常声音。
5.密封件检查:检查水泵的密封件是否完好,如轴封、机械密封等。
6.性能检查:通过运行水泵来检验其性能,包括流量、扬程、转速等参数的测量和记录。
7.振动检查:使用振动仪等设备进行水泵振动的检测。
8.温度检查:测量水泵及相关部件的温度,确保其在正常范围内。
4. 检验结果根据上述检验流程收集的数据和观察,下面提供了水泵检验的结果汇总:•检验日期:检验完成的具体日期•检验人员:进行检验的人员信息•检验结论:根据检验结果,请给出一个简要的结论,指出水泵是否正常工作。
•检验问题:如果在检验过程中发现任何问题,请在此列出并提供可能的解决方案。
5. 结论根据本次水泵检验的结果,可以得出以下结论:•对于正常工作的水泵,可以放心使用,但仍然需要定期检查和维护。
涡轮流量计检验报告-概述说明以及解释1.引言1.1 概述涡轮流量计是一种常用的流量测量仪器,其原理是利用涡轮叶片在流体中旋转产生脉动信号,通过对脉动信号进行采样和计数来测量流体的流量。
在工业生产中,涡轮流量计被广泛应用于液体和气体的流量测量,具有测量精度高、稳定性好、适用范围广等优点。
本报告旨在对涡轮流量计进行检验,以验证其在实际工作中的性能特点和测量准确度。
通过对涡轮流量计的原理、检验方法和实验结果进行分析,旨在为工程技术人员提供参考依据,并为涡轮流量计的使用和维护提供指导和建议。
1.2 文章结构文章结构部分:本文主要包括引言、正文和结论三个部分。
引言部分包括概述、文章结构和目的。
概述部分介绍了涡轮流量计检验的背景和重要性,文章结构部分提供了本文的大体结构,目的部分说明了本文的研究目的。
正文部分包括涡轮流量计的原理、检验方法和实验结果分析。
涡轮流量计的原理部分介绍了涡轮流量计的工作原理和特点,检验方法部分介绍了对涡轮流量计进行检验的具体方法,实验结果分析部分对检验结果进行了详细的分析和解释。
结论部分包括总结、结论和建议。
总结部分对本文的研究内容进行了总结,结论部分对实验结果进行了归纳和总结,建议部分提出了对涡轮流量计检验的一些建议。
1.3 目的本报告旨在对涡轮流量计进行全面的检验和分析,以验证其性能和可靠性。
通过对涡轮流量计的原理、检验方法和实验结果进行详细阐述,旨在为相关领域的工程师和研究人员提供参考,帮助他们更好地了解涡轮流量计的工作原理和检验方法,同时为工程实践提供可靠的技术支持和指导。
同时,通过本报告的编写,也旨在提高对涡轮流量计的认识,促进其在各种工程领域的应用和推广。
2.正文2.1 涡轮流量计的原理涡轮流量计是一种常用于测量液体或气体流量的仪器。
其工作原理基于涡轮转子在流体中转动时产生的涡轮动能,通过测量转子转速来推断流体流速和流量。
涡轮流量计通常由流体进口、涡轮转子、传感器和信号处理器组成。
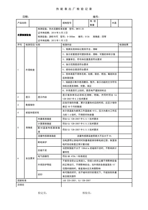
热 能 表 出 厂 检 验 记 录日期: 编号:检定员: 核验员:产品名称 规格型号检验数量 水温主要检测设备 检测设备:热水流量标准装置 型号:DN15-25证书有效期:2014年5月2日检测设备:游标卡尺 型号:0-300mm 编号:5136 准确度:四等证书有效期:2013年1月2日序号 检测项目/名称 检测内容 检测结果 1 外观检查 1、铭牌及壳体标记是否齐全、清晰2、指示装置是否可提供易读、清晰、可靠的体积示值3、测量单位、符号和位置是否符合要求4、指示范围是否符合要求5、颜色标志是否符合要求6、壳体表面不得有毛刺、划痕、裂纹、锈浊、霉斑和涂层剥落现象7、液晶显示数字是否醒目、整齐,表示功能的文字符号和标志是否清晰、完整、端正8、外壳是否打上铅封,是否有严谨拆卸标志2 显示 显示内容 显示值和单位必须标注清晰、明确,并同时符合CJ128-2007中5.2技术要求3 数据储存 应按月储存热量、累计流量和对应的时间;应至少储存最近18个月的数据4 前度和密封性 在介质温度为最高工作温度减10℃,压力为最大工作压力的1.6倍时,不得损坏和渗漏5 准确度 热量表准确度 符合CJ 128-2007中5.5.1技术要求计算器准确度 符合CJ 128-2007中5.5.2技术要求配对温度传感器准确度 符合CJ 128-2007中5.5.3技术要求流量传感器准确度 流量传感器误差限最大不应大于5%6 安全要求断电保护 当电源停止供电时时热量表能保存断电前记录。
恢复供电时自动恢复正常计量功能抗磁干扰 当受到强度不大于100kA/m 的磁场干扰时,不影响其计量特性电气绝缘性 符合GB 4706.1标准规定外壳防护等级 不能完全防止尘埃进入,但进入的灰尘量不得影响设备的正常运行,不得影响安全;当外壳的各垂直面在15°范围内倾斜时,垂直滴水应无有害影响封印有可靠的封印,在不破坏封印的情况下,不能拆卸热量表及相关部件 国家标准JJG 225-2001、CJ 128-2007 总结论。
注:本表内容的填写需依据《现场验收检验批检查原始记录》。
本检验批质量验收的规范依据见本页背面。
填写说明一、填写依据1 《智能建筑工程施工规范》GB50606-2010。
2 《建筑工程施工质量验收统一标准》GB50300-2013。
二、检验批划分可按系统、区域等划分检验批。
三、GB50606-2010规范摘要主控项目3.5.1 材料、器具、设备进场质量检测应符合下列规定:1 需要进行质量检查的产品应包括智能建筑工程各子系统中使用的材料、硬件设备、软件产品和工程中应用的各种系统接口;列入中华人民共和国实施强制性产品认证的产品目录或实施生产许可证和上网许可证管理的产品应进行产品质量检查,未列入的产品也应按规定程序通过产品质量检测后方可使用。
2 材料及主要设备的检测应符合下列规定:1)按照合同文件和工程设计文件进行的进场验收,应有书面记录和参加人签字,并应经监理工程师或建设单位验收人员确认;2)应对材料、设备的外观、规格、型号、数量及产地等进行检查复核;3)主要设备、材料应有生产厂家的质量合格证明文件及性能的检测报告。
3 设备及材料的质量检查应包括安全性、可靠性及电磁兼容性等项目,并应由生产厂家出具相应检测报告。
12.1.1 材料、设备准备除应符合现行国家标准《智能建筑工程质量验收规范》GB50339和本规范第3.3.2条的规定外,尚应符合下列规定:1 电动阀的型号、材质应符合设计要求,经抽样实验阀体强度、阀芯泄漏应满足产品说明规定。
2 电动阀的驱动器输入电压、输出信号和接线方式应符合设计要求和产品说明书的规定。
3 电动阀门的驱动器行程、压力和最大关闭力应符合设计要求和产品说明书的规定,必要时宜由第三方检测机构进行检测。
4 温度、压力、流量、电量等计量器具(仪表)应按相关规定进行校验,必要时宜由第三方检测机构进行检测。
12.3.1 主控项目应符合下列规定:1 传感器的安装需进行焊接时,应符合现行国家标准《现场设备、工业管道焊接工程施工及验收规范》GB50236的有关规定。
消防工程质量检验报告
根据《消防工程质量检验报告》,我们对所述消防工程进行了全面的检测和评估,报告如下:
一、项目概况
本次质量检验的消防工程项目为位于xx区的xx建筑。
该建筑为xx 层,xx平方米,主要功能为xx。
消防工程主要包括消防水系统、火灾自动报警系统、灭火器材等。
二、检验内容
1. 消防水系统
经过检测,消防水系统各阀门、水泵、喷头等设备工作正常,水压和水流量符合标准要求。
2. 火灾自动报警系统
火灾自动报警系统的传感器、控制器、警报器等设备运行良好,测试结果显示系统响应速度迅速,能够及时发现火灾隐患。
3. 灭火器材
各楼层配备的灭火器材完好有效,未发现过期或损坏现象。
三、结论
根据检测结果,该消防工程质量合格,各项设备和系统均符合相关标准和规定要求,能够有效保障建筑物及其内部人员的安全。
四、建议
尽管本次检验结果符合要求,但仍建议定期对消防工程设备进行维护保养和定期检测,确保设备的长期有效性和稳定性。
以上为本次消防工程质量检验报告的内容,特此提交。
感谢您对我们工作的支持与信任。
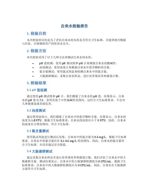
自来水检验报告1. 检验目的本次检验的目的是为了评估自来水的水质是否符合卫生标准,并提供相关数据与信息,以便确保用户的饮用水安全。
2. 检验方法本次检验采用了以下几种方法来测试自来水的水质:•pH值检测:使用pH测试纸和pH计来测量自来水的酸碱性。
•浊度测试:使用浊度计来测量自来水中悬浮颗粒的含量。
•氯含量测试:使用氯试剂盒来检测自来水中的氯含量。
•大肠菌群测试:采集自来水样品,进行培养基培养和菌落计数。
3. 检验结果3.1 pH值检测通过使用pH测试纸和pH计,我们测量了自来水的pH值。
结果显示,自来水的pH值为7.2,表明其处于中性偏碱性范围内。
这符合卫生标准要求,不会对人体健康造成直接危害。
3.2 浊度测试通过使用浊度计,我们测量了自来水中的悬浮颗粒含量。
结果显示,自来水的浊度为1.8 NTU。
根据卫生标准要求,自来水的浊度应小于5 NTU。
因此,自来水的浊度在合理范围内,符合卫生标准。
3.3 氯含量测试使用氯试剂盒进行测试后发现,自来水中的氯含量为0.5 mg/L。
根据卫生标准要求,自来水中的氯含量应在0.1-0.5 mg/L的范围内。
因此,自来水的氯含量符合卫生标准,并没有超过安全限值。
3.4 大肠菌群测试通过采集自来水样品并进行培养基培养和菌落计数,我们评估了自来水中的大肠菌群含量。
测试结果显示,自来水中的大肠菌群检测值为0 CFU/mL。
根据卫生标准要求,自来水中的大肠菌群检测值应为0 CFU/mL。
因此,自来水在大肠菌群方面符合卫生标准。
4. 结论根据以上的检验结果,我们可以得出以下结论:•自来水的pH值为7.2,处于中性偏碱性范围内,符合卫生标准要求。
•自来水的浊度为1.8 NTU,在合理范围内,符合卫生标准。
•自来水的氯含量为0.5 mg/L,未超过安全限值,符合卫生标准。
•自来水中的大肠菌群检测值为0 CFU/mL,符合卫生标准。
因此,根据本次检验的结果,可以认为自来水的水质符合卫生标准,可以安全使用。
引言:水泵是一种常用的工业设备,用于输送液体或将液体从低处抽送到高处。
水泵的出厂检验是保证水泵质量和性能的关键步骤之一。
本文将对水泵出厂检验报告进行详细说明,以确保水泵在出厂前的质量和性能符合相关标准。
概述:水泵出厂检验是通过对水泵的各项指标进行检测和验证,确保水泵在出厂前达到设计要求和质量标准。
本次水泵出厂检验报告主要包括检验的日期、检验的对象、检验的内容和检验结果。
正文内容:一、外观检验1.外观质量2.外观尺寸3.表面涂层4.标志和铭牌5.包装和运输二、性能检验1.流量性能2.扬程性能3.功率性能4.效率性能5.噪音性能三、可靠性检验1.耐压试验2.液压脉动检验3.温度升高试验4.空载试验5.被动液力脉动试验四、安全检验1.防护措施2.压力容器检验3.电气安全检查4.轴承安全性检查5.部件材料检查五、其他附加检验1.液压性能测试2.崩裂试验3.声级测试4.温升试验5.高温试验总结:水泵出厂检验报告是水泵质量保证的重要文件,通过对水泵外观、性能、可靠性、安全性等方面的检验,可以确保水泵在出厂前符合设计要求和质量标准。
各项检验内容详细且专业,确保水泵的质量可靠、安全性能优良,适合进行工业生产和使用。
希望本次出厂检验报告可以为水泵生产厂商提供有关水泵质量评估和改善的参考依据,确保水泵在市场中具有竞争力和可靠性。
【引言】水泵是一种常用的机械设备,用于将液体从一处输送到另一处。
为了确保水泵的性能和质量符合预期,出厂前需要进行严格的检验。
本文将对水泵的出厂检验进行详细介绍,包括检验的目的、方法和结果。
【概述】水泵出厂检验是为了验证水泵在制造过程中是否符合相关的技术规范和标准,以及检验泵的各项性能指标是否达到要求。
出厂检验还可以用来确定水泵在实际运行中的可靠性和稳定性。
【正文】1.外观检验1.1壳体和零部件的外观是否完好无损1.2表面是否有刮擦、氧化或涂装不均匀等缺陷1.3零部件是否安装正确、紧固可靠2.尺寸检验2.1主要尺寸是否符合设计要求2.2轴向和径向游隙是否在允许范围内2.3轴封和密封圈的尺寸是否合适3.性能测试3.1性能参数测试3.1.1流量测试:通过流量计测量泵的流量,检查其是否符合设计要求3.1.2扬程测试:使用扬程计测量泵的扬程,检查其是否满足用户需求3.1.3功率测试:使用功率计测试泵的功率,评估其能耗是否合理3.2运行试验3.2.1运行噪音检测:通过噪音仪测量泵的噪音水平,判断其运行是否正常3.2.2温升测试:测量泵运行过程中的温升情况,评估其散热性能3.2.3振动测试:使用振动传感器检测泵的振动水平,判断其运行平稳性4.耐久性测试4.1连续运行测试:将泵运行一定时间,观察其稳定性和可靠性4.2负载测试:在高负荷条件下运行泵,检查其是否承受得住4.3高温测试:将泵置于高温环境下运行,评估其抗热性能4.4低温测试:将泵置于低温环境下运行,评估其抗寒性能5.安全性检验5.1防护装置检测:检查泵的防护装置是否完好,确保操作人员的安全5.2泄漏测试:检测泵的密封是否良好,防止泄漏事故发生5.3电气性能测试:测试泵的电气设备,确保其符合安全标准5.4接地测试:检查泵的接地情况,保证其安全可靠【总结】水泵出厂检验是保证水泵质量和性能的重要环节。
水质检测报告模板一、报告目的。
本报告旨在对水质进行全面检测,包括水中有害物质含量、微生物污染情况、水质卫生安全等方面的检测结果,为相关部门和个人提供科学依据,保障人民群众饮用水安全。
二、检测项目。
1. 水质外观,观察水质的色泽、悬浮物、浑浊度等外观特征。
2. pH值,测定水样的酸碱度,判断水质的酸碱性。
3. 总溶解固体(TDS),测定水样中总溶解固体的含量,反映水中溶解物质的浓度。
4. 重金属含量,检测水中铅、汞、镉等重金属元素的含量。
5. 有机物含量,检测水中有机物质的含量,包括农药、化学品残留等。
6. 微生物检测,检测水样中大肠菌群、霉菌、藻类等微生物的污染情况。
7. 水质卫生安全,综合评价水质卫生安全情况,包括是否符合饮用水卫生标准。
三、检测方法。
1. 外观检测,通过目视观察水质的色泽、悬浮物等外观特征。
2. pH值测定,采用酸碱度计或试纸法进行测定。
3. TDS测定,采用TDS检测仪进行测定。
4. 重金属含量测定,采用原子吸收光谱法进行测定。
5. 有机物含量测定,采用气相色谱法或液相色谱法进行测定。
6. 微生物检测,采用培养基培养法、PCR法等进行微生物检测。
7. 水质卫生安全评价,根据相关标准进行综合评价。
四、检测结果。
1. 水质外观,清澈透明,无悬浮物,无浑浊现象。
2. pH值,6.5-8.5,符合饮用水卫生标准。
3. TDS,200-500mg/L,符合饮用水卫生标准。
4. 重金属含量,铅、汞、镉等重金属元素含量均低于国家标准限量。
5. 有机物含量,农药、化学品残留量均低于国家标准限量。
6. 微生物检测,大肠菌群、霉菌、藻类等微生物均未检出。
7. 水质卫生安全,水质卫生安全评价合格。
五、结论与建议。
根据以上检测结果,水质卫生安全情况良好,符合饮用水卫生标准。
建议定期对水质进行检测,并加强水源保护,确保饮用水安全。
六、附录。
1. 检测仪器及试剂清单。
2. 检测记录表。
3. 检测人员签字确认。
水质检测仪报告引言水质是衡量水体可用于特定用途的质量指标。
在许多领域中,如饮用水、环境保护和工业生产等,水质检测是非常重要的。
本报告旨在介绍水质检测仪的原理、应用以及未来发展趋势。
水质检测仪的原理水质检测仪是一种用于测量水质参数的仪器。
它可以通过测量不同的物理、化学和生物参数来评估水质。
通常,水质检测仪包括传感器、数据采集系统和数据分析软件。
传感器传感器是水质检测仪中最关键的组成部分。
不同种类的传感器可以测量不同的水质参数,例如温度、pH值、溶解氧、电导率和浊度等。
这些传感器使用了不同的测量原理,如电化学、光学和物理原理等。
数据采集系统数据采集系统负责接收传感器生成的电信号,并将其转化为数字信号。
它通常包括放大器、滤波器和模数转换器等组件。
数据采集系统能够快速、准确地采集传感器的测量结果,并将其传输给数据分析软件进行处理。
数据分析软件数据分析软件接收来自数据采集系统的数据,并进行处理、分析和可视化。
这些软件通常提供丰富的功能,如数据存储、趋势分析和报告生成等。
通过数据分析软件,用户可以得到水质检测结果的详细分析和评估。
水质检测仪的应用水质检测仪广泛应用于许多不同的领域和行业中。
以下是其中一些常见的应用领域:饮用水监测饮用水是人们日常生活中必需的资源。
水质检测仪可以帮助监测水源中的污染物,如重金属、有机物和微生物等。
通过及时发现和解决饮用水的质量问题,可以保障人们的健康和生活质量。
环境保护水资源是生态系统的重要组成部分,对于维持生态平衡和保护生物多样性至关重要。
水质检测仪能够帮助监测水体中的污染物,如化学物质、油类和悬浮物等。
通过及时监测和控制水体的污染物含量,可以保护水生态系统的健康和稳定。
工业生产水是许多工业生产过程中的重要介质,对于确保产品质量和生产效率至关重要。
水质检测仪可以帮助监测工业生产中的水质变化,如pH值、溶解氧和电导率等。
通过及时调整和控制水质参数,可以提高生产过程的稳定性和效率。
抽水泵检测报告(一)
引言概述:
本文旨在介绍对抽水泵进行检测的报告,通过对抽水泵的检测,以确保其性能和安全可靠性。
本报告将从以下五个方面详细介绍抽
水泵检测过程中的相关要点。
1. 抽水泵的外观检查
- 检查抽水泵外观是否完好无损
- 检查抽水泵上的标识和标牌是否清晰可读
- 检查抽水泵的密封件、管道和连接部位是否存在泄漏
2. 抽水泵的电气检测
- 测试抽水泵的电气接地是否良好,是否存在电流漏失
- 检查抽水泵的电气连接是否牢固可靠
- 测试抽水泵的电压、电流和功率是否符合规格要求
3. 抽水泵的振动检测
- 使用振动传感器检测抽水泵在运行时的振动情况
- 分析并记录抽水泵振动数据,评估其是否超出正常范围
- 针对异常振动情况,进行进一步故障分析和排除
4. 抽水泵的性能测试
- 测试抽水泵的流量和扬程,验证其工作性能是否满足要求
- 测试抽水泵的工作效率和功率消耗,评估其能源利用效率
- 根据测试结果,提出优化建议和改进措施,以提高抽水泵的工作效率
5. 抽水泵的安全性检测
- 检查抽水泵的保护设备(例如过载保护、温度保护)是否正常工作
- 检测抽水泵的工作温度、压力和噪音等参数是否在安全范围内
- 针对检测结果,提出安全改进措施,以确保抽水泵的安全运行
总结:
本文介绍了抽水泵检测报告的五个大点,涵盖了抽水泵的外观检查、电气检测、振动检测、性能测试和安全性检测。
通过对抽水泵的综合检测,可以评估抽水泵的工作状态和安全可靠性,并提出相应的优化建议和改进措施,以确保抽水泵的良好运行。
文丘里流量计实验(新)一、实验目的和要求、1、掌握文丘里流量计的原理。
2、学习用比压计测压差和用体积法测流量的实验技能。
3、利用量测到的收缩前后两断面1-1和2-2的测管水头差h ∆,根据理论公式计算管道流量,并与实测流量进行比较,从而对理论流量进行修正,得到流量计的流量系数μ,即对文丘里流量计作出率定。
一、实验装置 1. 仪器装置简图124567321891011121234图一 文丘里流量计实验装置图1. 自循环供水器2. 实验台3. 可控硅无级调速器4. 恒压水箱5. 溢流板6. 稳水孔板7. 文丘里实验管段8. 测压计气阀9. 测压计10. 滑尺11. 多管压差计12. 实验流量调节阀[说明]1. 在文丘里流量计7的两个测量断面上, 分别有4个测压孔与相应的均压环连通, 经均压环均压后的断面压强,由气—水多管压差计9测量, 也可用电测仪测量。
2. 功能(1) 训练使用文丘里管测量管道流量和采用气—水多管压差计测量压差的技术;(2) 率定流量计的流量系数μ, 供分析μ与雷诺数Re的相关性;(3) 可供实验分析文氏流量计的局部真空度, 以分析研究文氏空化管产生的水力条件与构造条件及其他多项定性、定量实验。
3. 技术特性(1) 由可控硅无级调速器控制供水流量的自循环台式装置实验仪;(2) 恒压供水箱、文丘里管及实验管道采用丘明有机玻璃精制而成。
文丘里管测压断面上设有多个测压点和均压环;(3) 配有由有机玻璃测压管精制而成的气 水多管压差计, 扩充了测压计实验内容;(4) 为扩充现代量测技术, 配有压差电测仪, 测量精度为0.01;(5) 供电电源: 220V、50HZ; 耗电功率:100W;(6) 流量: 供水流量0~300ml/s, 实验管道过流量0~200ml/s;(7) 实验仪专用实验台: 长×宽=150cm×55cm 。
二、安装使用说明:1. 安装仪器拆箱以后, 按图检查各个部件是否完好, 并按装置图所示安装实验仪, 各测点与测压计各测管一一对应,并用连通管联接, 调速器及电源插座可固定在实验台侧壁或图示位置, 调速器及电源插座位置必须高于供水器顶;2. 通电试验加水前先接上220V交流市电, 顺时针方向打开调速器旋钮, 若水泵启动自如, 调速灵活, 即为正常。
水表检定规程引言本规程等效采用国际建议OIML R49-1:2003(E)《测量可饮用冷水的水表第1部分:计量和技术要求》、R49-2:2004《测量可饮用冷水的水表第2部分:试验方法》和R49-3:2004(E)《测量可饮用冷水的水表第3部分:试验报告格式》。
1范围本规程适用于水表的型式评价、首次检定、后续检定和使用中检验。
本规程适用测量流经封闭满管道饮用冷水的水表,包括机械式水表、配备了电子装置的机械式水表、基于电磁或电子原理工作的水表,也适用于水表的电子辅助装置。
水表应有累计体积的指示装置。
2引用文献本规程引用下列文献:OIML R49-1:2003(E)测量可饮用冷水的水表第1部分:计量和技术要求OIML R49-2:2004(E)测量可饮用冷水的水表第2部分:试验方法ISO 4064-1:2005 封闭满管道中水流量的测量饮用冷水水表和热水水表第1部分:规范ISO 4064-2:2005 封闭满管道中水流量的测量饮用冷水水表和热水水表第2部分:安装要求ISO 4064-3:2005 封闭满管道中水流量的测量饮用冷水水表和热水水表第3部分:试验方法和试验设备OIML D11:2004 电子测量仪器的一般要求JJG 164-2000 液体流量标准装置JJF 1001-1998 通用计量术语及定义使用本规程时,应注意使用上述引用文献的现行有效版本。
3术语和计量单位本规程除引用JJF1001规定的术语,还采用以下定义的其它术语。
3.1 水表及其组成3.1.1 水表 water meter在额定工作条件下用于连续测量、记忆和显示流经测量传感器的水体积的仪器。
注:水表至少包括测量传感器、计算器(有的计算器还包括调节和修正装置)和指示装置。
这三部分可以组成一体,也可安装在不同的位置。
3.1.2 测量传感器 measurement transducer水表上将被测水的流量或体积转换成信号传送给计算器的部件。
水涡轮检测报告1. 概述水涡轮是一种常见的液体或气体驱动机械,用于产生或受到旋转力。
在使用水涡轮之前,需要进行检测和评估其性能和安全性。
本报告旨在提供对水涡轮的检测结果和分析。
2. 检测方法水涡轮的检测可以采用多种方法,包括:•视觉检测:通过人工目视检查水涡轮的外观和表面状况,寻找任何明显的缺陷或损坏。
•超声波检测:利用超声波技术,检测水涡轮内部的缺陷,如裂纹、松动和腐蚀等。
•振动分析:通过监测水涡轮的振动模式和频率,评估其结构强度和稳定性。
•温度测量:检测水涡轮在运行过程中的温度变化,判断其散热和冷却性能。
•性能测试:通过运行水涡轮,并测量其输出功率、效率和流量等参数,评估其性能。
3. 检测结果基于以上的检测方法和实施步骤,得出以下水涡轮的检测结果:•外观检测:水涡轮的外观整体良好,无明显的损坏或磨损。
•超声波检测:水涡轮内部未发现裂纹、松动或腐蚀等缺陷。
•振动分析:水涡轮的振动模式和频率在正常范围内,无明显异常。
•温度测量:水涡轮的运行温度相对稳定,在正常工作范围内。
•性能测试:根据性能测试,水涡轮的输出功率、效率和流量等参数与设计要求相符,达到预期的性能。
4. 结论根据对水涡轮的全面检测和评估,得出以下结论:•水涡轮的外观和结构完好,未发现明显的损坏或缺陷;•内部超声波检测结果显示,水涡轮未出现裂纹、松动或腐蚀等问题;•振动分析结果表明,水涡轮的振动水平正常,结构稳定;•温度测量结果确认水涡轮的散热和冷却性能良好;•性能测试显示水涡轮达到预期的输出功率、效率和流量等要求。
综上所述,水涡轮经过全面的检测和评估后,被确认为符合要求的产品,可以安全使用。
5. 建议和改进基于水涡轮的检测结果,提出以下建议和改进方案:•定期进行水涡轮的外观检查,及时修复任何发现的损坏或缺陷;•增加超声波检测的频率,以确保及时发现任何内部的裂纹或松动等问题;•密切监测水涡轮的振动情况,及时处理任何异常;•定期进行温度测量,确保水涡轮的散热和冷却性能正常;•定期进行性能测试,以保持水涡轮的最佳工作状态。