施工技术交底电子表格
- 格式:doc
- 大小:475.00 KB
- 文档页数:51
安全技术交底记录
施工单位:年月日哈安管表
接受人(班组长、作业人员)签字:
交底人(工长、项目经理)签字:
监督人(安全员)签字:
注:本交底必须一式二分,生产班组、栋号工长各一份
安全技术交底记录
施工单位:年月日哈安管表5
交底人(工长、项目经理)签字:接受人(班组长、作业人员)签字:注:本交底必须一式二分,生产班组、栋号工长各一份。
安全技术交底记录
施工单位:年月日哈安管表5
监督人(安全员)签字:
接受人(班组长、作业人员)签字:
监督人(安全员)签字:
交底人(工长、项目经理)签字:
注:本交底必须一式二分,生产班组、栋号工长各一份。
安全技术交底记录
施工单位:年月日哈安管表
交底内容:
冬季施工安全技术交底
交底人(工长、项目经理)签字:
监督人(安全员)签字: 接受人(班组长、作业人员)签字:
注:本交底必须一式二分,生产班组、栋号工长各一份。
专项工程施工方案交底表格项目名称:XXX专项工程施工方案交底表格项目地址:XXX施工单位:XXX监理单位:XXX施工单位项目经理:XXX监理单位项目经理:XXX施工单位总工程师:XXX监理单位总工程师:XXX施工单位设计负责人:XXX监理单位设计负责人:XXX施工单位安全负责人:XXX监理单位安全负责人:XXX序号交底内容负责人完成日期备注1. 现场踏勘与资料查看施工单位项目经理监理单位项目经理1.1 确认工地地形、周边环境和交通情况施工单位项目经理监理单位项目经理1.2 查看工程施工图纸和设计文件施工单位设计负责人监理单位设计负责人1.3 浏览相关工程资料和历史文档施工单位总工程师监理单位总工程师1.4 审阅相关工程验收资料施工单位总工程师监理单位总工程师2. 施工方案制定与审核施工单位项目经理监理单位项目经理2.1 制定详细施工方案,并报监理审核施工单位项目经理监理单位项目经理2.2 确定施工流程和工期施工单位总工程师监理单位总工程师2.3 确认施工材料和设备清单施工单位总工程师监理单位总工程师2.4 制定安全、环保和质量控制方案施工单位安全负责人监理单位安全负责人3. 施工人员培训与技术交底施工单位项目经理监理单位项目经理3.1 组织施工人员参加必要的专业培训施工单位项目经理监理单位项目经理3.2 详细说明施工要求和技术要点施工单位总工程师监理单位总工程师3.3 安排资深技术人员进行现场指导施工单位总工程师监理单位总工程师4. 安全生产和现场管理施工单位安全负责人监理单位安全负责人4.1 制定安全生产规章制度并落实施工单位安全负责人监理单位安全负责人4.2 定期进行安全检查和隐患排查施工单位安全负责人监理单位安全负责人4.3 做好职工安全教育和安全事故应急预案施工单位安全负责人监理单位安全负责人4.4 保障工地交通秩序和人员安全施工单位安全负责人监理单位安全负责人5. 质量控制和验收管理施工单位总工程师监理单位总工程师5.1 制定质量控制计划和验收标准施工单位总工程师监理单位总工程师5.2 严格执行施工过程中的质量检查施工单位总工程师监理单位总工程师5.3 及时处理施工过程中出现的质量问题施工单位总工程师监理单位总工程师5.4 完成施工阶段验收和技术交底施工单位总工程师监理单位总工程师6. 环境保护和文明施工施工单位安全负责人监理单位安全负责人6.1 制定环境保护措施和计划施工单位安全负责人监理单位安全负责人6.2 做好现场卫生和噪音管理施工单位安全负责人监理单位安全负责人6.3 妥善处理施工废弃物和污水施工单位安全负责人监理单位安全负责人6.4 确保工地周边环境和市容整洁施工单位安全负责人监理单位安全负责人7. 沟通协调和问题解决施工单位项目经理监理单位项目经理7.1 定期召开施工例会和联合检查施工单位项目经理监理单位项目经理7.2 及时回应和处理工程问题和纠纷施工单位项目经理监理单位项目经理7.3 积极配合相关部门和单位的工作施工单位项目经理监理单位项目经理7.4 保持良好的合作关系和工作氛围施工单位项目经理监理单位项目经理本交底表格根据工程实际情况可适当调整和补充,以上内容仅供参考。
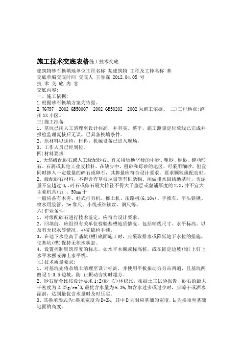
施工技术交底表格施工技术交底建筑物砂石换填地单位工程名称某建筑物工程及工种名称基交底单编交底时间交底人王誉霖 2012.04.05 号技术交底内容交底内容:一、施工依据:1.根据砂石换填方案为依据。
2.JGJ97—2002 GB50007—2002 GB50202—2002为施工依据。
二)工程地点:泸州XX小区。
三)施工准备:1、基坑已用人工清理至设计标高,并夯实、整平,施工测量定位放线已完成并报检监理复核后无误,已具备换填条件。
2、原材料以送检,材料、机械设备已进入现场。
3、工作人员已经到位。
四)材料要求:1、天然级配砂石或人工级配砂石。
宜采用质地坚硬的中砂、粗砂、砾砂、碎(卵)石、石屑或其他工业废粒料。
在缺少中、粗砂和砾砂的地区,可采用细砂,但宜同时掺入一定数量的碎石或卵石,其掺量应符合设计要求。
要求颗粒级配良好。
2、级配砂石材料,不得含有草根垃圾等有机杂物、用做排水固结地基时,含泥量不宜越过3,。
碎石或卵石最大粒径不得大于垫层或虚铺厚度的2,3,并不宜大: 主要机具)五。
50mm于一般应备有木夯、蛙式打夯机、推土机、压路机(6,10t)、手推车、平头铁锹、喷水用胶管、2m靠尺、小线或细铁丝、钢尺等。
六)作业条件:1、对级配砂石进行技术鉴定,应符合设计要求。
2、回填前,应组织有关单位检验基槽地质情况。
包括轴线尺寸、水平标高、以及有无积水等情况,办完隐检手续。
3、在地下水位高于基坑(槽)底面施工时,应采取排水或降低地下水位的措施,使基坑(槽)保持无积水状态。
4、设置控制铺筑厚度的标志,如水平木橛或标高桩,或在固定边坡(墙)上钉上水平木橛或弹上水平线。
七)技术质量要求:1、对基坑先将杂填土清理至设计标高,并使用平板振动夯夯击两遍,且基坑两侧设1:0.5边坡,防止振动夯实时塌方。
2、砂石配合比按设计要求1:2(砂:石)体积比,根据土工试验报告,砂石的最大干密度为2.27g/cm^3,最优含水量为6.3%,如含水过多或过少时,应晾干或洒水湿润,达到最优含水量时及时压实。
1、人工挖孔桩工程安全技术交底2、土方工程施工安全技术交底3、混凝土工程施工安全技术交底4、钢筋工程施工安全技术交底5、模板安装安全技术交底6、模板拆除安全技术交底7、砌筑工程施工安全技术交底8、外装饰抹灰工程安全技术交底9、室内抹灰工程安全技术交底10、卷材屋面防水工程安全技术交底11、钢木门窗安装工程安全技术交底12、油漆工程安全技术交底13、构件吊装工程安全技术交底14、电焊作业安全技术交底15、气焊作业安全技术交底16、钢管外脚手架搭设安全技术交底17、脚手架拆除安全技术交底18、吊篮安装安全技术交底19、吊篮使用安全技术交底20、吊篮拆除安全技术交底21、物料提升机安装安全技术交底22、物料提升机使用安全技术交底23、物料提升机拆卸安全技术交底24、混凝土搅拌机使用安全技术交底25、外用电梯安装安全技术交底26、外用电梯使用安全技术交底27、外用电梯拆卸安全技术交底28、塔式起重机安装安全技术交底29、塔式起重机使用安全技术交底30、塔式起重机拆卸安全技术交底31、其它安全技术交底(备用表)人工挖孔桩工程安全技术交底本表一式两份,班组自存一份,归档一份。
土方工程施工安全技术交底本表一式两份,班组自存一份,归档一份。
混凝土工程施工安全技术交底本表一式两份,班组自存一份,归档一份。
钢筋工程施工安全技术交底本表一式两份,班组自存一份,归档一份模板安装安全技术交底本表一式两份,班组自存一份,归档一份。
模板拆除安全技术交底本表一式两份,班组自存一份,归档一份。
砌筑工程施工安全技术交底本表一式两份,班组自存一份,归档一份。
外装饰抹灰工程安全技术交底本表一式两份,班组自存一份,归档一份。
室内抹灰工程安全技术交底本表一式两份,班组自存一份,归档一份。
屋面防水工程安全技术交底本表一式两份,班组自存一份,归档一份。
钢木门窗安装工程安全技术交底本表一式两份,班组自存一份,归档一份。
油漆工程安全技术交底本表一式两份,班组自存一份,归档一份。
分部(分项)工程安全技术交底表
工程名称:
(填写具体工程项目名称)
项目部位:
(填写工程项目所在地区或位置)
施工单位:
(填写实施施工的具体单位或个人)
施工内容:
(简要描述施工的具体内容或范围)
安全技术交底内容:
1.目标:确保施工过程中零安全事故发生,保障工程质量和工人安全。
2.负责人:施工单位负责人
3.安全技术交底时间:(填写具体时间)
一、施工前准备阶段:
•确保所有工作人员具备相关证书和操作技能。
•对施工区域进行检查,确保无安全隐患存在。
•检查施工设备的完好性,确保安全使用。
二、施工过程中的安全要求:
•所有作业人员必须佩戴相关安全防护装备。
•禁止未经培训的人员进行高空作业。
•确保施工现场拥有紧急救援措施和设备。
三、施工结束后安全交底:
•安全交底涉及工程质量、设备维护和人员安全等内容。
•检查确认所有细节,保证每位施工人员了解安全要求。
执行人员签名:
(所有参与安全技术交底的人员需在此签字确认)
备注:
(填写其他需要注意的事项)
以上为本次分部(分项)工程安全技朮交底表,所有内容属实有效,执行人员均已确认了解并签字确认。
以上内容为安全技术交底内容,希望各位参与人员严格按照要求执行,保障施工过程中的安全与质量。
施工技术交底(挡土墙土方工程)单位工程名称停车场工程及工种名称挡土墙土方工程交底时间交底人雷宇交底单编号技术交底内容一、施工准备(一)作业条件1、土方开挖(1)制定开挖方案,确定合理的开挖方式、施工顺序和边坡防护措施,选择适当的施工机械。
(2)将施工区城内的地上、地下障碍物清除和处理完毕。
(3)做好建筑物的标准轴线桩、标准水平桩,用白灰洒出开挖线,必须经过检验台格,办理完验线手续。
(4)熟悉图纸。
2、土方回填(1)回填前,对基础、已施工挡土墙等进行检查验收并办理隐检手续。
(2)将基坑内的杂物、积水等清理干净。
(3)施工前,做好水平高程的设置。
在基槽边上钉水平撅,在基础墙表面划分层线。
(二)施工机具铲土机、自卸汽车、挖土机、铲运车及翻斗车等、蛙式或柴油打夯机、手推车、铁锹、3~5m钢尺,20#铅丝、胶皮管、尖、平头铁锹、手锤、手推车、梯子、铁镐、撬棍、钢尺、坡度尺、小线等。
二、质量要求(一)土方开挖工程质量要求项序项目允许偏差或允许值(mm)柱基、基坑、基槽挖方场地平整管沟地(路)面基层人工机械主控项目1 标高-50 ±30 ±50 -50 -50 2长度、宽度(由设计中心线向两边量)+200-50+300-100+500-100+100 -一般项目3 边坡设计要求1 表面平整度20 20 50 20 202 基底土性设计要求注:地(路)面基层的偏差只适用于直接在挖、填土方上做地(路)面的基层。
(二)土方回填工程质量要求项序项目允许偏差或允许值(mm)柱基、基坑、基槽挖方场地平整管沟地(路)面基层人工机械主控项目1 标高-50 ±30 ±50 -50 -502 分层压实系数设计要求一般项目1 回填土料设计要求2 分层厚度及含水量设计要求3 表面平整度20 20 30 20 20三、工艺流程(一)土方开挖确定开挖的顺序和坡度→沿灰线切出槽边轮廓线→分层开挖→修整槽边→清底(二)土方回填基坑(槽)底地坪上清理→检验土质→分层铺土、耙平→夯打密实→检验密实度→修整找平验收基坑底地坪上清理→检验土质→分层铺土→分层碾压密实→检验密实度→修整找平验收四、操作工艺(一)土方开挖1、机械开挖被开挖地方标高为_________m,基础底设计标高为______________m,开挖深度为__________m。
施工技术交底注:附接受交底人全体人员。
施工技术交底施工技术交底注:附接受交底人全体人员。
施工技术交底注:附接受交底人全体人员。
施工技术交底注:附接受交底人全体人员。
施工技术交底1.1.6.2交底 110602施工技术交底1.1.6.2交底 110602注:附接受交底人全体人员。
施工技术交底1.1.6.2交底 110602施工技术交底1.1.6.2交底 110602注:附接受交底人全体人员。
施工技术交底1.1.6.2交底 110602注:附接受交底人全体人员。
施工技术交底1.1.6.2交底 110602注:附接受交底人全体人员。
施工技术交底1.1.6.2交底 110602施工技术交底1.1.6.2交底 110602施工技术交底1.1.6.2交底 110602注:附接受交底人全体人员。
施工技术交底1.1.6.2交底 110602注:附接受交底人全体人员。
施工技术交底1.1.6.2交底 110602注:附接受交底人全体人员。
施工技术交底1.1.6.2交底 110602注:附接受交底人全体人员。
施工技术交底1.1.6.2交底 110602注:附接受交底人全体人员。
施工技术交底1.1.6.2交底 110602注:附接受交底人全体人员。
施工技术交底1.1.6.2交底 110602注:附接受交底人全体人员。
施工技术交底1.1.6.2交底 110602注:附接受交底人全体人员。
施工技术交底1.1.6.2交底 110602注:附接受交底人全体人员。
施工技术交底1.1.6.2交底 110602注:附接受交底人全体人员。
施工技术交底1.1.6.2交底 110602注:附接受交底人全体人员。
施工技术交底1.1.6.2交底 110602注:附接受交底人全体人员。
施工技术交底1.1.6.2交底 110602注:附接受交底人全体人员。
施工技术交底1.1.6.2交底 110602注:附接受交底人全体人员。
施工技术交底1.1.6.2交底 110602施工技术交底1.1.6.2交底 110602施工技术交底1.1.6.2交底 110602注:附接受交底人全体人员。
技术交底记录工程名称:杭州金马能源科技有限公司薄膜电池中试生产大楼项目NO:施工单位浙江龙凯建筑装饰系统有限公司建设单位杭州金马能源科技有限公司分部分项名称门窗工程技术交底交底时间交底部门工程部交底人徐晖被交底人交底内容:一、门窗工程1、所选用的材料须符合现行国家标准及行业标准的规定;选用的附件材料,除不锈钢塑钢窗外,应经防腐处理,不允许与铝合金型材发生接触腐蚀。
2、塑钢门窗的品种、类型、规格、尺寸、开启方向、安装位置,符合设计要求,内衬增强型钢的壁厚及符合现行国家产品标准的质量要求。
3、铝合金门窗框与洞口墙体应采用柔性连接,注打发泡剂,缝隙表面留5~8mm深的槽口,密封材料嵌填。
4、门窗外框与墙体连接应按设计要求处理,设计无要求时应采用镀锌铁片连接固定,转角处密封材料加密,严禁用长脚膨胀螺栓穿透型材固定。
不锝损坏铝合金门窗上的保护膜,若表面沾污了水泥砂浆,应随时擦净。
5、铝合金门窗使用的玻璃胶条要选用弹性好,耐老化的优质玻璃胶条,下料时要留出2%的余量,作为胶条收缩的储备。
安装玻璃胶条前,在玻璃槽四角端部20mm范围内均匀注入玻璃胶。
6、铝合金门窗不论采用何种连接方法,均应在结合处的缝隙中用防水玻璃硅胶嵌填,封堵,以防雨水沿缝渗入室内。
7、玻璃侧面及上下都与金属面留出一定间隙,放在凹槽里,若设计无具体要求时,则玻璃下部应用3mm厚的氯丁橡胶条或硅酮密封胶等材料固定。
8、铝合金门窗安装时,门窗框与钢铁连接件之间用塑料膜隔开,锚固板应固定牢靠,不得有松动现象,锚固板间距不应大于600mm,距框角不应大于180mm。
9、在砖墙上锚固时,应用冲击钻在墙上钻孔,塞入直径不小于8mm的金属或塑料胀管,再拧进木螺丝进行固定。
10、对铝合金窗框的铆接、滑撑、方槽、螺钉等部位,均应用防水玻璃硅胶密封严实。
11、为防止门窗渗漏水,可在窗楣上做鹰嘴和滴水槽;在窗台上做出向外的流水斜坡,坡度不小于10%,将推拉窗下滑道的低边挡水板改换成高边挡水板的下滑道。
表C2-12、当做分项工程施工技术交底时,应填写“分项工程名称”栏,其他技术交底可不填。
施工单位交底提要采用底板钢筋做接地体:将独立主基础底板钢筋电气贯通,再与底板下的接地极搭接好。
14的圆钢过度焊接,在焊接处不得有夹渣、咬肉、虚焊等缺陷,对部分焊点进行防腐处理(土壤中):防锈漆一道,沥2、当做分项工程施工技术交底时,应填写“分项工程名称”栏,其他技术交底可不填。
钢沿墙、埋地敷设。
本工程的避雷网采用暗敷设(在屋面做法内敷设),网格的大小为2、当做分项工程施工技术交底时,应填写“分项工程名称”栏,其他技术交底可不填。
表架要平直。
水平度每2米检查段允许偏差3/10002、当做分项工程施工技术交底时,应填写“分项工程名称”栏,其他技术交底可不填。
2、电气施工时,不得磕碰及弄脏墙面。
3、焊接时注意清除四周易燃物。
、支架间距不均匀,直线段不直,超出允许偏差。
重新修改好间距,将直线段校正平2、当做分项工程施工技术交底时,应填写“分项工程名称”栏,其他技术交底可不填。
倍,镀锌层完整无剥落,无劈裂两端光滑无毛刺。
根母外形完好,丝扣清晰。
、其它材料:铅丝、电焊条、防锈漆、水泥、机油等,无过期变质现象。
2、当做分项工程施工技术交底时,应填写“分项工程名称”栏,其他技术交底可不填。
、现浇混凝土板内配管在底层钢筋绑扎完后,并验收合格后,根据施工图尺寸位置配合、吊顶内楼板处理完毕,达到吊顶要求时,进行吊顶内管路敷设。
2、当做分项工程施工技术交底时,应填写“分项工程名称”栏,其他技术交底可不填。
凝土的灌入。
20mm (消防系统管路不小于2、当做分项工程施工技术交底时,应填写“分项工程名称”栏,其他技术交底可不填。
吊杆与结构固定采用膨胀螺栓,与钢管固定采用2、当做分项工程施工技术交底时,应填写“分项工程名称”栏,其他技术交底可不填。
套管,SC20穿墙过管用套管,SC32,40穿墙过管用2、当做分项工程施工技术交底时,应填写“分项工程名称”栏,其他技术交底可不填。
必须严格按标高做准确。
、由顶板下扎的管线,其长度、煨弯处出现凹扁度大或弯曲半径不够倍数的现象,其原因及解决办法有、使用手板煨管器时,移动适度,用力不要过猛。
2、当做分项工程施工技术交底时,应填写“分项工程名称”栏,其他技术交底可不填。
把管口堵严实。
使用气焊,作好防火措施,有专人监护,方可使用。
2、当做分项工程施工技术交底时,应填写“分项工程名称”栏,其他技术交底可不填。
施工单位中新建总解放军电视大楼项目部、护口:应根据管径的大小选择相应规格的护口(2、当做分项工程施工技术交底时,应填写“分项工程名称”栏,其他技术交底可不填。
交底内容:2、当做分项工程施工技术交底时,应填写“分项工程名称”栏,其他技术交底可不填。
当导线根数较多或导线截面较大时,可将导线前端的绝缘层削去,然后将线芯斜错排列在带②同一流水作业线设备的电力回路和无特殊防干扰要求的控制回路;③同一花灯的几个回路,但管内的导线总数不应多于8根。
2、当做分项工程施工技术交底时,应填写“分项工程名称”栏,其他技术交底可不填。
工程名称的导线原则上使用剥削钳,但使用电工刀时,不允许采用刀在导线周围转圈剥削绝缘度斜削,最后将残存的绝缘层剥离,此法适于大线径。
2、当做分项工程施工技术交底时,应填写“分项工程名称”栏,其他技术交底可不填。
交底提要交底内容:2、当做分项工程施工技术交底时,应填写“分项工程名称”栏,其他技术交底可不填。
同时在包扎过程中收紧胶布,导线接头处两端应用黑胶布封严密。
包扎后应呈枣核形。
接、焊、包全部完成后,应进行自检和互检;检查导线接、焊包是否符合设计要求及有关施工验导线的规格、型号必须符合设计要求和国家标准的规定。
,动力线路的绝缘电阻值为1MΩ。
2、当做分项工程施工技术交底时,应填写“分项工程名称”栏,其他技术交底可不填。
⑴.管内穿线:导线在管子内无接头,不进入盒、箱的垂直管子上口穿线后密封处理良好,导线连接牢固,包扎2、当做分项工程施工技术交底时,应填写“分项工程名称”栏,其他技术交底可不填。
管路中的泥水及时清干净或更换导线。
2、当做分项工程施工技术交底时,应填写“分项工程名称”栏,其他技术交底可不填。
交底内容:一、材料要求:2、当做分项工程施工技术交底时,应填写“分项工程名称”栏,其他技术交底可不填。
1)、支架与吊架安装要求:支架与吊架安装牢固,保证横平竖直,在有坡度的建筑物上安装支架与吊架应与建筑物有相同;深度误差不得超过+3mm;钻孔后应将孔内2、当做分项工程施工技术交底时,应填写“分项工程名称”栏,其他技术交底可不填。
首先沿着墙壁或顶板根据设计图进行弹线定位,标出固定点的位置。
2、当做分项工程施工技术交底时,应填写“分项工程名称”栏,其他技术交底可不填。
2、当做分项工程施工技术交底时,应填写“分项工程名称”栏,其他技术交底可不填。
工程名称2、当做分项工程施工技术交底时,应填写“分项工程名称”栏,其他技术交底可不填。
施工单位中新建总解放军电视大楼项目部接受交底人2、当做分项工程施工技术交底时,应填写“分项工程名称”栏,其他技术交底可不填。
根据箱体尺寸随土建砌墙预留孔洞尺寸,先将箱体找好标高及水平尺寸,并将箱体固定好,保证检查配电箱的电源指示灯,其电源应接至总开关的外侧,并应装有单独的熔断器(电源侧)2、当做分项工程施工技术交底时,应填写“分项工程名称”栏,其他技术交底可不填。
中国人民解放军电视大楼米,必须系好安全带,并将卡环扣在安全牢固处。
2、当做分项工程施工技术交底时,应填写“分项工程名称”栏,其他技术交底可不填。
、进入现场必须带好安全帽,并将安全帽的带系好。
、电气施工人员进入现场必须穿绝缘鞋,以防触电。
接、撤电焊机件时时严禁带电施工。
2、当做分项工程施工技术交底时,应填写“分项工程名称”栏,其他技术交底可不填。
工程名称中国人民解放军电视大楼认证。
设备有铭牌,并注明厂家名称,附件、备件齐全。
2、当做分项工程施工技术交底时,应填写“分项工程名称”栏,其他技术交底可不填。
工程名称号槽钢用大锤调直,按图纸、配电柜技术资料提供的尺寸预制加工型钢架,2、当做分项工程施工技术交底时,应填写“分项工程名称”栏,其他技术交底可不填。
不平度:相邻两柜面 1mm2、当做分项工程施工技术交底时,应填写“分项工程名称”栏,其他技术交底可不填。
、控制、连锁、信号等动作准确无误。
2、当做分项工程施工技术交底时,应填写“分项工程名称”栏,其他技术交底可不填。
中新建总解放军电视大楼项目部2、当做分项工程施工技术交底时,应填写“分项工程名称”栏,其他技术交底可不填。
、使用电气焊时做好防火措施,有专人监护,并按规定放置好设备后方可使用。
2、当做分项工程施工技术交底时,应填写“分项工程名称”栏,其他技术交底可不填。
告、3C认证。
设备及附件应存放在干燥有锁的房间保管。
2、当做分项工程施工技术交底时,应填写“分项工程名称”栏,其他技术交底可不填。
③.检查设备及附件,分段标志应清晰齐全、外观无损伤变形,母线绝缘电阻大于④.检查发现设备及附件不符合设计和质量要求时,必退回厂家重新订做,再进行安装。
2、当作分项工程施工技术交底时,应填写“分项工程名称”栏,其他技术交底可不填。
支架安装应位置明确、横平竖直、固定牢固,成排安装应排列整齐,间矩均匀,刷油漆均匀,2、当做分项工程施工技术交底时,应填写“分项工程名称”栏,其他技术交底可不填。
⑴.封闭插接母线安装常产生的质量问题及防治措施2、当做分项工程施工技术交底时,应填写“分项工程名称”栏,其他技术交底可不填。
一、材料要求:电动机具、敷设电缆用支架及轴、电缆滚轮、转向导轮、吊链、滑轮、钢丝绳、大麻绳、千斤顶。
、电缆沿线模板等设施拆除完毕。
场地清理干净、道路畅通,沟盖板齐备。
变配电室内全部电气设备及用电设备配电箱柜安装完毕。
2、当做分项工程施工技术交底时,应填写“分项工程名称”栏,其他技术交底可不填。
它电缆应用橡皮包布密封后再用黑包布包好。
安装好。
人力放电缆时将滚轮提前安装好。
1、本表由施工单位填写,交底单位与接受交底单位各存一份。
2、当做分项工程施工技术交底时,应填写“分项工程名称”栏,其他技术交底可不填。
4.3.2.1 垂直敷设,有条件的最好自上而下敷设。
土建未拆吊车前,将电缆吊至楼层顶部。
敷设时,同截面电缆应先敷设低层,后敷设高层,要特别注意,在电缆轴附近和部分楼层应采取防滑措施。
⑴.钢管在穿电缆前,应首先检查各个管口的护口是否齐整,如有遗漏和破损均应补齐和更换。
⑵.当管路较长或转弯较多时,要在穿线的同时往管内吹入适量的滑石粉。
标志牌规格应一致,并有防腐性能,挂装应牢固。
标志牌上应注明电缆编号、规格、型号及电压等级。
直埋电缆进出建筑物、电缆井及两端应挂标志牌。
2、当做分项工程施工技术交底时,应填写“分项工程名称”栏,其他技术交底可不填。
表C2-1、电缆敷设必须符合以下规定:电缆严禁有绞拧、表面严重划伤等缺损,直埋敷设时,严禁在管电缆进入室内电缆沟时,防止套管防水处理不好,沟内进水。
应严格按规范和工艺要求施工。
、沿支架或桥架敷设电缆时,应防止电缆排列不整齐,交叉严重。
电缆施工前须将电缆事先排列好,2、当做分项工程施工技术交底时,应填写“分项工程名称”栏,其他技术交底可不填。
、沿桥架或托盘敷设的电缆应防止弯曲半径不够。
在桥架或托盘施工时,施工人员应考虑满足该桥架或托盘上敷设的最大截面电缆的弯曲半径的要求。
、进入施工现场必须戴好安全帽,并将安全帽的带系好。
2、当做分项工程施工技术交底时,应填写“分项工程名称”栏,其他技术交底可不填。
支架:必须根据灯具的重量选用相应规格的支架。
墙面抹灰工作、室内装饰浆活及地面清理工作均已结束。
2、当做分项工程施工技术交底时,应填写“分项工程名称”栏,其他技术交底可不填。
施工单位吸顶日光灯灯安装采用金属胀管固定;人防内灯具采用链吊;花灯须预埋圆钢线,发现问题必须断电后处理。
安装灯具前必须试灯,确保线路绝缘良好,方可安装灯具。
2、当做分项工程施工技术交底时,应填写“分项工程名称”栏,其他技术交底可不填。
表C2-1线芯。
压板连接时压紧无松动,螺栓连接时,在同一端子板上导线不超过两根。
2、当做分项工程施工技术交底时,应填写“分项工程名称”栏,其他技术交底可不填。
、使用电钻、台钻、电焊机、切割机必须接地良好,并带好绝缘手套防止触电事故;电焊机必须2、当做分项工程施工技术交底时,应填写“分项工程名称”栏,其他技术交底可不填。
表C2-12、当做分项工程施工技术交底时,应填写“分项工程名称”栏,其他技术交底可不填。
墙面装修工作已完(注:最后一遍涂料之前)。
单扇门开关不得置于门后。
2、当做分项工程施工技术交底时,应填写“分项工程名称”栏,其他技术交底可不填。