财务会计试题——金融资产
- 格式:doc
- 大小:145.50 KB
- 文档页数:33
中级财务会计_答案_金融资产一、单项选择题1.正确答案:C答案解析:金融资产的成本=4889.25-3750×9.6%=4529.252.正确答案:C答案解析:以公允价值计量且其变动计入当期损益的金融资产,应当以公允价值进行后续计量,公允价值变动计入当期损益(公允价值变动损益)。
3.正确答案:B答案解析:持有至到期投资、贷款和应收款项等金融资产发生减值时,应当将该金融资产的账面价值减记至预计未来现金流量(不包括尚未发生的未来信用损失)现值,减记的金额确认为资产减值损失,计入当期损益。
4.正确答案:B答案解析:应计提的坏账准备=(1200-150)-950=100万元。
5.正确答案:A答案解析:A公司2008年1月2日持有至到期投资的成本=1011.67+20-50=981.67万元,2008年12月31日应确认的投资收益=981.67×6%=58.90万元。
6.正确答案:A答案解析:可供出售金融资产应当按取得该金融资产的公允价值和相关交易费用之和作为初始确认金额。
可供出售金融资产持有期间取得的利息或现金股利,应当计入投资收益。
资产负债表日,可供出售金融资产应当以公允价值计量,且公允价值变动计入资本公积(其他资本公积)。
7.正确答案:A答案解析:不确认公允价值变动损益,公允价值变动计入所有者权益。
8.正确答案:B答案解析:乙公司股票投资应确认的投资收益为现金流量之差,即:(9.18×20-0.18-0.36)-(175.52-4)=11.54万元.9.正确答案:A答案解析:2007年末该基金账面价值为750万元,计入资本公积的利得=0.5×500=250万元2008年拆分后甲公司拥有500×1.8=900份基金,计入资本公积的利得=1.2×900-750=330万元.10.正确答案:D答案解析:每年利息为1000万元,1000/(1+R) + 1000/(1+R) /(1+R)+21000/(1+R) /(1+R) /(1+R)=20050当R=5%时,当前账面价值=1000/1.05+1000/1.05 /1.05 +21000/1.05/1.05 /1.05 =20000当R=4%时,当前账面价值=1000/1.04+1000/1.04/1.04 +21000/1.04/1.04/1.04=20555.02(R-5%)/(4%-5%)=(20050-20000)/(20555.02-20000)(同一直线斜率相同),确定实际利率R=5%+(4%-5%)×(20050-20000)/(20555.02-20000)=4.91%二、多项选择题1.正确答案:A, B, C, E答案解析:应付款项属于金融负债。
一、单选题1、甲公司2018年1月1日购入A公司发行的3年期公司债券,公允价值为10 560.42万元,债券面值10 000万元,每半年付息一次,到期还本,票面利率6%,实际利率4%。
采用实际利率法摊销,则甲公司2019年1月1日该债权投资摊余成本为()万元。
A.10381.06B.1056.04C.1047.16D.10382.84正确答案:A2、会计核算应当确认为其他债权投资的是()。
A.购买的准备持有至到期且有能力持有至到期的债券B.购买的准备持有至到期但可能没有能力持有至当期的债券C.以交易为目的购买的债券D.购买的准备长期持有的股票正确答案:B3、其他债权投资期末公允价值减少,应当计入()科目借方。
A.其他综合收益B.公允价值变动损益C.投资收益D.信用减值损失正确答案:A4、其他债权投资资产负债表日应当按照()计量。
A.历史成本B.账面价值C.公允价值D.摊余成本正确答案:C5、持有其他权益工具投资期间被投资单位宣告发放现金股利,投资企业计算应享有的现金股利时,应当借记“应收股利”科目,贷记()科目。
A.公允价值变动损益B.投资收益C.其他权益工具投资D.其他综合收益正确答案:B二、多选题1、因购买股票或债券而取得的交易性金融资产,其借方科目可能包括()。
A.应收股利B.投资收益C.应收利息D.交易性金融资产正确答案:A、B、C、D2、“交易性金融资产”科目设置的明细科目包括()A.成本B.其他综合收益C.公允价值变动D.公允价值变动损益正确答案:A、C3、“其他权益工具投资”科目的明细科目包括()。
A.利息调整B.公允价值变动C.其他综合收益D.成本正确答案:B、D4、金融资产按照其合同现金流量特征和管理业务模式划分,可以分类为()A.采用摊余成本计量的金融资产B.采用公允价值计量且公允价值变动计入当期损益的金融资产C.采用历史成本计量的金融资产D.采用公允价值计量且公允价值变动计入其他综合收益的金融资产正确答案:A、B、D5、“债权投资”科目的明细科目包括()。
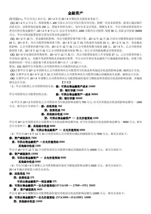
金融资产[简答题]一、甲公司为上市公司,20×2年至20×4年期间有关投资业务如下。
(1)20×2年1月1日,按面值购入100万份乙公司公开发行的分次付息、到期一次还本的债券,款项已通过银行存款支付,该债券每份面值150元,票面年利率为5%,每年年末支付利息,期限为5年。
甲公司将该债券投资分类为可供出售金融资产。
20×2年6月1日,自公开市场购人1000万股丙公司股票,每股30元,实际支付价款30000万元。
甲公司将该股票投资分类为可供出售金融资产。
(2)20×2年10月,受金融危机影响,丙公司股票价格开始下跌。
20×2年12月31日丙公司股票收盘价为每股24元。
20×3年,丙公司股票价格持续下跌,20×3年12月31日收盘价为每股15元。
20×2年11月,受金融危机影响,乙公司债券价格开始下跌。
20×2年12月31日乙公司债券价格为每份135元。
20×3年,乙公司债券价格持续下跌,20×3年12月31日乙公司债券价格为每份75元,但乙公司仍能如期支付债券利息。
(3)20×4年宏观经济形势好转,20×4年12月31日,丙公司股票收盘价上升至每股27元;乙公司债券价格上升至每份127.5元。
本题不考虑所得税及其他相关税费。
甲公司对可供出售金融资产计提减值的政策是:价格下跌持续时间在一年以上或价格下跌至成本的50%以下(含50%)。
要求:(1)编制甲公司取得乙公司债券和丙公司股票时的会计分录。
(2)计算甲公司20×2年因持有乙公司债券和丙公司股票对当年损益和其他综合收益的影响金额,编制会计分录。
(3)计算甲公司20×3年12月31日对持有的乙公司债券和丙公司股票应确认的减值损失金额,编制会计分录。
(4)计算甲公司20×4年调整乙公司债券和丙公司股票账面价值对当期损益和其他综合收益的影响金额,并编制相关会计分录。
第五章金融资产(二)一、单项选择题1、债券到期时,“持有至到期投资”账户的账面价值反映的是。
A、债券面值或债券面值加应计利息B、债券的历史成本C、债券的市场价格D、应视购入方式而定2、企业溢价购入债券的原因在于。
A、票面利率低于市场利率B、票面利率等于市场利率C、票面利率高于市场利率D、银行利率上调3、企业购入“持有至到期投资”的利息收入,应。
A、按照权责发生制原则核算,按期计息B、于债券到期前一个月一次计息C、于债券到期还本付息时计息D、按照收付实现制核算,不需按期计息4、企业购入持有至到期投资,实际支付的价款中包含已到付息期但尚未领取的债券利息,企业应将这部分利息记入账户。
A、“应收账款”B、“应收利息”C、“持有至到期投资”D、“其他应收款——应收利息”5、企业购买“可供出售金融资产”实际支付的价款中包含已宣告但尚未领取的现金股利,企业应将这部分股利记入账户。
A、“应收账款”B、“应收股利”C、“可供出售金融资产”D、“其他应收款——应收股利”6、交易性金融资产在持有期间所获得的利息,应计入。
A、投资收益B、财务费用C、短期投资D、应收利息7、企业“持有至到期投资”按期计算的利息收入应当。
A、增加投资收益B、冲减应收利息C、减少投资成本D、减少财务费用8、按金融资产确认准则规定,持有至到期投资所发生的相关费用,可计入。
A、“持有至到期投资”成本B、资本公积C、待摊费用D、当期损益9、以存款购买A公司可供出售的股票1000股,每股价格为8元,另支付相关税费200元,每股价款中含有已宣告但尚未发放的现金股利0.5元,应记入“可供出售金融资产”账户的金额是元。
A、8 200B、7 700C、8 700D、8 00010、取得交易性证券投资时所支付的相关税费,其正确的会计处理是。
A、一次性计入当期损益B、冲减投资成本C、计入投资成本D、分次计入财务费用11、年末可供出售金融资产投资的账面价值为40 000元,市场公允价格为37 000元,“资本公积”账户的贷方余额为1 000元,则年末计入当期损益的金额是。
第四章、金融资产(1)一、单选题1.某股份有限公司于2006年8月1日以每股12元的价格购入某上市公司股票50万股,划分为以公允价值计量且其变动计入当期损益的金融资产,购买该股票支付手续费等10万元。
10月11日,收到该上市公司按每股0.5元发放的现金股利。
12月31日该股票的市价为每股11元。
则在2006年12月31日该项金融资产的账面价值为( B )万元。
A.610B.550C.585D.5752.甲公司于2006年4月1日从证券市场购入A公司股票60000股,划分为以公允价值计量且其变动计入当期损益的金融资产,每股买价7元(其中包括已宣告发放尚未领取的现金股利1元),另外支付印花税及佣金8000元。
2006年年底,甲公司持有的该股票的市价总额(公允价值)为400000元。
2007年3月12日,甲公司决定出售全部A公司股票,收入现金450000元。
甲公司出售该项金融资产时应确认的投资收益为( B )元。
A.30000B.90000C.60000D.850003.下列关于其他债权投资后续计量表述正确的有( B )A.按照公允价值进行后续计量,公允价值变动计入当期公允价值变动损益B.按照公允价值进行后续计量,公允价值变动计入其他综合收益C.按照公允价值进行后续计量,公允价值变动计入当期投资收益D.按照摊余成本进行后续计量4.关于金融资产的重分类,下列说法中正确的是( C )。
A.在符合一定条件时,以公允价值计量且其变动计入当期损益的金融资产和以摊余成本计量的金融资产可以进行重分类B.以公允价值计量且其变动计入当期损益的金融资产和以公允价值计量且其变动计入其他综合收益的金融资产之间可以进行重分类C.以公允价值计量且其变动计入当期损益的金融资产和以摊余成本计量的金融资产之间不能进行重分类D.以摊余成本计量的金融资产可以随意和以公允价值计量且其变动计入其他综合收益的金融资产之间进行重分类5.在已确认减值损失的金融资产价值恢复时,下列金融资产的减值损失不得通过损益转回的是( A )。
财务会计习题——金融资产参考答案四、计算分析题1、(1)1月6日,取得债务性交易性金融资产时:借:交易性金融资产—成本100万投资收益2万应收利息3万贷:银行存款105万(2)1月16日,收到债券利息时:借:银行存款3万贷:应收利息3万(3)季度末,确认公允价值变动损益:借:交易性金融资产—公允价值变动10万贷:公允价值变动损益10万(4)季度末,确认应收利息:借:应收利息 1.5万贷:投资收益 1.5万(5)2季度末,确认公允价值变动损益:借:公允价值变动损益14万贷:交易性金融资产—公允价值变动14万(6)2季度末,确认应收利息:借:应收利息 1.5万贷:投资收益 1.5万(7)实际收到债券利息时:借:银行存款3万贷:应收利息3万(8)8月16日,处置债券时:借:银行存款120万交易性金融资产—公允价值变动4万贷:交易性金融资产—成本100万公允价值变动损益4万投资收益20万2、(1)取得金融资产时:借:交易性金融资产—成本600投资收益 6应收股利20贷:银行存款626(2)2007年5月30日,收到应收未收的现金股利:借:银行存款40万贷:应收股利40万(3)6月30日,确认公允价值变动损益:借:交易性金融资产—公允价值变动40万贷:公允价值变动损益40万(4)8月10日,确认股利:借:应收股利40万贷:投资收益40万(5)8月20日,实际收到现金股利:借:银行存款40万贷:应收股利40万(6)12月31日,确认公允价值变动损益:借:交易性金融资产—公允价值变动80万贷:公允价值变动损益80万(7)2008年1月3日,出售时:借:银行存款630万公允价值变动损益120万贷:交易性金融资产—成本600万—公允价值变动120万投资收益30万交易性金融资产累计损益:投资收益:-6+40+30=64万公允价值变动损益:0累计损益:64万3、(1)2007年1月1日,购入债券时:借:交易性金融资产—成本960万投资收益15万应收利息40万贷:银行存款1015万(2)1月15日,收到应收未收债券利息时:借:银行存款40万贷:应收利息40万(3)6月30日,确认公允价值变动损益:借:公允价值变动损益60万贷:交易性金融资产—公允价值变动60万(4)2007年12月31日,确认应收利息:借:应收利息40万贷:投资收益40万确认公允价值变动损益:借:交易性金融资产—公允价值变动300万贷:公允价值变动损益300万(5)2008年1月10日,收到债券利息时:借:银行存款40万贷:应收利息40万(6)3月15日,处置债券时:借:银行存款1100万公允价值变动损益240万贷:交易性金融资产—成本960万—公允价值变动240万投资收益140万。
金融资产的练习题一、选择题1. 根据国际财务报告准则,下列哪项不是金融资产的分类?A. 现金及现金等价物B. 应收账款C. 存货D. 投资性房地产2. 金融资产的公允价值变动,下列哪项说法是正确的?A. 公允价值变动必须计入当期损益B. 公允价值变动必须计入其他综合收益C. 公允价值变动可以计入当期损益或其他综合收益D. 公允价值变动不影响当期损益3. 某公司持有一项债券,其分类为以摊余成本计量的金融资产。
下列哪项是该公司在债券到期前需要进行的会计处理?A. 重估债券的公允价值B. 将债券的利息收入计入投资收益C. 将债券的本金计入投资收益D. 将债券的利息收入计入其他综合收益4. 企业持有的金融资产,如果预期持有期限超过12个月,应如何分类?A. 应分类为以公允价值计量且其变动计入当期损益的金融资产B. 应分类为以摊余成本计量的金融资产C. 应分类为以公允价值计量且其变动计入其他综合收益的金融资产D. 应分类为可供出售金融资产5. 企业出售一项金融资产,该资产在出售前被分类为以公允价值计量且其变动计入其他综合收益的金融资产,出售时产生的利得或损失应如何处理?A. 直接计入当期损益B. 转入投资收益C. 转入其他综合收益D. 转入资本公积二、判断题6. 金融资产的公允价值变动,如果企业选择将其计入其他综合收益,则该变动不影响当期损益。
()7. 企业持有的金融资产,如果其公允价值低于账面价值,企业必须立即确认减值损失。
()8. 企业持有的金融资产,如果其分类为以摊余成本计量的金融资产,则不需要考虑公允价值变动。
()9. 企业持有的金融资产,如果其分类为可供出售金融资产,则其公允价值变动必须计入当期损益。
()10. 企业持有的金融资产,如果其分类为以公允价值计量且其变动计入当期损益的金融资产,则其减值损失也必须计入当期损益。
()三、简答题11. 请简述金融资产的分类及其各自的会计处理特点。
12. 什么是金融资产的公允价值变动?企业如何确定金融资产的公允价值?13. 企业在进行金融资产减值测试时,应考虑哪些因素?14. 请解释什么是摊余成本计量,并举例说明其在金融资产会计处理中的应用。
第3章金融资产[同步测试]一、单项选择题1. D2.D3.A4.C5.C6.A7.D8.D9.D 10.C 11.C 12.A 13.C 14.D 15.C 16.B 17.D 18.C 19.A 20.D 21.D 22.B 23.A 24.C 25.A 26.C 27.A 28.C29.B 30.D二、多项选择题1.BCD2.BCD3.ABCD4.AC5.ACD6.ABCD7.AC8.ABCD9.AB 10.ABC 11.ACD 12.ABCD 13.ACD 14.ABD 15.ACD 16.ABCD 17.ABC 18.AC 19.AB 20.ACD[实训项目]【实训一】参考答案:(1)2013年4月6取得交易性金融资产借:交易性金融资产——成本500 [100×(5.2-0.2)]应收股利 20投资收益 5贷:银行存款525(2)2013年4月16日收到购买价款中所含的现金股利借:银行存款 20贷:应收股利 20(3)2013年12月31日,该股票公允价值为每股4.5元借:公允价值变动损益 50 [(5-4.5)×100]贷:交易性金融资产——公允价值变动 50(4)2014年2月21日,X公司宣告但发放的现金股利借:应收股利 30 (100×0.3)贷:投资收益 30(5)2014年3月21日,收到现金股利借:银行存款30贷:应收股利 30(6)2014年12月31 日,该股票公允价值为每股5.3元借:交易性金融资产——公允价值变动 80贷:公允价值变动损益 80 [(5.3-4.5)×100](7)2015年3月16日,将该股票全部处置,每股5.1元,交易费用为5万元。
借:银行存款 505 (510-5)投资收益 25贷:交易性金融资产——成本 500——公允价值变动 30借:公允价值变动损益30贷:投资收益 30【实训二】参考答案:⑴应做的会计分录如下:9 月 5 日,发出商品并代垫运费时:借:应收账款——裕华公司588 000 贷:主营业务收入500 000 应交税费——应交增值税(销项税额) 85 000银行存款 3 000 9 月 14 日,收到款项时:借:银行存款576 300财务费用 11 700贷:应收账款——裕华公司588 000⑵会计分录如下:9 月 5 日,发出商品并代垫运费时:借:应收账款——裕华公司588 000 贷:主营业务收入500 000 应交税费——应交增值税(销项税额) 85 000银行存款 3 000 10 月 4 日,收到款项时:借:银行存款 588 000贷:应收账款——裕华公司 588 000【实训三】参考答案:1.2013年1月8日修可公司购入普安公司发行的债券借:交易性金融资产—成本 101应收利息 5投资收益 1贷:银行存款 1072.2013年2月8日修可公司收到该笔已宣告发放的利息5万元借:银行存款 5贷:应收利息 53.2013年6月30日该债券的公允价值为97万元借:公允价值变动损益 4贷:交易性金融资产—公允价值变动 44. 2013年12月31日计算应收债券利息5万元借:应收利息 5贷:投资收益 55. 2013年12月31日该债券的公允价值为107万元借:交易性金融资产—公允价值变动 10贷:公允价值变动损益 106.2014年2月8日收到普安公司支付债券利息5万元借:银行存款 5贷:应收利息 57.2014年3月23日修可公司出售该债券借:银行存款 104投资收益 3贷:交易性金融资产——成本 101——公允价值变动 6借:公允价值变动损益 6贷:投资收益 6【实训四】参考答案:1.2013年末坏账准备期末余额=100 000×3%=3 000借:坏账准备 6 000贷:应收账款-甲 1 000应收账款-乙 5 0002.2014年末坏账期末准备=1200 000×3%=36 000由于坏账准备的期末余额为36 000,所以需要补提坏账36 000-3 000+6 000=39 000 借:资产减值损失 39 000贷:坏账准备 39 0003.2015年末坏账准备期末余额=1300 000×3%=39 000由于损失又收回借:应收账款-乙 5 000贷:坏账准备 5 000这时的坏账准备期末余额=5 000+36 000=41 000所以需要冲回多余的准备借:坏账准备 2 000贷:资产减值损失 2 000【实训五】参考答案:(1)2013年1月1日购入时借:持有至到期投资——成本 100——利息调整 6贷:银行存款 106(2)计算应收利息和确认利息收入①该债券名义利率=10%,年应收利息=票面金额100万元×票面利率10%=10(万元)。
一、单选题1、甲股份有限公司于2×18年4月1日购入面值为1 000万元的3年期债券并划分为以摊余成本计量的金融资产,实际支付的价款为1 500万元,其中包含已到付息期但尚未领取的债券利息20万元,另支付相关税费10万元。
该项债投资的初始入账金额为()万元。
A、1 510B、1 490C、1 500D、1 520正确答案:B解析:债权投资的初始入账金额=1 500-20+10=1 490(万元)。
2、2×18年1月1日,甲公司自证券市场购入面值总额为2 000万元的债券。
购入时实际支付价款2 078.98万元,另外支付交易费用10万元。
该债券发行日为2×18年1月1日,系分期付息、到期还本债券,期限为5年,票面年利率为5%,实际年利率为4%,次年1月10日支付上年利息。
甲公司将该债券作为以摊余成本计量的金融资产核算。
假定不考虑其他因素,该债权投资2×18年12月31日的未来现金流量现值为1 900万元,则2×19年12月31日应确认的利息收入为()万元。
A、76B、172.54C、2 072.54D、2 083.43正确答案:A解析:2×18年利息调整摊销额=2 000×5%-2 088.98×4%=16.44(万元),2×18年12月31日摊余成本=2 088.98-16.44 =2 072.54(万元)。
2×18年12月31日计提减值准备=2 072.54-1 900=172.54(万元)。
2×19年12月31日应确认的利息收入=1 900×4%=76(万元)。
3、企业购入一项以公允价值计量且其变动计入当期损益的金融资产,支付的价款为206万元,其中包含已到期但尚未领取的利息6万元,另支付交易费用4万元。
该项金融资产的入账价值为()万元。
A、206B、200C、204D、210正确答案:B解析:支付的交易费用计入投资收益,购买价款中包含的已到期尚未领取的利息计入应收利息。
第四章金融资产测试题1.单选题:下列各项中,应计入交易性金融资产入账价值的是()。
[2分]A.购买股票支付的买价(不包含的已宣告但尚未发放的现金股利)B.支付的税金、手续费C.支付的买价中包含的已到付息期但尚未领取的利息D.支付的买价中包含的已宣告但尚未发放的现金股利答案:A2.单选题:A企业2019年1月1日“应收账款”科目的余额为100万元,“坏账准备”科目的余额为10万元。
1月份A企业实际发生应收账款10万元,收回已确认坏账并转销的应收账款15万元,期末转回坏账准备3万元。
则2019年1月31日应收账款的账而价值为()万元。
[2分]A.88B.95C.110D.125答案:A3.单选题:甲公司将其持有的交易性金融资产全部出售,售价为3 000万元;该交易性金融资产的账而价值为2 800万元(其中成本2 500万元公允价值变动300万元)。
假泄不考虑增值税等其他因素,甲公司出售该交易时影响投资收益的金额为()万元。
[2分]A.200B.-200C.500D.-500答案:C4.单选题:甲股份有限公司于2018年4月1日购入而值为1000万元的3年期债券并划分为以摊余成本il崔的金融资产,实际支付的价款为1500万元,苴中包含已到付息期但尚未领取的债券利息20万元,另支付相关税费10万元。
该项债投资的初始入账金额为()万元。
[2分]A、1510B、1490C、1500D、1520答案:B5.单选题:甲公司2018年12月25日支付价款2 060万元(含已宣告但尚未发放的现金股利60万元)取得一项债券投资,另支付交易费用10万元,划分为以公允价值计量且其变动计入其他综合收益的金融资产。
2X18年12月28日,收到利息60万元。
2018年12月31 日,该项债券投资的公允价值为2 105万元。
假泄债券票而利率与实际利率相等,不考虑所得税等英他因素。
甲公司2018年因该项金融资产应直接汁入其他综合收益的金额为()万元。
财务会计金融资产小题企业确认的金融资产减值频失中,不能通过损益转回的是(DA坏账损失B有至到期投资减值损失C可供出售债务工具投资减值损失D.可供出售权益工具投资减值损失二)多项选择题根据《企业会计准则》对金融资产的分类,金融资产在始确认时应当分为(ACDEA.以公允价企计量且其变动计入当期损益的金融资产B.交易性金融资产C.持有至到期投资D贷款和应收款项E.可供出售金融资产企业对有关交易性金融资产的下列交易或事项进行会计处理时会涉及“投资收益科目的有(ACA.取得投资时支付的交易费B.取得投资时支付的价款中包含的现金股利C.持有期间获得的现金股利D持有期间获得的股票股利E.持有期间发生的公允价值变动损益3.“交易性金融资产”科目下应设置的更绑料目有(ABA成本B.公允价值变动C.利息调整D.损益调整E.应计利息交易性金融资产”科目核算为交易目的而持有的ABCA.股票投资B.债券投资C.基金投资D.认购权E.认沽权证5.“持有至到期投资”科目下应设置的明细科目有(ACE)。
A成本B.公允价值变动C利息调整D.损益调整E.应计利息6.持有至到期投资的初始入账金额高于其面值的情况下,在持有期间按实际利率法确认的各期利息收入金额BDA.相等B.不相等C.递增D.递减E.递增或递减7.关于持有至到期投资的会计处理,下列表述中正确的有(BCE)A.持有至到期投资应按面值和票面利率确认投资收益B.持有至到期投资应按摊余成本和实际利率确认投资收益C持有至到期投资期末应按摊余成本计量D.持有至到期投资不需要计提减值准备E持有至到期投资的投资对象可以是债券但不能是股票8.企业发生的下列往来款项中,应作为其他应收款核算的有ABCEA.租入包装物支付的押金B企业内部周转使用的备用金C.代职工垫付的水电费D.销售产品代购货方垫付的运杂费E.应收的保险公司赔款9.关于企业的预付账款,下列说法中正确的有(ACE)。
A.预付账款属于购货往来B.预付账款属于销货往来C预付账款是债权D.预付账款是债务E.预付的货款也可通过“应付账款”科目借方核算10.“可供出售金融资产”科目下应设置的明细科目有(ABCE)A.成本B.公允价值变动C利息调整D.损益调整E.应计利息1l关于可供出售金融资产,下列说法中正确的有(ABDEA.购买价款中包含的已宣告但尚未发放的现金股利应确认为应收项目B.可供出售金融资产的公允价值变动应计入其他综合收益C.可供出售金融资产按公允价值计量,因而不需要确认减值损失D.处置可供出售金融资产时原计入其他综合收益的公允价值变动转入投资损益可供出售金融资产的投资对象既可以是股票也可以是债券12.资产负债表日,在公允价值信息能够持续可靠取得的情况下可以按公允价值计量的资产有(ACE)A.交易性金融资产B.持有至到期投资C.可供出售金融资产D.长期股权投资E.投资性房地产13.关于金融资产减值,下列各项表述中正确的有(ACE)。
一、单选题1、下列关于金融工具的说法中,不正确的有()。
A.金融工具是形成一方金融资产并形成其他方金融负债或权益工具的合同B.金融工具包括基础金融工具和衍生金融工具C.金融工具本质上是一种合同D.应付账款、应交税费均属于金融工具正确答案:D2、甲公司于2×19年10月20日,以每股25元(含已宣告尚未发放的现金股利2元)的价格购入某上市公司股票50万股,划分为交易性金融资产,购买该股票另支付手续费20万元。
11月15日,收到该上市公司按每股2元发放的现金股利。
12月31日该股票的市价为每股28元。
2×19年12月31日该交易性金融资产的账面价值为()万元。
A.1250B.1270C.1400D.1170正确答案:C3、甲公司于2×19年1月1日从证券市场购入乙公司发行在外的股票30000股作为交易性金融资产,每股支付价款10元,另支付相关费用6000元。
2×18年12月31日,这部分股票的公允价值为320000元,甲公司2×19年12月31日计入公允价值变动损益科目的金额为()元。
A.0B.收益20 000C.收益14 000D.损失20 000正确答案:B解析:D、公允价值变动损益=公允价值-账面价值=320000-30000×10=20000元(收益)。
4、企业购入B股票20万股,划分为交易性金融资产,支付的价款为103万元,其中包含已宣告发放的现金股利3万元和支付交易费用2万元。
该项交易性金融资产的入账价值为()万元。
A.103B.98C.100D.105正确答案:B解析:D、交易性金融资产的入账价值=103-3-2=98万元。
已宣告尚未发放的现金股利计入应收股利,交易费用计入投资收益的借方,均不计入交易性金融资产的入账价值。
5、企业在发生以公允价值计量且其变动计入当期损益的金融资产的下列有关业务中,不应贷记“投资收益”的是()。
金融资产的练习题[正文]金融资产的练习题一、选择题1. 金融资产是指()。
A. 个人财产B. 公司财产C. 国家财产D. 以货币形式存在的财产2. 以下哪项属于金融资产的特征之一()?A. 高风险性B. 低流动性C. 无法转让D. 有定期的收益性3. 以下哪种金融资产具有高流动性()?A. 股票B. 债券C. 房地产D. 大宗商品4. 金融资产的投资组合可以帮助实现()。
A. 高风险高收益B. 低风险高收益C. 高风险低收益D. 低风险低收益5. 以下属于金融市场的是()。
A. 超市B. 证券交易所C. 咖啡店D. 旅行社二、填空题1. 金融资产的存量统计通常包括()、()和()三个层面的数据。
2. 金融资产的价格变动受到()等因素的影响。
3. 在市场交易中,买方是指(),卖方是指()。
4. 金融资产的发行主体可以是()或()。
5. 风险是金融市场中不可避免的因素之一,投资者可以通过()进行风险管理。
三、简答题1. 请简要说明金融资产市场对经济的重要性。
金融资产市场的主要功能之一是提供资金,满足经济中各类主体的资金需求。
这些主体包括企业、个人、政府等,通过金融资产市场进行资金融通和融资活动。
金融资产市场的发展对经济的各个领域起到促进作用,可以帮助实现资源配置的优化和经济效率的提升。
2. 请简要说明金融资产的购买动机有哪些?金融资产的购买动机主要包括追求收益、分散风险以及实现资产保值增值等方面。
不同的投资者可能有不同的购买动机,但总体来说,投资者购买金融资产的目的是为了获取相对稳定的投资收益,并通过分散投资的方式来降低风险。
3. 请简要介绍一种金融资产,包括其特点和市场交易方式。
债券是一种常见的金融资产。
债券是债务人以发行债券的方式向市场筹集资金,承诺在未来的一定时间内支付利息并偿还本金。
债券具有固定的收益性和到期时间,投资者可以通过购买债券享受固定的利息收益。
债券市场的交易方式包括场内交易和场外交易,投资者可以通过证券交易所或交易商进行债券的买卖交易。
财务会计:金融资产知识学习(题库版)1、多选下列资产中,企业在取得金融资产时不能将其划分为持有至到期投资的有O OA层以*台P接若■至至甘日的坍容B:在笳始确认时即被指定为G公允价值计量且其变动计入当期损益的非衍生金(江南博哥)融资产C.在初始确认时被指定为可供出售的非衍生金融资产D.符合贷款和应收款项定义的非衍生金融资产E.金融资产到期日固定、回收金额固定的投资正确答案:B,C,D参考解析:持有至到期投资是指到期日固定、回收金额固定或可确定,且企业有明确意图和能力持有至到期的非衍生金融资产。
选项B、C、D不符合持有至到期投资的定义,应对应划分为相应的资产。
2、单选某企业出纳人员在现金清查中发现一笔100oOO元的款项,经核对无法查明原因,经管理组批准,将此笔款项计入管理费用,则账务处理的分录为O OA.借:管理费用一一现金短缺100OOO贷:待处理财产损溢一一待处理流动资产损溢100000B.借:待处理财产损溢一一待处理流动资产损溢100OOO贷:管理费用一一现金短缺100000C.借:应收账款IOooOo贷:管理费用100000D.借:应收账款IooOOO贷:管理费用IOoOoO正确答案:A参考解析:属于无法查明的其他原因,根据管理权限,经批准后计入管理费用。
其会计分录为:借:管理费用一一现金短缺100oOO贷:待处理财产损溢一一待处理流动资产损溢1000003、多选下列金融资产,企业不应当将其划分为贷款和应收款项的包括OOA.准备立即出售或在近期出售的非衍生金融资产B.初始确认时被指定为以公允价值计量且其变动计入当期损益的非衍生金融资产C.初始确认时被指定为可供出售的非衍生金融资产D.因债务人信用恶化以外的原因,使持有方可能难以收回几乎所有初始投资的非衍生金融资产E.在活跃市场中没有报价、回收金额固定或可确定的非衍生金融资产正确答案:A,B,C,D参考解析:贷款和应收款项是指在活跃市场中没有报价、回收金额固定或可确定的非衍生金融资产。
第六章金融资产一、单项选择题1.下列各项不属于金融资产的是()。
A.库存现金B.应收账款C.基金投资D.存货【正确答案】D【答案解析】金融资产主要包括库存现金、应收账款、应收票据、贷款、垫款、其他应收款、应收利息、债权投资、股权投资、基金投资、衍生金融资产等。
存货不属于金融资产。
3.企业将持有至到期投资在到期前处置或重分类,通常表明其违背了将投资持有到期的最初意图。
如果处置或重分类为其他类金融资产的金额相对于该类投资(即企业全部持有至到期投资)在出售或重分类前的总额较大,则企业在处置或重分类后应立即将其剩余的持有至到期投资(即全部持有至到期投资扣除已处置或重分类的部分)重分类为()。
A.贷款B.应收款项C.可供出售金融资产D.交易性金融资产【正确答案】C【答案解析】企业将持有至到期投资在到期前处置或重分类,通常表明其违背了将投资持有到期的最初意图。
如果处置或重分类为其他类金融资产的金额相对于该类投资(即企业全部持有至到期投资)在出售或重分类前的总额较大,则企业在处置或重分类后应立即将其剩余的持有至到期投资(即全部持有至到期投资扣除已处置或重分类的部分)重分类为可供出售金融资产。
5.某股份有限公司于20XX年3月30日以每股12元的价格购入某上市公司股票50万股,作为交易性金融资产核算。
购买该股票支付手续费等10万元。
5月25日,收到该上市公司按每股0.5元发放的现金股利。
12月31日该股票的市价为每股11元。
20XX年12月31日该股票投资的账面价值为( )万元。
A.550 B.575 C.585 D.610【正确答案】A【答案解析】交易性金融资产的期末余额应该等于交易性金融资产的公允价值。
本题中,20XX年12月31日交易性金融资产的账面价值11×50=550(万元)。
6.20×7年1月1日,甲上市公司购入一批股票,作为交易性金融资产核算和管理。
实际支付价款100万元,其中包含已经宣告的现金股利1万元。
第三章金融资产一、单项选择题1.根据《企业会计准则第22号——金融工具确认和计量》的规定,下列金融资产的初始计量表述不正确的有( )。
A.以公允价值计量且其变动计入当期损益的金融资产,初始计量为公允价值,交易费用计入当期损益B.持有至到期投资,初始计量为公允价值,交易费用计入初始入账金额,构成成本组成部分C.贷款和应收款项,初始计量为公允价值,交易费用计入初始入账金额,构成成本组成部分 D.可供出售金融资产,初始计量为公允价值,交易费用计入当期损益2.根据《企业会计准则第22号——金融工具确认和计量》的规定,下列交易性金融资产的后续计量表述正确的有( )。
A.按照公允价值进行后续计量,公允价值变动计入当期投资收益B.按照摊余成本进行后续计量C.按照公允价值进行后续计量,公充价值变动计入资本公积D.按照公允价值进行后续计量,公允价值变动计入当期公允价值变动损益3.根据《企业会计准则第22号——金融工具确认和计量》的规定,下列持有至到期投资的后续计量表述正确的有( )。
A.按照公允价值进行后续计量,公允价值变动计入当期投资收益B.按照摊余成本进行后续计量C.按照公允价值进行后续计量,公允价值变动计入资本公积D.按照公允价值进行后续计量,公允价值变动计入当期公允价值变动损益4.企业取得交易性金融资产时,发生的交易费用,应借记会计科目是( )。
A.交易性金融资产 B.投资收益 C.财务费用 D.管理费用5.企业取得金融资产时,支付的价款中所包含的、已到付息期但尚未领取的利息或已宣告但尚未发放的现金股利,应记入的会计科目是( )。
A.应收利息或应收股利 B.交易性金融资产C.持有至到期投资 D.可供出售金融资产6.2007年1月6日A企业以赚取差价为目的从二级市场购入的一批债券作为交易性金融资产,面值总额为500万元,利率为3%,3年期,每年付息一次,该债券为2006年1月1日发行。
取得时公允价值为525万元,含已到付息期但尚未领取的2006年的利息,另支付交易费用10万元,全部价款以银行存款支付。
则交易性金融资产的入账价值为( )万元。
A.525 B.500 C.510 D.5357.2007年3月6日 A企业以赚取差价为目的从二级市场购入的一批甲公司发行的股票600万股,作为交易性金融资产,取得时公允价值为每股为4.2元,含已宣告但尚未发放的现金股利为0.2元,另支付交易费用8万元,全部价款以银行存款支付。
则取得交易性金融资产的入账价值为( )。
A.2520 B.2528 C.2408 D.24008.2007年初,甲公司购买了一项公司债券,剩余年限5年,划分为持有至到期投资,公允价值为1200万元,交易费用为10万元,每年按票面利率3%支付利息。
该债券在第五年兑付(不能提前兑付)时可得本金1500万元。
则取得时“持有至到期投资”入账金额为( )万元。
A.1200 B.1210 C.1500 D.16009.甲公司于2007年1月1日购入乙公司当日发行的债券作为持有至到期投资,公允价值为60480万元的公司债券,期限为3年、票面年利率为3%,面值为60000万元,发行费用为60万元,半年实际利率为1.34%,每半年末付息。
采用实际利率法摊销,则2007年7月1日持有至到期投资摊余成本为( )万元。
A.88.76 B.60451.24 C.180 D.811.2410.甲公司2007年1月1 B购入A公司发行的3年期公司债券。
公允价值为52802.1万元,债券面值50000万元,每半年付息一次,到期还本,票面利率6%,实际利率4%。
采用实际利率法摊销,则甲公司2007年12月31 B“持有至到期投资一利息调整”科目的余额为( )万元。
A.896.8 B.1905.3 C.1056.04 D.1047.1611.某企业4月30日收到应收票据一张,期限6个月,面值100万元,5月30 将该票据贴现实际收到价款90万元,则计入财务费用的金额是( )万元。
A.100 B.10 C.80 D.9012.下列应收、暂付款项中,不通过“其他应收款”科目核算的是( )。
A.应收保险公司的赔款 B.存出保证金C.应向职工收取的各种垫付款项 D.应向购货方收取的代垫运杂费13.A企业应收款项减值损失的计量,对于单项金额重大的应收款项单独进行减值测试。
2007年末只有一项长期应收款为500万元,有客观证据表明其发生了减值,未来现金流量现值为400万元,则本期应计提坏账准备的金额为( )万元。
A.100 B.0 C.500 D.40014.某企业对于单项金额非重大的应收款项与经单独测试后未减值的应收款项一起按类似信用风险特征划分为若干组合,再按这些应收款项组合在资产负债表日余额的一定比例计算确定减值损失,采用账龄分析法计提坏账准备。
期初坏账准备余额15万元,本期需要按照2%计提坏账准备的应收款项为150万元,本期需要按照4%计提坏账准备的应收款项为225万元,本期发生坏账损失3万元,则本期应计提坏账准备的金额为( )万元。
A.6 B.0 C.15 D.1215.某企业为一般纳税企业,增值税率为17%,产品价目表标明:产品的不含税销售价格每件3000元,购买20件以上,可获得5%的商业折扣,购买40件以上,可获得10%的商业折扣。
某客户购买该产品35件,规定付款条件2/10,1/20,n/30,购货单位于9天内付款,该销售企业销售实现时,则“应收账款”科目中登记的货款金额是( )元。
A.116707.5 B.99750 C.97755 D.10500016.A公司2006年成立并开始采用余额百分比法计提坏账准备,计提比率为2%。
2006年末应收款项余额750万元;2007年2月确认坏账损失15万元,2007年11月收回已作为坏账损失处理的应收款项3万元。
2007年末应收款项余额600万元,该企业2007年末提取坏账准备的金额是( )万元。
A.9 B.15 C.12 D.317.A公司对于单项金额非重大的应收款项与经单独测试后未减值的应收款项一起按类似信用风险特征划分为若干组合,再按这些应收款项组合在资产负债表日余额的一定比例计算确定减值损失。
采用账龄分析法计提坏账准备。
2006年末应收账款余额750万元,其中1个月内未到期应收账款300万元,计提准备比例1%,1个月以上逾期应收账款450万元,计提准备比例5%;2007年6月确认坏账损失4.5万元,2007年11月收回已作为坏账损失处理的应收账款3万元,2007年末应收账款余额600万元,其中1个月内未到期应收账款300万元、1个月以上逾期应收账款也为300万元,计提准备比例同上年。
则该公司2007年末资产负债表中“应收账款”项目填列金额是( )万元。
A.574.5 B.276 C.582 D.59118.甲企业采用应收款项余额百分比法计提坏账准备,2007年年末“应收账款”总账余额为700万元(借方余额);其明细账余额分别为A公司800万元(借方余额)、B公司200万元(借方余额)、C公司300万元(贷方余额)。
计提比例O.5%;“坏账准备”科目年末调整前为借方余额1万元。
年末资产负债表中“应收账款”项目金额( )万元。
A.696.50 B.996.50 C.695.50 D.99519.某企业2007年9月1日收到应收票据一张,期限6个月,面值1000万元,2007年11月1日因企业急需资金,企业采用不附追索权方式转移金融资产,将持未到期的应收票据向银行贴现,实际收到的金额为950万元,贴现息为20万元。
满足金融资产转移准则规定的金融资产终止确认条件的情况下,应贷记的会计科目是( )。
A.应收票据 B.短期借款 C.财务费用 D.银行存款20.(2004年)甲公司为增值税一般纳税企业,适用的增值税税率为17%。
2003年3月1日,甲公司向乙公司销售一批商品,按价目表上标明的价格计算,其不含增值税的售价总额为20000元。
因属批量销售,甲公司同意给予乙公司10%的商业折扣;同时,为鼓励乙公司及早付清货款,甲公司规定的现金折扣条件(按含增值税的售价计算)为:2/10,1/20,n/30。
假定甲公司3月8日收到该笔销售的价款(含增值税额),则实际收到的价款为( )元。
A.20638.80 B.21060 C.22932 D.2340021.甲企业2004年9月1日销售一批产品给乙公司,货已发出,增值税专用发票上注明的产品价款为200000元,增值税额为34000元。
当日收到乙公司签发的商业承兑汇票一张,期限为6个月,票面利率为5%。
则甲企业2004年12月31日“应收票据”的账面价值为( )元。
A.234000 B.237900 C.239850 D.23692522.A企业向甲公司销售一批产品,售价金额为800000元,由于是批量销售,乙企业给予10%的商业折扣,折扣金额为80000元,现金折扣条件是1/10,2/20,n/30,适用的增值税率为17%。
则A企业该笔应收账款的入账价值为( )元。
A.800000 B.720000 C.842400 D.83397623.下列款项中,不应通过“其他应收款”科目核算的是( )。
A.预付账款转入 B.应收出租包装物的租金 C.拨出投资款 D.备用金24.某企业2004年初“应收账款”账面余额为200000元,年末“应收账款”账面余额为300000元。
该企业按应收账款期末余额的15%计提坏账准备。
该企业年末应收账款的账面价值为( )元。
A.100000 B.255000 C.300000 D.50000025.对企业将应收债权出售给银行等金融机构的业务,在会计处理上作为出售应收债权处理的判断标准是( )。
A.与金融机构签订了销售合同 B.以应收债权为质押取得借款C.该交易事项满足销售的确认条件 D.应收债权出售的收益可以计量26.2004年3月15日,甲公司销售一批商品给乙公司,销售价款为100000元,增值税销项税额为17000元。
2004年6月4日,经与商业银行协商后约定:甲公司将应收乙公司的货款出售给商业银行,价款为90000元;在应收乙公司货款到期无法收回时,商业银行不能向甲公司追偿。
甲公司预计该批商品将发生的销售退回金额为11700元,其中,增值税销项税额为1700元,成本为8000元。
假定不考虑其他因素,甲公司该项应收债权出售应( )。
A.借记“营业外支出”15300元 B.贷记“营业外收入”15300元C.借记“财务费用”15300元 D.借记“营业费用”15300元27.期末,企业对带息应收票据计提利息时,正确的会计处理是( )。
A.借记“应收票据”科目,贷记“财务费用”科目B.借记“应收利息”科目,贷记“财务费用”科目C.借记“应收票据”科目,贷记“其他业务收入”科目D.借记“应收利息”科目,贷记“其他业务收入”科目28.对于预付账款不多的企业,可以不设“预付账款”科目,而将预付的款项记入( )。