企业所得税弥补亏损明细表如何填写 【经验】
- 格式:doc
- 大小:38.51 KB
- 文档页数:10
一、企业所得税弥补亏损明细表怎么填凡当年盈利,即主表23行“纳税调整后所得”为正数,按规定可弥补以前年度结转亏损额的纳税人,应填报本表;对当年主表23行“纳税调整后所得”为0或负数的纳税人,不需要填报此表。
二、股息红利所得依法免征企业所得税怎么规定的内地居民企业持有符合规定要求的股票取得的股息红利所得依法免征企业所得税。
对内地企业投资者通过沪港通投资香港联交所上市股票取得的股息红利所得,计入其收入总额,依法计征企业所得税。
内地居民企业连续持有H股满12个月取得的股息红利所得,依法免征企业所得税。
对内地企业投资者通过深港通投资香港联交所上市股票取得的股息红利所得,计入其收入总额,依法计征企业所得税。
其中,内地居民企业连续持有H股满12个月取得的股息红利所得,依法免征企业所得税。
三、申报表填报与税收政策第1列“年度”:填报公历年度。
第1至5行依次从第6行往前倒推5年,第6行为申报年度。
如申报年度为2010年,则往前推的5个年度分别是2009年、2008年、2007年、2006年、2005年,分别填入第五年、第四年、第三年、第二年和第一年。
《企业所得税法》第十八条规定,企业纳税年度发生的亏损,准予向以后年度结转,用以后年度的所得弥补,但结转年限最长不得超过5年。
原《企业所得税暂行条例实施细则》规定,纳税人某一纳税年度发生亏损,准予用以后年度的应纳税所得额弥补,一年弥补不足的,可以逐年连续弥补,弥补期最长不得超过5年,这5 年内无论盈利还是亏损,都作为实际弥补年限计算。
这里包含两层意思:一是亏损弥补期必须自亏损年度的下一个年度起连续5年不间断计算;二是连续发生年度亏损,自第一个亏损年度起,先亏先补,按顺序连续计算亏损弥补期限。
《企业所得税弥补亏损明细表》及填报说明
发布时间:2019-12-31
F220《企业所得税弥补亏损明细表》填报说明
一、适用范围
本表为《中华人民共和国非居民企业所得税年度纳税申报表(2019年版)》(表F200)的附表,按照税法、相关税收规定填报纳税人年度亏损结转和弥补情况。
二、有关项目填报说明
纳税人弥补以前年度亏损时,应按照“先到期亏损先弥补、同时到期亏损先发生的先弥补”的原则处理。
1.第1列“年度”:填报公历年度。
纳税人应首先填报第11行“本年度”对应的公历年度,再依次从第10行往第1行倒推填报以前年度。
纳税人发生政策性搬迁事项,如停止生产经营活动年度可以从法定亏损结转弥补年限中减除,则按可弥补亏损年度进行填报。
本年度是指申报所属期年度,如:纳税人在2019年5。
A106000《企业所得税弥补亏损明细表》填报详解企业所得税弥补亏损案例分析一、 A106000《企业所得税弥补亏损明细表》第6行第2栏“税后调整所得”价值的确定(一)填报说明虽然本栏名称也是“税后调整后的收入”,但与表a100000企业所得税年度纳税申报表第19行“税后调整后的收入”的概念不一致。
填写时要注意。
1、如果没有所得减免第2栏“税后收入调整”,第6行“本年度”=本年度表a100000第19行。
2、同时兼有所得减免第2栏“纳税调整后所得额”和第6行“本年度”应按下列情况填写:(1)如果表a100000第19行“纳税调整后所得额”大于0,第20行“收入减少额”大于0,则本表第2栏第6行=本年度表a100000第19-20-21行,它将被减少到0。
第20行“所得减免”<0,填报此处时,以0计算。
(2)表a100000第19行“纳税调整后所得”<0,则本表第2列第6行=本年度表a100000第19行。
(二)案例说明m公司2021年既从事应税项目,也从事免税项目,假设不享受其他企业所得税优惠,无纳税调整项目。
情形一:m公司应税项目盈利100万元,免税项目盈利300万元,则申报表主表(a100000)第19行“纳税调整后所得”为400万元(100+300),第20行“所得减免”填写300万元。
那么本表第2列“纳税调整后所得”第6行=表a100000第19-20行=400-300=100万元。
案例二:如果M公司的应税项目亏损100万元,免税项目利润300万元,则申报表主表(a100000)第19行的“纳税调整后收入”为200万元(-100+300),第20行的“减收”为300万元。
然后,本表第2栏“税后收入调整”第6行=0=表a100000第19-20(200-300)行,并减少至0。
情形三:m公司应税项目盈利300万元,免税项目亏损100万元,则申报表主表(a100000)第19行“纳税调整后所得”为200万元(300-100),第20行“所得减免”填写0,那么本表第2列“纳税调整后所得”第6行=200万元。
弥补亏损明细表填报方法
嘿,你知道弥补亏损明细表咋填不?这可重要得很呐!咱先说说步骤哈。
首先,你得把企业的亏损情况搞清楚,就像你收拾房间得先知道哪乱一样。
然后呢,把可以弥补亏损的项目一项项列出来,这就好比搭积木,得找对合适的块儿。
注意哦,可别填错了数字,不然就像走迷宫走错了路,得绕老半天。
那这过程安全不?稳定不?放心吧!只要你认真仔细,就跟走在平坦大路上一样稳当。
不会突然冒出啥幺蛾子让你措手不及。
这弥补亏损明细表啥时候用呢?应用场景可不少呢!企业经营不好有亏损的时候,就像人生病了要吃药,这明细表就是那良药。
它的优势可多啦!能让企业清楚知道自己的亏损咋弥补,就像有个导航告诉你咋走能最快到达目的地。
给你举个实际案例哈。
有个企业之前亏了不少,后来通过认真填报弥补亏损明细表,找到了合适的方法,慢慢就把亏损补上了。
就像一个在沙漠里迷路的人找到了绿洲,那叫一个爽!
所以说,弥补亏损明细表真的很重要哦!赶紧用起来吧!。
企业所得税弥补亏损明细表如何填写 《企业所得税弥补亏损明细表》适用于实行查账征收的企业所得税居民纳税人填报。
凡当年盈利,即主表23行“纳税调整后所得”为正数,按规定可弥补以前年度结转亏损额的纳税人,应填报本表;对当年主表23行“纳税调整后所得”为0或负数的纳税人,不需要填报此表。
二、申报表填报与税收政策(一)第1列“年度”:填报公历年度。
第1至5行依次从第6行往前倒推5年,第6行为申报年度。
如申报年度为2010年,则往前推的5个年度分别是2009年、2008年、2007年、2006年、2005年,分别填入第五年、第四年、第三年、第二年和第一年。
《企业所得税法》第十八条规定,企业纳税年度发生的亏损,准予向以后年度结转,用以后年度的所得弥补,但结转年限最长不得超过5年。
原《企业所得税暂行条例实施细则》规定,纳税人某一纳税年度发生亏损,准予用以后年度的应纳税所得额弥补,一年弥补不足的,可以逐年连续弥补,弥补期最长不得超过5年,这5年内无论盈利还是亏损,都作为实际弥补年限计算。
这里包含两层意思:一是亏损弥补期必须自亏损年度的下一个年度起连续5年不间断计算;二是连续发生年度亏损,自第一个亏损年度起,先亏先补,按顺序连续计算亏损弥补期限。
(二)第2列“盈利额或亏损额”:填报主表的第23行“纳税调整后所得”的金额(亏损额以“-”表示)。
根据《关于查增应纳税所得额弥补以前年度亏损处理问题的公告》国家税务总局公告2010年第20号文件明确规定,税务机关对企业以前年度纳税情况进行检查时调增的应纳税所得额,凡企业以前年度发生亏损、且该亏损属于企业所得税法规定允许弥补的,应允许调增的应纳税所得额弥补该亏损。
弥补该亏损后仍有余额的,按照企业所得税法规定计算缴纳企业所得税。
本规定自2010年12月1日起执行,同时规定,以前(含2008年以前)没有处理的事项按此规定执行。
(三)第3列“合并分立企业转入可弥补亏损额”:填报按照税收规定企业合并、分立允许税前扣除的亏损额,以及按照税收规定汇总纳税后分支机构在2008年以前按照独立纳税人计算缴纳企业所得税尚未弥补完的亏损额(以“-”表示)。
弥补亏损填报举例:甲企业2008年至2013年的企业所得税纳税申报表的主表“纳税调整后所得”分别如下表:请填写2008年至2013年的《税前弥补亏损明细》。
(一)2008年填写此表如下。
企业所得税弥补亏损明细表经办人(签章):法定代表人(签章):(二)2009年,填写该表如下:企业所得税弥补亏损明细表经办人(签章):法定代表人(签章):2010年,填写如下:企业所得税弥补亏损明细表金额单位:元(列至角分)2011年,填写如下:企业所得税弥补亏损明细表金额单位:元(列至角分)2012年,填写如下:企业所得税弥补亏损明细表金额单位:元(列至角分)2013年,填写如下:金额单位:元(列至角分)企业所得税弥补亏损明细表如果2014年,盈利为300,填写如下:企业所得税弥补亏损明细表如果2014年盈利为200,填写如下:企业所得税弥补亏损明细表按年填列。
亏损年度只填“盈利额或亏损额”、“可结转”;盈利年度填“盈利额或亏损额”、“当年可弥补”、“本年实际弥补”、“结转以后年”即可。
有关项目填报说明1.第1列“年度”:填报公历年份。
第1至5行依次从6行往前推5年,第6行为本申报年度。
2.第2列“盈利额或亏损额”:填报主表的第23行“纳税调整后所得”的数据(亏损额以“-”表示)。
3.第3列“合并分立企业转入可弥补亏损额”:填报按税收规定可以并入的合并、分立企业的亏损额(以“-”表示)。
4.第4列“当年可弥补的所得额”:金额等于第2+3列。
5.第9列“以前年度亏损弥补额”:金额等于第5+6+7+8列。
(第4列为正数的不填)。
6.第10列第1至5行“本年度实际弥补的以前年度亏损额”:分析填报主表第23行数据,用于依次弥补前5年度的尚未弥补的亏损额,1-5行累计数不得大于主表23行。
10列小于等于4列负数的绝对值-9列。
7.第6行第10列“本年度实际弥补的以前年度亏损额”:金额等于第1至5行第10列的合计数(6行10列的合计数≤6行4列的合计数)。
A106000《企业所得税弥补亏损明细表》填报说明本表填报纳税人根据税法,在本纳税年度及本纳税年度前5年度的纳税调整后所得、合并、分立转入(转出)可弥补的亏损额、当年可弥补的亏损额、以前年度亏损已弥补额、本年度实际弥补的以前年度亏损额、可结转以后年度弥补的亏损额。
一、有关项目填报说明1.第1列“年度”:填报公历年度。
纳税人应首先填报第6行本年度,再依次从第5行往第1行倒推填报以前年度。
纳税人发生政策性搬迁事项,如停止生产经营活动年度可以从法定亏损结转弥补年限中减除,则按可弥补亏损年度进行填报。
2.第2列“纳税调整后所得”,第6行按以下情形填写:(1)表A100000第19行“纳税调整后所得”>0,第20行“所得减免”>0,则本表第2列第6行=本年度表A100000第19-20-21行,且减至0止。
第20行“所得减免”<0,填报此处时,以0计算。
(2)表A100000第19行“纳税调整后所得”<0,则本表第2列第6行=本年度表A100000第19行。
第1行至第5行填报以前年度主表第23行(2013纳税年度前)或表A100000第19行(2014纳税年度后)“纳税调整后所得”的金额(亏损额以“-”号表示)。
发生查补以前年度应纳税所得额的、追补以前年度未能税前扣除的实际资产损失等情况,该行需按修改后的“纳税调整后所得”金额进行填报。
3.第3列“合并、分立转入(转出)可弥补亏损额”:填报按照企业重组特殊性税务处理规定因企业被合并、分立而允许转入可弥补亏损额,以及因企业分立转出的可弥补亏损额(转入亏损以“-”号表示,转出亏损以正数表示)。
4.第4列“当年可弥补的亏损额”:当第2列小于零时金额等于第2+3列,否则等于第3列(亏损以“-”号表示)。
5.“以前年度亏损已弥补额”:填报以前年度盈利已弥补金额,其中:前四年度、前三年度、前二年度、前一年度与“项目”列中的前四年度、前三年度、前二年度、前一年度相对应。
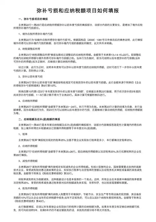
弥补亏损和应纳税额项⽬如何填报⼀、弥补亏损项⽬的填报主表第22⾏~第25⾏是应纳税所得额弥补以前年度亏损的填报部分,该部分内容的主要变化,是增加了境外应税所得弥补境内亏损部分。
1、境外应税所得弥补境内亏损主表第22⾏为“加境外应税所得弥补境内亏损”栏。
根据国税函〔2008〕1081号⽂件修改后的填表说明,此⾏填报境外所得可以弥补境内亏损的数额,但可弥补境内亏损的数额如何确定,此⽂件并未明确。
2、纳税调整后所得主表第23⾏“纳税调整后所得”填报当期经过调整后的应纳税所得额。
⾦额等于本表第13+14-15+22⾏。
即调整后的境内应纳税所得额与境外所得可弥补境内亏损额之和。
当本⾏为负数时,即为可结转以后年度弥补的亏损额(当年可弥补的所得额);如为正数时,应继续计算应纳税所得额。
经过计算,此⾏为正时,说明本年度有可以弥补以前年度亏损的应纳税所得额,这时可进⾏下⼀步弥补以前年度亏损的计算。
否则停⽌计算。
3、弥补以前年度亏损主表第24⾏“弥补以前年度亏损”填报按税收规定可在税前弥补的以前年度亏损额。
此⾏⾦额来源于附表四《企业所得税弥补亏损明细表》第6⾏第10列。
附表四第10列第1⾄5⾏“本年度实际弥补的以前年度亏损额”,应根据主表第23⾏数据,⽤于依次弥补前5年度的尚未弥补的亏损额,1~5⾏累计数不得⼤于主表23⾏。
具体计算可根据附表四进⾏。
4、应纳税所得额主表第25⾏“应纳税所得额”⾦额等于本表第23~24⾏。
本⾏不得为负数。
本表第23⾏计算的结果为负数,本⾏⾦额填零。
因为如果23⾏为负,则23⾏为可以结转以后年度弥补的亏损,⽆需继续计算应纳税所得额,应纳税所得额就为零。
⼆、应纳税额及应补(退)税额的填报主表第26⾏~第40⾏是本年度应纳税额及应补(退)税额的填报部分,该部分内容填报思路是先计算境内所得应纳税额,加上境外所得应补税额减去已预缴所得税额等于本年度应补(退)税额。
1、税率主表第26⾏“税率”填报税法规定的税率25%.注意不管企业实际执⾏税率是多少,本⾏都填法定税率25%.2、应纳所得税额主表第27⾏“应纳所得税额”⾦额等于本表第25×26⾏。
《企业所得税弥补亏损明细表》填报要领■晓杰/文《企业所得税弥补亏损明细表》适用于实行查账征收企业所得税的居民纳税人填报。
根据《中华人民共和国企业所得税法》及其《实施条例》、相关税收政策规定,填报本纳税年度及本纳税年度前5年发生的税前尚未弥补的亏损额。
第1列“年度”填报公历年度。
第1行至第5行依次从第6行往前倒推5年,第6行为申报年度。
第2列“盈利额或亏损额”填报《主表》第23行“纳税调整后所得”的金额(亏损额以“-”表示)。
第3列“合并分立企业转入可弥补亏损额”填报按照税收规定企业合并、分立允许税前扣除的亏损额以及按税收规定汇总纳税后分支机构在2008年以前按独立纳税人计算缴纳企业所得税尚未弥补完的亏损额(以“-”表示)。
第4列“当年可弥补的所得额”金额等于第2-3列合计。
第9列“以前年度亏损弥补额”金额等于第5-8列合计(第4列为正数的不填)。
第10列第1至5行“本年度实际弥补的以前年度亏损额”:填报主表第24行金额,用于依次弥补前5年度的尚未弥补的亏损额;第10列第6行“本年度实际弥补的以前年度亏损额”:金额等于第1-5行第10列的合计数(6行10列的合计数小于或等于6行4列的合计数)。
第11列第2-6行“可结转以后年度弥补的亏损额”填报前5年度的亏损额被本年主表中第24行数据依次弥补后,各年度仍未弥补完的亏损额,以及本年度尚未弥补的亏损额。
11列=4列的绝对值-9列-10列(第4列大于0的行次不填报);第11列第7行“可结转以后年度弥补的亏损额合计”填报第2至6行第11列的合计数。
就表间关系而言,第6行第10列=主表第24行。
案例:北京材料建设集团为跨地区汇总纳税的总机构,下设成都、南京、武汉3家分支机构。
该企业前5年的盈亏情况为:2003年亏损100万元、2004年盈利1200万元、2005年亏损6万元、2006年亏损19万元、2007年亏损10万元。
2008年汇算清缴时需要弥补武汉分支机构2005年度亏损5万元。
企业所得税年度纳税申报表附表四
关键要理解的几个要点:
1、5-8列的前N年度,指的是相对本年来说的前N年度,如汇算2009年时(下面有表),第1行的前四年度就是指2005年,也就是2009年往前的第四个年度;
2、第10列中的“本年度实际弥补的以前年度的亏损额”是指除了以前年度弥补之后,用本年的所得额来弥补的金额,如汇算2009年时,2004年还有没有弥补完的亏损,可用2009年的所得额继续弥补。
请看实例
企业所得税弥补亏损明细表
年时,为
什么第5
行第8列
不可填
呢,是因
为要填在
第5行第
10列
企业所得税弥补亏损明细表
2、2006年的所得额还可以继续弥补2004年的亏损额,因为2006年的所得额50万元小于2004年尚未弥补完的亏损额85万元(2005年汇算表的第5行第11列),
企业所得税弥补亏损明细表
企业所得税弥补亏损明细表
企业所得税弥补亏损明细表
所属期:2009年金额单位:元(列至角分)
2009年盈利70万,先弥补2004年未弥补的亏损25万(填第1行第10列),再弥补2007年亏损,因为2009年的盈利弥补2004年后只剩45万(70-25),所以2007的亏损只能再弥补45万,2009年的盈利已全部用于弥补以前年度的亏损。
如果2009年亏损15万元,则填表如下
企业所得税弥补亏损明细表。
如何正确填报企业所得税弥补亏损明细表根据《企业所得税法》及其实施条例、相关税收政策规定,本表填报本纳税年度及本纳税年度前5年发生的税前尚未弥补的亏损额。
企业纳税年度发生的亏损,准予向以后年度结转,用以后年度的所得弥补,但结转年限最长不得超过五年。
一、具体项目填报说明㈠年度年度填报公历年度。
第1至5行依次从6行往前倒退5年,第6年为申报年度。
以2013年度汇算清缴为例,第五年、第四年、第三年、第二年、第一年分别填写2012、2011、2010、2009、2008。
㈡盈利额或亏损额盈利额或亏损额填报中华人民共和国企业所得税年度纳税申报表(A类)(以下简称主表)23行(纳税调整后所得)的金额(亏损额以“-”表示)。
其中,以前年度的盈利额或亏损额,根据以前年度申报表分析填写。
如果企业被主管税务机关进行纳税评估、纳税稽查涉及调整被查年度应纳税所得额的,应填写调整后的应纳税所得额。
㈢当年可弥补的所得额当年可弥补的所得额等于第2列(盈利额或亏损额)+第3列(合并分立企业转入可弥补亏损额)的合计。
㈣以前年度亏损额弥补额等于5+6+7+8列(前四年度+前三年度+前二年度+前一年度)合计,当第4列(当年可弥补的所得额)为正数时不填。
需按说明的是,分项中的前四年度、前三年度、前二年度、前一年度是针对汇算清缴年度而言的,以2013年汇算清缴为例,前四年度、前三年度、前二年度、前一年度分别为2009年、2010年、2011年、2012年。
进一步需要说明的是,以前年度亏损弥补反映的是汇算清缴的以前年度申报的亏损被以前年度盈利弥补的情况,与汇算清缴年度盈利和亏损无关。
㈤本年度实际弥补的以前年度亏损额本年度实际弥补的以前年度亏损额项填报主表24行(弥补以前年度亏损)金额,用于依次弥补前5年度尚未弥补的亏损额。
㈥可结转的以后年度弥补的亏损额可结转以后年度弥补的亏损额填报前5年度的亏损额被本年申报表主表中第24行数据依次弥补后。
各年度仍未弥补的亏损额,以及本年度发生的亏损额。
《企业所得税弥补亏损明细表》填报浅见近日审核企业报送的《中华人民共和国企业所得税年度纳税申报表(A类)》中《企业所得税弥补亏损明细表》时,发现了一个问题,现提出自己的浅薄意见与大家共同探讨。
一、《企业所得税弥补亏损明细表》出现的问题以举例的方式进行说明,某企业2003年成立,2003年到2008年企业年度纳税调整后所得分别为:-250万元、200万元、-100万元、—300万元、50万元、60万元,按《企业所得税弥补亏损明细表》填报说明填写如下:表一企业所得税弥补亏损明细表填报时间: 年月日金额单位:万元该企业2008年的纳税调整后所得60万元全额用于弥补以前年度亏损,2008年应纳税所得额为0。
同时以前年度累计的340万元亏损还可以用以后年度的所得弥补.如果该企业2009年纳税调整后所得为400万元,按填报说明填写如下:表二企业所得税弥补亏损明细表填报时间:年月日金额单位:万元从该表上看2009年纳税调整后所得400万元中的290万元用于弥补以前年度,剩余110万元作为计税基础计算缴纳企业所得税,该年应纳企业所得税额为110*25%=27.5万元.但实际情况却是该企业2009年的纳税调整后所得400万元中的340万元用于弥补以前年度,剩余60万元作为计税基础计算缴纳企业所得税,该年应纳企业所得税额为60*25%=15万元.问题出在表一中2007年纳税调整后所得50万元已经全额用于弥补2003年的亏损,而在表二中2007年纳税调整后所得50万元又全额用于弥补了2005年的亏损。
使得50万元的所得弥补了100万元的亏损,造成按规定可以弥补的亏损额减少了50万元,最终使得2009年纳税调整后所得400万元中有50万元没有用于以前年度亏损的弥补,从而增加了该年度的应纳税所得额.从举的例子可以知道存在的问题为:《企业所得税弥补亏损明细表》所示亏损弥补情况与真实的亏损弥补情况有时会存在差异。
如果以《企业所得税弥补亏损明细表》所示亏损弥补情况进行企业应纳所得税计算,可能会使企业多缴或少缴企业所得税。
企业所得税弥补亏损明细表填写方法《企业所得税弥补亏损明细表》适用于实行查账征收的企业所得税居民纳税人填报。
凡当年盈利,即主表23行"纳税调整后所得"为正数,按规定可弥补以前年度结转亏损额的纳税人,应填报本表;对当年主表23行"纳税调整后所得"为0或负数的纳税人,不需要填报此表。
二、申报表填报与税收政策(一)第1列"年度":填报公历年度。
第1至5行依次从第6行往前倒推5年,第6行为申报年度。
如申报年度为2010年,则往前推的5个年度分别是2009年、2008年、2007年、2006年、2005年,分别填入第五年、第四年、第三年、第二年和第一年。
《企业所得税法》第十八条规定,企业纳税年度发生的亏损,准予向以后年度结转,用以后年度的所得弥补,但结转年限最长不得超过5年。
原《企业所得税暂行条例实施细则》规定,纳税人某一纳税年度发生亏损,准予用以后年度的应纳税所得额弥补,一年弥补不足的,可以逐年连续弥补,弥补期最长不得超过5年,这5 年内无论盈利还是亏损,都作为实际弥补年限计算。
这里包含两层意思:一是亏损弥补期必须自亏损年度的下一个年度起连续5年不间断计算;二是连续发生年度亏损,自第一个亏损年度起,先亏先补,按顺序连续计算亏损弥补期限。
(二)第2列"盈利额或亏损额":填报主表的第23行"纳税调整后所得"的金额(亏损额以"-"表示)。
根据《关于查增应纳税所得额弥补以前年度亏损处理问题的公告》国家税务总局公告2010年第20号文件明确规定,税务机关对企业以前年度纳税情况进行检查时调增的应纳税所得额,凡企业以前年度发生亏损、且该亏损属于企业所得税法规定允许弥补的,应允许调增的应纳税所得额弥补该亏损。
弥补该亏损后仍有余额的,按照企业所得税法规定计算缴纳企业所得税。
本规定自2010年12月1日起执行,同时规定,以前(含2008年以前)没有处理的事项按此规定执行。
弥补亏损时实际利润额栏怎么填写
【问题】
企业所得税季报时弥补亏损,实际利润额栏怎么填写?
【解答】
根据《国家税务总局关于填报企业所得税月(季)度预缴纳税申报表有关问题的通知》(国税函[2008]635号)规定:“第4行‘实际利润额’:填报按会计制度核算的利润总额减除以前年度弥补亏损以及不征税收入、免税收入后的余额。
事业单位、社会团体、民办非企业单位比照填报。
房地产开发企业本期取得预售收入按规定计算出的预计利润额计入本行。
”
根据《中华人民共和国企业所得税月(季)度预缴纳税申报表(A类)填报说明》规定:填报“本期金额”列,数据为所属月(季)度第一日至最后一日;填报“累计金额”列,数据为纳税人所属年度1月1日至所属季度(或月份)最后一日的累计数。
综上,企业在季度申报时,“实际利润额”对应的本期金额列填写本季度的利润额,“累计金额”列填写本年1月1日至本季度最后一日的累计数。
企业所得税弥补亏损明细表的填写1.第2列“纳税调整后所得”,第6行按以下情形填写:(1)表A100000第19行“纳税调整后所得”>0,第20行“所得减免”>0,则本表第2列第6行=本年度表A100000第19-20-21行,且减至0止。
第20行“所得减免”<0,填报此处时,以0计算。
(2)表A100000第19行“纳税调整后所得”<0,则本表第2列第6行=本年度表A100000第19行。
第1行至第5行填报以前年度主表第23行(2013纳税年度前)或表A100000第19行(2014纳税年度后)“纳税调整后所得”的金额(亏损额以“-”号表示)。
发生查补以前年度应纳税所得额的、追补以前年度未能税前扣除的实际资产损失等情况,该行需按修改后的“纳税调整后所得”金额进行填报。
2.第3列“合并、分立转入(转出)可弥补亏损额”:填报按照企业重组特殊性税务处理规定因企业被合并、分立而允许转入可弥补亏损额,以及因企业分立转出的可弥补亏损额(转入亏损以“-”号表示,转出亏损以正数表示)。
3.第4列“当年可弥补的亏损额”:当第2列小于零时金额等于第2+3列,否则等于第3列(亏损以“-”号表示)。
4.“以前年度亏损已弥补额”:填报以前年度盈利已弥补金额,其中:前四年度、前三年度、前二年度、前一年度与“项目”列中的前四年度、前三年度、前二年度、前一年度相对应。
5.第10列“本年度实际弥补的以前年度亏损额”第1至5行:填报本年度盈利时,用第6行第2列本年度“纳税调整后所得”依次弥补前5年度尚未弥补完的亏损额。
6.第10列“本年度实际弥补的以前年度亏损额”第6行:金额等于第10列第1至5行的合计数,该数据填入本年度表A100000第22行。
7.第11列“可结转以后年度弥补的亏损额”第2至6行:填报本年度前4年度尚未弥补完的亏损额,以及本年度的亏损额。
8.第11列“可结转以后年度弥补的亏损额合计”第7行:填报第11列第2至6行的合计数。
精品文档Professional documents 如若有用请下载收藏以便备查
企业所得税弥补亏损明细表如何填写
《企业所得税弥补亏损明细表》适用于实行查账征收的企业所得税居民纳税人填报。
凡当年盈利,即主表23行“纳税调整后所得”为正数,按规定可弥补以前年度结转亏损额的纳税人,应填报本表;对当年主表23行“纳税调整后所得”为0或负数的纳税人,不需要填报此表。
二、申报表填报与税收政策
(一)第1列“年度”:填报公历年度。
第1至5行依次从第6行往前倒推5年,第6行为申报年度。
如申报年度为2010年,则往前推的5个年度分别是2009年、2008年、2007年、2006年、2005年,分别填入第五年、第四年、第三年、第二年和第一年。
《企业所得税法》第十八条规定,企业纳税年度发生的亏损,准予向以后年度结转,用以后年度的所得弥补,但结转年限最长不得超过5年。
原《企业所得税暂行条例实施细则》规定,纳税人某一纳税年度发生亏损,准予用以后年度的应纳税所得额弥补,一年弥补不足的,可以逐年连续弥补,弥补期最长不得超过5年,这5 年内无论盈利还是亏损,都作为实际弥补年限计算。
这里包含两层意思:一是亏损弥补期必须自亏损年度的下一个年度起连续5年不间断计算;二是连续发生年度亏损,自第一个亏损年度起,先亏先补,按顺序连续计算亏损弥补期限。