天气学分析 中尺度天气分析
- 格式:ppt
- 大小:173.50 KB
- 文档页数:16
《天气学诊断分析》课程教学实践与尝试本文主要讲述了有关《天气学诊断分析》课程教学实践与尝试的情况。
《天气学诊断分析》这门课程在大学开设,被认为是一门有关气象预报和预测的重要专业,非常重要。
因此,它的教学实践和尝试也十分重要,这一实践也能激发学生学习的热情,让他们更加深入地认识和掌握有关天气学的专业知识。
首先,在这门课里,老师会给学生一个关于天气学的理论框架,使学生理解和掌握相关理论。
同时,老师还会用一些图表、标注和模型,让学生对天气学的概念有一个全面的认识,从而增强学生的理论知识。
然后,在学习中,老师会与学生就有关天气学的实践进行一系列活动,这些活动旨在运用理论知识,更加熟悉和灵活运用有关天气学的诊断分析思维方式,还可以通过实验进行发现和解决问题。
这样,学生就可以在发现问题时,直接综合天气学的诊断分析知识,制定良好的解决方案,从而提高学生的实践能力。
最后,老师会安排一些模拟气象诊断分析题目,让学生熟悉思考如何运用天气学的诊断分析思维,以得出准确的结果。
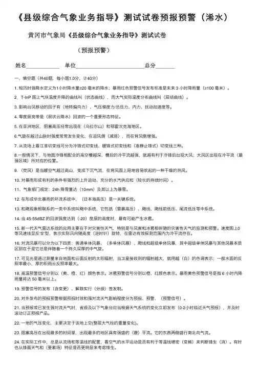
《县级综合⽓象业务指导》测试试卷预报预警(浠⽔)⼀、填空题(共40题,每⼩题1.0分,计40分)1. 短历时强降⽔定义为1⼩时降⽔量≥20 毫⽶的降⽔;暴⾬红⾊预警信号发布标准是未来 3 ⼩时降⾬量(≥100 毫⽶)。
2.T-lnP 图上⽓块温度升降的曲线叫(状态曲线),⽽⼤⽓实际温度分布曲线叫(层结曲线)。
3. 影响台风移动的因⼦有(地转偏向⼒)、⽓压梯度⼒/总压⼒、内⼒、扰动加速度等。
4. 零度层亮带是(层状云降⽔)回波的⼀个重要形态特征。
5. 在亚洲地区,阻塞⾼压经常出现在(乌拉尔⼭)和鄂霍次克海地区。
6.⽓旋在越过⼭脉时强度常常发⽣变化,在迎风侧(减弱),⽽在背风侧增强。
7. 从流场上看江淮切变线可分为冷锋式切变线、暖锋式切变线和(准静⽌锋式)切变线三种。
8.⼀般情况下,与地⾯冷锋相配合的⾼空槽越深、槽后的冷平流越强,就越有利于冷锋后出现⼤风;⼤风区出现在冷平流(最强区域)所对应的位置。
9. (焚风)是当暖空⽓越过⾼⼭,变成下沉⽓流,在背风⾯上局地容易吹起的⼀种⼲燥的热风。
10. 对暴⾬形成有利的条件有强烈的上升运动、充分的⽔汽供应和(较长的持续时间)。
11、⽓象部门规定:24h 降雪量达(10mm)及其以上为暴雪。
12. 在形成华北暴⾬的环流系统中,(⽇本海⾼压)是⼀关键系统。
13. 和飑现象相联系的⼀类中系统叫飑中系统,它包括(雷暴⾼压)、飑线、飑线前低压、尾流低压等中系统。
14. 当 45-55dBZ 的回波强度达到(-20)度层的⾼度时,最有可能产⽣冰雹。
15. 新⼀代天⽓雷达系统的应⽤主要在于对灾害性天⽓,特别是与风害和冰雹相伴随的灾害性天⽓的监测和预警。
速度图上0等风速线呈反“S”型,表⽰实际风向随⾼度(逆时针)旋转,在雷达有效探测范围内为冷平流存在。
16. 对流风暴可以分为以下四类:普通单体风暴、(多单体风暴)、飑线和超级单体风暴,其中超级单体风暴与其他风暴本质区别在于是它总是伴随着⼀个持久深厚的中⽓旋。
天⽓学分析试题及答案1、冷暖平流在⾼空天⽓图上定性判断温度平流的⽅法是:将等⾼线近似看作流线,若流线与等温线相交,且流线由冷区指向暖区,则为冷平流,反之流线由暖区指向冷区,则为暖平流。
⽽等⾼线与等温线平⾏区为平流零线所在。
温度平流的强度决定于温度梯度、风速⼤⼩和等⾼线与等温线夹⾓。
4、冷输送带:冷输送带来源于⽓旋的东北部,为反⽓旋式的辐散流出⽓流,位于地⾯暖锋前侧和暖输送带之下,相对于移动的⽓流向西运动,这⽀冷⽓流,称为冷输送带。
因接收从暖输送带中落下的降⽔迅速蒸发⽽变湿,当冷输送带的空⽓向西运动接近⽓旋中⼼或接近暖锋的地⾯锋线时,摩擦辐合上升增强,可能与暖输送带合并作反⽓旋旋转上升,形成了⼤尺度的逗点云系的⼀个组成部分。
中纬度锋⾯系统中的云和降⽔的形成除暖输送带作⽤外,锋区的云与降⽔的形成还与冷输送带有关。
等压线分析;空间等压⾯与某⼀平⾯的交线称为该平⾯上的等压线,如空间等压⾯与海平⾯的交线就称为海平⾯等压线。
等压线的分析,实际上就是⽓压场的分析。
①、遵循等值线分析原则;②、遵循地转风原则,风向与等压线近于平⾏;③、遵循梯度风原则,风速⼤的地⽅等压线密;④、同时考虑边界层内地形和摩擦的影响。
等压线分析;空间等压⾯与某⼀平⾯的交线称为该平⾯上的等压线,如空间等压⾯与海平⾯的交线就称为海平⾯等压线。
等压线的分析,实际上就是⽓压场的分析。
①、遵循等值线分析原则;②、遵循地转风原则,风向与等压线近于平⾏;③、遵循梯度风原则,风速⼤的地⽅等压线密;④、同时考虑边界层内地形和摩擦的影响。
热带天⽓系统、夏季副⾼、副热带锋区、⾏星尺度、天⽓尺度系统、中⼩尺度系统和强烈的上升运动,都是形成暴⾬和特⼤暴⾬主要系统。
1、深厚系统此类系统是对称的冷低压和暖⾼压,是温度场的冷(暖)中⼼与⽓压场的低(⾼)中⼼基本重合在⼀起的温压场对称系统。
由压⾼公式和静⼒学⽅程可知,由于冷低压中⼼的温度低,所以低压中⼼的⽓随⾼度⽽降低的程度较四周⽓压更加剧烈,因此,低压中⼼附近的⽓压越到⾼空⽐四周的⽓压降低得越多,即冷低压越到⾼空越强。
《天气学原理》课程教学大纲课程名称:天气学原理英文名称:Principle of Synoptic Meteorology学分:4 总学时:57 理论学时:46 实验(上机)学时:11适用专业:大气科学一、课程的性质、目的天气学原理是研究不同尺度的天气系统和天气现象发生发展及其变化的基本规律,并利用这些规律来预测未来天气的科学。
该课程是大气科学专业本科生的重要专业基础课程和主干课之一,属于专业核心课程。
该课程侧重理论教学,主要介绍天气学的经典理论:大气运动的基本特征、锋面理论、气旋与反气旋、大气环流概况、天气系统和天气形势的天气学预报方法。
通过本课程的学习使学生掌握天气学预报的基本原理、基本概念和基本分析方法。
二、教学基本要求通过学习“天气学原理”课程,学生应掌握天气学预报的基本原理和基本概念,掌握天气系统多维结构的建立,以及天气学理论和具体天气过程、天气系统的相互融合,掌握天气学预报的基本分析方法,具有推导基本方程和公式的能力,初步做到利用天气学原理的知识解释和分析基本天气事实,并为后续专业课程的学习和今后的业务与科研工作奠定坚实的理论基础。
三、课程教学基本内容第1章大气运动的基本特征1、教学内容1.1旋转坐标系运动方程及作用力分析熟练掌握大气运动各作用力含义、表达式及理解它的物理意义。
1.2控制大气运动的基本定律理解个别变化、局地变化、平流变化含义,熟练掌握质量散度(质量通量散度)含义、表达式及其物理意义。
1.3大气尺度系统的控制方程理解尺度分析含义、掌握在自由大气中大尺度系统运动,可以作为准地转、准静力处理,理解热力学能量方程中引起固定点温度变化的因子。
1.4“P”系统中的基本方程组掌握P坐标系的优越性,掌握位势、位势高度、位势米、几何米概念,理解等高面上水平气压梯度力可以用等压面上位势梯度或等压面坡度表示。
1.5风场和气压场的关系熟练掌握地转风、梯度风、热成风、地转偏差含义、表达式及有关讨论,并会应用。
西藏林芝地区一次暴雨过程的中尺度模拟与分析田畅;隆霄;韩子霏【摘要】利用常规观测资料、FY-2E卫星观测的TBB资料,对2015年8月19日发生在林芝地区的一次暴雨过程进行天气分析,并利用中尺度数值模式WRF的模拟结果分析此次暴雨过程中尺度系统的结构特征.结果表明,此次暴雨过程发生在高原低涡切变的环流形势下,伴随辐合线发展的线状对流系统是此次暴雨发生的主要原因.WRF模式可较好地模拟出暴雨过程的环流形势和降水的落区、量级.西南风引导的暖湿气流为暴雨的发生、发展提供充沛的水汽条件;对中尺度结构的分析表明,低层辐合、高层辐散的结构以及在降水区存在的正涡度伴随强烈的上升运动为此次暴雨过程提供了有利的动力条件,假相当位温的分布能够为暴雨提供有利的热力条件,垂直螺旋度低层正中心的配置反映出大气的不稳定分布,有利于中尺度对流系统的发展与维持.【期刊名称】《沙漠与绿洲气象》【年(卷),期】2019(013)002【总页数】9页(P13-21)【关键词】青藏高原;暴雨;数值模拟;对流【作者】田畅;隆霄;韩子霏【作者单位】兰州大学大气科学学院,甘肃兰州730000;兰州大学大气科学学院,甘肃兰州730000;兰州大学大气科学学院,甘肃兰州730000【正文语种】中文【中图分类】P458.121.1青藏高原平均海拔为4000~5000 m,是世界上面积最大、海拔最高的高原,青藏高原地区的环境变化对高原以及周边其他地区人类的生存环境和经济发展能产生非常重要的影响[1]。
同时由于青藏高原地形复杂,暴雨具有突发性强,时空分布不均匀的特点,因此如何准确预报发生在该地区的暴雨一直是气象工作者面临的难题[2]。
目前对于高原地区暴雨天气过程已有许多学者进行过研究。
屠妮妮[3]等对高原东侧一次暴雨过程的研究表明,湿位涡的演变与暴雨发展有很好的对应关系,湿位涡最大值与暴雨过程最强时段的出现时间一致;任余龙[4]等用位涡理论对发生在高原东部的一次暴雨机制进行研究,结果表明:副热带高压边缘充沛的水汽输送,暴雨区上空强烈的水汽辐合是暴雨发生的主要原因,暴雨发生前的不稳定能量为暴雨的发生提供有利的热力条件;何光碧[5]等对三次高原切变线过程的研究指出,切变线附近通常伴有TBB<-20℃的线状或块状区域,对流活动较为旺盛,由于地形的阻挡和加热,高原东坡和南坡是大气不稳定能量聚集地。
2020年8月中旬成都强降水过程的天气学分析2020年8月中旬成都强降水过程的天气学分析近年来,由于全球气候变化的影响,强降水过程在全球范围内呈现出增多和加强的趋势。
2020年8月中旬,成都地区发生了一次较为显著的强降水过程,给当地居民的生活和交通带来了严重影响。
本文将对这次强降水过程进行天气学分析,探讨其形成机制和影响因素。
首先,观测资料显示,8月中旬成都强降水过程发生在一个低压系统的影响下。
经过气象观测站的资料分析,我们发现在降水过程前几天,成都地区经历了高温干燥的天气。
而随着低压系统的逼近,气温开始下降,同时湿度逐渐增加,这为强降水的形成提供了条件。
其次,对于这次强降水过程来说,大气环流状况也起到了重要作用。
通过卫星云图和高空风场的分析,可以看出在降水发生前,成都地区位于一个较为明显的西南气流背风区。
随着低压系统的靠近,在上层大气中形成了较为明显的东南气流,这种气流的运动带来了水汽的输送,为强降水的形成提供了源头。
此外,地形对强降水过程的发生也有一定的影响。
成都地处盆地地形,周围环绕着群山。
在降水过程期间,地形起到了一定的阻挡作用,使得湿空气在地势较高的地方受到垂直抬升,形成大范围的云团和降水。
此外,地表热力也对降水过程起到了一定的增幅作用。
由于城市的热岛效应和周边湖泊的蒸发作用,地表温度较高,使得近地面空气上升更加不稳定,进而促进了降水的形成。
最后,这次强降水过程带来了严重的洪涝灾害。
近年来,人类活动加速了城市的城市化过程,城市的密集建设减少了自然排水系统的效能。
同时,城市内自然水体的填充和占用、路面积水和污水冲洗等因素,也让城市排水系统负担沉重。
在这次强降水过程中,成都市区的排水系统难以应对突发的降水,导致许多地区出现了严重的内涝现象,给当地居民的生活和交通造成了很大的困扰。
综上所述,2020年8月中旬成都强降水过程是由低压系统的影响、大气环流、地形和人类活动等多重因素共同作用的结果。
(整理)天气分析和天气学原理答案.第七部分天气分析与天气学原理答案填空题1. 基本天气图辅助天气图2. 气象要素天气和天气系统3. 地面辅助天气图高空辅助天气图4. 极射赤面投影麦卡托圆柱型投影兰勃脱正圆锥投影5. 天气和地面天气系统未来天气变化6. 高空气压系统空间结构7. 等值线分析8. 2.5 49. 均匀平滑的10. 数值相等11. 风场风向12. 15 30 摩擦力13. 气旋性弯曲突增高压14. 地形等压线15. 冷平行16. 天山祁连山长白山台湾17. 过去3小时内气压的变化情况18. 风向成正比19. mm 微量20. 风的来向 4 221. 黑色实线兰色虚线22. 暖空气冷空气23. 兰〇红●24. 兰红25. 正北方纬线26. 兰G 红 D 黑27. 4或828. 黑、红29. 兰L红N30. 时间垂直剖面图空间垂直剖面图31. 时间32. 加强减弱减弱加强33. 冷区暖区34. 矢线相切35. 定量化动力气象学36. 正方形网格经纬度网格37. 系统误差偶然性误差38. 1-239. 暖冷1个纬距40. 气旋性低压槽41. 较少较多42. 低压槽暖43. 正负负正44. 冷45. 锋面逆温46. 一条巨大的云带47. 云底云顶48. 气压场平均温度场49. 1/450. 高空引导气流51. 爆发52. 西西伯利亚蒙古53. 高空冷中心强度54. 流场55. 暖性高压下沉运动56. 588 晴空区57. 东撤南退西伸北抬58. 两次向北跃进和一次南退59. 水汽含量的多少空气饱和程度60. 水汽垂直运动云滴增长水汽垂直运动61. 562. 外部63. 南海印度洋太平洋64. 微量小雨中雨大雨暴雨大暴雨特大暴雨65. 充分的水汽供应强烈的上升运动较长的持续时间66. 天气现象和天气过程67. 天气现象和天气过程68. 大气69. 天气过程70. 天气图71. 几百公里至一、二千公里3-472. 10000 1000 100 1073. 连续分布74. 标量矢量75. 不均匀旋转76. 相反77. 垂直于相对运动的方向相对速度的大小78. 气压79. 右左80. 斜压性81. 比较均匀82. 冷气团暖气团83. 西伯利亚气团热带海洋气团84. 锋85. 冷锋、暖锋、静止锋、锢囚锋86. 锋面87. 对流层锋88. 极锋89. 连续的、连续的90. 气旋式高91. 偏南西北92. 向速93. 正变压94. 生消95. 鞍形气压场96. 北方长江流域97. 3-5春98. 30-4099. 低压槽中100. 低101. 逆时针102. 副热带高压103. 西部型东部型带状型104. 锋面气旋无锋面气旋冷性反气旋暖性反气旋105. 减弱减弱加强加强减弱106. 相切107. 辐合辐散108. 中心区或东南侧109. 上升下沉110. 气旋式曲率低压槽111. 北方南方蒙古气旋、东北低压、黄河气旋江淮气旋东海气旋112. 暖切断低压113. 上游波动阻塞形势114. 冷下沉暖上升115. 风场气旋式116. 连续性窄暴雨117. 700850气旋3-42-3118. 降水雷阵雨、暴雨119. 气旋波120. 华南121. 西太平洋副热带高压青藏高压122. 副热带高压高空123. 减弱增强124. 副热带西风热带东风125. 南北跳跃126. 气压系统127. 暖一致热带辐合带128. 南海高压水汽129. 青藏高原太平洋130. 天气东风波对流性131. 西部暖心132. 500-1000133. 东北3西南69134. 冬东北夏西南135. 东北136. 热低压西南季风137. 西南季风季风的爆发季风的撤退138. 华南汛期长江流域梅雨139. 副热带西南热带东南140. 华南江淮141. 副热带高压142. 西太平洋副热带高压143. 南海西太平洋144. 孟加拉湾145. 西南季风东南季风偏东气流146. 孟加拉湾南海西太平洋147. 几十几1148. 雷雨大风暴雨冰雹龙卷149. 夏半年午后到傍晚150. 华南地区青藏高原151. 雷雨大风冰雹龙卷152. 雷暴雷暴单体发展成熟消散153.雷雨大风气压涌升温度骤降154. -20℃云顶155. 垂直气流有组织程度不对称性156.超级单体风暴多单体风暴飑线157. 连续不连续内部一侧周围158. 环境大气垂直159. 南西移动方向右侧160. 雷暴或积雨云强雷暴单体群161. 对流天气雷暴暴雨冰雹龙卷162. 涌升骤降突变急增163. 雷暴高压164. 下沉3-181.5165. 暖冷166. 涡旋漏斗几到几百167. 气压梯度400几到几十168. 自中心向外下沉辐散辐合上升169. 右前右后170. 下击暴流群垂直水平风切变171. 10018低空172. 弱水汽强干湿173. 热对流位势不稳定上升垂直发展174. 水汽热量平流175. 逆温层高静力能量176. 漏斗状湿层干层177. 地面加热抬升作用178. 水汽水汽179. 水汽暖湿空气西湿度180. 水汽不稳定181. 低层辐合182. 对流层下部85070015-20183. 垂直切变184.垂直切变组织程度185. 雷暴单体斜升下沉186. 下沉干冷水汽含量187. 风向风速强188. 高度强度不稳定189. 槽线冷温度槽暖舌190. 2-4191. 槽冷锋192. 辐合冷舌193. 等压线地面低压194. 大195. 850500196. 东东南197. 西伸东退198. 热带辐合带雷暴199. 40 对流层顶薄200. 锋区强201. 温度越低数值越高202. 西南低空1000-3000天气10003-4203. 西西北低涡204. 左重合汇合处单项选择205.C 206.A 207.C 208.B 209.A210.B 211.A 212.B 213.A214.A215.C 216.C 217.A 218.B 219.B220.A 221.B 222.B 223.D 224.A225.A 226.B 227.B 228.C 229.C230.B 231.C 232.B233.D 234.B235.D 236.B 237.A 238.B 239.B240.C 241.B 242.A 243.A 244.A245.C 246.B 247.A 248.A 249.B250.B 251.A252.A 253.B 254.A255.C 256.A 257.C 258.C 259.A260.A 261.B 262.A 263.B 264.C265.C 266.A 267.A 268.A 269.B270.A271.B 272.B 273.B 274.D275.C 276.B 277.A 278.C 279.B280.B 281.C 282.C 283.A 284.B285.A 286.C 287.C 288.C 289.C290.B 291.C 292.A 293.A 294.B295.B 296.C 297.C 298.A 299.B300.C 301.C 302.C 303.C 304.B305.D 306.C 307.D 308.A309.B310.C 311.B 312.C 313.B 314.A315.B 316.A 317.B 318.C 319.D320.C 321.A 322.C 323.C 324.A325.C 326.B 327.B328.C 329.B330.B 331.B 332.C 333.A 334.B335.A 336.C 337.B 338.A 339.B340.A 341.D 342.A 343.B 344.B345.C 346.C347.D 348.B 349.A350.A 351.B 352.A 353.C 354.B355.C 356.B 357.A 358.C 359.C360.B 361.C 362.C 363.C 364.A365.B366.C 367.A 368.A 369.A370.C 371.B 372.A 373.B 374.A375.A 376.B 377.A 378.C 379.A380.C 381.C 382.A 383.B 384.A385.B 386.B 387.A 388.A 389.B390.C 391.A 392.C 393.A 394.C395.A 396.A 397.B 398.B 399.B400.A 401.D 402.C 403.C 404.D简答题405.简述等值线分析中要遵循的基本原则。
学校的天气分析课及micaps上机课没有专门教中尺度天气分析,我完全是自学自悟自己摸索的,兴趣是最好的老师。
经大家建议,开这个帖,把个人经验体会详细写出来和大家讨论,欢迎预报的同行交流学习,带动micaps版块中尺度天气分析活跃起来,因为气象台业务上中分析很重要。
尽管业务上很依赖于数值预报,但是实况天气分析(包括手绘天气图和micaps分析)作为预报员的一项基本技能,还是需要掌握的。
定槽脊线、切变线、地面锋线、高低压中心、冷暖中心什么的,这些基础知识天气学分析里讲得很清楚,这里简单提一下。
各线条、箭头等表示什么含义,中尺度(强天气)分析工具箱里的帮助也有,如图1,也要熟记于心。
这两点是中分析的必备知识,是前提。
另外,最好对中尺度气象学或中尺度天气系统有一定的掌握或了解。
还有,你不能是色盲•••还有,得有观测资料啊,否则是无米之炊啊。
学校的天气分析课及micaps上机课没有专门教中尺度天气分析,我完全是自学自悟自己摸索的,兴趣是最好的老师。
经大家建议,开这个帖,把个人经验体会详细写出来和大家讨论,欢迎预报的同行交流学习,带动micaps版块中尺度天气分析活跃起来,因为气象台业务上中分析很重要。
尽管业务上很依赖于数值预报,但是实况天气分析(包括手绘天气图和micaps分析)作为预报员的一项基本技能,还是需要掌握的。
定槽脊线、切变线、地面锋线、高低压中心、冷暖中心什么的,这些基础知识天气学分析里讲得很清楚,这里简单提一下。
各线条、箭头等表示什么含义,中尺度(强天气)分析工具箱里的帮助也有,如图1,也要熟记于心。
这两点是中分析的必备知识,是前提。
另外,最好对中尺度气象学或中尺度天气系统有一定的掌握或了解。
还有,你不能是色盲•••还有,得有观测资料啊,否则是无米之炊啊。
业务上,中分析一般分析5层,从下往上依次是地面、925hPa、850hPa、700hPa、500hPa,500hPa以上层次很少分析。
为了防止线条太多看不清,一般用5个交互符号分析,每层一个。
中尺度气象学(第二版)课后习题第一章中尺度天气系统的特征1. 什么是“中尺度”?Ligda,Emanuel,Orlanski和Pielke等怎样定义“中尺度”?目前,“中尺度”一般被描述性地定义为时间尺度和水平空间尺度比常规探空网的时空密度小,但比积云单体的生命期及空气尺度大得多的一种尺度。
Ligda(1951)最早提出“中尺度(mesoscale)”这一概念。
他根据对降水系统进行雷达探测所积累的经验指出,有些降水系统,太大以致不能由单站观测全,但又太小以致即使在区域天气图上也不能显现,他建议把具有这种尺度的系统称为“中尺度系统”。
Emanuel把具有状态比L/D=Uz/f和时间尺度T=f-1的运动定义为“中尺度”运动(L水平尺度,D垂直尺度亦即不稳定层厚度,Uz纬向风垂直切变尺度,f科氏参数)。
Orlanski(1975)根据观测和理论的总和分析结果,提出了一个比较细致的尺度划分方案,即:天气系统可粗分为大、中、小尺度三类,其中大尺度系统可再分为α、β两类,中尺度和小尺度系统则可分别分为α、β、γ三类,相邻两类的空间尺度相差1个数量级。
按照这种划分,中尺度成了一个范围很宽的尺度,即2~2000km。
小至某些通常称为小尺度的系统如雷暴单体等,大至某些通常称为大尺度的系统如锋、台风或飓风等都可以包括在中尺度的范围内。
但其核心则为20~200km的系统,即β中尺度系统。
β中尺度系统具有典型的中尺度特性,而α和γ中尺度系统则分别兼有大尺度和小尺度的特性。
Pielke(1984)提出,典型的中尺度也可以定义为符合以下判据的一种特殊尺度:①其水平尺度足够大,以至于可以适用静力平衡关系;②其水平尺度足够小,以致地转偏向力项相对于平流项和气压梯度力项时小项。
2. α、β、γ中尺度系统在性质和对强天气形成的作用方面有什么不同?按Orlanski的划分标准,中尺度系统的水平尺度在2×100~2×103km之间,时间尺度在几十分钟至几天之间。
浅谈短期天气预报的分析流程及技巧摘要:随着社会经济的快速发展和人们生活水平的不断增强,社会大众和各个行业对气象服务的需求不断加强,天气预报在人们的日常生产、生活和工作中发挥着十分重要的作用。
基于此,本文重点探讨短期天气预报的分析流程和技巧。
关键词:短期天气预报预报思路分析流程数值预报引言短期天气预报就是指时效为24~72h的天气预报,短期天气预报常用的预报模式主要包括有天气学模式、统计学模式和数据动力学模式。
其中以天气学为主要原理,将气象经验和物力定性关系进行结合的天气学模式,以及根据统计学原理为基础的统计学模式存在一定的弊端,其人为主观性特点较为突出,在气象预测中还具有一定的局限性;而通过当前气象要素的分布与未来天气之间的物理定量关系建立起的动力学模式,引用了计算机系统,使得计算方法较为精确,输出的数值具有客观性特征,这种数值预报方法的客观性特点突出,在气象部门中使用的较为广泛。
1 天气预报思路的建立1.1 500hPa高空图北支系统环流形势分析500hPa处欧亚中高纬度地区的大气环流背景,可以从西向东对具体系统进行查看。
西边主要是指大西洋,重点对大槽、高脊等进行检查,随着时间的变化其强度是否发生变化;紧接着使用科学有效的方式判断欧洲天气形势,是否有大型天气系统影响我国。
1.2 500hPa高空图南支系统环流形势在对中低纬度地区进行分析时,主要包括天气形势和影响系统;判断可能对本地产生影响的中小尺度系统,可以结合中心数值预报,预报中小尺度系统可能到来的事件和可能出现的天气情况等。
1.3 700hPa高空环流形势对于700hPa处的中低空天气图来说,首要分析大的环流形势,是否有风向辐合带;南海地区的水汽输送通道是否打开,对比各个站点的温度露点差,并结合该数值判断水汽量;预报区域内的上空是否有辐合,未来一段时间内该区域是否有降水天气产生。
1.4 850hPa低层环流形势风切变现象是否在低层处出现,需要了解风切变的移动大都是过程性的天气位置;低层处的水汽含量是否充裕,是否有水汽水汽输送存在;是否存在等温线密集区,该地是否在锋区内。