高中地理公开课评课记
- 格式:doc
- 大小:21.50 KB
- 文档页数:4
地理公开课评课记录今天咱们来聊聊一堂特别的地理公开课,真是让人耳目一新。
老实说,地理这门课有时候挺让人觉得乏味的,不是吗?不过,今天的课堂可真不是那种让人打瞌睡的课。
咱们的老师就像一颗炸弹,随时可能引爆一堆有趣的知识,简直让人目不暇接。
想想吧,地图、山川、河流,还有那些历史小故事,听着都让人有点心痒痒。
一进教室,老师就开门见山,先给我们放了一个短视频,画面上是那些壮观的自然景象,天啊,简直像走进了国家地理频道。
高山耸立,江河奔流,那气势就像一首交响乐,震撼得让人心潮澎湃。
大家都屏住呼吸,生怕错过了什么精彩的瞬间。
老师边放视频边跟我们分享那些地方的奇闻轶事,讲到兴奋处,声音都提高了好几个分贝,仿佛自己也置身其中。
瞧瞧,教学就是要这样,活灵活现,生动有趣。
说到这里,咱们班的小明就忍不住插嘴了,他一向对地理不太感兴趣,今天却完全被吸引住了。
他抓住机会问老师:“老师,那些山的名字都是什么呀?”老师一听,哈哈大笑,接着就开始给我们讲起了世界著名的山脉,什么喜马拉雅、安第斯,还有咱们身边的泰山。
每讲一个名字,他都用那种特别神秘的语气,像是在说一个个古老的传说,惹得我们一个个目瞪口呆,简直就像在听故事一样。
老师不仅会讲,还会让我们参与其中。
他突然问:“你们觉得哪个地方最美?”哇,话一出口,大家的手就像火箭似的,纷纷举了起来。
有的人说是大海,有的人说是森林,还有的人说是沙漠。
老师听了,乐得合不拢嘴,像个小孩子一样,特别开心。
大家的热情一上来,教室里瞬间就变成了热闹的集市,讨论声此起彼伏。
说真的,这种气氛太棒了,完全没有一丝沉闷的感觉。
老师还给我们准备了一个小活动。
大家分成小组,每组选择一个国家,准备一个简短的介绍。
哇,瞬间又热闹了起来!小组里的成员们开始忙活,各种查资料、画图、准备道具,像个小小的地理博览会。
看着大家忙得不可开交,真是让人忍俊不禁。
有的人还自告奋勇,想要模仿当地的舞蹈,活像在排练一场小品。
老师还把这次活动变得特别有趣。
高中地理听课记录及评议
地理课堂内容概述
本次地理课堂主要涉及以下内容:
- 地球的形状和结构
- 地理经纬度的概念及应用
- 地球上的人口分布和人文地理因素
学生反馈和评议
学生对本节地理课堂的评价和反馈如下:
- 课堂内容丰富有趣,增进了对地理知识的理解和兴趣;
- 教师讲解生动活泼,引导学生积极参与,气氛较为活跃;
- 课堂使用了多媒体教学,图表和实例的使用使得抽象的地理概念更具体易懂;
- 学生参与度较高,大部分学生能积极回答问题和提出自己的观点。
课堂建议和改进
针对本次地理课堂的提高,学生希望以下方面能得到改进:- 增加与现实生活的联系,让地理知识更具实用性;
- 提供更多的案例和实地观察,加深学生对地理现象的认识;
- 加强对学生思维的引导和启发,培养学生的地理思维能力;
- 在课堂中注重学生的自主研究和合作研究,提高学生的参与度。
教师回应
教师对学生的反馈和建议表示感谢,并承诺在接下来的课堂中
继续努力改进教学。
针对学生的建议,教师将会:
- 与实际生活相结合,引入更多实例和案例,让地理知识更贴
近学生的日常生活;
- 组织实地考察活动,让学生亲身体验地理现象,加深理解;
- 通过引导和启发,培养学生的地理思维和解决问题的能力;
- 营造积极活跃的课堂氛围,鼓励学生自主研究和合作研究。
结论
本次地理课堂内容丰富有趣,学生积极参与并给予了正面评价。
根据学生的反馈和建议,教师也将会继续不断改进教学方法和内容,提高地理课堂的质量和学习效果。
高中地理教学资源评课记评课背景该评课记是针对高中地理课程的教学资源进行评估和反思的记录。
教学资源是支持教师进行课堂教学的关键工具,评估和选择适合的教学资源对于提高教学效果非常重要。
评课内容本次评课主要针对高中地理教学资源的准备和教学方法进行评估。
评估的内容包括以下几个方面:1. 教学资源的完整性和准确性:通过对教材、课件、多媒体素材等进行综合评估,确保教学资源的内容完整、准确,并且与教学目标相符。
2. 教学资源的多样性和互动性:评估教学资源的多样性和互动性,包括是否提供不同类型的资源(如图表、地图、视频等),以及是否鼓励学生积极参与互动。
3. 教学资源的可用性和易用性:评估教学资源的可用性和易用性,包括是否易于获取和使用,以及是否与学生的研究惯和技能相适应。
4. 教学方法的灵活性和针对性:评估教学方法的灵活性和针对性,包括是否能够根据学生的不同特点和需求灵活调整教学策略,以及是否能够满足不同研究层次的学生。
评课结论通过评估和反思,我认为现有的高中地理教学资源在一定程度上满足了教学需要,但仍存在一些改进的空间。
具体的改进建议包括:1. 增加多样性的教学资源:提供更多类型的教学资源,以满足不同学生的研究需求和兴趣。
2. 加强互动性:通过引入更多互动活动和教学工具,激发学生的参与和研究兴趣。
3. 简化教学资源的获取和使用过程:提供简单易用的平台或工具,方便教师和学生获取和使用教学资源。
4. 提供灵活的教学方法:鼓励教师根据学生的不同特点和需求,灵活调整教学方式和策略,以提高学生的研究效果。
综上所述,通过评估和反思,我将进一步优化和完善高中地理教学资源,并根据学生的实际情况进行教学方法的调整,以提高地理课程的教学效果。
地理听课评议记录课程信息:课程名称:地理学导论授课教师:李老师上课时间:____年X月X日(星期三)9:00-10:30地点:教学楼xxx教室评议记录:1. 教学目标明确李老师在课程一开始就明确了本节课的教学目标,即介绍地理学的定义、研究对象和研究方法,让我们更好地了解地理学的基本概念和基础知识。
这对于我们理解地理学的整体框架和发展历程非常有帮助。
2. 教学内容丰富李老师在这堂课上介绍了地理学的起源和发展历程,详细解释了自然地理学和人文地理学的区别与联系,并通过多个实例讲解了地理学的研究方法。
教学内容既有理论知识的传授,也有实践案例的引入,使我们对地理学有了更加全面的了解。
3. 教学方法多样李老师采用了多种教学方法,如讲述、举例、互动等。
她使用图表和实地考察等教学工具,让我们更直观地了解地理学的研究对象和研究方法。
特别是在课堂上的互动环节,提问我们对地理学的认识和理解,积极鼓励我们发表观点,增强了课堂的活跃度。
4. 讲解清晰易懂李老师在讲解地理学的概念和理论时,用通俗易懂的语言进行阐述,并结合实例进行解释,使我们能够更好地理解和记忆。
她聪明地运用归纳和比较方法,将抽象的概念具象化,增加了我们对地理学的认知深度。
5. 教学态度端正李老师在授课过程中保持了良好的教学态度,认真负责,耐心解答我们的问题。
她对学生的回答给予合理的评价,积极引导我们思考,激发了我们学习的兴趣和动力。
她对待每一个学生都非常友善和关心,给我们留下了深刻的印象。
综上所述,这堂地理学导论课给我留下了非常深刻的印象。
李老师教学设计得非常合理,教学内容丰富,教学方法多样,讲解清晰易懂,教学态度端正。
通过这堂课的学习,我对地理学有了更全面和深刻的认识,也对将来的学习和研究有了更多的期待。
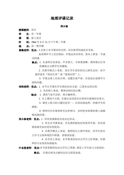
地理评课记录郑小珍授课教师:孙月学生:高一年级课型:新工业区时间:20xx年4月21日下午第二节课地点:高一教学楼曾佩老师:优点:1.总体上本节课讲的自然,没有做秀的成份在里面。
2.讲课环节上层层相扣,学案运用非常好,基本上算是一节成功的课.缺点:1. 从老师自身来说,声音要大,字体要清晰,教师要以自身的激情去点燃学生的激情。
2. 从教学模式上来看,需让学生更好的自己探究总结,而不能停留在“师问生答”或“集体回答”上。
3. 学案安排上应更合理,设置应更严密,应更加注意细节方面的问题。
刘玮老师:优点:1. 本节公开课从学生吸收知识方面,已基本达到目的.2. 从结构上来说,整体结构比较完整。
缺点: 1. 课堂气氛不活跃,缺少趣味性。
2. 在上课技巧方面,在最后总结部分应需再次强调知识重点。
3. 课堂上练习的习题比较单一,应再拓展延伸,挖掘学生的潜能。
4. 教师们应在继续研究怎样探讨,如何把本枯燥的课上成激情高涨的课。
郑小珍老师:优点:1. 所有的课都是内容决定形式。
2. 单从本节课来说,首先教师能较好的使用学案,但仍需继续探究如何更好的使用。
3. 从教学模式上来说,教师的自主教学很好,但学生的自主学习方面体现的不够强,需继续加强。
4. 从学业上来说,本节要求的知识点学生已经掌握,但教师的专业需再加强提高。
叶志坚老师:优点:本节需掌握的知识点学生已掌握,课堂上学生练习方面很好。
缺点:在最后画龙点睛的总结方面需加强。
赖华凤老师:优点:本节课的效果不错,课件运用很恰当、合理。
缺点:如能把个别知识点的顺序调整一下,在总结部分让学生自行总结,效果会更好。
总结:总体上本节公开课基本上算是一节成功的公开课。
首先从模式上说,基本上符合我校提出的“双自主,双发展”的教学模式,能够很好的体现教师的主导作用。
本节课教学目标明确,各个环节层层相扣。
其次,教师的教态大方,使用多媒体教学,直观,形象。
学案不但得到充分利用而且学生的主体作用得到了充分的发挥,师生合作比较好。
第1篇一、活动背景为了提高地理教学质量,促进教师专业成长,我校地理教研组于2021年11月10日开展了评课活动。
本次活动旨在通过听课、评课、反思等方式,提升地理教师的教学水平和课堂教学质量。
二、活动目标1. 通过评课活动,提高地理教师的教学水平,促进教师专业成长。
2. 发现地理教学中存在的问题,提出改进措施,提高课堂教学效果。
3. 加强地理教研组内教师之间的交流与合作,形成良好的教研氛围。
三、活动内容1. 观摩课:由教研组长组织,全体地理教师共同观摩一节优秀地理课。
2. 评课:观摩课后,各教师针对课堂教学进行点评,提出意见和建议。
3. 反思:教师针对自身教学进行反思,总结经验教训。
四、活动过程1. 观摩课本次观摩课由我校地理高级教师王老师主讲,课题为“地球的运动”。
王老师以生动形象的语言、丰富的教学资源,引导学生深入理解地球运动的基本原理。
在课堂上,王老师注重启发式教学,鼓励学生积极参与,取得了良好的教学效果。
2. 评课观摩课后,教研组全体成员进行了评课活动。
首先,王老师对自己的课堂教学进行了简要总结,分析了课堂教学中存在的优点和不足。
接着,其他教师针对王老师的课堂教学进行了点评。
(1)优点:1)教学目标明确,重难点突出。
2)教学过程设计合理,教学方法灵活多样。
3)课堂氛围活跃,学生参与度高。
4)教学资源丰富,有利于激发学生的学习兴趣。
(2)不足:1)部分教学内容讲解不够深入,学生理解不够透彻。
2)课堂提问环节可以更加多样化,以提高学生的思维品质。
3)课堂纪律管理有待加强,个别学生注意力不集中。
3. 反思在评课活动结束后,各教师针对自身教学进行了反思。
以下是部分教师的反思:(1)李老师:在今后的教学中,我将更加注重对重难点的讲解,提高学生的理解能力。
同时,我要加强课堂提问的多样性,培养学生的思维品质。
(2)张老师:我认识到课堂纪律管理的重要性,今后要加强对学生的课堂纪律教育,确保课堂教学的顺利进行。
高中地理评课稿高中地理评课稿3篇高中地理评课稿1本周的两节地理公开课,目的清晰明确,内容安排得当,•方法较灵活,组织严密紧凑,符合大纲的要求,•是两节比较成功的好课。
其特色在于:1、大胆实践图示教学法,加强直观性教学。
图示教学法是一种以图形为教学手段,•揭示地理事物现象或本质的特征,以激发学生跳跃式思维,加快教学进程的一种方法。
由于图示教学法把教材的重点高度概括,浓缩到一幅地图上,其结果是把地理知识化繁为简、化具体为概括、化分散为集中、化感性为理性、变抽象为形象、变静为动。
因此,它有利于调动学生学习的积极性,促进学生对知识的理解和记忆,也充分体现了地理教学的特点。
2、强调学生的主体地位,寓能力培养于活动之中。
新教材安排了大量的“读图”、“想一想”、“做一做”、“读一读”等活动项目,教师在教学过程中充分利用这些生动活泼、形式多样的活动内容,通过调动学生眼、脑、手、口多感官积极活动,培养了学生主动参与课堂活动的意识,也开发了学生的智能。
通过自学教材、读图、指图、填图、启发提问等多途径培养学生的多种地理能力,知识学习和技能训练同步进行。
3、注意创设教学情境,增强教学活力。
从学生心理特点出发,根据教材中蕴含的情境因素,精心创设教学情境,渲染课堂气氛,让学生置身于特定的情境之中学习知识,今天的两节课主要是利用激疑创设理智教学情境和利用板图创设动态教学情境,有效增强教学的活力,发展学生的智力。
4、改变教法、注意师生共同活动。
这两节课的整体教学思路都是边讲边指图、边提问、边板图、紧扣学生思路进行教学,将综合法和比较法联系起来,加以运用,师生感情交流比较融洽,双边活动协调、自然。
5、体现学习方法的指导。
教师善于挖掘教材中的学法指导因素,把学法指导纳入教学内容,做了一些尝试。
通过典型题训练法,思考解疑法、读图法、析图法、绘图法等一些环节,对学生进行学法指导,帮助学生掌握好地理知识,尤其是图像系统。
6、优化教学手段。
地理评课记录在本次地理课程的观摩中,我有幸参与了一堂生动且富有启发性的地理课,并对其进行了详细的观察和思考。
以下是我对这堂课的评课记录。
一、课程背景与目标这堂课的主题是“地球的气候类型”,教师的教学目标明确,旨在让学生了解全球主要的气候类型及其分布规律,掌握气候类型的特点和形成原因,并能够运用所学知识分析实际的气候问题。
二、教学过程与方法1、导入环节教师以一段生动的视频展示了世界各地不同的自然风光和气候现象,如热带雨林的繁茂、极地的严寒、沙漠的干旱等,成功引起了学生的兴趣和好奇心,为后续的教学内容做好了铺垫。
2、知识讲解在讲解气候类型的过程中,教师运用了清晰的图表和简洁明了的语言,将复杂的气候知识进行了系统的梳理。
例如,通过全球气候类型分布图,让学生直观地看到各种气候类型的分布区域;再结合气温曲线和降水柱状图,详细分析每种气候类型的特点。
同时,教师还巧妙地运用了对比的方法,将相似气候类型进行对比,帮助学生加深理解和记忆。
3、小组讨论为了让学生更好地掌握气候类型的形成原因,教师组织了小组讨论活动。
每个小组选择一种气候类型,共同探讨其形成的主要因素,如纬度位置、海陆位置、地形等。
学生们积极参与讨论,思维活跃,能够提出自己的观点和见解。
讨论结束后,各小组代表进行了汇报,教师进行了总结和点评,进一步强化了学生对知识的理解。
4、案例分析教师引入了一些实际的气候案例,如全球气候变化对农业的影响、某地区气候异常导致的自然灾害等,让学生运用所学的气候知识进行分析和解决问题。
这不仅提高了学生的知识运用能力,还培养了学生的环保意识和社会责任感。
5、课堂总结在课程的结尾,教师对本节课的重点内容进行了总结,再次强调了全球主要气候类型的分布、特点和形成原因,并布置了相关的作业,让学生在课后进行巩固和拓展。
三、教学效果与学生表现从教学效果来看,大部分学生能够掌握本节课的重点知识,能够准确说出主要气候类型的名称、分布和特点,并能够初步运用所学知识分析一些简单的气候问题。
三一文库()〔高中地理公开课评课记1 3900字〕江苏省淮州中学高中地理教研组公开课评课记录2005.11.29一、评王名扬老师课1.葛志刚老师评首先,教学目标的确定符合课程标准,联系学生实际,从认知目标、能力目标、情感态度以及美育目标,很好的把握学生心理,考虑个体差异进行系统设计。
其次,教学进程设计,充分调动学生主动性,体现以学生为本,以学生为主体的教学原则,采用问答的形式,充分挖掘学生内在潜力以及原有知识储备,并有机结合课本自身实际,受到了良好的效果。
再次,在教学突破口选择上,把握了本课的主旨:“南极洲自然地理特征的成因”这一核心问题,并让学生自主找答案,依次通贯全文。
最后,以考点为依据,在讲的基础上注重练习,使学生的知识尽快地掌握和巩固,也是这堂课的亮点之处。
总的来说,王老师的这堂课带给我们很多学习的地方,我们也从中受到了很大的启示。
但是,在我看来,成功的同时也存在着一些瑕疵。
即:王老师还可以在课堂上采用学生互相讨论的方法,让更多的学生积极地参与到课堂中来,成为真正的课堂的主人。
还有可能因为王老师说话语速较快或其他原因,使得下面听得不是非常清楚,如果王老师在这两个方面稍加注意,相信这堂课将是完美无缺的,也是值得我们学习的。
2.陶金玉主任评王老师的公开课给我留下了很深的印象。
下面我就粗浅的评论一下他那堂课的得与失。
在地理教学中,我最大的感受是课堂教学是一门艺术,因此要想方设法地精心上好每一堂课。
而在公开课中,它不仅能展示了教师的才华,而且更能促进学生真正的发展。
王老师真正做到了使课堂教学返朴归真,这也正是他一贯“朴实、真实、扎实”教学风格的体现。
在课堂教学中,师生角色定位比较准确。
王老师既尊重了学生的主体地位,又发挥教师的主导作用,积极营造民主和谐的课堂氛围。
后来,我还体会到那么几点。
如他没有运用华而不实的多媒体教学手段,他的教学语言没有半分的夸张,他也没有过头的表演动作,更不会有对学生的调侃和煽情。
高中地理《地理大发现》听课评课记录一、课程概述课程名称高中地理《地理大发现》授课时间2023年3月20日授课教师张老师授课班级高一年级一班二、课程内容教学目标1. 让学生了解地理大发现的历史背景和意义。
2. 使学生掌握新航路的开辟过程和影响。
3. 培养学生的地理思维和跨学科综合能力。
教学内容1. 地理大发现的历史背景:探索精神的起源、科技的发展、经济的需求。
2. 新航路的开辟过程:迪亚士、达伽马、哥伦布、麦哲伦的航海历程。
3. 地理大发现的影响:世界地图的更新、殖民地的开拓、物种的交流、全球化的启动。
三、教学方法与手段教学方法1. 讲授法:教师讲解地理大发现的历史背景、新航路的开辟过程和影响。
2. 案例分析法:分析具体航海家的航海历程和贡献。
3. 小组讨论法:让学生分组讨论地理大发现对世界的影响。
教学手段1. 多媒体课件:展示地理大发现的相关图片、地图和视频。
2. 地图模型:直观展示新航路的开辟和世界的变化。
3. 网络资源:查阅相关资料,丰富教学内容。
四、课堂表现学生参与度学生们在课堂上积极听讲,参与小组讨论,表现出较高的热情。
教学效果通过本节课的,学生们对地理大发现的历史背景、新航路的开辟过程和影响有了较为深刻的理解。
五、评价与建议优点1. 教师讲解清晰,条理分明。
2. 课堂氛围活跃,学生参与度高。
3. 教学手段多样,有利于学生理解和记忆。
建议1. 在讲解新航路的开辟过程时,可以增加一些地图的展示,让学生更直观地了解航海路线。
2. 在讨论地理大发现的影响时,可以引导学生从多个角度进行分析,提高学生的跨学科综合能力。
3. 在课后,可以布置一些相关的实践活动,如制作关于地理大发现的展板、编写相关的历史故事等,巩固学生的成果。
六、总结本节课张老师以丰富的教学手段、生动的语言和深入的案例分析,使学生们对地理大发现有了全面的认识和理解。
通过本节课的,学生们不仅掌握了地理知识,也培养了地理思维和跨学科综合能力。
地理公开课评议本次有幸参加了吉安市在吉安三中举办的中学地理优质课的听课活动,我的感触颇深。
听了来自我市不同学校的优秀地理教师的____节不同内容的优质课之后,我的心就久久不能平静。
我从____名教师的实际课堂教学中深深体会到了教学的意义所在,下面是我在本次活动后的教学收获和自我反思。
(一)教学收获本次观摩的____节课各有千秋。
可以说每个参赛的选手是八仙过海、各显神通。
他们都带来了新颖的教学理念和教学课件,主要表现在以下几个方面:1.先进的教学设计理念,彰显教育魅力。
大多数教师的教学设计理念先进,关注了新课标的要求,关注了学生的发展,符合素质教育的具备要求,体现了“教学方式带动学习方式转变”的时代要求。
如井冈山中学的康昭红老师课前做足了准备,在讲“主要山脉走向”时,首先是让学生拿着发放的“山脉卡”来到讲台前粘贴“自己的答案”,随着教师讲解深度的增加,同学们的记忆更加深刻,学生掌握的情况通过黑板上“山脉卡”的一移一动一目了然;又如老师在提出“我国山区面积广大对我国发展的利弊”的问题后,让学生独立进行思考分析,但“你需要什么资料”教师轻轻点击鼠标即展示出了学生之所需,如我国的农业、林业以及畜牧业的发展等方方面面,教师的专业魅力尽情释放了出来,不得不令人佩服。
2.教学环节设计合理、丰富多彩,引人入胜。
灵活多样的课堂环节设计不仅有助于培养学生自主学习、探究学习、合作学习的方法和能力,也尽情展示了教师驾驭课堂的能力。
除了常规的教学环节,不少选手设计了“学生反思反馈”、“关注身边问题探究”等课堂活动。
除了传统环节名称外,一些选手设计的环节名称更时尚、醒目,比如我行我秀、我的地盘我做主、角色扮演、小小播报员(播报天气预报)等等。
如“你问我答”等环节设计,不仅检测出学生对课堂学习的重视程度,以及发现问题、分析问题和解决问题的能力,更奠定了课堂良好学习氛围的基础——学生主动参与是保证学习效果的前提。
3.课件制作精良,现代教学手段运用得当。
高中地理教学法评课记
介绍
本次评课记是对高中地理教学法的评价和总结,旨在探索有效
的教学方法,提高学生的研究效果和兴趣。
教学目标
1. 通过本次评课,评价目前所采用的地理教学法的优点和问题。
2. 提出改进地理教学法的建议,以更好地满足学生的研究需求。
3. 增进教师之间的交流和合作,共同提升地理教学水平。
方法
评价现有教学法
1. 分析目前使用的教学法在课堂中的表现。
2. 考虑教学法对学生研究效果和兴趣的影响。
3. 总结已经取得的成果和困难。
提出改进建议
1. 根据评价结果,提出改进地理教学法的具体措施。
2. 探索创新的教学方法,如以案例、实地考察等方式来加深学
生的理解和实践能力。
3. 在课堂中加入多媒体和互动教学的元素,提高学生的研究积
极性。
促进交流和合作
1. 在教师团队中组织教学经验分享会,交流各自的教学心得。
2. 鼓励教师进行合作教学,共同研究和改进地理教学方法。
3. 建立教学资源共享平台,方便教师之间的交流和研究。
结论
通过本次评课记,我们可以深入了解地理教学法的优点和问题,提出改进建议,并促进教师之间的交流与合作。
这将有助于提高地
理教学质量,激发学生的学习兴趣和积极性。
同时,我们也要不断
探索创新的教学方法,不断追求更高的教学效果。
高中地理听课评课记录篇一:地理学科评课稿地理评课稿(整理)(一)从教学目标上分析体现了新课程“以学生发展为本”的价值追求。
如何正确理解这三个目标之间的关系,也就成了如何准确把握教学目标,如何正确地评价课堂教学的关键。
(二)从处理教材上做出分析是否突出了重点,突破了难点,抓住了关键。
(三)从教学程序上分析1、看教学思路设计写作要有思路,写文章要有思路,上课同样要有思路,这就是教学思路。
教学思路是教师上课的脉络和主线,它是根据教学内容和学生水平两个方面的实际情况设计出来的。
它反映一系列教学措施怎样编排组合,怎样衔接过渡,怎样安排详略,怎样安排讲练等。
一是要看教学思路设计符不符合教学内容实际,符不符合学生实际;二是要看教学思路的设计是不是有一定的独创性,超凡脱俗给学生以新鲜的感受;三是看教学思路的层次,1脉络是不是清晰;四是看教师在课堂上教学思路实际运作有效果。
2、看课堂结构安排教学思路与课堂结构既有区别又有联系,教学思路侧重教材处理,反映教师课堂教学纵向教学脉络,而课堂结构侧重教法设计,课堂结构也称为教学环节或步骤。
课堂结构的不同,也会产生不同的课堂效果。
可见课堂结构设计是十分重要的。
通常一节好课的结构是结构严谨、环环相扣,过渡自然,时间分配合理,密度适中,效率高。
计算授课者的教学时间设计,能较好地了解授课者授课重点、结构安排授课时间设计包括:教学环节的时间分配与衔接是否恰当。
(四)从教学方法和手段上分析1、看是不是量体裁衣,优选活用一种好的教学方法总是相对而言的,它总是因课程,因学生,因教师自身特点而相应变化的。
也就是说教学方法的选择要量体裁衣,灵活运用。
2、看教学方法的多样化教学方法最忌单调死板,再好的方法天天照搬,也会令人生厌。
使课堂教学超凡脱俗,常教常新,富有艺术性。
3、看教学方法的改革与创新评析教师的教学方法既要评常规,还要看改革与创新。
充2分利用现代信息技术,是教学发展的时代要求。
信息技术为教师提供了更广阔的知识空间,它为各科教学注入了新的活力,为教师传授知识、学生学好用好知识提供了坚实的技术保障。
江苏省淮州中学高中地理教研组公开课评课记录一、评王名扬老师课1.葛志刚老师评首先,教学目标的确定符合课程标准,联系学生实际,从认知目标、能力目标、情感态度以及美育目标,很好的把握学生心理,考虑个体差异进行系统设计。
其次,教学进程设计,充分调动学生主动性,体现以学生为本,以学生为主体的教学原则,采用问答的形式,充分挖掘学生内在潜力以及原有知识储备,并有机结合课本自身实际,受到了良好的效果。
再次,在教学突破口选择上,把握了本课的主旨:“南极洲自然地理特征的成因”这一核心问题,并让学生自主找答案,依次通贯全文。
最后,以考点为依据,在讲的基础上注重练习,使学生的知识尽快地掌握和巩固,也是这堂课的亮点之处。
总的来说,王老师的这堂课带给我们很多学习的地方,我们也从中受到了很大的启示。
但是,在我看来,成功的同时也存在着一些瑕疵。
即:王老师还可以在课堂上采用学生互相讨论的方法,让更多的学生积极地参与到课堂中来,成为真正的课堂的主人。
还有可能因为王老师说话语速较快或其他原因,使得下面听得不是非常清楚,如果王老师在这两个方面稍加注意,相信这堂课将是完美无缺的,也是值得我们学习的。
2.陶金玉主任评王老师的公开课给我留下了很深的印象。
下面我就粗浅的评论一下他那堂课的得与失。
在地理教学中,我最大的感受是课堂教学是一门艺术,因此要想方设法地精心上好每一堂课。
而在公开课中,它不仅能展示了教师的才华,而且更能促进学生真正的发展。
王老师真正做到了使课堂教学返朴归真,这也正是他一贯“朴实、真实、扎实”教学风格的体现。
在课堂教学中,师生角色定位比较准确。
王老师既尊重了学生的主体地位,又发挥教师的主导作用,积极营造民主和谐的课堂氛围。
后来,我还体会到那么几点。
如他没有运用华而不实的多媒体教学手段,他的教学语言没有半分的夸张,他也没有过头的表演动作,更不会有对学生的调侃和煽情。
或许是对王老师朴实、实在的为人比较了解吧,我对他的公开课还是以“朴实、真实、扎实”作为结束语。
高中地理课堂互动评课记背景介绍地理课是高中阶段的必修科目,通过研究地理,学生可以了解地球的地理位置、自然地理和人文地理等知识。
然而,在传统的教学模式下,学生被动接受知识,缺乏主动性和参与性。
因此,本次评课将着重探讨地理课堂互动的重要性,并提出一些改进意见。
评课内容本次评课主要分为以下三个方面的评估:1. 学生参与度评估在课堂上,学生的参与度是评估课堂互动效果的重要指标之一。
通过观察学生的回答问题、发表观点和参与小组讨论等方式,可以评估学生参与度的高低。
为增加学生的参与度,我们可以采取以下措施:- 设计吸引学生兴趣的教学内容和教学方法,例如结合实例进行案例分析,引发学生思考和讨论。
- 创建积极的课堂氛围,鼓励学生积极参与,提供及时的反馈和认可。
- 使用互动性强的教学工具,如投影仪、电子白板等,鼓励学生互动和展示。
2. 教师引导能力评估教师在地理课堂互动中起着重要的引导作用。
教师应能够有效引导学生的思考和讨论,促使学生积极参与。
为评估教师的引导能力,可以从以下几方面进行考察:- 教师能否清晰地表达教学意图,明确研究目标,为学生提供明确的引导。
- 教师能否灵活运用多种教学方法和教学工具,以满足不同学生的需求和研究风格。
- 教师能否及时给予学生反馈和指导,引导学生进行深入思考和独立研究。
3. 教学资源评估教学资源的质量和适用性对于地理课堂互动至关重要。
评估教学资源时,可以从以下几个方面进行考察:- 教材内容是否丰富、准确、科学,并能够与学生的现实生活相联系。
- 教学辅助工具和多媒体资源的选择是否适合教学内容,能够提供有效的辅助教学效果。
- 是否有足够的教学资源供教师选择和使用,以满足不同教学需求。
总结与改进通过本次评课,我们发现地理课堂互动确实对提高学生研究效果和参与度有重要作用。
为了进一步优化地理课堂互动效果,我们可以在以下几个方面进行改进:1. 积极创设互动的研究环境,鼓励学生提出问题、分享观点,并给予适当的鼓励和肯定。
地理公开课点评与建议哎呀,大家好呀!今天咱们来聊聊最近参加的地理公开课。
说实话,这堂课真是让我既惊喜又感慨。
你说地理课嘛,以前总觉得干巴巴的,地图上那些黑乎乎的点儿和线,听着都让人想打瞌睡。
不过这次的课可不一样,简直就像一场旅行,走到哪儿都是风景,哈哈,特别带劲。
先说说老师,真的是个活宝!一进教室,老师就像开了挂一样,精神抖擞,眼睛里闪着光,讲起地理来的那叫一个得心应手。
老师用的不是那些教科书上千篇一律的枯燥内容,而是一些有趣的故事,真是让人耳目一新。
听他说到某个地方的风俗习惯,竟然让人有种身临其境的感觉,仿佛能闻到那儿的空气,感受到那儿的热情。
大家都笑得特别开心,有的甚至还跟着老师模仿起当地的方言,气氛一下子就轻松了不少。
然后嘛,课堂上还用了很多互动环节,嘿,真是让人没想到。
老师问大家各种问题,有些问题我一开始还觉得有点冷门,结果大家纷纷举手,气氛一下子热烈起来。
那些同学可真是各显神通,五花八门的答案让人听得忍俊不禁。
原来,地理课不仅仅是学习知识,也可以让我们一起分享彼此的见闻,太有趣了。
还有一个小环节,老师让我们用手机查找一些奇奇怪怪的地理知识,大家都像打了鸡血似的,争先恐后地找资料,像是开启了一场无形的竞赛,那个劲儿,真的是热火朝天。
这堂课也有些小建议。
虽然课程内容丰富,但有时候老师讲得太快,特别是那些细节,可能有点儿跟不上。
像我这样的“地理小白”,听得有点儿懵圈。
也许可以再慢一点,给大家更多时间消化消化,不然就像吃了快餐,虽然过瘾,但消化不良。
课后可以组织个小讨论,大家可以说说自己对课堂内容的看法,交流交流,这样更能加深印象,对不对?有一点特别值得一提的就是老师对地理的热情,简直传染力爆表。
每当老师提到某个地方的风景,眼神里都闪着光,那种热爱真的是感染了我,让我对地理的兴趣蹭蹭往上涨。
想想自己以前对地理的无感,现在竟然有点想去看看那些老师提到的地方了,真是太神奇了。
老师说得对,地理不仅仅是书本上的知识,更是我们生活的一部分,是理解世界的钥匙。
评课记录时间:9月25 第二节授课人:林勇堂授课内容:地球公转的地理意义授课思路:根据教学大纲的要求确定教学目标,重难点。
根据黄赤交角的大小,定义引伸出影响----太阳直射点的移动。
针对高一学生基础较差的现实,组织知识网络,讲解基础。
在讲课过程中插入练习对学生学习的知识进行巩固。
在讲课过程中添入活动内容体现研究性徐学习,最后小测验利用了学案,同时巩固了知识。
评课参与人:高一组全体人员,高二组全体人员,高三组全体人员高一组代表:付明丽课件的运用十分到位,效率高,形象,学生学习起来比较容易。
课讲的主次分明,黄赤交角明了突出。
公转示意图形象生动,由全部到局部点出,学生理解深刻。
不足:题目较少,学生练习有些少,学生讨论后应多做些题,更好的掌握基础。
高二组代表:尹中秀时间短但是课件制作的十分的好,很不容易。
课件的运用可以将抽象的问题具体化,整堂课流畅。
重难点突出,黄赤交角的讲解形象。
重点突破,近远点的速度快慢原因讲解很好。
质疑反思,学生讨论十分恰当。
不足:昼长的变化是动的,昼夜长短的变化应该运用更多的动画,使其更加形象。
高三组代表:尤志轩运用课件效率很高,讲课过程一气呵成。
(1)以教学大纲为本,知识延伸的好;(2)知识的横向纵向联系脉络清晰;(3)讲解全面,但注重基础性知识;(4)有探究性学习的意识,学生动脑动手能力加大;(5)媒体的运用,直观形象,以后应尽量的使用。
总结性评价:评价人:陈主任从其他老师及学生的反映看,效果很好。
示范课的作用是有助于青年教师的培养,教师之间应该相互学习。
首先在上课之始展示教学的三维目标,让学生了解学习的目的,学习有目的性。
多媒体的使用可以节约时间,。
多媒体现象除了巨大的威力,画图美观科学,结合动画的使用更能引起学生的兴趣。
展示画面的同时,穿插提问讲解,师生互动的好。
学生积极参与,讲练结合及时训练。
多媒体使用的一个缺点就是把握不好速度的问题,要注意给学生一个思考回味的时间。
讲课的时候前半段讲得较快,有些前紧后松。
江苏省淮州中学高中地理教研组公开课评课记录2005.11.29一、评王名扬老师课1.葛志刚老师评首先,教学目标的确定符合课程标准,联系学生实际,从认知目标、能力目标、情感态度以及美育目标,很好的把握学生心理,考虑个体差异进行系统设计。
其次,教学进程设计,充分调动学生主动性,体现以学生为本,以学生为主体的教学原则,采用问答的形式,充分挖掘学生内在潜力以及原有知识储备,并有机结合课本自身实际,受到了良好的效果。
再次,在教学突破口选择上,把握了本课的主旨:“南极洲自然地理特征的成因”这一核心问题,并让学生自主找答案,依次通贯全文。
最后,以考点为依据,在讲的基础上注重练习,使学生的知识尽快地掌握和巩固,也是这堂课的亮点之处。
总的来说,王老师的这堂课带给我们很多学习的地方,我们也从中受到了很大的启示。
但是,在我看来,成功的同时也存在着一些瑕疵。
即:王老师还可以在课堂上采用学生互相讨论的方法,让更多的学生积极地参与到课堂中来,成为真正的课堂的主人。
还有可能因为王老师说话语速较快或其他原因,使得下面听得不是非常清楚,如果王老师在这两个方面稍加注意,相信这堂课将是完美无缺的,也是值得我们学习的。
2.陶金玉主任评王老师的公开课给我留下了很深的印象。
下面我就粗浅的评论一下他那堂课的得与失。
在地理教学中,我最大的感受是课堂教学是一门艺术,因此要想方设法地精心上好每一堂课。
而在公开课中,它不仅能展示了教师的才华,而且更能促进学生真正的发展。
王老师真正做到了使课堂教学返朴归真,这也正是他一贯“朴实、真实、扎实”教学风格的体现。
在课堂教学中,师生角色定位比较准确。
王老师既尊重了学生的主体地位,又发挥教师的主导作用,积极营造民主和谐的课堂氛围。
后来,我还体会到那么几点。
如他没有运用华而不实的多媒体教学手段,他的教学语言没有半分的夸张,他也没有过头的表演动作,更不会有对学生的调侃和煽情。
或许是对王老师朴实、实在的为人比较了解吧,我对他的公开课还是以“朴实、真实、扎实”作为结束语。
3.王雷老师评王老师的课内容丰富,但由于有一个顺畅的思路在引导,整堂课显得很紧凑,却不让人觉得这堂课很长,同时也很好地完成了王老师自己所确定的教学目标。
这堂课有以下几个方面给我留下了深刻的印象。
首先从整堂课的结构思路上讲,主要有灵活和清晰两个特点。
所谓灵活,是指王老师在对结构的处理上打破了传统的程序化的模式,改变了以往从头分析到脚的步骤,根据内容的重点、难点,来安排课堂设计的结构,可谓灵活。
其次,王老师还相当重视课堂上的训练,一方面引起了学生的自主思考,调动了学生参与的积极性,另一方面,更是能够巩固学生当堂掌握的知识,从这堂课的实际情况来看,的确,效果相当好。
还有就是内容充实,能够很好地呈现资料,图片等辅助手段,帮助学生理解,可谓恰倒好处。
这个过程也给了我不少启发,比如作为老师最重要的是要善于、勤于钻研教材,要积极地与前辈、老教师交流,善于学习、善于吸取,除此之外,还要多向相关的杂志、论著学习,来提高自身的水平。
总之一句话,新教师必须积极、虚心、不断地学习。
二、评王家能老师课1.王步广老师评我通过对这一节课的观摩,有以下感触。
讲课达到了“活、细、实”结合,巧妙地将作者介绍安排到了教学中间,给学生又一种新鲜感。
同时,王老师在灵活的教学安排下,又很务实,充分达到了教学的目标。
王老师在教学中充分发挥了主导作用,而作为主体地位的学生,通过多种形式的训练,,有利于增强学生对语言的运用能力,又调动了学生的积极性。
这一节课中包含着丰富的内容,但王老师仍然能保证思路清晰,重点突出,这需要一名教师有扎实的教学基本功和丰富的教学经验。
同时,我认为本节课也有少许不足。
可能由于一节课时间的限制,王老师对个别内容发散和展开不够。
每个人对同一个问题可能会有不同的思维,不同的见解,所以对学生的回答应多宽容,先鼓励肯定,再指出不足,以调动学生发言的积极性。
所有这些是我在这节课的感受,总体上较成功地完成了教学目标,重难点突出,整节课在师生共同讨论、分析课本内容和训练中,时间不知不觉地过去,把学生从“学会”渐渐引导到了“会学”。
2.蔡军老师评从整体上看,这节课是比较成功的,其他方面我就不谈了,这里我谈一谈感触较深的几个方面。
(1)主要优点a.导语符合学生的基础,能引起学生的共鸣和参与。
b.从教学程序上看,本课结构和思路清晰,对课本的大体框架把握较好。
c.从教学内容上看,本课抓住了一个“准”字,即重点、难点的确立准确。
紧紧围绕气候的形成和分布规律这个话题去引导和启发学生。
d.从教学效果上看,比较理想。
学生能结合课本独立思考且能简单地阐释出气候的分布规律。
e.从教学结构上看,本节课完整。
在完成教学内容前,不忘对所学知识回顾和总结,且图示的方式运用简洁、一目了然。
(2) 主要问题a.对本文的内容虽抓住了重难点,但缺乏深层的理解和分析,没有挖掘出气候形成的根源。
b.教学环节方面,前松后紧,时间的把握不是很协调,导致后面内容安排较粗糙。
(3) 主要意见a.我个人认为,气候的形成和分布规律是一个复杂的问题,要深刻地理解和分析它是件不容易的事情,这不仅要求教师有较深厚的底蕴,且要求学生也要有一定的理解水平,只有这样,才会有理想的课堂互动。
b.我认为,由于本课内容较多,课堂上可以取消教师细致分析每种气候成因的环节,以免占用不必要的时间。
而正因为在这一点上花了较长时间,导致后面的内容没有时间去讲解、分析,只好匆匆一笔带过。
以上是我对本节课的一点浅见,不当之处请批评指正。
3. 王名扬老师评王老师的这堂课总的来说,无论是分析,还是训练,看得出,都是经过精心准备的。
导入新课新颖,无论是导语的设计,课本内容的挖掘,还是对学生的能力、学生的学习兴趣的培养,都很到位。
并且在教学中,还适时地进行了思想和道德教育,将教书与育人有机的结合起来。
除此以外,王老师还注重对学生的及时训练,而且训练的题目亦是紧扣课本内容的。
总之,听王老师的课就犹如漫步于林荫小道,微风拂面,送来缕缕清香,令人心旷神怡。
当然,做为一节公开课,王老师的课还存在着一些不足,比如说对课本内容的整体把握比较淡薄,对学生的讨论引导稍欠火候等。
以上是我听课后的一些感受,不当之处,敬请指教!4.王彩云老师评执教者在教学过程中充分体现了教改精神,以学生为主体,教师为主导,发挥了学生的智慧,营造了和谐、互动、探究、创新的良好的学习情境和氛围。
王老师的这堂课总的来说,是很好的。
无论是从导语的设计,课本内容的挖掘,还是对学生的能力训练,看得出,都是经过精心准备的。
当然,这里也存在一些问题容我们一起商量。
首先是教材的处理有些不足,在材料的细节上还是缺乏渗透。
其次,上课时的激情还可以再充沛些。
课堂语言应该是丰富多彩且抑扬顿挫的。
而语文课,更需要教师的全身心投入,投入理想,投入信念,投入人格,投入情感,投入个性,投入热情……也可以说,是投入整个生命。
三、市教育局教研室地理教研员何凤川老师评两位老师课本周的两节地理公开课,目的清晰明确,内容安排得当,•方法较灵活,组织严密紧凑,符合大纲的要求,•是两节比较成功的好课。
其特色在于:1、大胆实践图示教学法,加强直观性教学。
图示教学法是一种以图形为教学手段,•揭示地理事物现象或本质的特征,以激发学生跳跃式思维,加快教学进程的一种方法。
由于图示教学法把教材的重点高度概括,浓缩到一幅地图上,其结果是把地理知识化繁为简、化具体为概括、化分散为集中、化感性为理性、变抽象为形象、变静为动。
因此,它有利于调动学生学习的积极性,促进学生对知识的理解和记忆,也充分体现了地理教学的特点。
2、强调学生的主体地位,寓能力培养于活动之中。
新教材安排了大量的“读图”、“想一想”、“做一做”、“读一读”等活动项目,教师在教学过程中充分利用这些生动活泼、形式多样的活动内容,通过调动学生眼、脑、手、口多感官积极活动,培养了学生主动参与课堂活动的意识,也开发了学生的智能。
通过自学教材、读图、指图、填图、启发提问等多途径培养学生的多种地理能力,知识学习和技能训练同步进行。
3、注意创设教学情境,增强教学活力。
从学生心理特点出发,根据教材中蕴含的情境因素,精心创设教学情境,渲染课堂气氛,让学生置身于特定的情境之中学习知识,今天的两节课主要是利用激疑创设理智教学情境和利用板图创设动态教学情境,有效增强教学的活力,发展学生的智力。
4、改变教法、注意师生共同活动。
这两节课的整体教学思路都是边讲边指图、边提问、边板图、紧扣学生思路进行教学,将综合法和比较法联系起来,加以运用,师生感情交流比较融洽,双边活动协调、自然。
5、体现学习方法的指导。
教师善于挖掘教材中的学法指导因素,把学法指导纳入教学内容,做了一些尝试。
通过典型题训练法,思考解疑法、读图法、析图法、绘图法等一些环节,对学生进行学法指导,帮助学生掌握好地理知识,尤其是图像系统。
6、优化教学手段。
大量使用图片教学,即增加了课堂容量,又活跃课堂气氛,调动学生积极性,从而取得了较好的教学效果。
7、讲课是通过有声语言来传授知识的,要求教师说得准确、简练、生动、形象、清晰、重视语言的表达效果。
今天的两节课语言具有一定的科学性、准确性、但生动、形象不足,应增强感染力和趣味性。