消防应急灯具技术要求
- 格式:docx
- 大小:12.43 KB
- 文档页数:10
应急照明设计说明
1、依据《建筑设计防火规范》GB 50016-2014(2018年版)要求,走廊、缓冲间区域设置疏散指示和疏散照明。
1)公共场所应急照明一般按正常照明的10%~15%设置。
消防应急照明灯具的照度标准:
a)疏散走道的地面最低水平照度不应低于1.0lx;
b)楼梯间内的地面最低水平照度不应低于5.0lx;
2)在公共走道、楼梯间、消防前室等场所设置疏散照明;
3)在疏散走道和安全出口处均设置灯光疏散指示标志。
应急照明灯和疏散指示标志灯定货时应带保护罩(玻璃或其它不燃烧材料制作)。
本工程疏散照明采用双电源供电,应急灯具自带蓄电池电源。
疏散照明在火灾时,设有自动点亮措施。
其相关技术要求应满足<<消防应急灯具>>(GB17945-2010)及《消防安全标志第1部分:标志》GB13495.1-2015相关条款的要求。
消防配电及消防控制设备应设明显消防标识,并应满足当地消防部门的相关规定及要求。
4)安全出口标志灯、疏散指示灯,疏散楼梯、走道应急照明灯采用蓄电池供电,应急照明持续供电时间应大于60min。
5)应急照明火灾时由消防控制室自动控制点亮全部应急照明灯。
5.火灾应急照明灯具的具体型号由业主方自行确定。
潮湿场所的灯具应采用防水防尘型灯具。
安全出口标志灯疏散照明灯。
消防应急照明中对各处的照度要求
1. 安全通道和出口照度要求:消防应急照明的首要目的是为了保障
人员安全疏散,因此安全通道和出口的照度要求相对较高。
根据国内经验,安全通道和出口的照度要求一般为10lx至20lx。
这样的照度水平可以确
保人们在紧急情况下能够清晰地看到安全通道和出口,并且准确地判断方向。
2. 疏散通道和安全设施照度要求:疏散通道是指人员疏散过程中经
过的楼梯、走廊等区域,安全设施是指消防器材、逃生标识等。
对于疏散
通道和安全设施,照度要求一般为5lx至10lx。
这样的照度水平可以确
保人们在疏散过程中能够清晰地看到疏散通道和安全设施,从而安全快速
地疏散到安全区域。
3. 灭火设备和灭火器照度要求:在火灾中,灭火设备和灭火器的使
用至关重要。
因此,对于灭火设备和灭火器,照度要求相对较高,一般为20lx至50lx。
这样的照度水平可以确保人们能够清晰地找到灭火设备和
灭火器,并快速使用进行灭火。
4. 应急指示标识照度要求:应急指示标识是指在火灾情况下,为了
方便人员疏散和灭火工作,设置的指示标识。
对于应急指示标识,照度要
求一般为50lx至100lx。
这样的照度水平可以确保人们清晰地识别应急
指示标识,从而准确地进行疏散和灭火。
以上是消防应急照明中对各处的照度要求的一般规定。
需要根据实际
情况,如建筑物的类型、规模、使用功能等进行具体的要求制定,并且需
要遵守国内相关标准和法规的规定。
同时,需要定期检查和维护照明设备
和系统,确保其正常工作和良好的照度效果。
中级消防考试中消防应急灯具的分类一、消防应急灯具的一般类型消防应急照明和疏散指示系统是为人员疏散和发生火灾时仍需工作的场所提供照明和疏散指示的系统。
消防应急灯具为人员疏散、消防作业提供照明和指示标志的各类灯具,包括消防应急照明灯具和消防应急标志灯具。
其中主电源和蓄电池电源额定工作电压均不大于DC36V的消防应急灯具为A型消防应急灯具。
1. 消防应急照明灯具为人员疏散和发生火灾时仍需工作的场所提供照明的灯具。
2. 消防应急标志灯具用图形、文字指示疏散方向,指示疏散出口安全出口、楼层、避难层(间)、残疾人通道的灯具。
二、消防应急灯具技术要求1.灯具的选择应符合下列规定:(1)应选择采用节能光源的灯具,消防应急照明灯具(以下简称“照明灯”)的光源色温不应低于2700K。
(2)不应采用蓄光型指示标志替代消防应急标志灯具(以下简称“标志灯”)。
(3)灯具的蓄电池电源宜优先选择安全性高、不含重金属等对环境有害物质的蓄电池。
(4)设置在距地面8m及以下的灯具的电压等级及供电方式应符合下列规定:1)应选择A型灯具;2)地面上设置的标志灯应选择集中电源A型灯具;3)未设置消防控制室的住宅建筑,疏散走道、楼梯间等场所可选择自带电源B型灯具。
(5)灯具面板或灯罩的材质应符合下列规定:1)除地面上设置的标志灯的面板可以采用厚度4mm及以上的钢化玻璃外,设置在距地面1m及以下的标志灯的面板或灯罩不应采用易碎材料或玻璃材质;2)在顶棚、疏散路径上方设置的灯具的面板或灯罩不应采用玻璃材质。
(6)标志灯的规格应符合下列规定:1)室内高度大于4.5m的场所,应选择特大型或大型标志灯;2)室内高度为3.5m~4.5m的场所,应选择大型或中型标志灯;3)室内高度小于3.5m的场所,应选择中型或小型标志灯。
(7)灯具及其连接附件的防护等级应符合下列规定:1)在室外或地面上设置时,防护等级不应低于IP67;2)在隧道场所、潮湿场所内设置时,防护等级不应低于IP65;3)B型灯具的防护等级不应低于IP34。
应急照明灯具安全要求1. 引言应急照明灯具是在突发情况下提供照明和安全疏散的关键设备。
为确保应急照明灯具的安全性能,有必要明确和遵守一定的安全要求。
本文档旨在介绍应急照明灯具的安全要求,帮助用户和维护人员更好地了解和操作应急照明灯具。
2. 灯具安装要求•应急照明灯具的安装位置应符合相关的规定,如灯具距离出口的距离、灯具高度等应满足建筑设计和消防安全规范。
•灯具的电源线应采用符合国家标准的电线和插头连接。
•灯具的安装应稳固可靠,防止在地震、风雨等自然灾害中脱落或掉落。
•灯具应正确连接地线,确保安全接地。
•在安装位置附近不能有遮挡或阻挡灯具的物体,以确保灯具能正常照明。
3. 灯具电源供应要求•应急照明灯具的电源供应应采用双回路供电,即正常电源和备用电源。
正常电源在正常情况下为灯具供电,备用电源一旦正常电源发生故障时自动切换为灯具供电。
•灯具的电源供应系统应经过严格的电气设备检测和测试,确保正常电源和备用电源的可靠性。
•备用电源应设置在不容易受到故障影响的位置,同时应保证备用电源的电力储备能满足应急照明灯具的持续运行时间。
4. 灯具电池要求•应急照明灯具的电池应具有高能量密度、长寿命、低自放电率等特点。
•电池应具备防过充、防过放、防短路等保护功能,以确保电池使用过程中不发生意外情况。
•电池的充电和放电性能应稳定可靠,可承受多次充放电循环。
•在长期不使用时,电池应定期进行放电和充电,以延长电池使用寿命。
5. 灯具自检要求•应急照明灯具应配备自动自检功能,能够定期检测灯具的正常运行状态,包括电池充电情况、灯具亮度等。
-在自检过程中,灯具应能够发现和报警故障或异常情况,并采取相应的措施进行修复。
•除了自动自检外,应急照明灯具还应具备手动测试按钮,以便用户在需要时进行人工测试。
6. 灯具维护要求•应急照明灯具的维护人员应定期进行维护和检修工作,包括灯泡更换、电池充电、电线连接等。
•维护人员应经过专门的培训,具备相应的技术知识和技能,以确保维护工作的安全和可靠性。
消防灯具最新规范标准随着城市化进程的加快和建筑业的快速发展,消防安全问题日益受到重视。
消防灯具作为重要的消防设施之一,在火灾发生时为人员疏散和救援行动提供必要的照明,其性能和质量直接关系到人员安全和财产保护。
以下是最新的消防灯具规范标准:1. 产品分类:消防灯具根据使用环境和功能需求,分为应急照明灯、安全出口指示灯、疏散指示灯等。
2. 性能要求:- 应急照明灯应具备至少90分钟的持续照明时间。
- 安全出口指示灯和疏散指示灯应具备至少30分钟的持续照明时间。
- 所有消防灯具应能在断电后立即自动切换到应急模式。
3. 技术参数:- 灯具的额定功率应符合设计要求,且不超过产品标称值。
- 应急照明灯的照度应满足疏散通道和安全出口的照明需求。
4. 安装要求:- 应急照明灯应安装在疏散通道、楼梯间等关键位置。
- 安全出口指示灯应安装在每个安全出口的上方或附近。
- 疏散指示灯应沿疏散路线均匀分布,确保疏散路径清晰可见。
5. 维护与检查:- 消防灯具应定期进行维护检查,确保其功能正常。
- 应每半年至少进行一次全面的功能测试。
6. 材料与结构:- 消防灯具的外壳应采用阻燃材料,以防止火灾蔓延。
- 灯具的结构设计应保证在高温和烟雾环境下的可靠性。
7. 标识与认证:- 所有消防灯具应有清晰的产品标识,包括生产厂家、型号、额定功率等信息。
- 产品应通过国家或行业标准的认证,并附有相应的认证标志。
8. 环境适应性:- 消防灯具应能适应不同的环境条件,包括温度、湿度等。
9. 智能化发展:- 鼓励采用智能化技术,如通过传感器自动检测火灾并启动应急照明,或与智能疏散系统联动。
10. 安全标准:- 消防灯具的设计和制造应符合国家电气安全标准,防止电气火灾的发生。
通过遵循这些规范标准,可以确保消防灯具在关键时刻发挥其应有的作用,为人员安全疏散提供有力保障。
同时,这些标准也有助于提高消防灯具的质量和性能,推动消防产品的技术进步和创新发展。
消防应急灯具使用说明书1概述:灯具平时接入市电,自动向内置电池充电。
当断电时能自动燃亮,维持一定时间的照明。
本系列灯具各项技术指标完全符合《GB17945-2000》的要求。
在应急工作时有较高的亮度及较长的应急照明时间,适用于高楼、宾馆、商场、影剧院等不可断电的重要场所,作应急照明及疏散标志之用。
本灯具分应急照明型和平时应急两用型。
2主要技术指标:(1)输入电源电压:220V±10% 50HZ(2)应急照明时间:≥90分钟(3)光源:荧光灯、节能灯、卤素灯、白炽灯,LED和电致发光板。
(4)配用电池种类:鎘镍电池(山东淄博迪生电源有限公司产品)充放电次数≥300次(5)使用环境温度:0℃~35℃3 使用说明:(1)将灯具安装在所需位置,应急电源和灯具按图示要求连接。
(2)按照产品外壳上接线图的要求外接控制线路。
[1(绿线)接零线;2(红线)接相线;3(黄线)接交流点灯控制线,开关由用户自行外接](3)把应急电源内的电池组熔丝管装上。
(熔丝管规格:5*20/5A)(4)产品安装完毕,接通电源,合上开关K灯亮;断开开关K灯灭。
切断电源,灯应急亮,说明灯具正常工作。
(5)安装时请严格按照上述步骤操作。
4:维护保养:(1)灯具内装电池呈放电态出厂,欲使本灯具正常工作,必需先通电24小时以上,保证电池充足电。
充放二个循环以上,电池能达到最佳状态。
(2)本产品在使用过程中未遇紧急情况不得连续、频繁断电。
(3)为确保本产品在断电时能可靠工作,要求用户定期进行灯具应急性能检查(即断电检查)。
在进行灯具性能检查时,必须在光源完好的情况下试验,严禁空载断电试验,以免损坏应急装置。
5注意事项:(1)放电时间:产品自出厂起一年内,灯具在充足电后放电的时间应不少于90分钟,以后随充放电次数增加,内装电池容量将逐步下降,灯具放电时间也随着下降。
(2)灯具在应急点燃至灯自行熄灭,即电池放电完毕后,须通电24小时以上方能恢复工作。
《消防应急照明和疏散指示系统技术标准》消防应急照明和疏散指示系统技术标准。
消防应急照明和疏散指示系统是建筑物内部重要的安全设备,其设计和安装需要符合一定的技术标准。
本文将对消防应急照明和疏散指示系统技术标准进行详细介绍,以便相关从业人员能够准确理解并遵守相关规定,确保建筑物内部在火灾等紧急情况下能够迅速、有序地疏散。
一、系统设计标准。
1. 照明系统设计应满足建筑物内部的照明需求,保证在火灾等紧急情况下能够提供充足的照明,确保人员能够清晰地看到疏散通道和安全出口。
2. 疏散指示系统应设置在建筑物内部的关键位置,包括走廊、楼梯间、安全出口等处,并应采用明确、易于识别的指示标识,指示方向清晰,确保人员能够快速找到安全出口。
3. 设计应考虑建筑物内部的结构和功能布局,合理设置照明和指示系统的位置和数量,确保全面覆盖,避免死角和盲区,提高疏散效率。
二、设备选用标准。
1. 照明设备应选用符合国家标准的LED照明灯具,具有高亮度、低功耗、长寿命等特点,能够在紧急情况下提供稳定、持久的照明。
2. 疏散指示系统应选用明确的指示标识,包括指示灯、逃生指示标识等,应具有防水防尘、耐高温等特性,确保在紧急情况下能够正常工作。
3. 设备选用应考虑设备的可靠性和稳定性,避免因设备故障导致照明和指示系统无法正常工作,影响疏散安全。
三、安装和维护标准。
1. 安装应由具有相关资质和经验的专业人员进行,严格按照设计要求进行安装,确保设备位置准确、连接可靠,避免因安装不当导致设备故障。
2. 定期进行设备的维护和检查,确保照明和指示系统的正常运行,及时发现并排除潜在故障,保证系统在紧急情况下能够可靠工作。
3. 维护和检查记录应及时记录并保存,对设备的维护和检查情况进行定期总结和评估,及时更新和修复设备,确保系统的长期稳定运行。
四、应急演练标准。
1. 定期组织建筑物内部的应急疏散演练,让建筑物内的人员熟悉疏散通道和安全出口的位置,提高疏散效率和安全意识。
消防应急灯及普通灯具一.型号及数量二.技术要求消防应急灯具的应急转换时间应不大于。
消防应急标志灯的应急工作时间应大于,消防应急照明灯的应急工作时间应大于。
消防应急标志灯的标志颜色应为绿色(光源发光时)。
其表面亮度应满足下述要求:图形和文字的表面最小亮度应不小于,最大亮度应不大于。
消防应急照明灯从主电源转换到应急电源供电时,双头灯系列、电子节能灯系列的光通量应不低于光源在额定电压时光通量的,荧光灯系列的光通量应大于光源在额定电压时光通量的。
使用荧光灯管为光源的消防应急灯具不应将启辉器接入应急回路。
消防应急灯具的应急状态不应受其主电供电线短路、接地的影响。
消防应急标志灯、双头灯应设模拟主电源供电故障的自复式实验按钮。
消防应急标志灯、双头灯应设主电、充电、故障状态指示灯。
主电状态用绿色,充电状态用红色,故障状态用黄色。
防应急灯具在处于未接入光源、光源不能正常工作或光源规格不符合要求等异常状态时,内部元件表面最高温度不应超过℃,且不影响电池的正常充电。
光源回复后,消防应急灯具应能正常工作。
消防应急灯具应有过充电保护和充电回路短路保护,充电回路短路时其内部元件表面的最高温度不应超过℃。
重新安装电池后,消防应急灯具应能正常工作。
消防应急灯具应有过充电保护和充电回路短路保护,充电回路短路时其内部元件表面的最高温度不应超过℃。
重新安装电池后,消防应急灯具应能正常工作。
消防应急灯具应有放电保护。
电池放电终止电压应不小于额定电压的,放电终止后,在未重新充电条件下,即使电池电压回复,防应急灯具也不应重新启动。
消防应急灯具应能完成至少次的“主电状态→应急状态→主电状态”的工作状态循环。
消防应急灯具在主电电压为~范围内不应转入应急状态。
消防应急灯具由主电状态转入应急状态时的主电电压应在~范围内。
由应急状态回得到主电状态时的电压不应大于。
三.对投标人相关要求投标人应具备一般纳税人的独立法人资格和独立签订供货合同的权利的制造商或代理商,具备履行合同供货能力。
消防应急灯具技术要求消防应急灯具是指在火灾、地震等突发事件中,为人们提供紧急照明和导引作用的灯具设备。
随着科技的不断发展,消防应急灯具的技术要求也在不断提高。
下面将从可靠性、节能性、安全性和便携性四个方面介绍消防应急灯具的技术要求。
首先是可靠性。
消防应急灯具在紧急时刻需要能够正常工作,因此其可靠性是最重要的要求。
要确保消防应急灯具能够在任何环境下都能够正常工作,应在设计和制造过程中进行可靠性测试和评估。
可靠性测试应包括电池容量检测、灯具亮度和照射距离检测、防水性能检测等。
另外,为了提高可靠性,消防应急灯具应具备自动开关功能,当主电源断电时能够自动切换至备用电源工作。
其次是节能性。
消防应急灯具在没有火灾或灾难发生时,大部分时间都处于待机状态。
因此,消防应急灯具的节能性要求较高,能够尽量减少待机时的能耗。
为了实现节能,可以采用节能灯泡和LED光源,这些光源具有低能耗、高亮度和长寿命等特点。
此外,还可以加装光控开关和人体感应器等设备,根据环境光线和人员活动情况自动调节灯具的亮度和工作时间。
第三是安全性。
在火灾等紧急情况下,消防应急灯具需要快速启动,同时也要保证使用过程中的安全性。
因此,其开关设计应简单明了、易于操作,并能够保持稳定可靠。
灯具外壳应采用防火材料,在高温环境下不易熔化或燃烧。
此外,还应配备过流保护、短路保护和过热保护等安全措施,确保在使用过程中不会因为电路故障而引发火灾或安全事故。
最后是便携性。
消防应急灯具需要具备良好的便携性,方便人们在灾难发生时随时携带和使用。
因此,消防应急灯具应尽量采用轻量化设计,减少重量和体积,方便人员携带。
另外,还可以设计手柄和皮带等便携装置,方便人员在救援过程中操作和携带。
此外,还应考虑耐用性,确保灯具能够在复杂的环境下长时间使用而不损坏。
综上所述,消防应急灯具的技术要求主要包括可靠性、节能性、安全性和便携性四个方面。
可靠性要求灯具能在任何环境下正常工作;节能性要求减少待机时的能耗;安全性要求保证启动过程和使用过程的安全;便携性要求灯具方便人员携带和使用。
消防应急灯新国标GB新国标GB对消防应急灯的要求主要有以下几个方面:一是对产品的基本要求进行了明确。
新国标要求消防应急灯具有一定的紧急照明功能,能够在断电或紧急情况下为人员提供适当的照明。
同时,要求灯具具有一定的防水、防尘性能,以确保在各种恶劣环境下都能正常使用。
二是对灯具的技术要求进行了规定。
新国标要求消防应急灯具应具备一定的亮度和照射距离,以便人员能够清晰地看清周围的环境。
此外,还要求灯具的灯光能够稳定、均匀,避免出现闪烁、眩光等现象。
三是对产品的电气性能进行了规范。
新国标要求消防应急灯的电池和充电器应具有一定的防护措施,能够有效地防止电池过充、过放等安全问题。
此外,还要求灯具的充电电路应具备过压、过流、短路保护功能,以确保使用过程中的安全性。
四是对产品的可靠性能进行了要求。
新国标要求消防应急灯应具有良好的可靠性能,能够在长时间使用后依然保持正常工作状态。
此外,还要求产品能够在一定的温度范围内正常工作,并具备一定的抗振动、抗震性能。
五是对产品的质量控制要求进行了明确。
新国标规定,消防应急灯的制造商应建立合理的质量控制体系,确保产品的质量可控。
同时,要求厂家对产品进行严格的质量检测,确保产品的合格率达到一定的标准。
通过新国标GB的实施,将进一步推动我国消防应急灯行业的发展。
它的实施不仅将提高产品的质量和安全性能,保障人员的生命财产安全,也将促进行业的健康有序发展。
同时,它还将有助于减少市场的混乱竞争,提升我国消防应急灯行业的竞争力。
总之,消防应急灯是一项关乎人员生命安全的重要设备,新国标GB的实施对于提高消防应急灯的质量和安全性能具有重要意义。
随着新国标的正式实施,相信我国消防应急灯行业将迎来更加良好的发展前景。
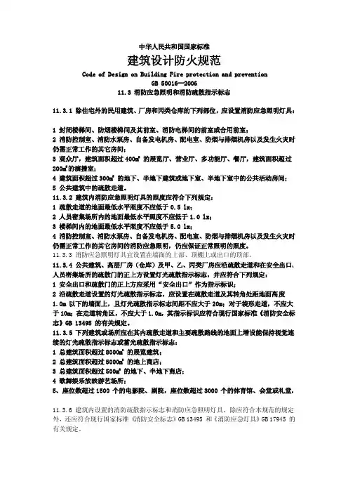
中华人民共和国国家标准建筑设计防火规范Code of Design on Building Fire protection and preventionGB50016--200611.3消防应急照明和消防疏散指示标志11.3.1除住宅外的民用建筑、厂房和丙类仓库的下列部位,应设置消防应急照明灯具:1封闭楼梯间、防烟楼梯间及其前室、消防电梯间的前室或合用前室;2消防控制室、消防水泵房、自备发电机房、配电室、防烟与排烟机房以及发生火灾时仍需正常工作的其它房间;3观众厅,建筑面积超过400m2的展览厅、营业厅、多功能厅、餐厅,建筑面积超过200m2的演播室;4建筑面积超过300m2的地下、半地下建筑或地下室、半地下室中的公共活动房间;5公共建筑中的疏散走道。
11.3.2建筑内消防应急照明灯具的照度应符合下列规定:1疏散走道的地面最低水平照度不应低于0.5lx;2人员密集场所内的地面最低水平照度不应低于1.0lx;3楼梯间内的地面最低水平照度不应低于5.0lx;4消防控制室、消防水泵房、自备发电机房、配电室、防烟与排烟机房以及发生火灾时仍需正常工作的其它房间的消防应急照明,仍应保证正常照明的照度。
11.3.3消防应急照明灯具宜设置在墙面的上部、顶棚上或出口的顶部。
11.3.4公共建筑、高层厂房(仓库)及甲、乙、丙类厂房应沿疏散走道和在安全出口、人员密集场所的疏散门的正上方设置灯光疏散指示标志,并应符合下列规定:1安全出口和疏散门的正上方应采用“安全出口”作为指示标识;2沿疏散走道设置的灯光疏散指示标志,应设置在疏散走道及其转角处距地面高度1.0m以下的墙面上,且灯光疏散指示标志间距不应大于20m;对于袋形走道,不应大于10m;在走道转角区,不应大于1.0m,其指示标识应符合现行国家标准《消防安全标志》GB13495的有关规定。
11.3.5下列建筑或场所应在其内疏散走道和主要疏散路线的地面上增设能保持视觉连续的灯光疏散指示标志或蓄光疏散指示标志:1总建筑面积超过8000m2的展览建筑;2总建筑面积超过5000m2的地上商店;3总建筑面积超过500m2的地下、半地下商店;4歌舞娱乐放映游艺场所;5、座位数超过1500个的电影院、剧院,座位数超过3000个的体育馆、会堂或礼堂。
1集中电源集中控制型标志灯的基本设置: (1)语音灯:灯具尺寸:350X 160X 20mm 功率:1W 工作电压;DC24V 应急时间:三90min(安装方式:吊装、壁挂、吸顶)安装高度:吊装时灯具底边距地 2.5m,明装时门框上方200mn处。
一、功能1.每套灯均带有独立地址编码;可通过主机远程控制实现亮灯、灭灯、频闪、语音提示功能;1.灯具自身24小时在线向主机主报运行状态:光源开路、短路;通讯线开路、短路;电源线开路、短路;2.带有中英文语音播放:“这里是安全出口”。
二.灯具安装位置1.设置于(首层或直接面向室外的楼层除外)楼梯的消防前室的门框上方。
2.首层或直接面向室外的楼层中,语音灯设置在直接面向室外的门框上方。
3.在避难层中,语音灯设置于进入避难区的门框上方。
(2)集中电源集中控制型出口灯灯具尺寸壁挂式:350x 160X20mm功率:1W 工作电压;DC24V 应急时间:三90min(安装方式:吊装、壁挂、吸顶)安装高度:吊装时灯具底边距地不大于 2.5m,明装时门框上方200mn处。
一、功能1.每套灯均带有独立地址编码;可通过主机远程控制实现开灯、灭灯、频闪功能;2.灯具自身24小时在线向主机主报运行状态:光源开路、短路;通讯线开路、短路;电源线开路、短路。
二.灯具安装位置1.长度超过20米的房间门框上方应设置出口灯。
2.在疏散走道中的门框上方应设置出口灯。
3.首层或直接面向室外的楼层中,出口灯设置于楼梯口及楼梯的消防前室的门框上方。
4.在避难层中,出口灯设置于楼梯口及楼梯的消防前室门框上方。
(3)集中电源集中控制型单面单向灯:灯具尺寸壁挂式:350x 160x20mm功率:1W 工作电压;DC24V应急时间:三90min(安装方式:吊装、壁挂、吸顶)安装高度:其灯具中心线距地1m线以下。
一、功能2.每套灯均带有独立地址编码;可通过主机远程控制实现亮灯、灭灯、频闪;3.灯具自身24小时在线向主机主报运行状态:光源开路、短路;;通讯线开路、短路;电源线开路、短路。
智能消防应急照明和疏散系统1基本规定满足GB17945-2023《消防应急照明和疏散指示系统》有关规定。
供货商设备旳主体设备灯具系统必须业已获得国家消防电子产品质量监督检查中心旳符合GB17945-2023原则旳集中控制型消防应急灯具类《型式检查汇报》。
供货商设备旳主体设备灯具系统必须业已获得公安部消防产品合格评估中心颁发旳符合GB17945-2023原则旳集中控制型消防应急灯具类《产品型式承认证书》。
供货商必须业已在当地消防部门立案;并获得当地消防部门承认旳波及动态疏散应急预案编程资格。
供货商应提供所有前期准备、设计联络、优化设计、设备材料设计选型、制造采购、监造、检查、接口调试、运送仓储、开箱检查、接口协调、试验调试、验收(含电气防火检测、建筑消防设施旳检测及消防验收)、培训、试运行(含值班值守)、竣工图绘制及直至完全交接给招标人旳所有工作, 规定期限内旳保修、维护、培训、回访及技术征询等服务。
供货商应协助配合消防局及有关部门对系统进行验收, 并提供全套有关报验文献资料。
供货商必须针对地铁系统强电磁干扰环境, 在投标方案中突出考虑设备、线路等方面旳抗干扰能力和措施, 并予以明确论述。
系统在火灾时控制区间疏散标志旳方向, 按照指向新风方向及远离火源旳原则与区间火灾排烟模式相协调。
当上行(或下行)区间发生火灾时, 需有关区间疏散指示标志灯具进行对应旳联动。
在投标过程中, 供货商应根据招标人提出旳区间疏散原则, 就区间疏散方案及系统构成做出描述。
供货商应在投标文献中应对集中电源式集中控制型智能消防应急照明和疏散系统作专题论述, 内容包括但不限于: 系统构成、配置、各重要设备技术参数。
供货商应承诺配合设计单位进行深化设计, 设备生产、供货、安装/安装督导、调试、验收、移交、培训等内容均满足本招标文献规定。
供货商可根据自己产品旳技术特点和性能提出满足本技术规格书规定旳智能消防应急照明和疏散系统处理方案及设备配置, 并详细阐明:工作原理、技术特性、技术指标和构造尺寸等。
消防紧急照明和疏散指示系统技术规范标准1.引言本文档制定了消防紧急照明和疏散指示系统的技术规范标准,目的是通过一系列的技术要求,保证系统具有可靠性、安全性和实用性,让人们在火灾等紧急情况下能够快速、有效地疏散,减少人员伤亡和财产损失。
2.技术要求2.1 系统功能要求- 疏散指示功能:系统应当在紧急情况下发布有效信号,为疏散提供明确的指导和指示。
- 照明功能:消防应急照明应当为非常态灯光,确保在火灾等紧急情况下,即使常规照明故障,也可以保持正常照明状态。
- 自检功能:系统应当具有自检功能,确保每个疏散指示灯和照明灯正常工作。
- 手动控制功能:系统应当具有手动控制功能,以方便在紧急情况下进行手动操作。
2.2 系统设计要求- 疏散指示系统应当装置在公共场所的主要进出口处和疏散通道的交叉出口处。
- 照明设备应该妥善安装,不应影响人员的逃生,不应妨碍疏散途中的人员移动,不应干扰其他设施和设备的正常使用。
- 设备应当具有防水、防潮、防尘,防电磁干扰等措施,确保其长期安全运行。
3.技术指标3.1 光源参数- 显色性:Ra≥70- 光通量:不低于100lm/W- 额定寿命:≥ h3.2 照度参数- 疏散通道及楼梯平台照度: 2~5lx- 疏散楼梯及出口照度:5~10lx- 室内无光污染区:0.5~1lx3.3 其他参数- 标志文字符号:确保字体清晰易读,标志直接编号清晰可见。
- 防护等级:IP65及以上- 自动测试间隔:不大于1个月,自动测试后对故障灯具及时报警。
4.测试方法根据技术指标,进行以下测试:- 光源参数测试- 出光角测试- 光通量测试- 显色性测试- 操作性能测试5.结论消防紧急照明和疏散指示系统技术规范标准确保了在紧急情况下的使用安全性和有效性。
相关部门应当遵照本标准进行消防紧急照明和疏散指示系统的设计、制造和安装管理,这样才能够实现消防疏散指示系统顺利运行、及时发现问题、更为安全可靠。
GB50319-2018《消防应急照明和疏散指示系统技术标准》-应急灯具解读3.2.1 2 不应采用蓄光型指示标志替代消防应急标志灯具;3 灯具的蓄电池电源宜优先选择安全性高、不含重金属等对环境有害物质的蓄电池。
4 设置在距地面8 m 及以下的灯具的电压等级及供电方式应符合下列规定:1)应选择A 型灯具;2)地面上设置的标志灯应选择集中电源A 型灯具;未设置消防控制室的住宅建筑,疏散走道、楼梯间等场所可选择自带电源B 型灯具。
条文解读:1、对于需要增设连续标志的场所不能采用蓄光型标志,一般需增设地埋灯等。
2、当采用灯具自带蓄电池时,建议采用锂电池。
3、灯具安装高度8m为界限,8m以上需采用B型灯具。
保证平时及火灾时灯具无触电危险。
4、地埋灯不能采用自带电源类别。
蓄电池遇水释放可燃气体,可能导致爆炸。
3.2.1 7 在室外或地面上设置时,防护等级不应低于IP67;在隧道场所、潮湿场所内设置时,防护等级不应低于IP65;B 型灯具的防护等级不应低于IP34。
8 标志灯应选择持续型灯具;9 交通隧道和地铁隧道宜选择带有米标的方向标志灯。
3.2.2 应设置楼层指示灯。
3.2.3 火灾状态下,一般场所灯具光源应急点亮的响应时间为5s,高危场所为0.25s;条文解读:1、地埋灯的防尘防水等级提高了;B型灯具需有防水措施了。
2、标志灯必须为持续型,但可以有节电模式;交通隧道带有米标的意义更加准确和有信心。
3、明确需要设置楼层灯,其位置为楼梯正对面。
4、标准将自动扶梯上方作为高危场所进行了举例,需0.25s启动,否则需采用持续型灯具。
3.2.4 系统应急启动后,在蓄电池电源供电时的持续工作时间应满足下列要求:1 建筑高度大于100m 的民用建筑,不应小于1.5h;2 医疗建筑、老年人照料设施、总建筑面积大于100000㎡的公共建筑和总建筑面积大于20000㎡的地下、半地下建筑,不应少于1.0h;3 其他建筑,不应少于0.5h;4 城市交通隧道应符合下列规定:1)一、二类隧道不应小于1.5h,隧道端口外接的站房不应小于2.0h;2)三、四隧类道不应小于1.0h,隧道端口外接的站房不应小于1.5h。
《消防应急照明和疏散指示系统技术标准》消防应急照明和疏散指示系统技术标准。
消防应急照明和疏散指示系统是建筑物内部的重要设施,其作用是在火灾等紧急情况下,为人员提供安全疏散的必要指引和照明。
因此,其技术标准的制定和执行对于保障人员生命财产安全具有重要意义。
首先,消防应急照明和疏散指示系统的技术标准应符合国家相关法律法规的要求。
根据《建筑设计防火规范》等相关法规,消防应急照明和疏散指示系统应具备一定的亮度、照明范围和使用寿命等要求,以确保在紧急情况下能够正常发挥作用。
其次,消防应急照明和疏散指示系统的技术标准应考虑到建筑物的特殊情况。
不同类型的建筑物,如高层建筑、地下空间、商业场所等,其消防应急照明和疏散指示系统的要求也有所不同。
因此,在制定技术标准时,需要充分考虑建筑物的结构、功能和使用情况,以确保系统的适用性和有效性。
另外,消防应急照明和疏散指示系统的技术标准还应包括系统的设计、安装、维护和检测等方面的要求。
系统的设计应考虑到照明灯具的布局、亮度均匀性、灯具的防水防尘性能等因素,以确保系统在紧急情况下能够提供清晰的照明和指示。
系统的安装应符合相关标准和规范,避免出现安装不牢固、线路接触不良等问题。
系统的维护和检测应定期进行,确保系统的正常运行和有效性。
此外,消防应急照明和疏散指示系统的技术标准还应包括系统的联动性和自动化程度。
系统应能够与火灾报警系统、建筑物管理系统等其他系统进行联动,以实现信息的互通和指令的传递。
同时,系统应具备一定的自动化功能,如自动测试、自动报警等,以减轻人工管理的负担,提高系统的可靠性和实用性。
综上所述,消防应急照明和疏散指示系统技术标准的制定和执行对于保障人员生命财产安全具有重要意义。
技术标准应符合国家相关法律法规的要求,考虑到建筑物的特殊情况,包括系统的设计、安装、维护和检测等方面的要求,以及系统的联动性和自动化程度。
只有严格执行技术标准,才能保证消防应急照明和疏散指示系统在紧急情况下能够发挥应有的作用,确保人员的安全疏散和建筑物的安全。
浙江正泰建筑电器消防应急灯具技术要求产品名称: 消防应急灯具规格型号:年月日消防应急灯具技术要求一、整机性能1.1 消防应急灯具的应急转换时间应不大于3s。
1.2 LED消防应急标志灯的应急工作时间应大于120min,消防应急照明灯的应急工作时间应大于90min。
1.3 消防应急标志灯的标志颜色应为绿色(光源发光时)。
其表面亮度应满足下述要求:图形与文字的表面最小亮度应不小于25cd/m2,最大亮度应不大于200 cd/m2。
1.4 消防应急照明灯从主电源转换到应急电源供电时,双头灯系列、电子节能灯系列的光通量应不低于光源在额定电压时光通量的70%,荧光灯系列的光通量应大于光源在额定电压时光通量的40%。
1.5 使用荧光灯管为光源的消防应急灯具不应将启辉器接入应急回路。
1.6 消防应急灯具的应急状态不应受其主电供电线短路、接地的影响。
1.7 消防应急标志灯、双头灯应设模拟主电源供电故障的自复式试验按钮。
1.8 消防应急标志灯、双头灯应设主电、充电、故障状态指示灯。
主电状态用绿色,充电状态用红色,故障状态用黄色。
1.9 消防应急灯具在处于未接入光源、光源不能正常工作或光源规格不符合要求等异常状态时,内部元件表面最高温度不应超过90℃,且不影响电池的正常充电。
光源回复后,消防应急灯具应能正常工作。
1.10 消防应急灯具应有过充电保护与充电回路短路保护,充电回路短路时其内部元件表面的最高温度不应超过90℃。
重新安装电池后,消防应急灯具应能正常工作。
1.11 消防应急灯具的充电时间应在16~23.5小时之间,最大连续过充电电流(浮充电流)不应超过0.05C5A。
1.12 消防应急灯具应有过放电保护。
电池放电终止电压应不小于额定电压的80%,放电终止后,在未重新充电条件下,即使电池电压回复,消防应急灯具也不应重新启动,且静态泄放电流不应大于10-5 C20A。
1.13 消防应急灯具应能连续完成至少50次“主电状态1min→应急状态20s→主电状态1min”的工作状态循环。
消防应急灯具技术要求
浙江正泰建筑电器有限公司
消防应急灯具技术要求
产品名称: _________ 消防应急灯具____________________________ 规格型号:_________________________________________________
____ 年___ 月__ 日
消防应急灯具技术要求
一、整机性能
i.i消防应急灯具的应急转换时间应不大于3s。
1.2 LED消防应急标志灯的应急工作时间应大于120min ,消防应急照明灯的应急工作时间应大于90min。
1.3消防应急标志灯的标志颜色应为绿色(光源发光时)。
其表面亮度应满足下述要求:图形和文字的表面最小亮度应不小于25cd/m2,最大亮度应不大于200 cd/m2。
1.4消防应急照明灯从主电源转换到应急电源供电时,双头灯系列、电子节能灯系列的光通量应不低于光源在额定电压时光通量的70%荧光灯系列的光通
量应大于光源在额定电压时光通量的40%
1.5使用荧光灯管为光源的消防应急灯具不应将启辉器接入应急回路。
1.6消防应急灯具的应急状态不应受其主电供电线短路、接地的影响。
1.7消防应急标志灯、双头灯应设模拟主电源供电故
障的自复式试验按钮。
1.8消防应急标志灯、双头灯应设主电、充电、故障状态指示灯。
主电状态用绿色,充电状态用红色,故
障状态用黄色
1.9消防应急灯具在处于未接入光源、光源不能正常工作或光
源规格不符合要求等异常状态时,内部元件表面最高温度不应超过90C,且不影响电池的正常充
电。
光源回复后,消防应急灯具应能正常工作。
1.10消防应急灯具应有过充电保护和充电回路短路保护,充电回路短路时其内部元件表面的最高温度不应超过90C。
重新安装电池后,消防应急灯具应能正常工作。
i.ii消防应急灯具的充电时间应在16〜23.5小时之间,最大连续过充电电流(浮充电流)不应超过0.05C5A。
1.12消防应急灯具应有过放电保护。
电池放电终止电压应不小于额定电压的80%放电终止后,在未重新
充电条件下,即使电池电压回复,消防应急灯具也不应重新启动,且静态泄放电流不应大于10-5C20A。
1.13消防应急灯具应能连续完成至少50次“主电状态1min —应急状态20s宀主电状态1min "的工作状态循环。
1.14消防应急灯具在主电电压为187〜242V范围内,
不应转入应急状态。
1.15消防应急灯具由主电状态转入应急状态时的主电电压应在132〜187V范围内。
由应急状态回复到主电
状态时的主电电压应不大于187V。
1.16消防应急灯具应完成10次“完全充电-放电终止—完全充电”循环的充电、放电过程。
末次放电时间不低于首次放电时间的85%并满足1.2的要求。
1.17消防应急灯具的主电源输入端与壳体之间的绝缘电阻应不
小于50M Q,有绝缘要求的外部带电端子与壳体间的绝缘电阻应不小于20 M Q。
1.18消防应急灯具的主电源输入端与壳体间应能耐受频率为50Hz土1% 电压为1500V± 10% 历时60s ± 5s 的试验。
消防应急灯具的外部带电端子(额定电压w DC50V与壳体间应能耐受频率为50Hz± 1%电压为
500V± 10% 历时60s ± 5s的试验。
试验期间,消防应急灯具不应发生表面飞弧和击穿现象,试验后,消防应急灯具应能正常工作。
1.19消防应急灯具应能耐受表1所规定的气候条件下
的各项试验,并满足下述要求:
a)试验期间,消防应急灯具应保持主电状态;
b)试验后,消防应急灯具应无破坏涂覆现象;
c)试验后,消防应急灯具应能正常转换工作状态,且表面亮度和光通量满足1.3和1.4的要求。
表1
1.20消防应急灯具应能耐受住表2中所规定的机械条
件下的各项试验。
试验后,消防应急灯具应能正常转换工作状态,且表面亮度和光通量分别满足 1.3和1.4的要求。
表2
1、主要部件性能
2.1消防应急灯具的主要部件应采用符合国家有关标准的定型产品。
2.2消防应急灯具应在电池与充、放电回路间及主电输入回路加熔断器或其他保护装置,熔断器的电流值标示应清晰。
2.3消防应急灯具应采用密封圆柱镉镍蓄电池组。
2.4消防应急灯具应设接地端子或引线,且标示清晰。
2.5消防应急灯具的外壳、标志灯的面板应选用不燃材料制造(双头灯灯头和吸顶灯灯罩可按要求定制)
2.6内部连线采用截面积不小于0.3mm的电线且符合3C 标准
2.7环境温度为25C± 3C条件下消防应急灯具的内置变压
器、镇流器、三极管等发热元件的表面最高温度不应超过90C。
其电池周围(不触及电池)环境温度不超过50 °Co
2.8标志灯文字笔划宽度应不小于10mm且分辨清晰;
辅助文字的笔划宽度可自行设计;图形标志的分辨率亦应参照执行。
其图形、文字应选用国标
GB17945-2000附录A中的图形、文字。
2.9电子元器件应进行防潮、防霉、防盐雾处理。
三、产品标志、说明书、包装和储运
3.1每台消防应急灯具应有清晰、耐久的标志,包括产品标志和质量检验标志
产品标志应包括以下内容:
a)产品名称:消防应急标志灯或消防应急照明灯;
b)产品型号;NEY-;
c)商标:CHNT
d)产品主要技术参数(应急工作时间、应急功率);
e)执行标准:GB17945-2000;
f)制造厂名:浙江正泰建筑电器有限公司,厂址:浙江温州柳市正泰工业园。
质量检验标志应包括下列内容:
a)合格标志;
b)检验员;
c)检验日期。
3.2使用说明书
使用说明书应包括以下内容:
a)电池种类、容量、型号及更换方法、更换时间;
b)光源的规格、型号及更换方法;
c)如何进行日常维护;
d)产品的技术参数;
e)产品的制造日期;
3.3产品的内包装
产品的内包装应有防止碰撞的措施,内附有产品合格证和使用说明书,并应标出产品名称、型号、规格、数量和制造厂名称等。
3.4产品的外包装箱
产品的外包装箱应符合下列要求:
a)制造厂名称和商标;
b)产品名称型号;
c)产品数量;
d)包装箱的“长x宽x高”尺寸及重量;
e)应有“轻放”、“怕湿”、“向上”、“堆码极限”等字样或标记的警示标志;
f)制造厂地址、电话、邮政编码;
g)包装箱应坚固,箱内应有防潮和防止产品窜动的措施;
h)每箱总重量不应超过30kg。
3.5产品的运输和贮存
产品的运输允许使用任何合适的运输工具,运输时应避免碰撞,应有防雨、雪淋袭装置,搬运时应轻拿轻放,堆码高度应不超过“堆码极限”所标示的高度。
产品贮存应注意通风,并做到防潮、防腐蚀。