2016年有关建筑工程招标的工作计划范文
- 格式:doc
- 大小:30.92 KB
- 文档页数:23
建设工程招标实施方案一、前言。
建设工程招标实施方案是指在建设工程项目招标过程中,为了保证招标工作的顺利进行,合理分工,明确责任,提高工作效率,制定的一系列操作规范和工作程序。
本文档旨在明确建设工程招标实施方案的具体内容和要求,为相关工作人员提供指导和参考。
二、招标范围。
建设工程招标实施方案适用于各类建设工程项目的招标工作,包括但不限于房屋建筑工程、市政道路工程、桥梁隧道工程、水利水电工程等各类工程项目的招标工作。
三、招标流程。
1. 招标准备阶段。
在招标准备阶段,需进行项目立项、编制招标文件、确定招标范围和标的、确定招标方式等工作。
2. 招标公告发布。
发布招标公告,明确招标范围、投标资格、招标文件获取方式、投标截止时间等信息。
3. 投标文件递交。
接收投标人递交的投标文件,对文件进行登记和初步审查。
4. 投标文件评审。
对递交的投标文件进行评审,确定符合条件的投标人名单,并进行资格审查、技术评标和商务评标。
5. 中标候选人确定。
根据评审结果,确定中标候选人,并对中标候选人进行资格审查和商务谈判。
6. 中标结果公示。
公示中标结果,向社会公布中标候选人名单,并接受相关方面的监督和检查。
四、招标实施要求。
1. 严格按照国家相关法律法规和招标文件的规定进行操作,确保招标工作的合法合规。
2. 保证招标工作的公开、公平、公正,不得有任何违规行为和舞弊现象。
3. 加强对投标人的资格审查和信用评估,确保中标候选人具备良好的信誉和资质。
4. 做好招标文件的编制工作,确保招标文件的准确、完整、清晰。
5. 加强对招标工作的监督和检查,确保招标工作的质量和效率。
五、总结。
建设工程招标实施方案的制定和实施,对于保障建设工程项目的质量和进度具有重要意义。
各相关部门和人员应严格按照招标实施方案的要求进行操作,确保招标工作的顺利进行,为建设工程项目的顺利实施提供有力保障。
工程招标项目计划书1. 项目概述本项目是为了实施某工程的招标工作而制定的计划书。
该工程包括设计、施工和验收等各个阶段,旨在确保项目的顺利进行和最终交付。
2. 项目目标本项目的目标是选择一家合适的承包商来负责工程的实施。
通过招标的方式,我们希望能够找到具有丰富经验、专业技能和良好声誉的承包商,以确保工程的质量和效果。
3. 项目范围本项目的范围涵盖以下几个方面:•工程设计:包括详细设计和施工图纸的制定,以及相关技术文件的编制。
•施工工作:根据设计图纸和相关技术文件,进行开挖、土方填筑、建筑施工、设备安装等工程实施工作。
•工程验收:对工程的质量进行检查和评估,确保符合相关规范和标准。
4. 项目计划具体的项目计划如下:4.1 设计阶段•时间:从项目启动之日起,持续2周•主要任务:–收集和分析项目需求–进行初步设计和方案制定–编制详细设计和施工图纸4.2 招标阶段•时间:从设计完成之日起,持续1周•主要任务:–编制招标文件,包括项目说明、技术要求和合同条款等–发布招标公告,广泛邀请承包商参与投标–接收、审核和评估承包商的投标文件4.3 施工阶段•时间:从承包商选定之日起,根据具体情况制定施工进度计划•主要任务:–进行工程开挖、土方填筑和建筑施工等工程实施工作–安装设备和进行调试–确保施工质量和进度4.4 验收阶段•时间:由施工完成之日起,根据项目进展确定•主要任务:–对工程的质量进行检查和评估–完成相关技术文件和验收报告的编制–交付验收,确保工程达到预期要求5. 参与人员本项目的参与人员包括:•项目经理:负责项目的整体管理和协调•设计师:负责工程的设计和方案制定•工程师:负责工程施工和设备安装等实施工作•承包商:参与招标投标和工程实施6. 风险管理在项目实施过程中,可能会面临以下风险:•承包商不符合相关要求:可能导致施工质量不符合标准或进度延误。
通过选择有资质、信誉良好的承包商,并制定详细的合同条款来降低风险。
2016年建筑工程项目管理试题单选题1、建设工程文件归档的含义是()。
A.勘察、设计、施工、监理等单位将本单位在工程建设过程中形成的工程文件向建设单位移交,建设单位汇总后向档案管理部门移交B.文件形成单位完成其工作后,将形成的文件整理立卷后,按规定移交档案管理机构C.勘察、设计、施工、监理等单位将本单位在工程建设过程中形成的文件向建设单位档案机构移交D.建设、施工、监理、设计、勘察等单位将本单位在工程建设过程中形成的文件向本单位档案机构移交单选题2、关于自行组织招标应具备的条件,说法错误的是()。
A.具有项目法人资格B.有从事同类工程建设项目招标的经验C.设有专门的招标机构或者拥有2名以下专职招标业务人员D.具有与招标项目规模和复杂程度相适应的工程技术、概预算、财务和工程管理等方面专业技术力量多选题3、材料人员成本管理责任是()。
A.科学合理地布置施工现场平面B.及时组织材料、构件的供应C.严格执行限额领料制度,控制材料消耗D.降低采购成本E.根据需要,安排机械施工多选题4、建设项目总承包方项目管理工作面向整个项目实施期,其项目管理的主要任务包括()。
A.投资控制和总承包方的成本控制B.进度控制C.质量控制D.信息管理E.合同管理单选题5、协调进行监理工作的前提和实现监理目标的重要保证是()。
A.工作的时序性B.职责分工的严密性C.工作目标的确定性D.监理实施细则的指导性单选题6、下列决策类型中,______要求决策者具有较强的洞察能力、创新意识、科学分析能力。
A.多目标决策B.非常规型决策C.风险型决策D.不确定型决策单选题7、工程项目的设计深度,经常是选择合同类型的重要因素。
对业主而言,在完成了施工图设计后进行招标,应该选择的合同类型首先是()。
A.总价合同B.单价合同C.定额基价合同D.成本加酬金合同多选题8、材料人员成本管理责任是()。
A.科学合理地布置施工现场平面B.及时组织材料、构件的供应C.严格执行限额领料制度,控制材料消耗D.降低采购成本E.根据需要,安排机械施工简答题9、论述社会主义法治的基本理念及其在社会主义法治建设中的意义。
关于规范建设工程施工招标文件计价条款的指导意见发布部门:浙江省住房和城乡建设厅发布时间:2016年02月04日文号:浙建〔2016〕2号字号:【大中小】各市建委(建设局),宁波市发改委,宁波市城市管理局,绍兴市建管局:为规范建设工程招标投标行为,维护发承包双方的合法权益,确保招标投标活动的“公开、公平、公正”,根据《建筑工程施工发包与承包计价管理办法》(住房城乡建设部第16号令)、《建设工程工程量清单计价规范》(GB50500-2013)、《建设工程施工合同(示范文本)》(GF-2013-0201)及我省造价政策的有关要求,现就进一步规范我省建设工程施工招标文件计价条款提出如下意见:一、强化国标清单强制性约束,促进招投标公平公正1.合理分担计价风险。
国有资金投资的建设工程施工发承包应采用工程量清单计价,签订单价合同。
单价合同的工程量计量风险应由发包人承担,工程量按照承包人完成合同工程应予计量的工程量确定,不应出现“结算时实际完成工程量与招标清单工程量偏差达到多少幅度方能调整”等类似表述。
招标人应根据各地造价管理机构发布的招标风险警戒值,在招标文件中设置专门条款明确招标风险警戒值,防止投标人恶性竞争、低价抢标,确保中标价格的合理性。
招标文件不应使用无限风险、所有风险或类似表述将应由招标人承担的计价风险转嫁给投标人。
2.明确清单编制责任。
招标人提供的工程量清单,其准确性和完整性应由招标人负责。
在编制工程量清单时,招标人应对项目特征进行准确和全面的描述,不应出现“清单中虽未描述但在设计图纸中已明确的工程内容视作已包含在投标人相应的综合单价内”等类似表述。
3.严格执行计算规则。
工程量清单计价时,其工程量的计算规则应按工程量计算国家、地方标准及本省指导性计价依据执行。
补充清单项目应在清单编制说明中明确相应的工程量计算规则和工作内容。
4.全面落实安全费用。
安全文明施工费应按国家和省有关规定计算,包含在签约合同价内,不得作为竞争性费用。
工程招标建设方案范文一、项目背景随着城市发展的不断加快,各种基础设施建设需求不断增加。
本项目是针对某市市政道路建设招标工程,目的是为了改善城市交通状况,提高市民生活质量。
二、项目概况1.1 项目名称:某市市政道路建设工程1.2 项目地点:某市市区1.3 项目规模:总长度约10公里,包括道路铺设、雨污水管道及排水系统建设等。
1.4 项目周期:预计施工周期为12个月1.5 项目预算:约5000万元三、项目目标3.1 提高城市道路交通承载能力,减少交通拥堵3.2 改善城市雨污水排放状况,提高城市环境整体质量3.3 提高市民出行和生活便利性四、建设内容及技术要求4.1 道路铺设:包括道路的路面铺设、人行道建设、交通标线的绘制等,并应符合相关国家标准。
4.2 雨污水管道建设:包括雨污水管道安装、雨水收集池建设等,应满足城市规划和环境保护要求。
4.3 排水系统建设:包括道路排水系统的设计与建设,确保在降雨天气情况下,道路能够迅速排水,减少积水情况。
五、招标条件5.1 具备城市道路建设资质的企业5.2 公司注册资金需符合规定标准5.3 具备相关道路建设施工经验5.4 有良好的信誉和施工记录5.5 公司自有施工组织、质量检验等相关的管理制度六、招标流程6.1 发布招标公告6.2 报名资格审核6.3 发放招标文件6.4 投标6.5 开标6.6 资格审查6.7 中标结果公示七、招标文件内容7.1 招标公告7.2 招标资格要求7.3 工程说明书7.4 技术要求7.5 投标文件模板7.6 合同范本7.7 其他相关材料八、经济及技术评标8.1 经济评标:根据报价等经济因素进行评判8.2 技术评标:根据企业的施工能力、管理级别等方面进行评判8.3 国标、行业标准等相关评价指标九、合同签订9.1 中标单位需经过相关法定程序才能最终签署合同9.2 双方签署合同后,工程正式开始十、监督管理10.1 施工过程需相关市政部门及专业人员进行监督验收10.2 施工单位需按照合同约定完成工程,并严格按照相关标准要求进行10.3 施工期间需确保施工安全,保障周边居民安全十一、安全与环保11.1 施工单位需符合相关安全要求,做好施工安全管理11.2 施工单位需做好环保措施,减少对环境的影响11.3 施工所产生的垃圾需进行合理处理,确保环境整洁十二、验收及结算12.1 工程完成后,需进行验收,确保工程质量达标12.2 完成验收后,进行工程结算12.3 工程款项结算应按合同规定及时支付十三、竣工验收13.1 完成工程后进行竣工验收13.2 各相关部门需参与竣工验收过程13.3 确保工程最终达到相关标准,符合设计要求至此,某市市政道路建设工程完工。
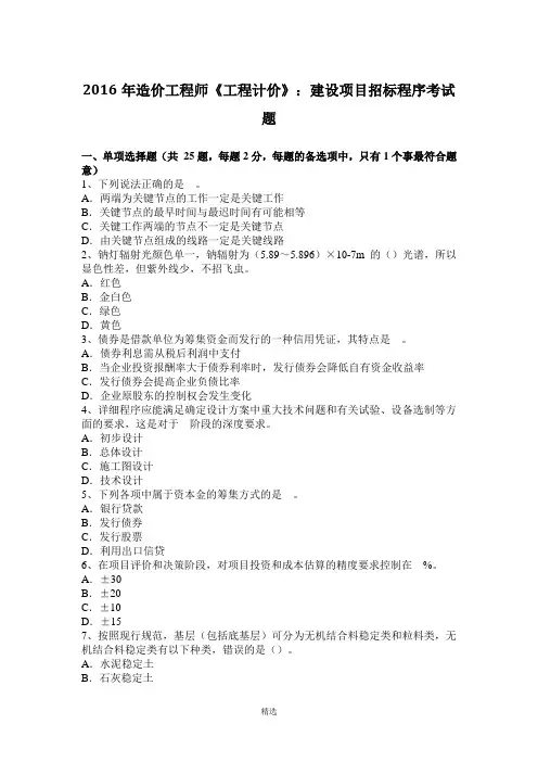
2016年造价工程师《工程计价》:建设项目招标程序考试题一、单项选择题(共25题,每题2分,每题的备选项中,只有1个事最符合题意)1、下列说法正确的是__。
A.两端为关键节点的工作一定是关键工作B.关键节点的最早时间与最迟时间有可能相等C.关键工作两端的节点不一定是关键节点D.由关键节点组成的线路一定是关键线路2、钠灯辐射光颜色单一,钠辐射为(5.89~5.896)×10-7m的()光谱,所以显色性差,但紫外线少,不招飞虫。
A.红色B.金白色C.绿色D.黄色3、债券是借款单位为筹集资金而发行的一种信用凭证,其特点是__。
A.债券利息需从税后利润中支付B.当企业投资报酬率大于债券利率时,发行债券会降低自有资金收益率C.发行债券会提高企业负债比率D.企业原股东的控制权会发生变化4、详细程序应能满足确定设计方案中重大技术问题和有关试验、设备选制等方面的要求,这是对于__阶段的深度要求。
A.初步设计B.总体设计C.施工图设计D.技术设计5、下列各项中属于资本金的筹集方式的是__。
A.银行贷款B.发行债券C.发行股票D.利用出口信贷6、在项目评价和决策阶段,对项目投资和成本估算的精度要求控制在__%。
A.±30B.±20C.±10D.±157、按照现行规范,基层(包括底基层)可分为无机结合料稳定类和粒料类,无机结合料稳定类有以下种类,错误的是()。
A.水泥稳定土B.石灰稳定土C.石灰工业废渣稳定土D.水泥工业废渣稳定土8、债务人将合同的义务全部或部分转移给第三人的,应当__。
A.经法院判决B.经债权人同意C.经仲裁机构裁决D.经第三人调解9、采用对焊连接钢筋的方法适用于焊接()。
A.钢筋网B.细钢筋C.粗钢筋D.钢绞线10、箍筋分布长度一般按__计算。
A.构件长度加上两端保护层厚度B.构件长度减去两端保护层厚度C.图纸规定D.构件长度减去保护层周边长度11、有五个熟练木工组成的木工队在异型混凝土浇筑段上制作安装100m2的特殊曲面木模。
投标文件工程施工方案范本项目背景介绍本工程项目是XXX施工公司针对某地区一项XXX工程所编制的投标文件工程施工方案。
本方案旨在详细说明施工公司在项目实施过程中的计划、组织、管理和质量控制措施,以确保顺利完成工程,并达到客户要求的要求。
工程概况•工程名称:XXX•工程地点:XXX•工程时间:XXX•工程预算:XXX•工程规模:XXX工程目标本工程的目标是在规定时间内按照预算、质量和安全要求完成工程。
为达到这一目标,施工公司将采取以下方案。
施工组织和管理1.项目经理和项目团队的组织架构–项目经理:XXX–项目团队成员:•XXX•XXX•XXX2.项目管理计划–开展项目启动会议并明确项目目标和项目计划–制定详细的项目执行计划,包括里程碑和关键路径分析–定期召开项目进展会议,及时沟通和解决问题–建立有效的沟通渠道,确保项目各方之间的信息流通顺畅3.资源管理–制定明确的资源调配计划,包括人力、物力和设备的安排–确保项目所需资源的及时供应,以避免工期延误4.风险管理–建立风险管理计划,识别可能的风险和应对措施–定期进行风险评估,及时调整风险管理策略–建立风险备案和报告机制,确保风险的及时感知和应对工程施工方案1.施工步骤和工序划分–根据工程图纸和设计要求,确定施工步骤和工序划分–制定详细的施工计划和工序流程图–安排施工人员和设备,确保施工按计划进行2.施工质量控制–制定详细的质量控制计划,包括验收标准和质量检查方法–建立专门的质量检查团队,定期进行工程质量检查–及时发现并纠正施工过程中的质量问题,确保工程质量达到要求3.安全管理–制定详细的施工安全计划,包括安全风险评估和安全措施–建立安全培训制度,确保施工人员具备安全意识和操作技能–进行日常安全巡检,及时消除安全隐患4.环境保护措施–制定环境保护方案,包括施工期间的噪音、扬尘和废物处理措施–严格执行环保要求,确保施工不对周边环境造成影响–定期对施工现场进行环保检查,确保施工符合环保标准质量保证和验收标准1.建立质量保证体系,确保施工达到设计要求和技术规范2.制定详细的工程质量验收标准,包括结构、装饰和设备等方面的要求3.进行工程质量验收,确保工程质量符合合同和客户要求工程进度安排1.制定详细的工程进度计划,包括里程碑和关键工序的时间节点2.定期进行工程进度检查,及时调整工序计划,确保施工按时完成成本控制1.制定详细的成本计划,包括人工、材料和设备等方面的费用估算2.进行成本核算和成本控制,确保施工费用在可控范围内风险分析和应对1.对项目进行风险评估和风险分析,确定可能发生的风险和影响程度2.制定针对性的应对措施,减少风险可能对施工造成的影响3.建立风险跟踪和应对机制,及时调整应对措施,确保施工顺利进行结束语本工程施工方案是施工公司针对项目投标而编制的详细计划,旨在确保工程顺利、高质量、安全、按时完成。
齐鲁交通发展集团有限公司2016年度第二批养护大中修及收费站改造工程(土建、交安部分)施工技术规范全 一 册二〇一六年五月目 录第100章 总 则 (2)第101节 通则 (2)第102节 工程管理 (2)第104节 承包人驻地建设 (6)第105节 交通管理(新增章节) (6)第106节 对承包人的考核(新增章节) (8)第200章 路 基 (9)第202节 场地清理 (9)第204节 填方路基 (10)第206节 路基整修 (11)第207节 坡面排水 (11)第208节 护坡、护面墙 (12)第212节 喷射混凝土和喷浆边坡防护 (14)第300章 路 面 (14)第301节 通则 (14)第304节 水泥稳定土底基层、基层 (15)第306节 级配碎(砾)石底基层、基层 (16)第307节 沥青稳定碎石(ATB) (17)第308节 透层和黏层 (19)第309节 热拌沥青混合料面层 (19)第310节 沥青表面处治与封层 (22)第311节 改性沥青及改性沥青混合料 (23)第312节 水泥混凝土面板 (25)第313节 培土路肩、中央分隔带回填土、土路肩加固和路缘石 (26)第314节 路面及中央分隔带排水 (27)第315节 路面挖除、铣刨(增加章节) (29)第316节 路面裂缝封闭处理(增加章节) (31)第317节 大粒径透水性沥青混合料(增加章节) (32)第318节 海母(HiRM)再生混合料(增加章节) (36)第319节 水泥厂拌冷再生碎石基层(增加章节) (37)第320节 乳化沥青厂拌冷再生沥青混合料(增加章节) (42)第321节 泡沫沥青厂拌冷再生沥青混合料(增加章节) (48)第322节 厂拌热再生沥青混合料(增加章节) (51)第323节 就地热再生沥青混合料(增加章节) (55)第324节 高模量沥青混凝土(HiMA)(增加章节) (57)第400章 桥梁.涵洞 (58)第401节 通则 (58)第410节 结构混凝土工程 (58)第413节 砌石工程 (59)第415节 桥面铺装 (59)第416节 桥梁支座 (62)第417节 桥梁接缝和伸缩装置 (62)第422节 桥梁结构的补强、加固(增加章节) (63)第423节 搭板下压浆(增加章节) (66)第424节 结构防腐(增加章节) (67)第425节 植筋(增加章节) (72)第426节 玻纤套筒加固结构(增加章节) (75)第427节 碳纤维网格加固结构(增加章节) (76)第428节 钢丝绳网片加固结构(增加章节) (76)第429节 预应力碳纤维板加固结构(增加章节) (77)第430节 梁(板)底打眼放水(增加章节) (78)第431节 阴极保护(增加章节) (78)第432节 钢管混凝土加固结构/独柱墩加固(增加章节) (79)第600章 安全设施及预埋管线 (80)第602节 护栏 (80)第608节收费设施 (82)第609节 交通量自动观测设施 (83)第610节 中央分隔带通信(讯)管线恢复(增加章节) (84)第611节 限高门架(增加章节) (85)第700章 绿化及环境保护设施 (86)第701节 通则 (86)第702节 铺设表土 (87)第703节 撒播草种 (89)第704节种植乔木、灌木和攀缘植物 (93)第705节 植物养护和管理 (94)第706节 声屏障 (96)第800章 房建工程 (97)第818节场区土石方、路面及围墙大门 (97)第三卷第七章 技术规范本章以“中华人民共和国交通运输部颁布的《公路工程标准施工招标文件》(2009年版第1版第2次印刷本)(以下简称《范本》)”中的主要内容为基础,并结合公路工程建设实际对“技术规范”有关条款进行了增删、修改或具体化,作为本项目施工的基本要求,本施工规范未列出但与工程相关的章节,应按照《范本》相关内容及要求执行。
建设工程招标工作计划篇一:精选建筑工程招标工作计划范文精选建筑工程招标工作计划范文一、项目提出的背景和必要性包括国内外现状、知识产权状况和发展趋势;技术突破对产业技术进步的重要意义和作用;项目可能形成的产业规模和市场前景。
二、国内外市场分析包括国际市场状况及该产品未来增长趋势、国际市场的竞争能力、产品替代进口或出口的可能性;国内市场需求规模和产品的发展前景、在国内市场的竞争优势和市场占有率。
三、项目主要开发和建设内容包括项目的主要科技攻关内容、项目目标及开发任务。
四、项目实施的技术方案包括项目的技术路线、工艺的合理性和成熟性,关键技术的先进性和创新点;产品技术性能水平与国内外同类产品的比较;项目承担单位在实施本项目的优势。
五、项目实施的现有基础包括项目承担单位注册地点、股权结构、资产和负债情况、员工构成、主要业务和主要产品、生产规模、主要装备和技术水平、近年来经营状况;对引进技术的消化、吸收、创新的后续开发能力;企业资质、信用和融资能力等。
六、项目组织机构和人员安排包括项目的组织形式、产学研联盟运作机制及分工安排;项目的实施地点;项目承担单位负责人、项目领军人物主要情况;项目开发的人员安排。
七、项目实施进度计划包括项目阶段考核指标(含主要技术经济指标,可能取得的专利尤其是发明专利和国外专利情况)及时间节点安排;项目的验收指标。
八、项目资金需求及来源包括项目新增总投资估算、资金筹措方案(含自有资金、银行贷款、科教兴市专项资金、推进部门配套资金等)、投资使用计划。
九、项目经济和社会效益分析包括项目未来三年或五年生产成本、销售收入和利税估算;财务内部收益率、投资回收期、投资利润率、财务净现值等指标的动态财务分析;社会效益分析。
十、项目风险分析及应对措施包括项目技术、市场、资金等风险分析及应对措施。
十一、其它需要说明的事项十二、有关附件1、项目承担单位工商登记营业执照(复印件);2、企业资质证书、专利证书、特殊行业许可证和产品获奖证书(复印件),3、上年度《资产负债表》、《损益表》、《现金流量表》及审计报告(复印件);4、项目银行贷款承诺书、自有资金证明材料(原件);5、项目若有基本建设内容,还需有项目规划、土地、环保意见(复印件);6、与项目相关的其它证明材料或文件等。
招标文件范文集团档案编码:[YTTR-YTPT28-YTNTL98-UYTYNN08]广西壮族自治区房屋建筑和市政工程施工招标文件范本(2016年版)(项目名称)施工招标招标文件项目招标编号:招标人:(盖单位公章)招标代理机构:(盖单位公章)发布日期:年月日使用说明一、编写主要依据及参考1. 《中华人民共和国招标投标法》;2. 《中华人民共和国建筑法》;3. 《中华人民共和国合同法》;4. 《中华人民共和国招标投标法实施条例》;5. 《广西壮族自治区实施〈中华人民共和国招标投标法〉办法》(广西壮族自治区人大常委会公告(十二届第42号));6. 《工程建设项目施工招标投标办法》(国家发改委等九部委23号令修改后版);7. 《评标委员会和评标方法暂行规定》(国家发改委等九部委23号令修改后版);8. 《房屋建筑和市政基础设施工程招标投标管理办法》(建设部令第89号);9. 《中华人民共和国标准施工招标文件》(2007年版);10.《房屋建筑和市政基础设施工程标准施工招标文件》(2010年版);11.《建设工程施工合同(示范文本)》(GF-2013-0201);12. 其他有关工程建设和招标投标的法律、法规、规章。
二、适用范围《广西壮族自治区房屋建筑和市政工程施工招标文件范本(2016年版》(以下简称《施工招标文件范本(2016年版)》,适用于广西壮族自治区行政区域内设计和施工不是由同一承包商承担的依法必须进行招标的房屋建筑和市政基础设施工程的施工招标。
三、使用要求《施工招标文件范本(2016年版)》用相同序号标示的章、节、条、款、项、目,供招标人和投标人选择使用;以空格标示的位置,由招标人根据国家和地方有关法律法规的规定以及招标项目具体特点和实际需要填写具体内容,空格后以括号标示的选择性内容,也由招标人根据提示内容填写,确实没有需要填写的,在空格中用“/”标示;在选择项中,招标人可结合实际情况在选择的“□”里打“√”;其余内容应不加修改直接引用。
工程招标建设方案一、项目背景随着社会经济的发展,城市建设的不断推进,建筑工程的需求量不断增加。
为了更好地满足市政基础设施建设的需求,本次招标旨在选取合适的承建方,完成工程建设任务,提高项目建设的质量和效率。
二、项目概况本次招标的工程项目主要包括城市道路改造、桥梁建设、污水处理厂建设等多个方面的工程。
项目所在地为该市中心区域,项目规模较大,对于承建方的要求较为严格。
三、工程范围1. 城市道路改造本项目包括对城市中心区域内部分主要道路的改造与提升,主要包括道路平整、路面绿化、排水系统升级等方面的工程。
2. 桥梁建设本项目包括对城市中心区域内的桥梁进行维修与新建,主要包括桥面铺装、桥梁结构加固等工程。
3. 污水处理厂建设本项目包括对城市中心区域的污水处理厂进行升级与扩建,主要包括污水处理设备更新、废水处理综合利用等方面的工程。
四、招标条件1. 具备相应的工程承建资质,且无不良记录。
2. 具备较为丰富的项目管理经验和技术实力,有相关工程建设成功案例。
3. 具备较为完善的施工组织设计方案,保证项目建设安全、高效。
五、招标流程1. 发布招标公告2. 报名资格审核3. 投标文件递交4. 投标文件评审5. 发布中标公告6. 签订合同六、工程建设方案1. 项目管理采用项目管理方法,确保工程进度、质量、成本控制到位。
2. 技术方案采用先进的技术装备和工艺方法,提高工程建设的效率和质量。
3. 施工组织设计合理规划施工现场,确保施工安全,提高施工效率。
4. 质量管理严格遵循国家相关质量标准,确保工程建设达到预期质量标准。
七、工程建设进度计划根据工程范围和工程建设方案,制定详细的工程建设进度计划,保证工程能够按时完成。
1. 城市道路改造:计划工期3个月2. 桥梁建设:计划工期6个月3. 污水处理厂建设:计划工期12个月八、安全保障措施1. 严格遵守国家相关安全规定,加强安全教育和培训。
2. 设置专门的安全监管部门,定期检查施工现场安全情况。
工程招标实施方案范本一、前言。
工程招标是工程建设项目的重要环节,对于确保工程质量、合理控制成本、提高工程效率具有重要意义。
因此,编制一份完善的工程招标实施方案是至关重要的。
本文档旨在为相关单位提供一份范本,帮助他们编制符合实际情况的工程招标实施方案。
二、编制依据。
1. 《中华人民共和国政府采购法》。
2. 《中华人民共和国招标投标法》。
3. 《工程建设项目招标投标管理办法》。
4. 其他相关法律法规和政策文件。
三、工程招标实施方案内容。
1. 项目概况。
在这一部分,需要对招标项目的基本情况进行介绍,包括项目名称、建设地点、建设规模、建设内容等。
2. 招标范围。
详细描述招标的具体范围,包括招标内容、招标包号、招标分包情况等。
3. 招标方式。
根据实际情况确定招标方式,可以是公开招标、邀请招标、竞争性谈判等。
4. 招标条件。
说明参与招标的资格条件和技术、经济实力要求,确保招标人具备完成工程的能力。
5. 招标文件编制。
详细说明招标文件的编制内容、格式、要求等,确保招标文件的完整性和规范性。
6. 投标保证金。
规定投标保证金的数额、交纳方式、退还条件等,保障投标人的诚信和招标人的利益。
7. 投标文件递交。
规定投标文件的递交时间、地点、方式等,确保投标文件的及时递交和安全保密。
8. 开标程序。
描述开标的具体程序,包括开标时间、地点、人员、程序等,确保开标的公平公正。
9. 评标办法。
说明评标的具体办法和标准,确保评标的客观公正和科学合理。
10. 中标通知。
规定中标通知的形式、内容、发送方式等,确保中标通知的及时准确。
11. 合同签订。
描述合同签订的具体程序和要求,确保合同签订的顺利进行。
12. 其他事项。
对于其他与工程招标相关的事项进行说明,确保工程招标实施方案的完整性和规范性。
四、结束语。
工程招标实施方案的编制需要充分考虑各种情况,确保招标过程的公平公正、合法合规。
希望本文档能够为相关单位编制工程招标实施方案提供一定的参考,帮助他们顺利完成工程招标工作。
招标工作计划招标工作计划六篇时间就如同白驹过隙般的流逝,我们又将接触新的知识,学习新的技能,积累新的经验,现在的你想必不是在做计划,就是在准备做计划吧。
那么你真正懂得怎么写好计划吗?以下是小编收集整理的招标工作计划6篇,仅供参考,大家一起来看看吧。
招标工作计划篇1同志们:经市药品集中招标选购领导队伍批准,今天展开这次全市医疗机制药品集中招标委员会会议,重点是认真总结前两年的招标采购经验,改进工作把今年的药品招标选购工作做的更好。
在这里依照市药品招标选购领导小组会议的精神,我向大家总结汇报以下几点情况:一、前几年药品集中招标采购工作的基本情况二、当前药品集中招标中存在的的问题一是医疗机构参与的积极性不高问题。
现行的物价政策规定招标药品实行差别顺价加价的办法,与国家规定的零售价相比,给医院带来了利益上的很大损失,在政府支持不到位的情况下,影响医院的生存和发展。
个别医院负责同志对国家、省、市关于药品招标采购政策学习不够,对参与市级招标采购不理解,参与不主动,总认为自己医院集中招标采购自己说了算,能给医院带来更大的利润;二是有的医疗机构隐报、瞒报药品采购数量,招标后存在替代药品规避招标,甚至不采购中标药品;三是执行合同不严格,医疗机构不按合同采购药品,付款不及时,有的长期拖欠,个别企业不按合同及时供药;四是有些医疗机构未按国家有关规定执行中标药品临时零售价,未将招标降价的好处让利于患者;五是对药品招标采购工作监督不到位,对不执行药品集中招标采购规定的医疗机构、企业等查处不力,没有形成齐抓共管的整体合力。
以上这些问题严重影响我市药品集中招标采购的健康开展。
三、对今年药品集中招标采购工作的几点要求根据中央、省、市党委、政府的要求,把改进和推行医药集中招标采购作为纠正医药购销中不正之风和治理商业贿赂的重要措施,必须抓实、抓死、抓出成效。
第一、要提高认识,统一思想,积极参与全市药品集中招标采购工作。
推行药品集中招标采购制度,是党中央、国务院纠正医药购销中的不正之风和治理医药购销领域商业贿赂工作所采取的一项重大举措。
工程招标建设方案范文最新一、工程概况本工程位于某市某区,总用地面积约100亩,其中建筑用地面积约40亩,是一个综合性的城市建设项目。
项目包括商业综合体、住宅、写字楼、酒店等多个功能区,建成后将成为当地的城市新地标,并对该区域的经济社会发展产生积极影响。
二、项目目标本项目旨在打造一个现代化、绿色、宜居的城市综合体,提升当地的城市形象、居住环境和生活品质。
项目将充分运用先进的建筑技术和设施设备,结合可持续发展理念,力求打造一个现代、智能、生态的城市社区。
三、建设方案1.规划设计本项目的规划设计将充分考虑当地的地理环境、气候特点、建筑风格等因素,同时融入现代化的建筑理念和绿色生态理念,力求打造一个与当地地域文化相契合的城市综合体。
在建筑风格上,本项目将注重建筑外观的美观性和功能性,同时充分考虑建筑的节能性和人性化设计,努力创造一种简约大气、典雅时尚的城市风貌。
在功能区划上,将商业综合体、住宅区、办公区、休闲娱乐区、公共设施等功能区有机地融合在一起,形成一个功能完善、交通便利、生活便捷的城市综合体,满足人们各种需求。
2.环保设施本项目将建设现代化的环境保护设施,包括雨水收集、污水处理、垃圾分类处理等设施,充分利用可再生资源,降低环境损害,促进生态平衡。
同时,建筑材料和装饰材料将选择环保、无毒、无污染的材料,确保建筑的健康、环保性。
3.节能设施本项目将采用先进的节能技术和设备,包括建筑外墙保温、能源回收利用、自然采光、节能照明、太阳能利用等设施,尽可能降低建筑用能。
同时,将鼓励居民使用节能产品、减少能源浪费,形成全社会共同节能的格局。
4.智能设施本项目将引入智能家居系统、智能电梯、智能停车系统等设施,提升建筑的智能化水平,提高建筑运行的效率和便利性,为居民提供更加便捷、舒适的生活环境。
5.交通便利本项目将优化道路规划和交通布局,完善交通设施,包括道路建设、公交线路、停车场等,提高交通便利性,减少交通拥堵,改善居民出行条件。
招标代理工作计划[五篇范文]第一篇:招标代理工作计划招标代理公司工作计划监理招标:1)、拟定招标文件(3天);2)、备案资料齐全到招标办备案同时发布招标公告(2个工作日);3)、报名结束确定入围单位到招标办排开标时间(2个工作日);4)、排好时间到开标截止时间需(10天);5)、开标之后发布中标公示到领中标通知书(3天)。
以上时间为代理公司招标过程时间,但其中不含招标文件编制之后甲方确认修改时间、备案材料甲方的盖章时间等,应充分考虑。
施工招标:1)、编制招标文件及工程量清单控制价(20天);2)、备案资料齐全到招标办备案同时发布招标公告(1天);3)、招标文件招标办审批(3个工作日);4)、发布招标公告招标文件到开标截止时间需(20天);5)、开标之后发布中标公示到领取中标通知书(3天)。
以上时间为代理公司招标过程时间,但其中不含招标文件编制之后甲方确认修改时间、备案材料甲方的盖章时间等,应充分考虑。
第二篇:招标代理个人工作计划招标代理实施方案湖南智埔工程咨询有限公司二o一一年十二月目录第一部分项目的理解及招标代理工作重要性的认识第二部分招标代理思路、质量内部控制措施及工作流程一、招标代理思路及工作流程二、质量内部控制措施第三部分工作人员廉洁管理措施第四部分招标代理工作各环节实施方案第五部分质量保证措施及承诺第六部分其他服务措施及承诺第一部分项目的理解及招标代理工作重要性的认识对该项目的代理工作我公司给予高度重视, 为全面完成业主方招标代理工作,为业主挑选即经济又有实力的中标人,我公司针对本次工作进行了认真的组织和准备,选拔专业齐全、学历、职称、年龄结构合理并具有丰富经验和强烈服务意识、熟悉相关业务的人员组成专项业务部,负责本项目招标代理工作并针对该项目的特点编制各类文件,依法实施招标组织活动,确保本项目顺利进行。
我公司在实施代理活动中,认真领会低投入、高产出的办事原则,维护业主方的利益,真实反映项目具体特点、管理模式,为业主提供更详细、更全面的建议和意见,提供专业工程咨询和代理服务,对潜在风险提出防范建议,制定在代理工作中的质量保证措施并做出服务承诺。
第1 页/ 总共22 页2016年有关建筑工程招标的工作计划范文一、项目提出的背景和必要性包括国内外现状、知识产权状况和发展趋势;技术突破对产业技术进步的重要意义和作用;项目可能形成的产业规模和市场前景。
二、国内外市场分析包括国际市场状况及该产品未来增长趋势、国际市场的竞争能力、产品替代进口或出口的可能性;国内市场需求规模和产品的发展前景、在国内市场的竞争优势和市场占有率。
三、项目主要开发和建设内容包括项目的主要科技攻关内容、项目目标及开发任务。
四、项目实施的技术方案包括项目的技术路线、工艺的合理性和成熟性,关键技术的先进性和创新点;产品技术性能水平与国内外同类产品的比较;项目承担单位在实施本项目的优势。
五、项目实施的现有基础包括项目承担单位注册地点、股权结构、资产和负债情况、员工构成、主要业务和主要产品、生产规模、主要装备和技术水平、近年来经营状况;对引进技术的消化、吸收、创新的后续开发能力;企业资质、信用和融资能力等。
第 2 页/ 总共22 页六、项目组织机构和人员安排包括项目的组织形式、产学研联盟运作机制及分工安排;项目的实施地点;项目承担单位负责人、项目领军人物主要情况;项目开发的人员安排。
七、项目实施进度计划包括项目阶段考核指标(含主要技术经济指标,可能取得的专利尤其是发明专利和国外专利情况)及时间节点安排;项目的验收指标。
八、项目资金需求及来源包括项目新增总投资估算、资金筹措方案(含自有资金、银行贷款、科教兴市专项资金、推进部门配套资金等)、投资使用计划。
九、项目经济和社会效益分析包括项目未来三年或五年生产成本、销售收入和利税估算;财务内部收益率、投资回收期、投资利润率、财务净现值等指标的动态财务分析;社会效益分析。
十、项目风险分析及应对措施包括项目技术、市场、资金等风险分析及应对措施。
十一、其它需要说明的事项十二、有关附件1、项目承担单位工商登记营业执照(复印件);2、企业资质证书、专利证书、特殊行业许可证和产品获奖证书(复印件),第 3 页/ 总共22 页3、上年度《资产负债表》、《损益表》、《现金流量表》及审计报告(复印件);4、项目银行贷款承诺书、自有资金证明材料(原件);5、项目若有基本建设内容,还需有项目规划、土地、环保意见(复印件);6、与项目相关的其它证明材料或文件等。
一、项目提出的背景和必要性包括国内外现状、知识产权状况和发展趋势;技术突破对产业技术进步的重要意义和作用;项目可能形成的产业规模和市场前景。
二、国内外市场分析包括国际市场状况及该产品未来增长趋势、国际市场的竞争能力、产品替代进口或出口的可能性;国内市场需求规模和产品的发展前景、在国内市场的竞争优势和市场占有率。
三、项目主要开发和建设内容包括项目的主要科技攻关内容、项目目标及开发任务。
四、项目实施的技术方案包括项目的技术路线、工艺的合理性和成熟性,关键技术的先进性和创新点;产品技术性能水平与国内外同类产品的比较;项目承担单位在实施本项目的优势。
五、项目实施的现有基础包括项目承担单位注册地点、股权结构、资产和负债情况、员第 4 页/ 总共22 页工构成、主要业务和主要产品、生产规模、主要装备和技术水平、近年来经营状况;对引进技术的消化、吸收、创新的后续开发能力;企业资质、信用和融资能力等。
六、项目组织机构和人员安排包括项目的组织形式、产学研联盟运作机制及分工安排;项目的实施地点;项目承担单位负责人、项目领军人物主要情况;项目开发的人员安排。
七、项目实施进度计划包括项目阶段考核指标(含主要技术经济指标,可能取得的专利尤其是发明专利和国外专利情况)及时间节点安排;项目的验收指标。
八、项目资金需求及来源包括项目新增总投资估算、资金筹措方案(含自有资金、银行贷款、科教兴市专项资金、推进部门配套资金等)、投资使用计划。
九、项目经济和社会效益分析包括项目未来三年或五年生产成本、销售收入和利税估算;财务内部收益率、投资回收期、投资利润率、财务净现值等指标的动态财务分析;社会效益分析。
十、项目风险分析及应对措施包括项目技术、市场、资金等风险分析及应对措施。
十一、其它需要说明的事项十二、有关附件第 5 页/ 总共22 页 1、项目承担单位工商登记营业执照(复印件);2、企业资质证书、专利证书、特殊行业许可证和产品获奖证书(复印件),3、上年度《资产负债表》、《损益表》、《现金流量表》及审计报告(复印件);4、项目银行贷款承诺书、自有资金证明材料(原件);5、项目若有基本建设内容,还需有项目规划、土地、环保意见(复印件);6、与项目相关的其它证明材料或文件等。
一、项目提出的背景和必要性包括国内外现状、知识产权状况和发展趋势;技术突破对产业技术进步的重要意义和作用;项目可能形成的产业规模和市场前景。
二、国内外市场分析包括国际市场状况及该产品未来增长趋势、国际市场的竞争能力、产品替代进口或出口的可能性;国内市场需求规模和产品的发展前景、在国内市场的竞争优势和市场占有率。
三、项目主要开发和建设内容包括项目的主要科技攻关内容、项目目标及开发任务。
四、项目实施的技术方案包括项目的技术路线、工艺的合理性和成熟性,关键技术的先进性和创新点;产品技术性能水平与国内外同类产品的比较;项目承第 6 页/ 总共22 页担单位在实施本项目的优势。
五、项目实施的现有基础包括项目承担单位注册地点、股权结构、资产和负债情况、员工构成、主要业务和主要产品、生产规模、主要装备和技术水平、近年来经营状况;对引进技术的消化、吸收、创新的后续开发能力;企业资质、信用和融资能力等。
六、项目组织机构和人员安排包括项目的组织形式、产学研联盟运作机制及分工安排;项目的实施地点;项目承担单位负责人、项目领军人物主要情况;项目开发的人员安排。
七、项目实施进度计划包括项目阶段考核指标(含主要技术经济指标,可能取得的专利尤其是发明专利和国外专利情况)及时间节点安排;项目的验收指标。
八、项目资金需求及来源包括项目新增总投资估算、资金筹措方案(含自有资金、银行贷款、科教兴市专项资金、推进部门配套资金等)、投资使用计划。
九、项目经济和社会效益分析包括项目未来三年或五年生产成本、销售收入和利税估算;财务内部收益率、投资回收期、投资利润率、财务净现值等指标的动态财务分析;社会效益分析。
十、项目风险分析及应对措施第7 页/ 总共22 页包括项目技术、市场、资金等风险分析及应对措施。
十一、其它需要说明的事项十二、有关附件1、项目承担单位工商登记营业执照(复印件);2、企业资质证书、专利证书、特殊行业许可证和产品获奖证书(复印件),3、上年度《资产负债表》、《损益表》、《现金流量表》及审计报告(复印件);4、项目银行贷款承诺书、自有资金证明材料(原件);5、项目若有基本建设内容,还需有项目规划、土地、环保意见(复印件);6、与项目相关的其它证明材料或文件等。
一、项目提出的背景和必要性包括国内外现状、知识产权状况和发展趋势;技术突破对产业技术进步的重要意义和作用;项目可能形成的产业规模和市场前景。
二、国内外市场分析包括国际市场状况及该产品未来增长趋势、国际市场的竞争能力、产品替代进口或出口的可能性;国内市场需求规模和产品的发展前景、在国内市场的竞争优势和市场占有率。
三、项目主要开发和建设内容包括项目的主要科技攻关内容、项目目标及开发任务。
第8 页/ 总共22 页四、项目实施的技术方案包括项目的技术路线、工艺的合理性和成熟性,关键技术的先进性和创新点;产品技术性能水平与国内外同类产品的比较;项目承担单位在实施本项目的优势。
五、项目实施的现有基础包括项目承担单位注册地点、股权结构、资产和负债情况、员工构成、主要业务和主要产品、生产规模、主要装备和技术水平、近年来经营状况;对引进技术的消化、吸收、创新的后续开发能力;企业资质、信用和融资能力等。
六、项目组织机构和人员安排包括项目的组织形式、产学研联盟运作机制及分工安排;项目的实施地点;项目承担单位负责人、项目领军人物主要情况;项目开发的人员安排。
七、项目实施进度计划包括项目阶段考核指标(含主要技术经济指标,可能取得的专利尤其是发明专利和国外专利情况)及时间节点安排;项目的验收指标。
八、项目资金需求及来源包括项目新增总投资估算、资金筹措方案(含自有资金、银行贷款、科教兴市专项资金、推进部门配套资金等)、投资使用计划。
九、项目经济和社会效益分析包括项目未来三年或五年生产成本、销售收入和利税估算;财第9 页/ 总共22 页务内部收益率、投资回收期、投资利润率、财务净现值等指标的动态财务分析;社会效益分析。
十、项目风险分析及应对措施包括项目技术、市场、资金等风险分析及应对措施。
十一、其它需要说明的事项十二、有关附件1、项目承担单位工商登记营业执照(复印件);2、企业资质证书、专利证书、特殊行业许可证和产品获奖证书(复印件),3、上年度《资产负债表》、《损益表》、《现金流量表》及审计报告(复印件);4、项目银行贷款承诺书、自有资金证明材料(原件);5、项目若有基本建设内容,还需有项目规划、土地、环保意见(复印件);6、与项目相关的其它证明材料或文件等。
一、项目提出的背景和必要性包括国内外现状、知识产权状况和发展趋势;技术突破对产业技术进步的重要意义和作用;项目可能形成的产业规模和市场前景。
二、国内外市场分析包括国际市场状况及该产品未来增长趋势、国际市场的竞争能力、产品替代进口或出口的可能性;国内市场需求规模和产品的发展第10 页/ 总共22 页前景、在国内市场的竞争优势和市场占有率。
三、项目主要开发和建设内容包括项目的主要科技攻关内容、项目目标及开发任务。
四、项目实施的技术方案包括项目的技术路线、工艺的合理性和成熟性,关键技术的先进性和创新点;产品技术性能水平与国内外同类产品的比较;项目承担单位在实施本项目的优势。
五、项目实施的现有基础包括项目承担单位注册地点、股权结构、资产和负债情况、员工构成、主要业务和主要产品、生产规模、主要装备和技术水平、近年来经营状况;对引进技术的消化、吸收、创新的后续开发能力;企业资质、信用和融资能力等。
六、项目组织机构和人员安排包括项目的组织形式、产学研联盟运作机制及分工安排;项目的实施地点;项目承担单位负责人、项目领军人物主要情况;项目开发的人员安排。
七、项目实施进度计划包括项目阶段考核指标(含主要技术经济指标,可能取得的专利尤其是发明专利和国外专利情况)及时间节点安排;项目的验收指标。
八、项目资金需求及来源包括项目新增总投资估算、资金筹措方案(含自有资金、银行第11 页/ 总共22 页贷款、科教兴市专项资金、推进部门配套资金等)、投资使用计划。
九、项目经济和社会效益分析包括项目未来三年或五年生产成本、销售收入和利税估算;财务内部收益率、投资回收期、投资利润率、财务净现值等指标的动态财务分析;社会效益分析。