职工工伤与职业病致残程度鉴定标准(试行)(精)
- 格式:doc
- 大小:53.00 KB
- 文档页数:18
工伤与职业病致残程度鉴定标准
工伤与职业病是指在劳动过程中发生的意外伤害或者患上职业病,给劳动者身
体健康造成损害的情况。
在我国,对于工伤与职业病的鉴定标准是非常严格和细致的,这是为了保障劳动者的合法权益,确保他们能够得到应有的赔偿和待遇。
下面,我们将详细介绍工伤与职业病致残程度鉴定标准的相关内容。
首先,对于工伤的鉴定标准,主要包括两个方面,一是事故伤害的鉴定,二是
职业病的鉴定。
对于事故伤害的鉴定,主要考虑的是事故发生的性质、程度以及对劳动者身体健康造成的影响。
而对于职业病的鉴定,则需要考虑劳动者患病与其所从事的工作有直接因果关系,以及疾病的诊断和治疗情况等。
在鉴定过程中,需要充分考虑医学证据、劳动者的临床表现以及工作环境等因素,确保鉴定结果的客观性和准确性。
其次,对于工伤与职业病致残程度的鉴定标准,我国采用了《工伤保险条例》
和《职业病防治法》等相关法律法规的规定。
根据这些法规,对于工伤致残程度的鉴定主要包括了轻伤、中伤、重伤和特重伤四个等级,具体的鉴定标准是根据劳动者的伤残程度、生活自理能力和工作能力等因素来确定的。
而对于职业病致残程度的鉴定,则需要考虑疾病的诊断和治疗情况、劳动者的工作能力以及生活自理能力等因素,确定相应的致残等级。
总的来说,工伤与职业病的鉴定标准是为了保障劳动者的合法权益,确保他们
能够得到应有的赔偿和待遇。
在鉴定过程中,需要充分考虑医学证据、劳动者的临床表现以及工作环境等因素,确保鉴定结果的客观性和准确性。
同时,我们也呼吁雇主和社会各界加强对劳动安全和职业健康的重视,共同营造一个安全、健康的工作环境,保障劳动者的身体健康和权益。
Luck is an accessory to hard work.通用参考模板(页眉可删)工伤与职业病致残程度鉴定标准是怎样的?在日常工作中,有一部分工作人员在相关职业岗位中因受到意外伤害而致病致残,这时候所受到的伤害应该给予补偿。
相信有许多工作人员对于工伤的鉴定标准和职业病鉴定标准有不清晰的理解。
工伤与职业病致残程度鉴定标准是怎样的呢?下面就是有关工伤和职业病致残的鉴定标准,从而可以知道工伤分为几种几级,从而去鉴定工伤等级。
希望对大家有所帮助。
在日常工作中,有一部分工作人员在相关职业岗位中因受到意外伤害而致病致残,这时候所受到的伤害应该给予补偿。
相信有许多工作人员对于工伤的鉴定标准和职业病鉴定标准有不清晰的理解。
工伤与职业病致残程度鉴定标准是怎样的呢?下面就是有关工伤和职业病致残的鉴定标准,从而可以知道工伤分为几种几级,从而去鉴定工伤等级。
希望对大家有所帮助。
国家发布《职工工伤与职业病致残程度鉴定标准》中标准共分10级。
符合标准一级至四级的为全部丧失劳动能力,五级至六级的为大部分丧失劳动能力,七级至十级的为部分丧失劳动能力。
以下即是一至十级伤残标准的具体规定:一级:器官缺失或完全丧失功能,其它器官不能代替,存在特殊医疗依赖,生活完全或大部分不能自理者;二级:器官严重缺损或畸形,有严重功能障碍或并发症,存在特殊医疗依赖,或生活大部分不能自理者;三级:器官严重缺损或畸形,有严重功能障碍或并发症,存在特殊医疗依赖,或生活部分不能自理者;四级:器官严重缺损或畸形,有严重功能障碍或并发症,存在特殊医疗依赖,生活可以自理者;五级:器官大部分缺损或明显畸形,有较重功能障碍或并发症,存在一般医疗依赖,生活能自理;六级:器官大部缺损或明显畸形,有中等功能障碍或并发症,存在一般医疗依赖,生活能自理者;七级:器官大部分缺损或畸形,有轻度功能障碍或并发症,存在一般医疗依赖,生活能自理者;八级:器官部分缺损,形态异常,轻度功能障碍,有医疗依赖,生活能自理者;九级:器官部分缺损,形态异常,轻度功能障碍,无医疗依赖,生活能自理者;十级:器官部分缺损,形态异常,无功能障碍,无医疗依赖,生活能自理者。
2019年最新职工工伤与职业病致残程度鉴定标准职业病与工伤可能是很多劳动者遇到的问题,大家都知道这二者是可以申请赔偿的,但是赔偿之前肯定要有专业机构对致残成都进行一个鉴定。
律师365小编今天为大家带来最新职工工伤与职业病致残程度鉴定标准,希望能对您有所帮助。
职业病与工伤可能是很多劳动者遇到的问题,大家都知道这二者是可以申请赔偿的,但是赔偿之前肯定要有专业机构对致残成都进行一个鉴定。
小编今天为大家带来最新职工工伤与职业病致残程度鉴定标准,希望能对您有所帮助。
《职工工伤与职业病致残程度鉴定标准》《职工工伤与职业病致残程度鉴定标准》(GB/T16180-2006)GB/T16180-2006GB/T16180-2006代替GB/T16180-19962006-11-02发布2007-05-01实施2006年,国家发布《职工工伤与职业病致残程度鉴定标准》(GB/T16180-2006)了,这是新的工伤鉴定的国家标准,标准共分10级。
符合标准一级至四级的为全部丧失劳动能力,五级至六级的为大部分丧失劳动能力,七级至十级的为部分丧失劳动能力。
以下即是一至十级伤残标准的具体规定。
附录B(规范性附录)劳动能力鉴定——职工工伤与职业病致残等级分级B1、一级工伤与职业病鉴定标准1)极重度智能损伤;2)四肢瘫肌力≤3级或三肢瘫肌力≤2级;3)颈4以上截瘫,肌力≤2级;4)重度运动障碍(非肢体瘫);5)面部重度毁容,同时伴有表B2中二级伤残之一者;6)全身重度瘢痕形成,占体表面积≥90%,伴有脊柱及四肢大关节活动功能基本丧失;7)双肘关节以上缺失或功能完全丧失;8)双下肢高位缺失及一上肢高位缺失;9)双下肢及一上肢严重瘢痕畸形,活动功能丧失;10)双眼无光感或仅有光感但光定位不准者;11)肺功能重度损伤和呼吸困难Ⅳ级,需终生依赖机械通气;12)双肺或心肺联合移植术;13)小肠切除≥90%;14)肝切除后原位肝移植;15)胆道损伤原位肝移植;16)全胰切除;17)双侧肾切除或孤肾切除术后,用透析维持或同种肾移植术后肾功能不全尿毒症期;18)尘肺Ⅲ期伴肺功能重度损伤及/或重度低氧血症〔PO253kpa(40mmhg)〕; p=19)其他职业性肺部疾患,伴肺功能重度损伤及/或重度低氧血症〔PO253kpa(40mmhg)〕; p=20)放射性肺炎后,两叶以上肺纤维化伴重度低氧血症〔PO253kpa(40mmhg)〕; p=21)职业性肺癌伴肺功能重度损伤;22)职业性肝血管肉瘤,重度肝功能损害;23)肝硬化伴食道静脉破裂出血,肝功能重度损害;24)肾功能不全尿毒症期,内生肌酐清除率持续10ml707μmol/L(8mg/dL)。
职工工伤与职业病致残程度鉴定标准一、引言工伤与职业病是劳动者在劳动过程中发生的与工作活动有关的意外伤害或疾病。
根据《劳动保险条例》规定,对于因工作原因造成的伤害或疾病,需要鉴定工伤或职业病,并确定相应的致残程度。
本文将探讨职工工伤与职业病致残程度鉴定标准的相关要点。
二、职工工伤的致残程度鉴定标准1. 工伤致残程度评定的基本原则•量化评定:以功能丧失程度为主要评定标准。
•综合评定:兼顾生活自理能力、社会适应能力等因素。
2. 评定方法•功能障碍评定:根据功能障碍的程度评定致残等级。
•病理解剖或医学检查:通过病理解剖或医学检查确定致残程度。
3. 评定标准•一级工伤:功能丧失达到30%以上。
•二级工伤:功能丧失达到20%-29%。
•三级工伤:功能丧失达到10%-19%。
•四级工伤:功能丧失达到1%-9%。
•五级工伤:功能障碍在1%以内。
三、职业病的致残程度鉴定标准1. 职业病的特点与致残程度评定•职业病的特点:潜隐期长、致残程度逐渐加重。
•评定方法:结合职业病的病程、病情等因素进行评定。
2. 评定要点•临床表现:根据职业病的临床表现评定致残程度。
•病变程度:根据职业病的病变程度评定致残等级。
3. 评定标准•轻度职业病致残:功能部分障碍,但不影响正常工作生活。
•中度职业病致残:功能明显障碍,影响正常工作生活。
•重度职业病致残:功能完全丧失,需要长期护理和照料。
四、总结职工工伤与职业病致残程度鉴定标准是保障劳动者权益的重要依据,正确的评定可以准确反映劳动者受伤害与疾病的程度,为劳动者提供相应的保障和福利。
相关部门应遵循鉴定标准,公正、公平地进行职工工伤与职业病致残程度的评定工作,促进劳动者的健康权益保障。
职工工伤与职业病致残程度鉴定标准职工工伤与职业病是劳动者在工作中受到的意外伤害或者患上的职业病,对于受伤的职工来说,工伤与职业病致残程度鉴定标准是非常重要的。
因为这一标准直接关系到职工的伤残程度评定,从而影响到伤残职工的工伤赔偿和康复待遇。
下面将详细介绍职工工伤与职业病致残程度鉴定标准的相关内容。
首先,职工工伤与职业病致残程度鉴定标准主要包括两个方面的内容,一是工伤致残程度的鉴定标准,二是职业病致残程度的鉴定标准。
对于工伤致残程度的鉴定,一般是根据《工伤保险条例》和《工伤职工就业和再就业条例》进行评定,包括了轻伤、中伤和重伤等不同等级的鉴定标准。
而对于职业病致残程度的鉴定,则是根据《职业病防治法》和《职业病鉴定暂行办法》进行评定,包括了不同职业病致残等级的鉴定标准。
其次,工伤致残程度的鉴定标准主要包括了对职工伤残程度的评估,一般是通过医学鉴定的方式进行评定。
医学鉴定是根据职工受伤后的身体功能障碍程度、生活自理能力、劳动能力和社会适应能力等方面进行评估,从而确定伤残等级。
而职业病致残程度的鉴定标准则是根据职工患病后的身体功能障碍程度、对工作的影响程度、生活自理能力和社会适应能力等方面进行评估,从而确定职业病致残等级。
最后,对于职工工伤与职业病致残程度鉴定标准的重要性,我们应该充分认识到其对职工权益的保护和社会稳定的重要作用。
只有通过科学、公正的鉴定标准,才能有效地保障受伤职工的合法权益,促进社会公平正义。
因此,相关部门和单位应该加强对职工工伤与职业病致残程度鉴定标准的宣传和培训,提高相关人员的鉴定水平和公正性,确保职工的合法权益得到有效保障。
综上所述,职工工伤与职业病致残程度鉴定标准是对受伤职工伤残程度进行评定的重要依据,对于保障职工的合法权益和促进社会稳定具有重要意义。
我们应该充分认识到其重要性,加强相关工作,确保职工的合法权益得到有效保障。
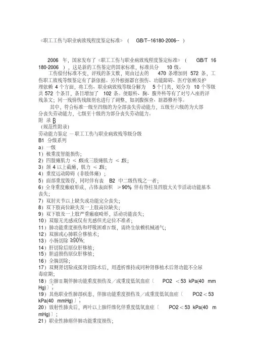
《职工工伤与职业病致残等级评定标准》(2006)中华人民共和国国家标准职工工伤与职业病致残程度鉴定GB/T16180——2006职工工伤与职业病致残等级评定标准B. I 分级系列a )一级1) 极重度智能损伤;2) 四肢瘫肌力≤3 级或三肢瘫肌力≤2 级;3) 颈4 以上截瘫,肌力≤2 级;4) 重度运动障碍(非肢体瘫);5) 面部重度毁容,同时伴有表B. 2 中二级伤残之一者;6) 全身重度瘢痕形成,占体表面积≥90% ,伴有脊柱及四肢大关节活动功能基本丧失;7) 双肘关节以上缺失或功能完全丧失;双下肢高位缺失及一上肢高位缺失;9) 双下肢及一上肢严重瘢痕畸形,活动功能丧失;10) 双眼无光感或仅有光感但光定位不准者;11) 肺功能重度损伤和呼吸困难Ⅳ级,需终生依赖机械通气;12 )双肺或心肺联合移植术,13) 小肠切除≥90%;14) 肝切除后原位肝移植;15) 胆道损伤原位肝移植;16) 全胰切除;17) 双侧肾切除或孤肾切除术后,用透析维持或同种肾移植术后肾功能不全尿毒症期,18) 尘肺Ⅲ期伴肺功能重度损伤及/或重度低氧血症[po2<5.3 kPa(40 mmHg)];19) 其他职业性肺部疾患,伴肺功能重度损伤及/或重度低氧血症〔PO2<5.3 kPa(40 mmHg)];20) 放射性肺炎后,两叶以上肺纤维化伴重度低氧血症[po2<5.3 kPa(40 mmHg)];21) 职业性肺癌伴肺功能重度损伤;22) 职业性肝血管肉瘤,重度肝功能损害;23) 肝硬化伴食道静脉破裂出血,肝功能重度损害;24) 肾功能不全尿毒症期,内生肌酐清除率持续< 10 mL/min ,或血浆肌酐水平持续>707 }imal/L(8 mg/dL) 。
b) 二级1) 重度智能损伤;2) 三肢瘫肌力3 级;3) 偏瘫肌力≤2 级;4) 截瘫肌力≤2 级;5) 双手全肌瘫肌力≤3 级;6) 完全感觉性或混合性失语;7) 全身重度瘢痕形成,占体表面积≥80% ,伴有四肢大关节中3 个以上活动功能受限;全面部瘢痕痕或植皮伴有重度毁容;9) 双侧前臂缺失或双手功能完全丧失;10) 双下肢高位缺失;11) 双下肢瘢痕畸形,功能完全丧失;'12) 双膝双踝僵直于非功能位;13) 双膝以上缺失;14) 双膝、踝关节功能完全丧失;15) 同侧上、下肢瘢痕痕畸形,功能完全丧失;16) 四肢大关节(肩、髋、膝、肘)中四个以上关节功能完全丧失者;17) 一眼有或无光感,另眼矫正视力≤0.02 ,或视野≤8% (或半径≤5°) ;18 )无吞咽功能,完全依赖胃管进食;19 )双侧上领骨完全缺损;20 )双侧下领骨完全缺损;21) 一侧上颌骨及对侧下领骨完全缺损,并伴有颜面软组织缺损>30 cm2( 注:2 是平方);22 )一侧全肺切除并胸廓成形术,呼吸困难Ⅲ级;23 )心功能不全三级;24 )食管闭锁或损伤后无法行食管重建术,依赖胃造痰或空肠造瘘进食;25 )小肠切除3/4 ,合并短肠综合症;26) 肝切除3/4 ,并肝功能重度损害;27) 肝外伤后发生门脉高压三联症或发生Budd-chiari 综合征;28) 胆道损伤致肝功能重度损害;29) 胰次全切除,胰腺移植术后;30) 孤肾部分切除后,肾功能不全失代偿期;31) 肺功能重度损伤及/或重度低氧血症;32 )尘肺Ⅲ期伴肺功能中度损伤及/或中度低氧血症;33 )尘肺II 期伴肺功能重度损伤及/或重度低氧血症[po2 <5. 3 kPa(40 mmHg)]; (注:PO2 中2 是下标)34) 尘肺Ⅲ期伴活动性肺结核;35 )职业性肺癌或胸膜间皮瘤;36) 职业性急性白血病;37) 急性重型再生障碍性贫血;38) 慢性重度中毒性肝病;39 )肝血管肉瘤;40) 肾功能不全尿毒症期,内生肌酐清除率<25 mL/min 或血浆肌酐水平持续>450 μmol/L,(5 mg/dL) ;41 )职业性膀胱癌;42) 放射性肿瘤。
《职工工伤与职业病致残等级评定标准》(2006)中华人民共和国国家标准职工工伤与职业病致残程度鉴定GB/T16180——2006职工工伤与职业病致残等级评定标准B. I 分级系列a )一级1) 极重度智能损伤;2) 四肢瘫肌力≤3 级或三肢瘫肌力≤2 级;3) 颈 4 以上截瘫,肌力≤2 级;4) 重度运动障碍(非肢体瘫);5) 面部重度毁容,同时伴有表 B. 2 中二级伤残之一者;6) 全身重度瘢痕形成,占体表面积≥90% ,伴有脊柱及四肢大关节活动功能基本丧失;7) 双肘关节以上缺失或功能完全丧失;双下肢高位缺失及一上肢高位缺失;9) 双下肢及一上肢严重瘢痕畸形,活动功能丧失;10) 双眼无光感或仅有光感但光定位不准者;11) 肺功能重度损伤和呼吸困难Ⅳ级,需终生依赖机械通气;12 )双肺或心肺联合移植术,13) 小肠切除≥90%;14) 肝切除后原位肝移植;15) 胆道损伤原位肝移植;16) 全胰切除;17) 双侧肾切除或孤肾切除术后,用透析维持或同种肾移植术后肾功能不全尿毒症期,18) 尘肺Ⅲ期伴肺功能重度损伤及/或重度低氧血症 [po2<5.3 kPa(40 mmHg)];19) 其他职业性肺部疾患,伴肺功能重度损伤及/或重度低氧血症〔 PO2<5.3 kPa(40 mmHg)];20) 放射性肺炎后,两叶以上肺纤维化伴重度低氧血症[ po2<5.3 kPa(40 mmHg)];21) 职业性肺癌伴肺功能重度损伤;22) 职业性肝血管肉瘤,重度肝功能损害;23) 肝硬化伴食道静脉破裂出血,肝功能重度损害;24) 肾功能不全尿毒症期,内生肌酐清除率持续 < 10 mL/min ,或血浆肌酐水平持续 >707 }imal/L(8 mg/dL) 。
b) 二级1) 重度智能损伤;2) 三肢瘫肌力 3 级;3) 偏瘫肌力≤2 级;4) 截瘫肌力≤2 级;5) 双手全肌瘫肌力≤3 级;6) 完全感觉性或混合性失语;7) 全身重度瘢痕形成,占体表面积≥80% ,伴有四肢大关节中 3 个以上活动功能受限;全面部瘢痕痕或植皮伴有重度毁容;9) 双侧前臂缺失或双手功能完全丧失;10) 双下肢高位缺失;11) 双下肢瘢痕畸形,功能完全丧失; '12) 双膝双踝僵直于非功能位;13) 双膝以上缺失;14) 双膝、踝关节功能完全丧失;15) 同侧上、下肢瘢痕痕畸形,功能完全丧失;16) 四肢大关节(肩、髋、膝、肘)中四个以上关节功能完全丧失者;17) 一眼有或无光感,另眼矫正视力≤0.02 ,或视野≤8% (或半径≤5°) ;18 )无吞咽功能,完全依赖胃管进食;19 )双侧上领骨完全缺损;20 )双侧下领骨完全缺损;21) 一侧上颌骨及对侧下领骨完全缺损,并伴有颜面软组织缺损 >30 cm2( 注: 2 是平方 );22 )一侧全肺切除并胸廓成形术,呼吸困难Ⅲ级;23 )心功能不全三级;24 )食管闭锁或损伤后无法行食管重建术,依赖胃造痰或空肠造瘘进食;25 )小肠切除 3/4 ,合并短肠综合症;26) 肝切除 3/4 ,并肝功能重度损害;27) 肝外伤后发生门脉高压三联症或发生 Budd-chiari 综合征;28) 胆道损伤致肝功能重度损害;29) 胰次全切除,胰腺移植术后;30) 孤肾部分切除后,肾功能不全失代偿期;31) 肺功能重度损伤及/或重度低氧血症;32 )尘肺Ⅲ期伴肺功能中度损伤及/或中度低氧血症;33 )尘肺 II 期伴肺功能重度损伤及/或重度低氧血症 [po2 < 5. 3 kPa(40 mmHg)]; (注: PO2 中 2 是下标)34) 尘肺Ⅲ期伴活动性肺结核;35 )职业性肺癌或胸膜间皮瘤;36) 职业性急性白血病;37) 急性重型再生障碍性贫血;38) 慢性重度中毒性肝病;39 )肝血管肉瘤;40) 肾功能不全尿毒症期,内生肌酐清除率< 25 mL/min 或血浆肌酐水平持续> 450 μmol/L,(5 mg/dL) ;41 )职业性膀胱癌;42) 放射性肿瘤。
《职工工伤与职业病致残程度鉴定标准》(GB/T--16180-2006--)2006年,国家发布了《职工工伤与职业病致残程度鉴定标准》(GB/T 16 180-2006 ),这是新的工伤鉴定的国家标准,标准共分10级。
工伤偿付标准不变,评残的条文数,则由过去的470条增加到572条,工伤职工致残等级鉴定有了新依据。
另外根据器官损伤、功能障碍、医疗依赖及护理依赖4个方面,将工伤、职业病致残等级分解为5个门类,划分为10个等级共572个条目,条目增加了102条。
使眼科、胸、腹外科等有了对号入座的评残条文;同一残情伤残级别也进行了调整,如剖腹探查、脏器修补等。
其中,符合标准一级至四级的为全部丧失劳动能力,五级至六级的为大部分丧失劳动能力,七级至十级的为部分丧失劳动能力。
附录(规范性附录)劳动能力鉴定—职工工伤与职业病致残等级分级B1 分级系列a)一级1)极重度智能损伤;2)四肢瘫肌力≤3级或三肢瘫肌力≤2级;3)颈4以上截瘫,肌力≤2级;4)重度运动障碍(非肢体瘫);5)面部重度毁容,同时伴有表B2 中二级伤残之一者;6)全身重度瘢痕形成,占体表面积≥90%,伴有脊柱及四肢大关节活动功能基本丧失;7)双肘关节以上缺失或功能完全丧失;8)双下肢高位缺失及一上肢高位缺失;9)双下肢及一上肢严重瘢痕畸形,活动功能丧失;10)双眼无光感或仅有光感但光定位不准者;11)肺功能重度损伤和呼吸困难Ⅳ级,需终生依赖机械通气;12)双肺或心肺联合移植术;13)小肠切除14)肝切除后原位肝移植;15)胆道损伤原位肝移植;16)全胰切除;17)双侧肾切除或孤肾切除术后,用透析维持或同种肾移植术后肾功能不全尿毒症期;18)尘肺Ⅲ期伴肺功能重度损伤及/或重度低氧血症〔PO2 <53 kPa(40 mm Hg)〕19)其他职业性肺部疾患,伴肺功能重度损伤及/或重度低氧血症〔PO2<53 kPa(40 mmHg)〕20)放射性肺炎后,两叶以上肺纤维化伴重度低氧血症〔PO2<53 kPa(40 m mHg)〕;21)职业性肺癌伴肺功能重度损伤;。
劳社部发〔2002〕8号各省、自治区、直辖市劳动和社会保障厅(局:为了规范职工非因工伤残或因病丧失劳动能力程度鉴定工作,我部组织制定了《职工非因工伤残或因病丧失劳动能力程度鉴定标准(试行》,现印发给你们,请遵照执行。
二○○二年四月五日职工非因工伤残或因病丧失劳动能力程度鉴定标准(试行职工非因工伤残或因病丧失劳动能力程度鉴定标准,是劳动者由于非因工伤残或因病后,于国家社会保障法规所规定的医疗期满或医疗终结时通过医学检查对伤残失能程度做出判定结论的准则和依据。
1 范围本标准规定了职工非因工伤残或因病丧失劳动能力程度的鉴定原则和分级标准。
本标准适用于职工非因工伤残或因病需进行劳动能力鉴定时,对其身体器官缺损或功能损失程度的鉴定。
2 总则21本标准分完全丧失劳动能力和大部分丧失劳动能力两个程度档次。
22本标准中的完全丧失劳动能力,是指因损伤或疾病造成人体组织器官缺失、严重缺损、畸形或严重损害,致使伤病的组织器官或生理功能完全丧失或存在严重功能障碍。
23本标准中的大部分丧失劳动能力,是指因损伤或疾病造成人体组织器官大部分缺失、明显畸形或损害,致使受损组织器官功能中等度以上障碍。
24如果伤病职工同时符合不同类别疾病三项以上(含三项“大部分丧失劳动能力”条件时,可确定为“完全丧失劳动能力”。
25本标准将《职工工伤与职业病致残程度鉴定》(GB/T16180—1996中的1至4级和5至6级伤残程度分别列为本标准的完全丧失劳动能力和大部分丧失劳动能力的范围。
3 判定原则31本标准中劳动能力丧失程度主要以身体器官缺损或功能障碍程度作为判定依据。
32本标准中对功能障碍的判定,以医疗期满或医疗终结时所作的医学检查结果为依据。
4 判定依据 4.1完全丧失劳动能力的条件411各种中枢神经系统疾病或周围神经肌肉疾病等,经治疗后遗有下列情况之一者:(1单肢瘫,肌力2级以下(含2级。
(2两肢或三肢瘫,肌力3级以下(含3级。
(3双手或双足全肌瘫,肌力2级以下(含2级。
职工工伤与职业病致残程度鉴定1、一级工伤与职业病鉴定标准1)极重度智能损伤;2)四肢瘫肌力≤3级或三肢瘫肌力≤2级;3)颈4以上截瘫,肌力≤2级;4)重度运动障碍(非肢体瘫);5)面部重度毁容,同时伴有表B 2中二级伤残之一者;6)全身重度瘢痕形成,占体表面积≥90%,伴有脊柱及四肢大关节活动功能基本丧失。
职工工伤与职业病是两种完全不同的情况,工伤可以导致职工伤残,同样的职业病也是可能导致职工伤残的。
而在伤残后肯定要作出鉴定,然后才能进行相应的赔偿。
接下来,小编为你介绍职工工伤与职业病致残程度鉴定的内容,帮助你了解相关知识。
《劳动能力鉴定职工工伤与职业病致残等级》GB/T16180-2014中华人民共和国国家标准GB/T16180-2014代替GB/T16180-20062014--09--03发布2015-01--01实施劳动能力鉴定职工工伤与职业病致残等级3、术语和定义下列术语和定义适用于本文件。
3.1劳动能力鉴定法定机构对劳动者在职业活动中因工负伤或患职业病后,根据国家工伤保险法规规定,在评定伤残等级时通过医学检查对劳动功能障碍程度(伤残程度)和生活自理障碍程度做出的技术性鉴定结论。
3.2医疗依赖工伤致残于评定伤残等级技术鉴定后仍不能脱离治疗。
3.3生活自理障碍工伤致残者因生活不能自理,需依赖他人护理。
4、总则4.1判断依据4.1.1综合判定依据工伤致残者于评定伤残等级技术鉴定时的器官损伤、功能障碍及其对医疗与日常生活护理的依赖程度,适当考虑由于伤残引起的社会心理因素影响,对伤残程度进行综合判定分级。
附录A为各门类工伤、职业病致残分级判定基准。
附录B为正确使用本标准的说明。
4.1.2器官损伤器官损伤是工伤的直接后果,但职业病不一定有器官缺损。
4.1.3功能障碍工伤后功能障碍的程度与器官缺损的部位及严重程度有关,职业病所致的器官功能障碍与疾病的严重程度相关。
对功能障碍的判定,应以评定伤残等级技术鉴定时的医疗检查结果为依据,根据评残对象逐个确定。
职工工伤与职业病致残程度鉴定标准(GBT 16180-2006 )简要描述:《职工工伤与职业病致残程度鉴定标准》(GB/T 16180-2006 )GB/T 16180-2006GB/T 16180-2006 代替GB/T 16180-19962006-11-02发布 2007-05-01实施2006年,国家发布《职工工伤与职业病致残程度鉴定标准》(GB/T 16180-2006 )了,这是新的工伤鉴定的国家标准,标准共分10级。
符合标准一级至四级的为全部丧失劳动能力,五级至六级的为大部分丧失劳动能力,七级至十级的为部分丧失劳动能力。
以下即是一至十级伤残标准的具体规定。
附录B(规范性附录)劳动能力鉴定——职工工伤与职业病致残等级分级B1、一级工伤与职业病鉴定标准1)极重度智能损伤;2)四肢瘫肌力≤3级或三肢瘫肌力≤2级;3)颈4以上截瘫,肌力≤2级;4)重度运动障碍(非肢体瘫);5)面部重度毁容,同时伴有表B2中二级伤残之一者;6)全身重度瘢痕形成,占体表面积≥90%,伴有脊柱及四肢大关节活动功能基本丧失;7)双肘关节以上缺失或功能完全丧失;8)双下肢高位缺失及一上肢高位缺失;9)双下肢及一上肢严重瘢痕畸形,活动功能丧失; 10)双眼无光感或仅有光感但光定位不准者;11)肺功能重度损伤和呼吸困难Ⅳ级,需终生依赖机械通气;12)双肺或心肺联合移植术;13)小肠切除≥90%;14)肝切除后原位肝移植;15)胆道损伤原位肝移植;16)全胰切除;17)双侧肾切除或孤肾切除术后,用透析维持或同种肾移植术后肾功能不全尿毒症期;18)尘肺Ⅲ期伴肺功能重度损伤及/或重度低氧血症〔PO2 <53 kPa(40 mmHg)〕;19)其他职业性肺部疾患,伴肺功能重度损伤及/或重度低氧血症〔PO2<53 kPa(40 mmHg)〕;20)放射性肺炎后,两叶以上肺纤维化伴重度低氧血症〔PO2<53 kPa(40 mmHg)〕;21)职业性肺癌伴肺功能重度损伤;22)职业性肝血管肉瘤,重度肝功能损害;23)肝硬化伴食道静脉破裂出血,肝功能重度损害; 24)肾功能不全尿毒症期,内生肌酐清除率持续<10 mL/min,或血浆肌酐水平持续>707μmol/L(8 mg/dL)。
职⼯⼯伤与职业病致残程度鉴定标准是什么职⼯⼯伤与职业病致残程度鉴定标准是什么?店铺⼩编在下⽂就为⼤家带来问题的解答,希望对⼤家有所帮助。
职⼯⼯伤与职业病致残程度鉴定标准是什么5.1⼀级5.1.1定级原则器官缺失或功能完全丧失,其他器官不能代偿,存在特殊医疗依赖,或完全或⼤部分或部分⽣活⾃理障碍。
5.2⼆级5.2.1定级原则器官严重缺损或畸形,有严重功能障碍或并发症,存在特殊医疗依赖,或⼤部分或部分⽣活⾃理障碍。
5.3三级5.3.1定级原则器官严重缺损或畸形,有严重功能障碍或并发症,存在特殊医疗依赖,或部分⽣活⾃理障碍。
5.4四级5,4.1定级原则器官严重缺损或畸形,有严重功能障碍或并发症,存在特殊医疗依赖,或部分⽣活⾃理障碍或⽆⽣活⾃理障碍。
5.5五级5.5.1定级原则器官⼤部缺损或明显畸形,有较重功能障碍或并发症,存在⼀般医疗依赖,⽆⽣活⾃理障碍。
5.6六级5.6.1定级原则器官⼤部缺损或明显畸形,有中等功能障碍或并发症,存在⼀般医疗依赖,⽆⽣活⾃理障碍。
5.7七级5.7.1定级原则器官⼤部分缺损或畸形,有轻度功能障碍或并发症,存在⼀般医疗依赖,⽆⽣活⾃理障碍。
5.8⼋级5.8.1定级原则器官部分缺损,形态异常,轻度功能障碍,存在⼀般医疗依赖,⽆⽣活⾃理障碍。
5.9九级5.9.1定级原则器官部分缺损,形态异常,轻度功能障碍,⽆医疗依赖或者存在⼀般医疗依赖,⽆⽣活⾃理障碍。
5.10⼗级5.10.1定级原则器官部分缺损,形态异常,⽆功能障碍,⽆医疗依赖或者存在⼀般医疗依赖,⽆⽣活⾃理障碍。
5.1⼀级5.1.1定级原则器官缺失或功能完全丧失,其他器官不能代偿,存在特殊医疗依赖,或完全或⼤部分或部分⽣活⾃理障碍。
5.2⼆级5.2.1定级原则器官严重缺损或畸形,有严重功能障碍或并发症,存在特殊医疗依赖,或⼤部分或部分⽣活⾃理障碍。
5.3三级5.3.1定级原则器官严重缺损或畸形,有严重功能障碍或并发症,存在特殊医疗依赖,或部分⽣活⾃理障碍。
《职工工伤与职业病致残程度鉴定标准》(GB/T16180-2006)附录B(规范性附录)劳动能力鉴定——职工工伤与职业病致残等级分级B1、一级工伤与职业病鉴定标准1)极重度智能损伤;2)四肢瘫肌力≤3级或三肢瘫肌力≤2级;3)颈4以上截瘫,肌力≤2级;4)重度运动障碍(非肢体瘫);5)面部重度毁容,同时伴有表B2中二级伤残之一者;6)全身重度瘢痕形成,占体表面积≥90%,伴有脊柱及四肢大关节活动功能基本丧失;7)双肘关节以上缺失或功能完全丧失;8)双下肢高位缺失及一上肢高位缺失;9)双下肢及一上肢严重瘢痕畸形,活动功能丧失;10)双眼无光感或仅有光感但光定位不准者;11)肺功能重度损伤和呼吸困难Ⅳ级,需终生依赖机械通气;12)双肺或心肺联合移植术;13)小肠切除≥90%;14)肝切除后原位肝移植;15)胆道损伤原位肝移植;16)全胰切除;17)双侧肾切除或孤肾切除术后,用透析维持或同种肾移植术后肾功能不全尿毒症期;18)尘肺Ⅲ期伴肺功能重度损伤及/或重度低氧血症〔PO2 <53 kPa(40 mmHg)〕; 19)其他职业性肺部疾患,伴肺功能重度损伤及/或重度低氧血症〔PO2<53 kPa(40 mmHg)〕;20)放射性肺炎后,两叶以上肺纤维化伴重度低氧血症〔PO2<53 kPa(40 mmHg)〕;21)职业性肺癌伴肺功能重度损伤;22)职业性肝血管肉瘤,重度肝功能损害;23)肝硬化伴食道静脉破裂出血,肝功能重度损害;24)肾功能不全尿毒症期,内生肌酐清除率持续<10 mL/min,或血浆肌酐水平持续>707μmol/L(8 mg/dL)。
2、二级工伤与职业病鉴定标准1)重度智能损伤;2)三肢瘫肌力3级;3)偏瘫肌力≤2级;4)截瘫肌力≤2级;5)双手全肌瘫肌力≤3级;6)完全感觉性或混合性失语;7)全身重度瘢痕形成,占体表面积≥80%,伴有四肢大关节中3个以上活动功能受限;8)全面部瘢痕或植皮伴有重度毁容;9)双侧前臂缺失或双手功能完全丧失;10)双下肢高位缺失;11)双下肢瘢痕畸形,功能完全丧失;12)双膝双踝僵直于非功能位;13)双膝以上缺失;14)双膝、踝关节功能完全丧失;15)同侧上、下肢瘢痕畸形,功能完全丧失;16)四肢大关节(肩、髋、膝、肘)中四个以上关节功能完全丧失者;17)一眼有或无光感,另眼矫正视力≤0.02,或视野≤8%(或半径≤5°);; 18)无吞咽功能,完全依赖胃管进食;19)双侧上颌骨完全缺损;20)双侧下颌骨完全缺损;21)一侧上颌骨及对侧下颌骨完全缺损,并伴有颜面软组织缺损>30cm2 ;22)一侧全肺切除并胸廓成形术,呼吸困难Ⅲ级;23)心功能不全三级;24)食管闭锁或损伤后无法行食管重建术,依赖胃造瘘或空肠造瘘进食;25)小肠切除3/4,合并短肠综合症;26)肝切除3/4,并肝功能重度损害;27)肝外伤后发生门脉高压三联症或发生Budd-chiari综合征;28)胆道损伤致肝功能重度损害;29)胰次全切除,胰腺移植术后;30)孤肾部分切除后,肾功能不全失代偿期;31)肺功能重度损伤及/或重度低氧血症;32)尘肺Ⅲ期伴肺功能中度损伤及/或中度低氧血症;33)尘肺Ⅱ期伴肺功能重度损伤及/或重度低氧血症〔PO2<53 kPa(40mmHg)〕;34)尘肺Ⅲ期伴活动性肺结核;35)职业性肺癌或胸膜间皮瘤;36)职业性急性白血病;37)急性重型再生障碍性贫血;38)慢性重度中毒性肝病;39)肝血管肉瘤;40)肾功能不全尿毒症期,内生肌酐清除率<25 mL/min,或血浆肌酐水平持续>450μmol/L(5 mg/dL);41)职业性膀胱癌;42)放射性肿瘤。
⼯伤能评⼏级伤残?——《职⼯⼯伤与职业病致残程度鉴定标准》《职⼯⼯伤与职业病致残程度鉴定标准》GB/T16180-2006.GB/T16180-2006GB/T16180-2006代替GB/T16180-19962006-11-02发布2007-05-01实施2006年,国家发布《职⼯⼯伤与职业病致残程度鉴定标准》GB/T16180-2006.了,这是新的⼯伤鉴定的国家标准,标准共分10级。
符合标准⼀级⾄四级的为全部丧失劳动能⼒,五级⾄六级的为⼤部分丧失劳动能⼒,七级⾄⼗级的为部分丧失劳动能⼒。
以下即是⼀⾄⼗级伤残标准的具体规定。
附录B规范性附录.劳动能⼒鉴定——职⼯⼯伤与职业病致残等级分级B1、⼀级⼯伤与职业病鉴定标准1.极重度智能损伤;2.四肢瘫肌⼒≤3级或三肢瘫肌⼒≤2级;3.颈4以上截瘫,肌⼒≤2级;4.重度运动障碍⾮肢体瘫.;5.⾯部重度毁容,同时伴有表B2中⼆级伤残之⼀者;6.全⾝重度瘢痕形成,占体表⾯积≥90%,伴有脊柱及四肢⼤关节活动功能基本丧失;7.双肘关节以上缺失或功能完全丧失;8.双下肢⾼位缺失及⼀上肢⾼位缺失;9.双下肢及⼀上肢严重瘢痕畸形,活动功能丧失;10.双眼⽆光感或仅有光感但光定位不准者;11.肺功能重度损伤和呼吸困难Ⅳ级,需终⽣依赖机械通⽓;12.双肺或⼼肺联合移植术;13.⼩肠切除≥90%;14.肝切除后原位肝移植;15.胆道损伤原位肝移植;16.全胰切除;17.双侧肾切除或孤肾切除术后,⽤透析维持或同种肾移植术后肾功能不全尿毒症期;18.尘肺Ⅲ期伴肺功能重度损伤及/或重度低氧⾎症〔PO2<53kPa40mmHg.〕;19.其他职业性肺部疾患,伴肺功能重度损伤及/或重度低氧⾎症〔PO2<53kPa40mmHg.〕;20.放射性肺炎后,两叶以上肺纤维化伴重度低氧⾎症〔PO2<53kPa40mmHg.〕;21.职业性肺癌伴肺功能重度损伤;22.职业性肝⾎管⾁瘤,重度肝功能损害;23.肝硬化伴⾷道静脉破裂出⾎,肝功能重度损害;24.肾功能不全尿毒症期,内⽣肌酐清除率持续<10mL/min,或⾎浆肌酐⽔平持续>707µmol/L8mg/dL.。
职工工伤与职业病致残程度鉴定标准职工工伤与职业病致残程度鉴定标准(1996年3月14日国家技术监督局批准,1996年10月1日起施行)一级1)极重度智能减退;2)面部重度毁容,同时伴有表中二级伤残之一者;3)双眼无光感或仅有光感但光定位不准者;4)四肢瘫肌力3级或三肢瘫肌力2级;5)重度运动障碍(非肢体瘫);6)全身重度瘢痕形成,脊柱及四肢大关节部分功能丧失;7)双肘关节以上缺失或功能完全丧失;8)双下肢高位缺失及一上肢高位缺失;9)双下肢及一上肢瘢痕畸形,功能丧失;10)小肠切除90%以上;11)肝切除后原位肝移植;12)双侧肾切除或孤立肾切除术后,用透析维持或同种肾移植术后肾功能不全尿毒症期。
二级1)重度智能减退;2)精神病性症状致使缺乏生活自理能力者;3)一眼有或无光感,另眼矫正视力≤0.02,或视野≤8%(或半径≤5°);4)双侧上颌骨完全性缺损;5)双侧下颌骨完全性缺损;6)一侧上颌骨及对侧下颌骨完全缺损,并伴有颜面软组织缺损>30cm2;7)静止状态下或仅轻微活动即有呼吸困难;8)三肢瘫肌力3级或截瘫、偏瘫肌力2级;9)双侧前臂缺失或双手功能完全丧失;10)双下肢高位缺失;11)双下肢瘢痕畸形,功能完全丧失;12)双膝双踝僵直于非功能位;13)双膝以上缺失,不能装假肢;14)双膝、踝关节功能完全丧失;15)同侧上、下肢瘢痕畸形,功能完全丧失;16)四肢大关节(肩、髋、膝、肘)中四个以上关节功能完全丧失者;17)心功能不全三级;18)一侧全肺切除并胸改术,呼吸困难3级;19)肺功能重度损伤;20)呼吸困难4级或PaO24.1~8kPa或PaCO27.9~6kPa;21)尘肺III期,伴肺功能中度损伤或呼吸困难3级;22)放射性肺炎后,两叶以上肺纤维化,伴肺功能中度损伤或呼吸困难3级;23)肝切除3/4,并有常规肝功能重度损害;24)肝外伤后发生门脉高压三联症或发生Budd-chiari综合症;25)慢性重度中毒性肝病;26)胆道损伤致重度肝功能损害;27)全胰切除;28)全胰切除胰腺移植术后;29)急性白血病;30)重型再生障碍性贫血(I、II型);31)食管闭锁或切除后,摄食依赖胃造瘘者;32)小肠切除>3/4,未施行逆蠕动吻合术;33)孤肾部分切除后,肾功能不全失代偿期;34)肾功能不全尿毒症期。
《职工工伤与职业病致残程度鉴定标准》(GB/T--16180-2006--)2006年,国家发布了《职工工伤与职业病致残程度鉴定标准》(GB/T 16 180-2006 ),这是新的工伤鉴定的国家标准,标准共分10级。
工伤偿付标准不变,评残的条文数,则由过去的470条增加到572条,工伤职工致残等级鉴定有了新依据。
另外根据器官损伤、功能障碍、医疗依赖及护理依赖4个方面,将工伤、职业病致残等级分解为5个门类,划分为10个等级共572个条目,条目增加了102条。
使眼科、胸、腹外科等有了对号入座的评残条文;同一残情伤残级别也进行了调整,如剖腹探查、脏器修补等。
其中,符合标准一级至四级的为全部丧失劳动能力,五级至六级的为大部分丧失劳动能力,七级至十级的为部分丧失劳动能力。
附录B(规范性附录)劳动能力鉴定—职工工伤与职业病致残等级分级B1 分级系列a)一级1)极重度智能损伤;2)四肢瘫肌力≤3级或三肢瘫肌力≤2级;3)颈4以上截瘫,肌力≤2级;4)重度运动障碍(非肢体瘫);5)面部重度毁容,同时伴有表B2 中二级伤残之一者;6)全身重度瘢痕形成,占体表面积≥90%,伴有脊柱及四肢大关节活动功能基本丧失;7)双肘关节以上缺失或功能完全丧失;8)双下肢高位缺失及一上肢高位缺失;9)双下肢及一上肢严重瘢痕畸形,活动功能丧失;10)双眼无光感或仅有光感但光定位不准者;11)肺功能重度损伤和呼吸困难Ⅳ级,需终生依赖机械通气;12)双肺或心肺联合移植术;13)小肠切除≥90%;14)肝切除后原位肝移植;15)胆道损伤原位肝移植;16)全胰切除;17)双侧肾切除或孤肾切除术后,用透析维持或同种肾移植术后肾功能不全尿毒症期;18)尘肺Ⅲ期伴肺功能重度损伤及/或重度低氧血症〔PO2 <53 kPa(40 mm Hg)〕;19)其他职业性肺部疾患,伴肺功能重度损伤及/或重度低氧血症〔PO2<53 kPa(40 mmHg)〕;20)放射性肺炎后,两叶以上肺纤维化伴重度低氧血症〔PO2<53 kPa(40 m mHg)〕;21)职业性肺癌伴肺功能重度损伤;22)职业性肝血管肉瘤,重度肝功能损害;23)肝硬化伴食道静脉破裂出血,肝功能重度损害;24)肾功能不全尿毒症期,内生肌酐清除率持续<10 mL/min,或血浆肌酐水平持续>707μmol/L(8 mg/dL)。
《职工工伤与职业病致残程度鉴定标准》(GBT16180-2006)《职工工伤与职业病致残程度鉴定标准》(GB/T16180-2006)字体:小大职工工伤与职业病致残等级目次前言1.范围2.规范性引用文件3.术语和定义4.总则5.分级原则6.各门类工伤、职业病致残分级判定基准附录A(规范性附录)判定基准的补充附录B(规范性附录)劳动能力鉴定--职工工伤与职业病致残等级分级分级对照表(略)附录C(资料性附录)正确使用本标准的说明前言本标准的全部内容为推荐性的。
本标准参考了世界卫生组织有关损害、功能障碍与残疾的国际分类,以及美国、英国、日本等国家残疾分级原则和基准。
根据《工伤保险条例》(中华人民共和国国务院第375号令)制定本标准。
本标准代替GB/T16180-1996《职工工伤与职业病致残程度鉴定》。
本标准参考与协调的国家文件、医学技术标准与相关评残标准有:残疾人标准,革命伤残军人评定标准等。
为使劳动能力鉴定适应我国当前社会经济发展的要求,保障因工作遭受事故伤害或者患职业病的劳动者获得医疗救治和经济补偿,对工伤或患职业病劳动者的伤残程度做出更加客观、科学的技术鉴定,在总结分析10余年工伤评残实践经验基础上,对GB/T16180-1996进行了修订与完善。
并与我国劳动能力鉴定法规制度相配套,将原标准更名为《劳动能力鉴定职工工伤与职业病致残等级》,并对以下技术原则作了调整:--增加了总则中4.1.3医疗依赖的分级判定;--取消了总则中关于工伤、职业病证明的规定;--取消了总则中关于重新鉴定的规定;--伤残类别增加了十二指肠的损伤,同时取消了单列的耳廓缺损;--智能减退改为智能损伤,增加记忆商(MQ)判定指标;--取消了利手与非利手的表述;--增加了低氧血症的判断标准;--增加了活动性肺结核诊断要点的判定;--增加了大血管的界定;--增加了瘢痕诊断的界定;--增加了贫血诊断标准与分级;--修订了6.4.1肝功能损害的判定与分级;--修订了6.5.4中毒性肾病和6.5.5肾功能不全的判定指标;--取消了辅助器具如安装假肢的表述;--修订了人格改变的判定基准指标;--全身瘢痕的最低下限由30%修改为<5%,但1%;--对附录A判定基准补充的A.1智能损伤表述内容作了调整;--取消了判定基准补充的A.3人格障碍与人格改变的表述,同时增加了与工伤、职业病相关的精神障碍的认定的表述;--伤残条目由470条调整为572条;--根据国家工伤保险法规及有关文件精神,对于国家社会保险法规所规定的医疗期满后的表述改为于国家工伤保险法规所规定的停工留薪期满,达到与相关法规相衔接,以便于判断与执行。
职工工伤与职业病致残程度鉴定标准()92/03/09 09:49【分类号】 L35301199221【标题】劳动部、卫生部、中华全国总工会关于颁发《职工工伤与职业病致残程度鉴定标准()》的通知【时效性】有效【颁布单位】劳动部等【颁布日期】 19920309【实施日期】 19920309【失效日期】【内容分类】干部保险福利【文号】劳险字(19926号《职工工伤与职业病致残程度鉴定标准()》研究成果,业经鉴定评审通过,现予颁发。
《职工工伤与职业病残致程度鉴定标准()》是按照国家《国民经济和社会发展十年规划和第八个五年计划纲要》提出的建立健全社会保障体系的要求,为适应工伤保险制度改革的需要,由劳动部、卫生部组织有关专家研究制定的。
职工伤残丧失劳动能力程度分为十级,其中一、二、三、四级为完全丧失劳动能力;五、六级为大部分丧失劳动能力;七、八、九、十级为部分丧失劳动能力。
请各省、自治区、直辖市在工伤保险制度改革试点和开展劳动鉴定工作中按此标准,并注意总结经验。
在对职工因病或非因工负伤致残后丧失劳动能力程度进行鉴定时,可以参照此标准办理。
在过程中有什么问题,请及时函告我们,以便修改,为形成国家标准提供依据。
一、本标准是为了适应工伤保险制度改革,保护职工合法权益,加强安全生产,和维护国家整体利益而制订的。
二、本标准适用于职工中经当地劳动部门证明属于工伤,或经卫生行政部门批准具有职业病诊断权的医疗卫生机构诊断为职业病后,经医疗单位确定医疗终结时,需进行伤残医疗检查及劳动能力鉴定者。
三、本标准依据伤病者医疗终结时的器官损伤、功能障碍及其对医疗与护理的依赖程度,适当考虑了由于伤残引起的社会心理因素影响,对伤残程度进行分级。
1.器官损伤是工伤的直接的后果,但职业病不一定有器官缺损。
2.功能障碍工伤后功能障碍的程度与器官缺损的部位及严重程度有关,职业病所致的器官功能障碍与疾病的严重程度相关。
对功能障碍的判定,应以医疗终结时的医疗检查结果为依据,根据评残对象逐个确定。
本标准在附录A、C、E、G、I中对一些伤残类别的定义以及所造成功能障碍的分级判定基准,作了交代和说明。
3.医疗依赖指伤、病致残后,于医疗终结时仍然不能脱离治疗者。
4.护理依赖指伤、病致残者因生活不能自理需依赖他人护理者。
生活自理范围主要包括下列五项:(1)进食;(2)翻身;(3)大、小便;(4)穿衣、洗漱;(5)自我移动。
护理依赖的程度分三级:a.完全护理依赖指上述五项均需护理者。
b.大部分护理依赖指上述五项中三项需要护理者。
c.部分护理依赖指上述五项中一项需要护理者。
5.心理障碍一些特殊残情,在器官缺损或功能障碍的基础上虽不造成医疗依赖,但却导致心理障碍或减损伤残者的生活质量,在评定残情时,应适当考虑这些后果。
四、依据上述原则将工伤及职业病伤残造成失能的情况分为十级,列于甲表。
由于伤残类型复杂,有的类型分级可以由最重(一级)到最轻(十级)覆盖十级,有的类型可以不足十级,或者空级。
对本标准未列载的个别伤残情况,可根据上述原则,参照本标准中相应等级进行评定。
五、本标准根据不同系统和器官致残类别分为五个部分制订,每个部分均包含有标准正文(工伤及职业病致残程度分级表)、补充件(分级依据或判定基准)及参考件(正确使用标准的说明),如乙表所示。
为便于使用,后附分级系列。
由职业因素所致内科以外的,且属于卫生部颁布的职业病名单中的病伤,于医疗终结时其致残等级皆根据表1~4部分中相应的残情进行鉴定,其中因职业肿瘤手术所致的残情参照主要受损器官的相应条目进行评定。
六、在使用本标准时,应严格遵循补充件中各类伤残的分级依据或判定基准,依照参考件中正确使用标准的说明,根据伤残的具体情况,掌握本标准的分级,进行工伤及职业病致残程度的鉴定。
八、如受工伤损害的器官原有伤残和疾病史,其致残等级的评定,以医疗终结时本次实际的致残结局为依据。
甲表:职工工伤与职业病致残程度分级表级别级别划分依据一级器官缺失或功能完全丧失,其它器官不能代偿,需特殊医疗依赖及完全护理依赖方可维持生命及基本生活者。
二级器官严重缺损或畸形,有严重功能障碍或并发症需特殊医疗依赖和大部护理依赖者。
三级器官严重缺损或畸形,严重功能障碍或并发病需特殊医疗依赖和部护理依赖者。
四级器官严重缺损或畸形,严重功能障碍或并发症需特殊医疗依赖,生活可以自理者。
五级器官大部缺损或明显畸形,有较重功能障碍或并发症,需一般医疗依赖,生活能自理者。
六级器官大部缺损或明显畸形,有中度功能障碍或并发症,需一般医疗依赖,生活能自理者。
七级器官大部缺损或畸形,有轻度功能障碍或并发症,需一般医疗依赖,生活能自理者。
八级器官部分缺损,形态异常,轻度功能障碍,有医疗依赖,生活能自理者。
九级器官部分缺损,形态异常,轻度功能障碍,无医疗依赖,生活能自理者。
十级器官部分缺损,形态异常,无功能障碍,无医疗依赖,生活能自理者。
表1职工工伤与职业病致残程度鉴定标准(神经内科、神经外科、精神科部分)-------------------------------------伤残类别|一|二|三|四|五|------|-----|-----|-----|-----|-----|||||||智能减退|极重度||重度||中度|||||||------|-----|-----|-----|-----|-----|||精神病症|精神病症|精神病症||||状致使缺|状表现为|状致使缺||精神病症状||乏生活自|危险或冲|乏社交能||||理能力者|动行为者|力者||------|-----|-----|-----|-----|-----|癫痫|||重度|||------|-----|-----|-----|-----|-----|运动障碍||||||1.肢体瘫|四肢瘫肌|三肢瘫肌|1.截瘫肌|1.单肢瘫|1.四肢瘫|(脑,脊髓及|力3级或|力3级或|力3级|肌力2级|肌力4级|神经损伤)|三肢瘫肌|截偏瘫肌|2.偏瘫肌|2.双足全|2.单肢瘫||力2级|力2级|力3级,|肌瘫肌力|肌力3级||||或双手全|2级|3.双手部||||肌瘫肌力|3.双手肌|分肌瘫肌||||3级|瘫肌力3|力2级|||||级|4.利手全||||||肌瘫肌力||||||2级||||||5.双足全||||||肌瘫肌力||||||3级|||||||||||||2.非肢体瘫|重度|||中度||的运动障碍||||||------|-----|-----|-----|-----|-----|A4人格改变人格是个体心理特征的总和,具有明显的一贯性和恒定性,代表了一个人的贯行为倾向和恒定的反应方式,是一个人的惯常行为模式。
一般所说的人格,是指个体在发育过程中逐步发展形成的心理属性,通常认为年满18岁始达成熟,它是先天素质和后天环境的摵辖饠。
幼年早期,特别是6岁以前,具有较大的可塑性,环境和教育对其有较大的影响,但既经成熟定型,则具较顽强的稳定性,往往保持终生而不易改变。
人格特征总是影响着一个人对环境的适应和对具体事物的反应,决定一个人特有的行为和思维方式,也包括对其自身的认识和态度。
个体在发育过程中,由于先天素质或后天环境因素所造成的人格异常,称为人格障碍;由于工伤或职业中毒因素影响大脑所造成的器质性人格异常,称为人格改变。
器质性人格改变,以行为模式和人际关系显著而持久的改变为主要临床表现,至少有下述情况之一:a.情绪不稳,如心境由正常突然转变为抑郁,或焦虑,或易激惹;b.反复的暴怒发作或攻击行为,与诱发因素显然不相称;c.社会责任感减退,工作不负责任,与人交往而无信;情感冷漠,对周围事物缺乏应有的关心,对人也不能保持正常的人际关系;d.本能亢进,缺乏自我控制能力,伦理道德观念明显受损,缺乏自尊心和羞耻感;自我中心,易于冲动,行为不顾后果;e.社会适应功能明显受损。
A5癫痫诊断和频度分级标准A5.1癫痫的诊断:要有工伤或职业病的确切病史,有医师或其他目击者叙述或证明,脑电图显示异常,根据癫痫发作频度、用药控制情况划分轻、中、重三度。
A5.2癫闲的频度分级a.轻度需系统服药治疗方能控制的各种类型癫痫发作者。
b.中度各种类型的癫痫发作,经系统服药治疗两年后,大发作、精神运动性发作平均每月1次或1次以下,小发作和其它类型发作平均每周1次以下。
c.重度各种类型的癫痫发作,经系统服药治疗两年后,大发作、精神运动性发作平均每月1次以上,小发作和其它类型发作平均每周1次以上者。
B1本标准适用范围本标准适用于因工伤或职业病致残、留有神经、精神功能障碍,于医疗终结时需鉴定致残程度者。
B5精神分裂症及躁郁症均为内源性精神病,发病主要决定于病人自身的生物学素质。
在工伤或职业病过程中伴发的内源性精神病不应与工伤或职业病直接所致的精神病相混淆。
精神分裂症和躁郁症不属于工伤或职业病性精神病。
表2职工工伤与职业病致残程度鉴定标准(骨科、整形外科、烧伤科部分)----------------------------------伤残类别|一|二|三|----|--------|---------|---------||1.面部重度毁容||面部重度毁容||同时伴有表2中||||二级伤残之一者||||2.全身重度瘢痕|||头面部毁|形成,脊柱及四肢|||容|大关节部分功能||||丧失|||||||||||----|--------|---------|---------|||||||||脊柱损伤||||||||||||----|--------|---------|---------||双肘关节以上截|双侧腕部截肢或|1.一手截肢,另一||肢或功能完全丧|双手功能完全丧|手拇指缺失||失|失|2.双手拇、食指缺||||失或功能完全丧||||失||||3.一侧肘上截肢||||(利侧)|上肢||||||||||||||||||||||||||||||||*********************************************************D1本标准只适用于职工工伤与职业病所致脊柱、四肢损伤的致残程度鉴定之用,其它先天性畸形,或随年龄增长出现的退行性改变,如骨性关节炎等,不适用本标准。
*********************************************************D15面部异物色素沉着是指由于工伤如爆炸伤所致颜面部各种异物(包括石子、铁粒等)的存留,或经取异物后仍有不同程度的色素沉着。
但临床上很难对面部异物色素沉着量及面积作出准确的划分,同时也因性别、年龄等因素造成的心理影响更难一概而论,而考虑到实际工作中可能遇见多种复杂情况,故本标准将面部异物色素沉着分为轻度及重度两个级别,分别以超过颜面总面积的1/4及1/2作为判定轻、重的基准(参见C2)。