研究生实验室规章制度.doc
- 格式:doc
- 大小:23.50 KB
- 文档页数:5
一、总则为加强研究生实验室安全管理,保障研究生在实验过程中的安全,预防事故发生,提高实验室安全管理水平,根据国家有关法律法规和学校相关规定,特制定本制度。
二、安全管理职责1. 实验室主任负责实验室安全管理的全面工作,对实验室安全负总责。
2. 实验室管理员负责实验室日常安全管理,协助实验室主任做好安全管理工作。
3. 研究生作为实验室使用者,应自觉遵守实验室安全规定,积极配合实验室安全管理。
三、实验室安全要求1. 实验室应建立健全安全管理制度,明确安全管理职责,确保实验室安全。
2. 实验室应配备必要的安全设施,如灭火器、消防栓、安全出口标志等,并定期检查、维护。
3. 实验室应制定应急预案,明确事故报告、应急处理程序,确保事故发生时能迅速有效地进行处置。
4. 实验室应定期对研究生进行安全教育培训,提高研究生安全意识和自我保护能力。
5. 实验室应严格执行实验操作规程,确保实验过程安全。
四、实验操作安全规范1. 实验前,研究生应充分了解实验目的、原理、操作步骤及注意事项,掌握实验安全知识。
2. 实验过程中,研究生应严格遵守实验操作规程,确保实验过程安全。
3. 实验室内禁止吸烟、饮食,禁止将易燃、易爆、有毒、有害物品带入实验室。
4. 使用有毒、有害化学品时,应穿戴防护用品,如手套、口罩、防护眼镜等。
5. 实验过程中,如发生意外事故,应立即停止实验,并采取相应措施进行处置。
五、实验室安全检查1. 实验室管理员应定期对实验室进行安全检查,发现问题及时整改。
2. 实验室主任应定期组织安全检查,对实验室安全管理工作进行评估。
3. 研究生在实验过程中应主动配合安全检查,发现问题及时报告。
六、奖惩措施1. 对在实验室安全管理工作中表现突出的个人和集体,给予表彰和奖励。
2. 对违反实验室安全管理规定的个人,视情节轻重给予批评教育、警告、记过等处分。
3. 对造成实验室安全事故的,依法追究责任。
七、附则本制度自发布之日起施行,由实验室主任负责解释。
研究生实验室规章制度研究生实验室规章制度一、实验室管理的基本原则1. 尊重知识发现的精神。
研究生实验室是实施科技创新的重要场所,要贯彻落实科学研究的价值观和规范要求。
2. 实验室管理的科学性原则。
严格遵守科学研究的规范,既要保护实验室安全和实验室财产的完整,又要疯狂严谨的研究态度,保障实验室研究的成功和质量。
3. 实验室管理的民主化原则。
注重实验室各成员的自主性与合作性,加强实验室管理的团队协作,营造良好的实验室氛围。
二、实验室安全管理1. 实验室内每位研究人员必须严格遵守实验室的安全规定,并且肩负起严格监督责任;2. 实验室内禁止吸烟、饮食、打闹等任何可能影响研究工作的行为;3. 实验室内任何形式的带火物品,易燃物品和有毒化学品都要按照法规和安全标准要求正确储存和使用;4. 实验人员在操作和使用实验设备和仪器时,应认真开启使用说明书,并依照实验室的安全规范要求正确操作;5. 实验室要不定期地进行安全检查,每年必须对所有实验室的安全情况进行一次全面评估。
三、研究人员管理1. 实验室成员应该互相支持、相互帮助,建立良好的研究合作关系;2. 实验室成员必须遵守工作纪律,严格按照研究课题计划和任务要求完成研究任务;3. 各成员需要定期交流进展情况及研究发现,同时也应保护自身的学术成果和知识产权;4. 每日应做好实验记录,原始数据应做好备份,研究记录应合规、规范且真实可行;5. 实验室成员应按照研究课题计划要求,及时与导师交流讨论,并及时报告研究进展。
四、实验室设备管理1. 实验室成员在使用设备和仪器时应该珍惜并正确操作,保持设备正确使用维护保养;2. 使用实验设备和仪器前,应仔细阅读使用说明,注意设备操作及注意事项;3. 实验室设备有备份并保障设备稳定,维持设备运转及运转成本;4. 实验设备与仪器的维护管理应保证及时、规范和合理,有专人管理和维护。
五、实验室费用管理1. 实验室应该按照国家和学校相关的经费规定进行经费管理;2. 实验室的每一笔经费支出都必须做到合理、规范、明确及审核制度化;3. 实验室支出必须有事实、依据、文书、流程及清晰的凭证证明;4. 实验室必须严格控制预算,在经费使用时要讲究疯狂节约,节约为先。
一、目的为了规范研究生实验室的管理,确保实验室的安全、有序运行,提高实验教学质量,培养研究生的实践能力和创新能力,特制定本制度。
二、适用范围本制度适用于我校所有研究生实验室,包括实验室人员、实验设备、实验材料、实验项目等。
三、实验室管理职责1. 实验室主任负责实验室的整体管理工作,负责制定实验室管理制度,组织实施实验室各项规章制度,定期检查实验室运行情况。
2. 实验员负责实验室日常管理,包括实验设备的维护、实验材料的采购、实验环境的保持等。
3. 研究生负责实验室的日常使用,遵守实验室规章制度,保持实验环境的整洁,爱护实验设备。
四、实验室管理制度1. 实验室安全(1)实验室人员必须接受安全培训,了解实验室安全知识和操作规程。
(2)实验室必须配备必要的安全设施,如消防器材、安全帽、防护眼镜等。
(3)实验室内严禁吸烟、饮食,禁止携带易燃易爆物品。
(4)实验室内严禁私拉乱接电线,使用电器设备时必须遵守操作规程。
2. 实验室设备(1)实验设备由实验室统一采购、分配,研究生不得私自购买实验设备。
(2)实验设备使用前,必须检查设备状态,确保设备正常运行。
(3)实验设备使用后,必须按照操作规程进行清洗、保养,并归位。
(4)实验设备损坏或丢失,应立即报告实验室主任,按照相关规定进行处理。
3. 实验材料(1)实验材料由实验室统一采购、分配,研究生不得私自购买实验材料。
(2)实验材料使用前,必须检查材料质量,确保材料符合实验要求。
(3)实验材料使用后,必须按照规定进行回收、处理。
4. 实验环境(1)实验室内保持整洁,实验台面、地面无杂物。
(2)实验室内严禁堆放易燃易爆物品,保持空气流通。
(3)实验室内严禁大声喧哗、嬉戏,保持安静。
五、实验室人员管理1. 实验室人员必须遵守国家法律法规,遵守学校各项规章制度。
2. 实验室人员应具有良好的职业道德,严谨的科学态度,团结协作的精神。
3. 实验室人员应积极参加实验室活动,提高自身实践能力和创新能力。
实验室研究生实验守则以下是实验室研究生在实验室进行实验时应遵守的守则:守则一:安全第一1. 在实验室中,必须始终将安全放在第一位。
遵守实验室的安全规定和操作程序,确保自己和他人的安全。
2. 当进入实验室时,请穿戴适当的个人防护装备,如实验室服、安全眼镜、手套等。
3. 绝对禁止在实验室中食用食物或饮品。
因实验室中的化学品或实验装置可能对人体健康造成危害,所以请保持实验室的清洁和卫生。
守则二:认真负责1. 在进行实验之前,请认真研究实验的背景知识、目的和方法。
确保对实验的理解和掌握。
2. 在实验过程中,严格按照实验操作指南进行实验。
如有不确定的地方,请提前向导师或实验室负责人咨询。
3. 实验结束后,务必清理实验台面和使用过的器材,并按照实验室规定归位。
保持实验环境的整洁和有序。
守则三:诚实守信1. 所有的实验数据和结果都应真实记录。
不得伪造或篡改实验数据。
2. 尊重他人的研究成果,不得盗用或剽窃他人的实验数据、观点或想法。
3. 在撰写实验报告或研究论文时,应注明引用他人的成果并遵循学术规范。
守则四:与他人合作1. 尊重实验室的集体合作精神,与实验室成员和同事友好合作。
2. 如果在实验过程中遇到问题,可以积极向导师和实验室成员寻求帮助和意见。
3. 在与他人合作的过程中,应积极参与组织,分担任务,并及时与他人协调工作进度。
守则五:持续研究与改进1. 不断提高自己的专业知识和技能,与实验室最新的研究成果保持关注和研究。
2. 参加实验室组织的学术活动、讲座和研讨会,与同行交流分享。
3. 针对实验中的问题和不足,勇于承担责任并积极改进自己的实验能力。
以上是实验室研究生在实验室进行实验时应遵守的守则。
只有认真遵守这些守则,才能保证实验工作的安全和顺利进行,同时也能增强自己的实验能力和科研素养。
---以上内容为实验室研究生实验守则的800字文档。
研究生实验室规章制度一、实验室简介研究生实验室是为了提供一个良好的学术交流和科研环境,加强研究生学术能力和科研素养的培养而设立的。
本实验室旨在培养学生科研能力,促进学生科研成果的产出,以及提供一个协作学习和互相促进的平台。
二、实验室规章制度1. 入实验室规定1.所有进入实验室的研究生必须遵守实验室的规章制度,了解实验室的工作流程和安全注意事项。
2.访客需提前向实验室主任或指导教师报备,并在实验室内接受责任人的引导和监管。
2. 实验室安全1.员工进入实验室前必须穿戴实验室指定的个人防护装备,包括实验服、手套、安全鞋等。
严禁穿拖鞋、高跟鞋或露出身体部位进行实验。
2.实验室内保持整洁,确保通道畅通无阻、电线整齐有序,严禁私拉乱接电线。
3.实验室内禁止吸烟、饮食,严禁携带易燃、易爆、有毒、有害物品进入实验室。
4.使用实验设备和器材时,必须按照规定操作,禁止私自改动设备和器材。
5.实验室内发生事故或意外情况时,应立即向实验室主任或指导教师报告,并进行相应的事故处理和记录。
3. 实验室使用1.研究生可以按照实验室的安排和个人研究需求使用实验设备和仪器。
2.实验室内禁止进行与研究无关的活动,如玩手机、打游戏等。
3.每位研究生使用实验室设备时需提前预约,并保证按时使用,不得超过预约时间。
4.实验室设备故障或出现问题时,需及时向实验室管理员报告,不得私自修理或改动设备。
4. 研究生交流和合作1.研究生间应相互尊重,互相支持和帮助,共同进步。
2.研究生应遵守学术诚信,不得抄袭他人研究成果,发表伪造、捏造的研究成果。
3.研究生应积极参与实验室组织的学术活动,如学术交流会、研讨会等,提高自己的学术水平和科研能力。
4.实验室成员之间应相互尊重,不得进行人身攻击和言语侮辱。
5. 实验室考勤1.实验室要求全员按时参加实验室例会和组会,提前请假或推迟出现必须向实验室主任或指导教师报备。
2.实验室主任或指导教师将进行实验室的日常管理和考勤记录,考勤成绩将作为研究生期末评定的重要依据之一。
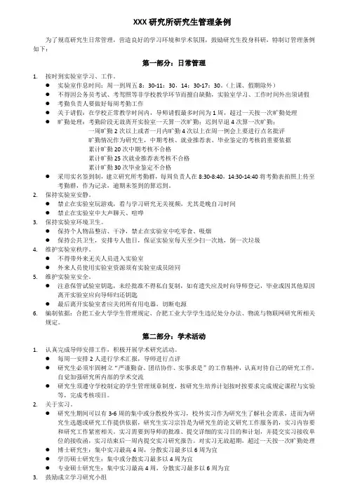
XXX研究所研究生管理条例为了规范研究生日常管理,营造良好的学习环境和学术氛围,鼓励研究生投身科研,特制订管理条例如下:第一部分:日常管理1.按时到实验室学习、工作。
●实验室作息时间:周一到周五8:30-11:30,14:30-17:30。
(上课、假期除外)●不得因公务员考试、考驾照等非学校教学环节而擅自缺勤,实验室学习、工作时间外出须请假●考勤负责人要做好每周考勤工作●关于请假:在学校正常教学时间内,导师请假最多时间为1周,超过一天按一次旷勤处理●旷勤处理:考勤阶段无故离开实验室一天算一次旷勤;迟到早退4次算一次旷勤;一周旷勤2次以上或者一月内旷勤4次以上在周一例会上要进行点名批评旷勤情况作为研究生,中期考核、就业推荐表、毕业鉴定的考核的重要依据累计旷勤20次中期考核不合格累计旷勤25次就业推荐表考核不合格累计旷勤30次毕业鉴定不合格●采用实名签到制,建立研究所考勤群,每周负责人在8:30-8:40,14:30-14:40将考勤表拍照上传至考勤群,作为记录,逾期未签到的算迟到。
2.保持实验室安静。
●禁止在实验室玩游戏,看与学习研究无关视频,尤其是晚自习时间●禁止在实验室中大声聊天、喧哗3.保持实验室环境卫生。
●保持个人物品整洁、干净,禁止在实验室中吃零食、吸烟●保持公共卫生,安排专人值日,保证实验室每天至少扫一次地,倒一次垃圾4.维护实验室秩序。
●不得带外来无关人员进入实验室●外来人员使用实验室资源须有实验室成员陪同5.维护实验室安全。
●注意保管试验室钥匙,未经批准不得私自复制,如有遗失应及时向导师登记,毕业或因其他原因离开实验室应向导师归还钥匙●最后离开实验室者应关闭所有用电器,切断电源6.编制依据:合肥工业大学学生管理规定、合肥工业大学学生违纪处分办法、物流与物联网研究所相关规定。
第二部分:学术活动1.认真完成导师安排工作,积极开展学术研究活动。
●每周一安排2人进行学术汇报,导师进行点评●研究生必须牢固树立“严谨勤奋、团结协作、实事求是”的工作精神,认真对待自己的研究工作,自觉加强研究所内部的学术交流●研究生须遵守学校制定的学生管理规章制度,按研究生培养计划按时按要求完成规定课程与实验等,完成考核项目。
研究生实验室规章制度一、总则为了维护研究生实验室的正常运行,保证研究生实验工作的顺利进行,提高研究生的实验技能和科研水平,依据我国相关法律法规和学校有关规定,制定本规章制度。
二、实验室管理1. 实验室负责人是实验室管理的第一责任人,负责实验室的日常管理工作。
2. 实验室应建立健全实验设备、实验材料、实验数据等管理制度,确保实验室资源的合理使用。
3. 实验室应加强安全管理工作,定期进行安全检查,消除安全隐患。
4. 实验室应加强环境保护工作,严格执行环保法规,确保实验室环境符合要求。
三、实验设备管理1. 实验设备应按照学校有关规定进行采购、验收、使用和维护。
2. 实验设备的使用应遵循先预约、后使用的原则,合理安排实验时间。
3. 实验设备的使用者应熟悉设备的使用方法,遵守操作规程,不得擅自拆改设备。
4. 实验设备出现故障时,应及时报告实验室负责人,并按照有关规定进行维修。
四、实验材料管理1. 实验材料应按照学校有关规定进行采购、验收、存储和使用。
2. 实验材料的使用应遵循节约原则,合理使用,防止浪费。
3. 实验剩余材料应按照实验室规定进行处理,不得随意丢弃。
4. 实验废弃物应按照环保规定进行处理,不得随意排放。
五、实验数据管理1. 实验数据应真实、准确、完整,不得篡改、删除、伪造。
2. 实验数据应按照学校有关规定进行存储、备份和归档。
3. 实验数据的使用应遵循保密原则,不得泄露实验数据。
4. 实验报告、论文等科研成果应真实反映实验数据,不得虚构、篡改实验结果。
六、实验安全管理1. 实验操作应严格遵守实验规程,确保实验安全。
2. 实验前应进行安全教育,实验过程中应做好安全防护措施。
3. 实验中出现安全事故应立即报告实验室负责人,并按照有关规定处理。
4. 实验结束后应做好实验室清理工作,确保实验室卫生。
七、实验纪律1. 研究生应遵守实验室纪律,按时进行实验,不得迟到、早退。
2. 研究生应尊重实验教师和实验室工作人员,遵守实验室规章制度。
实验室研究生、实习生管理制度
一、研究生、实习生以及进修生进入实验室前,必须经过实验室的规章制度以及防火安全教育培训后,方可进入相应的实验室。
二、研究生进入实验室进行论文研究,应根据其课题研究进展,如需要使用实验室、仪器设备,需提前申请,由实验室管理人员统筹安排,批准后方可使用。
三、研究生进行论文研究,需要购买试剂、药品,需经导师签字,并到实验室管理人员处登记批准后方可购买。
四、大型仪器实习生不得独立操作,研究生需要使用仪器时,必须要经过管理人员培训指导,并经允许方可单独或在教师指导下使用。
五、研究生原则上不允许私自拥有或配制实验室钥匙,确因工作需要,报请分管人员同意,经实验室主任登记后,方可拥有相应实验室钥匙,工作完成后,需及时交回;实习生、进修生不得拥有或配制实验室钥匙,确因工作需要,需经管理人员同意方可。
六、必须严格遵守实验室的规章制度和安全操作规程,尤其必须遵守学校综合治理以及防火安全规定,否则,造成事故责任自负。
研究生实验室规章制度研究生实验室是进行科学研究与实验的重要场所,为了确保实验室的正常运行和实验人员的安全,制定一套完善的规章制度是非常必要的。
本文将就研究生实验室的规章制度进行论述,以保障实验室的安全和效率。
一、实验室安全管理(一)进出实验室1. 研究生实验室仅限于研究生和指导教师进出,其他人员进出实验室需事先申请并经过审批。
2. 进出实验室时,应当准备好个人证件并主动出示,未经核实身份的人员禁止进入实验室。
(二)实验设备使用1. 实验设备使用前,需了解设备使用方法并经过指导教师或实验室管理员的指导和确认。
2. 实验结束后,应当及时关闭设备,保持实验室环境的整洁和安全。
(三)实验室用电管理1. 实验室用电需按照相关规定进行,严禁私拉乱接电线,严禁超负荷使用电器设备。
2. 实验室用电过程中如发现异常情况,应立即报告指导教师或实验室管理员,及时采取措施以确保安全。
二、实验室仪器设备管理(一)设备借用1. 研究生可以在指导教师授权的情况下借用实验室设备,需填写借用申请表并提供充足的理由。
2. 借用设备的研究生必须保持设备的完整和正常使用状态,归还设备时应按时归还并提交使用报告。
(二)设备维护1. 实验室设备应经常进行检查和维护,确保设备的正常工作状态。
2. 设备损坏或发现异常情况时,应及时通知指导教师或实验室管理员,并遵循相关维修流程。
三、实验室文明礼仪(一)实验室秩序1. 实验室应保持整洁,严禁乱丢废纸和废物。
2. 所有实验操作必须按照实验计划和规定进行,严禁擅自进行实验或改变操作方式。
(二)实验室纪律1. 实验室内严禁私自吃喝,吸烟等行为,严禁将食品和饮料带入实验室。
2. 研究生在实验室内应保持安静,不得大声喧哗或进行与实验无关的交谈。
四、违规处理(一)违规行为的划分1. 对于违反实验室规章制度的行为,包括但不限于不听从指导教师安排、私自借用设备、丢弃废物不当等,根据情节轻重将被纳入不同的违规行为划分。
研究生工作室管理规定第一章总则实验室(以下简称“实验室”)研究生工作室(以下简称“工作室”)是培养研究生的重要公共场所,为保证研究生能在一个良好的工作环境和学术氛围中进行日常学习和研究,制订本规定。
各工作室以团队为单位进行划分,各研究团队对相应工作室负有管理职责。
实验室成立以分管领导牵头,办公室人员、实验室安全员、各团队安全负责教师等人员组成的工作室管理工作小组,协调解决工作室日常事务。
小组的日常工作机构设在实验室办公室。
各工作室设立室长,并根据工作室规模(30 人以上)再下设若干分区长。
室长和分区长由工作室研究生推选或相应研究团队选定产生。
室长负责协调落实工作室管理工作小组的管理工作,并向工作室管理工作小组反馈和提出意见建议。
分区长对室长负责,并协助室长管理工作室。
本规定所述的个人办公区域是指个人办公桌椅、卡座区域;所述的公共区域是个人办公区域之外的区域;所述的公共物品是指公共区域提供的桌椅、计算机、打印机、投影仪、饮水机等。
工作室管理严格遵循“申请准入、权责对等、人人参与、共同管理”的原则,入室研究生需向实验室提出申请,审核获批后方可进入工作室学习、工作。
工作室所有使用人员必须遵守本管理制度、服从管理、接受日常安全卫生检查,并能按要求完成整改。
第二章使用管理研究生进入工作室前必须学习工作室相关管理规定并考核合格后,方可办理手续入驻工作室。
严禁不符合使用条件的人员占用工作室座位。
研究生本人填写《工作室使用申请表》,经导师同意并签字确认、团队长审批后,由团队长或秘书在分属团队的工作室内安排座位。
原则上二年级及以上研究生方可安排固定座位。
有固定座位的研究生,由办公室进行登记备案,并发放带有个人识别信息的研究生信息卡。
未经办公室同意,桌椅、座位严禁私自调换。
研一或新一级本硕博学生未安排固定座位,但有导师指导需求可在所属团队工作室内的空余位置流动学习。
每年6 月和12 月为工作室集中清理时间,毕业研究生应在离校前按照实验室要求清理工作位的私人物品,取消备案;其他时间实验室将根据情况不定期清理。
实验室规章制度(全)实验室规章制度第一章总则第一条实验室是进行科学研究、教学和实践活动的场所,实验室工作必须遵循安全第一原则。
第二条实验人员包括指导教师、研究生、实验技术员等,在实验室内必须遵守本规章制度,并负有相应的安全管理责任。
第二章实验室管理第三条实验室开放与关闭1、实验室开放时间为每周二至周五上午8:00—11:30,下午1:30—5:00,其他时间须向实验室主管申请。
2、各实验室负责人必须在每次关闭实验室前,核对实验室所有消耗品(包括:化学品、设备、工具等)是否安全并妥善存放。
第四条实验室安全1、实验室内不得存放易燃、易爆、剧毒和腐蚀性物质。
2、在实验室内使用化学药品时,必须佩戴防护具,当中必须包括安全眼镜、口罩、手套、工作服等。
3、禁止未经许可私自加热药品、使用火源。
4、禁止用手接触化学药品。
5、禁止在实验室内吃东西、喝水。
6、禁止将实验室中的设备器具带离使用场所,严禁私自调整、拆卸等操作。
第三章操作程序第五条操作前准备1、操作前必须根据实验的要求准备所需的设备和药品,并放置在专用操作台内。
2、操作前必须先了解实验的操作步骤和注意事项,必要时可以查阅相关的资料和教材,调整实验时需要注意的事项。
第六条操作过程1、实验人员必须严格按照操作步骤进行操作,不得随意调整实验条件和操作流程。
2、实验人员必须佩戴必要的防护具,防止化学药品溅入眼睛、烧伤皮肤等事件的发生。
3、操作时必须认真观察实验的反应过程,如实记录数据,并将有价值的数据标识清晰并保存在规定文件夹内。
第七条操作后清理1、操作完成后,必须将操作台清理干净,将不要的药品和设备放回原位,不得随意扔在实验室内。
2、操作完毕后,必须及时向实验室负责人汇报实验成果以及工具药品使用情况,避免工具和药品的浪费。
第四章紧急处理第八条突发事件的处理1、当实验室出现事故时,实验人员必须立即向实验室负责人报告,并全面停止实验操作。
2、在保证人身安全的情况下,应尽快对事故进行处理,避免造成不必要的损失。
研究生实验室规章制度1。
研究生实验室规章制度1、严格遵守考勤制度,工作时间为春夏季:上午8:00—-11:30,下午下午14:30——17:30,晚上19:30——21:30;秋冬季:上午8:30—-11:30,下午14:00-17:00,晚上19:00-21:00,周末两天需有一天在实验室学习或试验,可根据实验调休.无特殊情况,每月需正常考勤25天以上.因故缺勤半天以上必须经导师同意方可离开,二天以上必须向导师递交书面申请。
2、每月最后三天做好下一月的试验计划,每周末做好下一周的试验计划。
因试验需要购买仪器和材料,需将试剂名称、规格、厂家、数量等具体指标按时报备至管理员处汇总,经导师允许,方可购买;未及时制定计划耽误试验进展的,后果自负。
3、未经导师允许,不得向外透露本实验室的任何试验方案、试验进展、试验数据;不得外传本实验室保密论文;不得私下外借实验室仪器设备和资料。
4、未经导师允许,不允许利用本实验室资源,从事任何与本实验室研究无关的实验.5、在导师指导下,专心从事科学前沿研究,论文课题纳入导师的科研计划,科研成果归属学校和导师。
6、在读研究生期间,至少在cScD 核心期刊以上发表或录用论文1篇,并完成1篇外文论文的投稿。
论文必须经导师同意,方能投稿发表,作者署名顺序由导师根据对本论文贡献大小而定。
论文发表奖励情况另文通知。
8、参加导师其他横向课题科研计划,导师根据课题收入和对课题贡献大小给予劳务费。
9、积极参加院内、校内学术活动,每年至少作两次学术报告。
10、必须爱护实验室的公共财物、仪器和办公设备,严格遵守操作规程,定期打扫本实验室卫生,参加实验室公益活动.2.研究生办公室规章制度一、总则第1条为规范杭州师范大学遥感与地球科学研究院研究生办公室所有研究生在办公室内的学习、生活行为,营造更好的学习、生活环境,使办公室更安全,结合研究生实际情况,经过全体研究生研究讨论,指定本办公室规章制度。
研究生实验室的管理规定目的本管理规定旨在确保研究生实验室的安全、有序运行,促进研究生的学术研究和科研能力的培养。
实验室使用1. 研究生实验室仅供研究生、导师和授权人员使用。
2. 使用实验室前,必须获得导师或实验室管理员的许可,并按照规定的时间段使用实验室。
3. 实验室使用期间,必须遵守实验室规章制度,保持实验室的整洁和安全。
4. 实验室的设备、仪器和材料必须合理使用,禁止私自调拨或外借。
安全管理1. 实验室使用人员必须佩戴个人防护装备,如实验服、手套、护目镜等。
2. 实验室内禁止吸烟、饮食和随意储存易燃、易爆、有毒等危险物品。
3. 实验室内发生事故或紧急情况时,使用人员应立即报告导师或实验室管理员,并采取相应的紧急措施。
4. 离开实验室时,使用人员必须关闭实验台、仪器设备和电源,并确保实验室内无明火和危险品。
实验室设备管理1. 研究生实验室设备的借用必须经过实验室管理员的批准,并按照规定的期限归还。
2. 使用设备时应按照操作手册和安全指南进行操作,禁止擅自拆卸、修理设备。
3. 发现设备故障或损坏时,应立即报告实验室管理员进行维修或更换。
4. 离开实验室时,使用人员必须关闭设备的电源和相关设备,并保持设备的清洁和整齐。
实验材料管理1. 实验室的实验材料必须合理使用,避免浪费和滥用。
2. 实验材料的采购和使用必须符合相关规定,禁止使用过期或破损的材料。
3. 使用实验材料时应注意储存条件和安全操作,禁止将材料带离实验室。
4. 实验材料的剩余部分必须妥善保存或处理,避免对环境造成污染。
外来人员管理1. 实验室的外来人员必须向实验室管理员登记,并获得导师的许可方可进入实验室。
2. 外来人员进入实验室时,必须遵守实验室的规章制度和安全要求。
3. 导师对外来人员的行为和安全负有监督责任,必须确保其遵守实验室的管理规定。
处罚措施1. 违反实验室管理规定的行为,将根据情节轻重进行相应的纪律处分,包括口头警告、书面警告、停用实验室等。
1. 日常管理条例1)上下班:每个研究生必须严格遵循实验室上班制度每天按时到实验室学习、工作,不可迟到早退,如有事需离开需向老师请假。
实验室作息时间:周一到周五8:00—11:30,14:00-17:30(上课、假期除外)。
2)卫生:要注意保持实验室环境卫生.每个药研室的研究生要注意保持个人桌面整洁、干净,衣服、书包等物品放入对应的柜子中并关好柜门。
禁止在实验室中乱丢杂物,研究生每天按照值日生工作表轮流打扫实验室,保证实验室卫生整洁.3)休假:在药研室的研究生无暑假,但在过年期间可有不超过三周的假期,平时假期一律依照医院的放假时间。
如有要事需先向老师请假说明事由后方可离开.4)钥匙:实验室的每个人注意保管室验室钥匙,未经批准不得私自复制,如有遗失应及时向导师登记,毕业或因其他原因离开实验室应向导师归还钥匙;每天最后离开实验室者应关闭所有用电器,切断电源,锁好门窗.5)对于刚进入实验室的人员要进行入室培训,要求新进人员要尽快掌握实验室的基本情况,了解实验室的规则并顺利通过实验室入室培训考试. 2.学术活动1)研究生要认真完成科室和导师工作安排,定期主动向老师汇报自己的工作动态。
对科室和导师安排的工作要不折不扣的执行.实验室将每隔一段时间组织一次课题汇报探讨会,在该探讨会上研究生要具体汇报自己近断时间来实验成果以及以后的科研安排.2)对于实验室书籍、论文资料要严格按相应规则使用。
借阅实验室书籍、论文应登记,未经允许严禁转借他人,完成相关学习后应按时归还.如若研究生需公费购买书籍、复印打印均须征得指导老师同意,老师同意后方可购买。
3)研究生必须恪守学术诚信与学术道德。
不得未经导师许可随意外传实验室数据,研究资料等。
4)研究生在科室工作期间所得成果和数据,均属于科室知识产权,所有权和处置权在导师和科室,。
学术成果原则上要体现出药研室对研究生的培养,应将江苏省人民医院列为通讯作者之一。
实验室工作考勤制度为保证实验室科研与工作的正常进行,每位实验室工作人员(含学生)必须严格遵守医院及实验室的工作管理制度以及相关的考勤制度.1.首先实验室工作人员上下班实行考勤制,不得迟到、早退、缺勤;每位工作人员上班到室时,先在考勤表签到,签名和注明到达时间。
研究生实验室值班制度1. 背景研究生实验室是学术研究的重要场所,为保证实验室的正常运转和管理,学校通常会制定相应的值班制度。
研究生实验室值班制度是指由研究生按照轮值制度进行实验室的管理和监控,确保实验室的安全和设备的正常运作。
2. 目的研究生实验室值班制度的目的是保障实验室的安全和设备的正常运作,同时增强研究生的责任感和协作能力,为他们今后的工作和生活做好准备。
此外,值班过程也是发现并解决实验室问题、提高实验室管理水平的重要途径。
3. 制度内容3.1 值班轮值研究生实验室的值班轮值通常按照实验室的规模、人员数和设备使用量等因素制定,具体细节可能因学校和实验室而异。
一般而言,轮值规定每位研究生需要每周值班一至两次,并按照固定的值班时间安排轮流值班。
3.2 值班时间值班时间的安排应该平均分配,并与研究生的课程表和个人时间表相协调。
一般而言,值班时间应固定在晚上和周末,根据需要也可以安排白天值班。
值班时间一般不超过8小时。
3.3 值班内容研究生实验室值班的内容主要包括以下几点:1.实验室的出入管理:研究生需要在实验室门口放置值班资料,并负责管理实验室的出入口,避免未经许可的人员进入实验室。
2.设备和仪器的管理:研究生需要负责监督实验室的设备和仪器的使用,及时发现并解决设备故障或者安全事故,确保实验室设备的正常运行。
3.实验室的卫生清洁:研究生需要协助实验室的卫生清洁工作,定期清扫、消毒、整理实验室。
4.实验室的管理和维护:研究生需要负责管理实验室各项管理事宜,如各种实验物品和文献资料的管理、设备的保养、实验室巡检等。
3.4 值班记录研究生在值班期间需要记录值班情况,包括但不限于值班人员、值班时间、实验室使用情况等信息,以便后续回顾和总结分析。
4. 实施效果实施研究生实验室值班制度可以加强研究生的团队协作意识和责任心,提高他们的管理和沟通能力,对于各项工作和生活都有促进作用。
此外,值班记录的完善也可以在一定程度上提高实验室管理水平,对于实验室的正常运转和科学研究都起到了积极的促进作用。
研究生实验室管理制度研究生实验室作为研究生培养的重要场所,承担着为研究生提供科研平台和培养科研能力的任务。
一个合理有效的实验室管理制度对于提高研究生实验室的科研能力、提升研究生培养质量至关重要。
本文将从实验室安全管理、设备管理、人员管理、资源管理四个方面,探讨研究生实验室管理制度的建立与实施。
实验室安全管理是实验室管理的首要任务,也是保障研究生实验室正常运行的前提。
为了确保实验室研究生的人身安全和实验室环境安全,应制定完善的实验室安全管理制度,明确实验室安全的职责和协作机制。
实验室安全制度包括实验室出入制度、实验操作规范、安全防护措施、应急预案等内容。
此外,还应定期进行实验室安全检查、安全培训和事故应急演练,确保实验室安全管理的有效执行。
设备管理是研究生实验室管理中不可忽视的一环。
研究生实验室的科研工作需要依赖各种设备设施,因此,建立一套科学有效的设备管理制度十分重要。
首先,应建立设备购置流程和设备使用登记制度,明确设备的使用范围和使用规范。
其次,应定期对设备进行维护和保养,并制定设备故障维修的流程和责任制。
另外,在设备购置和维护方面,还应根据实验室的经费预算和科研需求,科学合理地进行设备配置和更新,提升实验室的科研能力。
人员管理是研究生实验室管理中的关键环节。
实验室人员的素质和能力直接影响到实验室的科研成果和研究生的培养质量。
为了提升实验室人员的工作效率和科研水平,应建立一套科学合理的人员管理制度。
首先,实验室应明确人员的岗位职责和工作任务,制定明确的工作目标和责任制。
其次,应定期组织实验室例会和学术交流活动,促进人员之间的合作和学术交流。
另外,还应对实验室人员进行科研技能培训和职业发展指导,提升实验室人员的科研素养和职业发展能力。
资源管理是研究生实验室管理中的重要环节。
研究生实验室的科研活动需要依赖各种资源的支持,包括科研经费、科研项目、实验材料等。
为了合理有效地利用和管理资源,应建立一套规范的资源管理制度。
研究生实验室规章制度_共3篇
1。
研究生实验室规章制度
1、严格遵守考勤制度,工作时间为春夏季:上午800——1130,下午下午1430——1730,晚上19:30——21:30;秋冬季上午830——1130,下午1400-1700,晚上19:00-21:00,周末两天需有一天在实验室学习或试验,可根据实验调休。
无特殊情况,每月需正常考勤25天以上。
因故缺勤半天以上必须经导师同意方可离开,二天以上必须向导师递交书面申请。
2、每月最后三天做好下一月的试验计划,每周末做好下一周的试验计划。
因试验需要购买仪器和材料,需将试剂名称、规格、厂家、数量等具体指标按时报备至管理员处汇总,经导师允许,方可购买;未及时制定计划耽误试验进展的,后果自负。
3、未经导师允许,不得向外透露本实验室的任何试验方案、试验进展、试验数据;不得外传本实验室保密论文;不得私下外借实验室仪器设备和资料。
4、未经导师允许,不允许利用本实验室资源,从事任何与本实验室研究无关的实验。
5、在导师指导下,专心从事科学前沿研究,论文课题纳入导师的科研计划,科研成果归属学校和导师。
6、在读研究生期间,至少在CSCD核心期刊以上发表或录用论文1篇,并完成1篇外文论文的投稿。
论文必须经导师同意,方能投稿发表,作者署名顺序由导师根据对本论文贡献大小而定。
论文发表奖励情况另文通知。
8、参加导师其他横向课题科研计划,导师根据课题收入和对课题贡献大小给予劳务费。
9、积极参加院内、校内学术活动,每年至少作两次学术报告。
10、必须爱护实验室的公共财物、仪器和办公设备,严格遵守操作规程,定期打扫本实验室卫生,参加实验室公益活动。
2。
研究生办公室规章制度
一、总则
第1条为规范杭州师范大学遥感与地球科学研究院研究生办公室(下称研究生办公室)所有研究生在办公室内的学习、生活行为,营造更好的学习、生活环境,使办公室更安全,结合研究生实际情况,经过全体研究生研究讨论,指定本办公室规章制度。
第2条本规章制度适用于全体科技园F1018研究生办公室学习、工作的研究生,以及在本办公室工作的实习人员、工作人员。
所有人员有义务严格遵守本规章制度,并监督提醒违反规章制度的人员。
二、安全规则
第1条所有人员必须注意用电安全。
工作时间离开办公桌2小时以上必须关闭计算机,每日结束工作之后,关闭所有用电设备,关闭没人插排上总电源。
第2条每日最后离开人员,必须检查办公室所有用电设备,确认关闭,包括空调、灯、电扇等。
第3条办公室夏季使用电蚊香必须在确定地点,不准使用点蚊香。
冬季不准使用大功率取暖设备,使用充电热水袋等注意用电安全。
第4条空调使用必须规范,夏季不得低于25度,冬季不得高于27度。
第5条所有人员注意门、窗安全问题,办公室无人时必须保持所有门关闭。
午饭时间以及每日结束后最后离开时必须保持所有门、窗关闭。
三、学习、工作规范
第1条所有人员在办公室办公桌桌面、抽屉以及任何地方都不允许存放大量食物,不允许存放任何水果、熟食、甜品等易变质易引鼠虫的食物。
第2条在办公室工作、学习时,允许进行与工作、学习相关的必要电话通话或者重要的个人电话通话。
其余通话若在1分钟之内,可以允许在办公室内进行,超过1分钟后必须自觉离开办公室后继续通话。
第3条工作时间在办公室不允许观看任何网络视频(学习教学视频除外),进行视频聊天,或其他与工作、学习无关并严重影响他人的活动。
第4条在未经过他人允许的情况下,严禁任何人员使用他人电脑,关闭他人电脑,拆装他人电脑硬件。
第5条办公室空调打开时,出入办公室人员必须自觉携带门径卡并关闭办公室门,关门注意轻声。
三、卫生规则
第1条办公室所有人员有义务保持个人桌面整洁,保持周围区域无垃圾纸屑,每日离开前自觉带走个人垃圾。
第2条饮水机使用时注意卫生,不允许将任何垃圾、灰尘放入饮水机周边。
第3条办公室值日严格按照值日表进行,每两天进行一组值日人员卫生打扫。
第4条每月月初进行办公室大扫除,所有人员参与进行。
附录
杭州师范大学遥感与地球科学研究院研究生将成立研究生自治委员会(下称自治会),原则上以研二学生为自治会成员,成员在4-5人。
自治会采用轮值负责人制度,负责人在轮值期间负责自治会各人员的职能。
自治会经所有研究生认可后通过成立,其主要性质为立足服务并带有一定监督权力的研究生自我治理团体。
自治会有权力保证研究生办公室规章制度的有效实施,有权利对违反规章制度的人员进行提醒、警告并进行一定程度的惩罚。
自治会有义务关心所有研究生学习、生活状态,并以实际情况对办公室规章制度进行修改,经过全体研究生通过后制定新的办公室规章制度。
自治会有义务代表大部分研究生的利益,在一定程度上与研究院老师提出有利于研究生工作、学习以及生活的诉求。
自治会有义务丰富所有研究生的学习生活,并定期开展提高研究生团队凝聚力的各项活动。
注所有研究生一致通过规章制度后,草案将被确定。
试行规章制度实行一学期后修改为正式规章制度
3。
研究生实验室规章制度
第一条编制目的
为了贯彻执行教育部《高等学校实验室工作规程》进一步规范经济管理实验中心博士研究生公共实验室的工作加强实验室建设与管理提高教学质量、科研水平和办学效果保障正常的科研环境保障机位与设备的正常运行特制定博士研究生实验室管理制度。
第二条适用范围
本管理制度适用于经济管理实验中心下属博士生实验室A701、A730日常开放期间已办理了实名制机位卡的博士研究生。
所有在该实验室上机的学生除了要遵守实验室中心《经实01》、《经实02》、《经实03》、《经实04》、《经实05》五项制度之外还应遵守下列各项规定。
第三条责任管理
为了保证A701、A730博士研究生机房的学生能更好地进行学习和科研满足更加宽松的上机需求A701、A730实验室实行学生自主管理制度由学生排班轮流负责共用的一把钥匙由值班同学负责管理。
A701、A730实验室的安全由各位指导老师负责并签署责任承诺书。
第四条实名制管理
1.A701、A730实验室实行实名制管理制度机位由“运行管理部”负责分配无特殊原因机位不予调换。
2.凡符合在上述实验室上机的博士研究生每人需交一张二寸彩照用于办理实名制上机卡实名制上机卡由本人签署并登记联系方式之后正式生效。
不是该实验室正式用户者不得进入。
3.个人机位仅限本人使用不得以各种方式让他人使用违反者取消机位。
4.空余机位的分配由实验中心统一管理如有人占用空余机位占用者如有机位取消机位没有机位的交指导办或相关部门处理情节严重者送交保卫处中心不再为其办理实名制机位。
5.实名制机位卡,办理房间号A726,曹铮韵,负责电话xxxxxxxxx
第五条毕业或离校
因各种原因不再使用机位的,如毕业、出国等,首先应取消开机密码,并到“运行管理部”办理退机位手续。
因个人不办理手续导致的机位和设备损坏、闲置的,后果由个人承担,退机位之后即自动取消机位使用权。
如需再进实验室必须重新办理相关手续后方能进入实验室。
第六条日常管理
1.由于机器设备问题,导致无法正常使用机器,由实验中心“技术支持部”解决处理。
房间号A725,电话xxxxxxx
2.其它问题由实验中心“运行管理部”解决处理。
房间号A726,电话xxx
3.超出“技术支持部”或“运行管理部”权限范围内的问题,报上级部门请示解决。
第七条制度执行
本制度自公布之日起执行。
经济管理实验中心
二零零九年九月三日。