哈尔滨工程大学材料部分复习提纲
- 格式:doc
- 大小:572.00 KB
- 文档页数:14
材料工程基础复习大纲题型:填空题(6小题,12分)选择题(10小题,10分)判断题(5小题,5分)简答题(3小题,12分)计算题(4题,61分)流体流动及机械流体静力学方程的表达式,应用和适用范围由两个管了组成一个套管,求环隙的流通截面积,湿润周边,当量直径调节离心泵流量的方法,具体措施流体在圆管内作稳定层流流动的流速分布曲线(方程和曲线形状)、摩擦系数2的公式解释离心泵的汽蚀现象圆管内连续性方稈的的应用离心泵的扬程和升扬高度区别与联系,以及与吸液高度的区别层流内层随流速的变化规律伯努利方稈的适用范围伯努利方程的定性分析% T, p/I员I直管内层流,湍流,过渡流的判断及流动形态的区别边界层理论的主要观点边界层分离现彖的物理意义,形成条件湍流的特点及与层流的区别转子流量计为什么要进行密度校正?怎么校正?离心泵的组成部件及工作原理离心泵的功率和效率,在大计算题屮有应用离心泵的流量,压头,扬程,效率,功率的概念离心泵特性Illi线的概念,工作点的概念传热对流传热系数的影响因素导热系数的概念列管式换热器设计成多管稈的意义在売稈设置折流扌当流板的意义强化传热的具体途径热量传递的三种方式及物理意义傅里叶定律的基木表达式及物理意义通过多层平舉,多层圆筒壁的导热速率的计算式及物理意义牛顿冷却定律的表达式及其物理意义自然对流传热和强制对流传热在机理的区别热量衡算方程式(5-4)在计算题有应用Ln (17)儿一叫y a- mX a S=mG/L儿=几(1 一〃)77为冋收率总传热系数K的计算式和相对应的传热曲积的确定逆流和并流时对数平均温羌的计算及比较强化传热的具体途径有哪些?间壁传热过程的定性分析对数平均半径、算术平均半径的区别质量传递质量传递的两种方式及物理意义费克定律的数学表达式,物理意义,各个物理项的意义和量纲描述对流传热的膜模型的基木思路,示意图传热设备的两大类型填料和塔板的主要作用气体的扩散系数随温度、压力的大小变化关系,温度升高,压力升高,气体的扩散系数如何变化第八章气体吸收吸收气体的分离对象、分离依据C亨利定律的三种表达式,p A = E X A y* = mx p A每项的物理意义及量纲H影响吸收的因素:温度、压力,如何影响吸收计算屮双脱模型的主要思想及示意图N A =々(y-x)N A =k y(y-y*)这两个传质通量表达式的物理意义,每项的物理意义y -兀y~)「的物理意义如何进行传质阻力分析(气体溶解度很大,气体溶解度很小,阻力分别集屮在哪里?)报小液气比的物理意义,如何确定(△)斷传质单元数Ng的计算蒸憎分离的对彖及依据理想体系的定义,两个数学表达式挥发度,相对挥发度(纯物质,混合物、理想体系)两者结合起来计算相对挥发度理想溶液乞个组分的挥发度如何表示,公式二元物系的相图,几个区,几条线相对挥发度的物理意义,如何表达蒸憎分离的难易擀度非理想传系不考蒸他计算屮的理论板假定、恒摩尔流假定的主要思想,此假定的好处何在? 板效率(单板气相效率、单板液相效率)、总板效率、等板高度R对理论板数的彩响,RJ,Nt0G精他塔的构造精线、提线、q线、相平衡Illi线的求取、特征及其相互关系(重点)最小冋流比的物理意义、如何求取,捷算法不考蒸懈精馆段操作线方程求取最小冋流比的物理意义,如何求取简答题边界层理论的主要观点边界层分离现象的物理意义,形成条件膜模型的基木思想双膜模型的基木思想强化传热的途径理论板假定等摩尔流假定填料的作用塔板的作用影响对流传热系数的因数费克定律的主要内容计算题1.流体输送机械与流体力学基础(15分)伯努利方程的应用2 2g^+^- + — + We =gz2+^- + — + Wf2 P 2 pW/采用于当最长度法进行计算W—(J/Kg)f d 2求解叱,(在已知召,z2 Pi,p2“],u2 W/.的情况下),叱即为泵的有效功率,J/Kg恬换》Nc =叱,叫伙W),叫为质量流率=扌沪而泵的轴功率N = “舟,"为泵的效率。
一、解释下列名词滞弹性:在外加载荷作用下,应变落后于应力现象。
静力韧度:材料在静拉伸时单位体积材科从变形到断裂所消耗的功。
弹性极限:试样加载后再卸裁,以不出现残留的永久变形为标准,材料能够完全弹性恢复的最高应力。
比例极限:应力—应变曲线上符合线性关系的最高应力。
二、金属的弹性模量主要取决于什么?为什么说它是一个对结构不敏感的力学姓能?答案:金属的弹性模量主要取决于金属键的本性和原子间的结合力,而材料的成分和组织对它的影响不大,所以说它是一个对组织不敏感的性能指标,这是弹性模量在性能上的主要特点。
改变材料的成分和组织会对材料的强度(如屈服强度、抗拉强度)有显著影响,但对材料的刚度影响不大。
三、什么是包辛格效应,如何解释,它有什么实际意义?答案:包辛格效应就是指原先经过变形,然后在反向加载时弹性极限或屈服强度降低的现象。
特别是弹性极限在反向加载时几乎下降到零,这说明在反向加载时塑性变形立即开始了。
包辛格效应可以用位错理论解释。
第一,在原先加载变形时,位错源在滑移面上产生的位错遇到障碍,塞积后便产生了背应力,这背应力反作用于位错源,当背应力(取决于塞积时产生的应力集中)足够大时,可使位错源停止开动。
背应力是一种长程(晶粒或位错胞尺寸范围)内应力,是金属基体平均内应力的度量。
因为预变形时位错运动的方向和背应力的方向相反,而当反向加载时位错运动的方向与原来的方向相反了,和背应力方向一致,背应力帮助位错运动,塑性变形容易了,于是,经过预变形再反向加载,其屈服强度就降低了。
这一般被认为是产生包辛格效应的主要原因。
其次,在反向加载时,在滑移面上产生的位错与预变形的位错异号,要引起异号位错消毁,这也会引起材料的软化,屈服强度的降低。
实际意义:在工程应用上,首先是材料加工成型工艺需要考虑包辛格效应。
其次,包辛格效应大的材料,内应力较大。
另外包辛格效应和材料的疲劳强度也有密切关系,在高周疲劳中,包辛格效应小的疲劳寿命高,而包辛格效应大的,由于疲劳软化也较严重,对高周疲劳寿命不利。
考试复习内容提纲本课程考试由3个班一起进行,由其他老师出题,几个班共同考试。
内容涵盖了本学期所讲的各部分内容。
知识点相对比较广,所以应认真复习,熟悉和巩固所学知识,不要只想考前突击!题型包括:填空、单项选择题、判断题和简答题。
1. 固态相变与热处理亚共析钢、过共析钢,共析钢的正火、淬火温度范围,回火的分类及一般各得到什么组织;等温冷却转变曲线上,以不同冷却方式冷却时(即冷却速度不同),所处理工艺的名称,以及过冷奥氏体转变后得到的组织是什么?!淬透性、淬硬性的概念和区别;钢铁渗碳和渗氮的基本工艺和区别2. 金属材料(包括钢铁和有色金属)一、钢铁材料钢铁材料方面种类较多,要掌握常见的钢铁牌号所表示哪一类钢,主要成分大致是多少,一般何种热处理工艺后,主要做什么用!①结构钢,如Q235,Q345等知道这是什么钢,主要成分大概范围,一般在何种热处理状态下,有何用途②调质钢,如40Cr,40MnVB等知道这是什么钢,主要成分大概范围,一般在何种热处理状态下,有何用途③弹簧钢,如65Mn,60Si2Mn等...........(同上)④轴承钢,如GCr15,GCr9等……. (同上)⑤工具钢,如W18Cr4V,3Cr2W8V等……(同上)⑥高锰钢性能特点和热处理的组织⑦不锈钢,奥氏体1Cr18Ni9Ti,马氏体9Cr18,以及铁素体1Cr17等,这些不同组织的不锈钢有防腐上给有什么特点,适合做什么设备或器件。
二、有色金属有色金属主要为Al、Cu、Ti。
相对于钢铁,它们的主要性能特点。
它们的分类,以及在有色金属中,如Al,常用到的热处理和强化方法。
有色金属如Cu合金牌号的表示方法和含义三、铸铁C在铸铁中的存在形式,石墨在铸铁中的形态?以铸铁断口颜色来分,铸铁有哪几类?铸铁相对于钢铁来说有哪些性能优点,常可以用于做什么零件铸铁常见的牌号表示的含义,如HT200,QT400-15等3. 高分子、陶瓷及复合材料高分子相关的部分内容另外两个班这学期才上,我们这个班在上学期已经讲了大部分内容,所以讲课时要求大家回顾和自己再复习。
土木工程材料学总复习一、混凝土强度试验的时候,在上下表面涂油,哪面强度最高,大试件和小试件哪个强度高?没涂油的强度高,试件小的强度高。
二、硅酸盐水泥熟料主要矿物有哪四种?在这四种矿物中,强度增长最快而且28天强度增长最大的是哪一种?容易受硫酸盐侵蚀的是哪一种?大坝施工时其中两种需要减少,是哪两种?(P61)1、四种主要矿物:硅酸三钙3CaO·SiO2(C3S)、硅酸二钙2CaO·SiO2(C2S)、铝酸三钙3CaO·Al2O3(C3A)、铁铝酸四钙4CaO·Al2O3·Fe2O3 (C4AF)。
2、强度增长最快而且28天强度增长最快的是:硅酸三钙3CaO·SiO2(C3S)。
3、容易受硫酸盐侵蚀的是:铝酸三钙3CaO·Al2O3(C3A)。
4、大坝施工时其中“硅酸三钙3CaO·SiO2(C3S)”和“铝酸三钙3CaO·Al2O3(C3A)”需要减少。
(原因:此二种材料水化热过大)三、普通混凝土强度等级根据什么确定?(P120)混凝土的强度等级按立方体抗压强度标准值划分。
四、陈伏是什么?它的目的是什么?(P54)1、为避免过火石灰在使用后,因吸收空气中的水蒸气而逐步熟化膨胀,使已硬化的浆体发生隆起、开裂等破坏,在使用前必须使其熟化或将其消除。
常使用方法就是在熟化过程中,先将较大尺寸的过火石灰利用小于3mm*3mm的筛网等去除,之后使石灰膏在储灰池里存放一段时间,即所谓陈伏。
2、陈伏的目的是:减轻或消除过火石灰的危害。
五、配混凝土的时候用山砂或河砂,流动性及强度谁大谁小?(P86)山砂比河砂配置砼的流动性小,强度高。
六、配合比设计时,为了保证耐久性,要控制哪两个指标?(P133)1、最小胶凝材料用量2、最大水胶比。
七、干硬性混凝土和塑性混凝土的流动性分别用什么方法计算?(P114)1、干硬性混凝土:维勃稠度法。
复合材料:由两种或两种以上,物理化学性质不同的物质组合而成的多相固体材料。
组成:增强相--纤维、晶须、颗粒(不连续相)。
基体相--金属、陶瓷、聚合物(连续相)。
共同特点:1.综合发挥各种组成材料的优点,使得一种材料具有多种性能,具有天然材料所没有的性能。
2.可按对材料性能的需要进行材料的设计和制造。
(性能的可设计性)3.可制成形状复杂的产品,避免多次加工工序。
性能取决于基体相、增强相种类及数量,其次是它们的结合界面、成型工艺等。
聚合物基复合材料主要性能:1)比强度、比模量大2)耐疲劳性能好3)减震性好4)过载时安全性好5)具有多种功能性:耐烧蚀性好、有良好的摩擦性能、高度的电绝缘性能、优良的耐腐蚀性能、特殊的光学电学磁学特性。
金属基复合材料主要性能:1)高比强度、比模量2)导热、导电性能、3)热膨胀系数小、尺寸稳定性好4)良好的高温性能5)耐磨性好6)良好的耐疲劳性能和断裂韧性7)不吸潮、不老化、气密性好。
陶瓷材料强度高、硬度大、耐高温、抗氧化,高温下抗磨损性好、耐化学腐蚀性优良,热膨胀系数和比重较小,这些优异的性能是一般常用金属材料、高分子材料及其复合材料所不具备的。
但陶瓷材料抗弯强度不高,断裂韧性低,限制了其作为结构材料使用。
当用高强度、高模量的纤维或晶须增强后,其高温强度和韧性可大幅度提高。
⑴硬度陶瓷基>金属基>树脂基⑵耐热性树脂基:60~250℃金属基:400~600℃陶瓷基:1000~1500℃⑶耐自然老化陶瓷基>金属基>树脂基⑷导热导电性金属基>陶瓷基>树脂基⑸耐蚀性陶瓷基和树脂基>金属基⑹工艺性及生产成本陶瓷基>金属基>树脂基三个结构层次:一次结构,由基体和增强材料复合而成的单层材料,其力学性能决定于组分的力学性能、相几何和界面区的性能;二次结构,由单层材料层合而成的层合体,其力学性能取决于单层材料的力学性能和铺层几何;三次结构,通常所说的工程结构或产品结构,其力学性能决定于层合体的力学性能和结构几何。
第二章机械合金化:用高能研磨机或球磨机实现固态合金化的过程。
机械合金化是一个通过高能球磨使粉末经受反复的变形、冷焊、破碎,从而达到元素间原子水平合金化的复杂物理化学过程。
氧化还原法:定义:用还原气体(固体)或活泼金属将氧化物还原制备粉末的过程.制备铁粉的方法:氧化还原,水雾化,电解,气体雾化,离心雾化第三章颗粒密度particle density 真密度: 粉末材料理论密度D1似密度: 只包含粉末闭孔隙的密度D2 相对密度: 既包含开孔又闭孔隙的粉末密度D3松装密度apparent density 1) Definition: 单位体积内自由松装粉末体的质量g/cm32)意义: 自动压制容积法,automative pressing (compaction),a method indirectly measure powder size 3)测量方法: 流量法,粉末自由落下4)影响因素: particle shape,size,and surface conditions,components粒度: 粒度小,松装密度小颗粒形状形状复杂松装密度小表面粗糙Surface coarse 粒度分布Particle size distribution 1 细分比率增加,松装密度减小; 2 粗粉中加入适量的细粉,松装密度增大;振实密度packing density系将粉末装于容器内,在规定条件下,经过振动后测得的粉末密度;振动使粉末颗粒堆积紧密,但粉末体内仍存在大量的pores,所占体积称为porous volume空隙体积。
空隙体积与粉末体的表观体积之比称为孔隙度θ;粒度组成的影响: 当粗细粉末按一定比例混匀后,mixed powder 可获得最大的松装密度;流动性Flow ability:一定量粉末(50g) 流经漏斗所需的时间:sec./50 gram意义:动压制时to fill each part in the mode影响因素: 颗粒间的摩擦形状复杂,表面粗糙,流动性差粒度组成,细粉增加流动性差理论密度增加,比重大,流动性增加如果粉末的相对密度不变,颗粒密度越高,流动性越好;流动性受颗粒间粘附adhesion作用的影响,因此,颗粒表面吸附水分、气体, 加入成形剂(binder, lubricant) 减低粉末的流动性;当粉末堆满圆板后,以粉末锥的高度衡量流动性;粉末锥的底角称为natural angle of repose, 可作为流动性的measurement。
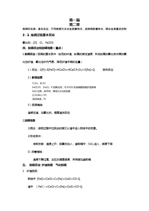
第一篇第二章炼钢的实质、基本反应、不同炼钢方法冶金质量特点、连铸钢质量特点、钢冶金质量及控制2.1 炼钢过程基本反应氧化剂:[O],O2,Fe2O3四、脱磷反应和回磷现象(重点)1.脱磷反应(脱磷的基本条件:较低的炉温、较高的碱性渣度、形成较高的氧化铁浓度的氧化性炉渣、氧化性炉内气氛、降低炉渣中磷的含量)1)反应:2[P]+5[FeO]+4(CaO)=(4CaO.P2O5)+5[Fe]+Q 放热反应2)影响因素T↓,P↓、R↑,P↓FeO↑,P↓(FeO):P的氧化剂;与P2O5形成磷酸铁随炉渣排掉FeO过高,则不利降低(CaO)的浓度(C,Si,Mn) ↑,P↓及时排渣,P↓3)脱磷措施造碱性渣、加氧化剂、提高渣流动性2.回磷现象1)概念:炼钢过程中已脱去的磷又从渣中进入钢液中的现象。
2)形成条件:炼钢末期:温度上升,脱氧剂加入;盛钢桶中:SiO2进入,碱度下降3) 改善措施:温度不要过高、加石灰提高碱度、采用碱性盛钢桶五、脱硫反应炉渣脱硫气化脱硫1.炉渣脱硫钢液中[FeS]+(CaO)+C=[Fe]+(CaS)+CO-Q渣中(FeS)+(CaO)+C=[Fe]+(CaS)+CO-Q影响因素见炼铁一章2.气化脱硫[S]+2[O] →SO2↑、高温有利3.脱硫措施造新渣、提高渣流动性、采用碱性盛钢桶、造碱性渣、炉外脱硫六.脱氧反应1.脱氧目的得到正常的钢锭表面和结构、提高合金元素的收得率、减少氧化物夹杂数量、得到细晶粒结构的钢2.脱氧剂●锰铁,硅铁,铝,碳粉,复合脱氧剂(硅钙,铝钙,硅锰,硅锰钙)●脱氧能力:Al> Ca >Si> Mn3.脱氧方法1)扩散脱氧:依靠氧向炉渣中扩散而被脱去的方法,亦称间接脱氧优点是脱氧反应不在钢液内部进行而是在熔渣内,不形成非金属夹杂物;缺点是脱氧速度慢、时间长2)沉淀脱氧:脱氧剂进入钢液内部进行脱氧反应而脱氧的方法,亦称直接脱氧。
优点是脱氧反应在钢液内部进行,速度快;缺点是脱氧产物排除需要一定时间,且可能留存在钢液中形成非金属夹杂物,使钢的性能受到损害3)特点及应用污条件应用种类速度染扩散脱氧慢小还原性气氛电弧炉沉淀脱氧快大无限制各类炼钢方法2.2 一般炼钢法(转炉、电弧炉)(重点冶金质量特点)一、氧气顶吹转炉炼钢法1.原理:铁水热+反应热→炼钢2.原料:铁水、(废钢)+熔剂3.冶炼过程:装料、吹炼、测温、脱氧及出钢4.冶炼特点不需外加热源、反应剧烈、生产率高 1.1~1.5万吨/吨.年、烟尘大,是装入量的0.8~1.3%产品品种多5.产品质量特点1)钢中含气量小N,H含量低→时效敏感性及脆性低,钢塑韧性及焊接性能好2)P,S含量与电弧炉相当脱磷率:90~95%脱硫率:70~80%3)夹杂物及外来元素少冷变形、抗应变时效和焊接性能好用途:薄板,焊接钢管和无缝钢管等。
哈工大材料学院-材料表界面复习资料复习内容:一液体表面1研究液体结构的基本假设。
(1)组成液体的原子(或分子)分布均匀、连贯、无规则;(2)液体中没有晶态区域和能容纳其他原子或分子的孔洞;(3)液体的结构主要由原子间形成的排斥力决定。
2间隙多面体,径向分布函数。
液体结构的刚性球自由密堆可以用间隙多面体来表示,其中原子处在多面体间隙的顶点。
液体自由密堆结构的5种理想间隙:(a)四面体间隙;(b)八面体间隙;(c)三棱柱的侧表面被覆盖3个半八面体间隙;(d)阿基米德反棱柱被覆盖2个半八面体间隙;(e)正方十二面体四面体间隙占了主要地位,所以四面体间隙配位是液体结构的另一特征,四面体配位中的各相邻原子的间距就成为液体结构的最近邻原子间距。
随着温度升高(低于材料熔点Tm),原子间距增加,原子震动幅度提高,但仍然保持有序结构。
这时的原子数量的变化不再是一系列离散的线,所以再用原子数量(N(r))来表示不同径向距离(r)处原子的分布就显得不太合适,而通常采用的方法是用在不同径向距离(r)处原子出现的密度来表示。
用密度分布函数ρ(r)来代替离散的数量值N(r)时,分布函数的峰值就代表了在距离中心原子r处原子出现的概率。
3液体原子结构的主要特征。
(1)液体结构中近邻原子数一般为5~11个(呈统计分布),平均为6个,与固态晶体密排结构的12个最近邻原子数相比差别很大;(2)在液体原子的自由密堆结构中,四面体间隙占了主要地位。
(3)液体原子结构在几个原子直径范围内是短程有序的,而长程是无序的。
4液体表面张力的概念及影响因素。
液体表面分子或原子受到内部分子或原子的吸引,趋向于挤入液体内部,使液体表面积缩小,因而在液体表面切向方向始终存在一种使液体表面积缩小的力,液体表面这种沿着切向方向,合力指向液体内部的作用力,就称为液体表面张力。
液体表面张力影响因素很多,如果不考虑液体内部分子或原子向液体表面的偏聚和外部原子或分子对液体表面的吸引,影响液体表面张力的因素主要有:(2)表面所接触的介质:液体的表面张力的产生是由于处于表面层的原子或分子一方面受到液体内部原子或分子的吸引,另一方面受到液体外部原子或分子的吸引。
复习提纲第一章绪论一、材料的定义二、材料的分类三、材料的重要作用四、材料科学与材料工程的研究内容与其二者区别第二章材料结构基础一、物质的组成、状态与材料结构——材料结构的四个层次二、原子结构:(1)了解所学的两种原子模型,并能区别其不同。
玻尔模型1913年,年轻的丹麦物理学家玻尔在总结当时最新的物理学发现(普朗克黑体辐射和量子概念、爱因斯坦光子论、卢瑟福原子带核模型等)的基础上建立了氢原子核外电子运动模型,提出了原子结构理论上的三点假设:1)任意轨道上绕核运动,而是在一些符合一定量子化条件的轨道上运动;2)电子轨离核越远,原子所含的能量越高,电子尽可能处在离核最近的轨道上;3)只有电子从较高能级跃迁到较低能级时,原子才会以光子形式释放能量。
玻而尔理论解释了原子发光现象但无法解释精细结构和多原子、分子或固体的光谱,存在局限性。
量子力学模型量子力学是建立在微观世界的量子性和微粒运动统计性基本特征上,在量子力学处理氢原子核外电子的理论模型中,最基本的方程叫做薛定谔方程,是由奥地利科学家薛定谔(E.Schrödinger 1887-1961)在1926年提出来的。
薛定谔方程是一个二阶偏微分方程,它的自变量是核外电子的坐标,它的因变量是电子波的振幅(ψ)。
给定电子在符合原子核外稳定存在的必要、合理的条件时,薛定谔方程得到的每一个解就是核外电子的一个定态,它具有一定的能量,具有一个电子波的振幅随坐标改变的的函数关系式ψ=f(x,y,z),称为振幅方程或波动方程。
(2)能够描述有关电子能量的量子力学法则。
能量最低原理,Pauli不相容原理,Hund规则。
(3)能够用方框图表示出原子或离子核外电子的排布状态三、原子之间的相互作用:(1)原子结合键1)离子键与离子晶体离子键:原子之间发生电子转移,形成正、负离子,并通过静电作用而形成的化学键。
离子键的本质是静电作用,有电子转移,结合力大,无方向性、无饱和性。
黑工程材料力学总复习材料力学总复习:包括公式、概念、重点内容、经典知识回顾材料力学1.材料力学的内容分属于两个学科,第一个学科属于固体力学,即研究物体在外力作用下的力学响应,但是材料力学主要研究的是(单个)杆件;第二个学科是材料科学中的材料力学行为,即研究材料在外界因素作用下所表现出来的力学性能和失效行为,但是材料力学仅限于材料的宏观力学行为。
2.上述两个方面的结合使材料力学成为工程设计的重要组成部分,即确保部件具有足够的强度、刚度和稳定性;为构件设计合理的截面形状和尺寸;确定容许载荷。
它属于工程实践。
3.材料力学与理论力学的分析方法不尽相同。
材料力学的分析方法是在实验的基础上,对问题作一些科学的假定,将复杂的问题加以简化,从而得到便于工程运用的理论成果和力学公式。
材料力学作为一门系统学科,其基本原理是由浅到深、由易到难、由基本变形到复合变形;从简单的压力状态到复杂的压力状态,主要学习内容如下:学习内容研究对象杆件力学实验简单外力力学响应基本变形简单应力状态机械性能简单失效准则力量内力刚度变形应力(状态)应力分析强度内力机械响应外力复杂受力组合变形稳定支柱复杂应力状态力学性能强度理论综合分析材料力学总复习:包括公式、概念、重点内容、经典知识回顾主内容一、基本概念:外力(荷载)、内力、应力、变形、应变、强度、刚度、稳定性二、基本原理:平衡原理、叠加原理、胡克定律三、基本计算(设计):1.强度计算:安全性能1)基本变形;2)组合变形2、刚度计算:适用性能1)单位长度扭转角;2)弯曲挠度3。
稳定性计算:压杆详细内容一、导言基本观点:1.材料力学的理论成果和数学公式是在2.材料力学的研究对象是理论力学中的刚体弹性体,然后是外力作用下的外部效应内部效应(内力和变形)3弹性体在外力作用下的内力和变形特征:1)内力需要与外力平衡;2)变形应满足协调条件。
和理论力学。
4.材料力学分析内力和变形是以平衡法为主:1)内力平衡法只能确定内力;2)内力的分布(应力)需要考虑变形协调和胡克定律(只能观察表面变形,内部的变形常根据表面作一些假设),三个方程。
材料工程导论一:1材料的分类:金属材料,无机非金属材料,复合材料,高分子材料2材料学科二级分类:(1)钢铁冶金(2)有色金属冶金(3)金属物理化学(4)金属材料与热处理(5)金属压力加工(6)无机非金属材料(7)硅酸盐工程(8)高分子材料与工程(9)粉末冶金(10)粉末冶金(11)复合材料(12)材料科学与工程(13)腐蚀与防护(14)复合材料(15)铸造(16)焊接3材料科学与工程的四个基本要素(MSE四要素)(1)使用性能(2)材料的性质(3)结构与成分(4)合成与加工二:1材料力学性质(结构材料性质的表征)(1)强度:材料抵抗外应力的能力(2)塑性:外力作用下,材料发生不可逆的永久性变形而不破坏的能力(3)韧性:材料从塑性变形到断裂全过程中吸收能量的能力。
(4)刚度:外应力作用下材料抵抗弹性变形能力。
(5)疲劳强度:材料抵抗交变应力作用下断裂破坏的能力。
(6)抗蠕变性:材料在恒定应力(或恒定载荷)作用下抵抗变形的能力(7)硬度:材料在表面上的小体积内抵抗变形或破裂的能力。
2三类主要材料力学失效形式:断裂、磨损、腐蚀三:1传统意义上,材料的加工范畴包括四方面(1)材料的切削:车、铣、刨、磨、切、钻(2) 材料的成型:铸造、拉、拔、挤、压、锻(3) 材料的改性:合金化、热处理(4)材料的联接:焊接、粘接2如果按材料的流变特性来分析,则材料的成型方法分三种(1)液态成型:金属的铸造、溶液纺丝(2)塑性成型:金属的压力加工(3)流变成型:金属、陶瓷、高分子成型3材料的改性目的:通过改变材料的成分、组织与结构来改变材料的性能内容:(1)材料的“合金化”(2)材料的热处理4什么是材料热处理:通过一定的加热、保温、冷却工艺过程,来改变材料的相组成情况,达到改变材料性能的方法。
这种方法在金属材料和现代陶瓷材料的改性方面有广泛的应用。
注:典型热处理工艺:淬火、退火、回火、正火四:1碳钢的分类(1)按碳的质量百分数分:低碳钢(C:≤0.25%)、中碳钢(C:0.25%≤ C ≤ 0.6%)、高碳钢(C:>0.6%)(含碳量越高,硬度、强度越大,但塑性降低)(2)按钢的质量分(主要是杂质硫、磷的含量):高级优质碳素钢(S ≤0.030%,P ≤0.035%)、优质碳素钢(S ≤0.040%,P ≤0.040%)、普通碳素钢(S ≤0.055%,P ≤0.045%)(3)按用途分:(1)碳素结构钢:主要用于桥梁、船舶、建筑构件、机器零件等(2)碳素工具钢:主要用于刀具、模具、量具等2碳钢的牌号与用途(1)普通碳素结构钢:Q195、Q215、Q235、Q255、Q275等。
材料部分复习提纲材料及材料焊接行为在基础课程和主课程中都涉及到,此部分需要掌握金属材料的基本知识和焊接冶金基本知识,更需要掌握常用的金属材料性能及其焊接性。
基本知识内容包括:铁碳相图及相关知识、焊接裂纹及焊接性、材料及接头热处理、金属材料特性及其试验方法。
具体金属材料要从以下几个方面了解这种材料:标准、标记方法、典型钢种、化学成分、机械性能、材料特性、焊接性、焊接材料的选择、焊接工艺要点。
本部分涉及到的标准有:材料的分类和标记体系、每种材料的标准和标记方法、焊接填充材料的标准和标记。
2、钢的工业生产——高炉炼铁过程还原过程,焦碳既作为燃料又作为还原剂,成品为生铁。
——炼钢过程基本氧化过程,向熔池中吹入氧气,由生铁炼成钢要求去除不期望存在的铁的伴生杂质,如碳、硅、锰、磷和硫。
炼钢在1700℃进行,首先进行Fe+O2=FeO在铁液中被还原 C+FeO=CO+Fe Si+FeO=Fe+SiO2 Mn+FeO=MnO+Fe精炼方法:酸性转炉炼钢法、平炉炼钢法、电炉炼钢法——钢的浇注浇注的钢水中仍含有大量氧的成份。
应进行脱氧,这一过程为还原。
沸腾钢:仅用锰铁脱氧不完全,FeO+C=Fe+CO(沸腾),偏析严重镇静钢(在钢水中添加约0.15%的硅和少量的锰和铝)特别镇静钢(在钢水中添加约0.2%的硅,约0.02%的铝和少量的锰)钢中的伴生元素Mn Si P O H N S的作用P1、偏析较强;2、降低了可焊性;3、强度提高,变形能力下降;4、增强了易老化性;5、改善了软钢的可加工性;6、提高了耐蚀性(耐候钢)S1 偏析较强;2、降低了可焊性;3 产生热裂纹N可提高钢的强度,降低了钢的变形能力,可焊性变差,时效导致钢的老化MnSi是有益的,融入铁素体起固溶强化作用,Mn+S=MNS,降低硫。
3、钢的分类,EN10020标准,——按合金元素的含量分类碳钢(非合金钢)低合金钢∑合金元素含量<5% 例如13CrMo4-5高合金钢∑合金元素含量≥5% 例如X6CrNi16-13——按使用要求分类普通钢优质钢特殊优质钢4、钢的标记体系,EN10027EN10027-2 材料的数字标记×××××××①②③④⑤①-材料分组: 0=纯铁 1=钢 2=重金属如Cu、Ni 3=轻金属如Al②-分类组别见表2③-不同品种的数字编号④⑤-钢种的数量有要求时的标记数字例:1. 01 16按EN 10025-2对S235 J2钢的数字编号01=一般结构钢R m<500N/mm2材料类别号:1=钢材分类号按*主要符号标记:①G-铸钢如GS-35,GG-灰口铸铁②根据钢的使用及其机械性能和物理性能的主要符号:S-普通结构用钢 P-压力容器用钢L-管道用钢 E-机器制造用钢B-钢筋用钢 Y-应力钢R-钢轨用钢 H-高强度拉伸性能的冷轨钢板例如:EN10025-2 S235J2③按化学成分含量标记:i)碳素钢和锰<1%的碳锰钢(不含易切削钢),标记为:CXX。
例如:C25,C45ii)锰>1%的碳锰非合金钢、非合金钢的易切削钢、合金元素<5%的合金钢(不含高速钢),用数字+化学元素符号+数字来标记。
例如:13CrMo4-513---C=0.13% Cr---Cr=1% Mo---Mo=0.5%用 X+数字+化学元素+数字来标记,例如:X5CrNi18-10X---高合金钢 Cr---Cr=18% Ni---Ni=10%按欧洲标准材料标记示例机械性能一致的钢的标记、按欧洲EN标准非合金结构钢对S、E、P、L、B钢的标记5、碳钢碳锰钢——应用广泛应用于民用建筑、地下工程、桥梁工程、水利工程、车辆制造和机器制造。
——标准欧洲标准EN 10025-2——标记-标准号(EN 10025-2);-标记S(结构钢)或者E(机器制造用钢);-厚度≤16mm的最低屈服强度的标识,用M Pa表示-如果适用,关于冲击功数值的等级标记;-如果适用,表示特殊要求的附加标记C-标明“+N或者+AR”示例:一种适于冷弯边(C)的结构钢(S),其在室温条件下的最低屈服强度为355Mpa1),在0℃(J0)条件下的最低冲击功数值为27J,供货状态为正火轧制(或者轧制状态)钢材EN 10025-2-S355J0C+N(或者+AR)供货状态:热轧正火调质热轧 Wc=0.45% 在热轧状态下为粗大的珠光体+铁素体,正火均匀细小的珠光体+铁素体,调质马氏体索氏体拖氏体分类:Wc小于0.25%低碳钢 0.25%-0.6% 中大于0.6%高碳质量等级分类:普通质量优质特殊质量碳素钢(按照SP含量,韧性分)非合金结构钢的焊接性:对于钢-JR -J0 –J2 –K2,根据所有的焊接工艺,适合焊接。
从质量组JR到K2的焊接性都有所提高。
对于钢种S235JR来说,镇静钢好于非镇静钢。
随着产品厚度和强度等级的增加,会产生冷裂纹,接头处冷裂纹由下列因素引起:焊缝金属中扩散氢的总量热影响区中的脆性组织焊接接头中明显的集中拉应力——化学成分——机械性能——可焊性*碳当量CEV:CEV = C +Mn+Cr+Mo+V+Ni+Cu 6 5 15非合金结构钢的焊接:普通结构钢熔化焊时的焊接性主要受它的淬硬倾向、脆断倾向、时效倾向以及它的偏析性能等因素的影响。
这些影响都是由钢的化学成分所确定,尤其是由钢中的含碳量、含氮量、含硫量和含磷量所确定。
含碳量不大于0.22%的结构钢是可焊接钢种,并且可在不予热的情况下施焊。
——耐侯钢含有一定数量的合金元素的钢材,如添加P、Cu、Cr、Ni、Mo、…到钢材中在温度条件下通过在母材金属上形成自保护的氧化膜可以增强其抗大气腐蚀性。
耐侯钢标记:-标准号(EN 10025-5);-标记S(结构钢);-厚度≤16mm的最低屈服强度的标识,用MPa表示;-相关冲击功数值的质量标识;-字母W表示钢材抗大气腐蚀;-如必要,字母P表示高磷含量等级(只适用于级别S355);-标明“+N或者+AR”例:防大气腐蚀(W)的结构钢(S)在355MPa1)的室温下使用最低屈服强度,在0℃(J0)条件下使用27J 的最低冲击功,正火轧制(或轧制)供货:钢材EN 10025-5-S355J0W+N(或者+AR)耐侯钢焊接性如果使用无抗大气腐蚀的填充金属则应该确保焊缝本身是耐候的。
在焊接之前,应该将已形成的表面层清除至接头边缘10mm到20mm的距离。
焊接钢材级别S355J0WP和S355J2WP采用的磷含量很高时,应该采用特殊的预防措施1、材料基础知识——金属结构、铁碳合金、铁碳相图金属材料中常见的晶格形式纯铁的结晶过程置换固溶体、间隙固溶体、金属化合物共晶相图、包晶相图铁碳合金相图中各特征点的意义铁素体、奥氏体、珠光体、贝氏体、马氏体、莱氏体、渗碳体,魏氏组织共析钢、亚共析钢、过共析钢、共晶白口铁、亚共晶白口铁、过共晶白口铁钢的冷却转变,TTT曲线,CCT曲线——焊接冶金焊接接头构成和各区的特点焊接裂纹的种类和形成机理焊接接头断裂形式和裂纹试验——热处理热处理种类、作用正火、淬火、回火、调质、消除应力退火、时效强化、固溶处理——金属材料性能,试验方法,材料特征值强度、塑性、韧性、硬度、导热性、热膨胀性、耐腐蚀性6、细晶粒结构钢——提高金属材料强度的机理1)析出强化2)固溶强化3)晶界强化4)热处理强化5)冷作硬化——细晶粒钢的分类正火细晶粒结构钢,标准EN10025-3(2004)热机械轧制细晶粒结构钢,标准EN10025-4(2004)调质细晶粒结构钢,标准EN10025-6(2004)——细晶粒钢的应用主要是用于受较高载荷的焊接构件,如桥梁、闸门、容器、水罐、吊车以及用于低温情况下。
——正火和热机械轧制细晶粒钢的标记-标准号(EN 10025-3,-4);-标记S(结构钢);-厚度≤16mm的最低屈服强度的标识,用MPa表示;-供货条件(N,M);-大写字母L用于表示在温度不低于-50℃下按照所说明的最低冲击功数值的性质。
不带L的表示在不低于-20℃的温度下按照所说明的最低冲击功数值例如 EN10025-3 S355 NL或者钢材 EN10025-4 S355 ML。
——调质细晶粒结构钢的标记-标准号(EN10025-6);-标记S(结构钢);-厚度≤50mm的最低屈服强度的标识,用Mpa表示;-供货条件Q;-大写字母L或者L1用于在不低于-40℃或者-60℃的温度下的最低冲击功数值。
不带L的表示在不低于-20℃的温度下按照所说明的最低冲击功数值例如 EN10025-6 S460QL——化学成份——机械性能——正火细晶粒结构钢的焊接正火钢的冷裂倾向HAZ区脆化——热机械轧制细晶粒钢焊接特性少量珠光体钢对于不同的焊接方法,在不同的焊接条件下均可以无困难地进行焊接。
其特殊的优点在于:这种钢在恶劣的焊接条件下也不要求予热或焊后热处理。
——调质细晶粒结构钢的焊接冷裂纹再热裂纹HAZ区的脆化HAZ区的软化——细晶粒结构钢填充材料的选择按等强匹配的原则选择填充材料熔敷金属的屈服强度的小于500MPa的焊接材料,以EN10025-3 S460N为例ISO2560-A E 46 4 B即EN499 E 46 4 BISO14341-A G 46 5 M G3Si1即 EN440 G 46 5 M G3Si1ISO17632-A T 46 3 1Ni B M即 EN758 T 46 3 1Ni B M熔敷金属的屈服强度的大于500MPa的焊接材料,以EN10025-6 S620Q 为例:ISO18275-A E 62 7 Mn1Ni B T即EN757 E 62 7 Mn1Ni B TEN12534 G 62 5 Mn4NiMoISO18276-A T 62 5 Mn1.5Ni B T即EN12535 T 62 5 Mn1.5Ni B T7、热强钢——对热强钢的要求1)具有足够的热强性,包括高温持久强度或蠕变强度。
2)具有足够的抗腐蚀性和抗氧化性。
3)具有良好的可加工性能,包括冷、热成形性能,热切割性和焊接性等。
——蠕变及其影响因素通过固溶强化对晶格造成约束通过弥散强化阻碍位错运动通过减少钢中的有害伴生元素净化晶界通过正火处理使晶粒分布均匀通过改变金属的晶格结构提高热强性——热强钢分类,标准(EN10028)碳钢系列低合金钢系列高合金系列——热强钢化学成分——热强钢性能(常温和高温)——低合金热强钢的焊接工艺焊接方法坡口加工准备焊接材料选择原则焊接金属的合金成分与强度应基本上与母材相应指标一致或应达到产品技术条件提出的最低性能指标。
低合金热强钢的焊前预热和焊后热处理——低合金热强钢焊接材料焊条电弧焊用药皮焊条ISO 3580ISO3580-A(EN1599) E CrMo1 B 4 4 H5气体保护焊、焊丝、棒、埋弧焊焊丝EN12070EN12070 G CrMo1EN12070 W CrMo1EN12070 S CrMo1气体保护焊药芯焊丝ISO 17634ISO17634-A(EN12071) T CrMo 1 B M8、低温钢——提高低温钢韧性的措施固溶强化和晶粒细化增加钢材中的镍含量提高钢材的纯净度热处理方法——低温用钢分类、典型钢种和应用范围低温用钢分为无Ni钢和有Ni钢两类。