土地拍卖办理程序及流程图
- 格式:docx
- 大小:265.78 KB
- 文档页数:5
土地出让办理经过流程土地出让是指政府依法将土地使用权转让给市场主体或个人,用于开展经济或社会发展活动的一种行为。
土地出让办理经过涉及多个环节和程序,在我国土地管理制度中具有重要意义。
下面将从土地出让前期准备、出让公告、报名登记和竞买出让四个方面详细介绍土地出让办理的经过流程。
一、土地出让前期准备(200字左右)1.确定出让用途和层次:政府根据土地规划、经济和社会发展需求等因素确定土地出让的用途和使用年限等相关事项。
2.确定出让范围和条件:政府确定出让土地的范围,并制定相应的条件和要求,如面积、用地性质、出让方式、起始价等。
3.土地评估:对拟出让的土地进行评估,确定该土地的市场价值和起始价。
4.拍卖合同准备:与拍卖主体、评估机构等签订合同,明确各方责任和权益。
二、出让公告(200字左右)1.公告发布:政府依法发布土地出让的公告,明确土地出让的范围、条件、报名时间、报名地点等相关信息。
2.信息公开:政府部门向社会公开拟出让土地的有关信息,供潜在竞买人参考,确保公开、公平、公正的原则得到落实。
3.实地勘查:潜在竞买人可以按规定对出让土地进行实地勘查,了解土地情况,为报名和参与竞价做准备。
三、报名登记(200字左右)1.报名登记:潜在竞买人根据公告的要求和规定,在指定时间和地点进行报名登记,准备相关文件和资料。
3.竞买保证金缴付:竞买人需要在规定时间内缴付一定数额的竞买保证金,作为参与竞价的保障措施。
4.报名结果公示:政府将经过资格审核的竞买人名单进行公示,公示期一般为3-5个工作日。
四、竞买出让(200字左右)1.竞价方式:出让土地一般采用拍卖和挂牌竞价两种方式。
竞买人根据政府制定的竞价规则和程序,在规定时间和地点参与竞价活动。
2.竞价结果确认:竞价结束后,政府对竞价结果进行审核确认,确定最高竞价人,签订土地出让合同。
3.付款手续:竞得者需要按照土地出让合同的约定,在规定时间内支付土地出让价款。
4.领取土地证书:竞得者完成付款手续后,可在规定时间内到有关部门领取土地使用权证书,正式取得土地使用权。
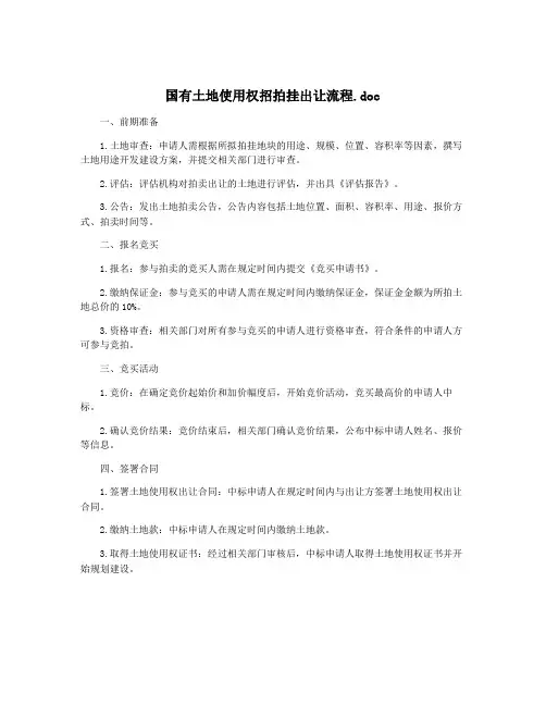
国有土地使用权招拍挂出让流程.doc
一、前期准备
1.土地审查:申请人需根据所拟拍挂地块的用途、规模、位置、容积率等因素,撰写土地用途开发建设方案,并提交相关部门进行审查。
2.评估:评估机构对拍卖出让的土地进行评估,并出具《评估报告》。
3.公告:发出土地拍卖公告,公告内容包括土地位置、面积、容积率、用途、报价方式、拍卖时间等。
二、报名竞买
1.报名:参与拍卖的竞买人需在规定时间内提交《竞买申请书》。
2.缴纳保证金:参与竞买的申请人需在规定时间内缴纳保证金,保证金金额为所拍土地总价的10%。
3.资格审查:相关部门对所有参与竞买的申请人进行资格审查,符合条件的申请人方可参与竞拍。
三、竞买活动
1.竞价:在确定竞价起始价和加价幅度后,开始竞价活动,竞买最高价的申请人中标。
2.确认竞价结果:竞价结束后,相关部门确认竞价结果,公布中标申请人姓名、报价等信息。
四、签署合同
1.签署土地使用权出让合同:中标申请人在规定时间内与出让方签署土地使用权出让合同。
2.缴纳土地款:中标申请人在规定时间内缴纳土地款。
3.取得土地使用权证书:经过相关部门审核后,中标申请人取得土地使用权证书并开始规划建设。
土地招拍挂流程土地招拍挂是指国家土地资源管理部门通过拍卖、挂牌等方式,向社会公开出让国有土地使用权的程序。
土地招拍挂流程是指在土地使用权出让过程中各个环节的操作步骤和程序规定。
下面将详细介绍土地招拍挂的流程。
第一步,确定招拍挂地块。
首先,国家土地资源管理部门会根据国家土地利用总体规划和城乡规划,确定需要出让的土地地块。
这一步需要对土地进行详细的调查和评估,确定土地的位置、面积、用途等信息。
第二步,制定招拍挂方案。
确定招拍挂地块后,国家土地资源管理部门会制定招拍挂方案,包括土地使用权出让的条件、程序、标准等内容。
同时,会公布招拍挂公告,向社会公开招拍挂信息,吸引各方投资者参与。
第三步,报名资格审核。
投资者需要按照招拍挂公告的要求,提出申请并提交相关资料进行报名。
国家土地资源管理部门会对报名资料进行审核,确定符合条件的投资者名单,并公布审核结果。
第四步,竞买登记。
通过报名资格审核的投资者,需要在规定的时间和地点进行竞买登记。
竞买登记是投资者确认参与拍卖或挂牌竞买的手续,需要缴纳一定的保证金。
第五步,拍卖或挂牌。
拍卖或挂牌是土地使用权出让的核心环节,国家土地资源管理部门会组织拍卖或挂牌活动,投资者按照规定的程序和标准进行竞价或报价。
最终确定竞得土地使用权的投资者。
第六步,签订合同。
竞得土地使用权的投资者需要与国家土地资源管理部门签订土地使用权出让合同,明确土地出让的条件、期限、价格等内容,并缴纳土地出让金。
第七步,办理手续。
签订合同后,投资者需要按照规定的程序和时限,办理土地使用权证和相关手续,完成土地使用权的过户手续。
第八步,履行合同。
投资者在取得土地使用权证后,需要严格按照合同约定的条件和用途,合法合规地使用土地,并按时足额缴纳土地出让金和相关税费。
以上就是土地招拍挂的流程,整个流程涵盖了招拍挂地块确定、招拍挂方案制定、报名资格审核、竞买登记、拍卖或挂牌、签订合同、办理手续、履行合同等环节。
希望本文能够对土地招拍挂流程有所了解,对相关投资者和行业人士有所帮助。
土地招拍挂流程土地招拍挂是指政府将土地转让权利通过公开拍卖的方式向社会公开出让的过程。
这一过程在我国土地管理体制改革的大背景下扮演着重要的角色,对于促进土地资源有效利用、优化土地资源配置、推动城市建设和经济发展具有重要意义。
1. 规划与立项在土地招拍挂流程中,首先需要进行规划与立项。
政府部门明确要拍卖的土地范围、性质和用途,确定土地成交底价,并制定拍卖时间、地点等相关事宜。
2. 信息发布与报名接下来,政府会通过官方渠道发布土地招拍挂公告,公布土地信息、竞买条件、报名方式等内容,吸引各类潜在竞买者参与。
有意向的竞买者需按要求完成报名手续,提交相关资料,并缴纳报名保证金。
3. 招标文件获取符合报名条件的竞买者可获取招标文件,文件中包含了拍卖规则、土地出让合同范本、评标办法等具体细则,竞买者需认真阅读并遵守其中规定。
4. 竞买资格审查政府对提交报名资料的竞买者进行资格审查,确认符合条件的竞买者能够参与接下来的竞拍环节。
未通过审查的竞买者将被淘汰。
5. 现场竞拍在拍卖当日,竞买者需要到指定地点参与现场竞拍。
竞拍过程中,竞买者按规定的竞买方式出价,竞得者为最终竞得人,需在规定时间内支付竞得价款。
6. 签订土地出让合同最终竞得者需与政府签订土地出让合同,约定土地使用权的相关事宜,包括土地用途、建设规模、投资力度、履约保证金等内容,确保双方权益得到保障和落实。
7. 结项土地招拍挂流程并不止一次的拍卖,在整个过程中,政府、企业和公众都需要互相配合,确保土地资源的有序开发利用,推动城市建设和经济发展取得良好效果。
土地招拍挂流程的透明、公平、规范是保障土地资源有效配置和城市可持续发展的关键。
通过土地拍卖,政府能够实现土地收益最大化、推进城市建设,企业可获得发展机遇,社会公众也能够更清晰地了解土地利用状况。
土地招拍挂流程的优化是促进城市可持续发展的一个重要环节。
土地招拍挂详细流程梳理土地招拍挂是指地方政府通过公开招标、竞争性拍卖等方式,将国有土地使用权出让给符合条件的单位或个人。
这是一种常见的土地利用方式,能有效调动土地资源,提高土地使用效率。
下面将对土地招拍挂的详细流程进行梳理。
1.确定出让土地的需求和条件:地方政府按照土地利用规划和市场需求,确定需要出让的土地面积、用途和条件等。
2.公示出让信息:地方政府需要向公众公示出让土地的相关信息,包括出让范围、用途、用地条件、标的物数量和位置等。
3.发布招标公告:地方政府会通过媒体、官方网站等渠道发布招标公告,公告中包括招标条件、报名时间、地点和方式等。
4.资格预审:报名单位或个人需要提供相关材料进行资格预审,包括资格证明、经验证明、财务状况等,以证明其有能力承担土地使用权的出让。
5.报名和缴纳报名费:具备资格的单位或个人可以按要求进行报名,并缴纳一定的报名费用,用作后续的手续费和保证金。
6.发布拍卖公告:地方政府在确定了报名资格的单位或个人后,会发布拍卖公告,公告中包括拍卖时间、地点、拍卖方式、出价要求等。
7.竞买资格审查:拍卖报名截止后,地方政府会对报名单位或个人进行竞买资格审查,包括是否满足相关条件和缴费情况等。
8.参加竞买活动:具备竞买资格的单位或个人可以参加竞买活动,在规定的时间和地点进行竞价,并按要求提供担保金等。
9.竞价评定:竞买活动结束后,地方政府会根据竞价情况进行评定,确定最终中标者和中标价格,并公布结果。
10.签订合同:地方政府和中标者进行合同的签订,确定土地使用权出让的具体内容,包括土地面积、用途、价格、使用年限等。
11.缴纳出让金:中标者需要按合同约定的时间和方式缴纳出让金,以取得土地使用权。
12.办理手续:中标者在缴纳出让金后,还需要办理相关手续,包括土地登记、不动产权证办理等。
13.交付土地使用权:中标者完成所有手续后,地方政府会移交土地使用权给中标者,中标者可以开始进行土地开发和利用。
土地招拍挂流程及时间土地招拍挂是指国家土地资源部门将国有土地使用权向社会公开招标、拍卖、挂牌等方式进行流转的制度。
这一制度的实施,不仅有利于土地资源的合理配置和有效利用,也为社会经济发展提供了重要支撑。
下面,我们将详细介绍土地招拍挂的流程及时间安排。
首先,土地招拍挂的流程包括土地出让计划编制、公告发布、资格预审、竞买资格审查、竞买报名、竞买活动、成交结果公示、签订合同等环节。
具体来说,土地出让计划编制是指国土资源部门根据当地土地利用总体规划和年度计划,确定招拍挂的土地资源、用途、面积、位置等信息,并制定出让条件和要求。
公告发布是指国土资源部门在指定媒体上发布土地招拍挂公告,公布土地资源的基本情况、出让条件、报名方式、报名时间和地点等信息。
资格预审是指报名人按照规定提供相关资料,国土资源部门对其进行资格审核,确定具备参与竞买资格的人员名单。
竞买资格审查是指报名人提交竞买资格申请,国土资源部门对其进行资格审查,确定具备竞买资格的人员名单。
竞买报名是指具备竞买资格的人员按照规定报名参与土地招拍挂活动。
竞买活动是指国土资源部门组织竞买人进行现场或网上竞价,确定最终的成交人。
成交结果公示是指国土资源部门公布土地招拍挂的成交结果,包括成交人的名称、成交价格、土地使用权出让合同签订时间等信息。
签订合同是指国土资源部门与成交人签订土地使用权出让合同,确定土地使用权的具体条件和要求。
其次,土地招拍挂的时间安排一般包括公告发布时间、报名时间、资格审核时间、竞买活动时间、成交结果公示时间、签订合同时间等。
具体来说,公告发布时间一般在土地出让计划确定后不久,报名时间一般在公告发布后的一定期限内,资格审核时间一般在报名截止后的一段时间内,竞买活动时间一般在资格审核通过后的一定时间内,成交结果公示时间一般在竞买活动结束后的一定时间内,签订合同时间一般在成交结果公示后的一定时间内。
总的来说,土地招拍挂的流程及时间安排是一个相对复杂的过程,需要国土资源部门和参与竞买的各方共同努力,确保整个流程的顺利进行。
土地拍卖办理程序及流程图标准化管理部编码-[99968T-6889628-J68568-1689N]办理程序及流程:(一)一级土地市场的土地使用权拍卖出让这里所指的一级土地市场与土地使用权招标所指相同,均指政府出让经营性房地产项目用地批租市场。
1、土地使用权拍卖的前期工作中国地产商①按照市和各镇区土地利用总体规划和年度用地计划,由市局规划科完成编写全市土地使用权拍卖的详细年度计划,计划中列明每宗用地的具体位置、面积、用途、规划要求等,并提前向社会公布;②根据土地使用权拍卖年度计划,各镇区国土所负责组织拍卖土地报批具体资料;③根据土地使用权拍卖年度计划,由市局规划科负责完成办理拍卖土地的农地转用手续;④由市局用地科和各镇区国土所完成征地手续;⑤由市局用地科完成供地报批手续,编写土地使用权出让合同文本;⑥由市地产交易中心负责完成拍卖土地的拆迁及“三通一平”工作;(或由原土地使用者完成)⑦市地产交易中心负责完成拟拍卖地块的评估工作;⑧市招标拍卖领导小组确定拍卖地块的出让底价。
2、土地使用权拍卖操作程序市国土资源局委托市地产交易中心组织土地使用权拍卖工作。
市地产交易中心根据拍卖年度计划确定的时间,授权拍卖主持人在交易中心拍卖大厅主持拍卖。
具体操作程序为:①市地产交易中心在举行拍卖会前30日向社会发出拍卖公告,拍卖公告在市报上发布或在交易大厅挂牌公告;②竞买者领取有关拍卖文件;③竞买者参加拍卖竞投,应向市地产交易中心提出申请并缴交一定数额的保证金,认可资格;④符合资格的竞买者于拍卖前到市地产交易中心领取竞价标志牌,进场就座;⑤拍卖主持人按公告规定的时间、地点主持拍卖活动。
拍卖活动遵循“公开、公平、公正”的原则,自由竞价,价高者得;⑥竞买者最后应价低于底价(保留价)时,主持人有权终止拍卖;⑦竞得人即时与市地产交易中心签订《拍卖成交确认书》。
于拍卖日起3个工作日内向没有竞得人退还所收保证金本金;3、使用权拍卖的后期工作①土地使用权拍卖举行后3个工作日内,市地产交易中心将《拍卖成交确认书》附本及有资料,移交给市局用地科;②竞得人持《拍卖成交确认书》,于拍卖后5个工作日内与市国土资源局签订土地使用权出让合同,并由市国土资源局颁发《建设用地批准书》;③竞得人按出让合同付清地价款及有关税费后,凭批准文件到市国土资源局地籍科办理土地登记手续。
土地交易招标拍卖挂牌具体工作流程土地交易招标拍卖挂牌具体工作流程土地交易招标拍卖挂牌具体工作流程一、基本程序(一)成立挂牌交易委员会(二)发布挂牌交易公告(三)办理竟牌登记(四)编制竟牌文件(五)挂牌和竟牌(六)签订《国有土地使用权出让合同》二、具体流程(一)成立挂牌交易委员会1、确定挂牌交易委员会的人数和人员构成。
挂牌交易委员会一般由5人以上的单数组成。
挂牌交易委员会的主任、副主任从市开发办选定;其他成员从市规划和国土、监察、房产等部门中选定。
2、召开挂牌交易委员会会议,研究安排挂牌工作。
挂牌交易委员会履行下列主要职责:审定挂牌交易文件;确认挂牌人提出的挂牌底价;审查竟牌人资格;确定摘牌人。
(二)发布挂牌交易公告1、公告发布人。
挂牌交易公告由挂牌人发布。
挂牌人指市开发办。
2、公告内容。
挂牌交易公告的内容包括挂牌的目的;竟牌人的范围及资格;竟牌人认购挂牌交易文件的时间、地点;挂牌项目用地的位置、现状、面积、用途及规划要求等情况。
3、公告发布媒介。
挂牌交易公告通过《大连日报》等新闻媒体及挂牌人网站发布。
4、公告发布的时间。
挂牌交易公告于挂牌交易开始日前20日发布。
(三)办理竟牌登记1、竟牌人按照挂牌交易公告指定的时间、地点办理登记手续,认购竟牌申请书及竟牌须知等资料。
2、竟牌申请书由挂牌人编制,为规范格式。
3、竟牌须知由挂牌人拟订,内容包括:挂牌地点和截止时间;竟牌人的范围及资格;竟牌申请书的内容及填写要求;竟牌人支付竟牌保证金的数额、方式和期限;竟得人缴纳地价款的给付方式和期限;其他需要竟牌人明了的事项。
(四)编制竟牌文件竟牌文件包括竟牌申请书及附件。
竟牌人应按挂牌人要求认真填写竟牌申请书,并准备好附件,形成完整的竟牌文件。
附件的内容包括股东会或董事会关于竟牌的决议及公司章程;公司营业执照副本、法定代表人证书、法定代表人的身份证影印件(个人竟牌的提供个人身份证影印件);法定代表人对委托代理人签署的委托文件及被委托人身份证影印件。
拍卖流程图
委托人身份证明①房屋所有权证
1.自愿委托→标的权属资料→②土地使用证
评估报告和其他资料③建设工程规划许可证
④商品房销售许可证一、拍卖委托→
法律文书
2.法定委托→标的权属资料(同自愿委托)
评估报告和其他资料
二、拍卖人→ 1.核实委托人身份及标的权属资料
核实鉴定 2.拍卖人、委托人勘估现场
三、签订委托 1.委托人、拍卖人的姓名或名称、住所
拍卖合同→ 2.拍卖标的名称、座落、权属状况、建筑面积
3.拍卖标的来源、有无瑕疵、保留价的确定
4.拍卖的时间、地点
5.拍卖标的交付或者转移的时间、方式
6.佣金及其相关费用支付方式、期限
7.价款的支付方式、期限
8.违约责任
9.双方约定的其他事项
四、公告→ 1.拍卖的时间、地点
(拍卖会七日前) 2.拍卖的标的
3.拍卖标的展示时间、地点
4.参与竞买应当办理的手续
5.需要公告的其他事项
五、咨询和展示→标的现场接待、答疑
(不少于二日)
六、竞买人报名→ 1.审核竞买人资格、签订竞买协议书
2.交纳竞买保证金
3.领取拍卖会资料→①拍卖规则
②拍卖须知
③拍卖目录
4.发给竞买证
5.领取竞投号牌
七、拍卖实施→ 1.拍卖师主持
2.宣布起拍价
3.公开竞价→①落槌成交——签署成交确认书
②未成交——退还竞买保证金
八、拍卖价款结算→凭成交单在规定时间内缴纳成交款及佣金
九、拍卖标的交付→ 1.协助办理交易过户手续
2.协助办理产权证及土地证
3.协助办理抵押登记手续及他项权证
4.标的物交割
5.拍卖人将价款(扣除佣金及税费)转付委托人。
土地拍卖的一般程序及准备(2009-10-07 18:40:31)土地拍卖,即土地使用权拍卖,也称“土地竞卖”。
指在商品经济中,通过公开竞争出价而定价买卖土地所有权或使用权的一种方式。
一、土地大政1988年4月,第七届全国人大根据我国改革开放的形势及深圳特区的实践,修改了宪法有关条款,规定“土地使用权可以依照法律的规定转让”;同年12月依照宪法修正案修改了《中华人民共和国土地管理法》,规定“国家依法实行国有土地有偿使用制度”,“国有土地和集体所有的土地的使用权可以依法转让”。
1990年5月19日,国务院颁布施行了《中华人民共和国城镇国有土地使用权出让和转让暂行条例》。
《条例》规定:国有土地使用权出让可以采取协议、招标、拍卖的方式进行。
拍卖的具体程序和步骤由省、自治区、直辖市人民政府规定。
2004年4月,国土资源部、国家监察部联合颁发《关于继续开展经营性土地使用权招标拍卖挂牌出让情况执法监察工作的通知》。
该《通知》规定,2004年8月31日是协议出让经营性土地使用权的最后期限,之后所有土地不得再协议出让。
同时规定,已经获得土地的开发商,如果尚未付足土地出让金的,必须在8月31日前补交齐全。
补交后方能办理土地证或再行转让,否则国家收回土地,纳入国家土地储备体系。
二、基本程序1、获知土地出让公告;出让人应当至少在拍卖开始日前30 日发布公告,公布拍卖出让宗地的基本情况和拍卖的时间、地点。
招标拍卖挂牌公告应当包括下列内容:(一)出让人的名称和地址;(二)出让宗地的位置、现状、面积、使用年期、用途、规划设计要求;(三)投标人、竞买人的资格要求及申请取得投标、竞买资格的办法;(四)索取招标拍卖挂牌出让文件的时间、地点及方式;(五)招标拍卖挂牌时间、地点、投标挂牌期限、投标和竞价方式等;(六)确定中标人、竞得人的标准和方法;(七)投标、竞买保证金;(八)其他需要公告的事项。
2、索取土地出让文件;招标拍卖挂牌出让文件主要包括招标拍卖挂牌出让公告、投标或者竞买须知、宗地图、土地使用条件、标书或者竞买申请书、报价单、成交确认书、国有土地使用权出让合同文本。
土地拍卖办理程序及流程图This manuscript was revised by the office on December 22, 2012办理程序及流程:(一)一级土地市场的土地使用权拍卖出让这里所指的一级土地市场与土地使用权招标所指相同,均指政府出让经营性房地产项目用地批租市场。
1、土地使用权拍卖的前期工作中国地产商①按照市和各镇区土地利用总体规划和年度用地计划,由市局规划科完成编写全市土地使用权拍卖的详细年度计划,计划中列明每宗用地的具体位置、面积、用途、规划要求等,并提前向社会公布;②根据土地使用权拍卖年度计划,各镇区国土所负责组织拍卖土地报批具体资料;③根据土地使用权拍卖年度计划,由市局规划科负责完成办理拍卖土地的农地转用手续;④由市局用地科和各镇区国土所完成征地手续;⑤由市局用地科完成供地报批手续,编写土地使用权出让合同文本;⑥由市地产交易中心负责完成拍卖土地的拆迁及“三通一平”工作;(或由原土地使用者完成)⑦市地产交易中心负责完成拟拍卖地块的评估工作;⑧市招标拍卖领导小组确定拍卖地块的出让底价。
2、土地使用权拍卖操作程序市国土资源局委托市地产交易中心组织土地使用权拍卖工作。
市地产交易中心根据拍卖年度计划确定的时间,授权拍卖主持人在交易中心拍卖大厅主持拍卖。
具体操作程序为:①市地产交易中心在举行拍卖会前30日向社会发出拍卖公告,拍卖公告在市报上发布或在交易大厅挂牌公告;②竞买者领取有关拍卖文件;③竞买者参加拍卖竞投,应向市地产交易中心提出申请并缴交一定数额的保证金,认可资格;④符合资格的竞买者于拍卖前到市地产交易中心领取竞价标志牌,进场就座;⑤拍卖主持人按公告规定的时间、地点主持拍卖活动。
拍卖活动遵循“公开、公平、公正”的原则,自由竞价,价高者得;⑥竞买者最后应价低于底价(保留价)时,主持人有权终止拍卖;⑦竞得人即时与市地产交易中心签订《拍卖成交确认书》。
于拍卖日起3个工作日内向没有竞得人退还所收保证金本金;3、使用权拍卖的后期工作①土地使用权拍卖举行后3个工作日内,市地产交易中心将《拍卖成交确认书》附本及有资料,移交给市局用地科;②竞得人持《拍卖成交确认书》,于拍卖后5个工作日内与市国土资源局签订土地使用权出让合同,并由市国土资源局颁发《建设用地批准书》;③竞得人按出让合同付清地价款及有关税费后,凭批准文件到市国土资源局地籍科办理土地登记手续。
简单明白的土地招拍挂的流程LG GROUP system office room 【LGA16H-LGYY-LGUA8Q8-LGA162】一、适用范围(一)政府出让经营性房地产项目和其他具有竞投性的项目用地;(二)原经划拨,因改变土地用途、使用条件等用于经营性房地产项目的土地;二、申请人需提交的资料(一)政府批复;(二)挂牌出让申请;(三)收回土地使用权协议书;(四)测量蓝图及电子文件;(五)国有土地使用证;(六)其他所需资料。
三、办理程序(一)、前期工作1、由市国土资源和房屋管理局土地储备开发中心办理收回国有土地使用权手续;2、市测绘队出具收回地块的1:500地形图;3、市城市规划局出具收回地块的规划设计要点;4、市土地房产评估所评估拟挂牌地块的地价并出具评估报告;5、市国土资源和房屋管理局招标拍卖领导小组拟定挂牌地块的出让底价、起始价、增价规则及增价幅度等,报市招标拍卖领导小组审定;6、市土地房产交易所制定挂牌出让文件,包括:(1)挂牌公告;(2)竞买须知;(3)宗地图;(4)《竞买申请书》;(5)《报价单》;(6)《成交确认书》;(7)《国有土地使用权出让合同》;(8)其他资料。
(二)操作程序市国土资源和房屋管理局(以下简称国土房管局)委托市土地房产交易所(以下简称交易所)组织挂牌出让工作。
交易所在交易大厅挂牌,具体操作如下:1、交易所在挂牌前20天向社会发出公告,挂牌公告在当地主要报刊、从化电视台和交易所大厅电子显示屏、触摸屏电脑、局网站发布;2、在公告期内,交易所接受社会各界人士咨询、接受申请、审查,竞买资料;3、竞买人的资格经认可后,交履约保证金,填写《竞买申请书》;4、公告期满后,开始挂牌竞价(挂牌时间不少于10个工作日);5、在挂牌期内,接受竞买人的报价,填写《报价单》;6、交易所工作人员审查确认最新报价后,更新竞买价格;7、挂牌截止后,根据报价结果确定竞得人;8、与竞得人签订《成交确认书》;9、在交易所大厅电子显示屏和局互联网站发布挂牌结果,并退回未竞得人的竞买保证金;10、市国土房管局与竞得人签订《国有土地使用权出让合同》,并按出让合同的约定,收缴税费。
土地招拍挂流程及所需汇总土地招拍挂流程及所需汇总文档编制序号:[KK8UY-LL9IO69-TTO6M3-MTOL89-FTT688] 土地招拍挂、项目报建流程及所需资料汇总点击数 3368次更新时间:2009-3-31土地招拍挂办理流程(2009年2月4日)一、项目评估:街道评估、经委评估二、储备中心(招拍挂办)资料准备:确定地块、地块编号、通知相关部及地形图制作(5个工作日),如遇河道,需划河道蓝线(5个工作日)——计5个工作日三、区发改委(10个工作日)、经委(7个工作日)、规划局(选址40个工作日、设计要求20个工作日)意见征询——计15个工作日四、土地测绘勘测:数据下载、野外测绘、测绘报告、数据上传(25个工作日)——计15个工作日五、征地预公告:启动工作、张贴公告(15个工作日)——计15个工作日六、区局农转用征收审核(一书四方案:建设用地项目说明书、农用地转用方案、补充耕地方案、征用土地方案、供地方案)(20个工作日)——计10个工作日七、市局农转用征收审核:审批、缴费(开垦费、耕地专用税)(20个工作日)——计20个工作日八、征地包干(征收方案、张贴公告、补偿方案、张贴公告、签署协议、签证结案、缴费)(70个工作日)——计70个工作日九、土地储备(20个工作日)——计15个工作日十、土地预审(15个工作日)——计10个工作日十一、意见征询(环保、市容、卫生、绿化、配套、经委)(7个工作日)——计5个工作日十二、招拍挂审批:供地批文(20个工作日)、出让方案、市局评估、市局审核、出让公告)十三、招拍挂(办理招拍挂文件、缴纳竞买保证金、提交申请、资格审查及竞买人资格确认、报价竞买、现场竞买及签订成交确认书)十四、签订出让合同(20个工作日)——计20个工作日注:合计共需220个工作日,其中项目评估、招拍挂审批程序无固定时限,未统计在内。
项目报建办理流程&指南(2009年2月4日)一、发改委立项备案,规划局测量队封闭图测绘立项备案:(10个工作日)?1)营业执照2)组织机构代码证3)土地权属证明4)备案申请表(纸质)及电子文档封闭图测绘:(5个工作日)?1)封闭图申请表2)地形图(道路红线图)3)测绘报告二、规划局规划设计要求(针对自有土地扩建)设计要求:(10个工作日)?1)规划设计要求申请表2)地形图(2份),电子地形图光盘3)土地权属证明4)发改委备案文件(原、复印件各1份)三、设计院方案图设计四、三同时——民防、卫生(方案阶段)、环境,街道城建科意见征询(方案阶段)民防(方案阶段):(10个工作日)?1)民防(方案阶段)申请表及缴费申请表2)规划方案申请表3)委托书4)发改委备案文件5)总图、平立剖及分层面积表(均需盖建设和设计单位章)6)征询函卫生(方案阶段):(10个工作日)?1)卫生审核申请表2)土地权属证明3)发改委备案文件4)地形图5)总图及平立剖6)职业病危害预评报告(如有涉及到)7)征询函环保:(10个工作日)?1)环境申请表2)地形图3)环评报告(3份,均需街道环保部门盖章)4)成交确认书(针对招拍挂土地)5)总图(针对自有土地)6)选址意见的通知(针对自有土地)7)发改委备案文件(针对自有土地)8)排水证明(针对自有土地)街道城建科意见征询(方案阶段):(1-2个工作日)?1)征询函(需街道领导审核意见)2)总图及平立剖(陈总签字、公司盖章)3)发改委备案文件4)土地出让合同5)土地权属证明或成交确认书五、规划局方案审核(20个工作日)1)规划方案审核申请表及电子文档2)地形图3)总图及平立剖(各2套)4)设计要求5)封闭图报告(原件)6)发改委备案文件7)三同时及街道审核意见(原件、复印件各1份)8)选址意见书的通知(针对招拍挂土地项目)9)土地出让合同(针对招拍挂土地项目)六、建设用地规划许可证,设计院施工图设计建设用地许可证(适用于招拍挂土地):(20个工作日)?1)用地许可证申请表(纸质)及电子文档2)土地出让合同3)发改委备案文件4)规划方案批复设计院施工图设计、审图七、建交委审图意见备案,民防(扩初及规划阶段)、卫生(规划阶段)审核建交委审图意见备案:(10个工作日)?1)建设项目设计文本审核意见申请表2)设计文本及工程概算3)发改委备案文件民防(扩初阶段):(10个工作日)?1)民防(扩初阶段)申请表2)规划方案批复3)扩初总图及平立剖蓝图、分层面积表(均盖建设及设计单位章)4)民防(方案阶段)核定单卫生(规划阶段):(10个工作日)?1)卫生审核申请书2)用地许可证的通知3)发改委备案文件4)地形图5)总图及平立剖6)规划方案批复7)土地出让合同或土地权属证明民防(规划阶段):(10个工作日)?1)民防(规划阶段)申请表及缴费申请表2)建设工程规划许可证申请表3)建交委审图意见备案文件4)总图及平立剖蓝图、2份分层面积表(均需盖建设及设计单位章)5)审图证八、建设工程规划许可证(20个工作日)1)建设工程规划许可证申请表及电子文档2)地形图(4份)3)总图(4份)及建施、结构施工图(2套)(均盖审图章)4)土地权属证明5)建交委审图意见备案文件(原件、复印件各1份)6)环评批复(原件、复印件各1份)7)规划方案批复8)建设用地规划许可证(土地招拍挂项目需加送资料)注:合计共需110个工作日,未列明所需资料份数的均指原件或复印件1份。
土地拍卖办理程序及流
程图
Document number:NOCG-YUNOO-BUYTT-UU986-1986UT
办理程序及流程:
(一)一级土地市场的土地使用权拍卖出让这里所指的一级土地市场与土地使用权招标所指相同,均指政府出让经营
性房地产项目用地批租市场。
1、土地使用权拍卖的前期工作中国地产商
①按照市和各镇区土地利用总体规划和年度用地计划,由市局规划科完成编写全市土地使用权拍卖的详细年度计划,计划中列明每宗用地的具体位置、面积、用途、规划要求等,并提前向社会公布;
②根据土地使用权拍卖年度计划,各镇区国土所负责组织拍卖土地报批具
体资料;
③根据土地使用权拍卖年度计划,由市局规划科负责完成办理拍卖土地的
农地转用手续;
④由市局用地科和各镇区国土所完成征地手续;
⑤由市局用地科完成供地报批手续,编写土地使用权出让合同文本;
⑥由市地产交易中心负责完成拍卖土地的拆迁及“三通一平”工作;(或由
原土地使用者完成)
⑦市地产交易中心负责完成拟拍卖地块的评估工作;
⑧市招标拍卖领导小组确定拍卖地块的出让底价。
2、土地使用权拍卖操作程序
市国土资源局委托市地产交易中心组织土地使用权拍卖工作。
市地产交易中心根据拍卖年度计划确定的时间,授权拍卖主持人在交易中心拍卖大厅主持
拍卖。
具体操作程序为:
①市地产交易中心在举行拍卖会前30日向社会发出拍卖公告,拍卖公告在
市报上发布或在交易大厅挂牌公告;
②竞买者领取有关拍卖文件;
③竞买者参加拍卖竞投,应向市地产交易中心提出申请并缴交一定数额的
保证金,认可资格;
④符合资格的竞买者于拍卖前到市地产交易中心领取竞价标志牌,进场就
座;
⑤拍卖主持人按公告规定的时间、地点主持拍卖活动。
拍卖活动遵循“公
开、公平、公正”的原则,自由竞价,价高者得;
⑥竞买者最后应价低于底价(保留价)时,主持人有权终止拍卖;
⑦竞得人即时与市地产交易中心签订《拍卖成交确认书》。
于拍卖日起3
个工作日内向没有竞得人退还所收保证金本金;
3、使用权拍卖的后期工作
①土地使用权拍卖举行后3个工作日内,市地产交易中心将《拍卖成交确
认书》附本及有资料,移交给市局用地科;
②竞得人持《拍卖成交确认书》,于拍卖后5个工作日内与市国土资源局
签订土地使用权出让合同,并由市国土资源局颁发《建设用地批准书》;
③竞得人按出让合同付清地价款及有关税费后,凭批准文件到市国土资源
局地籍科办理土地登记手续。
(二)二级土地市场的土地使用权拍卖出让
这里所指是原划拨和出让土地改用途和使用条件等用于经营性房地产项目、土地使用权转让申请以拍卖方式进行和经法院判决需拍卖用于清偿债务的土地使用权转让。
1、土地使用权拍卖的前期工作
①符合城市规划,并经市规划部门同意后,原土地使用者向市国土资源局申请将原经批准划拨或出让土地改变土地用途和使用条件等用于经营性房地产项目用地;
②市地产交易中心窗口受理申请后,进行初审;
③报市国土资源局审批;
④完成拟拍卖地块的拆迁及“三通一平”工作。
(由原土地使用者完成或由市土地开发中心完成);
⑤市地产交易中心负责完成拟拍卖地块的评估工作;
⑥市地产交易中心会同委托人确定拍卖低价。
2、土地使用权拍卖操作程序
具体操作程序与一级土地市场的土地使用权拍卖程序相同(略)。
3、后期工作
①土地使用权拍卖举行后3个工作日内,市地产交易中心主持双方签订《出让合同》,将《拍卖成交确认书》附本及有关资料,移交给市局用地科,由用地科完善划拨用地的补办出让手续和已出让土地改变用途的变更手续;
②竞得人持《拍卖成交确认书》于拍卖后5个工作日内与市国土资源局签订土地使用权补办手续出让合同和改变用途的出让合同,由市国土资源局颁发《建设用地批准书》;
③竞得人按出让合同或转让合同付清地价款及有关税费后,凭批准文件和收费清单到市国土资源局地籍科办理土地变更登记手续。
四、批复文件、附件:
1、建设用地批准书;
2、出让合同;
3、转让合同;
4、土地使用证。
五、收费项目:
1、土地增值收益;
2、出让金(转让除外);
3、转让税费(出让除外);
4、契税;
5、管理费;
6、土地交易服务费;
7、土地评估费。
上述程序因不同地区而有不同,仅供您参考。