2011年澳洲技术移民评分标准
- 格式:doc
- 大小:118.50 KB
- 文档页数:2
EOI打分是澳洲技术移民申请的一个环节,通过打分来筛选出符合澳洲需求的人才。
以下是一个简化的EOI打分表,仅供参考:1.年龄:•至少18岁,小于25岁:25分•至少25岁,小于33岁:30分•至少33岁,小于40岁:25分•至少40岁,小于45岁:15分•超过45岁则不能申请技术移民。
1.英语水平:•Competent English(雅思各项6等同的成绩):0分•Proficient English(雅思各项7等同的成绩):10分•Superior English(雅思各项8等同的成绩):20分需要提供在获邀前三年内有效的英文成绩,认可的英语考试包括IELTS、TOEFL iBT、PTE、OET、Cambridge C1 Advanced test。
1.海外工作经验:•少于3年:0分•至少3年,小于5年:5分•至少5年,小于8年:10分•至少8年:15分1.澳洲工作经验:•少于1年:0分•至少1年,小于3年:5分•至少3年,小于5年:10分•至少5年,小于8年:15分•至少8年:20分需要注意的是,澳洲工作经验要求发生在获邀前10年内。
并且,对于澳洲工作经验,工作期间必须持有实质性签证,或者过桥签证A或B。
每周至少20小时的工作时间。
工作经验这一项目下最多只能加20分。
1.学位加分:澳洲博士学位或者等同的海外学位:20分。
这一项目只计算一个最高学位的分数。
对于海外学历,一般来说做职业评估的时候,职业评估机构都会给出学历符合澳洲同等学位的意见;如果没有给出这方面信息,申请者可以向Vetassess申请学位认证。
这个学位不要求与提名职位相关。
特殊学位在澳洲完成至少2年学习,并毕业于特殊专业的博士、研究型硕士的申请者:10分。
以上是EOI打分的部分内容,具体评分标准可能会随政策变化而有所调整。
如需了解更多信息,建议咨询专业人士获取帮助。
移民内参官方网址:澳洲技术移民工作经验加分细则大家都知道工作经验加分的重要性,尤其是IT专业的同学,需要工作经验来通过职业评估,而会计专业的同学们在移民分数日益走高的情况下,可以通过这5分加分为自己移民增加更多的筹码。
下面就跟大家说说究竟什么样的工作才符合算是工作经验加分呢?移民局对工作经验的加分细则与提名职业相关的澳洲工作经验(过去十年中):1-3年 5分3-5年 10分5-8年 15分8-10年 20分与提名职业相关的海外工作经验(过去十年中):3-5年 5分5-8年 10分8-10年 15分相关性首先如果申请了工作经验加分,需要提供尽量完整的相关文件证明,包括是兼职还是全职,每周工作时间,工作职责,收入是否达到市场规定,签证官主要会查看申请人的工作是否与提名职业紧密相关。
此类案例最常见的就是会计申请工作经验加分,如果提名职业为General Accountant,而工作性质为Bookkeeper,那么视为两者没有相关性,不能加分。
又或者提名职业为General Accountant,工作职责描述为Accountant Administration,那么就需要描述平时职责,这样的职业需要看签证官如何审理,有机率通过也有可能不被认可。
工作时间由于是计算过去十年中的工作经验,那么只要累计相加达到规定就可以获得加分。
比如本科毕业后在澳洲本地当程序员,工作两年后辞职继续读书,读完书又移民内参官方网址:回去继续程序员的工作并持续两年,那么就算累积了4年工作经验,可以获得5分加分。
对于每周工作时长,移民法中规定每周至少20小时,收入达到相关行业的市场规定。
如果是无薪实习培训是不可以计算入内的。
短期带薪假期例如年假合病假可以计算入内。
技能级别能够获得的加分是需要申请人完成提名职业的最低学历后的工作经验。
例如,在澳洲读本科的会计毕业生需要本科毕业以后找到会计工作才可获得加分,本科学习3 年间的工作经验不算在内。
澳洲将于2011年7月1日正式实行技术移民打分新政策对于想上澳洲留学或移民的同学来讲这是大好消息。
澳大利亚移民部公布了技术移民打分系统的新政策。
政策取消了此前对于职业分的要求,将移民通过分数从此前的120分降低为65分。
值得注意的是,该政策只适用于885、886、175、487、176和475类技术移民。
此次政策变化很大,包括将年龄分为五个档次,分获0-30分。
技术移民的年龄放宽到50岁,也不再遵循越年轻分数就越高的规则,25-30岁获最高分30分。
语言分数分为三档,分获0-20分不等,雅思4个7分可以加10分,4个8分可加20分。
澳大利亚工作经验加分按照1-5年分为三档,获得 5-15分加分;海外工作经验3-8年的,可获得5-15分不等;学历方面,专科到博士分获10-20分不等,之前技工职业相对于大学本科生或以上的职业优势情况将不存在。
在澳大利亚学满两年可加分5分;社区语言加分5分;配偶技能加分5分;专业年加分5分;州政府担保加分5分;亲属提名或者偏远地区提名加分10分;偏远地区学习加分5分。
同时,减少偏远地区提名以及家庭担保的额外加分,偏远地区以家庭团聚为由递交的担保人在递交申请时,必须在所选地区居住两年以上。
按照新的打分方式 65分合格!其中主要的变化将包括:1,打分的项目将更多移民的人可以有更多的项目得到分数2,移民的职业将更多不只是目前的180多个职业3,移民岁数限制将从45岁提高到49岁4,得到30分的岁数从30岁提高到32岁5,得到25分的岁数从35岁提高到39岁6,雅思最低要求是四个6分,四个7加10分,四个8加20分7,新政策将更加重视工作经验无论是澳洲还是海外的工作经验。
例如在海外工作工作三年和澳洲工作一年可以分别得到两个5分的加分8,澳洲工作经验将有很大的加分,例如7年经验15分三年经验10分一年经验5分9,海外工作经验加分为8年15分, 5年10分,三年5分10,更多的澳洲学习加分,博士20分,学士和硕士15分,证书和文凭10分11,两年的澳洲注册课程学习加5分12,学习期间的地区加分13,汉语加分14,配偶加分15,州政府担保加分新的打分系统将通过强调高学历、良好的英语水平、技术工作经验来吸收最好的移民。
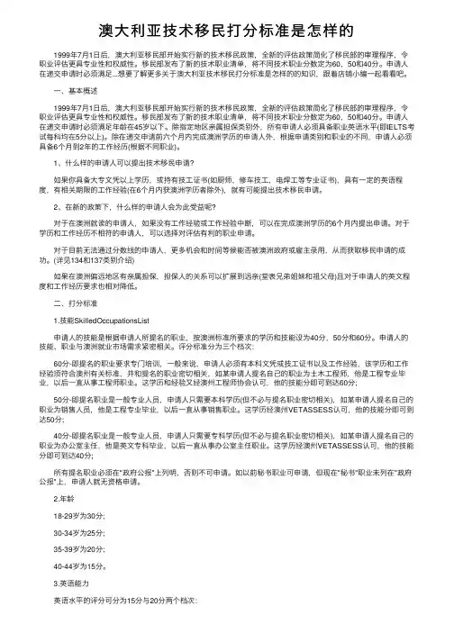
澳⼤利亚技术移民打分标准是怎样的1999年7⽉1⽇后,澳⼤利亚移民部开始实⾏新的技术移民政策,全新的评估政策简化了移民部的审理程序,令职业评估更具专业性和权威性。
移民部发布了新的技术职业清单,将不同技术职业分数定为60,50和40分。
申请⼈在递交申请时必须满⾜...想要了解更多关于澳⼤利亚技术移民打分标准是怎样的的知识,跟着店铺⼩编⼀起看看吧。
⼀、基本概述1999年7⽉1⽇后,澳⼤利亚移民部开始实⾏新的技术移民政策,全新的评估政策简化了移民部的审理程序,令职业评估更具专业性和权威性。
移民部发布了新的技术职业清单,将不同技术职业分数定为60,50和40分。
申请⼈在递交申请时必须满⾜年龄在45岁以下。
除指定地区亲属担保类别外,所有申请⼈必须具备职业英语⽔平(即IELTS考试每科均在5分以上)。
除在递交申请前六个⽉内完成澳洲学历的申请⼈外,根据申请类别和职业的不同,申请⼈必须具备6个⽉到2年的⼯作经历(根据不同职业)。
1、什么样的申请⼈可以提出技术移民申请?如果你具备⼤专⽂凭以上学历,或持有技⼯证书(如厨师,修车技⼯,电焊⼯等专业证书),具有⼀定的英语程度,有相关期限的⼯作经验(在6个⽉内获澳洲学历者除外),就有可能提出技术移民申请。
2、在新的政策下,什么样的申请⼈会为此受益呢?对于在澳洲就读的申请⼈,如果没有⼯作经验或⼯作经验中断,可以在完成澳洲学历的6个⽉内提出申请。
对于学历和⼯作经历不相符的申请⼈,可以选择对评估有利的职业申请。
对于⽬前⽆法通过分数线的申请⼈,更多机会和时间等候能否被澳洲政府或雇主录⽤,从⽽获取移民申请的成功。
(详见134和137类别介绍)如果在澳洲偏远地区有亲属担保,担保⼈的关系可以扩展到远亲(堂表兄弟姐妹和祖⽗母)且对于申请⼈的英⽂程度和⼯作经历要求也相对降低。
⼆、打分标准1.技能SkilledOccupationsList申请⼈的技能是根据申请⼈所提名的职业,按澳洲标准所要求的学历和技能设为40分,50分和60分。
澳洲技术移民打分细则澳洲技术移民是一种通过申请技术移民签证来在澳大利亚定居和工作的方式。
澳洲技术移民打分系统是根据申请人的年龄、教育背景、工作经验、语言能力和其他因素对申请人进行评分,用于衡量其适合澳大利亚技术移民的程度。
以下是澳洲技术移民打分细则的详细解释。
1.年龄(最高30分):申请人的年龄越年轻,可以获得的分数越高。
例如,18-24岁的申请人可以获得30分,而45岁以上的申请人将无法获得任何分数。
2.教育背景(最高20分):申请人的教育背景对于澳洲技术移民的打分非常重要。
硕士学位可以获得15分,学士学位可以获得10分,而副学士学位只能获得5分。
3.工作经验(最高20分):申请人的工作经验对于评分也非常重要。
澳洲技术移民打分系统将根据申请人过去几年的工作经验来评定分数。
通常,工作经验越丰富,可以获得的分数越高。
4.语言能力(最高20分):申请人的语言能力对于澳洲技术移民的打分也是非常重要的。
申请人需要参加英语语言考试,如雅思或PTE,并根据所获得的分数获得相应的分数。
申请人的语言能力越高,可以获得的分数越高。
5.澳洲学历(最高20分):申请人持有澳大利亚学历可以获得额外分数。
获得澳大利亚学士、硕士或博士学位者可以获得相应的分数。
6.澳洲工作经验(最高20分):如果申请人在澳大利亚有过工作经验,例如在澳洲企业工作一段时间,也可以得到额外的分数。
7.求职领域(5或10分):如果申请人就职于澳洲技术移民所需的紧缺领域,则可以获得额外的分数。
根据不同的职业,可以获得5或10分。
例如,医生、护士、工程师等职业通常可以获得额外的分数。
8.配偶技能(最高5分):如果申请人的配偶也符合申请澳洲技术移民的条件,并且满足特定职业评估的要求,则可以获得额外的分数。
9.国内工作经验(最高5分):如果申请人在中国或其他国家有过工作经验,则可以获得额外的分数。
10.国内学历(最高5分):申请人持有中国或其他国家学历可以获得额外分数。
【导语】澳⼤利亚是世界上多元⽂化国家之⼀,⼏乎有四分之⼀的⼈⼝在海外出⽣,其中相当⼀部分⼈来⾃欧洲、亚洲和中东国家,澳⼤利亚移民的劳动⼒是极其多语⾔和多元⽂化的。
熟练的⼈才,再加上熟练的外语,消除了⽂化熟悉的过程。
以下是⽆忧考整理的澳洲技术移民的打分标准,欢迎阅读!1.澳洲技术移民的打分标准 澳⼤利亚移民⼀直是热门移民国家,技术移民是最常见的⽅式之⼀。
澳洲技术移民的总分不设上限,60分以上才能收到系统发出的签证邀请。
⼀、年龄分 未满18岁0分 18~24岁25分 25~32岁30分 33~39岁25分 40~44岁15分 45~49岁0分 ⼆、英语能⼒分 没有雅思成绩0分 雅思听说读写每项6分0分 雅思听说读写每项7分10分 雅思听说读写每项8分20分 三、与提名职业相关的⼯作经验加分 在澳⼤利亚以外国家受雇佣不⾜三年0分 在澳⼤利亚以外国家已经受雇佣三年5分 在澳⼤利亚以外国家已经受雇佣五年10分 在澳⼤利亚以外国家已经受雇佣⼋年15分 四、与提名职业相关的澳⼤利亚⼯作分 在澳⼤利亚受雇佣不⾜⼀年0分 在澳⼤利亚已经受雇佣⼀年5分 在澳⼤利亚已经受雇佣三年10分 在澳⼤利亚已经受雇佣五年15分 在澳⼤利亚已经受雇佣⼋年20分 五、拥有澳⼤利亚或受澳⼤利亚承认的学历 没有被承认的学历0分 境外被认可的学徒10分 在澳完成三、四级证书10分 在澳完成的专科学历10分 本科学位15分 硕⼠学位15分 博⼠学位20分 六、偏远地区2年学习⽣活 没有偏远地区学习⽣活经历0分 在偏远地区学习2年5分 在偏远地区⽣活2年5分 七、澳⼤利亚学习分 不满⾜2年在澳⼤利亚学习0分 完成在澳⼤利亚2年或以上全⽇制学习5分2.澳洲最新投资移民政策 澳洲2021-22财年已经正式开启了,商业投资移民新政也已开始实施。
188B签证项⽬是澳洲专门为那些从事投资活动的⾼净值⼈⼠设⽴的⼀种移民通道。
1、家庭净资产的要求提⾼,旧政要求过去两个财年家庭净资产不少于225万澳币,新政要求275万澳币。
2011澳洲留学生技术移民新政体系2010年11月11日,澳大利亚移民部长宣布澳大利亚政府将于2011年7月1日起启用新的技术移民打分体系。
新打分体系不会影响2011年7月1日前已递交但尚未结案的移民申请,也不会影响适用部分国际学生的有效期至2012年12月31日的过渡期安排。
在仔细研读了新的技术移民打分体系后,结合澳大利亚移民局于2010年2月8日至今已公布的一系列技术移民新政,我们可以整合出2011年7月1日以后的澳大利亚留学生技术移民新政体系。
所有在2010年2月8日当日持有澳大利亚学生签证和2010年2月8日以后获得澳大利亚学生签证的技术移民申请人,若计划在澳大利亚完成学业后并在2011年7月1日之后申请澳大利亚技术移民签证,均适用该新政体系。
本文将分析在新的澳大利亚留学生技术移民体系下,留学生在澳大利亚完成学业后,如何预测和评估成功申请澳大利亚技术移民的可能性。
在新的留学生技术移民体系下,对能否成功申请澳大利亚技术移民的分析,仍旧可以分成三步,第一步是判断申请人是否符合留学生申请澳大利亚技术移民的基本条件;第二步是申请人根据自身条件和能否获得担保,选择正确的技术移民签证类别;第三步是针对需要打分的技术移民签证类别,判断自己是否可以达到移民通过分数线。
一、留学生申请澳大利亚技术移民的四个基本条件1、年龄:递交移民签证申请之日,年龄未满50周岁。
2、英语能力:在递交移民签证申请前,取得IELTS四个单项均不低于6分的成绩,并且取得该IELTS成绩的考试日期在递交移民签证之日的两年之内。
学术类IELTS或移民类IELTS成绩都是认可的。
3、澳大利亚两年学习:定义为在递交移民签证申请的6个月之内,申请人已在澳大利亚完成了时长至少为16个月的课程,课程在澳大利亚教育部的注册长度不短于92周,且所学课程必须和提名职业密切相关。
4、提名技术职业:885、886和487移民签证的申请人,在递交移民签证申请时,必须提供已经通过了相关的移民职业评估的证明材料,并且提名职业必须为在相应的澳大利亚技术职业列表上的职业;其他类别移民签证的申请人,在递交移民签证申请时,必须提供已经向相关的移民职业评估机构申请了职业评估的证明材料,并且提名职业必须为在相应的澳大利亚技术职业列表上的职业。
澳大利亚移民局公布技术移民新政策来源:网络来源时间:2011-6-15 16:04:00 点击:29澳大利亚移民局公布的“七一”移民新政策即将于2011年7月1日执行的新移民政策对于申请人要求主要着重于加分等以下几个方面。
即将于2011年7月1日执行的新移民政策对于申请人要求主要着重于以下几个方面:1. 更好的英文水平- 雅思四个六分将没有移民加分,四个七分将有10分加分,四个八分将有20分加分。
2. 更为广泛的职业技能就业。
3. 更高级别的学历学位资格。
4. 更有针对性的年龄范围。
新的移民通过分数线为65分,将适用于以下签证类别:• Subclass 475 Skilled – Regional Sponsored• Subclass 487 Skilled Regional Sponsored• Subclass 175 Skilled Independent• Subclass 885 Skilled Independent• Subclass 176 Skilled Sponsored• Subclass 886 Skilled Sponsored以上签证申请人必须符合以下基本要求:1. 递交申请前年龄不超过50岁。
2. 满足最低英文雅思四个六分的要求。
3. 递交申请前已经通过职业提名清单上的一个职业评估。
4. 提供递交申请前6个月完成澳大利亚2年全职学习或最近相关工作经验的要求。
关于2010年2月8日过渡期政策新通知,还有不少申请人符合申请Migration Occupation in Demand List的加分。
属于过渡期政策的申请人,还能继续在2012年12月31日之前按照现行的政策递交移民签证的申请,细节问题欢迎致电咨询奥烨移民公司。
年龄加分:18-24岁 25分25-32岁 30分33-39岁 25分40-44岁 15分45-49岁 0分很多澳大利亚毕业生的年龄还没有到25岁,年龄方面的5分损失是难以弥补的。
澳大利亚技术移民目前通过分为120分,评分标准如下:在澳洲如何找工作?对于刚到澳洲的人来说,工作是生存的前提。
在澳洲,不管是在大公司打白领工,还是在餐馆洗盘子,只要你能找到一份比较稳定的工作,要过日子就不会有问题。
如果你能坐满二年移民监(在这二年里面,澳洲政府所提供的福利请参见本PDF文件),拿到澳洲身份的话,那时你就可以享受资本主义的懒人福利了。
找工作可以有很多途径。
如果你是想做白领,那么你必须准备一份个人简历(关于澳洲人认为满意的简历,另文详述),相关技术的证书,如果是国内的文凭,这里有免费的翻译机构可以为你出具正式的翻译件。
同时最好能通过澳洲OVERSEA QUALIFICATIONS UNIT(OQU)的认证(免费)。
当然英语听力和口语是相当重要的,因为面试除了考你的技术水平以外,对海外人士的英语水平(主要是COMMUNICAITION)也是其评估的重要内容。
此外PERSONALITY也相当重要。
此外,如果你曾经在国内的外企(特别是大型的跨国公司)工作过的话,你的老板或人事经理的推荐信将会成为极好的敲门砖。
自己的资料准备好以后,可以翻阅招聘广告,寻找一个或多个合适的人才代理(即国内的猎头公司,这里90%以上的工作是通过代理寻找的);或者直接上你希望去的公司网站,大公司网站一般都有专门的一栏EMPLOYMENT;最简单的就是到专业职业介绍网站,有的还为其成员(MEMBERSHIP)提供RESUME辅导、热门职业的介绍以及对口工作的提示。
对于刚到澳洲的海外人士来说,找工作绝对不是一蹴而就的事情,花上三、四个月甚至一二年都属正常。
所以在你能找到合适的工作以前,去打点体力工(即所谓的蓝领工)也是生活必须。
如果是一份正式的蓝领工,政府规定的起点工资为每小时12.5澳币,外加一定比例的SUPERANUATION(养老金,一般不超过8%)和WORK COVER(工伤保险)。
当然正式工作就必须交纳个人所得税(起征点为年收入6000澳币)。
【导语】澳洲技术移民就是靠申请⼈的⽂化程度、职业技能、语⾔能⼒等⽅⾯的综合实⼒来申请移民。
下⾯⽆忧考就给⼤家分享下澳⼤利亚技术移民的评分标准,欢迎阅读!【篇⼀】澳⼤利亚技术移民的评分标准 1、年龄加分 18⾄24周岁之间:25分 25⾄32周岁之间:30分 33⾄39周岁之间:25分 40⾄44周岁之间:15分 45⾄49周岁之间:0分 2、英语能⼒(考试成绩在签证申请3年内有效) 雅思4个6:0分 雅思4个7:10分 雅思4个8:20分 3、提名技术职业(最多可获得20分) 过去10年3-5年在澳洲境外的相关⼯作经验:5分 过去10年5-8年在澳洲境外的相关⼯作经验:10分 过去10年8-10年在澳洲境外的相关⼯作经验:15分 过去10年1-3年在澳洲境内的相关⼯作经验:5分 过去10年3-5年在澳洲境内的相关⼯作经验:10分 过去10年5-8年在澳洲境内的相关⼯作经验:15分 过去10年8-10年在澳洲境内的相关⼯作经验:20分 备注:澳洲189、190和489签证的申请⼈,在递交移民意向书时,必须提供已经通过了相关的职业评估的证明材料,并且提名职业必须是在澳⼤利亚技术职业技术 4、学历 已获得澳⼤利亚⼤学或者被澳⼤利亚认可的海外⼤学博⼠学位:20分 已获得澳⼤利亚⼤学或者被澳⼤利亚认可的海外⼤学学⼠学位、荣誉学⼠学位或者硕⼠学位:15分 已获得澳⼤利亚院校的⽂凭或⾏业证书,或者由评估机构认可的奖项或是学历:10分 5、澳⼤利亚学习要求 澳⼤利亚教育机构授予的⼀个或多个学位、⽂凭或⾏业证书,并且满⾜澳⼤利亚的学习要求5分 6、其他因素 认证的社区语⾔证书:5分 澳洲偏远地区或⼈⼝低密度地区学习(不包括远程教育):5分 配偶技术资格:5分 受邀前4年⾥澳洲⾄少1年的职业年:5分 备注:澳⼤利亚边远地区或⼈⼝低增长城市包括:维多利亚州(墨尔本除外)、南澳洲全境、北部地区全境、塔斯马尼亚州全境、昆⼠兰州(布⾥斯班和黄⾦海岸除外)、西澳洲(佩斯除外)、新南威尔⼠州(悉尼、纽卡斯尔、中央海岸和卧龙岗除外) 7、提名/担保 获得澳⼤利亚州或地区政府提名(只适⽤于澳洲190类签证):5分 获得澳⼤利亚州或地区政府提名或亲属担保(只适⽤于澳洲489类签证):10分【篇⼆】扩展阅读:澳洲190州担保移民 ⼀、澳洲190技术移民签证申请资格 1.被提名职业在相关技术职业列表上; 2.通过了特定的职业技术评估; 3.不满50周岁; 4.评分达到了邀请函上分数测试的要求(⾄少60分); 5.雅思⾄少4个6(申请前三年有效); 6.获得了州或地区政府机关提名; 7.满⾜健康和品质要求。
2011年澳大利亚留学技术移民打分标准03月18日讯《澳大利亚留学技术移民打分标准》由报道。
澳洲技术移民打分标准:120分即可申请PR √为可基本保证的分数1、Age 年龄评分18-29岁 +30分√/ 30-34岁 +25分 / 35-39岁 +20分 / 40-44岁 +15分2、 English language ability 英语能力评分IELTS四个单项均不低于7分 +25分 / IELTS四个单项均不低于6分 +15分√( 学术类/移民类IELTS考试都可以,移民局不限定考试地点)3、 Nominated skilled occupation 提名SOL 列表的技术职业+50分√ / 或者 +60分4、 Specific work experience 这条基本不可能达到(SOL列表60分的)工作3年(4年期间) +10分(SOL列表60分以下的)工作3年(4年期间) +5分5、 Australian work experience 不要求是在MODL上的提名相关工作1年(4年期间)提名相关工作 +10分 / 澳洲职业年 +10分6、 Australian qualifications 澳洲学历 +5分;本硕连读(三年以上) +15分;doctor +25分7、 Occupation in demand/job offerJob Offer +紧缺职业工作1年(4年期间) +20分 / 紧缺职业工作1年 (4年期间) +15分附: Migration Occupations in Demand List MODL 紧缺职业列表8、 Community language 社区语言 +5分√9、 Regional Australia study 偏远地区 +5分10、 Partner skills 配偶技能 +5分注解:以上确保分数为115分,还差5分,可选择偏远地区+5分/ 职业年+10分/ 雅思4个7 +10分/继续读硕士 +10分。
澳大利亚技术移民打分表,来测分……
澳大利亚可以说是最容易移民的热门国家,最常见的移民方式就是技术移民。
技术移民有职业评估、雅思成绩和年龄三个基本条件,达到标准就可以根据技术移民打分体系中的12个打分项目进行打分,技术移民申请能否成功取决于你在技术移民打分体系中的得分,最低需达到60分。
满足以上条件之后,就可以通过“Skill Select”网上操作系统来表达自己的移民意向即EOI(Expression of Interest)。
容易移民的专业有:会计、工程、护理、教师、职业理疗师等,下面我们就来看一看澳洲的技术移民打分表。
澳大利亚技术移民打分表
小
近期却频频传出变政消息让一众申请人焦虑不已。
先是宣布更改入籍政策,加强英语能力、价值观等的考察,提议削减15%移民,接着又爆出政府文件遭泄密,仅有的一步到位直接拿永居绿卡项目将被改写,从直接绿卡变为先“过渡”再永居,难度与门槛都被提高。
而变政的时间,业界普遍认为是在今年的7月1日。
你还在观望么?
也许在不久的时间内
当新政推出,
纵使你有万贯家财也是徒劳!
你与美丽的澳大利亚只能擦身而过,想要与你做邻居的小袋鼠暗叹无缘......
趁现在,快行动!。
201 1年澳洲技术移民政策变化分析作者:章毅来源:《出国》 2012年第1期文章毅2011年澳洲技术移民政策发生了不少变化,笔者对此作出以下分析解释。
第一,将从2011年7月1日实施的最新技术移民打分体系的提名职业,仍然为2010年5月17日公布的最新技术职业列表(NEW SOL)上提到的181种职业,这一点没有发生变化。
有变化的是:打分即将成为历史,提名的职业不再作为打分的项目(也就是说,你所从事的职业需在最新技术移民职业的列表之中,无论原来的计分是60分、50分,或者40分,在2011年7月1日以后均可以用作技术移民提名,但不再作为移民加分项目)。
新政策中取消职业评估分,防止申请人钻移民法的空子,只为求移民。
其主旨还是在于,技术移民的申请人在获得移民身份后,继续从事和移民专业相关的工作,以弥补澳大利亚的岗位空缺。
第二,新政目的为吸引真正的高端实用型人才。
新政取消了旧的澳大利亚移民打分体系中占较大分值的职业评估分(如会计可以拿到60分),因此,只有那些英语成绩好、工作经验丰富、工作能力强、学历高的申请人才能轻松通过申请。
而且,对于年龄的分值也不像之前是越小就得分越高,而是将最高分给了25-32岁这个年龄段最具创造实力、最年富力强的申请人。
第三,伴随着澳大利亚学费的上涨,不难看出,澳大利亚对国际学生和移民的态度及政策都在转变,标志着从原来看重数量到现在看重质量的转型。
我们相信,只要你真的优秀和足够努力,那所有的变动都是对你有利的。
第四,边远地区的学习加分仍然保留。
保持人口地域分布均衡是澳大利亚一贯的移民政策主张,最新技术移民打分体系仍然保留了边远地区学习的评分项目,评分为5分。
这里所说的边远地区,既包括人口较少的边远地区,也包括人口低增长的都市,如南澳州首府阿得雷德市和塔斯马尼亚州首府霍巴特市。
校区位于边远地区的大学,有阿得雷德大学、南澳大学、塔斯马尼亚大学、莫纳什大学Gippsland校区、拉筹伯大学Bendigo校区、迪肯大学Geelong校区、中央昆士兰大学Rockampton校区等。
澳大利亚技术移民的打分标准是什么?注:申请澳大利亚技术移民总分不设上限,分数达到60分或以上方能获得系统发出的签证申请邀请函。
澳大利亚技术移民基本加分(单选)一、年龄分:未满18岁0分18~24岁25分25~32岁30分33~39岁25分40~44岁15分45~49岁0分二、英语水平分:没有雅思成绩0分雅思听说读写每项6分0分雅思听说读写每项7分10分雅思听说读写每项8分20分三、与提名职业相关的工作经验加分在澳大利亚以外国家受雇佣不足三年0分在澳大利亚以外国家已经受雇佣三年5分在澳大利亚以外国家已经受雇佣五年10分在澳大利亚以外国家已经受雇佣八年15分四、与提名职业相关的澳大利亚工作分在澳大利亚受雇佣不足一年0分在澳大利亚已经受雇佣一年5分在澳大利亚已经受雇佣三年10分在澳大利亚已经受雇佣五年15分在澳大利亚已经受雇佣八年20分五、拥有澳大利亚或受澳大利亚承认的学历没有被承认的学历0分境外被认可的学徒10分在澳完成三、四级证书10分在澳完成的专科学历10分本科学位15分硕士学位15分博士学位20分六、偏远地区2年学习生活没有偏远地区学习生活经历0分在偏远地区学习2年5分在偏远地区生活2年5分七、澳大利亚学习分不满足2年在澳大利亚学习0分完成在澳大利亚2年或以上全日制学习5分八、社区语言分没有NAATI二级或三级认证0分已获得NAATI二级或三级认证5分九、职业年(Profressionalyear-简写PY)分没有参与PY培训0分已完成PY培训5分十、配偶分没有符合条件的配偶0分有符合条件的配偶5分十一、州领地担保分(适用于190州领担保)没有获得州担保0分获得州担保5分十二、偏远地区担保分(适用于由州领或者亲属担保的489偏远地区移民)没有偏远地区担保0分偏远地区担保10分。
澳洲移民120分评分标准年龄(45 周岁以下),满分30 分得分18 - 29 岁3030 - 34 岁2535 - 39 岁2040 - 44 岁15英语能力(IELTS),最高25 分得分雅思IELTS 普通类考试听、说、写及阅读英语能力每项不少于7 分25雅思IELTS 普通类考试听、说、写及阅读英语能力每项不少于 6 分15IELTS总分5 单项4 个5 或总分4.5 单项4 个4.5 (此标准需额外条件)15技能(Skill - Nominated skilled occupation),最高60 分得分申报职业为澳大利亚技术职业表中60 分者,对于某些职业可以不要求学位和资格60申报职业为澳大利亚技术职业表中50 分者,必须要有相当于澳洲学士或者更高的学位资格要求50申报职业为澳大利亚技术职业表中40 分者,必须具有相当于澳洲的文凭(diploma)或高级文凭40工作经历(Specific work experience),最高10 分得分申报职业为60 分职业,过去4 年内有不少于3 年与申报职业相关工作经验10申报职业为40,50 或60 分职业,工作在任何SOL 列表中的岗位,过去 4 年内有不少于 3 年的技术职业工作经验 5澳洲工作经历,最高10 分得分过去 4 年中有1 年以上提名职业工作经验10过去 2 年中有1 年以上并认可职业工作经验10澳大利亚学历资格,要求英语教育并且申请时在澳洲,最高25 分得分在澳洲学习 2 年以上获取由澳洲教育机构授予的博士学位25在澳洲学习 3 年以上获取由澳洲教育机构授予的一年制以上的硕士学位、本科学位或荣誉学位(second class (division 1) level or above) 15完成澳大利亚不少于 2 年的全职学习 5紧缺职业,申请的职业在Migration Occupations in Demand List (MODL)中过去 4 年内 1 年以上工作在提名的紧缺职业或与紧缺职业极为相关的职业并且过去两年内在一个10 人以上的澳大利亚组织从事提名职业。