标 准 戴 无 菌 手 套 方 法
- 格式:doc
- 大小:93.00 KB
- 文档页数:1
铺无菌器械台1、目的:放置手术过程中所需要的器械、敷料等无菌物品,以保证手术的顺利进行。
此项操作时间为10分钟注意事项:1、所需器械桌必须清洁、干燥;2、打包环境应宽敞明亮、远离手术间的门和回风口;3、非无菌物品不得触及无菌区域;4、器械桌布四边下垂长度为 30 cm;5、移动器械桌时方法正确:台上护士采用平移式,手在器械桌边缘内,台下护士应握住器械台面下30 cm以下处;6、器械包打开时间距手术开始时间越短越好外科刷手1、目的:⑴清除指甲、手、前臂的污物和暂居菌;⑵将常居菌减少到最低程度;⑶抑制微生物的快速再生。
2、外科刷手的操作方法此项操作时间为10分钟3、注意事项:⑴冲洗双手时,避免水溅湿衣裤;⑵保持手指朝上,将双手悬空举在胸前使水由指尖流向肘部,避免倒流;⑶使用后的刷子,小毛巾放到指定容器中,一用一消毒;⑷手部皮肤无破损;手部不佩戴饰物。
穿脱手术衣1、目的:⑴执行无菌操作或进行外科手术时穿脱手术衣,以保护患者预防感染。
⑵执行无菌操作或进行外科手术时穿脱手术衣可以防止血液、体液污染手术人员。
此项操作时间为5分钟3、注意事项:⑴、穿手术衣时应先找到衣领;⑵、穿手术衣时应先检查消毒灭菌指示卡是否合格⑶、手术衣穿好后,双手握放于胸前,不能高于肩,不能低于腰;⑷、手术衣穿好后只能在手术间内活动。
穿针引线1、目的:协助术者尽快完成手术缝合2、穿针引线的操作方法3、注意事项:⑴、持针器开口处的1∕3夹持缝针的1∕3处;⑵、回头线长度为持针器长度的1∕3;⑶、针线穿好后放置时应注意针尖朝上;⑷、针线穿好后,缝线要注意抖开放置。
每分钟穿15针为达标,每多穿1针加2分侧卧位1、目的:⑴有利于手术者进行手术操作;⑵有利于术中手术野的暴露。
2、侧卧位体位安置的操作方法此项操作时间为10分钟3、注意事项⑴、在健侧上肢建立静脉通道⑵、注意保护耳、眼,根据手术需要安置病人左侧或右侧卧位;⑶、下侧手臂伸直固定于托手架上,腋窝下垫一软垫,以防手臂、腋下神经、血管受压;⑷、在腰部垫一窄薄软垫,防止压伤皮肤。
二、穿脱无菌手术衣及无触式戴手套
(一)目的:
避免和预防手术过程中医护人员衣物上及手部的细菌污染手术切口,同时保障手术人员安全,预防职业暴露。
(二)实施要点:
1.评估:
(1)评估操作环境是否符合无菌要求,治疗台是否清洁干燥。
(2)评估无菌手术衣及无菌手套的适用性。
(3)评估操作者的手部清洁程度和操作技能。
2.操作要点:
(1)穿脱无菌手术衣:检查手术衣的完整性及清洁度,确认无破损、无污渍;按照无菌要求穿手术衣,确保手术衣不被污染;脱手术衣时注意不污染医务人员洗手衣裤。
(2)无触式戴手套:戴手套时双手始终不能露于衣袖外,所有操作双手均在衣袖内;摘手套时注意不要污染医务人员手部皮肤。
3.指导要点:
(1)操作者需接受专业培训,熟悉操作流程及注意事项。
(2)操作过程中保持高度专注,避免触碰到非无菌区域或物品。
(3)穿戴完毕后应进行自检,如有不妥应及时调整或更换。
(三)注意事项:
1.手术衣必须清洁干燥,避免手术衣的潮湿、污染。
2.手术衣不可触有菌区域或有菌物品,如有质疑立即更换。
3.穿无菌衣时双手不露出袖口。
4.如发现破损立即更换。
5.感染、骨科等手术时手术人员应戴双层手套(穿孔指示系统),有条件内层为彩色手套。
(四)操作流程:
(五)参考资料:
[1]郭莉.手术室护理实践指南[M].北京:人民卫生出版社,2023:14-18
[2]高兴莲田莳.手术室专科护士培训与考核[M].北京:人民卫生出版社,2018: 480-482
(六)质量评分表:。
穿脱手术衣与戴无菌手套的详细步骤及注意要点Wearing and Removing the Surgical Gowns andSurgical Gloves一、目的隔绝手术室医护人员皮肤及衣物上的细菌,防止细菌移位到手术切口和皮肤引起污染。
二、操作前准备1.在穿无菌手术衣与戴无菌手套前,手术人员必须洗手,并经消毒液泡手和晾干。
2.无菌手术衣包事先由巡回护士打开,无菌手套亦由巡回护士备好。
3.根据标号选择无菌手套的大小。
三、操作步骤(一)穿手术衣(图19-1)和戴无菌手套(图19-2)1.取一件折叠的手术衣,手不得触及下面剩余的手术衣,远离胸前及手术台和其他人员。
2.认出衣领,手术衣的内而对着自己,用双手分别提起手术衣的衣领两端,轻抖开手术衣,有腰带的一面向外。
3.将手术衣略向上抛起,顺势双手同时插入袖筒,两臂向前平举伸直,手伸向前,不可高举过肩。
巡回护士在身后协助拉开衣领两角并系好背部衣带,穿衣者将手向前伸出衣袖,避免手部接触手术衣外面。
注意:穿手术衣时,不得用未戴手套的手拉农袖或接触其他处,以免污染。
4.常规戴无菌手套:选用与自己手尺码相一致的无菌手套一副,由巡回护士拆开外包,术者取出内层套袋。
用左手自手套袋内捏住两只手套套口的翻折部而一并取出之。
先将右手伸入右手手套内,再用已戴好手套的右手指插入左手手套的翻折部,以助左手伸人手套内。
整理双手衣袖口,避免触及腕部皮肤,将手套翻折部翻回盖住手术衣袖口。
注意在未戴手套前,手不能接触手套外面,戴好手套后,手套外面不能接触皮肤。
手套外面的润滑粉需用无菌盐水冲净。
注意:未戴手套的手,不可接触手套外面。
戴手套的手,不可接触手套内面。
5.系腰带1)对于全遮盖式手术衣:提起前襟的腰带,将右手的腰带递给已戴好手套的手术人员,或由巡回护士用无菌持物钳夹持,自身向左后旋转,使腰带绕穿衣者一周,交穿衣者自行在左侧腰间系紧。
注意:穿上无菌手术衣、戴上无菌手套后肩部以下、腰部以上、腋前线前、双上肢为无菌区。
医院无菌技术基本操作标准第一条准备质量标准1.个人准备衣帽:整齐,戴口罩,洗手。
2.物品准备:治疗盘、无菌持物钳浸于消毒液中,无菌包内放治疗巾5条,并准备无菌溶液、无菌容器及物品、无菌手套及包皮、70%酒精、2%碘酒、棉签、弯盘。
第二条操作方法1.无菌持物钳的使用法(1)无菌持物钳(镊)应浸泡在盛有消毒溶液的大口容器内,容器底部垫以无菌纱布,每个容器只能放置1把无菌钳(镊),液面应浸没钳轴节以上2~3cm、镊子的1/2处。
(2)无菌钳在容器内放置时,应将钳端张开,取放无菌持物钳时,应将钳端闭合,取出时不可触及容器液面以上的内壁,同时手不能触及持物钳浸泡部分。
(3)使用时保持钳端向下,不可倒转向上,用后立即放回容器中。
①如到远处夹取物品时,无菌持物钳应连同容器一并搬移,就地取出使用。
②无菌持物钳(镊),只能用于夹取无菌物品,不得触及未消毒的物品,也不能用于换药或夹取油纱条、消毒皮肤等。
如有污染或疑有污染时,应重新消毒。
③无菌持物钳(镊)和浸泡容器,应每周消毒1次。
④容器内消毒液和纱布,应每3日更换1次。
⑤门诊换药室或使用较多的部门,应每日清洁、消毒1次。
2.无菌容器的使用法(1)打开无菌容器盖时,必须将盖的无菌面(内面)朝上,手不可触及容器的内面,用后立即将容器盖盖严。
(2)从无菌容器中取物时,无菌持物钳不能触碰容器边缘。
(3)手持无菌容器时(如无菌治疗碗等),应托住底部,不可用手指触及容器边缘或内面。
(4)无菌容器应每周消毒1次,疑有污染须立即进行灭菌处理。
3.取用无菌溶液法(1)取用无菌溶液时,应先认真检查瓶塞有无松动,瓶口有无裂缝,核对药名、药物是否过期,有无沉淀、变色、混浊等情况。
(2)拭去铝盖浮土后撬去铝盖,用两手指将橡皮塞上翻,稍松动,常规消毒瓶塞和瓶颈,然后取下瓶塞,瓶签向上,先倒出少许洗净瓶口,再由原处将溶液倒入无菌容器内。
(3)如有剩余溶液,套上橡皮塞,再次消毒瓶塞的翻转部分后须立即盖好,并注明开瓶时间。
医院感染预防与控制(标准操作规程sop)1、无菌物品储存与发放管理一、储存1、灭菌后物品应分类、分架存放在无菌物品存放区。
一次性使用无菌物品应去除外包装后,进入无菌物品存放区。
2、物品存放架或柜应距地面高度为20-25cm,离墙5-10cm,距天花板50cm。
宜使用开放式的物架。
3、物品放置应固定,设置标识。
接触无菌物品前应洗手或手消毒。
4、消毒后直接使用的物品应干燥、包装后专架存放。
5、有效期:(1)无菌物品存放区达到相应环境标准时(相对湿度<70%,温度<24℃),使用纺织品材料包装的无菌物品有效期宜为14天;未达到环境标准时,有效期宜为7天。
(2)医用一次性纸袋包装的无菌物品,有效期宜为1个月;使用一次性医用皱纹纸、无纺布、纸塑袋以及硬质容器包装的无菌物品,有效期宜为6个月。
二、发放1、应遵循先进先出的原则。
2、应确认无菌物品的有效性,不得发出散包、湿包、落地包、不洁包、失效及标识不明确、灭菌不合格的包。
植入物及植入性手术器械应在生物监测合格后,方可发放。
3、发放记录应具有可追溯性,应记录一次性使用无菌物品出库日期、名称、规格、数量、生产厂家、生产批号、灭菌日期、失效日期等。
4、运送无菌物品的器具使用后,应清洁处理,干燥存放。
2、无菌物品下送标准操作规程一、准备1、操作者:穿工作服,做好手卫生。
2、用物:物品发放清单、无菌物品下送车、快速手消毒剂。
二、操作1、操作过程中,应遵守手卫生操作规程。
2、检查无菌物品质量,核对领用科室及无菌物品名称规格、数量等,发现不合格的物品及时更换。
核对完毕将无菌物品放至无菌物品下送车,按下送顺序合理放置。
3、无菌物品下送车不得进入污染电梯及污染区域,运输过程中保持下送车的密闭性。
到达科室后卫生手消毒,与科室护士核对无菌物品质量、名称、规格、数量等,并双方签名备查。
4、运送无菌物品的器具使用后,应清洁处理,干燥存放。
3、急诊科医院感染管理一、建筑布局1、应设单独出入口、医疗区和支持区。
临床技术操作规程(穿无菌手术衣、戴无菌手套法)【适用范围】任何一种洗手方法,都不能完全消灭皮肤深处的细菌,这些细菌在手术过程中逐渐移行到皮肤表面并迅速繁殖生长,故洗手之后必须穿上无菌手术衣,戴上无菌手套,方可进行手术。
【准备工作】1.在穿无菌手术衣与戴无菌手套前,手术人员必须洗手,并经消毒液泡手和晾干。
2.无菌手术衣包事先由巡回护士打开,无菌手套亦由巡回护士备好。
【操作方法】1.穿无菌手术衣方法:(1)从已打开的无菌衣包内取出无菌手术农一件,在手术间内找一较空旷的地方穿农。
先认准衣领,用双手提起衣领的两角,充分抖开手术衣,注意勿将手术衣的外面对着自己。
(2)看准袖筒的人口,将衣服轻轻抛起,双手迅速同时伸人柚筒内,两臂向前平举伸直,此时由巡回护士在后面拉紧衣带,双手即可伸出袖口。
(3)双手在身前交叉提起腰带,由巡回护士在背后接过腰带并协助系好腰带和后面的衣带。
2. 戴无菌手套方法:(1)穿好手术衣后,取出手套包(或盒)内的无菌滑石粉小纸包,将滑石粉撤在手心。
然后均匀地抹在手指、手掌和手背上,再取无菌手套一副。
(2)取手套时只能捏住手套口的翻折部,不能用手接触手套外面。
(3)对好两只手套,使两只手套的拇指对向前方并靠拢。
右手提起手套,左手插入手套内,并使各手指尽量深地插入相应指筒末端。
再将已戴手套的左手指插入右侧手套口翻折部之下,将右侧手套拿稳,然后再将右手插入右侧手套内,最后将手套套口翻折部翻转包盖于手术农的袖口上。
(4)用消毒外用0.9%氯化钠注射液洗净手套外面的滑石粉。
三、穿、脱隔离衣法【适用范围】1.进入严格隔离病区时,需穿隔离衣。
2.检查、护理需特殊隔离病人,工作服可能受分泌物、排泄物、血液、体液沾染时,需穿隔离衣。
3.进人易引起院内播散的感染性疾病病人病室和需要特别隔离的病人(如大面积烧伤、器官移植和早产儿等)的医护人员均需穿隔离衣。
【准备工作】穿衣前须戴好帽子口罩,取下手表、卷袖至前臂以上并行清洁洗手。
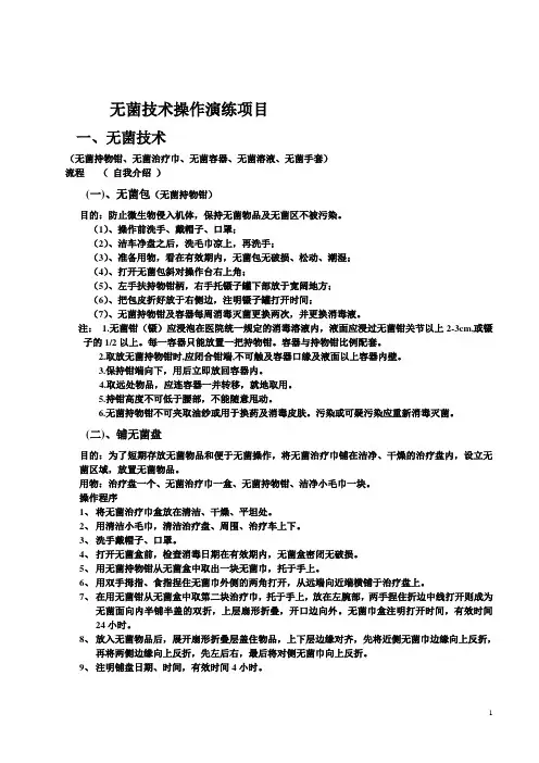
无菌技术操作演练项目一、无菌技术(无菌持物钳、无菌治疗巾、无菌容器、无菌溶液、无菌手套)流程(自我介绍)(一)、无菌包(无菌持物钳)目的:防止微生物侵入机体,保持无菌物品及无菌区不被污染。
(1)、操作前洗手、戴帽子、口罩;(2)、洁车净盘之后,洗毛巾凉上,再洗手;(3)、准备用物,看在有效期内,无菌包无破损、松动、潮湿;(4)、打开无菌包斜对操作台右上角;(5)、左手扶持物钳柄,右手托镊子罐下部放于宽阔地方;(6)、把包皮折好放于右侧边,注明镊子罐打开时间;(7)、无菌持物钳及容器每周消毒灭菌更换两次,并更换消毒液。
注:1.无菌钳(镊)应浸泡在医院统一规定的消毒溶液内,液面应浸过无菌钳关节以上2-3cm,或镊子的1/2以上。
每一容器只能放置一把持物钳。
容器与持物钳比例配套。
2.取放无菌持物钳时,应闭合钳端,不可触及容器口缘及液面以上容器内壁。
3.保持钳端向下,用后立即放回容器内。
4.取远处物品,应连容器一并转移,就地取用。
5.持钳高度不可低于腰部,不能随意甩动。
6.无菌持物钳不可夹取油纱或用于换药及消毒皮肤。
污染或可疑污染应重新消毒灭菌。
(二)、铺无菌盘目的:为了短期存放无菌物品和便于无菌操作,将无菌治疗巾铺在洁净、干燥的治疗盘内,设立无菌区域,放置无菌物品。
用物:治疗盘一个、无菌治疗巾一盒、无菌持物钳、洁净小毛巾一块。
操作程序1、将无菌治疗巾盒放在清洁、干燥、平坦处。
2、用清洁小毛巾,清洁治疗盘、周围、治疗车上下。
3、洗手戴帽子、口罩。
4、打开无菌盒前,检查消毒日期在有效期内,无菌盒密闭无破损。
5、用无菌持物钳从无菌盒中取出一块无菌巾,托于手上。
6、用双手拇指、食指捏住无菌巾外侧的两角打开,从远端向近端横铺于治疗盘上。
7、在用无菌钳从无菌盒中取第二块治疗巾,托于手上,放在左腕部,两手捏住折边中线打开则成为无菌面向内半铺半盖的双折,上层扇形折叠,开口边向外。
无菌巾盒注明打开时间,有效时间24小时。
033一次性无菌手套使用标准操作规程(共6页)--本页仅作为文档封面,使用时请直接删除即可----内页可以根据需求调整合适字体及大小--QB 瑞阳制药有限公司企业标准QB/————————————————————————冻干粉针剂车间(206)一次性无菌手套使用标准操作规程2015-11-23颁发 2015-12-01实施————————————————————————瑞阳制药有限公司粉针事业部综合办公室颁发目录1. 目的 ................................................................................ 错误!未定义书签。
2. 主题内容与适用范围 ..................................................... 错误!未定义书签。
3. 定义 ................................................................................ 错误!未定义书签。
4. 引用标准 ........................................................................ 错误!未定义书签。
5. 操作程序 ........................................................................ 错误!未定义书签。
6. 重点操作复核制............................................................. 错误!未定义书签。
7. 中间产品质量标准和控制规定 ..................................... 错误!未定义书签。
8. 安全防火及劳动保护 ..................................................... 错误!未定义书签。
标准戴无菌手套方法
一手掀开手套袋开口处,掀起另一只袋口,
另一手捏住一只手套的反折部分取出手套,再以戴好手套的手指插入另一只
对准五指戴上。
手套的反折内面
用戴好手套的手指拉住另一只手套的反折内,两只手套都戴好后,
用一只手套捏住另一只手套
同时另一手对准五指戴上的反折内面向上翻转。
翻转的位置以盖住无菌衣袖口为标准。
手套戴好后,用消毒液消毒双手,
用同一方法翻转另一只手套自然风干
注意事项:
1、戴手套前要先观察手套外包是否完整,使用日期是否在有效日期内。
2、戴手套前要修剪指甲,取下手表。
3、戴手套时,防止手套外面(无菌面)触及任何非无菌物品;如手套有破洞,应立即更换。
4、已戴手套的手不可触及未戴手套的手及另一手套的内面;未戴手套的手不可触及手套的外面。
5、戴好手套的手始终保持在腰部以上水平、视线范围内。