公路、铁路断链说明
- 格式:pdf
- 大小:1.04 MB
- 文档页数:21
断链断链:指的是因局部改线或分段测量等原因造成的桩号不相连接的现象。
桩号重叠的称长链,桩号间断的称短链。
因局部改线或量距中发生错误等均会造成里程桩号与实际距离不相符,这种在里程中间不连续的情况叫“断链”。
凡新桩号比老桩号大(新路线比老路线长)的叫“长链”。
凡新桩号比老桩号小(新路线比老路线短)的叫“短链”。
所谓“断链处理”就是不牵动全线桩号,允许中间断链,而出现桩号不连续。
仅在改动处用新桩号,其它不变动处仍用老桩号。
并就近在直线段选一个是整桩的老桩号为断链桩。
在同一断链桩上分别标明新老两种里程及相互关系。
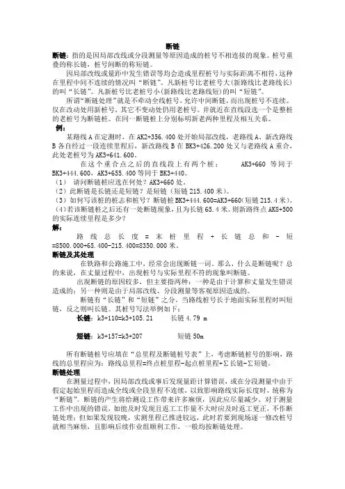
例:某路线A在定测时,在AK2+356.400处开始局部改线,老路线A、新改路线B各自经过一段连续里程后,新改路线B在BK3+426.200处又与老路线A重合,此处老桩号为AK3+641.600。
在这个重合点之后的直线段上有两个桩:AK3+660等同于BK3+444.600,AK3+655.400等同于BK3+440。
(1)请问断链桩应选在何处?AK3+660处。
(2)此断链是长链还是短链?是短链(短链215.400米)。
(3)如何写该桩的桩志和桩号?断链桩BK3+444.600=AK3+660(短链215.4米)。
(4)若该断链桩之后还有一处断链现象,且为长链65.4米。
则新路终点AK8+500的实际连续里程是多少?解:路线总长度=末桩里程+长链总和-短=8500.000+65.400-215.400=8350.000米。
断链及其处理在铁路和公路施工中,经常会出现断链一词。
那么,什么是断链呢?总的来说,在丈量过程中,出现桩号与实际里程不符的现象叫断链。
出现断链的原因较多,但主要指两种:一种是由于计算和丈量发生错误造成的;另一种则是由于局部改线、分段测量等客观原因造成的。
断链有“长链”和“短链”之分,当路线桩号长于地面实际里程时叫短链,反之则叫长链。
其桩号写法举例如下:长链:k3+110=k3+105.21 长链4.79 m短链:k3+157=k3+207 短链50m所有断链桩号应填在“总里程及断链桩号表”上,考虑断链桩号的影响,路线的总里程应为:路线总里程=终点桩里程-起点桩里程+∑长链-∑短链。
关于道路中长短链的问题在丈量过程中,出现桩号与实际里程不符的现象叫断链.断链的原因较多,但主要指两种:一种是由于计算和丈量发生错误造成的;另一种则是由于局部改线,分段测量等客观原因造成的。
断链有"长链"和"短链"之分,当路线桩号长于地面实际里程时叫短链,反之则叫长链.其桩号写法举例如下:长链:k3+110=k+105.21 长链4.79 m短链:k3+157=k3+207 短链50m所有断链桩号应填在"总里程及断链桩号表"上,考虑断链桩号的影响,路线的总里程应为:路线总里程=终点桩里程-起点桩里程+∑长链-∑短链在线路选择中为什么要设长短链? % ]G'u这个是线路实际测量里程工作开展与室内画线里程之间出现的差值,即如果室内画线是5km,而实际测量时不一定就是5km.可能是4.8km或5.2km,这样就出现了长链或短链其实是这样的,比如说,在外业第一次定线的时候是K0+000~K20+000,测量放线后,各种调查数据都已经回来了,但是后来由于一些原因,K10+000~K15+000这段路线要改线,改线后,以前的这5公里可能长于5公里,也可能短于5公里,但是K0+000~K10+000及K15+000~K20+000这两段是不需要改的,如果里程继续顺排的话,K15+000~K20+000这段的里程桩号也要变,所以一般在K15+000(老桩号)这里设断链,断链以后的桩号不变,相应的测量数据要不需要改变,主要是为了减少路线方案对测量数据的影响。
断链在公路、铁路、电力等与线路有关的行业经常用到!几个原因: OmX(3>:91,经常外业分了几个队就会形成短链或者长链 }EZd=_kAq~2,或者一个公司做一段,每段之间就能形成短链或者长链 2aUy1*aM3,方案不是按照线路顺序稳定的,中间某一段稳定了,但是其他地方改线了 ! uyC$8V*l4,方案的频繁变动,有些工作已经做了里程就不顺了也没有必要顺了KDX34Fr1但是总的来说,短链还行,长链有重复的里程,容易把人搞晕Q:在地铁隧道施工中看到标段里面有提示长链0.46?A:与道路工程中的长短链是一回事.在测量过程中,有时因局部改线或事后发现测量有误或计算错误,造成路线里程桩号不连续,叫断链.断链分长链和短链两种,长链是指原先路线记录的里程比实际的地面里程要短时,就叫长链,相反则叫短链. 所说的长链0.46米,就是原先隧道记录的长度比实际的长度要短0.46米,或是说实际的长度比设计时的要长0.46米.断链分为长链和短链:所谓长链,是指实际长度比里程桩号长了,比如说K5+000=K4+500,这就表示实际上比桩号长了500m,在计算里程时应在起始桩号之差上加上500m;短链则相反,指实际长度比里程桩号表示的短了,如K4+500=K5+000,这就表示实际上比桩号短了500m,在计算实际里程时,应减去500m。
0 引言通常各线路软件以专有格式存储线路中心线(Alignment)数据,满足企业自身应用,但造成跨软件平台共享数据困难。
为解决铁路线路中心线信息传递和BIM模型线性定位问题,基于国际智慧建筑联盟(buildingSMART)IFC Alignment 1.0标准编制了铁路IFC Alignment 1.0标准,是“铁路工程信息模型数据存储标准”[1]的组成部分。
经实践检验,该标准适用于铁路线路中心线信息传递,并已应用于多个铁路BIM生产项目。
1 buildingSMART IFC Alignment 1.0标准线路中心线实体(IfcAlignment)主要是对IFC标准的几何拓展,派生自定位实体(IfcPositioningElement),位于I F C标准核心层。
I f c A l i g n m e n t包括线路平面(I f c A l i g n m e n t 2D H o r i z o n t a l )、线路纵断面(IfcAlignment2DVertical)。
线路平面由X /Y 平面内1组有序、首尾相连的线路平面线段(IfcAlignment2DHorizontalSegment)组成;线路纵断面为沿线路平面展开的高程曲线,由1组有序、首尾相连的线路纵断面线段(IfcAlignment2DVerticalSegment)组成。
buildingSMART IFC Alignment 1.0标准结构见图1。
buildingSMART IFC Alignment 1.0标准不能完全满足铁路应用需求,主要原因如下:(1)缓和曲线定义为特定的回旋线型(ClothoidalCurve),不支持正弦型(SinusoidalCurve)等常用缓和曲线类型,不具备普适性。
(2)不支持断链表达,无法描述里程不连续情况。
2 铁路IFC Alignment 1.0标准铁路I F C A l i g n m e n t 1.0标准编制应尽可能保持与b u i l d i n g S M A R T已发布标准一致[1],该标准在buildingSMART IFC Alignment 1.0标准的基础上,对铁路常用缓和曲线统一参数表达、里程系统和非几何属性等方面进行了修改。
断链断链【broken chainage】指的是因局部改线或分段测量等原因造成的桩号不相连接的现象。
桩号重叠的称长链,桩号间断的称短链。
断链处理:因局部改线,或量距中发生错误等均会造成p里程桩号与实际距离不相符,这种在里程中间不连续的情况叫“断链”。
凡新桩号比老桩号大(新路线比老路线长)的叫“长链”。
凡新桩号比老桩号小(新路线比老路线短)的叫“短链”。
所谓“断链处理”就是不牵动全线桩号,允许中间断链,而出现桩号不连续。
仅在改动处用新桩号,其它不变动处仍用老桩号。
并就近在直线段选一个是整桩的老桩号为断链桩。
在同一断链桩上分别标明新老两种里程及相互关系。
例:某路线A在定测时,在AK2+处开始局部改线,老路线A、新改路线B各自经过一段连续里程后,新改路线B在BK3+处又与老路线A重合,此处老桩号为AK3+。
在这个重合点之后的直线段上有两个桩:AK3+660等同于BK3+,AK3+等同于BK3+440。
请问断链桩应选在何处AK3+660处此断链是长链还是短链是短链(短链米)如何写该桩的桩志和桩号断链桩BK3+=AK3+660(短链米)若该断链桩之后还有一处断链现象,且为长链米。
则新路终点AK8+500的实际连续里程是多少路线总长度=末桩里程+长链总和-短链总和=+米铁路测量公路测量断链短链长链字号:小断链指的是因局部改线或分段测量等原因造成的桩号不相连接的现象。
桩号重叠的称长链,桩号间断的称短链。
因局部改线或量距中发生错误等均会造成里程桩号与实际距离不相符,这种在里程中间不连续的情况叫“断链”。
凡新桩号比老桩号大(新路线比老路线长)的叫“长链”。
凡新桩号比老桩号小(新路线比老路线短)的叫“短链”。
所谓“断链处理”就是不牵动全线桩号,允许中间断链,而出现桩号不连续。
仅在改动处用新桩号,其它不变动处仍用老桩号。
并就近在直线段选一个是整桩的老桩号为断链桩。
在同一断链桩上分别标明新老两种里程及相互关系。
例:某路线A在定测时,在AK2+处开始局部改线,老路线A、新改路线B各自经过一段连续里程后,新改路线B在BK3+处又与老路线A重合,此处老桩号为AK3+。
交通部关于发布《公路工程基本建设项目设计文件编制办法》的通知【发文字号】[[87]交公路字10号【发布部门】交通部(已撤销)【公布日期】1987.01.12【实施日期】1987.05.01【时效性】失效【效力级别】部门规章交通部关于发布《公路工程基本建设项目设计文件编制办法》的通知((87)交公路字10号1987年1月12日)兹批准《公路工程基本建设项目设计文件编制办法》自一九八七年五月一日起实行。
原交通部一九七三年发布试行的《公路基本建设工程设计文件编制办法》及有关设计文件图表示例等同时废止。
希各有关单位在实践中注意积累资料,不断总结经验,将发现的问题和修改意见函告我部公路局,以便修订时参考。
附:公路工程基本建设项目设计文件编制办法第一章总则第1.0.1条本办法适用于新建和改建的公路工程基本建设项目。
对于公路养护的大、中修工程,可参照使用。
第1.0.2条公路工程设计文件是安排建设项目、控制投资、编制招标文件、组织施工和竣工验收的重要依据。
设计文件的编制,必须精心设计,贯彻国家有关方针政策,严格执行基本建设程序和有关标准、规范,保证设计文件的质量。
第1.0.3条设计中必须贯彻勤俭建国和因地制宜、就地取材的原则;结合我国经济、技术条件,吸取国内外先进经验,积极采用新技术、新材料、新设备、新工艺:节约用地,重视环境保护,注意与农田水利及其他建设工程的协调和综合利用,使设计的工程建设项目取得经济、社会和环境的综合效益。
第1.0.4条设计中必须充分进行方案比选,确定合理的设计方案。
对难以取舍、投资有较大影响的路线、大桥、隧道等方案,应以同等深度进行比较。
第1.0.5条设计单位应对设计质量负责。
设计文件经批准后,不得任意变更。
如确需变更,应按交通部现行的《公路工程基本建设管理办法》的规定办理。
第1.0.6条设计文件中工程定额的采用和概、预算的编制,应根据交通部现行的《公路工程概算定额》、《公路工程预算定额》和《公路基本建设工程概、预算编制办法》的规定办理。
第一篇总体设计1行车道:行车道是指供各种车辆纵向排列、安全顺适地行驶的公路带状部分。
2车道宽度: 指的是道路上供一列车辆安全顺适行驶所需要的宽度,包括设计车辆的外廓宽度和错车、超车或并列行驶所必需的余宽等。
3路基:指的是按照路线位置和一定技术要求修筑的作为路面基础的带状构造物。
4平曲线:指的是在平面线形中路线转向处曲线的总称,包括圆曲线和缓和曲线。
连接两直线间的线,使车辆能够从一根直线过渡到另一根直线。
5超高:指的是为抵消车辆在平曲线路段上行驶时所产生的离心力,在该路段横断面上设置的外侧高于内侧的单向横坡。
6缓和曲线:指的是平面线形中,在直线与圆曲线,圆曲线与圆曲线之间设置的曲率连续变化的曲线。
7纵坡:指的是路线纵断面上同一坡段两点间的高差与其水平距离之比,以百分率表示。
8坡长限制:指的是对较大纵坡坡段所限定的长度9竖曲线:在线路纵断面上,以变坡点为交点,连接两相邻坡段的曲线称为竖曲线。
竖曲线有凸形和凹形两种。
10荷载:1.指的是使结构或构件产生内力和变形的外力及其它因素。
2.习惯上指施加在工程结构上使工程结构或构件产生效应的各种直接作用,常见的有:结构自重、1楼面活荷载、屋面活荷载、屋面积灰荷载、车辆荷载、吊车荷载、设备动力荷载以及风、雪、裹冰、波浪等自然荷载。
11涵洞:指在水渠通过公路的地方,为了不妨碍交通,修筑于路面下的过路涵洞,让水从公路的下面流过再翻到地面上来,形状有管形、箱形及拱形等。
12明洞:指的是用明挖法修建的隧道。
常用于地质不良路段或埋深较浅的隧道。
明洞的结构类型,根据地形、地质、回填土状况而定,通常由顶部结构和边墙组成。
13边沟:指的是为汇集和排除路面、路肩及边坡的流水,在路基两侧设置的水沟。
14截水沟又称天沟,指的是为拦截山坡上流向路基的水,在路堑坡顶以外设置的水沟。
15排水沟:指的是将边沟、截水沟和路基附近低洼处汇集的水引向路基以外的水沟。
16过水路面:指的是通过平时无水或流水很少的宽浅河流而修筑的在洪水期间容许水流浸过的路面。
断链计算七星/mg聚会断链的处理一、先把断链搞清楚断链其实在道路路线中经常会遇到,甚至可以说没有遇到断链反而不正常,那么什么是断链,什么是长链,什么又是短链,可能还有很多现场测量人员还不十分熟悉。
1.断链的产生先来看看断链是怎么产生的。
断链,指的是因局部改线或分段测量等原因造成的桩号不连续的现象。
分段测量,这个很好理解,我曾经就遇到过,1999年在湖南沅陵,进行一条县道的改建勘测,总长45公里左右,分两支队伍同时测量,我所在的队伍测后面那一段,当时勘测起点就按老道路的桩号假定了一个起点桩号,很显然,这个假定的桩号肯定不会与前面那段道路测量的终点桩号正好一样(不然可以去买彩票了),这样就产生了断链,此处桩号不连续。
局部改线,怎么会发生局部改线呢,其实,这种情况大多会发生在勘测设计文件在评审后的修改上,专家在评审设计文件,会提出很多意见(体现专家的作用),有些意见就会说:某某路段半径要改大(或改小)一点,以便占用更少的农田;某某路段要向这个方向偏移一些,以减少填方数量;这段路线走这里不行,从村外绕过去。
得,专家的意见,若拿不出充足的理由来反驳,就乖乖地照做吧。
于是集合队伍,又开拔到现场,重新计算路线,打桩,测量,数据出来了,当调整的路段重新回到原设计的路线上时,桩号不连续了,设断链吧。
还有时候,当现场勘测人员现场拿不定注意,在某某路段选取了两个路线方案,测量对自己推荐一条路线方案,连续推算桩号过去,另一条作为比较线,推算桩号与正线汇合时,汇合点的桩号不连续,后来专家一评审,觉得比较线要好,就用它了(设计院怎么就这么背),得,断链又产生了。
还有一种情况,都不好意思讲,有一次我碰到了,就是,测量过的路线,回过头来突然发现某个交点的要素计算错误,导致桩号也算错了,有错就改啊,断链于是又产生了。
总而言之,言而总之,一条路线,不产生断链,基本可以说是不正常滴。
有人说了,既然断链是桩号不连续,那为什么不把断链后面的桩号重新推算,使它连续呢?不就解决了吗?这个问题的提出者,显然没有搞过路线勘测,先拖出去打……。
1桩号公路桩号沿着道路前进方向,起点处的桩号是0k+000,每隔一定距离(如100米)做1桩号标记,并在相应有需要的地方进行标记,但应以设计图纸上表明的为准。
施工前,对设计基础桩进行统一编号,以利于施工,号码不重复,且唯一。
例如:起点桩号K200+500,终点桩号K350+800 (K200+500~K350+800)意为:公路200公里处再过500米为开始处,直到350公里再过800米处的这段路。
(K为千米/公里)计算路长:350.800 - 200.500=150.300km还有k-0+100之类的情况,这种有负的情况,说明路是按两个方向分的,有一个是正方向,另一个则是反方向,类似坐标轴。
例如:规定k0+000为中庄编号,东面为正西面为负,东面一百米表示为k0+100,西面一百米则表示为k-0+100。
2“公路放线”是什么意思?放线工作就是将设计图纸的样放到实地,为下一步的征地拆迁工作的提供依据。
主要是恢复中线和放好边线,界定好公路的用地宽度。
放线工作做好后,进入征地拆迁工作。
正常情况下,招投标完成前,征地拆迁工作必须完成,以便于施工单位进场施工。
进入施工阶段需要多长时间主要是以招投标的进展情况来定,一般要2到3个月。
开工之后,施工员要想把房子立起来做的第一件事就是定位放线;所谓放线就是根据规划及设计出具的图纸及相关资料,通过经纬仪或全站仪把坐标从图纸上换到现实中来,定出2个坐标点后,根据这2个点放出建筑物四个角的具体位置,之后经过甲方与监理检查通过就算过关了。
放线工作就是定位放样出公路施工区域范围,复核所在工程的工程量。
放线工作结束是指已完成路线走向测定。
放线结束后就是征地拆迁、施工准备。
像这种情况应该马上就要进入施工阶段了。
3里程桩又称中桩,表示该桩至路线起点的水平距离。
如: K7+814.19 表示该桩距路线起点的里程为 7814.19m 。
分为整桩和加桩。
1、整桩。
一般每隔 20m 或 50m 设一个。
《道路勘测设计》重要知识点汇总三十二931.检查验收重点工程及特殊项目,在实测时需进行中间检查。
定测结束后,应由上级指派有关部门进行现场验收外业测量成果。
932.定测队的组成定测队一般分为选线组、测角组、中桩组、水平组、横断面组、地形组、调查组、内业组。
如果定线采用纸上定线方法进行,则此时可将选线组和测角组合并成放线组。
933.选线组的任务选线组也称大旗组,它是整个外业勘测的核心,其他作业组都是根据它所插定的路线位置开展测量工作的。
选线是道路定线的第一步,主要任务是实地确定中线位置。
其主要工作就是进行路线察看,并进一步确定路线布局方案;清除中线附近的测设障碍物;确定路线交点、转角并钉桩,选定曲线半径;会同桥涵组确定大、中桥位,会同内业组进行纵坡设计等工作;在越岭线地带,还需进行放坡定线工作。
934.选线组的分工及工作内容1)前点——放坡插点。
前点一般有1~2人担任(需要放坡时2人)。
前点的主要工作是:根据路线走向,通过调查、量距或放坡,确定路线的导向线,进一步加密小控制点,插上标旗(一般采用红白纸旗),供后面定线参考。
2)中点——穿线定点。
中点一般由2人担任。
主要工作是:根据相关技术标准,结合地形及其他条件,修正路线导向线,用花杆穿直线的办法,反复插试,穿线交点,并在长直线或在相邻两互不通视的交点间设置转点,最后选定曲线半径及其有关元素。
3)后点——测角钉桩。
后点可由1人担任。
主要工作是:用森林罗盘仪初测路线转角以供中点选择曲线半径用;钉桩插标旗;并给后面的作业组留下半径及其他有关控制条件的纸条。
935.测角组的任务测角组紧随选线组工作,其主要任务是:标定直线与修正点位;测角及转角计算;测量交点间距;平曲线要素计算;导线磁方位角观测及复核;经纬仪视距测量;交点及转点桩固定;作分角桩;测定交点高程,设置临时水准点;协助中桩组敷设难度大的曲线等工作。
为确保测设质量和进度,选线与导线测角组应紧密配合,相互协作。
断链指的是因局部改线或分段测量等原因造成的桩号不相连接的现象。
桩号重叠的称长链,桩号间断的称短链。
因局部改线或量距中发生错误等均会造成里程桩号与实际距离不相符,这种在里程中间不连续的情况叫“断链”。
凡新桩号比老桩号大(新路线比老路线长)的叫“长链”。
凡新桩号比老桩号小(新路线比老路线短)的叫“短链”。
所谓“断链处理”就是不牵动全线桩号,允许中间断链,而出现桩号不连续。
仅在改动处用新桩号,其它不变动处仍用老桩号。
并就近在直线段选一个是整桩的老桩号为断链桩。
在同一断链桩上分别标明新老两种里程及相互关系。
例:某路线A在定测时,在AK2+356.400处开始局部改线,老路线A、新改路线B各自经过一段连续里程后,新改路线B在BK3+426.200处又与老路线A重合,此处老桩号为AK3+641.600。
在这个重合点之后的直线段上有两个桩:AK3+660等同于BK3+444.600,AK3+655.400等同于BK3+440。
请问断链桩应选在何处?AK3+660处。
此断链是长链还是短链?是短链(短链215.400米)。
如何写该桩的桩志和桩号?断链桩BK3+444.600=AK3+660(短链215.4米)。
若该断链桩之后还有一处断链现象,且为长链65.4米。
则新路终点AK8+500的实际连续里程是多少?路线总长度=末桩里程+长链总和-短=8500.000+65.400-215.400=8350.000米。
断链及其处理在铁路和公路施工中,经常会出现断链一词。
那么,什么是断链呢?总的来说,在丈量过程中,出现桩号与实际里程不符的现象叫断链。
出现断链的原因较多,但主要指两种:一种是由于计算和丈量发生错误造成的;另一种则是由于局部改线、分段测量等客观原因造成的。
断链有“长链”和“短链”之分,当路线桩号长于地面实际里程时叫短链,反之则叫长链。
其桩号写法举例如下:长链:k3+110=k3+105.21 长链4.79 m短链:k3+157=k3+207 短链50m所有断链桩号应填在“总里程及断链桩号表”上,考虑断链桩号的影响,路线的总里程应为:路线总里程=终点桩里程-起点桩里程+Σ长链-Σ短链。
1桩号沿着道路前进方向,起点处的桩号是0k+000,每隔一定距离(如100米)做1桩号标记,并在相应有需要的地方进行标记,但应以设计图纸上表明的为准。
施工前,对设计基础桩进行统一编号,以利于施工,号码不重复,且唯一。
例如:起点桩号K200+500,终点桩号K350+800 (K200+500~K350+800) 意为:公路200公里处再过500米为开始处,直到350公里再过800米处的这段路。
(K为千米/公里)计算路长:350。
800 — 200.500=150.300km还有k—0+100之类的情况,这种有负的情况,说明路是按两个方向分的,有一个是正方向,另一个则是反方向,类似坐标轴。
例如:规定k0+000为中庄编号,东面为正西面为负,东面一百米表示为k0+100,西面一百米则表示为k-0+100.2“公路放线”是什么意思?放线工作就是将设计图纸的样放到实地,为下一步的征地拆迁工作的提供依据。
主要是恢复中线和放好边线,界定好公路的用地宽度。
放线工作做好后,进入征地拆迁工作。
正常情况下,招投标完成前,征地拆迁工作必须完成,以便于施工单位进场施工。
进入施工阶段需要多长时间主要是以招投标的进展情况来定,一般要2到3个月。
开工之后,施工员要想把房子立起来做的第一件事就是定位放线;所谓放线就是根据规划及设计出具的图纸及相关资料,通过经纬仪或全站仪把坐标从图纸上换到现实中来,定出2个坐标点后,根据这2个点放出建筑物四个角的具体位置,之后经过甲方与监理检查通过就算过关了。
放线工作就是定位放样出公路施工区域范围,复核所在工程的工程量。
放线工作结束是指已完成路线走向测定。
放线结束后就是征地拆迁、施工准备。
像这种情况应该马上就要进入施工阶段了。
3里程桩又称中桩,表示该桩至路线起点的水平距离。
如: K7+814。
19 表示该桩距路线起点的里程为 7814。
19m .分为整桩和加桩。
1、整桩。
一般每隔 20m 或 50m 设一个.2、加桩分为地形加桩、地物加桩、人工结构物加桩、工程地质加桩、曲线加桩和断链加桩。
断链的处理一、先把断链搞清楚断链其实在道路路线中经常会遇到,甚至可以说没有遇到断链反而不正常,那么什么是断链,什么是长链,什么又是短链,可能还有很多现场测量人员还不十分熟悉。
1.断链的产生先来看看断链是怎么产生的。
断链,指的是因局部改线或分段测量等原因造成的桩号不连续的现象。
分段测量,这个很好理解,我曾经就遇到过,1999年在湖南沅陵,进行一条县道的改建勘测,总长45公里左右,分两支队伍同时测量,我所在的队伍测后面那一段,当时勘测起点就按老道路的桩号假定了一个起点桩号,很显然,这个假定的桩号肯定不会与前面那段道路测量的终点桩号正好一样(不然可以去买彩票了),这样就产生了断链,此处桩号不连续。
局部改线,怎么会发生局部改线呢,其实,这种情况大多会发生在勘测设计文件在评审后的修改上,专家在评审设计文件,会提出很多意见(体现专家的作用),有些意见就会说:某某路段半径要改大(或改小)一点,以便占用更少的农田;某某路段要向这个方向偏移一些,以减少填方数量;这段路线走这里不行,从村外绕过去。
得,专家的意见,若拿不出充足的理由来反驳,就乖乖地照做吧。
于是集合队伍,又开拔到现场,重新计算路线,打桩,测量,数据出来了,当调整的路段重新回到原设计的路线上时,桩号不连续了,设断链吧。
还有时候,当现场勘测人员现场拿不定注意,在某某路段选取了两个路线方案,测量对自己推荐一条路线方案,连续推算桩号过去,另一条作为比较线,推算桩号与正线汇合时,汇合点的桩号不连续,后来专家一评审,觉得比较线要好,就用它了(设计院怎么就这么背),得,断链又产生了。
还有一种情况,都不好意思讲,有一次我碰到了,就是,测量过的路线,回过头来突然发现某个交点的要素计算错误,导致桩号也算错了,有错就改啊,断链于是又产生了。
总而言之,言而总之,一条路线,不产生断链,基本可以说是不正常滴。
有人说了,既然断链是桩号不连续,那为什么不把断链后面的桩号重新推算,使它连续呢?不就解决了吗?我们都知道,桩号是确定道路中线点的位置的表示,在路线平面参数已经确定的前提下,一个桩号可以唯一地表示路线中线上的一个点的位置。
道路勘测设计复习题一、填空1、现代交通运输由(铁路)、(道路)、(水运)、航空、管道等五种运输方式组成。
2、道路平面线形是由直线、(圆曲线)和(缓和曲线)组成或将之称为平面三要素。
3、《公路工程技术标准》JTG B01-2003根据(功能)和(适应的交通量)将公路分为五个等级。
4、汽车在公路上匀速行驶时,遇到的阻力一般有空气阻力、摩擦阻力和(惯性阻力)。
5、平面线形组合的基本型是按直线、(圆曲线)、(缓和曲线)、(圆曲线)、直线的顺序组合起来的线形形式。
6、设计速度是确定公路(几何形状)的最关键参数。
7、两个转向相同的相邻曲线间以直线形成的平面线形称为(同向)曲线,而两个转向相反的相邻曲线间以直线形成的平面线形称为(反向)曲线。
8、纵断面的设计线是由(直坡线)和(竖曲线)组成的。
9、山岭区选线布局有(沿河线)、(越岭线)、山脊线三种方式。
11、城市道路分为快速路、主干路、次干路、支路四类。
12、汽车行驶出现的纵向不稳定有纵向倾覆和纵向倒溜滑移两种情况。
14、平面线形组合类型是基本型、S形、卵形、凸形、C形、复合型、回头形曲线。
15、.纵断面设计线的两个基本线形要素是纵坡、竖曲线。
17、视距的类型分别有停车视距、会车视距、错车视距、超车视距。
19、展线的方式有自然展线、回头展线、螺旋展线三种。
20、实地放线常用的方法有穿线交点法、直接定交点法、坐标法三种。
25、.高速公路的设计标高一般取中央分隔带的外侧边缘高程。
27、无中间带的超高过渡方式有绕内边线旋转、绕中线旋转、绕外边线旋转。
30、纸上定线的方法有直线形定线法、曲线形定线法两种。
31、公路路线设计时,将路线分解为三类:平面、(横断面)、(纵断面),其中平面反映了路线的走向。
36、《标准》规定缓和坡段的纵坡应不大于( 3% ),其长度应不小于(最小坡长)。
37、将合成坡度控制在一定范围以内,目的是尽可能地避免(急弯)和(陡坡)的不利组合。
42、公路勘测设计的阶段可根据公路的性质和设计要求分为(初步设计)、(技术设计)和(施工设计)三种。
铁路线路⾥程断链设置和管理规定铁路线路⾥程断链设置和管理规定第⼀章⼀般规定第⼀条为加强铁路技术管理,规范铁路线路⾥程断链的设置和管理,确保⾏车安全,制定本规定。
第⼆条本规定适⽤于由铁路局负责固定设备管理、维护的铁路,其他开⾏总公司机车的合资或地⽅铁路线路⾥程断链设置和管理由铁路局商相关企业确定。
第三条铁路线路⾥程断链(以下简称断链)系指:因线路改造、复测等原因,使线路⾥程产⽣不连续的处所。
断链前后两⾥程之差⼩于实际长度时为长链,反之为短链。
双线及多线区段因曲线采⽤同⼼圆或改变线间距等设计产⽣的各⾏别线路长度构造差可忽略,不作为断链管理。
第四条新建铁路应将线路⾥程贯通为统⼀⾥程,由于单绕等原因必须设置断链时,不得设置长链。
新增⼆线全线开通前须贯通⾥程,并消除或减少断链设置处所。
第五条既有线复测、改造时,应消除或减少断链设置处第六条新建铁路不应设置负⾥程。
既有铁路线路起点位置在负⾥程时,应按数轴⽅式设置线路⾥程标志,公⾥标及百⽶标应在⾥程前加'号,以⼀1、⼀2·⼀··依次设置(如图1)。
⽂字书写⽅式为K⼀0+280。
K+第七条双线并⾏区段的⾥程位置应保持⼀致。
因设备改造等原因,双线并⾏区段同时出现断链时,断链位置应设在同⼀处第⼋条断链起、终点位置应设置在区间直线范围内,不得设置在车站(含线路所)、桥隧建筑物、曲线、平交道、信号机、分相区、负⾥程等设备范围内或设备处。
第九条断链⼀般应设置在整公⾥处,困难条件下可设在半公⾥或整百⽶(以下统称整百⽶)处。
第⼆章断链⾥程标设置及标注⽅法第⼗条长链(⼀)线路⾥程出现长链时,长链范围内须设置长链公⾥标和百⽶标。
长链标志的数字采⽤连续⾥程数值,公⾥标在数字后⾯缀以⼤写英⽂字母A,百⽶标在数字后⾯缀以⼩写英⽂字母a;⽂字书写长链⾥程时在⾥程后⾯缀以英⽂字母,如:觏19A+a、K218+7開a、K219A+100a。
(⼆)长链最后⼀个⾥程标志与下⼀个⾥程标志的距离⼩于30m时,该标志可不设置。
公路纵断面的组成形式
公路纵断面的组成形式主要是由一定坡度与有限长度的直坡段,以及具有一定半径的凹型和凸型竖曲线组成。
这些组成部分的细节如下:
1.上半部绘有线路纵剖面,横向表示线路的长度,竖向表示高程,包括设计坡度线、地面线以及车站、桥梁、隧道、涵洞等建筑物的符号和中心里程。
这部分主要用来绘制地面线和纵坡设计线,同时标注竖曲线及其要素、坡度及坡长(有时标在下部)、沿线桥涵及人工构造物的位置、结构类型、孔数和孔径等。
2.下半部分标注沿线桥涵及人工构造物的位置、结构类型、孔数和孔径;与道路、铁路交叉的桩号及路名;沿线跨越的河流名称、桩号、常水位和洪水位;水准点位置、编号和标高;断链桩位置、桩号及长短链关系等。
第一部分使用说明之勘阻及广创作第一章系统说明1.1 系统运行环境要求1.1.1 硬件环境主机CPU 主频内存剩余硬盘空间最低配置P3 533Mhz 64M 150M以上推荐配置P3 1Ghz以上256M 500M以上鼠标3键或2键鼠标一个显示器VGA、SVGA型号的黑色显示器,分辨率800×600以上。
1.1.2 软件环境适合中文版Windows2000专业版、Windows2000服务器版、Windows2003、WindowsXP和Windows Vista,不适合Windows NT。
要求将Windows系统的字体设置为小字体,否则对话框显示不全。
系统预装中文Office97或97以上版本AutoCAD2000或AutoCAD2002、2004、2005、2006版本。
注意:若使用Windows Vista系统装置勘察软件,内存的最低配置为512M。
1.2 GICAD的装置GICAD的装置界面全部中文化,运行光盘下的Setup.exe,按提示选择操纵即可完成装置。
运行“GICAD”文件夹下的Setup.exe时,弹出装置界面(如图1.2-1)。
注意:1. 装置数据库组件:如果是第一次在当前系统下装置GICAD软件,则必须首先装置“数据库组件”;2. 装置时不需要软件狗。
装置完成后,建议重启动计算机。
1.3 GICAD8装置后的子目录装置GICAD8后,将发生运行勘察所用到的可执行文件和下列子目录,子目录内容说明如下表。
注意:1. “粗差剔除”目录下的文件数据内容可以根据当地的实际情况修改,但修改时须遵循文件中说明的文件格式;2. “击数修正”目录下的各文件数据内容可以根据当地的实际情况修改,但修改时须遵循文件中说明的文件格式。
1.4 GICAD8卸载打开“控制面板”,双击“添加删除程序”,在弹出的对话框中选择“工程地质勘察CAD8.*”点“删除”,按弹出对话框提示选择操纵。
注意卸载过程中,将程序的数据库文件自动备份,并弹出备份提示信息。
公路铁路断链计算一、先把断链搞清楚断链其实在道路路线中经常会遇到,甚至可以说没有遇到断链反而不正常,那么什么是断链,什么是长链,什么又是短链,可能还有很多现场测量人员还不十分熟悉。
1.断链的产生先来看看断链是怎么产生的。
断链,指的是因局部改线或分段测量等原因造成的桩号不连续的现象。
分段测量,这个很好理解,我曾经就遇到过,1999年在湖南沅陵,进行一条县道的改建勘测,总长45公里左右,分两支队伍同时测量,我所在的队伍测后面那一段,当时勘测起点就按老道路的桩号假定了一个起点桩号,很显然,这个假定的桩号肯定不会与前面那段道路测量的终点桩号正好一样(不然可以去买彩票了),这样就产生了断链,此处桩号不连续。
局部改线,怎么会发生局部改线呢,其实,这种情况大多会发生在勘测设计文件在评审后的修改上,专家在评审设计文件,会提出很多意见(体现专家的作用),有些意见就会说:某某路段半径要改大(或改小)一点,以便占用更少的农田;某某路段要向这个方向偏移一些,以减少填方数量;这段路线走这里不行,从村外绕过去。
得,专家的意见,若拿不出充足的理由来反驳,就乖乖地照做吧。
于是集合队伍,又开拔到现场,重新计算路线,打桩,测量,数据出来了,当调整的路段重新回到原设计的路线上时,桩号不连续了,设断链吧。
还有时候,当现场勘测人员现场拿不定注意,在某某路段选取了两个路线方案,测量对自己推荐一条路线方案,连续推算桩号过去,另一条作为比较线,推算桩号与正线汇合时,汇合点的桩号不连续,后来专家一评审,觉得比较线要好,就用它了(设计院怎么就这么背),得,断链又产生了。
还有一种情况,都不好意思讲,有一次我碰到了,就是,测量过的路线,回过头来突然发现某个交点的要素计算错误,导致桩号也算错了,有错就改啊,断链于是又产生了。
总而言之,言而总之,一条路线,不产生断链,基本可以说是不正常滴。
有人说了,既然断链是桩号不连续,那为什么不把断链后面的桩号重新推算,使它连续呢?不就解决了吗?这个问题的提出者,显然没有搞过路线勘测,先拖出去打……。
我们都知道,桩号是确定道路中线点的位置的表示,在路线平面参数已经确定的前提下,一个桩号可以唯一地表示路线中线上的一个点的位置。
路线的桩号,一般情况下,主要是两种,一种是整20米的桩号,一种是曲线要素桩(ZH/HY/QZ/YH/HZ),道路勘测,就是放样出这些桩号的实际位置,再测量高程、横断面数据,可以说,每一个桩号及其相关的数据,无不渗透着勘测人员的心血。
再回过头看看前面那位,提出把断链之后的桩号重新推算,就意味着重新推算出的整20米桩和曲线要素桩,都要重新拉队伍到现场重新测过,实在是没有这个必要。
2.断链点的位置与标记先理解一下断链点这个名词,断链点就是新老桩号不连续的那个点。
一般来说,断链点之前的是改线后的新桩号(当然改线路段之前的桩号还是老桩号,原测量数据可继续利用),断链点之后的桩号则是老桩号(可利用原测量数据,直到又碰到另一段改线)。
断链点设在什么位置合适呢,这个我们施工人员不搞勘测可以不需要知道,但理解一下也不是坏事。
从前面讲断链的产生我们可以得出一个与此相关的结论:改线后,老桩号利用得越多越好。
因此,从我多年来勘测的经验来讲,断链点的设置位置一般有如下特点:(1)最好设在改线与老线正好相接的位置上;(2)绝对在直线上,有些就在HZ(YZ)点上,有设在曲线上的你找我(先声明,HZ/YZ点后面紧接着另一个曲线的不算啊)。
断链的标记,一般在平面图、直曲表、纵断面图等图表中均有表示,看几幅截图:这是平面图上的:这是纵断面图上的:这是直曲表上的:还有直曲表上这样表示的:断链点不管在哪里标记,始终要搞清楚断链的表示方法,均按类似这样的格式:K50+622.760 = K50+621.166。
很显然,这是一个等式,从数学的角度来看,等式显然不成立,不等于还差不多。
但是,这不是数学等式,它表示的是新老桩号的交汇点(即断链点)。
只要看懂了这个等式,就不管再标记什么长链、短链,长多少、短多少,不管在平面图、纵断面图上是否再有标记,一切都不重要了,换句话讲,你理解了这个等式,其它的你就可以自行确定了。
等式前面的桩号(搞设计的同志千万不要搞错了,前后是有区别的,等式的交换律在这里绝对不能起作用)表示的是改线段的结束桩号,等式后面的桩号是与之相接的老路线桩号。
换个角度理解,路线桩号推算到这里(等式前面的桩号),突然不连续了,突然以另一个桩号出现(等式后面的桩号),而这两个不相等的桩号,实地表示的则是同一个位置的点位(计算出来的坐标应该相等)。
3.长链与短链长链和短链是断链的两种类型,很多同志经常犯迷糊,碰到了要韵半天的神。
再来看断链等式,说是等式,其实两边的桩号绝对不会相等(相等就不是断链了),这样就会出现两种情况,一种是前面桩号大于后面桩号,另一种是前面桩号小于后面桩号。
先看第一种,前面桩号大于后面桩号,比如:K112+943.305 =K112+900.001,我们会发现:桩号有重复,比如前面我们桩号推算到了K112+943.305,又突然从K112+900.001开始,那么断链点之后从K112+900.001~ K112+943.305这一段桩号就和与断链点之前有重复的桩号。
这种情况,就称为长链,长多少呢,就是两桩号之差,43.304米,因此必然标记长链43.304米。
再看第二种,前面桩号小于后面桩号,比如:K115+309.227 =K115+320.001,我们会发现:桩号有空白,前面我们桩号推算到了K115+309.227,又突然从K115+320.001开始,那么从K115+309.227~ K115+320.001这一段桩号就不会出现。
这种情况,就称为短链,短的距离,同样是两桩号之差,10.774米,因此必然标记短链10.774米。
总结成一句简短的话,就是:桩号重叠为长链,桩号间断为短链。
记住了!实际应用中要特别注意长链,因为有桩号重叠,比如K112+943.305 = K112+900.001,会出现两个K112+920、两个K112+940重复的桩号,就一定要搞清楚了哪个是断链点之前的,哪个是断链点之后的。
而短链,因为桩号是间断的,中间会缺失部分桩号,不会出现重复桩号,实际应用中倒不会出现什么问题,只要别以为丢了桩到处找桩就行了。
二、交点定位与交点计算范围前面说明过每一条数据的格式:每个方框就是一个数据,共11个方框,其中第一个方框是交点定位的判别依据,我这里称之为交点定位临界点,其余10个方框是定义为矩阵Mat A的十个因子的,是交点的主要数据,其中前面八个数据意义非常明确,这里就不啰嗦了,而最后两个数据,一个是交点的计算起点桩号,一个是交点的计算终点桩号,这两个起终点桩号,就构成了交点计算范围。
这里,重点讲述交点定位临界点和交点计算范围,因为这对于后面断链的处理、卵形曲线的处理、单一直线的处理都有非常重要的作用。
1.交点定位临界点与交点定位桩号范围一般情况下(注意我说的是一般情况,没有断链、卵形曲线等特殊情况),交点定位临界点定义为下一交点的ZH点(或路段计算终点),当程序判定输入的桩号小于等于临界点时,就定位在了本交点上。
由于数据库程序每一条数据是将交点从小到大依次编写的,程序将顺序地从第一个临界点开始判别,因此实质上程序是判别当输入桩号大于前一临界桩号、小于等于本临界桩号时(这个范围称为交点定位桩号范围),才定位在本交点上。
因此,交点定位桩号范围一般是从本交点的ZH点到下一交点的ZH点,鉴于可能出现两曲线之间的直线段为0的复曲线,在输入定位桩号定位计算交点时,最好取交点曲线上的任一桩号。
2.交点计算范围所谓交点计算范围,是指利用当前的交点数据,可有效地计算出中桩坐标的桩号范围。
可以容易地得知,一般情况下,交点计算范围包括本交点的平曲线,以及本平曲线之前和之后的直线段(如果有的话)。
我们可以看出,根据交点计算范围的定义,相邻两交点曲线间若存在直线段,则该直线段则成为相邻两交点的重复计算范围,即既可在前一交点内计算,也可在后一交点内计算,并且均可计算出准确的结果。
定义了交点计算范围,当输入的桩号超过此范围时,程序会提示“KP OUT”,表示桩号超出范围,提示使用者注意。
因此,一定要准确地理解和设定交点计算范围,以免到了现场计算出错还不知道,切记切记。
三、断链的处理现在终于回到了正题,讲述ROAD-2程序进行断链的处理与计算,这实在没有办法,因为没有前面的铺垫,就没法讲断链的处理。
1.有断链时的交点定位与交点计算范围当存在断链时(这是特殊情况,不再是一般情况),交点定位临界桩号就有了一点小小变化。
断链之前的那个交点的定位临界点就不应选择下一交点的ZH点,而应选择断链点的桩号。
什么,断链点有两个桩号?废话,当然用等号前面的那个桩号了!而交点的计算范围,则不再遵循从上一交点的HZ点开始,至下一交点的ZH点结束的规定,而改为:(1)对于断链点之前的交点,交点计算范围从上一交点的HZ点开始,至断链点结束(桩号为改线桩号,即等式之前的那个桩号);(2)对于断链点之后的交点,交点计算范围则从断链点开始(桩号为老桩号,即等式之后的那个桩号),至下一交点的ZH点结束。
如此,数据库子程序的编写就OK了,当然,这还只是断链处理过程中第一个注意事项,重要的还在后面的程序操作上。
2.工程实例(感谢校友曾令武提供工程实例)根据某高速公路的直曲表,在13公里范围内有一长链和一短链两个断链,非常典型,就用它了。
.直曲表太大,只好拆成两半,不然字就看不清了,请各位见谅。
3.数据库文件ROAD-DATA2的编写编写数据之前,我们先仔细看一下,容易看出,第一个断链点K112+943.305 = K112+900.001在JD59和JD60之间的直线段内,而第二个断链点K125+309.227 = K125+320.001在JD65和JD66之间的直线段内。
因只研讨断链,我们只编写了这四个交点的数据(省略了中间六个交点的数据),编写时为操作方便采用了简化坐标和简化桩号。
数据库子程序中,红色字体均是断链相关的桩号,编写时一定要结合前面的讲述编写准确。
计算时,记得要把ROAD-2程序第二行调用的数据库子程序名称改为“ROAD-DATA2”。
4.验证与应用示例首先看第一个断链点K112+943.305 = K112+900.001,既然这两个桩号表示的是同一个点,那么计算出来的平面坐标应该相等,我们用计算器算一下看,先算等式左边的桩号K112+943.305,它应该在JD59的计算范围内。
.退出程序,再次执行,计算等式右边的桩号K112+900.001,它应该在JD60的计算范围内。
..由以上验证计算可看出,断链点K112+943.305和K112+900.001两个桩号的坐标计算结果相同,均为X=17412.741,Y=54373.675。