上海长江隧道项目技术总结最新版
- 格式:doc
- 大小:7.46 MB
- 文档页数:50
上海长江隧道上海长江隧道,位于中国上海市,是连接长江两岸的重要交通通道之一。
长江作为亚洲最长的河流,承载着巨大的水运交通和经济流量。
随着上海市经济的快速发展,长江隧道的建设成为必然的选择,为上海市的社会经济发展提供了重要保障。
长江隧道的建设历程可追溯到20世纪50年代,当时上海市的经济发展已经达到了一个新的高峰,并且长江两岸的交流和合作也愈发密切。
为了解决长江交通的拥堵问题,上海市政府决定兴建长江隧道。
经过长时间的筹备和设计,长江隧道于1965年开始动工,历经多年的艰苦施工,最终于1980年竣工通车。
长江隧道总长约为7.6公里,是当时中国最长的公路隧道之一。
它由上下两层组成,上层为4车道的双向行车道,下层则是为了缓解长江水上交通而建设的两个运河。
相对于其他的桥梁和渡口,长江隧道的建设更加节省了时间和空间,极大地方便了人们的出行。
长江隧道的施工过程异常复杂和困难。
首先,地质条件十分复杂,隧道的建设面临着软黄土、硬壁岩、水下沉积物等一系列的挑战。
施工过程中,工程师们采用了先进的技术设备和方法,如隧道盾构、爆破挖掘等来应对这些挑战。
其次,长江隧道的建设对环境和生态保护也提出了很高的要求。
工程师们采取了一系列的措施,如水下噪声隔离、水下生物保护等来降低对长江生态系统的影响。
长江隧道的建设不仅大大提升了上海市的地区交通能力,也对上海市的经济发展起到了重要的推动作用。
首先,长江隧道的建成缩短了南北两岸的距离,提高了交通的通畅性和效率,方便了人们的出行和物资的运输。
其次,长江隧道是上海市高速公路网的重要组成部分,连接了上海市内外的高速公路,促进了上海市与其他城市之间的合作和交流。
这对于上海市乃至整个长三角地区的经济发展都具有重要意义。
长江隧道的建设对于展示中国工程建设的实力和技术水平也具有重要意义。
长江隧道作为当时中国最长的公路隧道之一,引进了许多先进的隧道建设技术和设备,提升了中国的隧道工程建设水平。
随着长江隧道的竣工,中国的隧道建设也进入了一个新的时代,标志着中国工程建设的水平已经达到了国际领先水平。
2024年铁路房建工程总结参考2024年,是铁路房建工程发展的重要里程碑。
在这一年里,铁路房建工程取得了显著的进展和成就。
为了更好地总结工程进展和经验教训,以及为未来的工程提供参考,特撰写此总结报告。
一、工程总体概述2024年,铁路房建工程在全国范围内进行了大量的施工和工程建设。
在工程总体概述方面,可简述如下:1.1 工程项目总数:2024年,共有XX个铁路相关的建筑项目在全国范围内进行,其中包括XX辆高铁车辆基地、XX座旅客列车站和XX条铁路隧道等。
1.2 施工进展情况:2024年,铁路房建工程中的大部分项目取得了较为良好的施工进展。
其中,有XX个项目已经完工,占总工程项目数的XX%;有XX个项目正在施工中,占总工程项目数的XX%;还有少数项目存在一定的施工延误和困难,需下一阶段重视解决。
1.3 技术创新与应用:2024年,铁路房建工程在技术方面取得了一些创新性的进展,如采用XX技术改进施工方法、引入XX设备提高工程效率等。
这些技术的创新和应用,为未来的工程建设提供了宝贵的经验。
二、工程成果与亮点在2024年的铁路房建工程中,取得了一系列的成果和亮点。
这些成果不仅为铁路发展作出了贡献,还提升了国家基础设施建设的水平。
以下是其中的几个亮点:2.1 高铁车辆基地建设2024年,共有XX辆高铁车辆基地建设完工,其中包括XX个大型维修厂和XX个停车场。
这些高铁车辆基地的建设,为高速铁路的运行和维护提供了有力保障,提升了铁路的运营效率和安全性。
2.2 旅客列车站改造和新建2024年,全国范围内进行了XX座旅客列车站的改造和新建工程。
这些工程既提高了旅客列车站的运营能力,又改善了旅客的出行体验。
同时,还有部分站点的建筑设计突出了地域特色和文化特点,丰富了旅客列车站的艺术氛围。
2.3 铁路隧道施工2024年,铁路隧道施工取得了显著进展。
全国范围内共有XX条铁路隧道施工完工,其中包括长江隧道、黄山隧道等重大工程。
上海长江隧桥工程B5标施工总结中交二航局杨志德李宗平曲洪春一、工程概况1.1、地理位置上海崇明越江通道工程位于上海市东部,由南港隧道工程和北港桥梁工程组成,总长25.5km,是目前世界上最长的隧桥结合工程。
上海崇明越江通道的建成不仅有利于完善上海市干线公路网,实现长江下游公路过江通道的合理布局;加强上海、崇明县的交通与经济联系,促进苏南、苏北和江南、江北社会经济的均衡发展;而且有利于增强上海的经济辐射作用,促进我国东部沿海地区的社会经济发展以及区域之间的经济交流和合作;满足日益增长的过江交通量需求;减少对长江黄金航道的干扰,充分发挥长江航运优势,对于区域经济发展具有举足轻重的作用。
1.2、自然条件1.2.1、地形、地貌桥位区地处上海市东北部长江南支的北港中段,两岸长兴岛、崇明岛陆域区地势均较平坦,但分布有较多的明浜和鱼塘,长兴岛地面标高约 2.6~2.8m,大堤高程约 5.8m;崇明岛地面标高约2.3~4.6m,大堤高程约5.9m。
水域部分由于受径流和潮流的作用水下地形复杂,北塔水域江底呈现南北两个水道,南水道宽约 4.2公里,呈宽状“U”字型,水深16~18m,江底略有起伏,幅度约3~4m;北水道宽约800m,最大水深约16m。
江堤外普遍分布有潮滩,宽度约在100~200m。
水下砂体较多,在近崇明岛北港北侧分布有一宽约 2.7公里的暗砂(堡镇砂),砂体呈现NW-SE走向,与长江径流方向基本一致,砂体表面较平,最浅处水深仅几米,落潮时已露出水面。
桥位区地貌类型陆域和近岸处为河口、砂嘴、砂岛和潮滩地貌,水域为河床、江心暗砂地貌。
主通航孔区位于北港南水道,属于河床、江心暗砂地貌。
6个墩位处水下泥面较平坦,水深基本相似,泥面标高-10.1~-12.7m。
1.2.2、水文条件上海长江大桥场区位于长江口,河床宽而浅,暗砂众多,砂体呈流动状,河势多变,水域和航道不稳定。
在徐六径以下,长江口呈三级分岔四口入海的格局。
上海隧道科技馆参观心得感悟上海隧道科技馆,一座集科普、教育、展示于一体的专业性科技馆,为我们揭开了隧道工程领域的神秘面纱。
在这里,我感受到了科技的力量,也对隧道建设者们充满了敬意。
以下是我在参观上海隧道科技馆后的心得感悟。
一、震撼的隧道工程走进上海隧道科技馆,首先映入眼帘的是一个个栩栩如生的隧道模型。
这些模型展示了我国隧道工程的发展历程,从早期的手挖肩挑,到现在的机械化、自动化施工,无不体现出我国隧道建设技术的飞速发展。
尤其是上海长江隧道、上海外滩隧道等著名工程,让我感受到了隧道工程的震撼。
二、严谨的施工工艺在参观过程中,我了解到隧道工程不仅仅是一项技术活,更是一项严谨的工艺。
从地质勘探、设计施工,到隧道支护、防水措施,每一个环节都关系到隧道的安全与稳定。
科技馆内的实物展示和互动体验,让我对隧道施工工艺有了更加直观的认识。
三、无私的奉献精神在隧道科技馆,我了解到许多隧道建设者们的感人事迹。
他们为了国家基础设施建设,甘愿深入地下,冒着生命危险,奋战在施工一线。
这种无私奉献的精神让我为之动容,也让我对隧道建设者们充满了敬意。
四、环保与可持续发展随着我国城市化进程的加快,隧道工程在解决交通拥堵、保护生态环境等方面发挥着重要作用。
上海隧道科技馆展示了隧道工程在环保和可持续发展方面的成果,如绿色施工、节能照明等。
这让我认识到,隧道工程不仅仅是简单的土木工程,更是与环境保护息息相关的事业。
五、科技创新引领未来在科技馆内,我还看到了许多先进的隧道施工设备和技术。
如盾构机、3D 打印隧道模型等,它们代表着隧道工程领域的最新科技成果。
我相信,在科技创新的引领下,我国隧道建设事业将取得更加辉煌的成就。
总结:参观上海隧道科技馆,让我对隧道工程有了更加全面的认识,也让我为我国隧道建设事业的发展感到自豪。
此次参观,不仅拓宽了我的视野,更让我感受到了科技的力量和建设者们的奉献精神。
隧道工程亮点总结汇报材料隧道工程亮点总结汇报材料隧道工程在交通建设中扮演着重要角色,其设计、建设和运营都直接关系着城市的交通流畅和发展。
下面将就近期的隧道工程亮点进行总结汇报,以促进交通建设的发展。
一、设计创新亮点1. 隧道环境仿真设计:通过利用先进的建模和仿真技术,可以对隧道内部环境进行虚拟设计,包括照明、通风、消防等方面。
这种设计方法可以提前发现和解决潜在的问题,提高隧道环境的可靠性和舒适性。
2. 垂直通风系统:传统隧道通风系统会造成能源浪费和空气污染。
而采用垂直通风系统,通过利用自然气流和风能,能够有效地达到通风效果,减少能源消耗,降低污染排放。
3. 隧道灯光设计:利用先进的照明技术,通过柔和的灯光和色彩的组合,可以营造出更安全、舒适的行车环境。
此外,还可以利用灯光进行视觉引导,提高驾驶员的注意力和反应能力。
二、建设管理亮点1. 施工模拟与优化:通过虚拟现实技术,可以对隧道施工过程进行模拟和优化。
这样可以提前发现施工难点和风险,进行科学合理的施工计划,提高施工效率和质量。
2. 施工机械的自动化和智能化:利用先进的机械设备和控制技术,可以实现隧道施工机械的自动化和智能化。
这样可以减少人工操作的风险和劳动强度,提高施工效率和质量。
3. 施工和运维信息化系统:通过建设信息化系统,可以实现施工和运维工作的全过程的在线监控和管理,提高工作的透明度和效率。
此外,还可以通过数据分析和预测,进行风险评估和预警,提前解决潜在问题。
三、运营优化亮点1. 交通运行监测系统:通过安装传感器和监测设备,可以对隧道内部的交通流量、车速、空气质量等进行实时监测和评估。
这样可以实现对交通运行情况的精细化管理和调控,优化车流分配和路况导航,提高交通运行效率。
2. 智能化系统的应用:借助物联网和人工智能技术,可以实现对隧道设施和设备的自动识别、监控和管理。
例如,通过智能监控摄像头进行安全监控,通过智能应急照明系统进行灯光控制等。
上海长江隧道上海长江隧道,又称长江隧道,是连接上海市区和浦东新区的重要交通工程之一,也是中国首座长江沉管隧道。
隧道全长约6.7公里,分为南北两条隧道。
南隧道用于车辆通行,北隧道用于人行及自行车通行。
长江隧道于2009年建成通车,极大地方便了长三角地区的车辆通行和交通连接。
历史背景上海长江隧道的建设源于上世纪90年代初期上海市交通发展的需求。
当时,长江两岸之间的交通主要依赖于轮渡交通,交通拥堵、效率低效等问题日益突出。
为解决这一问题,上海市政府提出了修建一座连接浦东新区和市区的长江隧道的设想。
经过多年规划和筹备,长江隧道于2006年正式开工建设。
建设过程长江隧道的建设可以说是一项巨大的工程。
由于长江水深大、潮汐变化大等因素,隧道的建设有着很高的技术难度。
为了建设长江隧道,工程团队采用了沉管隧道的建设方式。
先制作好沉管,然后运输到现场,沉入江底,最终完成隧道的建设。
隧道特点上海长江隧道采用了先进的交通管理系统,包括了智能交通管理系统、监控系统等,确保隧道内的交通运行安全。
隧道通道宽敞,设置了应急通道和安全设施,以确保在紧急情况下有序疏散车辆和人员。
隧道运营长江隧道通车后,成为了上海市区和浦东新区之间重要的交通纽带。
每天都有大量的车辆和行人通过这座隧道,为长三角地区的交通发展提供了重要的支持。
长江隧道的运营已经持续了多年,成为了上海市区交通网的重要组成部分。
未来展望随着上海市区交通的不断发展,长江隧道也将继续发挥重要的作用。
随着技术的不断进步,隧道的管理和运营也将更加智能化和高效化。
未来,长江隧道有望成为更便捷、更安全、更高效的交通通道,为上海市民和长三角地区的居民提供更好的出行体验。
以上是关于上海长江隧道的简要介绍,这座隧道不仅是一项交通工程,更是连接城市和地区的纽带,对于上海乃至整个长三角地区的发展都具有重要意义。
希望随着时光的推移,长江隧道能够持续发挥其作用,为城市的发展和人民的生活带来更多便利和安全。
隧道施工小结(优秀范文5篇)第一篇:隧道施工小结一、开挖1.暗洞开挖欠挖,导致断面尺寸不足,挖方量直接就少了。
2.超挖不按要求回填, 超挖回填片石更有甚者有编织袋装洞碴回填3.开挖过程中设计的预留沉降量一点都没有开挖,到二次衬砌时到处是欠挖。
4.加大进尺。
可增大一次开挖长度,减小工序交接次数。
现场监管小结:挖方量可以从出渣量及运输车次估算,也可以用尺子量固定一部位,算出进尺长度。
二、非设计变更1.双侧壁导坑开挖变成了三台阶七步开挖,或者台阶法,变成全断面也有。
2.仰拱填充与仰拱同时施工。
3.仰拱半幅施工,没有仰拱栈桥。
现场监管小结:施工过程中,及时核对围岩等级和地下水状况,可根据实际情况及时上报,以便修正。
三、工字钢1.工字钢的间距设计为60cm,实际施工中能按间距80cm的就不错了。
2.同样的一种工字钢从b换成a,I20的变成I18的,并且工字钢的厚度有猫腻,不是长度有问题,就是在腹扳的厚度做文章。
3.工字钢长度不按照设计长度做,一般工字钢的腿部都是悬空的。
4.工字钢有些是用没两根钢筋做的,然后用混凝土喷上,看了还以为是真的工字钢。
5.纵向连接钢筋能省就省了,连接板就是从钢板上量一个大致尺寸,切割下来,大致位置钻个眼就算完成了,根本没有什么橡胶垫板,象混凝土垫块一类的东西,也就走走形式,基本没用过。
现场监管小结:工字钢这个环节需要经常到钢筋加工场检查,不允许不合格的进洞,在其加工好后,可要求其试拼,检验尺寸,在符合允许误差后,方可使用。
四、格栅刚架1.格栅加工制作粗糙,格栅架立的单间距严重超标,连接筋搭接长度不够,降低安装和加工时间。
2.一榀钢架设计是拱顶拱墙7个单元,现在倒好,一般给你来4个单元组成,还把连接板留在拱顶处,让受力最大的地方设成了接头,能给他们省不少事,仰拱的钢架意思一下,设几榀就不错了。
3.间距超标,60cm的拉大成80cm,80cm的拉大成1.2m,1m的成了1.5m,还有用两根钢筋搭成个拱架的样子,然后喷射混凝土,把没有做的格栅喷出来,看上去和真的一样,其实根本就是两根钢筋在那立着,一点支护的作用都不起。
隧道工作总结7篇(经典版)编制人:__________________审核人:__________________审批人:__________________编制单位:__________________编制时间:____年____月____日序言下载提示:该文档是本店铺精心编制而成的,希望大家下载后,能够帮助大家解决实际问题。
文档下载后可定制修改,请根据实际需要进行调整和使用,谢谢!并且,本店铺为大家提供各种类型的经典范文,如工作计划、工作总结、心得体会、报告大全、合同协议、规章制度、应急预案、教学资料、作文大全、其他范文等等,想了解不同范文格式和写法,敬请关注!Download tips: This document is carefully compiled by this editor. I hope that after you download it, it can help you solve practical problems. The document can be customized and modified after downloading, please adjust and use it according to actual needs, thank you!Moreover, our store provides various types of classic sample essays, such as work plans, work summaries, insights, report summaries, contract agreements, rules and regulations, emergency plans, teaching materials, essay summaries, and other sample essays. If you want to learn about different sample formats and writing methods, please pay attention!隧道工作总结7篇一篇优秀的工作总结是可以让领导看到你的工作能力的,写工作总结,从而提高自己的工作水平和思想觉悟,下面是本店铺为您分享的隧道工作总结7篇,感谢您的参阅。
隧道工程亮点总结汇报范文隧道工程是一项复杂而又关键的工程,为了保证工程的顺利进行和质量的保障,工程项目需要做好亮点总结和汇报。
下面是一个关于隧道工程亮点总结汇报的范文,希望对您有所帮助。
隧道工程亮点总结汇报尊敬的领导:我代表项目部向您汇报我项目的隧道工程亮点总结。
自项目开工以来,我们项目部始终以安全、高效、质量为核心,以创新为动力,在复杂的工程环境中克服困难,取得了可喜的进展。
一、创新设计在隧道工程设计方面,我们采用了创新的设计理念和先进的技术手段,保证了工程的安全性和高效性。
我们充分研究了地质条件、水文地质特点和隧道通风等因素,在设计中采用了先进的隧道结构形式和施工方法,确保了隧道的稳定性和安全性。
同时,我们还引入了智能监测系统和BIM技术,实现了对隧道工程全过程的实时监控和管理,为后续的施工和维护提供了有力的支持。
二、施工技术创新在施工技术方面,我们项目部紧跟行业发展的步伐,大胆尝试新技术、新材料。
例如,在隧道掘进施工中,我们引入了盾构机技术和先进的隧道模板系统,大大提高了施工效率和质量。
同时,我们还针对施工过程中的难点和瓶颈问题,开展了钻孔爆破技术和地面注浆技术等研究,取得了令人瞩目的效果。
这些技术的应用不仅提高了施工效率,还有效减少了对环境的影响,体现了我们项目部在可持续发展方面的责任心。
三、质量管理创新质量是工程建设的生命线,我们项目部一直将质量作为第一要务。
通过实施ISO9001质量管理体系,并结合项目实际情况,我们制定了详细的工作程序和操作规范,确保了工程施工过程中每个环节的质量控制。
同时,我们还加强了对施工人员的培训和技术指导,提高了他们的工作技能和认识,确保了施工质量的稳定和可靠。
四、安全管理创新隧道工程是高风险工程,我们项目部始终把安全放在首位。
通过建立完善的安全管理体系,开展安全培训和技能比武,加强现场巡查和监控,采用多种安全措施和防范手段,坚决遏制事故的发生。
在施工过程中,我们严格执行安全操作规程,确保每位施工人员的生命安全和身体健康。
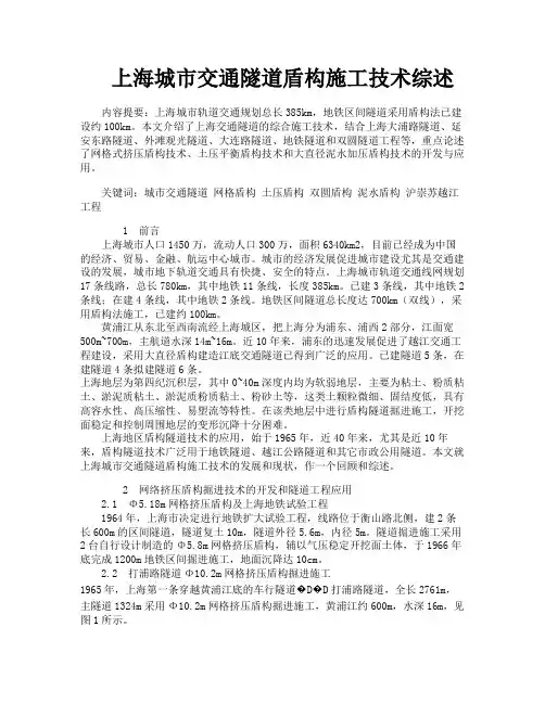
上海城市交通隧道盾构施工技术综述内容提要:上海城市轨道交通规划总长385km,地铁区间隧道采用盾构法已建设约100km。
本文介绍了上海交通隧道的综合施工技术,结合上海大浦路隧道、延安东路隧道、外滩观光隧道、大连路隧道、地铁隧道和双圆隧道工程等,重点论述了网格式挤压盾构技术、土压平衡盾构技术和大直径泥水加压盾构技术的开发与应用。
关键词:城市交通隧道网格盾构土压盾构双圆盾构泥水盾构沪崇苏越江工程1 前言上海城市人口1450万,流动人口300万,面积6340km2,目前已经成为中国的经济、贸易、金融、航运中心城市。
城市的经济发展促进城市建设尤其是交通建设的发展,城市地下轨道交通具有快捷、安全的特点。
上海城市轨道交通线网规划17条线路,总长780km,其中地铁11条线,长度385km。
已建3条线,其中地铁2条线;在建4条线,其中地铁2条线。
地铁区间隧道总长度达700km(双线),采用盾构法施工,已建约100km。
黄浦江从东北至西南流经上海城区,把上海分为浦东、浦西2部分,江面宽500m~700m,主航道水深14m~16m。
近10年来,浦东的迅速发展促进了越江交通工程建设,采用大直径盾构建造江底交通隧道已得到广泛的应用。
已建隧道5条,在建隧道4条拟建隧道6条。
上海地层为第四纪沉积层,其中0~40m深度内均为软弱地层,主要为粘土、粉质粘土、淤泥质粘土、淤泥质粉质粘土、粉砂土等,这类土颗粒微细、固结度低,具有高容水性、高压缩性、易塑流等特性。
在该类地层中进行盾构隧道掘进施工,开挖面稳定和控制周围地层的变形沉降十分困难。
上海地区盾构隧道技术的应用,始于1965年,近40年来,尤其是近10年来,盾构隧道技术广泛用于地铁隧道、越江公路隧道和其它市政公用隧道。
本文就上海城市交通隧道盾构施工技术的发展和现状,作一个回顾和综述。
2 网络挤压盾构掘进技术的开发和隧道工程应用2.1 Φ5.18m网格挤压盾构及上海地铁试验工程1964年,上海市决定进行地铁扩大试验工程,线路位于衡山路北侧,建2条长600m的区间隧道,隧道复土10m,隧道外径5.6m,内径5m。
珠江隧道建设方面总结汇报珠江隧道建设方面总结汇报珠江隧道建设自从2009年启动以来,经过多年的规划和建设,于2022年顺利完工,成为世界上最长的海底公路隧道。
下面将对珠江隧道建设的背景、建设过程和成果进行总结汇报。
一、背景作为中国第三大城市广州的珠江三角洲城市群的核心区域,广州与其周边城市之间的交通联系一直是制约着珠江三角洲地区经济发展的重要因素之一。
随着珠江三角洲城市群的快速发展和人口的增加,原有的桥梁和渡口已经无法满足越来越庞大的交通需求。
因此,建设一条连接广州与珠江三角洲城市群的高效便捷的交通通道成为了迫切的需求。
二、建设过程1. 规划和设计阶段:珠江隧道建设在规划和设计阶段就面临着多个挑战,如地质条件、水文条件、环保问题等。
为了确保隧道的安全和可靠性,工程团队进行了大量的勘探和研究工作,制定了详细的规划和设计方案。
同时,考虑到项目的巨大投资和长期运营成本,也进行了经济和可行性研究。
2. 施工阶段:隧道的施工是一项复杂而艰巨的任务。
首先,为了保证隧道的稳定性和安全性,需要进行大量的挖掘和支护工作。
为了应对海底地质条件的不确定性,工程团队采用了多种先进的施工技术和设备,如隧道掘进机、封闭式登船桩等。
在施工过程中,工程团队严格按照设计方案进行操作,确保施工质量和安全。
3. 竣工阶段:2022年,珠江隧道建设顺利竣工,并投入使用。
在竣工阶段,进行了各项验收工作,包括结构安全性、通行便利性和环境保护等方面的检查。
同时,还进行了相关系统的调试和优化,确保隧道的正常运行和服务质量。
三、成果1. 方便快捷:珠江隧道的建设大大缩短了广州与珠江三角洲城市群之间的交通时间,提高了珠江三角洲地区的互联互通程度。
居民和游客可以更方便快捷地出行,促进了经济的发展和区域的一体化。
2. 物流提升:随着交通的便利,物流运输也得到了极大的改善。
隧道的开通为物流企业提供了更快、更稳定的货运通道,提高了物流效率,降低了运输成本。
隧道施工技术总结_铁路线路工技师技术总结本次隧道施工工程是我作为铁路线路工技师参与的第一个大型项目,通过与项目组的合作和努力,取得了较为显著的成果,现将施工技术总结如下:一、隧道施工前期准备工作1. 详细了解工程图纸和设计要求,确定施工方法和工艺流程,并编制施工方案,确保施工的合理性和安全性。
2. 对施工现场进行综合勘探和测量,了解地质情况、地下水位等,以便根据实际情况调整施工方案。
3. 确定施工设备和材料的采购计划,确保施工过程中所需的设备和材料及时到位。
二、隧道施工工艺1. 隧道开挖:根据地质情况和设计要求,采用爆破和机械开挖相结合的方法进行隧道开挖,确保施工的快速、安全和高效。
2. 支护工程:根据隧道开挖的进度和地质条件,采用不同的支护措施,包括喷射混凝土支护、钢支撑、锚杆支护等,确保隧道的稳定和安全。
3. 固结加固:在隧道开挖和支护工程完成后,对洞内进行固结加固,采用喷射混凝土或加固灌浆等方法,提高洞内的强度和稳定性。
4. 隧道衬砌:根据设计要求,采用预制衬砌和现场浇筑衬砌相结合的方式进行隧道衬砌,确保隧道的平整和光滑。
5. 排水工程:根据地下水位和地质条件,设置合理的排水系统,确保施工现场的排水畅通,防止水灾事故的发生。
三、施工安全管理1. 制定合理的施工安全管理方案,包括施工现场的安全警示标志、安全防护设施等,确保施工人员的人身安全。
2. 组织施工人员参加安全培训,提高施工人员的安全意识和技能,防止安全事故的发生。
3. 严格按照施工方案和安全要求进行施工,监督施工人员遵守施工规章制度,杜绝违章作业行为。
4. 加强现场巡查和监督,及时发现和解决施工中的安全隐患,确保施工过程的安全和顺利进行。
四、施工质量控制1. 制定施工质量管理计划和质量验收标准,明确施工过程中的质量要求和验收标准。
2. 对施工材料和设备进行严格的检验和验收,确保施工所使用的材料和设备的质量合格。
3. 加强对施工工艺和施工过程的控制,确保施工的质量和进度达到设计要求。
摘要:通过本次隧道认知实习,我对隧道工程的基本概念、施工工艺、安全措施等方面有了更为深入的了解。
以下是我对实习过程中的所见、所闻、所感进行的总结。
一、实习背景本次隧道认知实习是在我国某大型隧道工程项目部进行的,为期一周。
实习期间,我有幸参观了隧道施工现场,学习了隧道工程的基本知识,并参与了部分施工环节。
二、实习内容1. 隧道工程的基本概念通过实习,我了解到隧道工程是一种修建在地下的工程建筑物,主要供车辆、行人、水流及管线等通过。
隧道工程分为地下铁路隧道、公路隧道、水工隧道等,广泛应用于交通运输、城市建设等领域。
2. 隧道施工工艺实习期间,我参观了隧道施工现场,了解了隧道施工的基本工艺。
主要包括:隧道开挖、支护、衬砌、排水、通风等环节。
其中,隧道开挖采用钻爆法、掘进机法等;支护有锚杆、喷射混凝土、钢架等;衬砌有喷锚支护、预制混凝土衬砌、现浇混凝土衬砌等。
3. 隧道安全措施隧道施工过程中,安全问题至关重要。
实习期间,我了解到隧道施工安全措施主要包括:施工人员安全教育、施工现场安全管理、机械设备安全管理、应急救援等。
同时,我还学习了隧道施工中常见的安全事故类型及预防措施。
4. 隧道机电设施隧道机电设施主要包括照明、通风、排水、通信、监控等。
实习期间,我参观了隧道内的照明设备、通风设备、排水设备等,了解了它们的工作原理及作用。
三、实习感悟1. 增强了对隧道工程的认识通过本次实习,我对隧道工程有了更为全面的认识,包括隧道工程的基本概念、施工工艺、安全措施等方面。
2. 提升了实践能力实习过程中,我积极参与施工环节,如测量、开挖、支护等,提升了我的实践能力。
3. 增强了团队协作意识在实习过程中,我与同事们共同完成了各项任务,增强了团队协作意识。
4. 体会到安全生产的重要性实习期间,我深刻体会到安全生产的重要性,时刻保持警惕,确保自身及他人安全。
四、总结本次隧道认知实习让我受益匪浅,不仅加深了我对隧道工程的认识,还提升了我的实践能力和团队协作意识。
中国最长隧道的调研报告的总结近年来,我国公路建设进入了新的发展阶段,交通基础设施建设加快。
与此同时,城市地铁的不断修建也使我国大城市与地区间的交通距离大大缩短,改善了人们的出行环境,并提升了社会资源的利用率。
据中国铁路总公司统计:2009年铁道部完成铁路投资1300亿元,预计2015年将达到1万亿人民币。
铁路建设将为经济增长提供强有力的支撑。
为解决经济发展与改善民生之间所需平衡问题,大力推进以新一代信息技术、通信技术为代表的现代科学技术正在深刻改变着人们的生活方式。
从交通设施、基础设施建设上体现出新一代人民对美好生活新期待与追求要求。
随着国民经济和社会事业、交通运输领域不断发展、改革深入,人民生活水平不断提高。
目前我们对于基础设施建设所采取的措施已经具有相当规模。
随着这些建设项目和投资在不断增加,基础设施将更加适应社会主义现代化建设和国民经济发展对交通运输能力越来越迫切的需要。
为满足人们日益增长的多元化交通需求的发展新形势下,加快铁路基础设施项目建设是国家确定于新世纪重点实施起来了也必须解决好问题、加快发展起来的重大战略任务之一。
因此对于公路施工过程中要注意以下几点:第一、做好桥梁隧道防水工作;第二就是做好施工管理中安全方面工作;第三;加强隧道周边环境控制以及环境保护(不允许污染)方面我们将这篇调研报告总结如下:随着我国经济快速发展,人们对高速铁路出行环境有了更高要求,但是目前我国还没有一条高铁真正做到为我们中国人民服务的愿望,虽然国内有些人也不愿意看到这样一个情况发生在自己身边但是其实还是有很多人对这样一件事情没有真正的去了解和重视是不能够理解自己做了之后就会后悔当初没有选择这个道路。
在中国修建一条高技术人才和设备可以进行运输等方面都是能够保证我国交通发展速度一直保持下去以及进一步走向世界各国。
但是在这个过程中却又有一些不太好不被人们所重视,因此就会产生很多浪费。
在过去长达十几年来一直有大量的工程建设处于亏损状态(有的时候会是负一、工程地质问题:地质问题是最大的一个问题!目前世界上的铁路已经很多为高速铁路了,所以我们要想提高我们高速铁路的安全性就必须对它进行地质的分析和控制。
上海长江隧桥百科名片径为1370厘米,内设三条(3×3.75米)车道,双向即六车道,设计车速为80公里/小时。
隧道在浦东侧及长兴岛侧均设有敞开断矩形暗埋段及22×48米深约25米的工作井。
两台直径为Φ1543厘米泥水加气平衡盾构,从浦东侧工作井由西向东一次掘进至长兴岛侧工作井实现隧道贯通。
隧道工程共用混凝土819100立方米,使用钢筋152214吨。
这条世界第一的越江隧道,也是"以人为本"的人性化工程的典范,从通讯信号覆盖,到不伤眼照明,再到防疲劳内饰,再到完善的安全疏散设施,全都是依据人性化要求设计的。
宽敞的三车道、柔和的6000盏80瓦LED照明灯,让驾驶员的行车更为舒适。
80公里的时速让你还没有仔细欣赏浦东段的蓝色腰线,长兴岛段的绿色腰线已经提醒你,此刻的你已经到达长江的彼岸。
应急与服务如果遇到交通拥堵,市民也不会再因为隧道内闷热的空气而焦躁不安。
隧道的车行道上156台射流风机、上方烟道板上4台排烟风机和8台轴流换风风机时刻保证隧道内空气流通。
在隧道的江中段,细心的市民还会发现隧道内壁用搪瓷板拼成了抽象的上海地图,寓意长江隧道将浦东与长兴岛紧密相连。
上海长江隧道不仅为驾驶员提供了舒适的行车环境,还为他们的行程安全提供了可靠的保障。
上、下行线圆隧道之间,设置有8条连接通道。
上、下层隧道之间,设置有逃生通道。
万一某处发生事故,市民可通过它们安全迅速逃生。
在长兴岛与浦东段隧道两侧各1公里多的地方,长江隧道还设置了降温系统,用于自动检测隧道内外温差。
当温差较高时,降温系统将自动开启隧道内高压细水雾喷头进行降温,增加人体舒适度。
长江隧道内部中间点长江隧道入口夜景编辑本段上海长江大桥上海长江大桥上海长江大桥起于隧道长兴岛登陆点,沿地面横穿长兴岛,由长兴岛东部偏北跨越长江口东北港水域至崇明岛陈家镇,工程全长16.65公里(其中接线道路6.68公里,跨江桥梁9.97公里,设计车速100公里/小时)。
上海长江隧道项目技术总结最新版上海长江隧道工程盾构掘进施工第三方监测技术总结报告上海长江隧道盾构推进第三方监测总结报告上海海洋地质勘察设计有限公司上海海洋地质勘察设计有限公司2008年10月上海长江隧道工程盾构掘进施工第三方监测总结报告项目负责:编写:审核:总工程师:批准:上海长江隧道盾构推进第三方监测总结报告上海海洋地质勘察设计有限公司上海海洋地质勘察设计有限公司2008年10月目录第一节工程概况 (1)1.1概述 (1)1.2水文工程地质概况 (1)第二节监测作业依据、目的与意义 (5)2.1 监测作业依据 (5)2.2 监测的目的与意义 (5)2.3 监测方案的编制原则 (6)2.4 监测内容及监测范围 (6)第三节监测 (7)3.1 监测组织实施 (7)3.2 监测项目的实施 (10)3.3 野外监测作业实施 (11)3.4 监测精度 (13)第四节警戒值的确定 (14)4.1 警戒值的确定原则 (14)4.2 警戒值的确定 (14)第五节监测组织实施 (14)5.1 监测投入仪器设备 (14)5.2 监测资料的提交 (15)第六节监测完成工作量 (16)第七节监测成果总结与分析 (17)7.1 陆域地表监测 (17)7.2 隧道收敛监测 (29)7.3 江中段江底隆陷监测 (40)7.4西线盾构推进对东线的影响监测 (42)第八节结语 (42)附件:上海长江隧道盾构施工第三方监测变形曲线图册第一节工程概况1.1概述上海长江隧桥工程是连接上海市区和崇明的高速公路通道,工程分两部分,其中外高桥至长兴岛的南港段采用隧道,长兴岛至崇明的北港段采用桥梁。
本工程属于隧道部分,本区域隧道工程是长江隧桥工程的重要组成部分。
上海长江隧道工程南起自浦东五好沟工作井,穿过长江口水域,北至长兴岛上新开港工作井,全长约7472 m 。
工程分东线与西线双线隧道。
东线隧道起始里程为SK0+483.14 m,终止里程为SK7+954.79 m,全长7471.65 m,其中江中段(五好沟大堤∽长兴岛大堤)长度为6872.37 m,陆域长度为599.28 m;西线隧道起始里程为SK0+481.87 m,终止里程为SK7+951.23 m,全长7469.36 m,其中江中段(五好沟大堤—长兴岛大堤)长度为6854.91 m,陆域长度为614.45 m。
本工程隧道采用盾构法施工,一次掘进完成;隧道外经15000 mm,内经13700 mm;隧道坡度平缓,最大坡度为2.9%,最小平面曲率半径为R4000 m。
江底最浅覆土约14.0 m,最深覆土约29.0 m,极端冲刷后8.0 m,隧道内道路采用同步施工工艺,隧道间连接通道采用暗挖法施工。
1.2水文工程地质概况1.2.1. 地形、地貌根据区域地质条件,上海地区位于长江三角洲冲积平原的东南前缘,自晚第三纪以来,呈持续缓慢沉积,堆积了厚300m左右的松散地层。
本工程陆域部分地貌属上海四大地貌单元中的“河口、砂嘴、砂岛”地貌类型,地面较平坦,标高一般在3.5米左右(吴淞高程)。
水域部分则属河床地貌类型。
本工程起于浦东新区外高桥东的五好沟,越过南港在长兴岛新开河以西约400m处登陆,因此其陆上地面主要建筑为浦东段防汛墙以及长兴岛处防汛墙,其余均为农田。
水上部分主要是通航中的南港水道,是长江流域地区通往我国沿海地区和世界各大洋的重要通道。
1.2.2. 工程区域地表水文特征长江口系感潮河段,为中等强度的潮汐河口。
河口外为正规半日潮,河口内受潮波变形影响,为非正规半日浅海潮。
本工程附近有吴淞、外高桥、长兴岛、堡镇、青龙港等水文观测站。
根据已有水文资料成果分析,长江口潮位沿程分布并不一致。
按本工程地理位置,外高桥、长兴岛两水文观测站水位可分别代表浦东南岸和长兴岛北岸处的潮位特征。
现将该两水文观测站1960~1999年潮位资料摘录如下表所示。
外高桥、长兴岛水文观测站1960~1999年潮位资料特征潮位外高桥水文观测站长兴岛水文观测站历年最高潮位5.99m(1997.8.18)5.88m(1997.8.18)历年最低潮位-0.43m(1969.4.5)-0.29m(1969.4.5)平均高潮位 3.27m 3.30m 平均低潮位0.88m 0.84m 平均潮差 2.34m 2.47m平均涨潮历时4h45min 4h54min平均落潮历时7h40min 7h31min长江口属大径流、中潮差的河段,受径流和潮流的双重作用,在柯氏力的作用下,长江径流与外海潮流流路分歧,涨潮主流偏南走。
退潮持续时间约为7h,涨潮持续时间约为5h,平均一涨一落为12h25min。
长江口洪季大潮涨潮的平均流速为1.05m/s,落潮的平均流速为 1.12m/s,涨潮的最大流速为 1.98m/s,落潮的最大流速为2.35m/s。
1.2.3. 工程沿线分区地质地层特征编号里程地层组合特征隧道主要穿越土层A 区K0+480~K1+100浅部有②3、③2层粉性土;中部主要为④1、⑤1-1层粘性土和⑤2层粉性土;深部主要为⑦1-2、⑧、⑨2层土。
隧道主要穿越的土层为③1、③2、④1、⑤1-1和⑤2层。
B 区K1+100~K2+200表部沉积有①2层淤泥;中部主要为④1该区段隧道主要在⑤2层中穿越,粘性土和⑤2层粉性土;底部主要以⑦、⑨为主,⑧层在本区逐渐尖灭。
局部区段隧道的顶部和底部遇④1、⑤1-1和⑦1-1、⑦1-2层。
C 区K2+200~K5+900浅部为①3层粉性土;中部主要为④1、⑤1-2层粘性土(南端存在⑤1t层粉性土透镜体);底部⑦、⑨直接相通。
隧道主要穿越的土层为④1、⑤1-2层,部分地段遇⑤1t层灰色粘质粉土透镜体。
D 区K5+900~K6+200浅部为①3层粉性土;中部主要为④1粘性土和⑤2层粉性土;底部⑦、⑨直接相通。
隧道主要穿越的土层为④1、⑤2层,局部地段遇⑦1-1层。
E 区K6+200~K7+960受地形影响,表部从南向北依次为①3、①2、①1层;中部主要以④1、⑤1-2层粘性土为主,局部出现④2或⑤1-1层;底部⑦、⑨直接相通,局部⑦隧道主要穿越的土层为④1、④2、⑤1-2层。
层缺失。
1-1第二节监测作业依据、目的与意义2.1 监测作业依据(1)《工程测量规范》(GB50026-93)(2)《国家一二等水准测量规范》(12897-91))(3)《城市测量规范》(CJ8-99)(4)《建筑变形测量规范》(JGJ/T8-97)(5)《全球定位系统城市测量技术规程》CJJ73-97(6)《全球定位系统(GPS)测量规范》GB/T18314-2001(7)《海洋工程地形测量规范》GB/T17501-1998(8)《测绘产品检查验收规定》CH1002-95(9)《水运工程测量规范》(JTJ203-2001)(10)《上海长江隧道第三方监测技术要求》2.2 监测的目的与意义针对工程及地质水文概况,为了确保施工阶段沿线地表环境、隧道结构的安全稳定,指导盾构掘进施工顺利进行,并为施工设计积累经验数据和提供必要参数,须对上海长江隧道盾构掘进施工进行监测;通过对工程环境变化因素的趋势分析,进行预测预报,掌握在施工中不同工况下对周边环境的影响程度,同时根据现场实际情况,科学、合理地调整施工参数和施工进度,实现信息化施工管理。
2.3 监测方案的编制原则根据本工程监测技术要求和现场施工具体情况,本监测方案工程按以下要求进行:(1)以盾构施工隧道轴线两侧各约25m范围内涉及的建(构)筑物、地下管线及土体为监测保护对象。
(2)设置的监测内容及监测点必须满足本工程设计要求和符合有关规范,并能全面反映工程施工过程中周围环境的变化情况。
(3)监测过程中,采用的监测方法、监测仪器及监测频率符合设计和规范要求,能及时、准确地提供数据,满足信息化施工的要求。
(4)监测数据的整理和提交满足现场施工及建设单位的要求。
2.4 监测内容及监测范围根据施工及周边环境保护要求及业主委托合同要求况,本项目监测内容主要包括如下:(1) 陆域隧道上方地表沉降监测,监测范围为:浦东出洞段和长兴岛进洞段;(2) 长江大堤沉降监测,监测范围为:浦东大堤和长兴岛大堤;(3) 水域隧道上方长江江底土体隆陷监测,监测范围为:隧道江中段;(4) 东线隧道内沉降、横、竖径收敛、水平位移;西线隧道内沉降、横、竖径收敛。
(5) 西线隧道施工对新建东线隧道影响变形监测,监测范围为:临近受影响东线区段隧道的管径收敛、沉降、位移。
(6) 管片测试元件收敛监测。
第三节监测3.1 监测组织实施3.1.1人员组织为了保证上海长江隧道工程这一重大工程项目的顺利进行,确保监测项目高质量、高标准、高效率运作,我公司投入足够的人力、物力到监测施工中,同时组建了“上海长江隧道工程盾构掘进第三方监测项目部”,建立了健全的项目管理网络与项目管理制度,确保监测工程保质保量、顺利圆满完成。
项目管理网络如下:3.1.2项目管理制度为了保证本次监测工作顺利有效、保质保量、安全文明的实施,我监测项目部在开工前制定了项目管理制度并严格遵照执行。
1、技术支持与仪器保障在项目实施前,公司由总经理组织,项目负责与总工程师实施参与本次监测项目人员的技术交流、交底。
将所有监测仪器送专业仪器鉴定机构进行检校;仪器设备进场后对其进行自检;在项目实施中项目设备部定期对仪器进行检查。
2、安全文明保障在项目实施前公司对本次项目部所有人员进行安全文明教育;项目实施中,项目部对监测人员进行安全知识培训。
3、监测成果质量保障组建监测项目网络,实施信息化管理;所有监测成果采取电子存档备案。
数据成果实行自检、互检、抽检的三级检查与审核、审批的两级验收办法,切实保障检测成果的客观、准确、有效。
3.1.3技术及质量保证措施与控制1、技术及质量保证措施监测是施工的眼睛,监测工作为信息化施工提供准确的数据。
为保证真实、及时、准确地做好监测数据预报工作,监测人员首先要对工作环境、工作内容做到心中有数,这样才能主动、积极有的放矢地做好工作。
我们要求监测人员,(一)要了解工地周围环境情况;(二)要了解结构施工概况;(三)要了解监测内容的预计变化值及变化规律;(四)要结合现场工况来分析监测数据,一旦数据变化异常时,能及时提出问题。
同时我们还从以下方面抓好监测的质量管理工作。
(1)精心组织通过公司精心组织,本项目作业队伍分水上、陆域、内业及测量班组;各作业小组分工明确、责任到人,并选用高精度的先进测绘仪器,以尽可能的提高监测质量。
(2)保证落实①施工前摸清基地周围的情况,按照规范检查各类监测点的埋设质量,保证测点的可靠性;②如监测数据的采集必须严格按照各种测量规范及仪器操作规程进行;③监测基准网要定期检查复核,以确保基准网的稳定性。