电脑锣绩效考核(120203)
- 格式:doc
- 大小:28.00 KB
- 文档页数:2
电脑公司绩效考核工作规定Company number【1089WT-1898YT-1W8CB-9UUT-92108】文件编号OUR REF.: LCS-0509-99 发文日期DATE :2000/6/28文件类别CATEGORY: 绩效考核工作规定 拟文人FROM:何文磊 审核VERIFIED :李海楼批准APPROVED: 王晓岩收文人TO : 全体员工收文部门TO(DEPT.): 各部门 抄送//附件//CIRCULAR FILING CONFIDENTIAL TERM OTHER S//数 PAGES5电脑公司绩效考核工作规定1、 目的:为加强对各部门绩效考核工作指导、监督与管理,保证公司绩效考核工作顺利、有效的进行;提高员工队伍素质,优化人员结构,保持公司人力资源的活力和竞争力,特制定电脑公司绩效考核工作规定; 2、适用范围:本规定适用于电脑公司各部门的绩效考核工作; 3、名词解释:联想电脑公司文件LEGEND COMPUTER SYSTEMS LTD.联想电脑公司 LEGEND COMPUTER绩效考核——绩效考核是指公司从上级的视角,对员工在一定时期内工作能力、工作态度、工作业绩等方面进行的全面、客观的评价。
电脑公司绩效考核分季度绩效考核和年度绩效考核;季度考核——季度考核的主要内容是本季度的工作业绩和工作表现(工作表现主要体现对企业文化的认同),重点是工作业绩的考核。
年度考核——年度考核的主要内容是本年度的工作业绩、工作表现(工作表现主要体现对企业文化的认同)和工作能力,重点是工作能力的考核。
年度考核按自然年进行。
4、考核分组:5、绩效考核工作主要环节:6、各环节的具体要求:季度或年度目标计划6.1.1所有员工每季度首月5日前,制定本岗位《季度计划/考核表》;同时递交上季度的《季度述职/考核表》,一起报直接上级;每财年第一季度首月20日前,根据部门/处年度规划和《岗位责任书》制定本岗位《年度工作计划书》;6.1.2直接上级对季度或年度主要工作任务、考核标准、权重、资源支持承诺、和参与评价者等项内容进行审批;6.1.3直接上级在进行季度绩效面谈时,反馈审批后的《季度工作计划/考核表》,双方并各备案一份;员工自评及述职:6.2.1每季度或自然年度结束后,所有员工对照《岗位责任书》《季度或年度工作计划书》,先自我评价实际业绩完成情况、工作表现和能力等方面,将该季度或年度工作完成情况向直接上级、部门主管领导或年度考评小组成员进行述职并提交书面述职报告;6.2.2各部的述职工作要有计划,提前安排,保证质量;考核评定:6.3.1绩效考核的主要考核依据为被考核人的《岗位责任书》、《季度或年度工作计划书》和该员工的实际业绩、工作表现和工作能力;6.3.2绩效考核方式为参考《季度或年度绩效考核表》,由直接上级、部门主管领导或年度考评小组成员打分评定;6.3.3各部门在保证《绩效考核表》中基本考核项目及分值的情况下,可根据本部门或本处考核的需要,经部门总经理审批和人力资源部备案后,增减考核项目;6.3.4直接上级在被考核人自评的基础上,对被考核人进行考核评分;6.3.5在业绩考核项目中,考核内容、标准严格按《岗位责任书》、《季度或年度工作计划书》执行;6.3.7部门各级人员的季度考核评定要求于下一季度首月十五日前完成,并汇总到部门总经理处;年度考核评定要求于下一年度二月二十五日之前完成并汇总到各级年度考评小组或部门总经理处;6.4审核、调整:6.4.1部门总经理或各级年度考评小组成员要根据部门整体工作、各处职责及各处工作完成情况,以及对所属员工的了解情况,对部门内所属员工考核等级进行季度或年度审核,适当调整员工绩效考核等级;6.4.2审核调整应尊重直接上级的考核结果;考核等级调整要在与被考核人直接领导充分交流后进行;6.4.3部门整体考核结果要求符合电脑公司考核比例分配要求;6.4.5对绩效考核中被评为A的员工,部门必须有详细的书面说明,经该部门的执行副总经理审核后,统一送人力资源部报主管人力资源的执行副总经理审批;6.5绩效面谈:6.5.1直接上级领导须在考核过程的有效时间内组织与每一位被考核员工进行绩效面谈。
CNC编程员每月绩效考核指标评分表
(主管评分+被考核人签名,以示公正,若被考核人有异议,可找人事反映,HR进行查核)主管考核点评:
(主管评分+被考核人签名,以示公正,若被考核人有异议,可找人事反映,HR进行查核)主管考核点评:
(主管评分+被考核人签名,以示公正,若被考核人有异议,可找人事反映,HR进行查核)主管考核点评:
打磨工每月绩效考核指标评分表
(主管评分+被考核人签名,以示公正,若被考核人有异议,可找人事反映,HR进行查核)主管考核点评:
学徒/实习生每月绩效考核指标评分表
(主管评分+被考核人签名,以示公正,若被考核人有异议,可找人事反映,HR进行查核)主管考核点评:
锯料工每月绩效考核指标评分表
(主管评分+被考核人签名,以示公正,若被考核人有异议,可找人事反映,HR进行查核)主管考核点评:
数控车床/走芯机技术员每月绩效考核指标评分表
(主管评分+被考核人签名,以示公正,若被考核人有异议,可找人事反映,HR进行查核)主管考核点评:
统计员每月绩效考核指标评分表
(主管评分+被考核人签名,以示公正,若被考核人有异议,可找人事反映,HR进行查核)主管考核点评:
线切割技术员每月绩效考核指标评分表
主管考核点评:
机加车间PQC每月绩效考核指标评分表
(主管评分+被考核人签名,以示公正,若被考核人有异议,可找人事反映,HR进行查核)主管考核点评:
机加车间CNC组长每月绩效考核指标评分表
主管考核点评:
(注:若为入职试用者,从第二个月起考核,作为转正审查的重要参考依据)被考核人签名:
机加车间主管每月绩效考核指标评分表
HRD考核点评:
(注:若为入职试用者,从第二个月起考核,作为转正审查的重要参考依据)被考核人签名:。
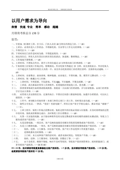
以用户需求为导向热情快速专业简单感动超越月绩效考核总分150分惩罚:一、早晨9:35准时上班,打卡后,门店人员在10分钟以内到达门店。
(-10)二、上班后,必须在进入工作状态,不得做吃饭、买水等与工作无关的事情。
(-10)三、不得代打卡。
(-10)四、下班时间以门店作息时间为准,不得提前离岗。
(-10)五、到达岗位后,所有人员负责打扫所在岗位的清洁,抹桌椅,整理物品。
(-10)六、工作场地不准吸烟。
(-10)七、上班时间,不得私自外出,离开工作岗位超过15分钟需向部门经理请假。
(-10)八、午饭原则上打饭到工作地点吃,特殊情况,外出吃饭不得超过25分钟,而且需轮流去,外出吃饭人一次不超过在当前所在岗位人员的一半,而且外出吃饭需给门店经理打招呼,且保持电话通畅。
(-10)九、上班时间,衣着整洁,面容清爽,精神饱满,站坐端正,不得有躺、靠、爬等不文雅动作。
(-5)十、上班时间,统一佩戴公司工作牌。
十一、上班时间,不得看报、不玩游戏、不玩QQ、不打瞌睡、不聚众闲聊。
(-10)十二、上班前,清点准备好常用工具和软件,杜绝装机时到处找工具,借光碟。
(-10)十三、因重要事情或生病需要请假或换假,需提前一天向部门经理请假,并写好请假条,由部门经理签字后交由人事部。
(-10)十四、对管理人员安排的任务,无条件执行,不得以任何借口推诿和拒绝。
如遇不合理要求,可以向上级投诉。
(-20)十五、工作中,密切配合其他同事(本部门和其它部门)的工作,同时要注意沟通。
(-10)十六、接听公司电话,一律讲:“您好!恒新电脑!”,所有让客户签字手续完成后,都必须说“谢谢!”(-5)。
十七、上班工程中,保持工作地点的整洁度,装机过程中的垃圾必须放入垃圾箱,并及时清理装机过程中的垃圾。
装机或者维修完成后,及时恢复工作台得整洁。
(-10)十八、凡第一天安装的电脑,由于驱动和软件没有安装完整或者本来有硬件故障但未测试到,导致上门服务或者客户投诉的。
生产中心KPI考核表指标名称权重(%)考核标准考核方式考核频度得分统计生产产值15% 达到或超过公司既定目标万产量计划完成率20% 达到100%(完成生产产量/计划总产量)产品质量合格率15% 达到____%安全事故发生率10% 重大安全生产事故为0,一般性安全生产事故控制在____%以内劳动生产效率10% 达到%生产部门产量/员工客户满意率10% 无因生产进度或产品质量引起的客户不满培训计划完成率10% 考核期内达到100%员工管理10% 考核期内员工流动率控制在____%以内,满意度达到%销售中心KPI考核表指标名称权重(%)考核标准考核方式考核频度得分统计销售收入15% 考核期内销售收入达到____万元回款率15% 考核期内货款回收率达到____%(已回收款额/总合同款额)费用收益率10% 达到%(销售利润/ 各项销售费用总和)销售增长率10% 达到____%(销售额比上年同期增长比率)市场占有率10% 达到____%(公司市场销售份额/ 总市场销售份额)销售计划完成率5% 按时完成销售计划,达到%市场信息收集及时、准确性5% 开展市场调查,及时准确收集信息,形成市场调研报告客户增长率10% 达到%以上,(考核期内新增客户/原公司总客户)客户忠诚度5% 客户关系维护,客户满意率____%以上,客户流失率__%以下客户培训指导覆盖率5% 考核期内达到____%培训计划完成率5% 考核期内达到100%员工管理5% 考核期内员工流动率控制在____%以内,满意率___%物流中心KPI考核表指标名称权重(%)考核标准考核方式考核频度得分统计成本控制10% 同等条件下,降低采购成本采购总费用10% 做好费用的上报和审定,控制在预算之内采购质量达标率15% 达到____%(采购质量合格数/总采购数)采购及时性15% 采购及时,储备充足,能很好地满足生产采购计划完成率10% 采购计划合理有效,可行性强,完成率达到%办公用品管理10% 办公用品采购、发放及时物流供应及时性10% 货物供应及时,调配合理,及时性达到%以上供应商开发维护5% 能不断开发采购渠道,并与供应商维护良好合作;做好供应商记录和归档;客户满意度5% 供货和服务及时,态度友好,使客户满意,达到___%培训计划完成率5% 考核期内达到100%员工管理5% 考核期内员工流失率控制在____%以内,满意率达到____%质检中心KPI考核表指标名称权重(%)考核标准考核方式考核频度得分统计质量成本控制率5% 降低质量成本,控制在内成品检验20% 精确检验,保证产品出厂合格率达到100%来料检验20% 能客观准确进行来料质检,并统计来料检验合格率为工序检验10% 检验各道工序,保证各道工序合格率,降低返工率;质量检查记录完10% 质量检查记录全面、整齐、准确备率产品质量报告出10% 报告及时率达到100%具及时率实验仪器、设备完5% 正确使用和维护设备,设备完好率达到%好率客户退货率5% 控制在%以下客户投诉处理及5% 及时、有效的处理客户质量问题投诉,及时性达90 %以上时率质量培训计划完5% 考核期内达到%成率员工管理5% 考核期内员工流动率控制在____%以内,满意率达到____%人资中心KPI考核表指标名称权重(%)考核标准考核方式考核频度得分统计费用控制5% 做好费用的上报和审定,控制在预算之内管理制度规范15% 管理制度规范完成率达到____%,并督促各部门有效执行;车辆调度合理性5% 车辆调度及时、合理,耽误正常工作次数低于次会议组织满意度10% 会议筹备充分,会议组织顺畅,会议笔录质量高,满意度100%文书公文管理10% 各种文书撰写及时、准确,公文及时发放归档;合同管理10% 有效规范和审核合同,并科学分类归档,合同审核出错率% 以下招聘计划完成率10% 招聘计划有效制定和开展,完成率100%绩效考核实施完成率10% 绩效考核实施完成率达100%客户接待满意度5% 对公司来访客户及时接待,服务周到,满意率90 %以上内部部门协作满意度5% 与其他部门配合协作顺畅,部门满意度100%培训计划完成率10% 有效组织,高质量的开展员工培训,培训完成率100%员工管理5% 考核期内员工流失率控制在____%以内,满意率达到____%技术中心KPI考核表指标名称权重(%)考核标准考核方式考核频度得分统计技术开发、设备改造和维修费用的控制5% 做好费用的上报和审定,控制在预算之内技术服务和指导20% 做好生产、设备的技术服务指导,处理设备故障或技术问题及时性达%,向相关部门提供技术资料及时性达%技术改进项目完成数10% 致力于技术改进和操作流程改进,有效降低成本和提高生产效率;完成项目改进项设备操作规程的制订和完善10% 操作规程和设备管理制度健全率%设备运行和维修10% 做好设备检查维修,设备运行报告提交及时率100%,设备故障停机率低于%设备维护和保养10% 设备保养计划完成率100%,设备完好率%以上新技术引进和对外交流10% 积极探索新技术引进,进行技术合作和交流次数次技术服务满意度10% 各生产车间对技术服务满意度%以上操作培训和技术学习完成率10% 员工技术操作熟练度90%以上,考核期内完成率100%,员工管理5% 考核期内员工流动率控制在____%以内,满意率达到____%行政后勤部KPI考核表指标名称权重(%)考核标准考核方式考核频度得分统计行政后勤费用控制10% 做好费用的上报和审定,控制在预算之内行政制度、行为规范的督导10% 指导和监督相关制度和行为规范有效执行,处罚及时合理性100%员工食堂管理10% 执行好食堂用餐、卫生管理等制度,卫生检查合格率100 %,员工就餐满意度达90%以上员工澡堂管理10% 维持正常秩序,执行相关制度规定,满意度达90%以上员工公寓管理10% 做好员工的宿舍调配,宿舍管理制度执行,卫生管理等,卫生检查合格率95 %以上,住宿服务满意度90%以上公司网吧管理10% 维持正常秩序,执行相关管理制度,满意度达90%以上清洁、绿化工作的组织管理10% 绿化完好率100%,环境卫生达标率100%安全事故发生次数5% 维持好公司治安和消防安全,安全事故次数低于次行政后勤设施和资产的核查和盘点5% 定期盘点、核查和维护,保证公共设施故障率低于%以下部门协作满意度5% 后勤工作投诉次数低于次,部门协作满意度90 %以上后勤服务满意度5% 员工对后勤服务满意度90 %以上培训计划完成率5% 考核期内达到100%员工管理5% 考核期内员工流失率控制在____%以内,满意率达到____%信息部KPI考核表财务中心KPI考核表指标名称权重(%)考核标准考核方式考核频度得分统计部门费用控制5% 做好费用的上报和审定,控制在预算之内公司各级流程的制定、推进10% 全面制定并有效推进各级工作流程系统和网络故障排除及时率10% 维护好网络安全,及时处理故障办公自动化建设20% 做好企业ERP实施和完善公司网站建设和更新10% 及时做好网站的维护和更新、宣传电子商务系统的设计与维护10% 进行系统设计并维持正常运营内外部信息的采集、整理和传递10% 及时收集行业等信息并整理,供决策层和有关人员参考电脑软硬件的维护维修5% 使用人满意度客户网络开发、商务运作10%运用现代化信息网络进行客户开发和企业宣传,提高企业知名度培训计划完成率5% 考核期内达到100%员工管理5% 考核期内员工流失率控制在____%以内,员工满意度达到____%指标名称权重(%)考核标准考核方式考核频度得分统计净资产收益率5% 正确评估和测算此指标值为%公司财务预算达成率10% 预算达成率在%以上成本费用控制5% 做好费用的上报和审定,控制在预算之内各项财务计划、报告提交及时率5% 财务预算和收支计划、投融资计划及财务报告等的提交及时率财务报告和财务分析的质量5% 报告和分析真实、准确,能为决策层提供有效依据,使用者对报告、分析等的满意度评分以上日常核算工作准确性和及时性10% 日常核算准确、及时,出错率低于%会计报表编制准确性5% 会计报表准确度达到%以上现金收付业务办理准确性和及时性10% 现金收付业务准确、及时,差错率低于% 资金周转5% 资金供应及时,资金利用率保持%以上投融资计划完成率5% 投资计划完成率100%,融资计划完成率100% 税金缴纳准确性5% 税金缴纳的准确性100%各项财务管理制度和工作流程的制订和实施10%制订和完善各项财务管理制度和流程,并有效实施,考核小组考评合格以上对账结账准确性和及时性10% 对账结账准确、及时,考核期内出错次数低于次培训计划完成率5% 考核期内达到100%员工管理5% 考核期内员工流失率控制在____%以内,员工满意度达到____%部门CPI考核表考核项目满分考核方式考核标准扣分情况公司及各部门管理制度、5S和行为规范的执行30日常管理监督和违反情况记录审查部门相关文件资料的完善和归档20考核组审查部门报告、计划等文件的上报及时性和质量20主考核人日常记录和考核小组的定期审查对上级领导交办任务的执行态度和完成情况30 上级领导日常记录和考核小组的定期审查各指标扣分标准说明:。
绩效考核制度绩效方案一:1.通过员工计时的方式进行考核,如下:放片时间*放片数量=员工计时总工时如:2分*1000=2000分钟2.以下这种考核方式必须明确产品操作工时/每片(以列出清单),并在大货生产前必须规定好工时。
3. 以上月总工时绩效由两个班综合结算将分3个等级:第一名设定一个名额,奖金为1000元第二名设定二个名额,奖金为800元第三名设定三个名客,将金为500元4. 两个班进行月评比总工时奖:多出工时的班,领班将获得300元奖励。
5.两个班以季度评比总工时考核制度奖:连续三个月总工时一方比另一班超出,领班奖励500元,所有当班员工奖励150元。
6. 两个班综合个人季度评比总工时奖:连续三个月总工时第一名奖励300元,第二名奖励200元,第三名奖励100元7.两个班年度总工时奖:总工时一方比另一班高,领班奖励2000元8.两个班综合个人年度评比总工时奖:第一名1200元;第二名1000;第三名800元绩效方案二:1.通过产能达成的方式进行考核,如下:各班产能目标要求完成率≥90% ,计算方式=完成批次/总批次=达成批次率,方可算达成。
产能绩奖方式:1)达成者当班每名员工奖励200元,未达成者无奖励。
2)两个班同时达成后CNC主管奖励1000元,如果只有一个班达成奖励600元;达成者领班奖励600元2.备注:至少提前一天制定生产计划,由CNC主管、领班和厂长一起完成。
绩效方案三:1.通过介绍新人奖励1)介绍一个新人,奖励500元,但必须至少做满四个月以上方可得到全部奖金,奖金的发放方式按四个月分批发放,第一个月完成奖励100元;第二个月完成奖励100元;第三个月完成奖励100元;第四个月完成奖励200元;(多介绍多得,不封顶)2)通过介绍的人-----------获取介绍的总工时奖励(包括月度、季度、年度)的50%。
行政部2017/5/24 注:以上考核方式从6月1日起实施-----A0。
The speed of making money must exceed the speed at which parents get old.精品模板助您成功!(WORD文档/A4打印/可编辑/页眉可删)设备科绩效考核表20__年月份绩效考核表(设备科)部门:考核岗位:被考核人姓名:考核时间:年月日编号关键绩效区域一级权数指标名称指标值评估标准数据________绝对分值自评分考核得分调整得分最后得分001内部工作20%设备维修的及时性与有效性统计延迟次数,目标值为2次,当设备维修单下达后,没有及时去维修的,每超过目标值1次,减3分,直至0分;每低于目标值1次,加3分。
生产部20002设备请购与安装的及时性与有效性统计延迟次数,目标值为1次,每高于目标值1次,扣3分,以此类推,直至0分;每低于目标值1次,加3分。
生产部2000315%设备保养的`及时性与有效性统计未执行次数,目标值为1次,对于需重点保养的设备,没有及时去做保养的,每超过目标值1次,扣3分,直至0分;低于目标值1次的,加3分。
生产部15004生产线扩线安装工作的及时性统计延迟次数,目标值为1次,每超过于目标值1次,扣3分,以此类推,直至0分,每低于目标值1次,加3分。
生产部15005其他部门投诉率10%统计其他部门投诉的次数统计次数,目标值为3次,每超过于目标值1次,扣3分,以此类推,直至0分,每低于目标值1次,加3分。
全体公司10006工作态度10%工作态度是否端正统计违反公司规章制度的次数,目标值为0次,每超过目标值1次,扣5分,以此类推,直至0分,每低于目标值1次,加5分。
制造工程部10007服从上级10%是否服从直属主管的领导统计拒执行直属领导的工作安排次数,目标值为0次,每超过目标值1次,扣5分,以此类推,直至0分,每低于目标值1次,加5分。
制造工程部10008劳动纪律倒扣迟到或早退第一次扣1分,第二次扣2分。
旷工第一次扣5分。
设备部
设备部(经理)绩效考核指标1一、权重项考核指标
1部门正职的绩效考核系数即为部门的绩效考核系数,其绩效工资尚需用个人加减扣款进一步修正
二、加扣项考核指标
设备部副经理绩效考核指标一、权重项考核指标
二、加扣项考核指标
压力容器检测站站长绩效考核指标一、权重项考核指标
二、加扣项考核指标
'国家相关规定:持证专业人员应占员工总数的70%
压力容器检测站总工程师绩效考核指标一、权重项考核指标
二、加扣项考核指标
'国家相关规定:持证专业人员应占员工总数的70%
容器检验绩效考核指标一、权重项考核指标
二、加扣项考核指标
理化试验绩效考核指标一、权重项考核指标
二、加扣项考核指标
无损检测绩效考核指标一、权重项考核指标
二、加扣项考核指标
静设备管理绩效考核指标一、权重项考核指标
二、加扣项考核指标
动设备管理岗位绩效考核指标一、权重项考核指标
二、加扣项考核指标
润滑管理岗位绩效考核指标一、权重项考核指标。
研发部一材料组长绩效考核计划表
研发部一材料认可人员绩效考核计划表
研发部一变更发放员绩效考核计划表
研发部一跟单资料管理员绩效考核计划表
研发部一规格书制作员绩效考核计划表
研发部一基数制作员绩效考核计划表
研发部一铭牌制作员绩效考核计划表
研发部一设计科长绩效考核计划表
研发部一设计组组长绩效考核计划表
研发部一设计科文员绩效考核计划表
研发部一试制组组长绩效考核计划表
研发部一试制员绩效考核计划表
研发部一资料组长绩效考核计划表。
锣板绩效考核标准1.0目的提供锣板工序技能绩效激励的具体方案,激发工人工作积极性,从而提升锣板工序整体品质和产能。
2.0适用范围锣板工序操作员及组长3.0方案内容操作员的绩效金额以机台操作数量为考核基准,以工序机器稼动率,工序报废达成率,工序产量达成率,个人操作报废,作为考核内容。
锣板人员编制:锣板绩效标准:员工实际绩效=当月绩效奖金/生产天数*出勤天数*产量达成率*品质达成率组长实际绩效=当月绩效奖金/生产天数*出勤天数*产量达成率*品质达成率4.0实施方案4.1工序机器稼动率由成本控制部每日统计月底汇总数据提供,稼动率目标为81%。
4.1.1稼动率在80%-81%无绩效嘉奖;稼动率在82%操作员奖励100元(组长奖励200元),稼动率每提升一个点操作员奖励100元(组长奖励200元);稼动率79%操作员扣绩效100元(组长扣除200元),稼动率每下降一个点操作员扣绩效100元(组长扣除200元)。
4.2工序品质达成率由品管部月底汇总数据提供,综合报废目标为0.05%。
4.3工序产量达成率由计划部月底汇总数据提供。
4.4个人操作不当报废由工序组长统计登记,当事人确认签名月底统一交主管,报废一轴板(3-4片)扣除绩效100元,出现重大品质问题扣除当日绩效。
4.5新员工入职当月不参加绩效考核。
4.6当月请假12天以上不参加绩效考核。
4.7当月出现工伤事故不参加绩效考核。
4.8当月有重大违反厂规厂纪通报或者记过的不参加绩效考核。
4.9 对工序产量,品质,稼动率的提升,成本减少提出建设性意见被采纳的绩效考核可作适当奖励。
4.10对来料板料,物料,生产资料发现重大异常确认属实的绩效考核可作适当奖励。
4.11考核公平,公正,公开为原则5.0考核频率每月评定1次。
6.0附则6.1此绩效考核标准从2020年1月1日开始生效。
部门经理:副总经理:董事代表:驻厂董事:。
电脑锣绩效考核数据
按照电脑锣加工30元每小时的加工费用计算
每人操机1.5台上班26天11小时计算基本产值30*26*11*1.5=12870元加工费
达标者得绩效工资12870/7.5=1716元
加上基本工资1500元
工资合计每月3216元
最低工资标准174小时1500元
平日21.75天加班68小时
加班费12.93*68=879.24
每月4个星期六加班44小时
周六加班费17.24*44=758.56
加班费用合计:
879.24+758.56=1633.8
加上基本工资1500元
普工上班26天,每天加班3小时合计应得工资为:1633.8+1500=3133.8元(不含住宿费.伙食费)
电脑锣绩效考核方案
2012年4月起,电脑锣车间操作人员由原来计时工资调整为绩效工资模式,慢走丝操作人员实际所得工资由基本工资(1500元)+绩效工资组成(平日加班及节假日加班费均含在绩效工资之内,不另设加班工资)电脑锣加工按照程序评估时间为准,每小时30元的加工费用计算按照上述价格结合各操机人员上班时间的工作内容进行加工费用核算计算结果每7.5元加工费为绩效工资的1个分值
电脑锣操作人员按照上班时间实际加工内容于相应图纸上填写报表,准确注明加工内容及实际加工所花时间,
绩效计算按照程序评估时间为准
实际加工时间作为评估操作员加工效率的依据
正常加工时间与程序评估时间出现较大出入的情况下,由双方部门领导协同行政人员一起确定加工时间,最终结果按照程序时间为准作业异常需重复加工者,该模板之加工产值绩效由修模者所得,同时加工异常者最低需承担异常处理单的基本扣款费用
加工异常需外协加工补救者,所涉及之外加工费用由责任人承担
由于电脑锣原因导致模板报废者,由责任人承担模板的成本及各部门已经完成的加工费用10%外同时最低扣减20元
绝对服从车间管理人员的工作安排和调度,当对工作的安排
有异议者,必须先执行所安排之工作,然后再找相关人员讨论,严禁出现公然对抗之行为,否则将按照厂规进行处罚
按照机床设备的保养点检要求,交接班时由准下班人员处理机床.工作台及周边的环境卫生,交付接班人一个清爽整洁的工作环境
公司代表签名:电脑锣操作人员签名:。