Brunnstrom偏瘫功能恢复6阶段及功能评定标准
- 格式:doc
- 大小:36.50 KB
- 文档页数:1
Brunnstrom评定康复治疗专业一、.........................................根本理论二、.........................................Brunnstrom分期特点三、.........................................Brunnstrom分期评定方法四、.........................................Brunnstrom技术临床应用一、根本理论Signe Brunnstrom〔瑞典的物理治疗师〕认为,脑损伤后中枢神经失去了对正常运动的控制能力,重新出现了在发育初期才具有的运动模式。
Brunnstrom技术根本点:在脑损伤后的恢复过程中的任何时期均使用可利用的运动模式来诱发运动的反响,刺激患者康复和主动参与治疗的欲望。
二、Brunnstrom分期特点第一阶段:缓和期,处于软瘫阶段,没有任何运动。
第二阶段:联合反响期,开始恢复,出现痉挛,并出现联合反响。
第三阶段:共同运动初期,共同运动出现,痉挛程度增加,然后痉挛到达顶峰。
第四阶段:共同运动期,共同运动完善,开始出现别离运动。
第五阶段:别离运动初期,共同运动减退,随意运动增加。
第六阶段:协调性运动,患者不再以异常的运动模式进行活动,可以比拟随意的做别离性运动。
三、Brunnstrom分期评定方法Brunnstrom运动功能恢复6级分期Brunnstrom将偏瘫肢体功能的恢复过程根据肌张力的变化和运动功能情况分为六阶段来评定脑卒中后运动功能的恢复过程。
★标准12级偏瘫功能评估〔Brunnstrom评定〕上肢1-12期评定方法1、联合反响触摸患侧胸大肌有无收缩1无_不充分〔Brunnstrom Ⅰ〕2有_充分〔BrunnstromⅡ-1〕2、随意收缩触摸胸大肌有无收缩1无_不充分〔Brunnstrom Ⅰ〕2有_充分〔BrunnstromⅡ-2〕3、协同运动观察指尖能到达何处1不能2不充分〔乳-脐〕3充分(脐以下)4、协同运动观察患手指尖能抬举到何处1不能2不充分〔乳头以下〕3充分〔乳头以上〕注解:其中3 ,4〔协同反响〕一项不能,另一项不充分:Brunnstrom Ⅲ-1两项均不充分或一项不能,另一项充分:Brunnstrom Ⅲ-2 一项充分,另一项不充分Brunnstrom Ⅲ-3两项均充分Brunnstrom Ⅲ-45、手触后背注意动作要一次完成,躯干不可有大的扭动1不能2不充分〔至体侧或超过体侧但不充分〕3充分〔距脊柱5cm以内〕6、肩前屈90度注意肘屈曲小于20度,肩关节水平内收外展小于10度1不能2不充分〔5-55度〕3充分〔60-90度〕7、前臂旋前注意肘关节屈曲90±10度的范围,肘要紧贴体侧1不充分〔不符合要求或小于45度〕2充分〔50-90度〕注解:5,6,7 ( Ⅳ期的试验) 一项充分Brunnstrom Ⅳ-1 两项充分Brunnstrom Ⅳ-28、伸肘位侧方上举注意上肢不得从横位向前超过20度,肘屈曲要小于20度1不能2不充分〔0-55度〕3充分〔60-90度〕9、肩关节前屈要求肘关节屈曲小于20度,上肢向侧方展开小于30度1不充分〔125度以下〕2充分〔130以上〕10、肘伸位旋后要求肘屈曲不得超过20度,肩关节前屈不得小于60度1不充分〔不符合要求或旋后小于45度〕2充分〔50-180度〕注解:8,9,10〔Ⅴ期的试验〕一项充分Brunnstrom Ⅴ-1两项充分Brunnstrom Ⅴ-2三项充分Brunnstrom Ⅴ-311、速度试验要求上举时肘关节屈曲不得大于20度,肩关节上举不得小于130度,先测健侧1不充分〔健侧1.5~2倍以上〕2充分〔健侧1.5倍以下〕预备试验第11级试验不能进行时,作此项试验坐位,肘伸直,将上肢向侧方水平外展计量尽快反复10次的时间要求肘屈曲小于20度,肩从侧位向前小于20度,肩上抬60度以上判定标准同第11级.速度试验〔BrunnstromⅥ期的试验〕Brunnstrom Ⅴ期试验三项均充分,速度试验亦充分那么为Brunnstrom Ⅵ下肢1、联合反响〔内收〕观察患侧下肢有无内收动作或内收肌群的收缩无-不充分〔Brunnstrom Ⅰ〕有-充分〔Brunnstrom Ⅱ-1 〕2、随意收缩触诊内收肌群有无收缩不充分〔无〕充分〔有〕〔Brunnstrom Ⅱ-2 〕3、伸肌协同运动观察膝可伸展何种程度〔以膝屈曲角计〕1不能2不充分〔25度以上〕3充分〔20度以内〕4、屈肌协同运动观察髋关节屈曲角度不能不充分〔5-90度〕充分〔90度以上〕3 ,4〔协同反响〕一项不能,另一项不充分Brunnstrom Ⅲ-1两项均不充分或一项不能,另一项充分Brunnstrom Ⅲ-2 一项充分,另一项不充分Brunnstrom Ⅲ-3两项均充分Brunnstrom Ⅲ-45、直腿抬高观察髋关节运动角度1不能2不充分〔5-25度〕3充分〔30度以上〕6、膝关节屈曲使脚在地面向后滑动,膝关节屈曲大于100度。
《深度解析brunnstrom 偏瘫运动功能评定标准》1. 引言在康复医学和康复治疗领域中,brunnstrom偏瘫运动功能评定标准是一个被广泛使用的工具。
它被用来评估偏瘫患者的上肢和下肢运动功能,并帮助医生和治疗师制定个性化的康复计划。
本文将对brunnstrom偏瘫运动功能评定标准进行深度解析,探讨其应用价值和临床意义。
2. brunnstrom偏瘫运动功能评定标准概述brunnstrom偏瘫运动功能评定标准是由瑞典康复医学专家Signe Brunnstrom开发的。
它通过观察患者的运动模式和肢体反应,将偏瘫患者的康复进程分为6个阶段,从无法自主运动到恢复到正常运动。
这一评定标准主要用于评估偏瘫患者在肌肉张力、协调性和运动控制等方面的恢复情况。
brunnstrom偏瘫运动功能评定标准还可以帮助医生确定适当的康复技术和治疗方法。
3. brunnstrom偏瘫运动功能评定标准在临床应用中的意义对于偏瘫患者来说,恢复运动功能是他们康复过程中最为关键的一环。
而brunnstrom偏瘫运动功能评定标准则成为了医生和治疗师们评估患者康复进程的重要工具。
通过对患者进行brunnstrom评定,医生可以更有效地了解患者的运动恢复情况,有针对性地制定个性化的康复计划,提高康复效果。
brunnstrom评定标准也为患者提供了可量化的康复目标,增强患者对康复治疗的信心和动力。
4. 个人观点与理解从个人角度来看,brunnstrom偏瘫运动功能评定标准在临床中的应用意义不可小觑。
它不仅为医生和治疗师提供了评估和监测患者康复进程的科学依据,也为患者提供了更有希望的康复前景。
在实际康复治疗中,我也亲眼目睹了许多偏瘫患者通过brunnstrom评定标准的指导下,取得了令人振奋的康复成果。
我深信brunnstrom偏瘫运动功能评定标准对于康复医学领域的重要性和必要性。
5. 总结总体来说,brunnstrom偏瘫运动功能评定标准作为一种系统的康复评定工具,在临床应用中具有重要的意义。
一、概念:1.联合反应是指当身体某一部位进行抗阻力运动或主动用力时,诱发患侧肌群不自主的肌张力增高或出现运动反应;2.姿势反射:姿势反射中枢神经系统调节骨骼肌的肌张力或产生相应的运动,以保持或改正身体在空间的姿势。
3.联合运动是正常人随意运动时出现的正常的、无意识的姿势调整,可改善该随意运动的完成质量。
4.共同运动是指偏瘫患者期望完成某项患肢活动时引发的一种随意活动,但其运动的模式是定型的;5.实用手是指虽然上肢和手有功能障碍,但患手单独或与另一只手配合,保持着实用的功能。
6.辅助手是指因存在上肢和手的功能障碍,患手的功能不充分,但保持着辅助另一只手的能力。
7.废用手是指因存在上肢和手的功能障碍,使患手丧失了单独或辅助另一只手的功能。
8.关节半脱位:又称不整齐肩,偏瘫患者常见;表现为肱骨头在关节盂下滑,肩峰与肱骨头之间出现明显的凹陷;一、中枢性瘫痪的本质●周围性瘫痪又称迟缓性瘫痪或软瘫,表现为肌张力减低,腱反射减低或消失,无病理反射,肌萎缩出现早而且明显。
●中枢性瘫痪又称痉挛性瘫痪或硬瘫,表现为脊髓休克期过后出现肌张力增高和痉挛,腱反射亢进和病理反射,肌群间协调异常,出现联合反应、共同运动和异常运动模式等,久后可出现废用性肌萎缩。
●偏瘫是中枢性瘫痪最常见的瘫痪形式。
二、姿势反射分类:1.静位性反射2.平衡运动性反射(一)静位性反射1.迷路紧张性反射2.颈紧张性反射;a)紧张性迷路反射b)紧张性颈反射c)紧张性腰反射等。
(二)平衡运动性反射由调整反应、保护性伸展反应及平衡反应等一系列的反射组成。
除了视觉调整反射的中枢位于大脑皮层外,所有的调整反射中枢均位于延髓和中脑。
三、联合反应和运动(一)联合反应是指当身体某一部位进行抗阻力运动或主动用力时,诱发患侧肌群不自主的肌张力增高或出现运动反应;1.偏瘫时,即使患侧完全不能产生随意收缩,但当健侧肌肉用力收缩时,其兴奋可波及到患侧而引起患侧肌肉的收缩。
2.联合反应伴随患侧肌群肌张力的出现而出现;3.痉挛程度越高,联合反应越强,越持久;4.只要痉挛存在,联合反应就不会消失;5.软瘫期(BrunnstromⅠ级)不存在联合反应。
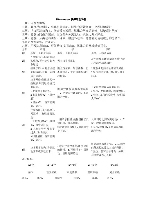
Brunnstrom偏瘫功能恢复6阶段及功能评定标准【1】阶段与特点上肢手下肢分级1无随意活动无任何运动无任何运动无任何运动Ⅰ2引出联合反应、共同运动仅出现共同运动模式仅有细微屈伸仅有极少随意运动Ⅱ3随意出现共同运动随意发起共同运动勾状抓握,但不能伸指坐位和站位上有髋膝踝共同性屈伸Ⅲ4共同运动模式打破,开始出现分离运动出现脱离共同运动的活动:肩0°肘屈90°下,前臂旋前旋后;肘伸直肩可屈90°手背可触及腰骶部能侧捏及拇指松开,手指能半随意的、小范围的伸展。
坐位屈膝大于90°。
可使足滑到椅子下方,足跟不离地地情况下踝能背屈。
Ⅳ5肌张力逐渐恢复正常,有分离运动,精细活动出现相对独立的共同运动活动:肘伸直肩可外展90°;肘伸直肩前屈30-90°时,前臂旋前和旋后;肘伸直前臂去中间位,上肢上举过头。
可球状柱状抓握,手指同时伸展,但不能单独伸展健腿站,患腿可先屈膝后伸髋,在伸膝下做踝背屈(重点落在腿上)Ⅴ6精细、协调、控制运动,接近正常水平运动协调接近正常,手指指鼻无明显的辨距不良,但速度比非受累侧慢(<5S)所有抓握均能完成,但速度和准确性比非受累侧差在站立位可使髋外展到超出抬起该侧骨盆所能达到的范围;座位下伸直膝可内外旋下肢,能完成合并足内外翻Ⅵ2022年3月23日;第1页共1页。
B Brunnstrom偏瘫运动功能一期:迟缓性瘫痪二期:联合反应明显,出现协同运动,肌张力开始增高,出现肌腱反射三期:以协同运动为主,联合反应减弱,肌张力增高达高峰,肌腱反射增高四期:随意协同愚弄减弱,出现部分分离运动,肌张力开始降低。
五期:随意,分离运动明显,课做一般技巧运动,随意协同运动成分部分消失,肌张力继续降低,近正常。
六期:正常随意运动,可做精细技巧运动,肌张力正常或近似正常。
分级肩臂手下肢1级弛缓,无随意运动弛缓,无随意运动弛缓,无随意运动2级开始出现共同运动或其成份,不一定引起关节运动无主动手指屈曲最小限度的随意运动开始出现共同运动或其成份。
3级痉挛加剧,可随意引起共同运动,并有一定的关节运动。
能全指屈曲,勾状抓握,但不能伸展,有时可由反向引起伸展。
1.随意引起共同运动或其成份。
2.坐位和立位时,髋、膝、踝可屈曲。
4级痉挛开始减弱,出现一些脱离共同运动模式的运动;1.手能置于腰后部。
2.上肢前屈90°(肘伸展)3.屈肘90°,前臂能旋前、旋后。
能侧方抓握及拇指带动松开,手指能伴随着的、小范围的伸展。
开始脱离共同运动的运动。
1.坐位,足跟触地,踝能背屈。
2.坐位,足可向后滑动,使屈膝大于90°。
5级痉挛减弱,基本脱离共同运动,出现分离运动。
1.上肢外展90°(肘伸展,前臂旋前)。
2.上肢前平举及上举过头(肘伸展)。
3.肘伸展位,前臂能旋前,旋后。
1.用手掌抓握,能握圆柱状及球形物,但不熟练。
2.能随意全指伸开,但范围大小不等。
从共同运动到分离运动:1.立位,髋伸展位能屈膝。
2.立位,膝伸直,足稍后前踏出,踝能背屈。
6级痉挛基本消失,协调运动正常或接近正常。
1.能进行各种抓握;2.全范围的伸指;3.可进行单个指活动,但比健侧稍差。
协调运动大致正常。
1.立位髋能外展超过骨盆上提的范围。
2.坐位,髋可交替地内、外旋、并伴有踝内、外翻。
评分标准:100分75~95分50~70分25~45分0~20分独立轻度依赖中度依赖重度依赖完全依赖姓名:床号:住院号:年龄:日期:医生:。
床椅转移时控制重心能力还比较弱,摔屁股现象有改
善
上肢
可协助健侧肢体自行穿脱衣,扣纽扣还不可以
可抓握水杯之类的大物件,小物品还不可以
Ⅴ
分离运动更为明
显,痉挛轻微下肢
用患侧的脚支撑时容易摇晃
大多数都会有步态异常
肌力恢复未达到3级以上者,步行能力还比较弱,需
要轮椅
遗留痉挛期的部分成分,如关节僵硬,足内翻
上肢
使用筷子还存在一点困难,不灵活
穿脱衣还不太灵活,手功能恢复各有差异
洗澡比较困难
晒衣服比较困难
VI 协调运动及运动
速度接近正常或
基本正常
下肢
平衡能力稍差,患腿支撑时摇晃
方向转换时需要协助,容易摇晃跌倒
肌力、平衡恢复较好者,基本正常,生活自理
上肢
患侧上肢运动协调性基本正常,比健侧速度稍差一点
能进行各种抓握,但单指活动比健侧要差一些。
Brunnstrom 技术一、概述二、成人偏瘫患者的运动模式三、评定方法四、治疗技术及临床应用一、概述瑞典物理治疗帅Signe Brunnstrom,提出了脑损伤后恢复的6个阶段,并利用这个规律创立了一套治疗脑损伤后运动功能障碍的方法。
分级:完全性瘫痪(Brunnstrom I 级)运动模式异常(Brunnstrom皿级)异常运动模式达到顶点(Brunnstrom用级)分离运动的出现(Brunnstrom IV> V级)几乎恢复正常(Brunnstr og 级)特点:在脑损伤后恢复过程中的任何时期均使用可利用的运动模式来诱发运动的反应,以便让患者能观察到瘫痪肢体仍然可以运动,刺激患者康复与主动参与治疗的欲望。
二、成人偏瘫患者的运动模式(一)联合反应:就是指偏瘫患者健侧上下肢紧张性随意收缩时,患侧上下肢也发生肌肉紧张引起的关节活动。
上肢联合反应一般为对称性运动;下肢内收、外展为对称性的;屈曲、伸展为非对称性的(Raimiste现象)(二)共同运动:当患者活动患侧上肢或下肢的某一个关节时,不能做单关节运动,邻近的关节甚至整个肢体都可以出现一种不可控制的共同活动,并形成特有的活动模式。
1. 上肢共同运动(1) 上肢屈曲共同运动表现为腕与手指屈曲,前臂旋后,肘关节屈曲,肩胛骨内收(回缩)、上提,肩关节后伸、外展、外旋。
(2) 上肢伸展共同运动表现为伸腕、屈指,前臂旋前,肘关节伸展,肩胛骨前伸,肩关节内收、内旋。
2. 下肢共同运动(1) 下肢伸展共同运动表现为脚趾跖屈,踝跖屈、内翻,膝关节伸展,髓关节内收、内旋。
(2) 下肢屈曲共同运动表现为脚趾背屈,踝背屈、弹翻,膝关节约900屈曲,髓关节屈曲、外展、外旋。
(三)原始反射1. 同侧伸屈反射:同侧肢体的单侧性反应。
例如:刺激上肢近端伸肌产生的冲动能引起同侧下肢伸肌收缩,或者刺激上肢近端屈肌可以引起同侧下肢屈曲反射。
2. 交义伸屈反射:当肢体近端伸肌受刺激时,会产生该肢体伸肌与对侧肢体伸肌同时收缩;反之,刺激屈肌会引起同侧与对侧肢体的屈肌收缩。
1、联合反应:是丧失随意运动控制的肌群中出现的一种紧张性姿势反应.原始反射的一种,是影响偏瘫患者运动功能改善的重要原因之一,在治疗中应予以抑制。
2、联带运动是由于脑组织损伤而出现的一种错误的运动方式,如不纠正就会影响正常的运动功能出现.是病理性的异常运动模式.Brunnstrom分期标准中枢性瘫痪的康复过程是运动模式的质的过程,长分为弛缓、痉挛、联带运动、部分分离运动、分离运动和正常。
1、弛缓期是急性脑损伤的移行过程,是锥体束处于休克状态的,一般经过数日或数周可自行度过. 特点:1、患者肢体失去控制,随意运动消失2、肌张力低下3、睷反射减弱或消失此期因不能维持抗重力体位,导致部分患者出现肩关节半脱位,卧位时骨盆后倾,髋关节呈屈曲、外展、外旋、膝关节过伸,踝关节跖屈内翻。
应利用良肢位摆放。
2、痉挛期特点:1、睷反射亢进2、患者肌肉张力增高3、出现联合反应3、联带运动上肢:屈肌联带运动伸肌联带运动肩胛带上抬,后撤前突肩关节屈曲,外展,外旋伸展,内收,内旋肘关节屈曲伸展前臂旋后旋前腕关节掌屈背伸手指屈曲伸展下肢:髋关节屈曲,外展,外旋伸展,内收,内旋膝关节屈曲伸展踝关节背屈,内翻跖屈,内翻足趾伸展屈曲3、部分分离运动上肢特点:1、肩关节伸展,肘关节屈曲,手摸脊柱(距脊柱<5CM )肩关节屈曲时,肘关节伸展(肩屈曲不得<60度,肩关节内收,外展不的>±10度,肘关节屈曲不的>20度2、肘关节屈曲,前臂旋前(大臂不得离开躯干,肘关节屈曲90度±10范围之内,旋前>50度)下肢特点:1、仰卧位,髋关节外展(外展〉20度,足跟不得离开床,膝关节伸展位,屈曲不得〉20度)2、仰卧位,膝关节伸展,髋关节屈曲(膝关节屈曲不得〉20度,髋关节屈曲>30度)3、坐位,膝关节伸展(髋关节60—90度屈曲位,膝关节屈曲<20度)4、分离运动上肢特点:1、肘关节伸展,肩关节外展(肘关节屈曲<20度,肩关节外展>60度)2、肘关节伸展,上肢上举(肘关节屈曲<20度,肩关节屈曲>130度)3、肘关节伸展,肩关节屈曲,前臂旋前(肘关节屈曲<20度,肩关节屈曲>60度,旋前>50度)下肢特点:1、坐位,膝伸展,踝关节背屈(髋关节屈曲60-90度,膝关节屈曲<20度,踝关节背屈>5度)2、坐位,髋关节内旋(髋关节屈曲60—90,膝关节屈曲90±10度,髋关节内旋>20度)3、立位,踝关节屈曲(髋关节、膝关节屈曲<20度,踝关节背屈>5度)。