三年级数学奥林匹克竞赛题
- 格式:pdf
- 大小:348.61 KB
- 文档页数:11
中心小学三上年级数学竞赛试题小朋友,经过小学里两年多的学习,你一定掌握了不少本领,相信你一定会有大的收获.一、我会填(每题2分,共26分)1、小华和姐姐踢毽子.姐姐三次一共踢81下,小华第一次和第二次都踢了25下,要想超过姐姐,小华第三次最少要踢()个.2、学校有篮球和排球共80个,篮球比排球多4个,篮球有()个.3、7只猴子一共吃了13个桃,每只大猴吃3个,每只小猴吃1个,请你算一算,大猴有()只.4、某学生第一次与第二次数学测验的平均成绩是62分,第三次测验后,三次平均成绩是68分,他第三次得()分.5、由0、2、5、8组成的最大四位数是(),最小四位数是().6、在()里填上合适的数2时=()分 8米=()分米=()厘米5000千克=()吨 60毫米=()厘米7、下列算式中,□,○,△,☆各代表什么数?(1)□+5=13-6; (2)28-○=15+7;(3)3×△=54; (4) 56÷☆= 7□=(),○=(),△=(),☆=().8、用4个边长是1厘米的正方形,拼成一个长方形,这个长方形的周长是()厘米,如果拼成一个正方形,这个正方形的周长是()厘米.9、小惠今年6岁,爸爸今年年龄是她的5倍,()年后,爸爸年龄是小惠的3倍.10、四月份有30天,这个月共( )个星期余( )天.11、在○里填上“>”“<”或“=”3时○300分60毫米○6分米6千米○5800米6+7+8+9+0○6×7×8×9×012、一节课40 分钟,如果10时40分上课,那么( )时( )分下课.13、在□内填入适当的数字,使下列加法竖式成立:二、我会判断(每题1分,共6分)1、0除以任何数都得0 . ( )2、一个三位数和9相乘,积一定是四位数.()3、一捆绳子长600米,第一次用去37米,第二次又用去63米,这捆绳子比原来短了500米.()4、1500是1506的近似数,10000是9995的近似数.()5、最大的四位数是9999,最小的四位数是1111.()6、三千克铁比三千克棉花重. ()三、我会选择(将正确答案序号填在括号里)(每题2分,共20分)1、小明每天睡9()①小时②分③秒2、□÷9=△……○,○最大是()①9 ②8 ③7 ④103、如图:●●○○○◎●●○○○◎……,按这样的顺序下去,第40个珠子是().①●②◎③○④不一定4、两个锐角可以拼成()①一个锐角②一个直角③一个钝角④锐角、直角、钝角都有可能5、2个人同时吹大2个气球需要2分钟,那么,8个人同时吹大8个气球需要()①2分钟②8分钟③16分钟④64分钟6、一根木料锯成3段要6分钟.如果每次锯的时间相同,那么锯6段要()分钟.①10分钟②12分钟③18分钟④9分钟7、在一块正方形场地四周种树,每边都种10棵,并且四个顶点都种有一棵树.这个场地四周共种树()棵①20棵②36棵③38棵④40棵8、同学们进行广播操比赛,全班正好排成相等的6行.小红排在第二行,从头数,她站在第5个位置,从后数她站在第3个位置,这个班共有( )人.①42②44③48④549、图中共有()条线段.①9②10③12④1510、小明家、小红家和学校在同一条笔直公路的附近.小红说:“我家到学校有460米.”小明说:“我家到学校只有230米.”小红家到小明家有()①230米②460米③690米④920米四、计算题(共13分)1、直接写得数.(每题0.5分,共5分)27÷3= 18÷4= 170-90= 42×3= 0÷8=24×5= 15-8+8-8= 31÷8= 123+321= 200-111= 2、列竖式计算(其中第4题要验算)(每题2分,共8分)308×9= 428+195= 634×8= 1000-356=五、我会发现(4分)1、①1+2++4+5+6+7+8+9=5×9②6+7+8+9+10=8×5③472+473+474+475+476+477+478=475×7根据以上三题规律,请你完成下面一题:101+102+103+104+105+106+107+108+109=105×( )你会写出有同样规律的加法算式吗?请你写出一个六、我会设计(5分)三(3)班37名同学在班主任带领下乘车去郊游,可供租的车辆有两种:甲种车可乘8人,乙种车可乘4人.请写出3种以上的租车方案.第一个方案甲种车辆、乙种车辆;第二个方案甲种车辆、乙种车辆;第三个个方案甲种车辆、乙种车辆.七、我会解决问题(前两题每题3分,后五题每题4分,共26分)1、学校举行美术作品展览.一、二年级展出48幅,三年级展出的图画是一、二年级总数的3倍.三年级展出多少幅?2、一捆绳子长39米,剪8米可以做一条长跳绳,这捆绳子可以做几条长跳绳?还剩多少米?3、如果公园的门票是每张8元,某校组织97名同学去公园春游,带800元线够不够?(只答不给分)4、同学们在一个长方形水池边跑步,这个水池宽52米,长88米,绕水池跑2圈,共跑多少米?5、果园里有120棵桃树,有梨树4行,每行42棵,?(先提问题,再计算解答)6、在三年级三个班所订的《小学生数学报》中,有58份不是一班的,60份不是二班的;26份既不是一班的,也不是二班的.三年级三个班一共订了多少份?7、在一条马路两旁种100棵树,正好每隔3米一棵,而且两边种的树同样多,这条马路长多少米?。
中心小学三上年级数学竞赛试题小朋友,经过小学里两年多的学习,你一定掌握了不少本领,相信你一定会有大的收获。
一、我会填(每题2分,共26分)1、小华和姐姐踢毽子。
姐姐三次一共踢81下,小华第一次和第二次都踢了25下,要想超过姐姐,小华第三次最少要踢()个。
2、学校有篮球和排球共80个,篮球比排球多4个,篮球有()个。
3、7只猴子一共吃了13个桃,每只大猴吃3个,每只小猴吃1个,请你算一算,大猴有()只。
4、某学生第一次与第二次数学测验的平均成绩是62分,第三次测验后,三次平均成绩是68分,他第三次得()分。
5、由0、2、5、8组成的最大四位数是(),最小四位数是()。
6、在()里填上合适的数2时=()分 8米=()分米=()厘米5000千克=()吨 60毫米=()厘米7、下列算式中,□,○,△,☆各代表什么数?(1)□+5=13-6; (2)28-○=15+7;(3)3×△=54; (4) 56÷☆= 7□=(),○=(),△=(),☆=()。
8、用4个边长是1厘米的正方形,拼成一个长方形,这个长方形的周长是()厘米,如果拼成一个正方形,这个正方形的周长是()厘米。
9、小惠今年6岁,爸爸今年年龄是她的5倍,()年后,爸爸年龄是小惠的3倍。
10、四月份有30天,这个月共( )个星期余( )天。
11、在○里填上“>”“<”或“=”3时○300分60毫米○6分米6千米○5800米6+7+8+9+0○6×7×8×9×012、一节课40 分钟,如果10时40分上课,那么( )时( )分下课。
13、在□内填入适当的数字,使下列加法竖式成立:二、我会判断(每题1分,共6分)1、0除以任何数都得0 。
( )2、一个三位数和9相乘,积一定是四位数。
()3、一捆绳子长600米,第一次用去37米,第二次又用去63米,这捆绳子比原来短了500米。
()4、1500是1506的近似数,10000是9995的近似数。
中心小学三上年级数学竞赛试题小朋友,经过小学里两年多的学习,你一定掌握了不少本领,相信你一定会有大的收获。
一、我会填(每题2分,共26分)1、小华和姐姐踢毽子。
姐姐三次一共踢81下,小华第一次和第二次都踢了25下,要想超过姐姐,小华第三次最少要踢()个。
2、学校有篮球和排球共80个,篮球比排球多4个,篮球有()个。
3、7只猴子一共吃了13个桃,每只大猴吃3个,每只小猴吃1个,请你算一算,大猴有()只。
4、某学生第一次与第二次数学测验的平均成绩是62分,第三次测验后,三次平均成绩是68分,他第三次得()分。
5、由0、2、5、8组成的最大四位数是(),最小四位数是()。
6、在()里填上合适的数2时=()分 8米=()分米=()厘米5000千克=()吨 60毫米=()厘米7、下列算式中,□,○,△,☆各代表什么数?(1)□+5=13-6; (2)28-○=15+7;(3)3×△=54; (4) 56÷☆= 7□=(),○=(),△=(),☆=()。
8、用4个边长是1厘米的正方形,拼成一个长方形,这个长方形的周长是()厘米,如果拼成一个正方形,这个正方形的周长是()厘米。
9、小惠今年6岁,爸爸今年年龄是她的5倍,()年后,爸爸年龄是小惠的3倍。
10、四月份有30天,这个月共( )个星期余( )天。
11、在○里填上“>”“<”或“=”3时○300分60毫米○6分米6千米○5800米6+7+8+9+0○6×7×8×9×012、一节课40 分钟,如果10时40分上课,那么( )时( )分下课。
13、在□内填入适当的数字,使下列加法竖式成立:二、我会判断(每题1分,共6分)1、0除以任何数都得0 。
( )2、一个三位数和9相乘,积一定是四位数。
()3、一捆绳子长600米,第一次用去37米,第二次又用去63米,这捆绳子比原来短了500米。
()4、1500是1506的近似数,10000是9995的近似数。
中心小学三上年级数学竞赛试题一、我会填(每题2分,共26分)1、小华和姐姐踢毽子。
姐姐三次一共踢81下,小华第一次和第二次都踢了25下,要想超过姐姐,小华第三次最少要踢()个。
2、学校有篮球和排球共80个,篮球比排球多4个,篮球有()个。
3、7只猴子一共吃了13个桃,每只大猴吃3个,每只小猴吃1个,请你算一算,大猴有()只。
4、某学生第一次与第二次数学测验的平均成绩是62分,第三次测验后,三次平均成绩是68分,他第三次得()分。
5、由0、2、5、8组成的最大四位数是(),最小四位数是()。
6、在()里填上合适的数2时=()分 8米=()分米=()厘米5000千克=()吨 60毫米=()厘米7、下列算式中,□,○,△,☆各代表什么数?(1)□+5=13-6; (2)28-○=15+7;(3)3×△=54; (4) 56÷☆= 7□=(),○=(),△=(),☆=()。
8、用4个边长是1厘米的正方形,拼成一个长方形,这个长方形的周长是()厘米,如果拼成一个正方形,这个正方形的周长是()厘米。
9、小惠今年6岁,爸爸今年年龄是她的5倍,()年后,爸爸年龄是小惠的3倍。
10、四月份有30天,这个月共( )个星期余( )天。
11、在○里填上“>”“<”或“=”3时○300分60毫米○6分米6千米○5800米6+7+8+9+0○6×7×8×9×012、一节课40 分钟,如果10时40分上课,那么( )时( )分下课。
13、在□内填入适当的数字,使下列加法竖式成立:二、我会判断(每题1分,共6分)1、0除以任何数都得0 。
( )2、一个三位数和9相乘,积一定是四位数。
()3、一捆绳子长600米,第一次用去37米,第二次又用去63米,这捆绳子比原来短了500米。
()4、1500是1506的近似数,10000是9995的近似数。
()5、最大的四位数是9999,最小的四位数是1111。
三上年级数学竞赛试题小朋友,经过小学里两年多的学习,你一定掌握了不少本领,相信你一定会有大的收获。
一、我会填(每题2分,共26分)1、小华和姐姐踢毽子。
姐姐三次一共踢81下,小华第一次和第二次都踢了25下,要想超过姐姐,小华第三次最少要踢()个。
2、学校有篮球和排球共80个,篮球比排球多4个,篮球有()个。
3、7只猴子一共吃了13个桃,每只大猴吃3个,每只小猴吃1个,请你算一算,大猴有()只。
4、某学生第一次与第二次数学测验的平均成绩是62分,第三次测验后,三次平均成绩是68分,他第三次得()分。
5、由0、2、5、8组成的最大四位数是(),最小四位数是()。
6、在()里填上合适的数2时=()分8米=()分米=()厘米5000千克=()吨60毫米=()厘米7、下列算式中,□,○,△,☆各代表什么数?(1)□+5=13-6;(2)28-○=15+7;(3)3×△=54;(4) 56÷☆= 7□=(),○=(),△=(),☆=()。
8、用4个边长是1厘米的正方形,拼成一个长方形,这个长方形的周长是()厘米,如果拼成一个正方形,这个正方形的周长是()厘米。
9、小惠今年6岁,爸爸今年年龄是她的5倍,()年后,爸爸年龄是小惠的3倍。
10、四月份有30天,这个月共( )个星期余( )天。
11、在○里填上“>”“<”或“=”3时○300分60毫米○6分米6千米○5800米6+7+8+9+0○6×7×8×9×012、一节课40 分钟,如果10时40分上课,那么( )时( )分下课。
13、在□内填入适当的数字,使下列加法竖式成立:二、我会判断(每题1分,共6分)1、0除以任何数都得0 。
( )2、一个三位数和9相乘,积一定是四位数。
()3、一捆绳子长600米,第一次用去37米,第二次又用去63米,这捆绳子比原短了500米。
()4、1500是1506的近似数,10000是9995的近似数。
中心小学三上年级数学竞赛试题小朋友,经过小学里两年多的学习,你一定掌握了不少本领,相信你一定会有大的收获。
一、我会填(每题2分,共26分)1、小华和姐姐踢毽子。
姐姐三次一共踢81下,小华第一次和第二次都踢了25下,要想超过姐姐,小华第三次最少要踢()个。
2、学校有篮球和排球共80个,篮球比排球多4个,篮球有()个。
3、7只猴子一共吃了13个桃,每只大猴吃3个,每只小猴吃1个,请你算一算,大猴有()只。
4、某学生第一次与第二次数学测验的平均成绩是62分,第三次测验后,三次平均成绩是68分,他第三次得()分。
5、由0、2、5、8组成的最大四位数是(),最小四位数是()。
6、在()里填上合适的数2时=()分 8米=()分米=()厘米5000千克=()吨 60毫米=()厘米7、下列算式中,□,○,△,☆各代表什么数?(1)□+5=13-6; (2)28-○=15+7;(3)3×△=54; (4) 56÷☆= 7□=(),○=(),△=(),☆=()。
8、用4个边长是1厘米的正方形,拼成一个长方形,这个长方形的周长是()厘米,如果拼成一个正方形,这个正方形的周长是()厘米。
9、小惠今年6岁,爸爸今年年龄是她的5倍,()年后,爸爸年龄是小惠的3倍。
10、四月份有30天,这个月共( )个星期余( )天。
11、在○里填上“>”“<”或“=”3时○300分60毫米○6分米6千米○5800米6+7+8+9+0○6×7×8×9×012、一节课40 分钟,如果10时40分上课,那么( )时( )分下课。
13、在□内填入适当的数字,使下列加法竖式成立:二、我会判断(每题1分,共6分)1、0除以任何数都得0 。
( )2、一个三位数和9相乘,积一定是四位数。
()3、一捆绳子长600米,第一次用去37米,第二次又用去63米,这捆绳子比原来短了500米。
()4、1500是1506的近似数,10000是9995的近似数。
中心小学三上年级数学竞赛试题小朋友,经过小学里两年多的学习,你一定掌握了不少本领,相信你一定会有大的收获。
一、我会填(每题2分,共26分)1、小华和姐姐踢毽子。
姐姐三次一共踢81下,小华第一次和第二次都踢了25下,要想超过姐姐,小华第三次最少要踢()个。
2、学校有篮球和排球共80个,篮球比排球多4个,篮球有()个。
3、7只猴子一共吃了13个桃,每只大猴吃3个,每只小猴吃1个,请你算一算,大猴有()只。
4、某学生第一次与第二次数学测验的平均成绩是62分,第三次测验后,三次平均成绩是68分,他第三次得()分。
5、由0、2、5、8组成的最大四位数是(),最小四位数是()。
6、在()里填上合适的数2时=()分 8米=()分米=()厘米5000千克=()吨 60毫米=()厘米7、下列算式中,□,○,△,☆各代表什么数?(1)□+5=13-6; (2)28-○=15+7;(3)3×△=54; (4) 56÷☆= 7□=(),○=(),△=(),☆=()。
8、用4个边长是1厘米的正方形,拼成一个长方形,这个长方形的周长是()厘米,如果拼成一个正方形,这个正方形的周长是()厘米。
9、小惠今年6岁,爸爸今年年龄是她的5倍,()年后,爸爸年龄是小惠的3倍。
10、四月份有30天,这个月共( )个星期余( )天。
11、在○里填上“>”“<”或“=”3时○300分60毫米○6分米6千米○5800米6+7+8+9+0○6×7×8×9×012、一节课40 分钟,如果10时40分上课,那么( )时( )分下课。
13、在□内填入适当的数字,使下列加法竖式成立:二、我会判断(每题1分,共6分)1、0除以任何数都得0 。
( )2、一个三位数和9相乘,积一定是四位数。
()3、一捆绳子长600米,第一次用去37米,第二次又用去63米,这捆绳子比原来短了500米。
()4、1500是1506的近似数,10000是9995的近似数。
中心小学三上年级数学竞赛试题小朋友,经过小学里两年多的学习,你一定掌握了不少本领,相信你一定会有大的收获。
一、我会填(每题2分,共26分)1、小华和姐姐踢毽子。
姐姐三次一共踢81下,小华第一次和第二次都踢了25下,要想超过姐姐,小华第三次最少要踢()个。
2、学校有篮球和排球共80个,篮球比排球多4个,篮球有()个。
3、7只猴子一共吃了13个桃,每只大猴吃3个,每只小猴吃1个,请你算一算,大猴有()只。
4、某学生第一次与第二次数学测验的平均成绩是62分,第三次测验后,三次平均成绩是68分,他第三次得()分。
5、由0、2、5、8组成的最大四位数是(),最小四位数是()。
6、在()里填上合适的数2时=()分 8米=()分米=()厘米5000千克=()吨 60毫米=()厘米7、下列算式中,□,○,△,☆各代表什么数?(1)□+5=13-6; (2)28-○=15+7;(3)3×△=54; (4) 56÷☆= 7□=(),○=(),△=(),☆=()。
8、用4个边长是1厘米的正方形,拼成一个长方形,这个长方形的周长是()厘米,如果拼成一个正方形,这个正方形的周长是()厘米。
9、小惠今年6岁,爸爸今年年龄是她的5倍,()年后,爸爸年龄是小惠的3倍。
10、四月份有30天,这个月共( )个星期余( )天。
11、在○里填上“>”“<”或“=”3时○300分60毫米○6分米6千米○5800米6+7+8+9+0○6×7×8×9×012、一节课40 分钟,如果10时40分上课,那么( )时( )分下课。
13、在□内填入适当的数字,使下列加法竖式成立:二、我会判断(每题1分,共6分)1、0除以任何数都得0 。
( )2、一个三位数和9相乘,积一定是四位数。
()3、一捆绳子长600米,第一次用去37米,第二次又用去63米,这捆绳子比原来短了500米。
()4、1500是1506的近似数,10000是9995的近似数。
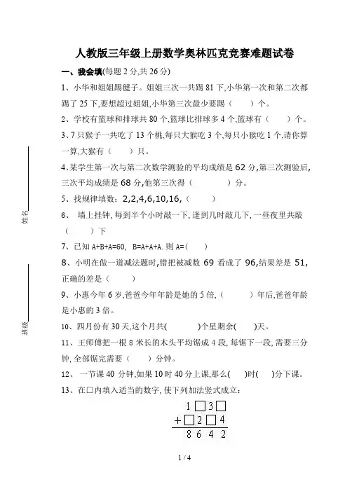
人教版三年级上册数学奥林匹克竞赛难题试卷一、我会填(每题2分,共26分)1、小华和姐姐踢毽子。
姐姐三次一共踢81下,小华第一次和第二次都踢了25下,要想超过姐姐,小华第三次最少要踢()个。
2、学校有篮球和排球共80个,篮球比排球多4个,篮球有()个。
3、7只猴子一共吃了13个桃,每只大猴吃3个,每只小猴吃1个,请你算一算,大猴有()只。
4、某学生第一次与第二次数学测验的平均成绩是62分,第三次测验后,三次平均成绩是68分,他第三次得()分。
5、找规律填数:2,2,4,6,10,16,()6、墙上挂钟,每到半个小时敲一下,逢到几时敲几下,一昼夜里共敲()下7、已知A+B+A=60, B=A+A+A.则A=( )8、小明在做一道减法题时,错把被减数69看成了96,结果差是51,正确的差是()9、小惠今年6岁,爸爸今年年龄是她的5倍,()年后,爸爸年龄是小惠的3倍。
10、四月份有30天,这个月共( )个星期余( )天。
11、王师傅把一根8米长的木头平均锯成4段,每锯下一段,需要三分钟,全部锯完需要()分钟。
12、一节课40 分钟,如果10时40分上课,那么( )时( )分下课。
13、在□内填入适当的数字,使下列加法竖式成立:二、我会选择(将正确答案序号填在括号里)(每题2分,共16分)1、□÷9=△……○,○最大是()①9 ②8 ③7 ④102、如图:●●○○○◎●●○○○◎……,按这样的顺序下去,第40个珠子是()。
①●②◎③○④不一定3、2个人同时吹大2个气球需要2分钟,那么,8个人同时吹大8个气球需要()①2分钟②8分钟③16分钟④64分钟4、一根木料锯成3段要6分钟。
如果每次锯的时间相同,那么锯6段要()分钟。
①10分钟②12分钟③18分钟④9分钟5、在一块正方形场地四周种树,每边都种10棵,并且四个顶点都种有一棵树。
这个场地四周共种树()棵①20棵②36棵③38棵④40棵6、同学们进行广播操比赛,全班正好排成相等的6行。
中心小学三上年级数学竞赛试题小朋友,经过小学里两年多的学习,你一定掌握了不少本领,相信你一定会有大的收获。
一、我会填(每题2分,共26分)1、小华和姐姐踢毽子。
姐姐三次一共踢81下,小华第一次和第二次都踢了25下,要想超过姐姐,小华第三次最少要踢()个。
2、学校有篮球和排球共80个,篮球比排球多4个,篮球有()个。
3、7只猴子一共吃了13个桃,每只大猴吃3个,每只小猴吃1个,请你算一算,大猴有()只。
4、某学生第一次与第二次数学测验的平均成绩是62分,第三次测验后,三次平均成绩是68分,他第三次得()分。
5、由0、2、5、8组成的最大四位数是(),最小四位数是()。
6、在()里填上合适的数2时=()分 8米=()分米=()厘米5000千克=()吨 60毫米=()厘米7、下列算式中,□,○,△,☆各代表什么数?(1)□+5=13-6; (2)28-○=15+7;(3)3×△=54; (4) 56÷☆= 7□=(),○=(),△=(),☆=()。
8、用4个边长是1厘米的正方形,拼成一个长方形,这个长方形的周长是()厘米,如果拼成一个正方形,这个正方形的周长是()厘米。
9、小惠今年6岁,爸爸今年年龄是她的5倍,()年后,爸爸年龄是小惠的3倍。
10、四月份有30天,这个月共( )个星期余( )天。
11、在○里填上“>”“<”或“=”3时○300分60毫米○6分米6千米○5800米6+7+8+9+0○6×7×8×9×012、一节课40 分钟,如果10时40分上课,那么( )时( )分下课。
13、在□内填入适当的数字,使下列加法竖式成立:二、我会判断(每题1分,共6分)1、0除以任何数都得0 。
( )2、一个三位数和9相乘,积一定是四位数。
()3、一捆绳子长600米,第一次用去37米,第二次又用去63米,这捆绳子比原来短了500米。
()4、1500是1506的近似数,10000是9995的近似数。
数学竞赛试题小朋友,经过小学里两年多的学习,你一定掌握了不少本领,相信你一定会有大的收获。
一、我会填(每题2分,共26分)1、小华和姐姐踢毽子。
姐姐三次一共踢81下,小华第一次和第二次都踢了25下,要想超过姐姐,小华第三次最少要踢()个。
2、学校有篮球和排球共80个,篮球比排球多4个,篮球有()个。
3、7只猴子一共吃了13个桃,每只大猴吃3个,每只小猴吃1个,请你算一算,大猴有()只。
4、某学生第一次与第二次数学测验的平均成绩是62分,第三次测验后,三次平均成绩是68分,他第三次得()分。
5、由0、2、5、8组成的最大四位数是(),最小四位数是()。
6、在()里填上合适的数2时=()分 8米=()分米=()厘米5000千克=()吨 60毫米=()厘米7、下列算式中,□,○,△,☆各代表什么数?(1)□+5=13-6; (2)28-○=15+7;(3)3×△=54; (4) 56÷☆= 7□=(),○=(),△=(),☆=()。
8、用4个边长是1厘米的正方形,拼成一个长方形,这个长方形的周长是()厘米,如果拼成一个正方形,这个正方形的周长是()厘米。
9、小惠今年6岁,爸爸今年年龄是她的5倍,()年后,爸爸年龄是小惠的3倍。
10、四月份有30天,这个月共( )个星期余( )天。
11、在○里填上“>”“<”或“=”3时○300分60毫米○6分米 6千米○5800米 6+7+8+9+0○6×7×8×9×012、一节课40 分钟,如果10时40分上课,那么( )时( )分下课。
13、在□内填入适当的数字,使下列加法竖式成立:二、我会判断(每题1分,共6分)1、0除以任何数都得0 。
( )2、一个三位数和9相乘,积一定是四位数。
()3、一捆绳子长600米,第一次用去37米,第二次又用去63米,这捆绳子比原短了500米。
()4、1500是1506的近似数,10000是9995的近似数。
中心小学三上年级数学竞赛试题小朋友,经过小学里两年多的学习,你一定掌握了不少本领,相信你一定会有大的收获。
一、我会填(每题2分,共26分)1、小华和姐姐踢毽子。
姐姐三次一共踢81下,小华第一次和第二次都踢了25下,要想超过姐姐,小华第三次最少要踢()个。
2、学校有篮球和排球共80个,篮球比排球多4个,篮球有()个。
3、7只猴子一共吃了13个桃,每只大猴吃3个,每只小猴吃1个,请你算一算,大猴有()只。
4、某学生第一次与第二次数学测验的平均成绩是62分,第三次测验后,三次平均成绩是68分,他第三次得()分。
5、由0、2、5、8组成的最大四位数是(),最小四位数是()。
6、在()里填上合适的数2时=()分 8米=()分米=()厘米5000千克=()吨 60毫米=()厘米7、下列算式中,□,○,△,☆各代表什么数?(1)□+5=13-6; (2)28-○=15+7;(3)3×△=54; (4) 56÷☆= 7□=(),○=(),△=(),☆=()。
8、用4个边长是1厘米的正方形,拼成一个长方形,这个长方形的周长是()厘米,如果拼成一个正方形,这个正方形的周长是()厘米。
9、小惠今年6岁,爸爸今年年龄是她的5倍,()年后,爸爸年龄是小惠的3倍。
10、四月份有30天,这个月共( )个星期余( )天。
11、在○里填上“>”“<”或“=”3时○300分60毫米○6分米6千米○5800米6+7+8+9+0○6×7×8×9×012、一节课40 分钟,如果10时40分上课,那么( )时( )分下课。
13、在□内填入适当的数字,使下列加法竖式成立:二、我会判断(每题1分,共6分)1、0除以任何数都得0 。
( )2、一个三位数和9相乘,积一定是四位数。
()3、一捆绳子长600米,第一次用去37米,第二次又用去63米,这捆绳子比原来短了500米。
()4、1500是1506的近似数,10000是9995的近似数。
中心小学三上年级数学竞赛试题小朋友,经过小学里两年多的学习,你一定掌握了不少本领,相信你一定会有大的收获。
一、我会填(每题2分,共26分)1、小华和姐姐踢毽子。
姐姐三次一共踢81下,小华第一次和第二次都踢了25下,要想超过姐姐,小华第三次最少要踢()个。
2、学校有篮球和排球共80个,篮球比排球多4个,篮球有()个。
3、7只猴子一共吃了13个桃,每只大猴吃3个,每只小猴吃1个,请你算一算,大猴有()只。
4、某学生第一次与第二次数学测验的平均成绩是62分,第三次测验后,三次平均成绩是68分,他第三次得()分。
5、由0、2、5、8组成的最大四位数是(),最小四位数是()。
6、在()里填上合适的数2时=()分 8米=()分米=()厘米5000千克=()吨 60毫米=()厘米7、下列算式中,□,○,△,☆各代表什么数?(1)□+5=13-6; (2)28-○=15+7;(3)3×△=54; (4) 56÷☆= 7□=(),○=(),△=(),☆=()。
8、用4个边长是1厘米的正方形,拼成一个长方形,这个长方形的周长是()厘米,如果拼成一个正方形,这个正方形的周长是()厘米。
9、小惠今年6岁,爸爸今年年龄是她的5倍,()年后,爸爸年龄是小惠的3倍。
10、四月份有30天,这个月共( )个星期余( )天。
11、在○里填上“>”“<”或“=”3时○300分60毫米○6分米6千米○5800米6+7+8+9+0○6×7×8×9×012、一节课40 分钟,如果10时40分上课,那么( )时( )分下课。
13、在□内填入适当的数字,使下列加法竖式成立:二、我会判断(每题1分,共6分)1、0除以任何数都得0 。
( )2、一个三位数和9相乘,积一定是四位数。
()3、一捆绳子长600米,第一次用去37米,第二次又用去63米,这捆绳子比原短了500米。
()4、1500是1506的近似数,10000是9995的近似数。
中心小学三上年级数学竞赛试题小朋友,经过小学里两年多的学习,你一定掌握了不少本领,相信你一定会有大的收获。
一、我会填(每题2分,共26分)1、小华和姐姐踢毽子。
姐姐三次一共踢81下,小华第一次和第二次都踢了25下,要想超过姐姐,小华第三次最少要踢()个。
2、学校有篮球和排球共80个,篮球比排球多4个,篮球有()个。
3、7只猴子一共吃了13个桃,每只大猴吃3个,每只小猴吃1个,请你算一算,大猴有()只。
4、某学生第一次与第二次数学测验的平均成绩是62分,第三次测验后,三次平均成绩是68分,他第三次得()分。
5、由0、2、5、8组成的最大四位数是(),最小四位数是()。
6、在()里填上合适的数2时=()分 8米=()分米=()厘米5000千克=()吨 60毫米=()厘米7、下列算式中,□,○,△,☆各代表什么数?(1)□+5=13-6; (2)28-○=15+7;(3)3×△=54; (4) 56÷☆= 7□=(),○=(),△=(),☆=()。
8、用4个边长是1厘米的正方形,拼成一个长方形,这个长方形的周长是()厘米,如果拼成一个正方形,这个正方形的周长是()厘米。
9、小惠今年6岁,爸爸今年年龄是她的5倍,()年后,爸爸年龄是小惠的3倍。
10、四月份有30天,这个月共( )个星期余( )天。
11、在○里填上“>”“<”或“=”3时○300分60毫米○6分米6千米○5800米6+7+8+9+0○6×7×8×9×012、一节课40 分钟,如果10时40分上课,那么( )时( )分下课。
13、在□内填入适当的数字,使下列加法竖式成立:二、我会判断(每题1分,共6分)1、0除以任何数都得0 。
( )2、一个三位数和9相乘,积一定是四位数。
()3、一捆绳子长600米,第一次用去37米,第二次又用去63米,这捆绳子比原来短了500米。
()4、1500是1506的近似数,10000是9995的近似数。
中心小学三上年级数学竞赛试题小朋友,经过小学里两年多的学习,你一定掌握了不少本领,相信你一定会有大的收获。
一、我会填(每题2分,共26分)1、小华和姐姐踢毽子。
姐姐三次一共踢81下,小华第一次和第二次都踢了25下,要想超过姐姐,小华第三次最少要踢()个。
2、学校有篮球和排球共80个,篮球比排球多4个,篮球有()个。
3、7只猴子一共吃了13个桃,每只大猴吃3个,每只小猴吃1个,请你算一算,大猴有()只。
4、某学生第一次与第二次数学测验的平均成绩是62分,第三次测验后,三次平均成绩是68分,他第三次得()分。
5、由0、2、5、8组成的最大四位数是(),最小四位数是()。
6、在()里填上合适的数2时=()分 8米=()分米=()厘米5000千克=()吨 60毫米=()厘米7、下列算式中,□,○,△,☆各代表什么数?(1)□+5=13-6; (2)28-○=15+7;(3)3×△=54; (4) 56÷☆= 7□=(),○=(),△=(),☆=()。
8、用4个边长是1厘米的正方形,拼成一个长方形,这个长方形的周长是()厘米,如果拼成一个正方形,这个正方形的周长是()厘米。
9、小惠今年6岁,爸爸今年年龄是她的5倍,()年后,爸爸年龄是小惠的3倍。
10、四月份有30天,这个月共( )个星期余( )天。
11、在○里填上“>”“<”或“=”3时○300分60毫米○6分米6千米○5800米6+7+8+9+0○6×7×8×9×012、一节课40 分钟,如果10时40分上课,那么( )时( )分下课。
13、在□内填入适当的数字,使下列加法竖式成立:二、我会判断(每题1分,共6分)1、0除以任何数都得0 。
( )2、一个三位数和9相乘,积一定是四位数。
()3、一捆绳子长600米,第一次用去37米,第二次又用去63米,这捆绳子比原来短了500米。
()4、1500是1506的近似数,10000是9995的近似数。
中心小学三上年级数学竞赛试题小朋友,经过小学里两年多的学习,你一定掌握了不少本领,相信你一定会有大的收获。
一、我会填(每题2分,共26分)1、小华和姐姐踢毽子。
姐姐三次一共踢81下,小华第一次和第二次都踢了25下,要想超过姐姐,小华第三次最少要踢()个。
2、学校有篮球和排球共80个,篮球比排球多4个,篮球有()个。
3、7只猴子一共吃了13个桃,每只大猴吃3个,每只小猴吃1个,请你算一算,大猴有()只。
4、某学生第一次与第二次数学测验的平均成绩是62分,第三次测验后,三次平均成绩是68分,他第三次得()分。
5、由0、2、5、8组成的最大四位数是(),最小四位数是()。
6、在()里填上合适的数2时=()分 8米=()分米=()厘米5000千克=()吨 60毫米=()厘米7、下列算式中,□,○,△,☆各代表什么数?(1)□+5=13-6; (2)28-○=15+7;(3)3×△=54; (4) 56÷☆= 7□=(),○=(),△=(),☆=()。
8、用4个边长是1厘米的正方形,拼成一个长方形,这个长方形的周长是()厘米,如果拼成一个正方形,这个正方形的周长是()厘米。
9、小惠今年6岁,爸爸今年年龄是她的5倍,()年后,爸爸年龄是小惠的3倍。
10、四月份有30天,这个月共( )个星期余( )天。
11、在○里填上“>”“<”或“=”3时○300分60毫米○6分米6千米○5800米6+7+8+9+0○6×7×8×9×012、一节课40 分钟,如果10时40分上课,那么( )时( )分下课。
13、在□内填入适当的数字,使下列加法竖式成立:二、我会判断(每题1分,共6分)1、0除以任何数都得0 。
( )2、一个三位数和9相乘,积一定是四位数。
()3、一捆绳子长600米,第一次用去37米,第二次又用去63米,这捆绳子比原来短了500米。
()4、1500是1506的近似数,10000是9995的近似数。
中心小学三上年级数学竞赛试题小朋友,经过小学里两年多的学习,你一定掌握了不少本领,相信你一定会有大的收获。
一、我会填(每题2分,共26分)1、小华和姐姐踢毽子。
姐姐三次一共踢81下,小华第一次和第二次都踢了25下,要想超过姐姐,小华第三次最少要踢()个。
2、学校有篮球和排球共80个,篮球比排球多4个,篮球有()个。
3、7只猴子一共吃了13个桃,每只大猴吃3个,每只小猴吃1个,请你算一算,大猴有()只。
4、某学生第一次与第二次数学测验的平均成绩是62分,第三次测验后,三次平均成绩是68分,他第三次得()分。
5、由0、2、5、8组成的最大四位数是(),最小四位数是()。
6、在()里填上合适的数2时=()分 8米=()分米=()厘米5000千克=()吨 60毫米=()厘米7、下列算式中,□,○,△,☆各代表什么数?(1)□+5=13-6; (2)28-○=15+7;(3)3×△=54; (4) 56÷☆= 7□=(),○=(),△=(),☆=()。
8、用4个边长是1厘米的正方形,拼成一个长方形,这个长方形的周长是()厘米,如果拼成一个正方形,这个正方形的周长是()厘米。
9、小惠今年6岁,爸爸今年年龄是她的5倍,()年后,爸爸年龄是小惠的3倍。
10、四月份有30天,这个月共( )个星期余( )天。
11、在○里填上“>”“<”或“=”3时○300分60毫米○6分米6千米○5800米6+7+8+9+0○6×7×8×9×012、一节课40 分钟,如果10时40分上课,那么( )时( )分下课。
13、在□内填入适当的数字,使下列加法竖式成立:二、我会判断(每题1分,共6分)1、0除以任何数都得0 。
( )2、一个三位数和9相乘,积一定是四位数。
()3、一捆绳子长600米,第一次用去37米,第二次又用去63米,这捆绳子比原来短了500米。
()4、1500是1506的近似数,10000是9995的近似数。