狄江丽--农村妇女“两癌”检查项目数据分析
- 格式:pdf
- 大小:1.33 MB
- 文档页数:83
农村妇女宫颈癌筛查结果分析宫颈癌是一种常见的女性恶性肿瘤,影响了许多妇女的生活质量和健康。
为了及时发现宫颈癌的早期病变并采取相应的治疗措施,对农村妇女进行宫颈癌筛查非常重要。
本文将对农村妇女宫颈癌筛查结果进行分析,以了解筛查情况,为后续的宫颈癌防治工作提供参考。
我们需要统计农村妇女宫颈癌筛查的参与率。
参与率是衡量筛查工作效果的重要指标之一。
通过统计数据,我们可以得到参与率的具体数字,并根据不同年龄、不同地区、不同教育程度的人群进行分析。
这有助于了解参与率的差异性,并制定相关的策略和措施,提高参与率。
我们需要对筛查结果进行统计和分析。
筛查结果包括筛查阳性率以及诊断的宫颈癌病例数。
筛查阳性率是指在筛查中被诊断为可能患有宫颈癌或有宫颈癌前病变的人所占比例。
通过分析筛查阳性率,可以了解农村妇女宫颈癌的患病情况、病变程度以及有无高风险人群。
诊断的宫颈癌病例数是指经过确认确诊宫颈癌的妇女人数,通过统计这个数字,可以了解农村地区宫颈癌的发病率和分布情况。
我们需要对筛查结果中的年龄分布进行分析。
宫颈癌的发生主要与人的年龄有关,不同年龄段的人群可能具有不同的宫颈癌发病率。
通过统计农村妇女不同年龄段的宫颈癌筛查结果,可以了解各年龄段的宫颈癌患病情况。
年龄较轻的妇女可能更容易发生宫颈癌前病变,而年龄较大的妇女更容易发生宫颈癌。
还可以从年龄分布分析中得出筛查工作的侧重点,针对不同年龄段的人群制定相应的宫颈癌防治策略。
我们还可以对筛查结果中的地区分布和教育程度进行分析。
农村地区的经济水平和卫生健康条件相对较差,这可能会影响宫颈癌的筛查和防治工作。
通过分析筛查结果中不同地区的情况,可以了解农村地区宫颈癌的地域分布特点,为下一步的筛查工作提供参考。
教育程度是影响人们健康意识和参与筛查工作的重要因素之一。
通过对农村妇女宫颈癌筛查结果中的教育程度进行分析,可以了解教育程度与宫颈癌筛查参与率之间的关系,以及对筛查结果的影响。
对农村妇女宫颈癌筛查结果进行分析,可以为宫颈癌防治提供重要的参考和指导。
调查与分析我县农村妇女“两癌筛查”情况1. 引言1.1 背景介绍通过深入了解我县农村妇女的癌症筛查情况,可以为进一步制定相关政策和采取有效措施提供参考,提高妇女健康保健意识,提升妇女健康保障水平,最终实现全面建设小康社会的目标。
1.2 研究意义农村妇女是农村家庭中非常重要的一部分,她们的身体健康直接关系到整个家庭的幸福和稳定。
由于农村妇女在经济和社会地位上的相对落后,很多妇女对自身健康问题的关注程度较低,常常忽视自身健康的重要性。
癌症是当前威胁人类健康的重大疾病之一,而乳腺癌和宫颈癌则是较为常见的两种癌症。
对农村妇女进行乳腺癌和宫颈癌的筛查工作具有重要的意义。
通过筛查可以及早发现患有癌症的妇女,提高治疗的效果和生存率。
及早发现癌症可以减轻妇女的痛苦和家庭的负担,避免病情恶化造成更大的损失。
加强农村妇女的癌症筛查工作,可以提高妇女对自身健康的重视,增强自我保健意识,促进整个家庭的健康发展。
开展对我县农村妇女的“两癌筛查”工作具有重要的意义和深远的影响。
通过本次研究,我们旨在探索提高癌症筛查覆盖率和早期发现率的有效途径,为农村妇女的健康保驾护航,促进农村社会的稳定和发展。
2. 正文2.1 调查方法调查方法是本研究的重要环节,为了全面了解我县农村妇女“两癌筛查”情况,我们采取了以下调查方法:我们通过问卷调查的方式,向我县各个乡镇的农村妇女发放调查问卷,了解她们对癌症筛查的认识、参与情况以及障碍等方面的情况。
问卷涵盖了癌症筛查的知识普及、筛查方式和频率、参与意愿和障碍等方面的内容,以便全面了解农村妇女的实际情况。
我们还进行了实地走访调查,深入了解农村妇女癌症筛查的具体情况。
通过与乡镇卫生院、社区卫生服务中心以及各村医生的交流,获取更为详细的数据和资料,包括妇女的筛查率、癌症发现率等。
我们还结合了文献资料的分析,对我县农村妇女癌症筛查情况进行综合评估。
通过比对不同来源的数据,得出客观、准确的结论,为进一步分析提供了可靠的依据。
调查与分析我县农村妇女“两癌筛查”情况近年来,随着我国医疗技术的不断提高和医疗保障政策的逐步完善,越来越多的人开始关注自己的健康。
对于妇女来说,乳腺癌和宫颈癌是两种常见的恶性肿瘤,尤其在农村地区,由于医疗条件相对较为落后,这两种癌症的发病率更高,而“两癌筛查”成为了预防癌症的重要手段。
本文将对我县农村妇女“两癌筛查”情况进行调查和分析。
一、调查背景我县位于中华人民共和国湖南省南部,是一个以农业为主的县。
由于地理位置偏远,交通不便,医疗条件较差,导致县内部分农村地区妇女接受“两癌筛查”的比例较低,妇女患癌症的风险较高。
为了解决这一问题,有关部门推出了“两癌筛查”计划,并进行了相应的宣传和推广。
本次调查旨在掌握我县农村妇女“两癌筛查”情况,为制定更具针对性的计划提供依据。
二、调查方法本次调查采用问卷调查法,根据我县农村妇女的实际情况编制了调查问卷,包括妇女的基本情况、健康状况、对“两癌筛查”的认识及情况等方面。
三、调查结果1、受访者基本情况调查对象为我县农村地区的妇女,共计200人。
其中,年龄在30岁以下的占10%,31-50岁的占60%,51岁以上的占30%。
另外,受访者中有小学及以下文化程度的占25%,初中文化程度的占50%,高中及以上学历的占25%。
2、健康状况从健康状况方面来看,大部分受访者表示身体健康,没有重大疾病,仅有10%的受访者患有慢性病,如高血压、糖尿病等。
3、对“两癌筛查”的认识在对“两癌筛查”的认识方面,调查结果显示,绝大多数受访者对“两癌筛查”有所了解。
其中,有70%以上的受访者知道“两癌筛查”是一种早期预防癌症的检测方法,可以发现病变早期并进行治疗。
而仅有不到10%的受访者对“两癌筛查”一无所知。
对于不接受“两癌筛查”的原因,调查结果显示,主要有以下几个方面:第一,部分受访者认为自己身体没有大问题,不需要检查;第二,一些受访者对“两癌筛查”持怀疑态度,认为检查的结果不一定准确;第三,农村地区医疗条件相对较差,受访者认为没有到医院进行检查的必要。
农村妇女宫颈癌筛查结果分析宫颈癌是妇女常见的恶性肿瘤之一,而且我国农村地区的妇女由于地理位置偏远、经济条件相对较差等原因,对宫颈癌的筛查和治疗往往存在较大的困难。
对农村妇女宫颈癌筛查结果进行分析,有助于制定更加有效的防控措施,提高农村妇女宫颈癌的预防和治疗水平。
对宫颈癌筛查结果进行分析,需要考虑到农村妇女的特殊情况。
与城市妇女相比,农村妇女在宫颈癌筛查上存在诸多不便,包括交通不便、医疗资源匮乏、文化水平较低等问题。
由于这些原因,农村妇女往往无法及时进行宫颈癌筛查,导致宫颈癌的发现和治疗存在一定的滞后性。
在分析宫颈癌筛查结果时,需要充分考虑到这些特殊情况,以便制定更加切实可行的防控措施。
农村妇女宫颈癌筛查结果还需要综合考虑相关的生活习惯和环境因素。
农村地区的生活习惯和环境与城市存在较大差异,比如饮食结构、生活方式、卫生条件等。
这些因素可能会影响到农村妇女的宫颈癌发病风险,因此在分析宫颈癌筛查结果时,需要综合考虑这些生活习惯和环境因素。
在进行农村妇女宫颈癌筛查结果的分析时,还需要着重关注相关的医疗资源和保障措施。
由于农村地区的医疗资源较为匮乏,并且医疗保障措施相对不完善,导致农村妇女往往无法及时接受有效的宫颈癌筛查和治疗。
分析宫颈癌筛查结果时,需要关注相关的医疗资源和保障措施,并提出改进建议,以便提高农村妇女宫颈癌的筛查和治疗水平。
对农村妇女宫颈癌筛查结果进行分析还需要关注相关的教育宣传和健康促进措施。
农村妇女的文化水平普遍较低,因此在宫颈癌的预防和治疗方面存在较大的认知和行为差异。
在进行宫颈癌筛查结果分析时,需要重视相关的健康教育和宣传工作,以便提高农村妇女对宫颈癌的认知水平,促进其积极参与相关的筛查和预防工作。
农村妇女宫颈癌筛查结果的分析需要全面综合考虑相关的特殊情况、流行病学特征、生活习惯和环境因素、医疗资源和保障措施、教育宣传和健康促进措施等因素。
只有全面综合考虑这些因素,才能更加准确地评估农村妇女宫颈癌的筛查结果,制定更加有效的防控措施,提高农村妇女宫颈癌的预防和治疗水平。
调查与分析我县农村妇女“两癌筛查”情况一、研究背景随着我国经济的不断发展,人民生活水平的提高,人们对健康保健的重视度也越来越高。
由于我国大多数农村地区的经济发展水平相对较低,医疗资源相对匮乏,导致农村妇女的健康状况相对较差。
特别是乳腺癌和宫颈癌在农村妇女中的发病率呈逐年上升的趋势,这就需要加强农村妇女的乳腺癌和宫颈癌的筛查和健康教育工作,提高农村妇女的健康意识和健康水平。
二、调查内容1. 调查对象:我县农村妇女2. 调查范围:全县各乡镇村庄3. 调查方法:问卷调查和实地走访4. 调查内容:了解农村妇女对乳腺癌和宫颈癌的了解程度、筛查情况、健康意识和需求等。
三、调查结果1. 妇女健康意识不强:调查结果显示,大部分农村妇女对乳腺癌和宫颈癌的认识程度不高,甚至有些妇女对这两种癌症存在误解,认为自己不可能患上这些疾病。
2. 筛查率偏低:农村妇女的乳腺癌和宫颈癌筛查率普遍较低,很多妇女从未进行过相关的筛查检查。
部分地区甚至存在从未被告知要进行乳腺癌和宫颈癌筛查的现象。
3. 健康教育需求大:农村妇女对健康知识的需求量很大,她们希望能得到更多的关于乳腺癌和宫颈癌预防的健康教育内容,了解自我保健的方法和相关的筛查政策。
四、分析1. 医疗资源不足:我县农村地区的医疗资源相对匮乏,导致农村妇女对乳腺癌和宫颈癌的筛查率偏低。
农村地区的乡镇卫生机构和医务人员相对较少,加之传统观念的影响,使得农村妇女对健康的重视程度不高。
2. 健康教育不足:由于农村地区的教育程度普遍较低,很多农村妇女对健康知识了解不足,对乳腺癌和宫颈癌的预防和筛查方式不清楚,导致筛查率偏低。
乡镇卫生院和村卫生室的宣传教育力度不够,也加剧了农村妇女对这两种疾病的误解。
3. 政府关注度不够:一些农村地区政府对乳腺癌和宫颈癌的预防工作关注程度不够,对于农村妇女的健康教育和筛查工作重视不够,导致这些地区的农村妇女的乳腺癌和宫颈癌筛查率偏低。
五、建议1. 提高妇女健康意识:加强妇女健康教育,提高农村妇女对乳腺癌和宫颈癌的认识水平,使她们了解到乳腺癌和宫颈癌是可以通过筛查和早期治疗得到控制和治愈。
农村妇女宫颈癌筛查结果分析1. 引言1.1 研究背景宫颈癌是女性常见的恶性肿瘤之一,尤其在发展中国家和农村地区的妇女中更为常见。
由于缺乏宫颈癌的早期筛查和预防意识,导致许多妇女无法及时发现病变并接受治疗。
农村地区的妇女多数从事体力劳动,生活环境相对落后,医疗资源匮乏,这些因素都增加了她们患上宫颈癌的风险。
针对农村妇女的宫颈癌筛查工作显得尤为重要。
通过对农村妇女进行宫颈癌筛查,可以及早发现病变,采取有效的治疗措施,减少病情恶化的可能性,提高生存率和生活质量。
开展农村妇女宫颈癌筛查工作,对于降低宫颈癌发病率、提升妇女健康水平具有积极的意义和重要性。
1.2 研究目的农村妇女宫颈癌筛查结果分析的研究目的在于全面了解农村妇女宫颈癌的发病情况,探讨宫颈癌筛查方法的有效性,分析宫颈癌的高危因素,探讨宫颈癌筛查结果与治疗方案之间的关系,以及探讨农村妇女宫颈癌筛查的意义和展望未来的工作方向。
通过深入研究和分析,我们希望能够为农村妇女宫颈癌的预防、早期发现和治疗提供科学依据和建议,有效降低宫颈癌的发病率和死亡率,提高农村妇女的健康水平和生活质量。
通过本研究,我们也希望能够引起社会的关注和重视,促进宫颈癌筛查工作的普及和推广,为农村妇女的健康保驾护航。
1.3 研究意义宫颈癌是妇女常见的恶性肿瘤之一,发病率在全球范围内呈上升趋势,给妇女的生命健康带来了严重威胁。
农村地区的妇女由于教育程度和医疗条件相对较差,对宫颈癌的认识和关注度较低,导致筛查和治疗工作滞后。
对农村妇女宫颈癌筛查结果进行分析,可以及时发现病变,提高宫颈癌的早期诊断率和治疗率,减少病患的死亡率,对于改善农村妇女的健康状况具有重要的意义。
通过对农村妇女宫颈癌筛查结果的分析,可以深入了解该群体的宫颈癌发病情况,探索潜在的高危因素及预防措施。
这不仅有助于制定针对性的宫颈癌筛查和预防计划,还可以为农村地区改善卫生健康政策提供科学依据。
研究农村妇女宫颈癌筛查结果还可以促进医疗资源的合理配置,提高医疗服务的可及性和质量,从而全面提升农村妇女的健康水平。
农村妇女宫颈癌筛查结果分析摘要】目的通过筛查了解农村妇女宫颈癌的发病情况,探索开展农村群体宫颈癌普查的可行方法及防治措施。
方法对参加宫颈癌筛查的960例农村妇女进行了妇科常规检查、阴道分泌物湿片显微镜查、超薄层细胞检测(TCT)阴道镜检查,将检查结果进行了回顾性分析。
结果共检出生殖道HPV(人乳头瘤病毒)感染者为126例,患病率13.12%;查出宫颈癌前病变(CIN)共8人,患病率为0.83%;查出宫颈癌2例,患病率为0.21%。
结论妇女宫颈癌筛查是早期发现宫颈癌前病变(CIN)和宫颈癌的重要措施;生殖道HPV感染是宫颈癌发病的重要因素,应宣传倡导防治知识;有效的降低妇女宫颈癌患病率,提高妇女的健康水平。
【关键词】农村妇女宫颈癌筛查【中图分类号】R737.3 【文献标识码】A 【文章编号】2095-1752(2014)23-0150-022010年我县进行了农村妇女宫颈癌筛查试点工作,按照筛查方案要求,从2009年10月底开始深入村组全面开展筛查工作,于2010年9月结束,为期近1年时间,现将筛查结果分析如下。
1 资料及方法1.1 资料筛查对象为我镇(老坟嘴)片区的960名农村妇女,年龄21~50岁,平均年龄37岁,以23~46岁年龄段受检量多。
文化程度高中及中专以上为146人,占15.2%;初中及以下814人,占84.8%。
1.2 方法每位筛查对象都要签署“自愿免费检查知情同意书”,填写统一印制的“宫颈癌检查个案登记表”,由专职医师按表格要求内容逐一问诊填写。
超薄层细胞检测,方法是用细丝毛刷放置于宫颈管内约1cm旋转4-5圈后取出,立即将毛刷放入细胞保存液中,毛刷上取下的宫颈细胞全部留在保存液瓶中,去掉了粘液和炎性细胞,避免了细胞的重叠,使玻片中细胞的结构清晰,易于辨别。
1.3 筛查与治疗每到一个村进行妇女宫颈癌筛查,提前宣传,通知农村适龄妇女免费妇科体检,统一安排到镇计划生育服务站集中检查,经查确诊为宫颈癌前病变(CIN)和宫颈癌的妇女纳入新型农村合作医疗保险中报销。
调查与分析我县农村妇女“两癌筛查”情况随着科技进步和卫生教育的推广,越来越多的妇女开始重视自身健康状况,对于“两癌”筛查的关注度也越来越高。
为了解我县农村妇女“两癌筛查”的情况及影响因素,本文进行了一次问卷调查及数据分析。
一、调查方法本次调查采用问卷调查的方式,采样对象为我县农村妇女,采用随机抽样的方法,共发放问卷100份,回收问卷85份,有效问卷81份,回收率为85%。
二、调查结果1.参与筛查情况调查结果显示,81份有效问卷中,有51人(63%)参与了宫颈癌筛查,30人(37%)参与了乳腺癌筛查。
2.筛查频率参与宫颈癌筛查的51人中,有25人(49%)表示已经连续3年接受宫颈癌筛查,20人(39%)表示每年接受一次宫颈癌筛查,6人(12%)表示不定时接受宫颈癌筛查。
参与乳腺癌筛查的30人中,有17人(57%)表示已经连续3年接受乳腺癌筛查,8人(27%)表示每年接受一次乳腺癌筛查,5人(16%)表示不定时接受乳腺癌筛查。
3.筛查意愿调查结果显示,81位被调查者中,有78人(96%)愿意参与宫颈癌筛查,有73人(90%)愿意参与乳腺癌筛查。
其中不愿意参加宫颈癌筛查的3人中,2人表示害怕疼痛,1人表示不相信这种筛查能够发现问题。
不愿意参加乳腺癌筛查的8人中,5人表示不清楚筛查对象,3人表示不想浪费时间和精力。
4.影响因素(1)知晓程度(2)宣传方式调查结果显示,63人(78%)表示从宣传栏、广告牌等宣传材料中了解到了“两癌”筛查,12人(15%)表示从医生、卫生院工作人员处获得有关信息,6人(7%)表示从亲戚朋友处得知。
(3)费用问题调查结果显示,60人(74%)表示“两癌”筛查费用居高不下;21人(26%)表示费用合理。
其中,不参与筛查的人中,有10人(25%)表示费用太高是不参与筛查的主要原因。
(4)受诊环境及服务影响调查结果显示,受调查妇女中有57人(70%)表示在卫生院或医院等医疗机构进行“两癌”筛查服务;24人(30%)表示在便民服务站或移动医疗车上进行“两癌”筛查服务。
农村妇女宫颈癌筛查结果分析宫颈癌是一种常见的妇科恶性肿瘤,其发病率在全球范围内都居高不下,对妇女的生命健康造成了严重威胁。
特别是在农村地区,由于医疗条件和保健意识的滞后,宫颈癌的发病率甚至更加突出。
对农村妇女进行宫颈癌筛查,及时发现和治疗宫颈癌,对于提高农村妇女的健康水平具有重要意义。
本文将就农村妇女宫颈癌筛查结果进行分析,为相关部门和医护人员提供参考和指导。
一、农村妇女宫颈癌筛查的意义1. 筛查覆盖率农村地区因为医疗资源不足,很多地方的宫颈癌筛查工作都有所滞后。
农村妇女的筛查覆盖率往往偏低。
根据相关数据显示,在农村地区开展的宫颈癌筛查项目中,部分地区的筛查覆盖率不足50%,有的地区更是低于30%。
这意味着大部分的农村妇女并没有接受到宫颈癌筛查服务,这对宫颈癌的防控工作造成了很大的隐患。
2. 宫颈癌患病率根据已有的数据和统计结果显示,农村地区宫颈癌的患病率相对较高。
在农村宫颈癌筛查中发现的阳性患者数量也较多。
这说明农村地区宫颈癌的病情确实不容忽视,需要更多的关注和干预。
需要指出的是,宫颈癌的高患病率主要与农村妇女的生活环境、卫生条件、医疗资源等多种因素有关。
改善农村地区的卫生保健条件和加强宫颈癌筛查工作是十分必要的。
3. 宫颈癌筛查阳性者的年龄分布根据对农村妇女进行宫颈癌筛查的结果显示,宫颈癌阳性者的年龄分布相对比较分散。
一方面是因为农村妇女的婚育年龄相对较早,婚后生育次数较多,导致宫颈癌的发病风险较高。
则是一些年龄较大的农村妇女,她们的子宫颈部位容易受到慢性炎症和损伤,更容易诱发宫颈癌。
农村妇女宫颈癌的筛查工作应该面向不同年龄段的女性,根据具体情况进行有针对性的开展。
对于农村妇女宫颈癌筛查阳性者的病理类型分布进行分析,可以发现大部分是晚期宫颈癌。
这说明农村妇女对于自身的身体健康重视不够,宣传教育工作还需进一步加强。
农村地区医疗资源相对缺乏,妇女的及时就诊和治疗的意识也较为薄弱。
对于农村妇女晚期宫颈癌的患者,需要引导、帮助她们及时就医,并接受规范的治疗,提高治愈率和生存率。
调查与分析我县农村妇女“两癌筛查”情况近年来,随着生活环境和生活方式的改变,乳腺癌和宫颈癌这两种癌症的发病率也有所上升。
而我县的农村妇女群体,由于生活水平和卫生条件相对较低,更容易受到这两种癌症的影响。
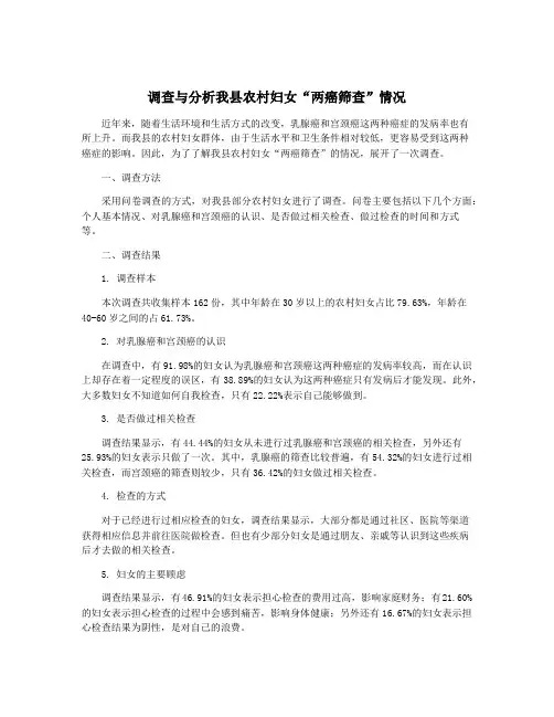
因此,为了了解我县农村妇女“两癌筛查”的情况,展开了一次调查。
一、调查方法采用问卷调查的方式,对我县部分农村妇女进行了调查。
问卷主要包括以下几个方面:个人基本情况、对乳腺癌和宫颈癌的认识、是否做过相关检查、做过检查的时间和方式等。
二、调查结果1. 调查样本本次调查共收集样本162份,其中年龄在30岁以上的农村妇女占比79.63%,年龄在40-60岁之间的占61.73%。
2. 对乳腺癌和宫颈癌的认识在调查中,有91.98%的妇女认为乳腺癌和宫颈癌这两种癌症的发病率较高,而在认识上却存在着一定程度的误区,有38.89%的妇女认为这两种癌症只有发病后才能发现。
此外,大多数妇女不知道如何自我检查,只有22.22%表示自己能够做到。
3. 是否做过相关检查调查结果显示,有44.44%的妇女从未进行过乳腺癌和宫颈癌的相关检查,另外还有25.93%的妇女表示只做了一次。
其中,乳腺癌的筛查比较普遍,有54.32%的妇女进行过相关检查,而宫颈癌的筛查则较少,只有36.42%的妇女做过相关检查。
4. 检查的方式对于已经进行过相应检查的妇女,调查结果显示,大部分都是通过社区、医院等渠道获得相应信息并前往医院做检查。
但也有少部分妇女是通过朋友、亲戚等认识到这些疾病后才去做的相关检查。
5. 妇女的主要顾虑调查结果显示,有46.91%的妇女表示担心检查的费用过高,影响家庭财务;有21.60%的妇女表示担心检查的过程中会感到痛苦,影响身体健康;另外还有16.67%的妇女表示担心检查结果为阴性,是对自己的浪费。
三、分析结果1. 农村妇女对乳腺癌和宫颈癌的认识存在误区,加强宣传教育十分必要。
2. 许多农村妇女从未进行过相关检查,可能主要是因为费用等问题。
某地区农村妇女“两癌”免费检查项目满意度及影响因素分析【摘要】目的:全面了解某地区农村妇女“两癌”免费检测受检妇女对项目的满意度以及影响要素,以便可以进一步提高“两癌”免费检查工作的质量,并将其作为参考依据。
方法:选取2014年6月-2015年4月参加“两癌”免费检查的受检妇女,采取分层抽样方法选出6000名农村妇女进行满意度调查,运用单因素与多因素线性回归分析满意度的影响要素。
结果:满意度总分为(45.35±5.20)分,环境满意度为(9.02±1.15)分,过程满意度为(9.03±1.30)分,医生专业满意度为(8.90±1.31)分,医生态度满意度为(9.25±1.12)分,整体满意度为(9.10±1.14);多因素线性结果表明,经济发展水平低的区域,受检妇女的满意度明显优于经济发展水平高的区域(b=-2.538,t=-11.976,P<0.001),此外,非行政途径通知的满意度要比行政通知的满意度高(b=-2.277,t=-11.245,P<0.001),妇幼保健院联合乡镇卫生院检查的满意度明显高于妇幼保健院独自完成的满意度(b=-11.245,t=-7.712,P<0.001),年级越小满意度越高(b=-0.025,t=-3.336,P<0.001),参与次数不影响调查结果。
结论:某地区农村妇女对“两癌”免费检查整体比较满意;该地区的经济发展水平、年纪、开展方式等因素都会影响受检妇女的满意度。
【关键词】农村妇女;两癌;免费检查项目;满意度;影响因素;分析两癌是宫颈癌与乳腺癌的简称。
其是影响女性生殖健康的两种肿瘤。
据调查显示,我国宫颈癌的发病率位居女性肿瘤第二位,每年发病率大约为13-14万,占总人数的27.5%左右[1]。
其中,我国女性乳腺癌年纪标化发病率为21.5/10万,位居女性癌症发病的第一位,死亡率为5.8/10万,位居女性癌症死亡的第四位。
调查与分析我县农村妇女“两癌筛查”情况近年来,我县政府重视妇女健康问题,开展了“两癌筛查”工作,以预防和早期发现乳腺癌和宫颈癌。
本文将调查和分析我县农村妇女参与“两癌筛查”的情况。
一、调查方法采用问卷调查方式,随机抽取我县几个农村地区300名女性进行调查,问卷包括以下几个方面:1、是否知道“两癌筛查”项目;2、是否参与过“两癌筛查”;3、参与后的反馈和感受;4、参与的原因和不参与的原因;5、对筛查结果的处理方式。
二、调查结果与分析1、对“两癌筛查”项目的了解调查结果显示,有80%的被调查对象知道“两癌筛查”项目,但只有40%的人了解该项目的具体内容和作用。
有12%的人认为是检查乳房和子宫大小,11%的人认为只有40岁以上女性需要进行。
说明我县农村妇女对“两癌筛查”项目知识的普及还需加强。
2、参与情况调查结果显示,只有15%的被调查对象参与过“两癌筛查”,其中60%是通过免费体检或活动推广得知的。
其中,90%的人选择在县级医院或乡镇卫生院进行筛查。
40%的人会参加下一次筛查,55%的人则认为没有必要参加。
3、参与反馈和感受参与“两癌筛查”的人中,大多数对体验感受比较满意,认为服务方便、医生认真负责。
但也有5%的人表示在筛查过程中遇到不舒服或难以接受的情况。
4、参与原因和不参与原因参加“两癌筛查”的主要原因是关注自己的健康,担心患上乳腺癌和宫颈癌。
而不参加的主要原因是认为自己健康,不需要筛查。
其中,有30%的人担心隐私泄露,有15%的人认为筛查费用高。
5、对筛查结果的处理方式对于筛查结果为阳性的人,90%的人会积极去医院进一步检查和诊治,只有10%的人会选择不去处理。
对于筛查结果为阴性的人,75%的人会继续参加下一次筛查,25%的人则认为不需要再参加。
三、结论通过问卷调查发现,我县农村妇女对“两癌筛查”的了解不够全面,参与率较低,但是参与的人普遍对服务和医生满意。
需要进一步加强宣传和普及健康知识,让更多的人参与筛查,早发现、早治疗,避免乳腺癌和宫颈癌的发生。
农村妇女两癌检查项目数据分析1.简介在中国农村地区,由于医疗资源有限,很多妇女无法得到及时的癌症筛查与治疗。
为了改善这一状况,农村妇女两癌检查项目在农村地区展开,旨在提供免费的宫颈癌和乳腺癌筛查服务。
本文将对该项目的数据进行分析,以评估项目的效果和发现潜在的问题。
2.数据采集数据采集包括两个方面:-妇女基本信息:收集妇女的年龄、身高、体重、婚育史等基本信息。
-检查结果:记录宫颈癌和乳腺癌的检查结果,包括阴性、阳性和未能成功检测等。
3.数据分析3.1妇女基本信息分析分析妇女的基本信息可以帮助我们了解受检人群的特点,并为进一步分析提供依据。
我们可以计算妇女的平均年龄、体质指数(BMI)等指标,并绘制相关的统计图表,如饼图和柱状图。
3.2参与率分析参与率是衡量项目影响力的重要指标。
我们可以计算参与率,即参与癌症筛查的妇女占总体受调查妇女的比例,并对不同年龄段、教育程度、居住地等因素进行比较分析,以评估项目的覆盖范围和目标群体的参与程度。
3.3检查结果分析从检查结果中,我们可以计算宫颈癌和乳腺癌的患病率,并比较不同因素对患病率的影响。
例如,我们可以分析年龄对两癌发病率的影响,以及是否生育和教育程度对患病率的影响等。
此外,我们还可以通过计算假阳性率和假阴性率来评估项目的准确性和效果。
3.4问题发现与解决数据分析可能会揭示一些问题,如参与率较低、检查结果不准确等。
针对这些问题,我们需要制定相应的解决方案,如提高宣传力度,改进检查方法等,以改善项目的效果和质量。
4.结论农村妇女两癌检查项目为农村妇女提供了重要的癌症筛查服务,对提高农村地区的癌症防控水平具有重要意义。
通过对项目数据的分析,我们可以评估项目的有效性和问题,并提出相应的解决方案,以不断改进项目的质量和服务水平。
同时,需要加强对农村妇女的宣传教育,提高她们对癌症防控重要性的认识,进一步提高参与率和筛查的准确性。
农村妇女“两癌”检查项目报表说明一、农村妇女宫颈癌检查项目季度统计表指标解释1.年度任务数:指本项目地区承担农村妇女宫颈癌检查项目的年度任务数(每季度均用本项目地区本年度同一任务数上报,注意不包括...其他任务数)。
2. 检查人数:指本地区统计时段内进行妇科检查,并进行宫颈细胞学检查、或VIA/VILI检查的人数(即初筛人数)。
3.检查人数中既往接受过宫颈癌检查的人数:指检查人群中在过去接受过宫颈细胞学检查、或醋酸/碘染色、或HPV检测等宫颈癌检查的人数。
4.结案人数:指本地区统计时段内进行宫颈癌检查,并获得最后诊断、治疗结果和失访的人数(包括:检查结果为正常、异常及失访的人数)。
从第5项上报内容开始,以下皆为季报结案人数....的数据汇总。
5. 正常人数:指在结案人群中,经妇科检查以及各项宫颈癌检查未发现异常的人数。
6. 宫颈细胞学检查-巴氏分级报告人数:指本地区统计时段内进行宫颈细胞学检查并以巴氏分类标准填写报告的人数。
8. 宫颈细胞学检查-TBS分类报告人数:指进行宫颈细胞学检查并以TBS分类标准填写报告的人数。
18. 醋酸/碘染色实查人数:指本地区统计时段内实际进行醋酸/复方碘染色肉眼观察检查的人数。
19. 醋酸/碘染色异常/可疑人数:指本地区统计时段内进行醋酸/复方碘染色肉眼观察检查结果提示宫颈异常/可疑,需要进一步进行阴道镜检查的人数。
20. 阴道镜检查应查人数:包括宫颈细胞学检查TBS诊断系统报告未明确意义的不典型鳞状上皮细胞(ASC-US)及以上;巴氏分级系统报告ⅡB级及以上;VIA/VILI检查结果异常/可疑;肉眼直观为宫颈溃疡、肿块或可疑宫颈浸润癌等需直接进行阴道镜检查者。
22. 阴道镜检查异常/可疑人数:阴道镜检查结果异常/可疑需行组织病理学检查的人数。
23. 生殖道感染总人数:指根据病史、临床表现、实验室检查确诊为滴虫性阴道炎、外阴阴道假丝酵母菌病、细菌性阴道病、外生殖器尖锐湿疣、黏液脓性宫颈炎、宫颈息肉及其他生殖道感染之一的人数。
农村妇女两癌筛查结果分析摘要】目的:对农村妇女的宫颈癌与乳腺癌进行筛查,了解农村妇女的生殖健康状况,并提出降低两癌的方法。
方法:选取于2014年4月-2014年12月我镇共7000例农村妇女两癌进行筛查,对筛查对象进行常规妇科检查、宫颈脱落细胞检查、B超检查以及乳腺检查。
分析检查结果。
结果:经过筛查,宫颈糜烂患者共1238例,占17.6%,宫颈息肉共256例,占3.7%,宫颈癌4例,占0.05%,宫颈癌前病变42例,占0.59%。
乳腺增生为1415例,占20.2%;乳腺纤维瘤为147例,2.09%,乳腺癌为4例,占0.05%。
结论:通过对农村妇女两癌的筛查,可以使农村妇女重视自己的健康状况,尽量做到早发现、早治疗,这样能够有效降低“两癌”的发病率。
因此,这项工作值得全面推广【关键词】宫颈癌;乳腺癌;筛查【中图分类号】 R2 【文献标号】 A 【文章编号】 2095-7165(2015)16-0224-01在临床上,“两癌”分别包括了乳腺癌与宫颈癌,这两种癌症都会对女性的生命造成极大地威胁。
随着人们生活水平的不断提升,两种癌症的发生率也在不断上升,并且呈现出年轻化的趋势。
本次研究对2014年4月-2014年12月我市7002例农村妇女两癌筛查资料进行回顾性分析,相关报告如下。
1 资料与方法1.1 一般资料选取于2014年4月-2014年12月我镇共7002例农村妇女“两癌”进行筛查,其中,接受检查的妇女年龄35-64岁,平均年龄(45.25±6.32)岁。
1.2 检查方法①妇科检查。
常规检查妇女的外阴、阴道以及宫颈等部位的检查;②宫颈脱落细胞检查。
一般情况下,对受检查妇女进行宫颈脱落细胞巴氏涂片检查,运用TBS分类法进行液基细胞学检查.而对宫颈表面出现2/3以上糜烂状的妇女及TBS分类有异常,运用阴道镜检查并选择性进行病理学检查;③B超检查。
运用B超对妇女进行子宫、附件以及盆腔等部位的检查;④乳腺检查。