3级基础知识
- 格式:doc
- 大小:324.50 KB
- 文档页数:46
全国计算机等级考试三级计算机辅助设计CAD 计算机辅助制造CAM 计算机辅助工程CAE 计算机辅助教学CAI 计算机辅助测试CAT 简单邮件传输协议SMTP 图形用户界面GUI第一章计算机基础计算机发展阶段:大型主机阶段(20世纪40-50年代)、小型计算机阶段(20世纪60-70)、微型计算机阶段(20世纪70-80年代)、客户机/服务器阶段(20世纪80-90年代)、internet 阶段(90年代至今)大型主机经历了电子管、晶体管、中小规模集成电路、大规模集成电路计算机应用领域:科学计算、事务处理、过程控制、辅助工程、人工智能、网络应用、多媒体应用过程控制对计算机要求不高,常使用微控制器芯片或者低档(4位、8位)微处理器芯片,并做成嵌入式装置。
传统硬件分类:大型主机、小型计算机、个人计算机、工作站、巨型计算机、小巨型计算机现实硬件分类:服务器、工作站、台式机、笔记本计算机、手持设备。
服务器分类:服务器按应用范围分:入门级服务器、工作组级服务器、部门级服务器、企业级服务器;按采用处理器体系结构(服务器CPU所采用的指令系统)分CISC服务器、RISC服务器、VLIW服务器;按用途分:文件服务器、数据库服务器、电子邮件服务器、应用服务器;按机箱结构分:台式服务器、机架式服务器、机柜式服务器、刀片式服务器。
目前实现热插拔、机柜优化的服务器是刀片式服务器。
工作站:工作站根据软、硬平台的不同,一般分为两类:一类是基于RISC(精简指令系统)和UNIX操作系统的专业工作站,一类是基于Intel处理器和Windows操作系统的PC 工作站。
工作站支持高速图形端口。
指令的平均执行速度计算机工作指标:字长、速度(浮点指令的平均执行速度MPLOPS和定点MIPS)、容量、数据传输率、可靠性(平均无故障时间MTBF和平均故障修复时间MTTR)、产品名称与版本。
奔腾芯片技术特点:超标量技术、超流水线技术、分支预测、双高速缓存的哈佛结构:指令与数据分开、固化常用指令(MOV/ADD/INC/DEC/PUSH/POP/JMP/CALL/NOP/TEST)、增强的64位数据总线、采用PCI标准的局部总线、错误检测及功能冗余校验技术、内置能源效率技术、支持多重处理。
三级安全教育必备知识点整理三级安全教育是指对特定工作岗位上的从业人员进行安全教育,以
提高其安全生产意识和技能,确保工作环境的安全及生产秩序的维护。
在进行三级安全教育时,需要重点传达一些必备的知识点,以便员工
能够正确理解和掌握安全生产的相关规定和要求。
以下是三级安全教
育必备知识点的整理:
一、安全生产法律法规:员工需要了解《中华人民共和国安全生产法》、《安全生产法实施条例》等法律法规的相关内容,包括相关责
任主体、安全生产管理制度、事故应急措施等内容。
二、岗位风险评估:员工需要通过岗位风险评估了解自身岗位的安
全风险及可能存在的危险源,掌握预防控制风险的方法和技巧。
三、安全操作规程:员工需要熟悉并严格遵守安全操作规程,包括
工作程序、安全操作流程、作业规范等内容,确保操作过程中不发生
安全事故。
四、个人防护用具:员工需要根据工作环境的不同,正确使用个人
防护用具,如安全帽、安全鞋、防护眼镜等,确保人身安全。
五、安全生产知识培训:员工需要参加定期的安全培训,了解最新
的安全生产知识和技能,提高安全防范意识和自救互救能力。
六、事故应急处理:员工需要了解在发生安全事故时的应急处理流
程和方法,及时报警、逃生、自救等,确保伤害降到最低程度。
七、责任义务:员工需要清楚自身在安全生产工作中的责任义务,
遵守公司的安全规定和制度,积极配合安全检查和监管工作。
通过三级安全教育的必备知识点整理,员工可以更全面地了解安全
生产的相关要求和规定,增强安全防范意识,提高事故应对能力,确
保工作环境的安全和稳定。
希望员工们能够认真学习和遵守相关规定,共同维护好企业的安全生产环境。
保安员3级知识理论科目参考知识点一、基本要求(一)保安员职业道德1.保安员职业道德基本知识(1)保安员职业道德的内涵与特征。
(2)保安员职业道德的功能。
2.保安员职业守则保安员职业守则概念和含义。
(二)基础理论知识1.保安服务(1)保安服务业的产生与发展。
(2)保安服务的概念和性质。
(3)保安服务组织的种类。
2、保安员(1)保安员的职责和权利。
(2)保安员的管理。
(3)保安员的基本素质和行为规范。
(三)保安专业基础知识1、保安勤务知识保安执勤安全要求。
2、犯罪预防(1)犯罪产生的原因。
(2)犯罪预防的目的。
3、消防安全(1)保安员消防职责。
(2)火灾扑救的基本原则和方法。
4、交通安全(1)交通安全教育内容和基本方法。
(2)单位或小区涉车紧急事件的处置。
5、紧急救助(1)现场急救技术。
(2)常见意外事故的紧急救助。
6、计算机与网络知识计算机常见故障及处理。
7、心理健康与职业礼仪(1)心理健康的标准及维护途径。
(2)礼仪规范。
(四)相关法律法规知识1、宪法与刑事法律(1)公民的基本权利与基本义务。
(2)刑法的基本原则。
(3)排除犯罪性的行为。
(4)寻衅滋事罪。
2、民事法律(1)合同法的基本原则。
(2)劳动争议的处理。
3、行政法律常见违反治安管理行为。
4、管理条例(1)保安单位和保安员违法的法律责任。
(2)有关安全管理规定。
二、相关知识要求(一)武装守押1.武装守押(1)押运线路勘察。
(2)押运主要风险种类。
(3)押运风险防范。
(4)押运方案编制。
(5)突发事件预防措施。
(6)突发事件处置要求。
(7)押运标的物交接流程。
(8)押运勤务实施要求。
(9)金融押运安全检查和防范。
(10)长途押运安全检查和防范。
(11)应急预案工作原则。
(12)应急预案组织机构和职责。
(13)处置预案时现场人员职责。
(14)应急预案编制方法。
(15)应急预案的处置步骤。
(16)应急预案中报警原则。
(17)武装押运人员枪支使用时机和注意事项。
《企业人力资源管理师三级♦基础知识》要点梳理及模拟练习(2010.5)第一部分各章要点梳理第一章劳动经济学一、劳动经济学的研究对象和研究方法劳动要素的特点:1、动力性2、自我选择性3、个体差异性4、非经济性二、劳动力的供给与需求1、人力资源:它作为一种劳动力供给实体、作为一个统计对象,是指以国家或地区为范围的具有劳动能力的人口数量。
人力资源总量=劳动力人口数量(人力资源数量)X质量2、人力资源的数量:一个国家或地区范围内劳动适龄人口的总量,减去其中丧失劳动能力的人口,加上劳动适龄人口之外具有劳动能力的人口o3、劳动力供给的内容:微观劳动力供给中观劳动力供给宏观劳动力供给4、劳动力需求:是一种派生性需求,因而也称为“引致需求”。
5、劳动力需求:企业在某一特定时期内,在某种工资率下愿意并能够雇用的劳动量。
劳动力需求是企业雇用意愿和支付能力的统一。
需求无弹性Ed =0需求有无限弹性Ed 78单位需求弹性Ed =1供给富有弹性Ed > 1供给缺乏弹性Ed < 16、使用劳动要素的根本原因是:社会消费需求7、劳动力需求的增量产生的根源是:(1)社会消费总量的增加消费结构的变化(2)消费内容的丰富化。
8、微观劳动力供给:即发生在个人身上的劳动力供给。
微观劳动力供给取决于:经济单位(社会、地区、部门、用人单位)的工资水平。
9、中观劳动力供给的影响因素:工资竞争力专业教育的门类人的就业偏好劳动要素的流动性10、影响宏观劳动力供给数量的因素:人口因素劳动参与率劳动时间11、影响宏观劳动力供给质量的因素:遗传、其他先天和自然生长因素教育因素人力投资数量人力投资的动力经济发展水平与经济体制社会文化与观念因素劳动力供给的变动。
三、完全市场竞争条件下的工资水平与工资结构1、工资的定义:所谓工资,是指劳动者被用人单位录用后,完成规定的劳动任务而作为劳动报酬领取的、由该用人单位支付的一定数额的货币。
2、工资的主要形式有:计时工资、计件工资、奖金、津补贴以及职工个人福利等。
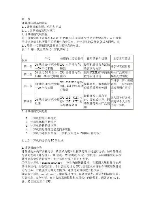
第一章计算机应用基础知识1.1计算机的发展、应用与组成1.1.1计算机的发展与应用1.计算机的发展历程第一台数字电子计算机ENIAC于1946年在美国宾夕法尼亚大学诞生,人们习惯于以计算机主机所使用的元器件为着眼点,把计算机的发展划分成为四代。
表1.1是第一代至第四代计算机主要特点的对比。
表1.1 第一代至第四代计算机的对比1.计算机性能不断提高2.计算机体积不断缩小3.计算机价格持续下降4.计算机信息处理功能走向多媒化5.计算机与通信相结合,计算机应用进入“网络计算时代”1.1.2 计算机的分类与PC的组成1.计算机的分类计算机的分类有多种方法。
从技术角度可以按其逻辑结构进行分类,如单处理机与多处理机(并行机)、16位机、32位机或64位计算机等。
从应用角度可以按其性能和价格进行分类,把计算机分成下面的5大类。
①巨型计算机(supercomputer),也称为超级计算机,它采用大规模并行处理的体系结构,由数以百计、千计甚至万计的CPU共同完成系统软件和应用软件的运行任务,有极强的运算处理能力,速度达到每秒数万亿次以上。
②大型计算机(mainframe),指运算速度快、存储容量大、通信连网功能完善、可靠性高、安全性好、有丰富的系统软件和应用软件的计算机,通常含有4、8、16、32甚至更多个CPU。
③小型计算机(minicomputer),是一种供部门使用的计算机,以IBM公司AS/400为代表。
近些年来,小型机逐步被高性能的服务器(部门级服务器)所取代。
④个人计算机(Personal Computer,PC),也称为个人电脑或微型计算机,它们是20世纪80年代初由于单片微处理器的出现而开发成功的。
个人计算机的特点是价格便宜,使用方便,软件丰富,性能不断提高,适合办公或家庭使用。
有一种特殊的个人计算机,称为工程工作站或简称工作站(workstation),它们具有高速的运算能力和强大的图形处理功能,通常运行UNIX操作系统,特别适合于工程与产品设计使用。
建筑工地安全三级学习卡第一级:基础知识1. 建筑工地安全的重要性:- 工地安全是保护工人生命和财产的首要任务。
- 预防事故可以提高工作效率和工程质量。
2. 建筑工地的危险因素:- 高处作业危险:需正确使用安全带和防护设备。
- 电气安全风险:需遵循正确操作和检修步骤。
- 施工机械危险:需接受专业培训和保养设备。
- 火灾和爆炸危险:需遵守消防安全规定。
- 有害物质危险:需正确储存和处理。
3. 建筑工地常见安全措施:- 安全带:工作高处需正确佩戴安全带。
- 安全帽:施工现场需佩戴安全帽。
- 防尘口罩:有粉尘的环境需戴口罩。
- 防护手套:接触有害物质需佩戴手套。
- 安全警示标志:施工现场需设置警示标志。
第二级:施工现场安全1. 施工现场的区域划分:- 施工区域:限制非工作人员进入。
- 安全通道:保障人员紧急疏散。
- 储存区域:正确储存危险物品。
- 交通引导:保障车辆有序通行。
2. 施工现场的工作流程:- 计划:确保施工按计划进行。
- 检查:定期检查工程质量和安全隐患。
- 培训:培训工人安全操作和应急响应。
- 管理:建立安全管理制度并执行。
3. 施工现场应急措施:- 紧急疏散:在事故发生时迅速有序疏散。
- 急救处理:提供紧急医疗救援措施。
- 报告和记录:准确记录事故和紧急情况。
第三级:安全文化培养1. 安全意识教育:- 定期开展安全知识培训。
- 强调个人责任和团队合作。
2. 奖惩制度:- 建立安全奖励和惩罚制度。
- 奖励遵守安全规定的员工。
3. 安全监督和反馈:- 定期进行安全检查和评估。
- 接受员工安全意见和建议。
以上是建筑工地安全三级学习卡的内容,希望对您的学习有所帮助。
请时刻重视工地安全,理解安全措施的必要性,并坚持遵守相关规定,保障自身和他人的安全。
公共英语三级知识点
1.语法知识:掌握基本的英语语法知识是PEP3考试的重点,包括句
型转换、时态的运用、主谓一致等。
考生需要熟练掌握如何正确使用动词、名词、形容词、副词等词性,以及宾语从句、定语从句、条件句等复杂句
型的构造。
2.词汇与短语:考生需要掌握一定的英语词汇量,包括基本的单词和
常用的短语。
需要学习不同词性的词汇,如动词的不同形式、名词的单复
数形式、形容词和副词的比较级和最高级等。
掌握熟练的词汇和短语可以
提高阅读和听力理解的能力。
3.阅读理解:PEP3考试中的阅读理解常见题型包括完形填空、选择
题和判断题。
考生需要通过阅读文章回答相关问题,对关键信息进行辨别
和理解。
理解文章的主题、目的、概要和细节是阅读理解考试的重点。
4.听力理解:PEP3考试中的听力理解部分主要包括听对话和听长对话。
考生需要通过听力材料回答相关的问题,提高听力理解的能力和技巧。
理解对话中的关键信息、主题、意图和情感是听力理解考试的重点。
5.写作能力:PEP3考试中的写作部分包括写作题目和写作展开两个
环节。
考生需要通过写作来表达自己的观点、想法和意见,以及用自己的
语言能力描述和解释事物。
写作要求考生具备一定的词汇量和语法知识,
能够使用正确的句型和表达方式来进行写作。
以上是PEP3的一些常见知识点的简要介绍。
为了顺利通过考试,考
生需要通过大量的练习来强化自己在这些方面的能力。
此外,平时还可以
多参加英语角、英语演讲比赛等活动,提高自己的听说读写能力。
公共英语三级知识点
听力:
1.听力材料主要涵盖日常生活、学习、工作等方面的话题,考察考生
对英语口语的理解和应用能力。
2.侧重听取关键信息,如人名、时间、地点等。
3.需要注意听力材料中的细节信息,如数字、日期、价格等。
阅读理解:
1.阅读材料包括广告、公告、传单、邮件、新闻报道、简报等。
2.要求考生根据阅读材料回答相关问题,包括细节理解、态度、目的、观点等。
3.学会在有限的时间内快速捕捉文章的主旨和关键信息。
写作:
1.写作分为应试文体和实用文体。
2.应试文体主要包括日记、便条、短信、文章概要等。
要求考生掌握
一定的写作格式和文章结构。
3.实用文体主要包括求职信、商务信函、邀请函、感谢信等。
要求考
生在语言表达和格式方面更为正式和专业。
口语:
1.考试形式包括单项选择和会话,以日常生活和工作话题为主。
2.面试时考官会给出一个问题或情景,并要求考生用英语回答或进行
对话。
3.考察考生的流利度、口语表达能力、正确运用语法和词汇的能力。
其他知识点:
1.语法:掌握基本的语法知识和用法,包括动词时态、语态,名词、
代词、形容词、副词的使用等。
2.词汇:积累常用词汇,包括日常生活、工作、学习等方面的词汇。
3.句型:掌握常用句型和表达方式,如祈使句、感叹句、条件句、宾
语从句等。
最后,公共英语三级考试需要考生具备一定的英语语言基础和应用能力。
通过充分准备和练习,掌握考试内容和技巧,可以提高考试的成功率。
原则和原理1.组织机构实施要则:命令管理系统一元化明确责任和权限优先组建管理机构和配备人员分配职责2.组织设计要求七原则:目标、任务分工、协作统一领导、分级管理统一指挥权责相等精干原则有效管理幅度原则3.岗位设置的原则:因事设岗岗位精简岗位有效配合发挥积极效应体现经济、合理、科学、系统化4.HRP费用预算与执行原则:分头预算总体控制个案执行5.HR基本原理:同素异构能位匹配互补优化动态适应激励强化公平竞争信息激励文化激励6.招聘广告设计原则:引起读者注意激发读者兴趣创造求职愿望促使求职行动真实、合法、简洁7.人员录用原则:因事择人任人唯贤用人不疑严爱相济人员甄选原则:因事择人德才兼备用人所长民主集中回避原则8.招聘原则:效率优先双向选择公平公正确保质量9.人员配置原理:要素有用能位对应互补增值动态适应弹性冗余10.培训原则:战略原则长期性原则按需施教学以致用全员教育、重点提高相结合主动参与原则严格考核和择优奖励原则投资效益原则11.培训需求信息分析指导原则:审查一致性和准确性使用所有相关信息、数据保守个人信息、数据秘密尽量使用最简单的统计方法12.职业发展计划原则:清晰性挑战性变动性一致性激励性合作性全程具体实际可评量13.绩效管理原则:公开与开放反馈与修改定期化与制度化可靠性与正确性可行性与实用性(限制因数分析目标与效益分析潜在问题分析)14.绩效考核原则:客观、公正、科学、简便原则注重实绩多途径、分能级阶段性和连续性结合15.岗位评价原则:系统性实用性标准化能级对应优化原则(注意259)16.薪酬管理原则:对外具有竞争力对内具有公正性对员工具有激励性薪酬成本控制17.合理性必要性计划性协调性18.订立集体合同原则:内容合法平等合作、协商一致兼顾所有者、经营者和劳动者的利益维护正常的生产工作秩序19.集体合同履行原则:实际履行协作履行20.签订、变更劳动合同原则:平等自愿协商一致不违反法律、行政法规方法、方式1.工作岗位评价方法:岗位排列法(定限排列法、成队排列法)岗位分类法要素比较法要素计点法(著名的海氏系统法,又称相关构成法)982.薪酬调查的方法:选择顾问公司采访集中讨论收集公开信息等2613.工资奖金调整好方式:奖励性调整生活指数调整工龄工资调整特殊调整2664.其他招聘选拔方法:情景模拟测试法(公文处理模拟法、无领导小组模拟法、决策模拟竞赛法、访谈法、角色扮演、即席发言、案例分析法等)心理测试法(能力测试、人格测试、兴趣测试)1785.培训的方法:讲授法示范法案例研讨法416.员工满意度调查方法:面谈法问卷调查表(目标型调查(选择法、正误法、序数表示法)描述型调查)7.筛选简历的方法:分析简历结构重点看客观内容判断是否符合职位技术和经验要求审查简历中的逻辑性对简历的整体印象1718.筛选申请表的方法:判断应聘者的态度关注与职业相关的问题注明可疑之处1719.招聘需求信息的整理方法:分类记录、保存打印报送与审批2710.组织信息收集的方法:询问法(当面调查询问、电话调查、会议调查、邮寄调查询问、问卷调查询问)观察法(直接观察法、行为记录法)13011.岗位调查方式:面谈现场观测书面调查1212.岗位信息收集方法:调查表法座谈现场考察13813.组织信息分析方法:最常用的是态势分析法(SWOT)专家调查法数理统计法财务报表分析法市场预告分析法13314.工作岗位分析的方法:观察法面谈法工作日写实法典型事例法问卷调查表98工作信息分析方法:观察法(直接观察法、阶段观察法、工作表演法)面谈法(个别面谈、集体面谈、管理人员面谈)问卷调查法(开放式)工作实践法典型事例法工作日志法15915.假文凭识别法:观察法提问法核实法网上查询4116.员工上岗后的训练方法:现场演练法或录像观摩法4517.工作分析典型模式:个人重点法(PAQ法)作职务分析岗位重点法(FJA法)作岗位工作功能性分析16118.内部招募的主要方法:推荐法布告法档案法16619.外部招募的主要方法:发布广告借助中介法(人才中心、招聘会、猎头)上门招聘法熟人推荐法16720.面试提问的技巧:开放式封闭式清单式假设式重复式确认式举例式(又称行为描述提问)17521.人员录用的主要策略:多重淘汰式补偿式结合式18222.入职培训的实施方法:二阶段培训和三阶段培训5323.入职培训的类别:新员工入职教育转岗培训晋升培训岗位资格培训24.培训需求信息的收集方法:面谈法重点团队分析法工作任务分析法观察法调查问卷20025.培训效果评估的指标或成果的主要五种类型:认知成果技能成果情感成果绩效成果投资回报率21526.职业发展信息收集方法:通过员工自我评价(写自传、志向和兴趣调查、价值观调查、24小时日记、与两个“重要人物”面谈、生活方式的描写)通过组织评价(人事考核人格测试情景模拟职业能力倾向测验)21827.分析考评数据的方法:顺序法能级分析法对比分析法综合分析法常模分析法7128.绩效管理的考评方法:特征法(量表评定法、混合标准尺度法、书面法)行为法(关键事件法、行为观察法、行为定点量表法、硬性分配法、排队法)成果法(生产能力衡量法、目标管理法)23729.HR需求预测方法:(定性分析)德尔菲法,也称专家评估法,是一种直觉预测法(定量分析)数学模型法,也称回归分析法,简单的回归分析法是趋势分析法,复杂的回归分析法是计量模型分析法劳动定额法转换比率法计算机模拟法时间顺序分析法,这种方法的缺点是没有考虑将来重大影响的事件。
可编辑修改精选全文完整版2020健康管理师三级《基础知识》真题模拟及答案(3)共96道题1、慢性病发生、发展的自然规律为()。
(单选题)A. 正常健康人→疾病→并发症B. 正常健康人→低危人群→高危人群→疾病C. 低危人群→高危人群→疾病→并发症D. 正常健康人→高危人群→疾病→并发症E. 正常健康人→低危人群→高危人群→疾病→并发症试题答案:E2、中医认为正确的四季养生是()(单选题)A. 春秋养阳B. 秋冬养阳C. 春秋养阴D. 春夏养阳E. 夏季养阴试题答案:D3、关于临床医学发展趋势的叙述,错误的是()。
(单选题)A. 在医学专业不断分化的同时,学科间的相互交叉和渗透越来越不明显B. 基础医学和高新科技的成果,不断创造出新的诊断和治疗方法C. 基因工程技术对新药、生物技术产品的开发,大大丰富了治疗手段,提高了疗效D. 研究工作不断由细胞水平向亚细胞水平,甚至分子水平深入E. 随着医学研究的不断深入,医学学科也不断分化试题答案:A4、抑郁的症状包括()(多选题)A. 一天中的多数时间情绪沮丧B. 对日常生活丧失兴趣C. 精力明显减退,无原因的持续疲乏感D. 自信心下降或自卑或有内疚感E. 失眠、早醒或睡眠过多试题答案:A,B,C,D,E5、饮食养生,大要有()等。
(多选题)A. 一要“和五味”B. 二要“有节制”C. 三要注意饮食卫生D. 四要因时因人而宜E. 五要因证设量试题答案:A,B,C,D6、下列观测结果属于等级资料的是()。
(单选题)A. 收缩压测量值B. 脉搏数C. 住院天数D. 病情程度E. 四种血型试题答案:D7、要达到营养平衡,促进健康,营养指导的最重要原则是()。
(单选题)A. 摄入最有营养的食物B. 以动物食品为主C. 清淡少盐D. 肉、蛋、奶为主E. 摄食种类多试题答案:E8、1梅脱相当于每分钟每千克体重耗氧量为()。
(单选题)A. 3mLB. 3.5mLC. 4mLD. 4.5mLE. 5mL试题答案:B9、以下有关频率和概率的描述,正确的有()。
三级安全教育知识框架梳理安全教育在现代社会中起着非常重要的作用,它不仅可以提高人们的安全意识,还可以教会人们正确的安全行为。
随着社会的快速发展,安全教育也在不断深化和完善。
为了更好地推广和开展安全教育工作,需要建立一个系统的知识框架来指导教育实践。
本文将梳理三级安全教育知识框架,并从不同层次对其进行介绍和说明。
第一级:基础安全教育基础安全教育是安全教育的首要级别,也是适用于广大人群的安全教育内容。
它主要针对儿童、学生和普通社会大众,旨在通过普及基础安全知识,提高人们的安全意识和自我保护能力。
1.1 交通安全知识交通安全是人们日常生活中无法回避的话题,包括步行、骑车、乘坐公共交通工具和驾驶机动车等方面。
基础安全教育应该普及交通规则、交通标志、交通信号以及安全出行的基本技巧等知识。
1.2 防火安全知识防火安全是每个家庭和公共场所都需要关注的问题。
基础安全教育应该教会人们如何正确使用火源、如何安全疏散、如何预防火灾以及如何使用灭火器等基本知识。
1.3 突发事件应急处理知识突发事件包括地震、火灾、洪水、病毒传播等各种突发紧急情况。
基础安全教育应该教会人们如何正确、快速地应对突发事件,包括逃生、报警、急救等基本技能。
第二级:专业安全教育专业安全教育是对特定职业或特定环境下从事工作的人群的安全教育。
它主要针对那些面临特殊危险因素的人,需要更加深入和系统地学习和掌握相关安全知识。
2.1 职业安全教育不同职业存在着不同的危险和风险,对于从事特定职业的人来说,职业安全教育是必不可少的。
它涵盖了职业卫生、职业病防治、安全操作技术等方面的知识,旨在保障工作人员的人身安全和职业健康。
2.2 特殊环境安全教育特殊环境指的是那些存在一定危险的场所,如化工厂、矿井、高温工作场所等。
特殊环境安全教育应该重点关注特殊环境下的安全问题,教会从业人员正确使用个人防护装备、遵守操作规程、应急处理等必备技能。
第三级:领导和管理层安全教育领导和管理层安全教育是面向企事业单位的高级管理人员和领导干部的安全教育。
《企业人力资源管理师三级◆基础知识》要点梳理及模拟练习(2010.5)第一部分各章要点梳理第一章劳动经济学一、劳动经济学的研究对象和研究方法⏹劳动要素的特点:1、动力性2、自我选择性3、个体差异性4、非经济性⏹二、劳动力的供给及需求1、人力资源:它作为一种劳动力供给实体、作为一个统计对象,是指以国家或地区为范围的具有劳动能力的人口数量。
人力资源总量=劳动力人口数量(人力资源数量)×质量2、人力资源的数量:一个国家或地区范围内劳动适龄人口的总量,减去其中丧失劳动能力的人口,加上劳动适龄人口之外具有劳动能力的人口。
3、劳动力供给的内容:➢微观劳动力供给➢中观劳动力供给➢宏观劳动力供给➢4、劳动力需求:是一种派生性需求,因而也称为“引致需求”。
5、劳动力需求:企业在某一特定时期内,在某种工资率下愿意并能够雇用的劳动量。
劳动力需求是企业雇用意愿和支付能力的统一。
需求无弹性=0需求有无限弹性→∞单位需求弹性=1供给富有弹性﹥1供给缺乏弹性﹤16、使用劳动要素的根本原因是:社会消费需求7、劳动力需求的增量产生的根源是:(1)社会消费总量的增加消费结构的变化(2)消费内容的丰富化。
8、微观劳动力供给:即发生在个人身上的劳动力供给。
微观劳动力供给取决于:经济单位(社会、地区、部门、用人单位)的工资水平。
9、中观劳动力供给的影响因素:➢工资竞争力➢专业教育的门类➢人的就业偏好➢劳动要素的流动性➢10、影响宏观劳动力供给数量的因素:➢人口因素➢劳动参及率➢劳动时间➢11、影响宏观劳动力供给质量的因素:➢遗传、其他先天和自然生长因素➢教育因素➢人力投资数量➢人力投资的动力➢经济发展水平及经济体制➢社会文化及观念因素➢劳动力供给的变动。
➢三、完全市场竞争条件下的工资水平及工资结构1、工资的定义:所谓工资,是指劳动者被用人单位录用后,完成规定的劳动任务而作为劳动报酬领取的、由该用人单位支付的一定数额的货币。
2、工资的主要形式有:计时工资、计件工资、奖金、津补贴以及职工个人福利等。
第一部分基础理论第一章灭火救援基础理论第一节物质燃烧常识一、燃烧(一)燃烧的本质与条件1.燃烧的本质燃烧是一种放热发光的化学反应。
燃烧是可燃物质与氧或其他氧化剂反应的结果,剧烈的氧化反应,瞬时放出大量的热和光;燃烧是一种极复杂的化学反应,游离基的连锁反应是燃烧反应的实质,光和热是燃烧过程中发生的物理现象。
2.燃烧的必要条件任何物质发生燃烧,都必须具备三个条件,即:可燃物、助燃物(氧化剂)、着火源。
3.燃烧的充分条件(1)一定的可燃物浓度(2)一定的氧气含量(3)一定的着火能量(4)相互作用以上三个条件要相互作用,燃烧才会发生和持续。
(二)燃烧过程(1)气体物质的燃烧①扩散燃烧。
扩散燃烧是指可燃气体从喷口(管口或容器泄漏口)喷出,在喷口处与空气中的氧边扩散混合、边燃烧的现象。
一般为稳定燃烧。
②预混燃烧。
预混燃烧是指可燃气体与氧在燃烧前混合,并形成一定浓度的可燃混合气体,被火源点燃所引起的燃烧,这类燃烧往往是爆炸式的燃烧,也叫动力燃烧,即通常所说的气体爆炸。
(2)液体物质的燃烧液体受热时蒸发出来的气体被分解、氧化达到燃点而燃烧,称蒸发燃烧。
也分扩散燃烧和预混燃烧。
(3)固体物质的燃烧有蒸发燃烧、分解燃烧、表面燃烧和阴燃四种。
①蒸发燃烧。
蒸发燃烧是指熔点较低的可燃固体,受热后熔融,然后像可燃液体一样蒸发成蒸气而燃烧。
硫、磷、钾等单质固体物质先熔融而后燃烧;沥青、石蜡、松香等先熔融,后蒸发成蒸气,分解、氧化燃烧;②分解燃烧。
例如:天然高分子材料中的木材、纸张、棉、麻、毛、丝的功能以及合成高分子的热固塑料、合成橡胶、纤维等燃烧均属分解燃烧。
③表面燃烧。
属于非均相燃烧其特点是表面发红而无火焰。
木炭、焦炭以及铁、铜、钨的燃烧均属表面燃烧。
④阴燃。
阴燃是指某些固体可燃物在空气不流通,加热温度较低或可燃物含水分较多等条件下发生的只冒烟、无火焰的燃烧现象。
2.完全燃烧和不完全燃烧在燃烧反应过程中,如果生成的燃烧产物不能再燃烧,则称为完全燃烧,其燃烧产物为完全燃烧产物。
一、单选题1流通就是( C )的运动过程。
A、物资B、产品C、商品D、货物2( D )的流通是指商品买卖行为以及相互联系、相互交错的各个商品形态变化所形成的循环的总过程。
A、狭义B、单渠道C、多渠道D、广义3广义的流通是指商品( B )行为以及相互联系、相互交错的各个商品形态变化所形成的循环的总过程。
A、运输B、买卖C、交换D、流转4( D )的流通是指商品从生产领域向消费领域的运动过程,包括售卖过程和购买过程两个阶段。
A、广义B、单渠道C、多渠道D、狭义5狭义的流通是指商品从生产领域向消费领域的运动过程,包括( B )两个阶段。
A、生产过程和运输过程B、售卖过程和购买过程C、批发过程和零售过程D、仓储过程和分发过程6从( C )上说,流通是社会再生产的前提和条件。
A、广义B、社会大生产角度C、狭义D、物流发展趋势7商流主要是解决对象物所有权的( B )问题。
A、归属B、更迭C、流转D、置换8物流主要是解决物的( C )问题。
A、归属B、更迭C、流转D、置换9物流是指实物( B )的转移。
A、市场向消费者B、供给方向需求方C、批发商向零售商D、中间商向所有权者10供给方向需求方的转移需要通过( A )来解决空间位置的变化。
A、运输或搬运B、购入和销售C、批发或零售D、物流和商流11供给方向需求方的转移需要通过( D )来调节双方在时间节奏方面的差别。
A、运输送达B、计划控制C、平抑库存D、储存保管12( B )有机结合才能有效地实现商品由供方向需方的转移。
A、商流和资金流B、商流和物流C、信息流和资金流D、商流和信息流13关于流通的内容,下列说法错误的是( A )。
A、物流主要是解决对象物所有权的更迭问题B、在发生次序的先后上,商流是物流的先导C、流通的内容包含商流、物流、资金流和信息流D、物流是指实物从供给方向需求方的转移14商品流通的直接渠道的典型模式是( C )。
A、零售者—消费者B、批发商—零售商C、生产者—消费者D、生产者—批发商15在商品流通的直接渠道中,商品交换没有( D )介入,产销结合在一起,形成的是直接流通渠道。
A、生产者B、商品组织C、消费者协会D、中间人16直接流通渠道可缩短( B ),而尽快进入消费领域。
A、商品的生产时间B、商品的在途时间C、商品与消费者的距离D、商品的销售时间17商品流通的间接渠道又被称为( C )渠道。
A、零售B、工业C、商业D、批发18间接流通渠道与( D )的商品流通形式相对应。
A、大批量生产B、小批量生产C、不发达D、发达19在社会生产活动中,( A )同时并存,共同组成正常运转的商品流通渠道体系。
A、间接流通渠道和直接流通渠道B、社会化大生产和个人小作坊生产C、批发商重新包装批发和零售商直接销售D、企业大规模物流和个人一对一送货20商品行销范围的扩大,必然要求( B )流通环节和延长扩大流通渠道。
A、减少B、增加C、限制D、改善21生活必需品行销的范围就越大,行销网络的( C )也会加大。
A、范围B、渠道C、密度D、周转速度22所有者单一、规模过大,流通渠道也会趋于( D )。
A、直接B、延长C、复杂D、单一23从商品所有者的状况来看,所有者既可以是( A ),也可以是小的经济单位。
A、自然人B、大的实体C、庞大的营销组织D、有实力的经济组织24关于商品流通的制约因素,以下说法错误的是( A )。
A、影响和决定商品流通渠道的因素通过流通渠道影响商业环节B、商品离开产地的距离越近,流通渠道就短,环节就少C、商品所有者单一、规模过大,流通渠道也会趋于多元D、交通运输越发达,进行同样距离同样规模的商品流通所经历的环节越少,渠道越短25交通运输越( B ),进行同样距离同样规模的商品流通所经历的环节越少,渠道越短。
A、落后B、发达C、频繁D、集约化26卷烟营销网络建设整体推进阶段的工作重点是解决学习推广( C )现代业务模式的问题。
A、江苏B、成都C、上海D、大连27到2005年,我国烟草行业以( C )为主体普遍建立了电访中心和物流中心。
A、县级公司B、省级公司C、地市级公司D、省市级公司28到2005年,我国卷烟营销网络建设得到发展,( B )的业务模式推广得有声有色。
A、电话订货、网上配货、网上结算、现代物流B、电话订货、网上配货、电子结算、现代物流C、网上订货、网上配货、电子结算、现代物流D、网上订货、及时配货、网上结算、现代物流29行业在2006年浙江网建现场会上明确提出:( D )是网建工作的灵魂。
A、专卖B、营销C、科技D、服务30 2009年,行业徐州网建现场会全面推广以( B )为内涵的电子商务模式,实现了业务模式的优化升级。
A、电话订货、网上配货、电子结算B、网上订货、网上配货、网上结算C、电话订货、网上结算、及时配送D、网上订货、适时配货、电子结算31通过2006年到2008年的全面提升,行业卷烟销售网络建设实现了从( C )的建立向软件与水平的提升转变。
A、科技与管理模式B、硬件与软件齐头并进模式C、硬件与模式D、管理与服务模式32目前行业物流工作基本实现( D ),为物流工作健康发展打下了坚实的基础。
A、管理有方法、运行有保障、建设有计划、作业有标准B、管理有组织、运行有流程、建设有标准、作业有规范C、管理有方法、运行有保障、建设有目标、作业有标准D、管理有组织、运行有流程、建设有规范、作业有标准33 2010到2011年,行业各省级单位均按照( C )的建设思路进行的。
A、工商一体化、批零一体化、销售一体化B、产销一体化、批零一体化、控放一体化C、工商一体化、供销一体化、两烟一体化D、控放一体化、供销一体化、工商一体化34为全面掌握行业物流发展情况特别是物流成本费用水平,国家烟草专卖局建立了( C )制度。
A、卷烟生产经营决策系统上报B、卷烟物流中心动力源月报C、卷烟物流统计报表D、卷烟出入库电子报表35我国烟草行业现代物流管理体系基本建立,大约是在( D )年。
A、2001B、2005C、2008D、201036以( D )管理为主线,高质量地推进精益物流,这是2012年7月河北全国烟草行业物流工作现场会提出的基本要求。
A、7S现场B、物流成本C、物流绩效D、供应链37以( A )为抓手,高层次地建设人本物流,全力打造具有国际一流水平的中国烟草现代物流,这是2012年7月河北全国烟草行业物流工作现场会提出的基本要求。
A、创先争优B、公平竞争C、人才培养D、奖勤罚懒38以创先争优为抓手,高层次地建设( B )物流,全力打造具有国际一流水平的中国烟草现代物流,这是2012年7月河北全国烟草行业物流工作现场会提出的基本要求。
A、精益B、人本C、高效D、科技39烟草行业单个零售客户具有单次订货( C )、数量少,客户间订货量不平衡的特点。
A、品牌单一B、品种少C、品规多D、需求不一40在销售形式上,我国烟草生产企业以( B )发货为主。
A、整托盘B、整件C、单品规D、整车41在销售形式上,烟草流通企业则以( C )发货为主。
A、整托盘B、单品规C、条D、件42在积极发展自主物流的同时,烟草工商企业选择( C )模式开展卷烟运输。
A、第一方物流B、第二方物流C、第三方物流D、第四方物流43我国烟草流通中,配送车辆装载量有限和( A )之间的矛盾长期存在。
A、零售客户需求B、送货线路变化C、零售业态复杂D、企业物流发展44物流中的“物”是指一切可以进行物理性位置移动的( B )。
A、商品和物料B、物质资料和物流服务C、生产资料和生产工具D、商品或生产资料45一切可以进行( D )的物质资料和物流服务,都可以算是物流中的“物”。
A、交换B、流通加工C、销售D、物理性位置移动46物流中的“流”是指物的( C ),包括短距离的搬运、长距离的运输和全球物流。
A、交换 B、销售过程 C、实体位移 D、转移和价值转换过程47物流活动具有悠久的历史,从人类社会开始有( C )行为就存在物流活动。
A、商品的交换B、物品的置换C、产品的交换D、等值商品的交换48物流学本来的意义可以从( A )和物料搬运等学科方面去追溯其历史渊源。
A、物流管理B、商品置换C、产品等值交换D、商品社会化大生产49以( D )的观念来解决军事后勤保障问题是物流科学的萌芽阶段。
A、管理B、分类C、科学D、系统50以系统观点来研究物流活动是从( B )末期美国军方后勤部门的科学研究结果开始的。
A、第一次世界大战B、第二次世界大战C、第一次海湾战争D、第二次海湾战争51我国国家标准《物流术语》对物流的定义是:“物品从供应地向接收地的( A )过程。
”A、实体流动B、价值转换过程C、所有权转移D、运输52物流的研究对象是贯穿流通领域和生产领域的一切物料流以及有关的( B )流。
A、商B、信息C、资金D、人才53物流研究目的是以( D )的观念对物流研究对象进行科学规划、管理与控制。
A、效率B、效益C、成本D、系统54物流的作用是将物资由( D )向需求主体转移,创造时间价值和空间价值,并且创造部分形质效果。
A、所有权人B、卖方C、生产者D、供给主体55从物流的概念来看,物流的作用是将物资由( C )转移,创造时间价值和空间价值,并且创造部分形质效果。
A、生产主体向经营主体B、生产主体向销售主体C、供给主体向需求主体D、批发商向消费者56改变物从供应者到需要者之间的( A )创造的价值叫做“时间价值”。
A、时间差B、经济差别C、价格差D、地域利用价值差57物从供应者到需求者之间有一段( D )差,改变场所的差别创造的价值叫做“场所价值”。
A、时间B、经济价值C、价格差D、空间58( B )宏观物流时间,可以获得较高的时间价值。
A、延长B、缩短C、利用D、弥补59物流创造( C )是由现代社会产业结构、社会分工所决定的,主要原因是供应和需求之间存在空间差。
A、使用价值B、时间价值C、场所价值D、流通加工附加价值60通过物流将商品由低价值区转到高价值区,便可获得( D )。
A、时间差B、价格差价C、一定经济利润D、价值差61物流是在( D )后期军事后勤保障研究的基础上形成的一门学科。
A、美国南北战争B、日本明治维新C、第一次世界大战D、第二次世界大战62我国在1980年前后从( B )引进了物流概念。
A、美国B、日本C、英国D、德国63物流活动具有( B )的物性。
A、主动B、被动C、流动性D、增值64从( C )中期开始,Logistics逐渐取代PD成为物流科学的代名词。
A、20世纪60年代B、20世纪70年代C、20世纪80年代D、20世纪90年代65( D )是物流科学走向成熟的标志。
A、流通加工一体化B、仓储和运输一体化C、物流中心普遍建立D、Logistics取代PD成为代名词66 1949年~1977年间,由于我国生产、流通和消费完全在( A )下管理和运行,部门经济和条块分割造成的物流不合理现象普遍存在。