质检员绩效考核指标
- 格式:doc
- 大小:19.50 KB
- 文档页数:2
质检员工作绩效考核表
员工信息
员工姓名: [填写员工姓名]
员工编号: [填写员工编号]
所属部门: [填写所属部门]
岗位职责: [填写岗位职责]
考核指标
在本考核表中,我们将着重评估质检员在以下几个方面的工作表现:
1. 准确性:评估员工在进行产品质检时的准确性和细致程度。
2. 效率:评估员工在完成质检任务时的效率和工作量。
3. 问题解决能力:评估员工处理质量问题的能力和解决方案的质量。
4. 团队合作:评估员工与团队成员之间的合作和协作程度。
5. 完成时间:评估员工按时完成质检任务的能力。
评分标准
在每个指标下,评分范围为1-5分,具体评分标准如下:
- 1分:表现非常差,无法达到基本要求。
- 2分:表现较差,未能达到预期水平。
- 3分:表现一般,基本完成工作要求。
- 4分:表现良好,能够胜任工作。
- 5分:表现优秀,超出预期水平。
考核结果
请按照下表进行评分,并在最后一列填写总分。
考核意见
请在此部分提供对员工的综合评价和建议。
[填写评价和建议]
签名
评分人: [填写评分人姓名]
日期: [填写评分日期]。
质检员绩效考核表(含自动计算、等级评价及任意设置等级)质检员绩效考核表姓名:__________________ 日期:__________________考核项目1. 准确性:质检员所做的质检工作是否准确无误。
2. 完整性:质检员是否按照要求完成所有的质检工作。
3. 及时性:质检员是否能够按照计划完成质检工作。
4. 报告撰写能力:质检员的报告撰写能力是否良好。
5. 团队合作精神:质检员是否能够积极与团队成员合作。
评分标准1. 准确性:根据质检员工作的准确性,给予0-10分。
2. 完整性:根据质检员工作的完整性,给予0-10分。
3. 及时性:根据质检员工作的及时性,给予0-10分。
4. 报告撰写能力:根据质检员的报告撰写能力,给予0-10分。
5. 团队合作精神:根据质检员在团队中的合作精神,给予0-10分。
总分计算公式:总分 = 准确性得分 + 完整性得分 + 及时性得分 + 报告撰写能力得分 + 团队合作精神得分等级评价标准* 总分80-100:优秀* 总分60-79:良好* 总分40-59:合格* 总分0-39:不合格具体评级及分数段可以根据具体情况进行自定义设置。
请质检员根据实际情况进行自评,并将评分填写在下面表格中:项目 | 分数------- | ------准确性 |完整性 |及时性 |报告撰写能力 |团队合作精神 |总分:______________评级:______________质检员签字:______________考核人签字:______________。
质检员员工绩效考核制度细则一、前言随着市场增长和竞争加剧,质量控制渐成趋势。
企业需要确保良好的产品质量,以满足客户需求。
质检员是企业一环,通过对公司产品质量的检验控制严格程度来保证产品的质量控制。
企业需要对质检员员工绩效进行全面、公正地考核,快速识别问题员工,激励员工积极参与工作,达成公司整体目标。
因此,本文将详细介绍质检员员工绩效考核制度细则。
二、评核因素质检员员工的绩效能力涵盖多方面评估因素,包括以下:1. 质量表现质检员员工需要对公司成果进行分析,测量并报告质量成果,包括以下几点:•合格品数量•不合格品数量•新产品需求,并给出改善对策建议•设备质量控制2. 时间表现质检员员工的效率也是绩效考核的关键点之一。
有效利用时间控制质检工作是企业是要考虑的问题,其中包括以下几点:•质检周期时长•报告新产品问题的时长•不合格品报告的及时性3. 描述表现质检员员工需要对公司的情况作出说明,包括以下几点:•更新质检文档•质检方案的建议•意见及问题反馈4. 事件表现质检员员工需要在事件发生时作出回应,包括以下几点:•事件记录的详细程度•质检员员工的对事件的反应能力三、评核细则考核的过程需要基于每个员工实际的表现和质检工作要求,这里建议每月对员工考核标准进行评估。
整个评估程序包括5个步骤:1. 设立考核标准质检员员工的工作应该有清晰的要求,标准应该被定义和列出。
2. 安排考核时间考核应该定期、有计划地进行。
3. 收集质检数据在评估期间,员工的表现数据应该被收集,并能够展示员工在不同领域的工作表现能力。
4. 分析员工表现数据通过对数据分析可以更全面、客观地了解员工的工作表现能力,能识别弱点和优点。
5. 反馈和激励提供反馈并以此调整在优点和弱点上的表现,来奖励优秀员工和措施鼓励不足的员工。
四、结语以上就是一份关于质检员员工绩效考核制度细则的简要介绍。
质检员员工的考核标准是衡量其工作能力的最直接、最客观的指标之一。
仓库质检员岗位绩效考核表
岗位背景
仓库质检员是负责检查仓库货物质量的员工,需要对货物进行全面的检验和评估,以确保符合公司的质量标准。
考核指标
以下是仓库质检员绩效考核的指标:
1. 准确性:仓库质检员需要准确地检查货物的质量,并记录相关信息。
这包括货物数量、规格、外观和包装等方面的准确评估。
2. 效率:仓库质检员需要按时完成质检任务,并能够在规定时间内处理大量货物。
评估员工的工作效率,包括处理速度和节省时间成本的能力。
3. 质量标准:仓库质检员必须了解公司的质量标准,并确保货物符合这些标准。
评估员工对质量标准的理解程度和质量控制的能力。
4. 问题解决能力:仓库质检员需能够及时发现并解决货物质量问题。
评估员工对问题处理的及时性和解决能力。
5. 合作精神:仓库质检员需要与其他仓库员工和相关部门进行良好的合作。
评估员工与团队的合作能力和共同工作的精神。
6. 安全意识:仓库质检员需要遵循安全操作规程,并确保自身和他人的安全。
评估员工对安全操作的遵守程度。
考核方法
评估仓库质检员的绩效应以上述指标为依据,并使用以下方法进行考核:
1. 定期考核:按照公司制定的考核周期,例如每季度或半年,对仓库质检员进行绩效考核。
2. 质检记录:记录仓库质检员的实际工作情况,包括准确性、效率、质量标准、问题解决和合作精神等方面的表现。
3. 定量评分:针对每个考核指标,制定相应的评分标准,并根据仓库质检员的表现给予相应的评分。
4. 反馈和改进:根据考核结果,提供具体的反馈和改进建议,帮助仓库质检员提高绩效,实现个人和公司的共同目标。
总结。
质检人员绩效考核方案
质检人员绩效考核方案应包括以下几个方面:
1. 准确率:考核质检人员在检查产品或服务质量时的准确率。
准确率可通过比较质检人员的判定结果与实际情况进行评估。
2. 完成率:考核质检人员按时完成质检任务的能力。
完成率可通过比较质检人员的任务完成情况与预定时间进行评估。
3. 反馈速度:考核质检人员在发现问题后及时向相关部门或员工提供反馈的速度。
反馈速度可通过比较质检人员的问题报告时间与问题解决时间进行评估。
4. 问题解决能力:考核质检人员在发现问题后能够主动提出解决方案并协助相关部门或员工解决问题的能力。
问题解决能力可通过比较质检人员提出解决方案的数量和质量进行评估。
5. 团队合作能力:考核质检人员与其他部门或员工的合作能力。
团队合作能力可通过评估质检人员与其他部门或员工的沟通和协作情况进行评估。
6. 专业知识水平:考核质检人员对产品或服务质量相关知识的掌握和应用能力。
专业知识水平可通过考核质检人员的培训参与情况、专业证书等进行评估。
综合考虑以上几个方面的评估指标,并根据具体的工作情况和岗位要求确定权重,可以制定出适合质检人员绩效考核的方案。
同时,定期进行评估和反馈,及时调整方案和提供培训支持,以提高质检人员的绩效和工作质量。
业绩绩效考核指标——质检员质检员是企业中非常重要的一个角色,他们负责对产品或服务的质量进行把控和监督,以确保企业的产品或服务能够符合客户的需求和标准。
由于质检员的工作直接关系到产品或服务的质量,因此他们的业绩绩效考核指标尤为重要。
质量指标是质检员业绩绩效考核的核心内容之一、质检员的主要职责是对产品或服务的质量进行监控和评估,因此他们的工作表现会直接反映在产品或服务的质量上。
为了衡量质检员的绩效,可以使用以下几个质量指标:1.缺陷率:缺陷率是指产品或服务在质检过程中发现的缺陷数量与质检总样本数量的比例。
质检员的工作目标是尽可能减少产品或服务的缺陷率,因此质检员的绩效评估中可以包括缺陷率的指标。
较低的缺陷率意味着质检员的工作效果更好。
2.准确率:准确率是指质检员在判断产品或服务是否符合质量标准时的正确率。
质检员需要具备良好的专业知识和判断能力,准确率的指标可以反映质检员的工作能力和专业水平。
3.反馈意见:质检员在质检过程中会发现一些问题或改进建议,这些反馈意见可以被视为质检员的工作成果之一、质量指标中可以包括质检员提出的反馈意见数量和质量,以及反馈意见被采纳和实施的比例。
质检员提供的有建设性的反馈意见可以帮助企业改进产品或服务的质量。
效率指标也是质检员业绩考核的重要内容之一、质检员需要在规定的时间内对产品或服务进行质检,因此他们的工作效率对企业的运营效果和成本控制都有重要的影响。
以下是几个衡量质检员工作效率的指标:1.质检周期:质检周期是指质检员对产品或服务进行质检的时间。
质检员需要在短时间内完成质检任务,因此质检周期的指标可以反映质检员的工作效率。
较短的质检周期意味着质检员的工作效率更高。
2.准时率:准时率是指质检员按照预定时间完成质检任务的比例。
质检员需要按照企业的生产计划和客户的要求进行质检,准时率的指标可以反映质检员的工作态度和能力。
3.质检工作量:质检工作量是指质检员在一定时间内质检的产品或服务数量。
质检员绩效考核表模板
以下是一个简单的质检员绩效考核表模板。
请注意,这只是一个示例,您可能需要根据您的具体需求和情况进行修改。
序号考核项目权重考核标准得分
:--: :--: :--: :--: :--:
1 产品质量检查准确率 30% 准确率达到98%及以上
2 产品检验速度 20% 平均每小时检验产品数量达到标准要求
3 检验报告填写完整性 15% 报告填写完整,无遗漏信息
4 对不合格品的处理及时性 15% 不合格品处理及时,无影响生产进度情况
5 工作态度和职业精神 10% 工作认真细致,积极主动,遵守职业操守
6 对新检验设备的接受和掌握能力 10% 能够快速掌握新检验设备的使用方法,并能熟练操作
总分
每个考核项目都应有一个明确的考核标准和得分范围。
在考核结束后,根据各项考核指标的权重,计算出质检员的总分。
最后,根据总分的高低对质检员的工作绩效进行评价。
这个模板仅供参考,您可以根据实际需要对表格进行修改。
如果您需要更多的帮助或指导,请咨询相关专业人士。
QC质检绩效考核
QC(Quality Control)质检的绩效考核通常包括以下几个方面:
1.合格率:衡量质检员在检验产品或服务时合格的比例。
合格率越高,说明质检员的工作效果越好。
2.错误率:衡量质检员在检验过程中发现错误或缺陷的准确性。
错误率越低,说明质检员的判断准确性和专业水平较高。
3.反馈速度:衡量质检员在发现问题后及时向相关部门或人员提供反馈的能力。
反馈速度越快,说明质检员能够有效地解决问题和改进流程。
4.持续改进:衡量质检员在工作中能否提出改进措施,并能够实施和跟踪改进效果。
能够积极主动地推动质量改进的
质检员绩效较好。
5.协作能力:衡量质检员与其他部门或人员的沟通协作能力。
质检员需要与生产部门、供应商、客户等进行有效的沟通
和协作,以确保产品质量。
除了以上指标,还可以根据实际情况进行绩效考核的量化
指标制定。
同时,也可以考虑到质检员的工作经验、专业
技能、工作态度等综合因素进行绩效评估。
质检员(施工类)绩效考核表质检员(施工类)绩效考核表考核内容:1. 质量管理:评估质检员在施工现场的质量管理能力,包括对施工过程中的质量问题进行及时发现、跟踪和解决的能力。
2. 技术能力:评估质检员的技术能力,包括了解并掌握施工规范、法律法规和相关技术标准,能够准确判断施工质量是否符合要求。
3. 问题解决能力:评估质检员在施工过程中遇到问题时的解决能力,包括分析问题原因、提出解决方案并跟踪执行的能力。
4. 协调能力:评估质检员与施工现场其他人员的协调沟通能力,包括解决纠纷、协调施工进度等方面。
5. 文书管理:评估质检员的文书管理能力,包括填写质量检验报告、整理施工记录等方面。
考核标准:1. 质量管理:质检员能够按时发现和处理施工过程中的质量问题,投诉率和返工率低于规定标准。
2. 技术能力:质检员熟悉施工规范和技术标准,能够准确判断施工质量是否符合要求。
3. 问题解决能力:质检员能够分析问题原因,提出解决方案,并能够积极跟踪执行解决方案。
4. 协调能力:质检员与施工现场其他人员能够良好沟通协调,解决纠纷和协调进度。
5. 文书管理:质检员能够准确填写质量检验报告和整理施工记录,保证文书管理的规范和及时性。
考核方法:1. 实地考察:对质检员在施工现场的工作情况进行实地考察,包括质量问题发现和处理的情况、问题解决过程和结果等。
2. 文书审核:对质检员填写的质量检验报告和整理的施工记录进行审核,评估其准确性和规范性。
3. 面谈:与质检员进行面谈,了解其在施工过程中遇到的问题及处理方法,评估其问题解决能力和协调能力。
考核结果:根据考核内容和方法,综合评估质检员在各项指标上的表现,对其绩效进行评定,形成绩效考核结果。
质检员绩效评估指标1. 指标定义质检员绩效评估指标是对质检员在工作中表现和成绩的评估指标。
通过衡量质检员在关键方面的表现,可以全面了解他们的工作质量和效率,进而制定适当的激励和培训计划,提高质检工作的效果。
2. 关键指标以下是一些常见的质检员绩效评估指标:2.1 错误率错误率是质检员在检查商品或服务时发现的错误数量与总检查数量的比例。
较低的错误率意味着质检员在工作中更加仔细和准确,对于维护产品或服务的质量至关重要。
2.2 完成率完成率指质检员按时完成质检任务的能力。
这可以从两个方面考量:按时提交质检报告的完成率和按时完成所有质检任务的完成率。
具有较高的完成率体现了质检员的责任心和时间管理能力。
2.3 准确率准确率是质检员在检查商品或服务时判断是否合格的能力。
高准确率意味着质检员能够准确判断产品或服务是否符合质量标准,及时发现问题并提出改进意见。
2.4 满意度调查结果满意度调查结果反映了受质检员质检服务的客户或合作伙伴对其工作的满意程度。
通过定期进行满意度调查,可以了解到质检员在工作中的表现如何影响客户和合作伙伴的满意度。
2.5 问题解决能力问题解决能力是衡量质检员处理问题和解决质检过程中出现的各种挑战的能力。
评估问题解决能力可以从质检员的反馈速度、解决方案的有效性和客户满意度等方面进行考量。
3. 评估方法质检员绩效评估可以通过以下方法进行:3.1 定期评估定期对质检员进行绩效评估,例如每月或每季度进行一次评估。
评估可以通过对关键指标的定量评分和对质检员工作质量的定性评价来完成。
3.2 自评鼓励质检员进行自我评估,了解自己在工作中存在的问题和需要改进的方面。
自评可以作为评估的一个参考因素。
3.3 上级评价质检员的直接上级可以对其绩效进行评价。
上级评价可以从直接观察到的质检员工作表现出发,提供客观的评估意见。
4. 使用评估结果根据质检员的绩效评估结果,可以采取以下措施:- 对表现优秀的质检员进行奖励,例如提供奖金、晋升机会或其他激励措施。
质检员绩效评估指标
概述
质检员是企业质量控制的重要人员之一,其工作效率和质量直接影响到企业的产品质量和声誉。
因此,建立科学有效的绩效评估指标体系是企业的必要之举。
评估指标
以下是几个常用的质检员绩效评估指标:
- 检测错误率:即质检员在检测中未发现缺陷或漏检的情况。
一般来说,错误率越低,质检员的工作效率越高,反之则越低。
- 纠错及时率:即质检员在发现问题后及时纠正的能力。
及时率越高,说明质检员具有较强的责任心和快速反应能力。
- 报告准确率:即质检员提供的缺陷报告被确认为准确有效的比例。
这个指标可以反映出质检员的专业能力和经验水平。
- 检测深度:即质检员在检测过程中发现的缺陷数量。
检测深度越高,则说明质检员在工作中尽职尽责,发现问题的能力较强。
注意事项
在制定质检员绩效评估指标时,还需要注意以下几点:
- 指标要科学、客观、可量化,避免主观臆断或评估标准不明确。
- 各指标在权重分配上要公正合理,需要考虑到质检员的实际工作情况和要求。
- 质检员的评估工作应该由专人负责,而且需要定期评估和调整,才能发挥最佳效果。
以上是质检员绩效评估指标的一些基本内容,希望对大家有所帮助。
质检员kpi考核指标质检员KPI考核指标一、引言质检员是企业质量管理体系中至关重要的一环,他们的工作直接关系到产品质量和客户满意度。
为了评估质检员的工作表现,提高其工作效率和质量水平,企业通常会制定一系列的KPI(关键绩效指标)来进行考核。
本文将就质检员KPI考核指标进行详细阐述。
二、质检合格率质检合格率是衡量质检员工作表现的重要指标之一。
质检员需要根据企业的质量标准和要求,对产品进行全面、准确的检验和测试。
合格率高表示质检员工作严谨、细致,质量把关能力强。
三、报废率报废率是另一个重要的考核指标。
质检员需要检测并判定产品是否存在缺陷或不合格情况,及时发现并报废不合格产品,以确保不合格产品不流入市场。
报废率低表示质检员具备较高的判断和鉴别能力。
四、质量改善提案质检员应积极参与质量改善活动,提出相关的改善提案。
这些提案可以是针对生产过程中出现的问题,也可以是对产品质量进行改进的建议。
质检员的质量改善提案数量和质量都是考核的重要指标之一。
五、工作效率质检员需要在规定的时间内完成检测任务,因此工作效率也是考核的重要内容。
工作效率包括两方面的指标,一是质检员每天完成的检测数量,二是质检员每次检测所用的时间。
工作效率高表示质检员具备较强的工作能力和组织协调能力。
六、客诉处理质检员需要及时处理客户投诉,并给予妥善解决。
客诉处理的及时性和处理结果的满意度也是考核质检员的重要指标。
质检员需要具备良好的沟通能力和问题解决能力,能够有效地处理各类客户投诉。
七、培训和学习质检员需要不断学习和提升自己的专业知识和技能,以适应快速变化的市场和技术需求。
企业通常会考核质检员的培训参与度和学习成果,以评估其个人能力的提升情况。
八、团队合作质检员通常是一个团队中的一员,他们需要与其他部门密切合作,共同推动质量管理工作的开展。
团队合作能力也是考核质检员的重要指标之一。
质检员需要具备良好的沟通协调能力,能够与他人有效地合作和协作。
九、安全意识在质检工作中,安全意识同样重要。
超市质检人员绩效考核办法1. 背景为了提高超市质检人员的工作效率和准确性,制定本绩效考核办法,旨在客观评估质检人员的工作表现,为其提供相应的激励和奖励。
2. 考核指标2.1 质量准确性评估质检人员在工作中对产品质量的准确判断能力,包括对商品标签信息、保质期、外观、包装等方面的检查和评定能力。
2.2 工作效率评估质检人员在工作中的操作速度和处理事务的能力,包括质检时间、处理待质检品的速度以及处理异常情况的能力等。
2.3 工作态度评估质检人员对工作的积极态度和服务意识,包括工作纪律、工作细致认真程度、与他人的沟通和协作能力等。
3. 考核流程3.1 考核周期每个月为一个考核周期,从当月的第一个工作日开始计算,到当月的最后一个工作日结束。
3.2 考核方法通过定期抽查和日常监督的方式对质检人员的工作进行评估。
抽查包括随机抽查质检人员的质检过程和结果,以验证质检人员对商品质量的准确性和工作效率。
日常监督包括领导和同事对质检人员的工作进行实时观察和记录,评估其工作态度和与他人的协作情况。
3.3 考核评分根据每位质检人员在各项指标上的表现,给予相应的考核评分。
评分采用百分制,其中质量准确性占40%,工作效率占40%,工作态度占20%。
4. 奖惩措施根据质检人员的考核评分,实行相应的奖惩措施。
4.1 奖励对考核评分较高且达到一定绩效水平的质检人员,给予奖励,包括但不限于:- 奖金或绩效工资的增加;- 优先晋升或调岗的机会;- 特殊业务培训的机会。
4.2 处罚对考核评分较低或出现重大错误的质检人员,给予适当处罚,包括但不限于:- 薪资降低或不涨薪;- 岗位调整或降职;- 扣减相关福利待遇。
5. 持续改进本绩效考核办法将定期进行评估和调整,以提高其科学性和适用性。
通过不断优化考核指标和方法,进一步激发质检人员的工作积极性和创造力,促进超市整体运营水平的提升。
以上为超市质检人员绩效考核办法,希望通过本办法能够更好地评估和激励质检人员,提高超市的产品质量和服务水平。
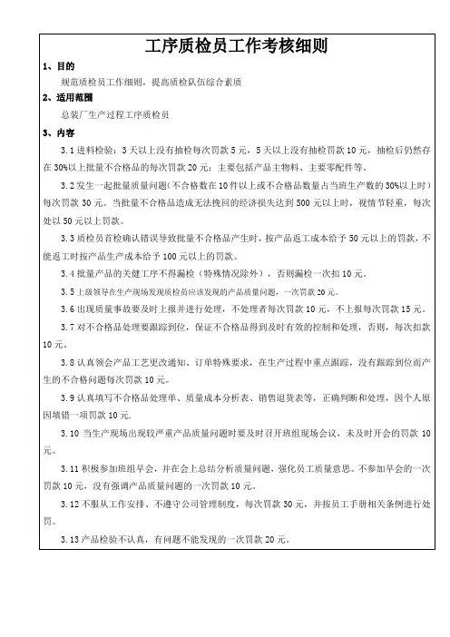
质检员绩效考核指标
1.完成检验工作任务
⑴按检验规程规定的抽样方法、数量对每个批次经包装班检验过的成品及时进行抽检。
“及时”的考核以包装封胶带为限。
每有一次包装封胶带后开箱抽检扣1分;抽样方法不正确(如不能反映该批次产品生产时间前后差异)扣1分;抽检数量不足扣1分。
⑵要求对成型各班组生产的头三片半成品进行检验,对混料班头锅成型料(包括配料原始记录)进行检验。
每少完成一个班组扣1分。
⑶要求对成型各班组每隔2个小时监督抽检2片经工序检验员检验过的合格的半成品;对混料班每班监督抽查2次配料原始记录和成型料;对硬化班组每班抽查2车装车质量和温度曲线。
每少完成1次扣0.5分。
⑷要求所有进厂原辅材料在规定时间内完成验收检验,不合格原辅材料不得投入生产。
每有1次因不及时检验而影响生产正常进行扣2分;不合格原辅材料因把关不严流入生产,造成质量事故扣2-10分。
2.检验工作质量
要求工作认真细致,操作技术纯熟正确,检验器具保持合格状态,检验误差在允许范围,不发生漏判、误判。
由工艺师不定期抽查。
每发现一次漏判、误判、检验器具不合格扣2分。
每发生一次所抽检的批次把关不严造成开箱重检扣5-10分。
3.检验信息传递和可追溯性
要求原始记录齐全,填写清晰、整洁,保存完整;统计报表内容完整、真实、准确和具有可追溯性,并及时报送。
每月向部门经理提供1份质量分析报告,指出影响产品质量的主要因素,提出改进质量管理体系和产品质量的建议。
酌情扣0-5分。
4.检验队伍建设
⑴每月初召开一次全体检验人员会议,宣传贯彻公司质量方针、目标和政策、要求,分析质量形势,总结讲评上月检验工作成绩和问题,布置本月检验工作任务。
⑵每季度组织一次检验人员技术考核或检验比对,根据考核、比对结果有针对性的制定和实施培训计划。
⑶每月检查一次设备管理员的计量器具校检和工装器具检验工作。
⑷每天巡查检验员工作,发现问题及时解决。
⑸以上工作每少完成1项扣5分。
工作质量酌情扣0-5分。
5.领导交办工作
要求行动迅速、效率高、质量好。
按时圆满完成领导交办和部门月工作计划中负责的工作任务。
每有一次没按时完成或不符合领导要求扣2分。
6.组织纪律
要求模范遵守公司各项规章制度。
每有一次违规违法乱纪视情节轻重扣2-5分。