物资采购流程图
- 格式:xls
- 大小:33.50 KB
- 文档页数:2
物资流程图物资流程图是用来描述物资在供应链中从供应商到客户的整个流转过程的图表。
下面是一个关于物资流程的例子:物资流程图第一步:供应商选择在物资供应链的第一环节,供应商会选择合适的原材料供应商。
供应商会根据自己的需求,选择合适的供应商和供应商达成供货合作关系。
第二步:物资采购供应商会进入第二步,即进行物资采购。
他们会根据客户的需求,采购合适的物资,以满足市场需求。
第三步:物资生产一旦物资采购完成,供应商会将物资送往生产线,进行物资生产。
在生产过程中,物资会经历多道工序,并最终变成成品。
第四步:物资包装生产完成后,物资会进入到下一环节,即物资包装。
供应商会对物资进行包装,以方便运输和保护物资的完整性。
第五步:物资存储包装完成后,物资被送往供应商的仓库,进行物资存储。
供应商会对物资进行分类、标记和储存,以方便日后的管理和出货。
第六步:物资配送在客户下单后,供应商会进行物资配送。
他们会根据客户的需求和地址,发起配送服务,将物资送达客户手中。
第七步:物资接收客户接收到物资后,会对物资进行检查,并确认物资的完整性和质量。
如果出现问题,客户可以随时与供应商联系并获得售后服务。
第八步:物资维护一旦客户接收到物资,他们也需要进行物资的维护工作。
这包括储存、使用、清洁和保养等。
第九步:物资退货如果客户发现物资存在问题或不满意,他们可以选择将物资退回供应商。
供应商会根据客户的要求,接收退货并处理。
第十步:物资报废如果物资无法再次使用或销售,供应商会将其报废。
在报废过程中,供应商会严格遵守相关的环保和法律要求。
以上是一个关于物资流程的简单流程图。
物资流程图可以根据不同的供应链和行业进行调整和修改,以适应不同的商业模式。
物资流程图为企业提供了一个清晰的图表,可以帮助企业管理者和员工更好地了解和掌握供应链的各个环节。
这将有助于提高物资管理的效率和质量,从而更好地为客户提供物资和服务。
设备采购管理流程图物资采购部编制设备采购计划设计院 / 工程技术部提供设备技术协议视标的大小进行招标采购/ 比价采购 / 直接凭中标通知书录入供应商信息(需装确定中标供应商备部协助配合)预付款/定金进度款开始质保文件建档按合同分批付完工款款签订设备购货合同生成 ERP订单 ( 需装备部协作配合)物资部监造催交货现场验收、检验合格凭 ERP 订单办理入库手续需物配中心协作配合设备发放固定资产移交配合现场安装调设备试运行退回不合格大件设备就位质保款固定资产移交材料采购管理流程图物资采购部编制材料采购计划工程技术部提供材料技术要求视标的大小进行招标采购/ 比价采购 / 直接采购确定中标供应商凭中标通知书录入供应商信息(需装备部协助配合)预付款签订购货合同生成 ERP订单 ( 需供销部协作配合)退回材料进场开始按合质保文件建档同现场材质化验、验收、检验合格不合格分批付交货款款凭 ERP订单办理入库手续重要物资重点跟材料发放生成 ERP出库单,填写出库台账质量跟踪质保款工程验收设备招标管理流程图物资部根据网络进度图编制设备进货进划分类、划定界区确定采购方式比价采购招标采购直接采购划分标段、打包、确定招标方式委托招标企业自行招标办理委托厂招标办审批共同确定招标类型编制标书编制实施计划投标单位资格预审筹建评标委员会发投标邀请标书编制标书投标人做标书、递标发布招标公告公开开标投标人资格预审评标、询标、评标报告招标邀请发售招标文件定标投标人做标书、递标监管部门评标、备案公开招标发中、落标通知凭中标通知书录入供应商信息(需装备部协助配合)评标、询标、评标报告签订合同定标生成 ERP订单需装备能源部、供销部协作配合发中标、落标通知凭中标通知书录入供应商信息(需装备部协助配合)鉴定合同生成 ERP订单需装备能源部、供销部协作配合入库流程出库流程计划员制作领料单供应商送货物资部长签字凭 ERP订单办理入库手续核对料单和实物计划员、采购员、库管验货出库通过验收签字填写出库台账部长签字生成 ERP出库单入库需物配中心协作配合填写入库台账生成 ERP入库单需物配中心协作配合。
公司物资采购管理流程图1. 概述公司物资采购管理流程是指为了满足公司日常运营和业务需要,通过一定的程序和流程来管理和控制物资采购活动的一种管理模式。
本文将介绍公司物资采购管理流程图的各个步骤和相关要点。
2. 基本流程2.1. 需求发起1.部门经理或业务负责人发起物资采购需求。
2.填写物资需求申请表,包括物资名称、规格、数量、采购理由等信息。
3.将物资需求申请表提交给采购部门负责人。
2.2. 采购计划编制1.采购部门负责人对收到的物资需求申请表进行审核和评估。
2.根据需求申请表的内容,编制采购计划,包括物资种类、数量、采购渠道和预算等信息。
3.将采购计划提交给财务部门负责人审核。
2.3. 财务审核1.财务部门负责人对采购计划进行审核,确保预算的合理性和可行性。
2.如果采购计划符合预算要求,财务部门负责人将其批准。
3.如果采购计划超出预算,财务部门负责人会要求采购部门进行调整或重新编制。
2.4. 供应商选择与比价1.采购部门负责人根据批准的采购计划,选择合适的供应商进行比价。
2.向选择的供应商发送采购询价函,要求提供物资的价格、质量和交货期等详细信息。
3.收集供应商的报价,并进行比较和综合评估。
4.根据比价结果,选定最有利的供应商。
2.5. 采购合同签订1.采购部门负责人与选定的供应商进行谈判和洽谈,确保双方达成一致。
2.确定采购合同的具体内容,包括物资的规格、数量、价格、交货期等。
3.签订采购合同,并将其归档备案。
2.6. 采购执行与管理1.采购部门负责人监督并管理采购合同的执行进度。
2.跟踪供应商的交货情况,并及时处理异常情况。
3.与供应商保持沟通,确保物资的质量和交货期符合合同要求。
4.对已交付的物资进行验收,并确保其质量和数量满足公司需求。
3. 特殊情况处理3.1. 紧急采购在遇到紧急情况下,需要采购部门负责人与相关部门紧急协商,根据实际情况调整流程。
在确保采购合规的前提下,迅速采购所需物资。
A-0-21-1A-0-21-1 (1)分供方评价和选择业务流程图 (2)物资计划工作业务流程图(1) (3)(周转计划业务) (3)物资计划工作业务流程图(2) (4)(进货计划业务) (4)物资招标采购业务流程图(业务室) (5)物资订货业务流程图(业务室) (6)物资采购业务流程图(业务室) (7)物资采购付款业务流程图(业务室) (8)物资保管业务流程图 (9)物资发放业务流程图(业务室) (10)物资销售业务流程图 (11)物资盘盈盘亏业务流程图 (12)物资数量调整业务流程图 (13)物资价格调整业务流程图 (14)物资统计业务流程图(手工统计) (15)物资核算业务流程图(手工统计) (16)物资报损业务流程图 (17)进口材料(设备)通关及核销业务流程 (18)修船(改装)工程物资出口报关业务流程图 (19)废旧物资回收业务流程图 (20)废旧物资销售业务流程 (21)分供方评价和选择业务流程图A-0-21-2物资计划工作业务流程图(1)(周转计划业务)A-0-21-3物资计划工作业务流程图(2)(进货计划业务 )是A-0-19-4物资招标采购业务流程图(业务室)A-0-21-5物资订货业务流程图(业务室)A-0-21-6物资采购业务流程图(业务室)A-0-19-8物资采购付款业务流程图(业务室)有A-0-21-9物资保管业务流程图A-0-21-10物资发放业务流程图(业务室)A-0-21-11 物资销售业务流程图A-0-21-12物资盘盈盘亏业务流程图A-0-21-14A-0-21-17物资报损业务流程图A-0-21-18进口材料(设备)通关及核销业务流程注:虚线部分为外部业务A-0-21-19修船(改装)工程物资出口报关业务流程图A-0-21-20废旧物资回收业务流程图A-0-21-21;;. 废旧物资销售业务流程。
物资采购程序和流程一、采购方式(一)纳入市政府采购目录中的物品,按市政府采购中心规定程序进行采购。
(二)市政府采购目录以外的大宗物品采购,由学院物资采购小组向外公开招标采购或委托市政府采购小组认可的招标公司公开招标采购。
(三)消耗性物品(含办公、教学、科研系列)通过学校公开招标确定供应商定点采购。
(四)图书、教材及其它教学资料通过公开招标确定图书公司、发行公司定点采购。
(五)一般行政办公用品单项或批量在一万元以下的物资(其它适宜零星采购的物资)按学校的零星采购程序办理。
二、采购程序(一)常规性采购程序实验室各类耗材、办公用品、小电器材等,由各使用部门于每月15日前报下月采购计划,寒暑假前15日报下学期开学第一个月的采购计划。
程序为:使用部门申请→按计划审批→采购小组→定点供应商→使用部门、仓库验收→结算(二)大宗采购程序(非常规性采购)使用部门申请→总务科审核→审计、财务审核经费计划→院领导审批→采购小组(政府采购、招标)→使用部门验收→结算(三)图书、教材采购程序教务科须在每学期末提前二个月提交下个学期的图书、教材的物资采购计划,各类补充教材须在使用时间提前一个月提交采购审批计划。
部门申请→按计划审批→采购小组→定点供应商→使用部门、仓库验收→结算(注:各部门不按期提交采购计划的,造成的不良后果,各部门自行负责。
)三、审批要求(具体见附件:物资采购、招标流程图)(一)教学行政办公用品采购流程1、申请人填写《物资采购申请审批表》并交本部门负责人签名审批;2、申请人把《物资采购申请审批表》交财务科审核(一般三个工作日内审批);3、申请人把《物资采购申请审批表》交院领导审批;4、申请人将院领导审批通过的《物资采购申请审批表》交物资采购小组按相关采购途经进行采购(一般7-14个工作日内采购),并复印一份交仓库管理员留底;5、物品采购回来后,由仓管员查核验货并签收货单,仓管员做好入仓登记填写入仓单,一式三联,并保留收货单证,通知申请人领物并填写出仓单一式三联和出仓登记册,出仓登记册由申请人签名确认收讫。
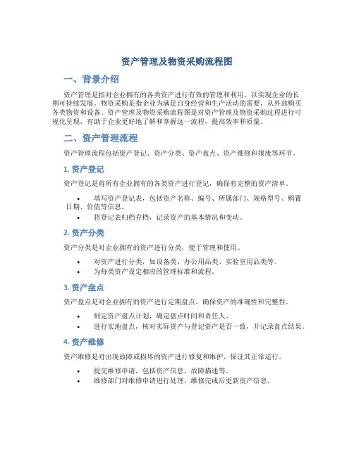
资产管理及物资采购流程图一、背景介绍资产管理是指对企业拥有的各类资产进行有效的管理和利用,以实现企业的长期可持续发展。
物资采购是指企业为满足自身经营和生产活动的需要,从外部购买各类物资和设备。
资产管理及物资采购流程图是对资产管理及物资采购过程进行可视化呈现,有助于企业更好地了解和掌握这一流程,提高效率和质量。
二、资产管理流程资产管理流程包括资产登记、资产分类、资产盘点、资产维修和报废等环节。
1. 资产登记资产登记是将所有企业拥有的各类资产进行登记,确保有完整的资产清单。
•填写资产登记表,包括资产名称、编号、所属部门、规格型号、购置日期、价值等信息。
•将登记表归档存档,记录资产的基本情况和变动。
2. 资产分类资产分类是对企业拥有的资产进行分类,便于管理和使用。
•对资产进行分类,如设备类、办公用品类、实验室用品类等。
•为每类资产设定相应的管理标准和流程。
3. 资产盘点资产盘点是对企业拥有的资产进行定期盘点,确保资产的准确性和完整性。
•制定资产盘点计划,确定盘点时间和责任人。
•进行实地盘点,核对实际资产与登记资产是否一致,并记录盘点结果。
4. 资产维修资产维修是对出现故障或损坏的资产进行修复和维护,保证其正常运行。
•提交维修申请,包括资产信息、故障描述等。
•维修部门对维修申请进行处理,维修完成后更新资产信息。
5. 资产报废资产报废是指将不再使用的资产进行处理,包括变卖、报废等方式。
•提交资产报废申请,包括资产信息、原因等。
•经过批准后,进行相应的资产处理并更新资产信息。
三、物资采购流程物资采购流程包括需求确定、供应商选择、合同签订、采购执行和验收等环节。
1. 需求确定需求确定是根据企业实际需要确定所需的物资种类和数量。
•根据部门需求,填写物资需求申请单。
•经过审核后,将物资需求纳入采购计划。
2. 供应商选择供应商选择是通过对比和评估,选择合适的供应商提供所需物资。
•邀请供应商参与招标或询价,提供相关信息和样品。
采购部工作流程图
收集复印件
二、请购过程
核算部提供《工程量清单》、项目部提供《请购单》、《材料到场计划》至采购部
三、询价过程
四、采购实施过程
签订采购合同
修订合同
审批执行
请购过程、询价过程和采购实施过程资料《采购计划书》、《采购清单》、《需购物资询
价单》、《合同》、《工作联络单》和《合同台帐》归档
五、验收、结算过程 验收货物
实地验收为主,文件验收为辅
质量不合格 质量合格
依合同签订办法处理 投入加工,使用 确认入库并收集《产品质量证明书》
在资金计划内结算货款
采购部采购经理编制《采购清单》进入询价过程
验收、结算过程资料《入库单》、《产品质量证明书》和《结算表》归档
确定供方,进入采购实施过程
供方控制
列出供方名单填写《供方评价表》
履行合同能力
质量信誉 经营资质
建立合格供方名单
文件评审
样品评审
供货能力评审
评定供方
确定供方
供方资料《供方评价表》、《合格供方名单》、经营资质、质量信誉和履行合同能力复印件汇总集中归档
一、编制月度各分类采购材料资金使用计划。
医院采购流程图标题:医院采购流程图引言概述:医院作为医疗机构,需要大量的医疗设备、药品和耗材等物资来支持日常的医疗工作。
为了高效地管理和采购这些物资,医院通常会制定一套严谨的采购流程,以确保物资的质量、数量和价格都符合医院的需求和标准。
医院采购流程图就是将整个采购流程清晰地展示在一个图表中,方便相关人员理解和遵循。
一、需求确认阶段1.1 确定采购需求:医院相关部门根据临床需求和物资库存情况确定需要采购的物资种类和数量。
1.2 制定采购计划:根据需求确定采购计划,包括物资名称、规格、数量、预算等信息。
1.3 内部审核:采购计划经过相关部门审核确认,确保计划符合医院的需求和财务预算。
二、供应商选择阶段2.1 发布招标公告:医院根据采购计划发布招标公告,邀请供应商参与竞标。
2.2 供应商评审:医院对参与竞标的供应商进行评审,综合考虑价格、质量、服务等因素选择合适的供应商。
2.3 签订合同:与选定的供应商进行谈判,达成一致后签订采购合同,明确双方的权利和义务。
三、采购执行阶段3.1 下单采购:根据合同约定,医院向供应商下达采购订单,确认物资的具体规格、数量和交付时间。
3.2 物资验收:收到供应商交付的物资后,医院进行验收,确保物资符合合同要求。
3.3 入库管理:验收合格的物资进行入库管理,记录物资信息、库存数量等,保证物资的安全和有效管理。
四、质量监控阶段4.1 定期检查:医院定期对采购物资进行检查和抽样检验,确保物资的质量符合标准。
4.2 不合格处理:如发现物资存在质量问题,医院及时处理,要求供应商退货或补偿损失。
4.3 持续改进:医院根据监控结果进行总结和分析,不断改进采购流程和提升物资质量。
五、结算与评估阶段5.1 结算支付:医院根据合同约定进行结算支付,确保供应商按时收到款项。
5.2 评估绩效:医院对采购流程进行评估,分析采购成本、质量、交付时间等指标,为未来的采购工作提供参考。
5.3 审计监督:医院进行采购审计,监督采购流程的合规性和效率,确保医院采购工作的规范和透明。
物资采购流程图随着社会的发展,各种物资的采购成为了企事业单位不可或缺的一部分。
物资采购流程是指企事业单位为了满足生产、经营和管理的需要,采购所需物资的一系列操作过程。
下面将详细介绍物资采购流程图的各个环节。
1. 需求确认首先,企事业单位需要根据实际需求确定所需要采购的物资类型、数量和规格。
这一环节通常由相关部门负责,比如生产部门、经营部门或项目负责人等,他们会根据实际需求进行评估和确认。
2. 编制采购计划在需求确认的基础上,采购部门会编制采购计划。
采购计划包括所需物资的具体信息,比如品名、数量、规格、质量要求等。
采购计划通常需要经过审核和批准才能执行。
3. 寻找供应商一旦采购计划获得批准,采购部门就会开始寻找合适的供应商。
供应商的选择通常会考虑多个因素,比如价格、质量、交货时间、服务等。
采购部门会通过询价、招标等方式来找到满足要求的供应商。
4. 发布采购公告如果企事业单位需要大量物资或涉及重要项目的采购,采购部门需要发布采购公告,以公开招标的方式进行采购。
采购公告会在适当的媒体上发布,以吸引潜在的供应商参与竞标。
5. 报价和评审供应商收到采购公告后,他们可以提交自己的报价书。
采购部门会对报价进行评审,综合考虑价格、质量、服务等因素,选择最有竞争力的供应商。
评审结果通常会在一定的时间内公布。
6. 签订合同在选择好供应商后,采购部门和供应商会签订正式的采购合同。
采购合同中会明确双方的权利和义务,包括物资的具体规格、交货时间、付款方式等。
合同签订后,采购部门可以将支付款项的安排进行妥善处理。
7. 物资验收与入库一旦供应商按合同约定交付物资,采购部门会对物资进行验收。
验收主要是检查物资的数量、质量和规格是否与采购合同一致,如果出现问题,采购部门会与供应商协商解决。
验收合格后,物资可以入库并登记入库记录。
8. 结算付款完成物资的验收和入库后,采购部门会进行结算付款。
根据采购合同的约定,企事业单位会按照约定的付款方式和期限向供应商支付货款。
143462642.xls
采购申请补仓申请
①
分项目
③④⑤
②
③
分单位
④⑤
⑦
⑥三级帐
⑧
说明:1、采购部根据使用部门的《采购申请》或仓库的《补货申请》制订采购计划,进行比价及供应商选择。
2、采购部签订采购合同,或者向供应商发出订单。
3、供应商根据订单配送货物,直拨料由使用部门直接验收,非直拨料由仓库验收,验收人员需要在送货单上签字作为结算凭证。仓库人员填写《入库单》
(直拨料也要填写《出、入库单》,标明“直拨料”字样),仓库根据《用料单》填写《出库单》,《出库单》需要项目人员签字确认。
4、材料核算根据《出、入库单》登记材料三级帐,并将出入库单汇总分别编制汇总表报送财务部。
5、财务部根据汇总表,暂估入库分别登记库存帐、应付款账和成本费用账。
6、材料核算员月末盘点库房,财务部进行监盘,并与材料三级帐核对保证账实相符,材料三级帐和财务部库存帐核对保证账账相符。
7、采购部根据订单登记采购台账,月末要和供应商进行核对,保证业务的完整准确。
8、供应商在付款期前,提供发票、供货明细、送货单,经采购部核对相符后,采购部提请《付款申请单》,财务核对相符后结算。
仓库材料核算财务部供应商采购部使用部门
备货
用料申请
入库汇总表
补货申请
出库单
采购计划
比价订单入库单送货单验收验收材料三级帐成本费用
采购台账
出库汇总表
库存材料
应付账款
发票付款申请
盘点
143462642.xls
单》