焊缝UT检测考核报告记录
- 格式:doc
- 大小:869.50 KB
- 文档页数:2
焊后焊缝检查记录
记录人:质量员:日期:
焊后焊缝检查记录
记录人:质量员:日期:
焊后焊缝检查记录
记录人:质量员:日期:
焊后焊缝检查记录
记录人:质量员:日期:
焊后焊缝检查记录
记录人:质量员:日期:
焊后焊缝检查记录
记录人:质量员:日期:
焊后焊缝检查记录
记录人:质量员:日期:
焊后焊缝检查记录
记录人:质量员:日期:
焊后焊缝检查记录
记录人:质量员:日期:
焊后焊缝检查记录
记录人:质量员:日期:
焊后焊缝检查记录
记录人:质量员:日期:
焊后焊缝检查记录
记录人:质量员:日期:。
焊缝检验报告报告编号:2021-HJ001
一、焊接工艺参数
焊接方法:手工电弧焊
焊接材料:E6013钢电焊条
底材:Q235B钢板
焊接电流:110A
焊接电压:26V
焊接速度:15cm/min
二、焊缝检验结果
1.外观检查
焊缝表面光洁,无裂纹、气孔、夹渣、焊缝受压变形等缺陷。
2.尺寸检查
焊缝尺寸符合设计和标准规定,未发现焊缝偏位、错位、偏心、虫洞等不合格现象。
3.超声波检测
焊缝经过超声波检测,未发现明显的内部缺陷。
4.硬度测试
焊缝部位的硬度测试结果符合标准要求。
5.金相组织分析
焊缝经过金相组织分析,未发现明显的组织异常。
三、焊缝质量评定
根据焊缝外观、尺寸、超声波检测、硬度测试和金相组织分析结果,评定该焊缝为合格品。
四、建议与措施
根据检验结果,建议继续对该焊缝进行监测,并在必要时进行补焊和检测。
五、检验人员
检验员:XX
批准人:XXXXX
六、备注
该焊缝检验报告仅适用于本次检验,不得作为其他用途。
如有问题,请及时沟通反馈。
焊缝探伤报告一、引言焊缝作为工程结构中的关键连接部位,其品质对于整体结构的安全性和可靠性至关重要。
为了确保焊缝的质量符合标准要求,探伤技术成为不可或缺的手段之一。
本报告旨在总结焊缝探伤的结果及分析,评估焊缝的质量。
二、探伤方法在本次焊缝探伤中,我们采用了超声波探伤技术。
超声波探伤是一种非破坏性检测方法,通过利用超声波在材料内的传播及反射特性,来识别焊缝中的缺陷、气孔、裂纹等问题。
三、探伤结果及分析在实施焊缝探伤后,我们得到了以下结果:1. 缺陷分布情况根据探伤结果,焊缝中存在一些缺陷,主要包括气孔和裂纹。
这些缺陷分布在焊缝的不同位置,具体情况如下:a. 气孔分布气孔主要分布在焊缝的表面附近,集中在焊缝的两侧,并有一些分布在焊缝内部。
气孔的数量和大小不一,但大多数都对焊缝的强度和密封性产生一定的影响。
b. 裂纹分布裂纹主要分布在焊缝的中央位置,呈线状或网状。
裂纹的长度和宽度各不相同,但都可能引发焊缝的失效和破裂。
2. 缺陷原因分析根据焊缝探伤结果和实际情况分析,我们认为缺陷的主要原因可能有以下几点:a. 焊接工艺不当:焊接过程中的温度、时间和焊接速度等参数的控制不准确,导致焊接缺陷的产生。
b. 材料质量问题:焊接材料的原材料质量有问题,或者在储存和运输过程中受到了污染或损坏。
c. 设备不良:焊接设备的性能不稳定,无法提供足够的热量和压力,导致焊缝的质量出现问题。
3. 缺陷对焊缝质量的影响缺陷对焊缝质量产生直接的负面影响,主要体现在以下几个方面:a. 强度降低:气孔和裂纹等缺陷会导致焊缝的强度降低,从而影响整体结构的安全性和稳定性。
b. 密封性减弱:气孔和裂纹会导致焊缝的密封性减弱,从而影响焊接部位的耐腐蚀性能和使用寿命。
c. 动态载荷响应变差:焊缝中的缺陷会降低其对动态载荷的响应能力,导致结构在工作过程中易产生疲劳断裂。
四、措施建议为了改善焊缝的质量,我们提出以下几点建议和措施:1. 优化焊接工艺:对焊接过程中的参数进行进一步控制和调整,确保焊接温度、时间和速度等参数的合理性和准确性。
管道焊缝射线检测报告一、引言管道焊缝射线检测是一种常见的非破坏性检测方法,用于评估焊缝的质量和完整性。
本报告旨在描述管道焊缝射线检测的过程和结果,以便全面了解焊缝的情况和安全性。
二、检测方法管道焊缝射线检测主要采用射线透视法。
通过将射线穿过管道焊缝,然后在检测器上观察射线的吸收情况,可以判断焊缝中是否存在缺陷,如裂纹、气孔、夹杂物等。
这种方法具有高灵敏度和高分辨率的特点,能够准确检测出焊缝中微小的缺陷。
三、检测结果经过管道焊缝射线检测,我们发现该焊缝存在以下问题:1. 缺陷类型:局部裂纹缺陷位置:焊缝中部缺陷长度:约10mm缺陷深度:约2mm2. 缺陷类型:气孔缺陷位置:焊缝表面缺陷数量:约3个缺陷大小:直径约2mm四、分析与评估1. 关于局部裂纹由于局部裂纹的存在,焊缝的强度和密封性可能会受到影响。
需要及时修复或更换焊缝,以确保管道的安全运行。
2. 关于气孔尽管气孔的大小较小,但其存在可能导致焊缝的脆性增加,降低焊缝的强度。
建议对气孔进行修复,以保证焊缝的完整性和可靠性。
五、结论管道焊缝射线检测结果显示,该焊缝存在局部裂纹和气孔等缺陷。
这些缺陷可能会对管道的安全性和可靠性产生潜在影响。
建议采取相应的措施,及时修复焊缝,以确保管道的正常运行和安全性。
六、致谢在此,我们感谢所有参与管道焊缝射线检测工作的人员的辛勤付出和专业精神。
他们的努力为管道的安全运行提供了有力的保障。
以上是本次管道焊缝射线检测报告的全部内容。
我们将持续关注管道焊缝的情况,并采取适当的措施,确保管道的安全性和可靠性。
焊缝检测总结报告1. 引言焊接是一种常用的金属连接方法,用于连接金属工件以实现结构的强度和稳定性。
焊缝检测是焊接质量控制的重要环节,可以确保焊接接头的质量和可靠性。
本报告将对常用的焊缝检测方法进行总结和分析,为焊接工艺的改进和优化提供辅助参考。
2. 焊缝检测方法焊缝检测方法根据检测原理和设备的不同,可以分为多种类型。
常见的焊缝检测方法包括目测检测、渗透检测、超声波检测、射线检测、磁粉检测和红外检测等。
下面将对每种方法进行详细介绍。
2.1 目测检测目测检测是最简单、最常用的焊缝检测方法。
通过裸眼观察焊缝表面的形貌、颜色和凹凸度等特征,判断焊缝是否存在明显的缺陷,如气孔、裂纹、未焊透等。
这种方法操作简单、成本低廉,但对细小缺陷的检测能力较弱。
2.2 渗透检测渗透检测是一种利用液体渗透性原理的检测方法。
通常使用渗透剂涂覆在焊缝表面,待一段时间后,通过洗去表面的渗透剂,再涂上显像剂,用于显现渗透剂渗入焊缝缺陷中的痕迹。
渗透检测可检测出细小的裂纹、气孔等缺陷,但对未焊透和未焊透的检测效果不理想。
2.3 超声波检测超声波检测是利用超声波在材料内部传播的原理进行焊缝检测。
通过超声波仪器产生的超声波,对焊缝材料进行扫描和接收反射波。
根据反射波的时间和强度变化,可以检测出焊缝中的缺陷,如气孔、夹渣、缺陷等。
超声波检测具有高灵敏度、高分辨率的特点,能够检测出细小和隐蔽的缺陷,但对焊缝深度和形态的检测存在一定局限。
2.4 射线检测射线检测是一种利用射线(如X射线、γ射线等)透射和散射的原理进行焊缝检测的方法。
通过射线在焊缝中的吸收和散射变化,可以检测出焊缝的内部缺陷,如气孔、夹渣、未焊透等。
射线检测具有较高的检测灵敏度和准确性,但操作复杂、设备昂贵,对环境和人员的辐射防护要求较高。
2.5 磁粉检测磁粉检测是一种利用磁性材料磁化的原理进行焊缝检测的方法。
通过在焊缝表面涂覆磁粉粒子,应用磁场使磁粉沿着焊缝方向堆积,可以检测出焊缝中的磁性缺陷,如气孔、裂纹、夹杂物等。
钢结构无损检测报告
报告编号:LD2011-001
委托单位:上海良东机械设备有限公司
工程名称:钢圈架钢构件制作(1#台车)工程地址:上海市老芦公路1838号
正文页数:3 (页)
二O一一年十二月二十三日
钢结构焊缝超声波检测报告
报告编号:LD2011-001
检测部位示意图:
检测结论:
我公司对“钢圈架钢构件制作(1#台车)”工程的制作对接、T型焊缝进行100%超声波检测,未发现超标缺陷显示,满足GB11345-89 B/Ⅱ、(JISZ3060-2002Ⅱ)级要求,评定为合格。
审核人员(资格)
检测人员
(资格)
检测日期
第一页共3页钢结构焊缝超声波检测结果
报告编号:LD2011-001
序号焊缝
编号
板
厚
当量
尺寸
指示长
度
(mm
)
缺陷位置(mm)
评定
等级
合格
与否
备注
X方
向
Y方
向
H深
度。
锻件超声波探伤报告锻件超声波探伤报告试件材质试件材质 16Mn 厚度(厚度( mm mm mm)) 75 试件编号试件编号 ×× 仪器型号仪器型号 HS620 探头型号探头型号 2.5P φ20 参考试块参考试块 φ4平底孔试块耦合剂耦合剂 机油表面补偿表面补偿 ----灵敏度灵敏度 φ2/80% 探伤标准探伤标准 JB4730.3-2005 验收级别验收级别 --- 缺陷缺陷 序号序号 X mm Y mm H mm L mmB mmSF/S (%) BG/BF (dB) #Amaxφ4±dB评定评定 级别级别备 注 135 35 50 -- -- -- +14 +6 II2 60 60 50 -- -- -- +9 +6 II示意图:示意图:结 论论探伤员探伤员 日 期期备 注1、 X 是缺陷至左端面的距离;是缺陷至左端面的距离;2、 Y 是缺陷至后端面的距离;是缺陷至后端面的距离;3、H 是缺陷至探测面的距离;是缺陷至探测面的距离; 4、BG/BF 为缺陷引起的底波降低量为缺陷引起的底波降低量,,填写结果为BF BF —— BG BG。
5、 Amax 为缺陷最大反射波幅,填写结果为φ4达到80%80%时的时的dB 值 — 缺陷波最高波达到80%80%时的时的dB 值。
值。
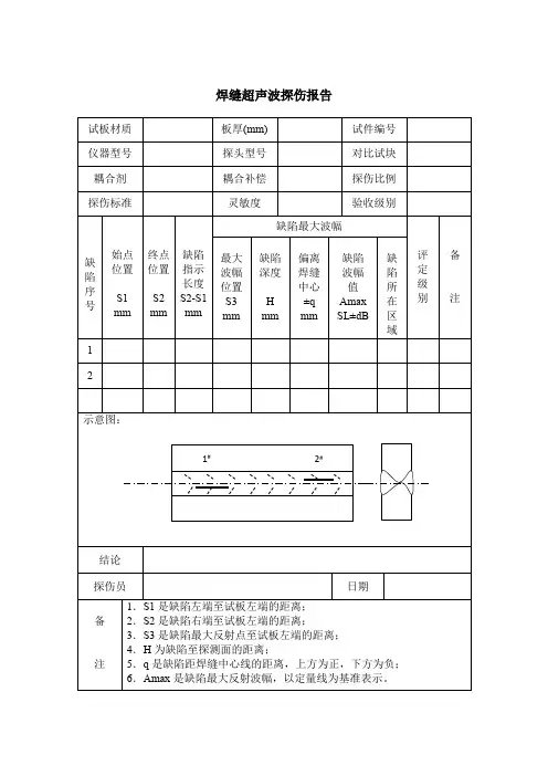
钢板超声波探伤报告钢板超声波探伤报告钢板材质钢板材质 16MnR 板 厚厚 22mm 试件编号试件编号 ×× 仪器型号仪器型号 HS620 探头型号探头型号 2.5P φ20 参考试块参考试块 φ5平底孔 耦合剂耦合剂 机油 耦合补偿耦合补偿—— 灵敏度灵敏度 φ5/50%探伤标准探伤标准 JB4730.3-2005验收级别验收级别缺陷缺陷序号序号 L1mm L2 mm L3 mm S 2cm 缺陷面积占探测面积的百分比(百分比(%%) 级 别 备 注注1 60 190 77 --- --- 根据4730标准定2 205 68 50 --- ---示意图:示意图:结 论论探伤员探伤员日 期期备 注1、L1是缺陷最左端至左端面的距离;是缺陷最左端至左端面的距离;2、L2是缺陷最下端至下端面的距离;是缺陷最下端至下端面的距离;3、L3上缺陷的指示长度,即缺陷的最大尺寸;上缺陷的指示长度,即缺陷的最大尺寸;平板焊缝超声波探伤报告试块编号试块编号 ×× 试块材质试块材质 ××板厚(板厚(mm mm mm)) 24mm 仪器型号仪器型号 HS620 探头型号探头型号2.5P13×13K2对比试块对比试块 CSK-IACSK-IIIA 耦合剂耦合剂 机油 耦合补偿耦合补偿 4dB探伤比例探伤比例100%探伤标准探伤标准JB4730.3-2005基准灵敏度基准灵敏度φ1×6-9dB探头前沿测量:1:1:13.5mm 13.5mm 2: 2:13.6mm 13.6mm 3: 3:13.7mm 13.7mm L 0平均=13.6mmK 值测量:1:1:K1.98K1.98 2: 2:K2.00K2.00 3: 3:k2.02k2.02 K平均=2.00距离波幅曲线绘制距离波幅曲线绘制孔深(孔深(mm mm mm)) 1020304050607080dB 值5254.557.660.262.7试板材质试板材质 16MnR 板厚板厚(mm) (mm) 24 试件编号试件编号 ××仪器型号仪器型号 HS620 探头型号探头型号 2.5P13×13K2对比试块对比试块 CSK-IIIA CSK-IA 耦合剂耦合剂 机油 耦合补偿耦合补偿 4dB 探伤比例探伤比例 100% 探伤标准探伤标准 JB4730.4-2005 灵敏度灵敏度 φ1×6-9 dB验收级别验收级别---缺 陷 序号 始点始点 位置位置 S1mm 终点终点 位置位置 S2mm 缺陷指缺陷指 示长度示长度 S2-S1 mm 缺 陷陷 最最 大大 波波 幅幅评定评定 级别级别 备注备注 最大波幅位置位置 S3mm 缺陷深度H mm 偏离焊缝中心距离q 缺陷波幅值缺陷波幅值Amax SL ±dB缺陷所在区域在区域1 46 85 39 55 5 -2 SL+15dB III III 2203243402107+2SL+13dBIIIIII示 意 图:图:注意:此处仅绘制出缺陷1的示意图,考试时需将所有缺陷全部绘出。
焊缝检查报告尊敬的相关部门:根据您的要求,我们对某项目中的焊缝进行了检查,并编制了以下检查报告。
请您仔细阅读。
一、检查概况本次检查覆盖了工程项目中的焊缝部分,旨在评估焊缝的质量和可靠性。
检查范围包括焊接工艺、焊接材料、焊接操作、焊缝的外观和内部检测等方面。
二、检查结果1.焊接工艺:根据图纸和相关标准规范要求,对焊接工艺文件进行了仔细审查。
经核对,焊接工艺文件中所列信息与实际施工一致,符合要求。
2.焊接材料:检查焊接材料的采购记录,确认了采购的焊条、焊剂等材料的合格证明和质保书。
焊接材料的品质符合要求,并且储存条件良好。
3.焊接操作:观察了焊接操作人员的资质证书和合格证明,并检查了相关作业记录。
焊接操作人员的证书有效,并且按照相关规定进行了操作。
焊接过程中保持了良好的工艺控制。
4.焊缝外观检测:我们对焊接接头的外观进行了详细检查。
焊缝表面平整,无裂纹、破损和明显的气孔等缺陷。
焊缝的尺寸和形状与图纸要求一致。
5.焊缝内部检测:通过无损检测技术(如超声波检测、射线检测等),对焊接接头的内部进行了检测。
检测结果显示,焊缝内部无明显的缺陷和异常。
焊缝强度满足相关标准要求。
三、问题和建议本次检查中未发现焊缝存在质量问题或不合格现象。
鉴于焊接工艺和操作符合标准要求,焊缝的质量和可靠性都得到了保证。
然而,我们还是建议在后续施工过程中,加强对焊接过程的监督和管理,确保操作人员严格按照规定进行焊接作业,并保持良好的工艺控制。
此外,定期对焊接设备进行检查和维护,以确保设备的正常运行。
这些举措有助于提升焊接质量,确保工程的安全和可靠性。
四、总结本次焊缝检查结果显示,焊接工艺、焊接材料、焊接操作和焊缝外观均符合要求。
焊缝的质量和可靠性可以得到保证。
同时,我们建议在后续施工中加强对焊接过程的管理和监督,并进行定期的设备检查和维护。
请相关部门根据本检查报告的内容,对焊接工艺和操作进行评估和改进,并妥善处理建议事项。
如有任何疑问或需要进一步的信息,请随时与我们联系。
焊缝检测是焊接过程中至关重要的一环,它直接关系到焊接质量及设备的安全性。
本报告旨在总结本次焊缝检测工作的过程、结果及经验教训,为今后的焊接工作提供参考。
二、检测项目及方法1. 检测项目:本次焊缝检测主要包括外观检测、无损检测和力学性能检测。
2. 检测方法:(1)外观检测:采用肉眼观察、放大镜观察、磁粉检测、渗透检测等方法对焊缝进行外观检查。
(2)无损检测:采用超声波检测、射线检测、磁粉检测、渗透检测等方法对焊缝内部缺陷进行检测。
(3)力学性能检测:采用拉伸试验、冲击试验、硬度试验等方法对焊缝的力学性能进行检测。
三、检测结果与分析1. 外观检测结果:经外观检测,焊缝表面质量良好,无裂纹、气孔、夹渣等缺陷。
2. 无损检测结果:经无损检测,焊缝内部缺陷数量较少,且均为轻微缺陷,不影响焊接质量。
3. 力学性能检测结果:经力学性能检测,焊缝的力学性能满足设计要求,抗拉强度、冲击韧性等指标均达到标准规定。
四、经验教训1. 严格遵循检测规范和标准,确保检测结果的准确性。
2. 提高检测人员的专业技能,加强检测设备的管理和维护,确保检测设备的正常运行。
3. 加强对焊接工艺的监控,从源头上减少焊缝缺陷的产生。
4. 优化焊接参数,提高焊接质量,降低焊缝缺陷率。
5. 加强对焊缝检测工作的重视,提高焊缝检测的覆盖率,确保设备的安全性。
本次焊缝检测工作顺利进行,检测结果良好,焊缝质量满足设计要求。
在今后的焊接工作中,我们将继续严格执行检测规范和标准,不断提高焊接质量,确保设备的安全运行。
具体建议如下:1. 加强对焊工的培训和考核,提高焊工的焊接技能。
2. 优化焊接工艺,降低焊缝缺陷率。
3. 定期对焊缝进行检测,确保设备的安全性。
4. 加强对检测设备的管理和维护,提高检测设备的运行效率。
5. 建立完善的焊缝检测档案,为今后的焊接工作提供参考。
总之,本次焊缝检测工作取得了圆满成功,为今后的焊接工作提供了有力保障。
在今后的工作中,我们将继续努力,不断提高焊接质量,确保设备的安全运行。
平板对接焊缝超声波检测实际操作考试报告姓名:考号:考试等级考试日期:
1.试件编号试件厚度
mm
2.焊接方法坡口型式
3.仪器型号探头规格
4.入射点测定(1) mm (2) mm (3) mm 平均
mm
5.折射角(K值)测定(1) (2) (3) 平均
6.时基线调整□深度□水平□声程模拟仪比例:数字仪:mm/格
7.执行标准
8.距离—波幅曲线(Φ3×40横孔)
(1)声能损失补偿:______________________dB
(2)分贝—距离曲线单
检测灵敏度: dB
(3)分贝-面板曲线或波幅-面板曲线 单位:满幅度的%
9.缺陷位置示意图
S 1--缺陷起始点距左端头的距离; S 2--缺陷终点距左端头的距离; S 3--缺陷波幅最高时距左端头的距离.
CCS 无损检测人员资格认证委员会东北地区考试中心
锻件超声波检测实际操作考试报告
姓名: 考号: 考试等级 考试日期:
1.试件编号
2.试件规格 mm
3.仪器型号
4.探头规格
5.扫描线调整比例
6.参考试块
7.执行标准
8.检测灵敏度
9.耦合剂 10.声能损失补偿 dB
11.灵敏度的调整 ⑴计算
⑵调整方法
12.检测结果 ⑴缺陷的记录
⑶波幅最大缺陷的当量计算
13.缺陷位置示意图 14. 结论
CCS 无损检测人员资格认证委员会东北地区考试中心。