全尺寸记录表(表格)
- 格式:xlsx
- 大小:15.19 KB
- 文档页数:1
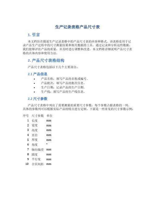
生产记录表格产品尺寸表1. 引言本文档旨在描述生产记录表格中的产品尺寸表的内容和格式。
该表格是用于记录产品生产过程中的尺寸测量结果和相关数据的工具。
通过记录和分析这些数据,我们能够评估产品的质量,并及时进行调整和改进。
本文档将详细说明产品尺寸表格的具体内容和使用方法。
2. 产品尺寸表格结构产品尺寸表格包括以下几个主要部分:2.1 产品信息•产品名称:填写产品的名称或编号。
•产品批次:填写产品的批次信息。
•生产日期:记录产品的生产日期。
•生产线:填写产品的生产线信息。
2.2 尺寸参数产品尺寸表格中列出了需要测量的重要尺寸参数,每个参数占据表格的一列。
具体的参数列可以根据实际产品的特点进行定制。
下面是一些常见的尺寸参数示例:序号尺寸参数单位1 长度mm2 宽度mm3 高度mm4 直径mm5 厚度mm6 角度°7 轴向偏差mm8 圆度mm9 平行度mm10 合页间距mm2.3 尺寸测量结果在尺寸测量结果部分,表格将每一行用于记录一次产品尺寸的测量结果。
每个尺寸参数的测量结果都将填写在相应的列中。
为了方便分析和统计,通常还会在表格中包含一些其他的辅助信息,例如:•操作员:填写进行测量的操作员姓名。
•测量时间:记录测量结果的时间。
•测量工具:填写使用的测量工具的型号或规格。
3. 使用方法以下是使用产品尺寸表格的一般步骤:1.根据实际产品需要,自定义尺寸参数列。
可以增加、删除或修改列以适应具体产品的测量需求。
2.填写产品信息部分:包括产品名称、产品批次、生产日期和生产线信息。
3.开始测量:使用合适的测量工具对产品的尺寸进行测量,并将测量结果填写在相应的列中。
4.记录测量辅助信息:填写进行测量的操作员姓名、测量时间和测量工具等信息。
5.定期保存表格:为了后续的分析和参考,建议定期保存和备份产品尺寸表格。
4. 注意事项在使用产品尺寸表格时,需注意以下事项:1.熟悉测量工具的使用方法,并保证测量的准确性。
设计师量尺测绘信息记录本客户姓名:楼盘地址:设计师:业务员:量尺日期:年月日空间基信息:地面:□木地板□瓷砖□浅色□深色□其它墙面:□涂料□墙纸□浅色□深色□白色□其它天花角线:□无□有/尺寸地脚线:□无□有/尺寸焦点关注:1、□开关插座□空调位□电视位2、□梁□柱墙直度:□直□斜度墙角度:□正□不正刻度空间基信息:地面:□木地板□瓷砖□浅色□深色□其它墙面:□涂料□墙纸□浅色□深色□白色□其它天花角线:□无□有/尺寸地脚线:□无□有/尺寸焦点关注:1、□开关插座□空调位□电视位2、□梁□柱墙直度:□直□斜度墙角度:□正□不正刻度空间基信息:地面:□木地板□瓷砖□浅色□深色□其它墙面:□涂料□墙纸□浅色□深色□白色□其它天花角线:□无□有/尺寸地脚线:□无□有/尺寸焦点关注:1、□开关插座□空调位□电视位2、□梁□柱墙直度:□直□斜度墙角度:□正□不正刻度空间基信息:地面:□木地板□瓷砖□浅色□深色□其它墙面:□涂料□墙纸□浅色□深色□白色□其它天花角线:□无□有/尺寸地脚线:□无□有/尺寸焦点关注:1、□开关插座□空调位□电视位2、□梁□柱墙直度:□直□斜度墙角度:□正□不正刻度空间基信息:地面:□木地板□瓷砖□浅色□深色□其它墙面:□涂料□墙纸□浅色□深色□白色□其它天花角线:□无□有/尺寸地脚线:□无□有/尺寸焦点关注:1、□开关插座□空调位□电视位2、□梁□柱墙直度:□直□斜度墙角度:□正□不正刻度空间基信息:地面:□木地板□瓷砖□浅色□深色□其它墙面:□涂料□墙纸□浅色□深色□白色□其它天花角线:□无□有/尺寸地脚线:□无□有/尺寸焦点关注:1、□开关插座□空调位□电视位2、□梁□柱墙直度:□直□斜度墙角度:□正□不正刻度客户定制量尺信息表到店时间:年月日客户签字:。
幼儿园长度测量记录表
幼儿园长度测量记录表是一种用于记录幼儿在长度测量活动中表现和成绩的表格。
以下是一个简单的幼儿园长度测量记录表模板:
这个表格包括了幼儿的姓名、测量项目、测量方法、测量结果以及备注等栏目。
根据实际需求,可以对这个表格进行调整和补充。
例如,可以添加“最高成绩”、“进步程度”等栏目,以便于更好地跟踪和评估幼儿的表现。
在填写这个表格时,请确保测量结果的准确性,并定期更新和整理数据。
这有助于教师和家长更好地了解幼儿在长度测量方面的成长和进步。