劳动工资统计报表
- 格式:doc
- 大小:38.50 KB
- 文档页数:1
第一节劳动工资统计报表劳动工资统计报表制度,是在职工调查和工资调查基础上建立起来的。
1950年进行的全国工业普查包括职工人数和工资、工资总数(工资总数即工资总额,为企业、事业、机关、团体在一定时期内以货币或实物形式支付给职工劳动报酬的总金额。
包括标准工资、计件工资、附加工资、各种经常性奖金、各种工资性津贴、补贴以及按规定支付给职工非工作时间的工资(如因公脱产期间的工资、探亲假期间的工资)等。
但不包括支付给职工不属于工资性的费用(如生活困难补助费、房租减免费)和一次性奖金(如发明创造奖)。
工资总额除按全部职工计算外,还要按各类人员分别计算,它是工资计划管理和统计的重要指标,也是计算平均工资的依据。
工资总额组成统计,在不同时期,根据不同的工资制度,所包括的具体项目略有不同。
1955年5月21日国务院批准国家统计局《关于工资总额组成的暂行规定》中规定的工资总额由下列各项具体组成:按工资标准支付给职工的计时工资、计件工资、工资津贴、工资补贴、包工工资、营业提成报酬、执行国家和社会义务时的工资、定期休假工资、女工哺育婴儿时间工资、未成年工优待工作时间工资、职工调动期间工资、非因工人过失而产生废品时的工资、停工时间工资、脱产学习工资、经常性奖金、加班加点津贴、夜班津贴、保健危险津贴、节假日值班津贴、技术津贴、兼职津贴、教学徒者津贴、地区津贴、稿费、讲课费及其他专门工作报酬、其他工资性津贴(如伙食津贴、房贴、水电贴、煤贴等)及解雇金。
)的内容。
1952年进行的工农业总产值及劳动就业调查,也涉及到劳动工资调查指标。
调查结束后,工业、商业、对外贸易、基本建设和交通邮电等部门建立起定期统计报表制度,均设置了职工人数和工资指标。
1953年国家统计局制订《国营、地方国营及公私合营大型工业企业定期统计报表实施办法》,其中第二部分设置了《职工人数及工资总数》、《工人工资构成》、《工人劳动生产率》、《工人动态》和《工人劳动时间使用情况》等月、季报表。
劳动工资统计报表格式摘要:积极应对经济形势的变化,准确及时做好基层劳动工资统计,关系到基层单位整体发展。
但在实际工作中,基层单位的劳动工资统计情况却存在许多问题。
深化工资制度和人事制度改革及主观客观因素的客观存在,使之对基层单位劳动工资统计工作的要求不断提高。
本文主要探讨目前基层单位劳动工资统计中存在问题和解决对策。
关键词:劳动工资问题分析对策思考劳动工资统计是国民经济统计体系里的一个有机组成部分,也是基层统计的重要组成部分。
积极应对经济形势变化,准确及时做好基层劳动工资统计工作,对基层单位的发展十分重要。
然面在实际工作中,劳动工资统计工作的情况却存在不少问题。
人事制度改革和工资制度改革不断深入,对劳动工资统计工作的要求一再提高。
一、基层单位劳动统计中存在的若干问题1、领导不够重视。
社会主义市场经济不断完善,有关部门对劳动统计信息需求在逐步加大,同时对劳动统计工作的重视程度和要求也在不断提升。
然而依旧会有一些领导,对劳动工资工作不够重视,对劳动工资统计工作的投入和关注程度不到位。
2、基层劳动统计人员专业知识薄弱。
大多数基层单位不安排专业统计人员,经常由财务会计人员或者人事工作的人员兼任。
他们兼顾很多工作,同时大多数统计人员没有接受过系统的专业训练,缺少专业的统计知识。
完成统计任务时,统计人员如果专业知识不强,很容易在不完全理解指标确切含义及统计口径情况下就开始填报,从而使一部分统计数据不能如实反映企业的劳动力使用状况。
3、劳动统计调查方式不适应新情况,统计调查指标实用性差。
多年来,一直由从职工年末人数、从业人员数、平均人数以及从业人员劳动报酬、职工工资总额和从业人员变动情况这几个固定指标组成。
现在市场经济体制改革不断深入,经济成份更加复杂,旧的指标体系难以满足社会及各级行政部门的需求,部分不再适应当今情况。
日前社会倍加关注的焦点和热点问题,例如社区就业情况,各行劳动力需求、职工下岗后再就业情况及就业弹性情况等没有及时地反映。
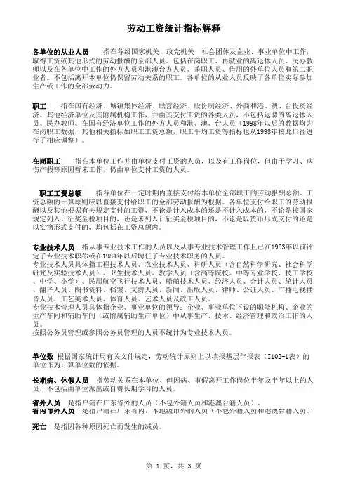
各单位的从业人员 指在各级国家机关、政党机关、社会团体及企业、事业单位中工作,取得工资或其他形式的劳动报酬的全部人员。
包括在岗职工、再就业的离退休人员、民办教师以及在各单位中工作的外方人员和港澳台方人员、兼职人员、借用的外单位人员和第二职业者。
不包括离开本单位仍保留劳动关系的职工。
各单位的从业人员反映了各单位实际参加生产或工作的全部劳动力。
职工 指在国有经济、城镇集体经济、联营经济、股份制经济、外商和港、澳、台投资经济、其他经济单位及其附属机构工作,并由其支付工资的各类人员,不包括返聘的离退休人员、民办教师、在国有经济单位工作的外方人员和港、澳、台人员(1998年以后的数据均为在岗职工数据,其他相关指标如职工工资总额,职工平均工资等指标也从1998年按此口径进行了相应调整)。
在岗职工 指在本单位工作并由单位支付工资的人员,以及有工作岗位,但由于学习、病伤产假等原因暂未工作,仍由单位支付工资的人员。
职工工资总额 指各单位在一定时期内直接支付给本单位全部职工的劳动报酬总额。
工资总额的计算原则应以直接支付给职工的全部劳动报酬为根据。
各单位支付给职工的劳动报酬以及其他根据有关规定支付的工资,不论是计入成本的还是不计入成本的,不论是按国家规定列入计征奖金税项目的,还是未列入计征奖金税项目的,不论是以货币形式支付的还是以实物形式支付的,均包括在工资总额内。
专业技术人员 指从事专业技术工作的人员以及从事专业技术管理工作且已在1983年以前评定了专业技术职称或在1984年以后聘任了专业技术职务的人员。
专业技术人员具体指工程技术人员、农业技术人员、科研人员(含自然科学研究、社会科学研究及实验技术人员)、卫生技术人员、教学人员(含高等院校、中等专业学校、技工学校、中学、小学)、民用航空飞行技术人员、船舶技术人员、经济人员、会计人员、统计人员、翻译人员、图书资料、档案、文博人员、新闻、出版人员、律师、公证人员、广播电视播音人员、工艺美术人员、体育人员、艺术人员及政工人员。
一、劳动工资统计报表制度总说明和工作要求(一)为及时、准确地搜集、整理法人单位从业人员数、工资总额和从业人员平均工资等方面的资料,为政府监测、调控工资分配格局,实行宏观决策和经济管理提供数据,为国家制定劳动就业政策、收入分配政策和社会保障制度提供可靠依据,为国民经济核算提供可靠基础数据,依照《中华人民共和国统计法》和国家、重庆市《2013年劳动统计报表制度》有关规定,结合江津实际,特制定《江津区2014年劳动统计报表制度》。
(二)劳动工资统计报表制度是国家统计调查的一部份,是国家统计局、重庆市统计局和江津区统计局对各类法人单位(包括私营单位)的综合要求,调查内容能满足各级政府和综合主管部门共同的基本的需要。
各镇人民政府、街道办事处和工、农业园区管委会、各主管部门和直报单位、各企业、事业和机关法人单位应严格按照全国劳动统计报表制度统一规定的统计范围、计算方法、统计口径、填报目录、表式内容及统计分类标准和编码,认真组织实施,全面准确及时填报劳动统计报表,不得迟报、缺报、拒报,不得虚报和瞒报。
(三)江津区2014年劳动工资统计工作任务总体要求:紧紧围绕切实提高劳动统计数据质量这个中心任务开展工作。
一是加强统计业务学习,熟练掌握填表方法。
二是加强劳动统计业务指导和培训工作。
三是加强劳动统计基础工作,建立健全原始记录和劳动统计台帐,做到各类法人单位、从业人员数和劳动报酬不重不漏、数出有据、帐表相符、表实相符。
四是深入基层走访调研,了解各类从业人员固定收入、隐形收入、提成收入等,重点了解各行业各类从业人员一般平均工资水平、最低工资水平和最高工资水平,掌握基层劳动统计相关实际信息。
五是认真清理核准劳动工资统计报表单位,认真布置、收集、填报劳动统计报表,加强劳动统计报表数据质量审核和评估工作,做到填表规范、完整、准确,附编表说明和评估报告,按时上报区统计局和市统计局。
六是强化劳动统计调查分析工作,做好为各级领导和部门宏观调控,实行科学决策和管理及时准确全面提供劳动统计数据资料和分析资料,为各级政府核算地区生产总值提供正确的基础数据,为企事业发展和社会公众提供统计优质服务,充分发挥统计信息、咨询、监督的整体职能。
劳动工资统计报表制度总说明(一)为及时、准确地搜集、整理有关企业(单位)从业人员人数及劳动报酬等方面的资料,为党中央、国务院和各级政府制定有关政策、进行宏观决策和调控以及为国民经济核算提供依据,特制定《劳动综合统计报表制度》。
(二)报表制度的主要内容包括:企业(单位)从业人员、劳动报酬及从业人员变动情况和社会从业人员及劳动报酬情况。
(三) 本报表制度的综合范围为广州市辖区内城乡各类企业、事业、机关单位,城乡个体、私营从业人员及农村从事农林牧渔业的劳动者。
(四)本报表制度中的单位从业人员和劳动报酬、单位从业人员变动情况的资料来源为各基层单位劳动情况表。
基层资料由各区、县级市统计局、主管部门及各基层单位妥善保存,存档以备待查。
劳动情况表(I102—1表)未经市统计局同意,不得抄报其他机关或单位。
社会从业人员情况的资料来源是:统计局、工商管理局和乡镇企业行政管理部门三家综合报表。
各类专业人员的资料来源为:1.人事部门的事业、企业单位管理人员、专业人员基本情况统计表。
2.本企业人事部门档案或职称办公室资料。
(五)各区、县级市统计局、主管部门及各直报单位应按照广州市统计局报表制度和具体要求,按规定时间和报送方式报送广州市统计局。
(六)对本报表制度中的各项规定,统计范围、指标统计口径、计算方法、计量单位必须严格执行,任何单位与部门不得随意修改。
(七) 本报表制度中的所有基层表和综合表中的从业人员指标以“人”为计量单位,劳动报酬以“千元”为计量单位,均保留整数位。
(八)《劳动情况》表表头基本情况填写说明:1、“登记注册类型”:按第二次基本单位普查表601表中企业(单位)登记注册类型代码“18”填写。
2、“行业类别”:按照国家统计局2002年修订《国民经济行业分类代码》填写。
3、“企事业机关划分”:企业一1、事业一2、机关一3(九)本报表制度由广州市统计局人口和社会科技处负责解释。
主要指标解释--------------------------------------------------------------------------------劳动统计主要指标解释(一)人数指标1.年末人数指填报单位年末的总人数。
劳动薪资统计年报表8721 劳动工资统计年报表公司〔单位〕一致社会信誉代码: 2021 年公司〔单位〕名称:指标名称计量单位代码今年实质一、单位从业人员年终人数人 01此中:女性人 02此中:非整日制人 03〔一〕在岗员工人 04〔二〕其余从业人员人 05二、走开本单位仍保留劳动关系的员工年终人数人 06三、单位从业人员年均匀人数人 07〔一〕在岗员工人 08〔二〕其余从业人员人 09四、走开本单位仍保留劳动关系的员工年均匀人数人 10五、单位从业人员改动状况———〔一〕增添人数人 111.从乡村招收人 122.从城镇招收人 133.录取的退伍军人人 144.录取的大、中专、技工学校毕业生人 155.调入人 16此中:由外省、自治区、直辖市调入人 176.其余人 18〔二〕减少人数人 191.离休、退休、离职人 202.开除、除名、解雇人 213.停止、排除合同人 224.走开本单位仍保留劳动关系的员工人 235.死亡人 246.调出人 25此中:调到外省、自治区、直辖市人 267.其余人 27六、单位从业人员劳动酬劳千元 28〔一〕在岗员工薪资总数千元 29〔二〕其余从业人员劳动酬劳千元 30七、走开本单位仍保留劳动关系的员工生活费千元 31八、单位数个 32用工单位填报:增补资料: 1、本单位使用的劳务差遣工年终人数人,此中:已统计在本单位从业人员中的人数人。
2、本单位使用的劳务差遣工整年均匀人数人。
3、本单位使用的劳务差遣工劳动酬劳千元,此中:已统计在本单位从业人员劳动酬劳内千元。
单位负责人:统计负责人:填表人:劳动薪资统计年报表8721 敏捷PDF变换器。
劳动工资统计报表制度为了规范企业内部劳动工资统计工作,确保员工工资发放的准确性和公正性,制定并实施劳动工资统计报表制度显得尤为重要。
下文将详细介绍劳动工资统计报表制度的内容和实施方法。
一、劳动工资统计报表的内容劳动工资统计报表应包含以下内容:1. 员工基本信息:包括姓名、性别、年龄、部门、职位等;2. 薪酬项目:包括基本工资、绩效工资、加班工资、奖金、福利、扣款等;3. 工资计算公式:明确各项薪酬的计算方式和标准;4. 统计周期:报表的统计周期通常为月度,也可根据需要调整为其他周期;5. 统计结果:汇总各项薪酬的实际发放情况,包括应发金额、实发金额等。
二、劳动工资统计报表的制度1. 确定统计标准:企业应明确各项薪酬的标准和计算公式,确保统计结果的准确性和可比性;2. 制定统计流程:规定劳动工资统计报表的填写、审核、核对、汇总等流程,明确各岗位职责和权限;3. 定期报表汇总:按照统计周期,定期汇总各部门和员工的工资数据,形成统计报表;4. 报表审核核对:报表应由专人负责审核核对,确保数据的准确性和完整性;5. 报表存档备查:统计报表应按照规定的存档期限保存,方便随时查阅和核对。
三、劳动工资统计报表的实施方法1. 培训员工:企业应定期对相关员工进行劳动工资统计报表制度的培训,提高员工的意识和技能;2. 使用专业软件:采用专业的人力资源管理软件或劳动工资统计软件,提高统计效率和准确性;3. 加强内部控制:建立健全的内部控制机制,严格执行劳动工资统计报表制度,防范数据造假和误差;4. 定期检查评估:定期对劳动工资统计报表的执行情况进行检查评估,及时发现问题并加以改进;5. 不断优化完善:根据实际情况和反馈意见,不断优化和完善劳动工资统计报表制度,提高工作效率和质量。
总之,劳动工资统计报表制度是企业内部管理的重要环节,对于维护员工权益和保障企业正常运营具有重要意义。
通过建立健全的制度和流程,可有效规范和优化工资统计工作,提高管理水平和运作效率。
劳动工资统计报表制度本页仅作为文档页封面,使用时可以删除This document is for reference only-rar21year.March劳动工资统计报表制度总说明(一)为及时、准确地搜集、整理有关企业(单位)从业人员人数及劳动报酬等方面的资料,为党中央、国务院和各级政府制定有关政策、进行宏观决策和调控以及为国民经济核算提供依据,特制定《劳动综合统计报表制度》。
(二)报表制度的主要内容包括:企业(单位)从业人员、劳动报酬及从业人员变动情况和社会从业人员及劳动报酬情况。
(三) 本报表制度的综合范围为广州市辖区内城乡各类企业、事业、机关单位,城乡个体、私营从业人员及农村从事农林牧渔业的劳动者。
(四)本报表制度中的单位从业人员和劳动报酬、单位从业人员变动情况的资料来源为各基层单位劳动情况表。
基层资料由各区、县级市统计局、主管部门及各基层单位妥善保存,存档以备待查。
劳动情况表(I102—1表)未经市统计局同意,不得抄报其他机关或单位。
社会从业人员情况的资料来源是:统计局、工商管理局和乡镇企业行政管理部门三家综合报表。
各类专业人员的资料来源为:1.人事部门的事业、企业单位管理人员、专业人员基本情况统计表。
2.本企业人事部门档案或职称办公室资料。
(五)各区、县级市统计局、主管部门及各直报单位应按照广州市统计局报表制度和具体要求,按规定时间和报送方式报送广州市统计局。
(六)对本报表制度中的各项规定,统计范围、指标统计口径、计算方法、计量单位必须严格执行,任何单位与部门不得随意修改。
(七) 本报表制度中的所有基层表和综合表中的从业人员指标以“人”为计量单位,劳动报酬以“千元”为计量单位,均保留整数位。
(八)《劳动情况》表表头基本情况填写说明:1、“登记注册类型”:按第二次基本单位普查表601表中企业(单位)登记注册类型代码“18”填写。
2、“行业类别”:按照国家统计局2002年修订《国民经济行业分类代码》填写。
劳动工资统计年报表模板
一、填报单位:XXXX
二、填报时间:XXXX年XX月XX日
三、统计范围:XXXX年度本单位在职职工和离退休人员的工资总额。
四、指标解释:
1. 职工人数:指报告期内实际参加工作的职工人数,包括合同制职工、临时工等。
2. 工资总额:指报告期内实际支付给职工的劳动报酬总额,包括基本工资、奖金、津贴、加班费等。
3. 人均工资:指报告期内职工平均每人所得工资额,计算公式为:工资总额/职工人数。
4. 增长率:指报告期内工资总额与上期相比的增长率,计算公式为:(本期工资总额-上期工资总额)/上期工资总额100%。
五、表格样式:
序号职工人数工资总额人均工资增长率
:--: :--: :--: :--: :--:
1 XXXX XXXX XXXX XXXX
2 XXXX XXXX XXXX XXXX
3 XXXX XXXX XXXX XXXX
... ... ... ... ...
总计 XXXX XXXX XXXX XXXX
六、填报要求:
1. 本表必须按照本单位实际情况填写,不得虚报、瞒报、漏报。
2. 本表必须加盖公章,并由单位负责人签字盖章。
3. 本表必须按时报送,不得延迟。
○I劳动工资统计报表制度(2016年统计年报和2017年定期统计报表)中华人民共和国国家统计局制定广东省统计局修订深圳市统计局修订2016年11月本报表制度根据《中华人民共和国统计法》的有关规定制订《中华人民共和国统计法》第七条规定:国家机关、企业事业单位和其他组织以及个体工商户和个人等统计调查对象,必须依照本法和国家有关规定,真实、准确、完整、及时地提供统计调查所需资料,不得提供不真实或者不完整的统计资料,不得迟报、拒报统计资料。
《中华人民共和国统计法》第九条规定:统计机构和统计人员对在统计工作中知悉的国家秘密、商业秘密和个人信息,应当予以保密。
劳动工资统计报表制度-- 3 --本制度由深圳市统计局负责解释。
目录一、总说明 (1)二、报表目录 (2)三、调查表式 (4)(一)基层年报表式 (4)从业人员及工资总额(102-1表) (4)从业人员及工资总额(I102-2表) (5)从业人员及工资总额(I102-3表) (6)(二)基层定报表式 (7)从业人员及工资总额(202-1表) (7)(三)综合年报表式 (8)从业人员及工资总额(I301-1表) (8)从业人员及工资总额(I301-2表) (9)从业人员及工资总额(I301-3表) (10)从业人员及工资总额(I301-4表) (11)从业人员及工资总额(I303表) (12)社会从业人员情况(粤I501表) (13)(四)综合定报表式 (14)民营从业人员及工资总额(粤Z-F108表) (14)四、附录 (15)(一)从业人员及工资总额(I301表)目录 (15)(二)职业分类与代码表 (17)(三)《社会从业人员情况》表编制方法 (22)(四)《民营从业人员及工资总额》表数据来源 (24)(五)有关指标解释及问题解答 (24)(六)城镇私营单位的调查方法和组织实施 (33)劳动工资统计报表制度-1-一、总说明(一)为及时、准确地搜集、整理有关劳动力资源配置、从业人员人数及工资总额等方面的资料,为各级党、政部门制定有关政策、进行宏观决策和调控提供依据,特制定《深圳市劳动综合统计报表制度》。
劳动⼯资报表表式劳动⼯资报表表式Company Document number:WTUT-WT88Y-W8BBGB-BWYTT-19998从业⼈员及⼯资总额(基层年报表)表号:I102-1 表制定机关:国家统计局组织机构代码 -4⽂号:国统字(2011)82号有总承包和专业承包资质的建筑业法⼈单位:从业⼈员期末⼈数其中:⼯程技术⼈员(41) ⼈其中:⼀级建造师(42) ⼈其中:现场施⼯⼈员(43) ⼈其中:持证上岗⼈员(44) ⼈计算建筑业劳动⽣产率的平均⼈数(45) ⼈有劳务分包资质的建筑业法⼈单位:从业⼈员期末⼈数其中:⼯程技术⼈员(46) ⼈其中:现场施⼯⼈员(47) ⼈补充资料2:(限⾮⼀套表法⼈单位填报)本表数据包含的单位数(48) 个⽇说明:1.统计范围:辖区内全部⾮私营法⼈单位及“三上”私营企业,其中:①除“三上企业”以外的⾮私营法⼈单位免填“从业⼈员平均⼯资”及其分组指标和补充资料1部分;②“三上企业”(包括私营单位)免填补充资料2。
“三上企业”为规模以上⼯业、有资质的建筑业、限额以上批发和零售业、限额以上住宿和餐饮业、全部房地产开发经营业法⼈单位。
2.报送⽇期及⽅式:填报单位次年2⽉10⽇前填报,“三上企业”同时⽹上填报。
3.审核关系:(1)01>02 (2)01>03 (3)01>04 (4)01=05+06+07 (5)08=09+10+11 (6)12=13+18+19(7)13=14+15+16+17 (8)20=12/08×1000 (9)21=13/09×1000 (10)22=18/10×1000 (11)23=19/11×1000(12)01>41 (13)01>42 (14)01>43 (15)43>44 (16)01>46 (17)01>47从业⼈员及⼯资总额(基层定报表)表号:I202-1表制表机关:国家统计局组织机构代码 -4⽂号:国统字(2011)82号补充资料:(限有资质的建筑业法⼈单位填报)有总承包和专业承包资质的建筑业法⼈单位:从业⼈员期末⼈数其中:⼯程技术⼈员(41) ⼈其中:⼀级建造师(42) ⼈计算建筑业劳动⽣产率的平均⼈数(45) ⼈有劳务分包资质的建筑业法⼈单位:从业⼈员期末⼈数其中:现场施⼯⼈员(47) ⼈单位负责⼈:张华统计负责⼈:填表⼈:联系电话:分机号:报出⽇期:2012 年3⽉22 ⽇说明:1.统计范围:辖区内全部⾮私营法⼈单位及“三上”私营企业,其中:除“三上企业”以外的⾮私营法⼈单位免填“从业⼈员平均⼯资”及其分组指标和补充资料部分。
国家常规统计调查制度劳动工资统计报表制度主要内容(2022年统计年报和2023年定期统计报表)一、调查目的及时、准确地搜集、整理法人单位从业人员人数及工资总额等方面的资料,为政府监测、调控工资分配格局、进行宏观决策提供数据,为国民经济核算和社会保障制度提供依据。
二、调查对象和范围统计调查对象是法人单位,包括统计上认定的视同法人单位的产业活动单位。
调查对象不包括一套人马多块牌子、寺庙、宗教场所、协会、学会、农民专业合作社等虽然有人员但没有工资发放行为的单位。
统计范围为全部地域的一套表法人单位和非一套表法人单位。
三,调查内容统计调查内容是调查对象单位中的从业人员及工资总额等情况。
本制度以“谁发工资谁统计(劳务派遣人员除外)”为基本原则,劳务派遣人员按照“谁用工谁统计”的原则统计。
调查单位在本地区以外的产业活动单位,其人员和工资应包含在法人单位中。
四,调查方法一套表法人单位采用全面调查方法,非一套表法人单位采用抽样调查方法。
五、调查组织方式调查单位可以直接通过国家统计联网直报门户的一套表企业登录入口和劳动工资非一套表调查单位登录入口报送数据。
没有联网直报条件的非一套表调查单位可以通过其他形式报送报表,由统计机构按规定流程代录数据。
国家铁路运输业法人单位要按照《一套表统计调查制度》报送数据,劳动工资专业数据由国家统计局从中国国家铁路集团有限公司取得后反馈各省。
六、统计资料的报送和公布本制度各报表的报送时间、报送方式、填报方法、各级验收截止时间及其他有关事项,请按照制度中各项具体说明和规定执行。
本制度取得的主要统计数据,将于次年通过国家统计局网站、《中国统计年鉴》等方式公布。
劳动工资统计报表制度简述劳动工资统计报表制度是指企业根据国家有关法规、政策,规定的加班、福利、社会保险等一系列劳动用工方面的财务支出,通过特定的统计和报表程序进行管理并进行分析和评估的一项制度。
它是评估企业经营管理水平、优化薪酬管理和控制劳动成本的重要基础工作。
目的劳动工资统计报表制度的设计旨在为企业提供完整、准确的劳动工资支出数据,帮助企业管理者根据实际情况做出合理的决策,从而有效地控制人力资源成本、提高企业经济效益。
包含内容劳动工资统计报表制度的具体内容应该根据企业的具体情况进行定制,但是一般来说,它应该包括以下几个方面:基本情况这一部分主要是针对企业本身及其员工的情况做出说明,包括企业名称、组织形式、从业人员数、薪资体系、劳动用工合同等方面的基本信息。
工资结构工资结构是指对企业员工薪资进行分类、层次化管理,以明确不同职能岗位的薪酬体系和工资结构,以此反映企业的员工薪资结构和支出情况。
计算方法计算方法是指薪酬发放的计算规则,包括小时制工资计算、月平均工资计算、加班费计算等等。
企业需要做出具体规定,以保证薪酬发放的合理、公正。
社会保险社会保险是指企业和员工在用人、用工、用薪等各个方面的保障,包括养老保险、医疗保险、失业保险和住房公积金等。
企业应该根据国家有关文件和政策要求,检查和审核各项保险缴纳记录,确保合法合规。
统计报表统计报表是企业对劳动工资的收入、支出等有关数据进行分析和汇总的一份重要文档。
统计报表需要根据企业的各种业务活动和薪酬关系作出逐级统计,并在有效期内进行汇总,以产生信息分析与预报。
优点劳动工资统计报表制度对企业具有以下优点:1.帮助企业控制劳动成本。
制定有效的报表统计程序,准确了解劳动用工成本并预测和控制其变化,将有助于企业规范生产、提高效益。
2.优化薪资管理。
制定完善的薪酬管理体系,并通过报表统计程序进行管理,有利于增强员工的获得感,提高公司的员工满意度和士气。
3.反映企业经营状况。
○I劳动工资统计报表制度(简明版本)(2018年统计年报)国家统计局制定2018年10月本报表制度根据《中华人民共和国统计法》有关规定制定《中华人民共和国统计法》第七条规定:国家机关、企业事业单位和其他组织以及个体工商户和个人等统计调查对象,必须依照本法和国家有关规定,真实、准确、完整、及时地提供统计调查所需资料,不得提供不真实或者不完整的统计资料,不得迟报、拒报统计资料。
《中华人民共和国统计法》第九条规定:统计机构和统计人员对在统计工作中知悉的国家秘密、商业秘密和个人信息,应当予以保密。
本制度由国家统计局负责解释。
劳动工资统计报表制度(简明版本)- 1 -目录一、总说明 (2)二、报表目录 (3)三、调查表式(一)基层年报表式从业人员及工资总额(602表) (4)从业人员及工资总额(I102-2表) (6)从业人员及工资总额(I102-3表) (7)(二)综合年报表式从业人员及工资总额(I301-1表) (8)从业人员及工资总额(I301-2表) (9)从业人员及工资总额(I301-3表) (10)从业人员及工资总额(I301-4表) (11)从业人员及工资总额(I303表) (12)四、指标解释 (13)- 2 -劳动工资统计报表制度(简明版本)一、总说明(一)为及时、准确地搜集、整理法人单位从业人员人数及工资总额等方面的资料,为政府监测、调控工资分配格局、进行宏观决策提供数据,为国民经济核算和社会保障制度提供可靠依据,根据《中华人民共和国统计法》,制定本制度。
(二)本制度是国家统计报表制度的重要组成部分,是国家统计局对省、自治区、直辖市统计局(不包括香港、澳门特别行政区和台湾省,下同)在劳动工资统计方面的综合要求,各地区应按照全国统一规定的统计范围、计算方法、统计原则,认真组织实施,按时报送。
(三)调查对象本制度的统计调查对象是法人单位,包括统计上认定的视同法人单位的产业活动单位。
(四)统计范围、内容及原则1.统计范围年报统计范围为城镇地区全部法人单位,包括非私营法人单位和私营法人单位。
○I劳动工资统计报表制度(2014年统计年报和2015年定期统计报表)中华人民共和国国家统计局制定江苏省统计局补充、印制2014年11月本报表制度根据《中华人民共和国统计法》的有关规定制定《中华人民共和国统计法》第七条规定:国家机关、企业事业单位和其他组织及个体工商户和个人等统计调查对象,必须依照本法和国家有关规定,真实、准确、完整、及时地提供统计调查所需的资料,不得提供不真实或者不完整的统计资料,不得迟报、拒报统计资料。
《中华人民共和国统计法》第九条规定:统计机构和统计人员对在统计工作中知悉的国家秘密、商业秘密和个人信息,应当予以保密。
本制度由江苏省统计局负责解释。
- 1 -劳动工资统计报表制度目录一、总说明 (2)二、报表目录 (3)三、调查表式(一)基层年报表式从业人员及工资总额(102-1表) (5)企业用工情况调查表(SI102-1表) (6)从业人员及工资总额(I102-2表) (8)从业人员及工资总额(I102-3表) (9)(二)基层定报表式从业人员及工资总额(202-1表) (10)企业用工情况调查表(SI202-1表) (11)(三)综合年报表式从业人员及工资总额(I301-1表) (13)从业人员及工资总额(I301-2表) (14)从业人员及工资总额(I301-3表) (15)从业人员及工资总额(I301-4表) (16)从业人员及工资总额(I303表) (17)四、附录(一)从业人员及工资总额(I301表)目录 (18)(二)职业分类与代码表 (20)(三)指标解释 (25)(四)第三类单位的调查方法和组织实施 (29)劳动工资统计报表制度- 2 -一、总说明(一)为及时、准确地搜集、整理法人单位从业人员人数及工资总额,企业用工等方面的资料,为政府监测、调控工资分配格局、进行宏观决策提供数据,为国民经济核算和社会保障制度提供可靠依据,根据《中华人民共和国统计法》,制定本制度。