支气管哮喘患者缓解期肺功能及气道阻塞可逆性的观察
- 格式:pdf
- 大小:68.81 KB
- 文档页数:2
支气管哮喘患者呼出气一氧化氮与血IgE和肺功能水平的相关性摘要:目的对支气管哮喘患者呼出气一氧化氮与血IgE和肺功能水平的相关性进行分析。
方法选取我院2012年3月至2014年收治的支气管哮喘患者60例作为观察组,再选取60例肺功能正常者作为对照组,对比两组的呼出气一氧化氮和血IgE。
结果观察组患者的呼出气一氧化氮与血IgE与对照组相比具有显著的差异,差异具有统计学意义(P<0.05)。
结论支气管哮喘患者呼出气一氧化氮与血IgE和肺功能水平具有相关性,可以将呼出气一氧化氮与血IgE作为对支气管哮喘病情严重程度进行判断的重要标准。
关键词:支气管哮喘;呼出气一氧化氮;血IgE作为一种常见的起到慢性炎症,支气管哮喘由气道上皮细胞、中性粒细胞、淋巴细胞、肥大细胞、嗜酸性粒细胞等各种细胞和细胞组参与形成的,因此对气道炎症进行检测的主要标准就是支气管内膜活检和支气管镜下支气管灌洗液,然而起具有较高的费用和较大的创性[1]。
本文对于血IgE和呼出气一氧化氮与患者肺功能水平的相关性进行了分析,认为血IgE和呼出气一氧化氮与肺功能水平具有一定的相关性,能够成为支气管哮喘检测的一种有效方式。
1.资料与方法1.一般资料选取我院2012年3月至2014年收治的支气管哮喘患者60例作为观察组,再选取60例肺功能正常者作为对照组。
观察组患者共有男性32例,女性28例,最小年龄17岁,最大年龄66岁,据全球哮喘防治创议确诊为支气管哮喘。
所有患者均无肾、肝、心等方面的疾病。
对照组均为18至65岁之间的健康人,共有男性34例,女性26例。
1.2方法1.2.1呼出气一氧化氮检测方法使用NO测定仪对患者对呼出气一氧化氮进行检测。
要求患者先尽量排出肺部的气体,再将口含器用口唇包裹紧,用力进行至少5秒的吸气,再平稳的排出肺部的气体,至少持续10秒[3]。
患者呼气90秒后再读取数值。
1.2.2血IgE测定方法要求患者在早晨进行空腹抽血,血样为4mL,对其外周血清的总L采用酶联免疫法进行检测。
老年人支气管哮喘怎样治疗?*导读:本文向您详细介绍老年人支气管哮喘的治疗方法,治疗老年人支气管哮喘常用的西医疗法和中医疗法。
老年人支气管哮喘应该吃什么药。
*老年人支气管哮喘怎么治疗?*一、西医*1、治疗WHO推荐的综合治疗方案包括:①教育患者积极配合,参与哮喘的治疗;②应用肺功能等指标,客观的评估病情严重程度;③控制环境,避免接触各种哮喘诱因;④为慢性哮喘患者制定长期治疗方案;⑤制定哮喘急性发作期治疗方案;⑥定期随访。
1.教育患者支气管哮喘是一种慢性病,病程中绝大部分时间是患者在家中自我治疗的。
病人或家属对哮喘病的认识及处理方法对本病的疗效及预后至关重要。
哮喘病人的教育内容包括:何谓哮喘;哮喘的常见诱因以及预防;哮喘严重度的判断;哮喘病的自我治疗方法;平喘药的正确使用方法;心理治疗。
通过教育使医护人员、患者和家属不断的合作,让患者对本病有较正确的认识,增强信心,自觉与医生配合、坚持记录病员日记,家庭监测肺功能,定期来院随访,接受哮喘的诊断和最新的预防、治疗方法。
2.检测肺功能,评估病情严重度:3.控制环境促发因素主要是确定、控制并避免接触各种变应原、职业致敏物及其他非特异性刺激因素。
对于过敏原明确的哮喘患者,通过“避”、“忌”、“替”、“移”等环境控制措施可获得良好控制,不药而治。
4.慢性哮喘的药物处理哮喘是一种慢性气道炎症性疾病,在缓解期仍存在气道高反应性。
需要长期治疗,治疗的目的主要是抑制气道炎症,降低气道高反应性,达到控制症状,预防哮喘发作,维持正常肺功能,保障正常活动,PEFR的昼夜变异率低于20%。
药物治疗不但要个体化,而且应随时调整,按病情程度做到阶梯式治疗。
做到系统合理用药,最终能不用或最少剂量地按需应用β2-受体激动药。
近年来,随着对支气管哮喘的病因和发病机制的深入研究,认识到哮喘是一种气道慢性炎症,并具有气道高反应性的临床特征,所以在哮喘的防治方面又有了新的概念。
认为单独使用支气管舒张药物进行治疗是不够全面的。
支气管哮喘的治疗措施尽管哮喘的病因及发病机理均未完全阐明,但目前的治疗方法,只要能够规范地长期治疗,绝大多数患者能够使哮喘症状能得到理想的控制,减少复发乃至不发作,与正常人一样生活、工作和学习。
为使哮喘诊断治疗工作规范化,1994年在美国国立卫生院心肺血液研究所与世界卫生组织的共同努力下,共有17个国家的301多位专家组成小组,制定了关于哮喘管理和预防的全球策略(GINA)。
中华医学会呼吸分会也于1993年和1997年议定和修订了中国的哮喘防治指南,促进了防治水平的提高。
一、成功的哮喘治疗的目标:1、尽可能控制症状,包括夜间症状。
2、改善活动能力和生活质量。
3、使肺功能接近最佳状态。
4、预防发作及加剧。
5、提高自我认识和处理急性加重的能力,减少急诊或住院。
6、避免影响其它医疗问题。
7、避免了药物的副作用。
8、预防哮喘引起死亡。
上述治疗的目标的意义在于强调:①应该积极地治疗,争取完全控制症状。
②保护和维持尽可能正常的肺功能。
③避免或减少药物的不良反应。
为了达到上述目标,关键是有合理的治疗方案和坚持长期治疗。
吸入疗法是达到较好疗效和减少不良反应的重要措施。
二、药物治疗:治疗哮喘药物因其均具有平喘作用,常称为平喘药,临床上根据他们作用的主要方面又将其分为:(一)支气管舒张药:此类药除主要作用为舒张支气管,控制哮喘的急性症状。
2次/周),应该配合长期规律应用吸入激素。
此类药物有数十个品种,可分成三代。
①第一代:非选择性的β2激动剂,如肾上腺素、麻黄素和异丙肾上腺素等,因其心血管副作用多而已被高选择性的β2激动剂所代替。
②第二代:选择性短效的β2激动剂,如沙丁胺醇(salbutamol)、特布他林(terbutaline)和酚丙喘宁(fenoterol)等,作用时间4~6小时,对心血管系统的副作用明显减少。
③第三代:新一代长效的选择性β2激动剂,如(salmeterol)、福米特罗(Formoterol)和丙卡特罗(procaterol)等。
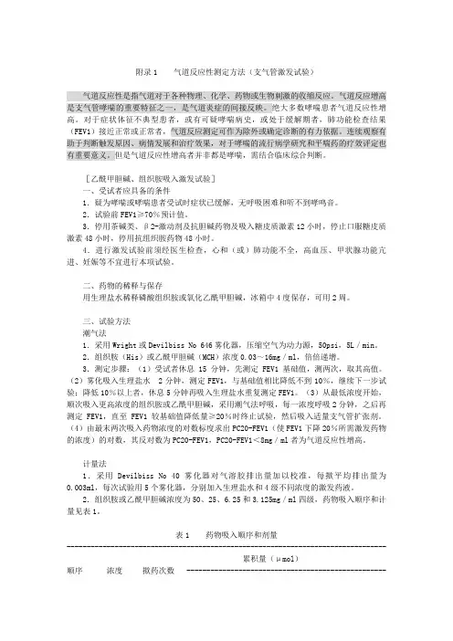
附录1 气道反应性测定方法(支气管激发试验)气道反应性是指气道对于各种物理、化学、药物或生物刺激的收缩反应。
气道反应增高是支气管哮喘的重要特征之一,是气道炎症的间接反映。
绝大多数哮喘患者气道反应性增高。
对于症状体征不典型患者,或有可疑哮喘病史,或处于缓解期者,肺功能检查结果(FEV1)接近正常或正常者,气道反应测定可作为除外或确定诊断的有力依据。
连续观察有助于判断触发原因、病情发展和治疗效果,对于哮喘的流行病学研究和平喘药的疗效评定也有重要意义。
但是气道反应性增高者并非都是哮喘,需结合临床综合判断。
[乙酰甲胆碱、组织胺吸入激发试验]一、受试者应具备的条件1.疑为哮喘或哮喘患者受试时症状已缓解,无呼吸困难和听不到哮鸣音。
2.试验前FEV1≥70%预计值。
3.停用茶碱类、β2-激动剂及抗胆碱药物及吸入糖皮质激素12小时,停止口服糖皮质激素48小时,停用抗组织胺药物48小时。
4.进行激发试验前须经医生检查,心和(或)肺功能不全,高血压、甲状腺功能亢进、妊娠等不宜进行本项试验。
二、药物的稀释与保存用生理盐水稀释磷酸组织胺或氧化乙酰甲胆碱,冰箱中4度保存,可用2周。
三、试验方法潮气法1.采用Wright或Devilbiss No 646雾化器,压缩空气为动力源,50psi,5L/min。
2.组织胺(His)或乙酰甲胆碱(MCH)浓度0.03~16mg/ml,倍倍递增。
3.测定步骤:(1)受试者休息15分钟,先测定FEV1基础值,测两次,取其高值。
(2)雾化吸入生理盐水 2分钟,测定FEV1,与基础值相比降低不到10%,继续下一步试验;降低10%以上者,休息5分钟再吸入生理盐水重复测定FEV1。
(3)从最低浓度开始,顺次吸入更高浓度的组织胺或乙酰甲胆碱,采用潮气法呼吸,每一浓度呼吸2分钟,之后再测定FEV1,直至FEV1较基础值降低量≥20%时终止试验,然后吸入适量支气管扩张剂。
(4)由最末两次吸入药物浓度的对数标度求出PC20-FEV1(使FEV1下降20%所需激发药物的浓度)的对数,其反对数为PC20-FEV1,PC20-FEV1<8mg/ml者为气道反应性增高。
支气管哮喘护理查房支气管哮喘(bronchial asthma)是由多种细胞特别是肥大细胞、嗜酸性粒细胞和T淋巴细胞参与的慢性气道炎症;在易感者中此种炎症可引起反复发作的喘息、气促、胸闷和/或咳嗽等症状,多在夜间或凌晨发生;此类症状常伴有广泛而多变的呼气流速受限,但可部分地自然缓解或经治疗缓解;此种症状还伴有气道对多种刺激因子反应性增高。
重点分析内部实质意义:1支气管哮喘的病理、病因、发病机制2疾病的诊断3该病的治疗要点4护理要点5健康教育,出院指导拟提护理查房问题:1 该病的发病病因有哪些?2关于支气管哮喘的并发症有哪些?3.支气管哮喘的辅助检查及诊断标准是什么?4 如何护理支气管哮喘患者5如何预防?本次小结: 通过本次教学查房,使我们更进一步了解支气管哮喘的护理要点,将所学就新开展的常识充分合理应用,极大程度上解决了现有或者预见的护理问题,促进患者早日康复.。
护士长: 各位领导各位同事大家好,欢迎参加我科本月举行的教学查房,这次查房的主要内部实质意义是“支气管哮喘”病人的护理。
我科经常可以遇到这类疾病,在护理他们的同时咱们也积累到了经验,今天咱们一起探讨一下31床支气管哮喘患者,请(aaa)简单汇报一下病史. (aaa):患者尤德明,男,67岁,退休工人, 2010年11月25号因“间断发作性喘憋30年余加重2周”患者30年前无明显诱因下出现喘憋、胸闷、呼吸困难,反复发作,多次入院治疗。
本次入院前2周受凉后症状明显加重,无畏寒发热,无明显咳嗽。
收入院。
既往史:有“高血压、痛风”病史2~3年,否认"肝炎,肺结核"等流行症史,否认大手术,外伤史。
.查体:神清,端坐体位,口唇甲床轻度紫绀,颈静脉略充盈,两肺呼吸音略粗可闻及明显哮鸣音,心律齐,未闻及病理性杂音,腹平软,肝脾肋下未触及,双下肢无水肿。
医疗诊断:支气管哮喘急性发作予以氧疗、积极抗炎、解痉平喘以及雾化吸入疗法,辅以营养支持等,患者病情逐渐好转中。
信必可都保联合噻托溴铵治疗慢阻肺合并支气管哮喘对患者肺功能及免疫功能和气道阻力的影响摘要:目的:探讨信必可都保联合噻托溴铵治疗慢阻肺合并支气管哮喘对患者肺功能及免疫功能和气道阻力的影响。
方法:研究期:2020年1月-2021年1月,入组观察对象(慢阻肺合并支气管哮喘患者)68例,经随机数字法分组,一组34例患者以噻托溴铵治疗(对照组),一组34例患者以信必可都保联合噻托溴铵治疗(观察组),对不同治疗方案的临床效果进行差异对比。
结果:经治疗,观察组患者用力肺活量、第1秒用力呼气容积、第1秒用力呼气容积/用力肺活量比值均高于对照组患者;平均动脉压指标低于对照组患者,(p<0.05);观察组患者CD4+T淋巴细胞水平、免疫球蛋白A、免疫球蛋白G水平高于对照组患者,CD8+T淋巴细胞水平低于对照组患者,(p<0.05);观察组患者气道总阻抗、气道总粘性阻力、气道周边弹性阻力水平均低于对照组患者,(p<0.05)。
结论:慢阻肺合并支气管哮喘患者以信必可都保联合噻托溴铵治疗,能够有效改善患者肺功能,提升患者免疫功能,改善患者气道阻力,效果显著,值得应用。
关键词:信必可都保;噻托溴铵;慢阻肺;支气管哮喘;肺功能;免疫功能;气道阻力慢阻肺又称“慢性阻塞性肺疾病”,受到生态环境的变化等诸多因素影响,人群中慢性阻塞性肺疾病患者的比例逐渐增高,肺阻塞发病初期患者主要临床表现为黏液性及脓性痰液,并伴有不同程度的发热及哮喘症状,随着病情的发展,慢性阻塞性肺疾病将会逐步进入急性加重期,进而诱发慢阻肺,造成人体肺功能的急剧下降,如此时患者不引起足够的重视,并选择对症治疗,则有可能导致患者心力衰竭,威胁患者的生命安全[1]。
药物治疗是当前临床中治疗慢阻肺的主要方法。
本次研究就此展开探讨,以信必可都保联合噻托溴铵治疗的临床效果为重点,纳入慢阻肺合并支气管哮喘患者68例,进行分组对照分析,内容如下。
1资料与方法1.1一般资料研究期:2020年1月-2021年1月,入组观察对象(慢阻肺合并支气管哮喘患者)68例,经随机数字法分组,一组34例患者以噻托溴铵治疗(对照组),一组34例患者以信必可都保联合噻托溴铵治疗(观察组),观察组中,男性患者20例,女性患者14例,患者中年龄最大者为68岁,年龄最小者为34岁,平均年龄(59.05±3.56)岁,患者的病程范围为1-9年,平均病程(6.3±3.1)年,对照组中,男性患者21例,女性患者13例,患者中年龄最大者为67岁,年龄最小者为32岁,平均年龄(58.72±3.21)岁,患者的病程范围为1-10年,平均病程(6.5±3.2)年,统计学分析结果显示,患者无基础资料差异,组间能够比较(p>0.05)。
支气管哮喘病人的护理支气管哮喘(简称哮喘)是由肥大细胞、嗜酸性粒细胞和T淋巴细胞等多种炎性细胞介导的气道慢性炎症,使易感者对各种激发因子具有气道高反应性,并引起广泛的、可逆性气道阻塞。
一、病因受遗传和环境因素的双重影响。
1.遗传因素2.环境因素中可激发因素有★(1)吸入性过敏原为主,如花粉、尘螨、动物的毛屑、二氧化硫、氨气等各种特异和非特异性的吸入物。
(2)感染:如病毒、细菌、原虫、寄生虫等。
(3)食物:鱼、虾、蟹、蛋类、牛奶等食物。
(4)其他:气候变化、某些药物、剧烈运动以及精神因素等均可诱发哮喘。
如:青霉素、阿司匹林、普萘洛尔病人男性38岁,支气管哮喘病史十余年。
护士对其评估时发现病人家里种有喜爱的花草,常常晚上散步,考虑应该与病人哮喘无关的因素是A.狗B.花草C.鸡蛋D.散步E.虾『正确答案』D『答案解析』狗的毛屑,花粉,鸡蛋及虾等食物均可能诱发支气管哮喘,而散步并不会。
某甲状腺功能亢进患者,既往有哮喘病史,在制订治疗方案时,应禁用的药物是A.甲硫氧嘧啶B.卡比马唑C.甲巯咪唑D.丙硫氧嘧啶E.普萘洛尔『正确答案』E『答案解析』普萘洛尔会诱发哮喘,所以该患者应该禁用普萘洛尔。
二、临床表现1.症状典型表现为发作性呼气性呼吸困难,伴有哮鸣音★,胸闷、咳嗽、咳白色泡沫痰。
发病前多有干咳、打喷嚏、流泪等先兆,病人常被迫坐起。
发作严重时,表现为张口抬肩、大汗、喘气费力、烦躁不安,甚至发绀。
在夜间或清晨发作和(或)加重是哮喘的特征之一。
呼气性呼吸困难与小气道的狭窄、痉挛、肺组织弹性减弱有关。
如:慢性阻塞性肺疾病(COPD)、支气管哮喘。
2.体征①双肺可闻及广泛的哮鸣音②呼气音延长③胸部呈过度充气征象但当哮喘非常严重时或轻度哮喘时哮鸣音可不出现(“沉默肺”)。
可有发绀、心率增快、奇脉、颈静脉怒张、胸腹反常运动等体征。
总结奇脉常见于:右心衰竭、严重心包积液、严重哮喘患者,男性,20岁。
多次于郊外春游时出现胸闷、窒息感,呼气性呼吸困难,两肺可闻哮鸣音,回家休息后好转,最可能的诊断为A.气管异物B.支气管扩张症C.支气管哮喘D.喘息性支气管炎E.肺气肿『正确答案』C『答案解析』病人在郊外春游时出现胸闷、窒息感,呼气性呼吸困难,两肺可闻哮鸣音,回家休息后好转,最可能是接触过敏原导致了支气管哮喘,回家后脱离了过敏原,症状好转消失。
主堡!d蔓麴唑哩罡盘!幽!生!Q且釜31鲞翌!!翘£!也』旦b!堡旦!竖i!旦鱼,Q·!些竺!鲤!,№1.垫,盟g!!短篇论著【编者按】按照常规,具有支气管哮喘(简称哮喘)样症状时应先行通气功能检查,如果有气流阻塞才行支气管舒张试验,以和其他气流阻塞性疾病相鉴别(如慢性阻塞性肺疾病),如果通气功能正常,应行支气管激发试验,如果阴性,则可排除哮喘的诊断;如果阳性,在排除其他呼吸道疾病以后可以诊断为哮喘。
已有许多文献报道,有部分正常人通气功能正常,但支气管舒张试验也可出现阳性,这是因为其支气管基础张力较高,其中是否也混有哮喘患者是本研究探讨的问题。
在此种情况,笔者认为在有症状的情况下仍有必要先做支气管舒张试验,必要时进一步做支气管激发试验。
有呼吸道相关症状而通气功能正常患者的支气管舒张试验阙呈立罗义萍李小玲李雪迎支气管哮喘(简称哮喘)是一种慢性气道炎症性疾病,导致气道高反应性造成反复发作的喘息、呼吸困难、胸闷和咳嗽,症状的发作通常与广泛并可变的气流阻塞有关,常常可以自发或通过药物缓解“。
典型的症状提示哮喘,但气流阻塞的可逆性和变异性可以通过峰流速的日间变异及1周内晨问支气管舒张剂前最低与最高峰流速之比证实”J。
临床上支气管舒张试验是确诊哮喘最常用的检查,其适应证是气流阻塞,用以发现阻塞是否存在可逆性。
同时对治疗具有指导作用,所以一旦通气测定显示气流阻塞,肺功能室便常规进行舒张试验。
但有时临床上高度怀疑患者存在哮喘,而通气功能测定没有发现气流阻塞的迹象,此时是否仍需进行可逆性检查目前尚无定论。
我们研究的目的在于发现存在哮喘相关症状、但第一秒用力呼气容积(FEV,)、用力肺活量(F、tc)或第一秒用力呼气容椰最大肺活量(FEV./Vc。
)显示正常范围的患者舒张试验阳性的阈值以及与舒张阳性相关的因素。
对象与方法2003年10月至2006年1月对我院肺功能室769例通气功能正常患者的舒张试验数据进行分析。
沙美特罗替卡松气雾剂联合孟鲁司特治疗支气管哮喘的效果和安全性评价【摘要】目的分析沙美特罗替卡松气雾剂联合孟鲁司特治疗支气管哮喘价值。
方法研究样本为支气管哮喘患者50例(本院2019年10月-2021年9月收治),以入院顺序分组,对照组采取沙美特罗替卡松气雾剂治疗,观察组增加孟鲁司特治疗。
对比治疗效果。
结果观察组用药疗效高于对照组(P<0.05);观察组患者肺功能优于对照组(P<0.05);观察组用药不良反应比例低于对照组(P<0.05)。
结论沙美特罗替卡松气雾剂联合孟鲁司特方案对支气管哮喘治疗效果显著,且用药安全性能够保证,应用价值高。
【关键词】支气管哮喘;沙美特罗替卡松;孟鲁司特支气管哮喘是呼吸道多发疾病,是炎症反应引发的气道高反应性疾病,以可逆的气道阻塞为发病标志。
研究显示[1],支气管哮喘在临床上的发病率显著提升,原因与患者用药因素、环境因素及饮食因素等关系密切。
目前,在支气管哮喘的治疗中,通过抗炎以及避免气道重塑,可得到较好的疾病控制效果。
目前,支气管哮喘的治疗中,通过抑制白三烯作用可改善哮喘发病机制,降低炎性细胞反应。
针对这一治疗机制,本次研究将沙美特罗替卡松与孟鲁司特方案应用于支气管哮喘治疗中。
现报道如下。
1 资料与方法1.1 一般资料研究样本为支气管哮喘患者50例(本院2019年1月-2021年12月收治),以入院顺序分组。
观察组,男女比15:10,年龄51-68岁,平均(59.5±4.89)岁。
对照组,男女比14:11,年龄52-69岁,平均(60.7±4.79)岁。
纳入标准:均明确诊断为支气管哮喘;本研究经患者及家属同意;排除标准:检查出其他严重呼吸道疾病者;肝肾等代谢器官功能异常者;合并其他严重器质性病变者;对研究药物存在严重过敏反应或不耐受者;配合度差者;本研究符合伦理要求。
分组资料录入统计学软件,P>0.05。
1.2 方法患者入院后完善专科及辅助检查,给予抗感染药物、镇静药物治疗,指导患者吸氧并积极补水补液。