“声景作曲”的理念方式及文化特质
- 格式:doc
- 大小:14.50 KB
- 文档页数:3
声音艺术的传播特点与文化意义随着科技的不断发展,声音艺术作为现代文化的重要组成部分,其传播特点和文化意义也在不断演变。
本文将分别从传播特点和文化意义两个方面对声音艺术进行探讨。
在传统媒体时代,声音艺术的传播主要依靠广播、唱片以及现场演出等手段。
然而,随着数字技术和网络媒体的迅速普及,声音艺术的传播方式也发生了深刻变革。
数字技术的出现使得声音艺术可以以更高保真度的形式进行传播。
通过数字音频文件,人们可以在任何时间、任何地点欣赏到高质量的音乐作品。
同时,网络媒体的发展也使得声音艺术的传播更加全球化,音乐无国界成为可能。
在互联网时代,声音艺术传播的另一个显著特点是互动性和参与性。
人们可以通过在线音乐平台、社交媒体以及直播平台等多种方式收听和分享音乐。
这种互动性不仅增强了观众的参与感,还使得音乐创作和传播更加民主化。
声音艺术在传统文化中有着重要的地位。
通过音乐,我们可以传承和发扬不同民族的文化传统。
例如,世界各地的民间音乐不仅丰富了我们的文化视野,还为我们提供了了解不同民族历史与文化的窗口。
音乐作为一种非言语性表达方式,可以跨越语言和文化的障碍,直接触动人的内心。
在现实生活中,音乐经常被用来传达情感、表达思想。
无论是喜悦、悲伤还是愤怒,各种复杂的情绪都可以通过音乐得到释放和传达。
声音艺术在塑造社会认同感方面也具有独特的作用。
例如,国歌是一个国家的象征,代表着一个国家的历史、文化和精神。
通过定期演唱国歌,人们可以增强对国家的认同感和凝聚力。
声音艺术也经常被用于凝聚社区力量、庆祝重要事件以及表达对历史人物的敬意等。
随着科技的不断发展,声音艺术的传播特点和文化意义将继续发生变化。
未来,声音艺术将更加依赖于虚拟现实(VR)和增强现实(AR)等技术,为观众带来更为沉浸式的体验。
同时,人工智能(AI)也将逐渐渗透到音乐创作和演出等领域,为艺术家提供更多创作灵感和技术支持。
未来,声音艺术将更加注重与其他艺术形式的跨媒体融合。
声景(soundscape)研究进展与展望声景(soundscape)是指一定区域内的声音环境。
声景研究是研究声音环境对于人的生活、健康、情感和文化等方面产生的影响。
近年来,随着城市化进程的不断加快和人口的增长,人们对于声景的关注度也越来越高,声景研究也越来越成为人们关注的焦点。
声景的研究内容主要包括声音的产生、传播和接收三个方面。
声音的产生主要是指各种产生声源的机制和因素。
声音的传播则是指声音在空间中的传递规律和传递特性。
声音的接收则是指人类的听觉系统与声音之间的相互作用过程。
声景研究近年来出现了许多新的研究方法和工具。
其中,音乐地图是一种新型的声景研究工具。
音乐地图主要是利用地图和音乐资源结合,在地图上标注出各种音乐活动、音乐演出和音乐文化地标等,使得人们能够更加直观地了解当地的音乐环境和文化氛围。
声景研究还应用了人工智能技术。
例如,利用深度学习算法可以对城市区域的声景进行自动分类和识别。
这种技术可以帮助城市规划者更好地了解城市区域中的声景特点和人们对于声景的评价,从而更好地规划城市空间。
未来,声景研究将进一步发展和深入,主要表现在以下几个方面:一、声景与城市规划的关系将更加密切。
随着城市化进程的加快和城市规模的不断扩大,城市声景将越来越受到关注。
未来,城市规划者将更注重声景环境对人的生活、健康和情感的影响,将声景因素纳入城市规划考虑之中。
二、声景研究将更加注重实证研究。
随着声景研究的深入,实证研究将成为声景研究的重要手段。
未来,声景研究将加强实证研究和实地调查,通过严谨的研究方法和手段,了解声景的特点和对人的影响。
三、音乐地图等新技术将得到更广泛的应用。
随着音乐地图等新型声景研究工具的诞生和发展,未来这些新技术将逐渐得到广泛的应用。
例如,音乐地图可以帮助人们更好地了解当地音乐文化的发展和特点,从而推动当地音乐文化的繁荣发展。
总之,声景研究的发展和深入,将为城市规划和文化建设等方面提供更多有价值的参考和依据。
声景学在园林景观设计中的应用及探讨宗梦蝶摘要:城市园林景观对于美化、净化城市环境,提升市民生活质量具有不可替代的作用。
为满足人民群众不断增长的文化生活需求,园林景观设计有了与时俱进的发展。
如何在打造优美景观的同时,对听觉要素加以规划设计,提高市民审美体验,成为园林景观设计及社会各界广泛关注的热点问题。
关键词:声景学;园林景观设计;应用前言声景(soundscape)这一概念最早于20世纪60年代由加拿大作曲家R 莫雷?沙弗尔(RMurray Schafer)提出。
在中国古典园林之中,造园家们早已有意识地营造声景。
中国古典园林中的声景涵盖自然声与人工声,尤以自然声为妙,风、雨均为自然天象,通过与植物、构筑物或建筑物等周围物体摩擦或撞击振动而发声,声音随物异而异,带给人们丰富的听觉体验。
常有诗词描述风雨声景,《诗经》有“南山烈烈,飘风发发”、“南山律律,飘风弗弗”,通过象声词描述疾风之状;《园冶》以“夜雨芭蕉似蛟人之泣泪”记载雨声景。
《诗经》启示我们,声环境是人类栖居在地球上最重要的环境内容之一,声景自古以来就是人类最关注、最必不可少的景观资源之一,这是人类在长期进化过程中形成的本能和天性。
风、雨作为声景资源引入园林空间营造,是为捕捉自然天籁并加强其与欣赏者的联系,这正是对“天人合一”这一哲理的最高追求。
1声景观相关理论1.1声景观的概念加拿大音乐家莫瑞?谢弗尔(R.Murray Schafer)首次提出“ 声景观”(Soundscape)的概念,认为声景观就是“the music of the environment”,即在环境中从审美角度和文化角度值得欣赏和记忆的声音。
他主张将“听觉设计”引入景观设计,促使人们对传统的听觉行为进行反省和再认识。
“世界声景计划” 给出了声景观的定义:“一种强调个体或社会感知和理解的方式的声音环境”。
这清楚地表明声景观是作为一种社会文化事件来理解的,通过声音来理解人们在特定的时代中与环境作用的方式。
声景(soundscape)研究进展与展望声景(soundscape)是指特定环境中的声音环境,包括自然和人工声音,以及它们与环境的相互作用。
声景研究是一门跨学科的领域,涉及自然科学、社会科学、人文学科等多个学科的知识。
声景研究的发展将有助于我们更好地理解和保护环境,改善人们的生活品质。
本文将对声景研究的进展进行总结,并展望未来的发展方向。
声景研究起源于20世纪60年代,最初是由加拿大作曲家雷·默里(R. Murray Schafer)提出的。
默里提出了"声景"这一概念,并通过对城市和自然环境中的声音进行分析和记录,揭示了声音对人类行为和环境的影响。
自那时起,声景研究逐渐成为一个备受关注的学术领域,吸引了越来越多的学者和研究者的关注。
在过去的几十年里,声景研究取得了许多重要的进展。
声景研究让我们对环境中的声音有了更深入的认识。
通过对声音的采集和分析,我们可以了解到不同环境中的声音特点和变化规律,进而更好地理解环境的特性和变化。
声景研究为我们提供了一种全新的环境保护和规划方法。
通过分析环境中的声音,我们可以评估环境质量、识别环境问题、为环境保护和规划提供科学依据。
声景研究也为我们提供了一种全新的生活感知方式。
通过感知环境中的声音,我们可以更好地感受和理解周围环境,从而改善生活体验。
未来,声景研究将会朝着更加多元化和跨学科的方向发展。
声景研究将会与新兴技术相结合,为我们提供更加全面和深入的环境声音信息。
通过声音传感器和人工智能技术,我们可以实时地监测和分析环境中的声音,快速、准确地获得环境的声音信息,为环境保护和规划提供更为科学的依据。
声景研究也将会与城市规划、社会科学等学科相结合,探讨城市声景对人类行为和生活质量的影响,为城市发展和规划提供新的思路和方法。
声景研究也将会与文化、艺术等领域相结合,探索声音在不同文化和艺术语境中的意义和功能,推动声音艺术的发展和创新。
声景研究是一个具有广阔前景的学科领域。
声景[重庆声景]1、声景声景的概念最早是由芬兰地理学家格拉诺Gran于1929年首先提出,用来描写以听者为中心的声环境。
在1978年出版的《声音生态学手册》中,声景的定义是被个体或社会所感知和理解的声环境,它取决于人与声环境之间的关系,这个定义可指实际环境或意象环境。
最近国际标准化组织将声景定义为:个体、群体或社区所感知的在给定场景下的声环境。
声景这个词类推于“景观”,其研究范围包括人们愿意和不愿意听到的声音。
在这个领域中,声环境并不是简单地被当作一个可以测量的物理量,而是被视为由一系列蕴涵不同信息的声元素所构成的,具有可感知内容的现象。
根据声音景观的声音特色,可以将其大致划分为基调音、信号音以及标志音三类。
其中,基调音即背景音,带有一定的地域特色和时代特征,如风声、水声、喧闹声等等;信号音也可以称作情报音,向人们传递信号,某种程度上会形成噪声,如警报声、鸣笛声等等;最后的标志音也叫做演出音,一般是人们在某地独特的声音感受,具有最强的地域或时代特征。
2、城市声景城市的声音在一座城市的历史变迁中会发生不同的变化,不同的城市也因地域、文化等等的不同决定了其声音环境的不同。
虽然城市声景还未成为城市研究的主流方向,目前针对城市声景的研究还比较有限,但不容忽视的是,声音也是一座城市的标志。
当我们听到留声机里的天涯歌女会想起上海,就像我们看到东方明珠会想起上海一样,声景也是能够体现城市特色的符号之一。
从功能上说,城市的声音有物理属性、社会属性、文化属性。
声音可以是声波,传递能量,像超声波次声波的应用、城市中噪声的测定等等,这些是物理属性;像交通鸣笛、救护车警车等声音,则在城市里被赋予了社会属性;在歌剧院、音乐厅、电影院里,在方言流淌的摊贩间,声音又拥有了文化属性。
声音的不同属性将声音与城市在不同的领域相关联,创造着不一样的声景。
二、研究意义及价值1、城市声景研究要展开对城市声景的研究,首先要理解城市的时间空间结构。
声景学在园林景观设计中的应用及探讨声景学概述声景学(soundscape)是指一个地区或环境中的声音特征和声音环境的研究和实践。
它不仅关注环境中的自然声音,还关注人造声音和环境中的声音活动。
声景学的概念最早由加拿大作曲家Murray Schafer提出,他在20世纪60年代提出了“声景(soundscape)”这一概念,并主张要将环境中的声音作为独立的音乐体验来对待。
声景学的研究内容涵盖了环境中的声音来源、声音特性、声音传播、声音对人类行为和情感的影响等方面,被广泛应用于城市规划、建筑设计、交通规划、环境保护等领域。
声景学在园林景观设计中的应用1. 自然声音的利用自然声音是园林景观中不可或缺的一部分,如鸟鸣、风声、水流声等,它们不仅为人们提供了愉悦的听觉体验,还可以营造出宁静、和谐的氛围。
声景学可以帮助园林景观设计师更好地理解和利用自然声音的特点,例如选择适合的植被和水体布局来增强自然声音的传播和共鸣效果,从而打造出更加宜人的园林环境。
2. 噪音的控制和处理园林景观设计中常常需要面对来自交通、工程设施和人群活动等方面的噪音干扰。
声景学可以通过声学定位、声音隔离、景观缓冲带等手段来进行噪音控制和处理,减少对园林环境的影响,保持园林的安静和舒适性。
3. 声音艺术的融入声景学将声音视作一种艺术表现形式,可以将声音艺术的元素融入到园林景观设计中,例如通过声音装置、声光秀等方式,为园林增添趣味和活力,提升设计的艺术性和互动性。
4. 空间声学的考量园林景观设计中的空间布局、建筑形态、材料选择等因素都会对声音的传播和共鸣产生影响。
声景学可以帮助设计师进行空间声学的考量,例如通过植被、地形等的布局来改善声音的反射和共鸣效果,创造出更加宜人的声景空间。
声景学在园林景观设计中的应用案例1. 日本京都的庭园日本是声景学在园林景观设计中的典范之一。
京都的庭园以其独特的声景著称,园内的水池、竹林、风铃等元素都被巧妙地利用,创造出宁静、柔美的声景氛围,成为游人赏景、静思的理想场所。
《“境”与“意”_当代城市电影的声音景观构建》篇一“境”与“意”_当代城市电影的声音景观构建一、引言电影作为一种综合性的艺术形式,其中声音的元素占据了不可或缺的地位。
在现代电影创作中,“境”指的是影片中的声画空间与物理空间相融合所构成的场景,而“意”则代表了影片中通过声音传递的情感、内涵以及其深刻意义。
因此,声音在电影中的构建不仅是叙述和描述,更是一种能够触发观众情感共鸣的媒介。
本文将探讨当代城市电影中声音景观的构建方式,并分析其背后的文化与艺术价值。
二、城市电影中的声音景观构建1. 自然与人工的和谐交融城市电影中的声音景观,首先表现在自然与人工环境的和谐交融。
电影中,自然的声音如鸟鸣、风声、水流等与城市的人工噪音如车流、人声、建筑声音等相互交织,形成一种独特的城市节奏。
这种节奏的构建,既体现了城市的繁华与活力,也展示了人与自然和谐共生的理念。
2. 声音的叙事功能在电影中,声音不仅是画面的补充,更是叙事的重要手段。
通过声音的变换、节奏的调整以及音量的控制,电影能够有效地传达情节的发展、角色的心理变化以及故事的内涵。
例如,在紧张的情节中,通过提高音量、加快节奏的方式,能够有效地营造紧张的氛围,使观众产生共鸣。
3. 声音的空间感电影中的声音具有空间感,能够通过不同的音效和声场设计,使观众感受到不同的空间环境。
例如,在表现城市街道的场景中,通过使用低沉的背景音乐和嘈杂的人声车流声,能够使观众感受到城市的喧嚣与繁忙。
而在表现宁静的公园或家中时,则可以通过柔和的音乐和自然的声源,营造出宁静、舒适的氛围。
三、声音景观的文化与艺术价值1. 文化传承与表达城市电影中的声音景观,不仅是技术的体现,更是文化的传承与表达。
通过声音的传递,观众能够感受到不同地域、不同民族的文化特色和历史积淀。
同时,声音也是表达社会现象、时代精神的重要手段。
通过电影中的声音景观,观众可以更加深入地了解社会、认识历史、感受文化。
2. 艺术创作的多样性在电影艺术创作中,声音的运用具有极大的创新性。
园林声景观设计初探随着园林设计的不断发展和进步,园林声景观设计逐渐成为了一个独立的分支。
园林声景观是指通过设计手段,利用声音的特性来创造具有美感和生态价值的园林环境。
本文将通过探讨园林声景观设计的原则、要素及应用场景等方面,对园林声景观设计进行初步探索。
一、园林声景观设计的原则1、生态原则园林声景观设计应注重保护自然生态环境,尽可能地减少对周围环境的干扰和破坏。
在声音设计中,应注重选择与自然环境相融合的声音元素,如流水声、鸟鸣声等,以营造生态和谐的园林环境。
2、美学原则园林声景观设计应遵循美学原则,通过合理的声音搭配和布局,创造出优美动听的声音环境。
声音的设计应与园林的色彩、几何形态等元素相协调,从而增强园林的整体美感。
3、功能原则园林声景观设计应满足人们的不同需求,具备功能原则。
在设计过程中,应根据不同场合和人群需求,选择合适的声音元素和设计方式。
例如,在公园设计中,应注重选择能让人放松心情、减轻压力的声音元素;在商业空间设计中,应注重选择能吸引顾客、提升氛围的声音元素。
二、园林声景观设计的要素1、声音声音是园林声景观设计的核心要素。
在设计中,应根据不同场合和需求,选择合适的声音元素。
例如,在宁静的园林中,应选择柔和、舒缓的声音元素;在活泼的园林中,应选择欢快、节奏感强的声音元素。
2、灯光灯光是园林声景观设计的另一个重要要素。
合理的灯光布局和色彩搭配可以营造出不同的氛围和情感反应。
在声音设计中,可以利用灯光的变化与闪烁,与声音元素相互配合,从而增强园林的趣味性和吸引力。
3、色彩色彩也是园林声景观设计的关键要素之一。
色彩可以影响人们的情感和心理状态,因此在声音设计中,需要考虑色彩的搭配和调和。
例如,暖色调可以带来温馨、舒适的感受,而冷色调则容易让人感到冷静、安心。
4、几何形态几何形态是园林声景观设计的又一重要元素。
不同的几何形态可以带来不同的视觉效果和空间感受。
在声音设计中,可以利用几何形态的变化和特点,创造出独特的声场效果和声音氛围。
《影视声音景观研究探讨_空间与文化的延展》篇一影视声音景观研究探讨_空间与文化的延展一、引言随着影视艺术的不断发展和创新,影视声音景观逐渐成为观众感受和解读影视作品的重要媒介。
它不仅是塑造和展现角色、故事情节、氛围的不可或缺的元素,更是一种独特的艺术表达形式。
在本文中,我们将探讨影视声音景观的创作方法,分析其在空间与文化层面的延展作用。
二、影视声音景观概述影视声音景观是指在影视作品中运用声源、声音空间以及音乐等手段来表现的环境、情境与人物关系的听觉感知系统。
在视觉图像和声波的作用下,声音在时间和空间中交织融合,呈现出独特的声音世界,增强观影的体验感和感受度。
三、空间与文化的融合1. 空间维度影视声音景观的空间感是指声音的来源方向、距离和环绕效果等空间要素的感知。
在创作过程中,通过对声音的空间布局进行精细设计,使观众感受到逼真的空间环境。
此外,不同的空间设计可以带来不同的情感体验,如开放空间与封闭空间的差异会为观众带来开阔与封闭的心理感受。
2. 文化维度文化因素对影视声音景观的影响主要体现在文化内涵和传统音乐元素上。
通过对特定地域或文化的背景音乐进行深入挖掘和运用,可以使影视作品更具文化内涵和民族特色。
此外,传统音乐元素如戏曲、民谣等在影视作品中的运用,可以增强作品的民族性和地域性特征。
四、空间与文化的延展1. 空间延展影视声音景观的空间延展主要体现在声音的立体感和环绕感上。
通过运用现代录音技术和后期制作手段,使声音在多个声道之间流动和切换,营造出逼真的空间效果。
这种立体环绕的声音效果不仅可以增强观影的沉浸感,还可以将观众带入到虚拟的影视世界中。
2. 文化延展文化延展则体现在影视作品对不同地域文化的展示和传播上。
通过运用地方音乐、方言、民间传说等元素,影视作品能够为观众展现丰富的地域文化和历史风貌。
此外,作品所蕴含的价值观念和情感倾向等也会通过声音景观传递给观众,进一步丰富观众的文化体验和认识。
五、影视声音景观创作的挑战与展望1. 挑战在创作过程中,如何将声音与画面完美结合是影视声音景观面临的主要挑战之一。
浅析声景观及其设计方法一、住宅建筑声环境设计要点:1、为居住区、住宅配套修建的停车场、儿童乐园、健身活动场地的位置选择,应避免对住宅产生干扰。
2、在邻近交通干道或其他高噪声环境建造住宅时,应依室外环境噪声状况及卧室、起居室内的允许噪声级的限值设计具有相应隔声性能的建筑围护结构。
3、在确定住宅建筑形体、朝向与平、剖面设计时,应仔细分析各类噪声源可能产生的干扰,并采取适宜的降噪、隔振措施。
4、商住楼内严禁设置迪斯科、练歌房,也不得设置其他高噪声的商住用房。
二、声景概述(一)声景的起源声景最早是由加拿大著名音乐家和作曲家R. Murray Schafer在1960年末提出。
在过去的40多年时间里,声景研究从先污染后治理走向了积极主动地创建舒适的声环境。
景观规划设计中的声景设计,有助于平衡城市中的声音环境,让游人从“被动地听”到“积极地去听去联想”,提高游人的体验,丰富景观感受的多样性。
同时,声景有助于视障人士感受景观。
(二)声景的特点声景所研究的是多个的声音综合而成的整体声音及其所创造的环境,而不是单个声音的量化值。
说明了自然声景的声音组合周期;声景与不同地区的文化背景和价值观有关,带有鲜明的感情成分,有助于表现一个区域的文化特征,例如少数民族的乐曲;声景能够创造空间感,烘托场所感,如教堂和寺庙的钟声、喷泉和瀑布声等,都很自然地界定了空间,强化了特定场所的归属感和认同感。
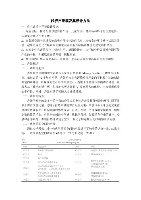
(三)典型景观空间的声级通过实地考察,对一些典型景观空间的声级进行了初步的调查计量,结果表明:一般的景观空间声级在40分贝-75分贝之间(表01)。
三、声景元素的构成与声音分类声景元素分为自然界所产生的各类声音和人工制造的各类声音(表02)。
四、声景的规划设计方法1、借声景观规划设计中的“借声”是借景的一个重要手段。
在中国古典园林中,水声、风声、橹声、渔唱都可作为一种“音画”被借用到园林之中,利用声景引起视觉联想,从而产生更丰富更有层次的美感。
声景研究和声景设计声景研究和声景设计声景是一个在我们生活中常常被忽视的概念,但它在我们的感知和体验中扮演着重要的角色。
声景是指由环境中声音的组合所构成的整体,它包括了环境中的自然声音和人为声音,通过声音的特征和质量,传递给人们关于环境的感知和情感。
声景研究是对声音和环境之间关系的研究。
它涉及声音的产生、传播和接收,还包括人类对声音的感知和体验。
声景研究可以帮助我们理解声音是如何影响我们的情绪、注意力和行为,并且可以为声景设计提供科学依据。
声景设计是通过调整和组织环境中的声音,创造一个有利于人类健康和幸福的声景环境。
声景设计可以应用于不同的场景,如城市规划、建筑设计、室内设计、景观设计等。
它的目标是创造一个音乐性、和谐、舒适和安静的声景环境,提供一个愉悦的感官体验。
声景设计的基本原则包括声学、心理学和人类行为学等方面的知识。
首先,声学方面的原则是关于声音的物理性质和特征。
声音的频率、振幅和时间特征可以通过声音的源和环境的改变来调整。
例如,在城市规划中,通过控制道路的交通流量和涉及测量城市噪音水平的噪音控制措施,可以减少噪音污染,创造一个更宁静和舒适的城市声景。
其次,心理学原则可以帮助我们理解人类对声音的感知和情感反应。
人类具有不同的心理需求和偏好,音乐性、和谐和自然性是常见的声景设计目标。
例如,在医院环境中,研究表明自然声音能够减轻疼痛和焦虑感,因此可以使用自然声音,如鸟鸣、风声、水流声等,来改善医院的声景环境。
最后,人类行为学原则关注声景对人类行为的影响。
声音可以引起人们的注意力、情绪和行为反应。
通过调整声音的特征和环境的设置,可以改变人们的行为。
例如,在学校设计中,通过合适的声景设计可以提高学生的学习效果和专注力。
研究表明,适度的背景音乐可以提高学生的学习动机和注意力,因此在学校室内环境中合理使用背景音乐可以是一个声景设计策略。
声景研究和声景设计的发展可以为社会的可持续发展和人类的生活质量做出重要贡献。
探析中国古典园林中的声景美2019-10-16声⾳是中国古典园林听觉艺术的载体,听觉艺术之所以有如此憾⼈魅⼒在于各种声韵的完美融合。
本⽂从声景的概念⼊⼿,研究分析“天⼈合⼀”的审美思想对声景的影响,从⽽揭⽰中国古典园林中的声景美的构成形式。
中国古典园林之所以有如此之⼤的憾⼈魅⼒,不仅仅是依靠视觉艺术,园林的深意还在于调动起⼈的其它感官功能。
在园林历史传承的过程中,声景成为被我们所丢失⼀部分⽂化,现代园林没有传统园林的辉煌成就成为⼀种缺憾。
重新解读中国古典园林中的声景,从⽽感知园林艺术更为深奥的境界。
声景的概念“Soundscape――声⾳景观”,简称“声景”。
声景研究是⼈居环境科学的⼀个研究领域和应⽤⽅向。
它不仅仅是听觉效果,还包括视觉效果以及⼈的⽣活环境。
声景设计是⾼层次、内在的、综合的,带有很强“责任感”,能动地保护和创造美的声⾳环境的⾏为。
总之,通过对声景的研究,寻找能动地创造美好声景的⽅法,通过有意识地声景决定我们周围的声⾳环境。
另外,Landscape 和 Soundscape 的相互作⽤关系值得深⼊的研究和讨论。
[1]“天⼈合⼀”的审美思想对声景的影响“天⼈合⼀”的审美思想对中国古典园林有着深远的影响,⼏乎贯穿整个中国园林发展的始终,本⽂研究的园林声景也深受影响。
“天⼈合⼀”不是指事物表象的⼀致性,⽽关键在于重视⼈与⾃然、⼈与⼈之间的和谐统⼀关系。
“天⼈合⼀”强调⼈与⾃然的和谐共⽣,当⾃然美与⼈⼯美完美融合为⼀体便能达到共⽣境界。
在这种审美意识的熏染下,融为⼀体的天地万物就是⾃然美,⼈⼯美就是⼈类以巧夺天⼯之法,创造出的宛如天成的风景。
中国古典园林中的声景,是由来⾃⼤⾃然和⼈⼯造就的⾳律与园林美景的完美融合,体现⾃然美与⼈⼯美的和谐统⼀。
声景能够调动⼈们的⾝⼼来感受和观赏园林中的美景。
中国古典园林中的声景,能够引发⼈类情感的颤动来达到“天⼈合⼀”的境界,声景在园林“天⼈合⼀”境界创造的过程中扮演着不可替代的重要的⾓⾊。
《声景研究和声景设计》篇一声景研究及声景设计一、引言声景研究及声景设计,是近年来在环境科学、城市规划、景观设计等领域中备受关注的新兴领域。
它主要研究的是声音与环境的相互关系,以及如何通过设计来优化声音环境,使人们能够更好地感知和体验到声音的美妙与和谐。
本文旨在探讨声景研究的背景及意义,以及声景设计的基本原则和方法。
二、声景研究的背景及意义随着城市化进程的加速,噪音污染问题日益严重,对人们的身心健康产生了不良影响。
声景研究正是为了解决这一问题而产生的。
它通过研究声音与环境的相互关系,了解声音的传播规律和特性,以及声音对人们心理和生理的影响,从而为声景设计提供理论依据。
声景研究的意义在于,它能够帮助我们更好地理解声音环境,提高人们对声音的感知和体验能力。
同时,声景研究也可以为城市规划和景观设计提供有益的参考,优化城市的声音环境,减少噪音污染,提高人们的生活质量。
三、声景设计的基本原则声景设计是在声景研究的基础上,通过设计手段来优化声音环境。
声景设计需要遵循以下基本原则:1. 整体性原则:声景设计需要综合考虑环境、建筑、植被、人流等多种因素,以及声音的传播规律和特性,从整体上优化声音环境。
2. 自然性原则:声景设计应尽可能地保留自然声音,减少人为噪音的干扰,使人们能够更好地感受到自然的声音。
3. 舒适性原则:声景设计的目标是创造一个舒适的声音环境,使人们能够放松身心,享受声音的美妙与和谐。
4. 可持续性原则:声景设计需要考虑到长远的发展,尽可能地采用环保、可持续的材料和技术,减少对环境的破坏。
四、声景设计的方法声景设计的方法主要包括以下几个方面:1. 声音规划:在规划阶段就要考虑到声音环境的问题,制定出合理的声音规划方案。
2. 植被配置:通过合理配置植被,可以吸收和反射声音,从而改善声音环境。
3. 建筑布局:建筑物的布局和形状也会影响声音的传播和反射,因此需要在设计中考虑到这一点。
4. 声音艺术装置:通过安装声音艺术装置,可以创造出特定的声音环境,为人们带来不同的听觉体验。
声景要素在园林景观设计中的运用据研究表明,人对环境认知的85%来自于视觉,10%来自于听觉感官,视觉和听觉构成了我们对外界感知的最重要的二种感官【1】。
因此在人的五官感受中,听觉作为其中一个相当重要的组成部分,它不仅是获取信息的重要途径,同时也是感知园林景观、进行景观审美的重要途径。
声景观不仅包含了实体的声音,还包括了非实在的声音,如历史的声音、记忆中的声音、联想的声音等等。
当然这也是与人的感情色彩相联系,与听者所处的“场景”及所受的外界视觉或听觉刺激有关。
在某种条件下,外界的刺激使得听者对在记忆中留下深刻印象的声音产生联想。
所以园林景观中环境的设计组织起着非常重要的作用。
1、声景的基本概念“声景”(Soundscape)一词最早由芬兰地理学家格拉诺(Granoe)在1929年提出,这个词类推于“景观”(Landscape)。
加拿大音乐家和作曲家谢弗(R. Murray Schafer)于20世纪60年代末首先阐释“声景”(Soundscape)的概念——“the music of theenvironment”,即在自然和环境中,从审美角度和文化角度值得欣赏和记忆的声音【2】。
基于谢弗的思想并通过大量的研究,“世界声景计划”给出了声景的定义:“一种强调个体或社会感知和理解的方式的声音环境”。
这清楚地表明声景是作为一种社会文化事件来理解的,通过声音来理解人们在特定的时代中与环境作用的方式。
因此,有学者建议对声景的认识应从听者、声音和环境三个要素来理解【3】。
2、声景要素的意境营造在古典园林中,声景的营造往往体现了园主人对园林整体意境的营造和追求。
风过松林、雨打芭蕉、流水叮咚、虫呜鸟叫、古寺钟鸣、传统仪式等声音,都能人景,引发人们动心动情,产生无穷的意境遐想,正如黑格尔在《美学》中指出:“声音固然是一种表现和外在现象,但是它这种表现正因为它是外在现象而随生随灭。
耳朵——听到它,它就消失了;所产生的印象就马上刻在心上了;声音的余韵只在灵魂最深处荡漾……图1 图2而在现代景观设计中,由于对环境中的意境营造缺乏关注,常常会忽略人们身在环境中的各种感官体验及内心感受。
“声景作曲”的理念方式及文化特质
作者:师萧霏
来源:《音乐时空》2014年第16期
摘要:音乐是精神文化的重要组成部分,传统的音乐主要是以高音素材作为作曲的材料,“声景作曲”能够有效开拓人的创作思维和创作视野,不仅仅运用了传统的音乐,还侧重使用了自然环境的声响,重点体现了出现代社会的人文价值。
本文探讨了“声景作曲”的理念方式以及它的文化特质,分析了"声景作曲"的社会意识和文化价值。
关键词:声景作曲理念方式文化特质
随着社会经济的发展,人们的生活水平得到了较大的改变,但是由于社会竞争压力的加大,人们需求在精神和心灵方面得到一定的放松,音乐的出现有效的缓解了人们的压力,并一定程度上陶冶的人们的情操。
“声景作曲”是加拿大电子声学作曲家杜勒所提出的,在传统音乐的基础上着重使用了自然环境的声响,它是以纯电子原声音乐的方式呈现的,其实简单来讲“声景作曲”是利用自然环境声响为创作音乐素材的,但是又很巧妙的使用了传统的音乐。
一、“声景作曲”的理念方式
声景指的是一些不总能够听得见的,但是会回来的某些基调声音,或者是不总能被听到但是能不自觉的被听到的声响,这一词最早被解释为在自然和环境中,也就是用耳朵来捕捉的景观。
“声景作曲”是加拿大电子声学作曲家巴利·杜勒[1]提出的,指的是通过电子原声的形式,来识别环境存在的声音和背景,从而让聆听者能够将记忆或者是想象中的景象相联系,也可以说是一种身临其境的感觉。
作曲家将自然以及社会中的声音进行记录和保存,结合之前的经验和对声响模式的认识,从而形成作曲的一种方法,在很大程度上“声景作曲”侧重于发现,有的作曲家甚至利用相关设备构建出人们熟悉的声景元素,利用音乐将人们认识的世界体现或者是还原。
由于使用的声景素材可能跟环境相同,那么就可以指提取其中特别的元素,来创作出更加社会化、艺术化的音乐,创作者必须要遵循以下几个原则,才能够构建出真实的人们所认识的世界。
首先,作曲家必须要针对听众的心理语境以及生活环境中的一些声响材料,来制定音乐,以完整的体现出音乐的价值。
第二,作曲家可以适当的根据作品的需求对声景材料进行改造,但是一定要保证听众能够听出声景材料[2],或者是要保持听众对原材料的认识度。
第三,作曲家创作出来的曲子,应该具有一定的价值,能够增加听众对所处世界的认识,甚至是影响到听众的日常的知觉习惯。
第四,创作出来的音乐需要拥有积极向上的成分,或者是现实和;理想的成分,可以允许作曲家使用声景素材,从而影响音乐作品的各个层面。
其实这些原则也就是要求作曲者不仅仅要贴合实际生活中的声景素材,还应该具有较好的正能量,积极的引导人们的日常生活和理想,“声景作曲”必须要保证作品具有一定的价值,那么才能够很好的体现出它的文化价值[3]。
二、“声景作曲”体现的文化特质
在创作“声景”作品时,创作者需要利用周围世界的声音作为基本的材料,这一作品是利用声音创作而成的,那么也就表示必须要依赖科技和技术,或者是聆听的环境和生态心理等方面,那么所有的“声景作曲”都将会以一种重新组合的形象展示出来,但是仍利用自然环境中的声音作为合成器。
如果没有录音以及电讯传播等电子科技的存在,那么也就不可能创作出作品,我们甚至可以说“声景作曲”是电子艺术的一部分。
随着社会经济的发展,社会音乐艺术的题材范围也在逐渐的扩大,在我们的生活的自然界中,任何一种声音都可以被认为是“声景作曲”的素材,那么就可以创作出更多的作品,但是必须要保证作品的重点放在思想内涵和社会文化的互动上,如果作品不具有创作的精神,而是盲目的追求形式的新颖,那么“声景作曲”也就仅仅停留在科学技术层面,作品也就不具有一定的艺术价值,甚至会导致作品没有价值。
声景内容在很大程度上都体现出了社会意识,以及文化价值,创作者将我们日常生活中的各种声音,利用合理的创作手法将其纳入创作内容,在听者欣赏之后成为人们共同的记忆,“声景作曲”的出现有效的将生活和艺术之间的距离缩小了,甚至是打破了两者之间的僵局。
也就是说优秀的声景作品能够有效的改变传统的日常生活和沟通方式,我们可以举例来探讨“声景作曲”的文化特质。
例如:台湾作曲家吴金黛等人利用五年的时间创作出的《森林狂想曲》[4],他们深入到台湾的森林中,对鸟类、虫类、溪流以及动物等自然声景进行录音,将这些录音进行了一系列的创意制作,使自然的声音和音乐的节奏巧妙的结合。
在这部作品中,森林中的声音,动物的声音以及乐器模拟的声音等相结合,充分的体现出了“声景作曲”的文化特质,更重要的就是体现了社会意识和文化价值,也一定程度的改变了人们对于森林的态度,甚至是对动物的态度,很好的促进了人与自然之间的和谐相处。
三、结语
总而言之,“声景作曲”不仅可以丰富创作者的创作灵感,还能够丰富聆听着的感知力,甚至具有激发人们关注自身生活环境,或者是关注生活中一些声音的可能,能够有效营造出一种和谐而平衡的社会生态环境。
不仅如此,“声景作曲”还能加强起聆听者保护自然环境的意识,从而促进人与自然和谐相处。
参考文献:
[1]阮俊宇.网络音乐的创作和传播艺术特征解析[J].长春大学学报,2014,(03).
[2]王建民.谱民族新韵抒中华情怀——《第一二胡狂想曲》创作回顾与回想[J].人民音乐,2014,(03).
[3]徐婧.坚守调性立足传统——以《纪念交响曲》中的帕萨卡利亚为例解析鲍元恺的音乐创作[J].音乐创作,2014,(04).
[4]符译文.再谈音乐创作的继承与创新——以巴托克《第三弦乐四重奏》与利盖蒂《第一弦乐四重奏》对比分析为例[J].音乐创作,2014,(04).。