恶性负载识别器使用说明
- 格式:doc
- 大小:478.00 KB
- 文档页数:17
操作图示
8.附右图
核准:DSF 审核:DFS 2014年4月28日制表:SDF 7.电子负载保养,依日常保养表,维护规定处理。
电子负载操作说明书
操作说明图片说明文件编号:QA-SOP-009
版本:A0页次:1/1设定测试规格及测试 设定模式
开机电源开关 1.打开电源开关(ON )
3.根据需求设定工作模式:定电流工作模式(CC ),定功率工作模式(CP ),定电阻工作模式(CR )。
电池测试及判定
4.根据测试需求设定测试规格 如:设置功率模式负载功率为30W ,首先按P-set 键,然后按数字键"3""0"".""0"来输入电流,接下来按I-set 键来确认。
在按ESC 键退回。
利用旋转来设置,按下P-set 键,
直接旋转,电流值将相应改变,开始光标在LCD 上显示值的最后一位,可通过在旋转按钮左右键移动光标,再旋转按钮改变旋该位5.将电池置于安全装置上,红线夹子接电池
正极,黑线夹子接电池负极,按I-set 键来进入放电电流大小设定状态,输入脑残体电流值,按“ENT ”键确认后再按“ON/OFF"键进入电池放电状态。
放电电流大小发制造商规格的最大放电电流强制放电。
再观看显示窗确认安全放电后取出电池,进行结果判定。
关闭电源
6.关闭电源
测试线与INPUT 端连接
2.将测试电线连接至INPUT 端。
电源开关 INPUT 端接口 设定模式
设定规格 Set 功能键 旋转和功上排:实际电流值
下排:实际输入功率值 关闭电流
电池测试及判定。
EBD-M03+ Mini电子负载(用户使用说明书)发布日期 2017-01-011.功能概述1.1 电池容量测试用于镍氢、镍铬、锂电、铅酸等各类电池(组)的放电和容量测试。
1.2 移动电源测试用于移动电源的放电和容量测试。
1.3 电源性能测试用于各类直流电源的性能测试和老化。
2. 规格参数3. 接线方式3.1 测试接口放电模式:A+、A-分别连接到被测对象的正极和负极,作为放电电流的连接通道,另外V+、V-也分别用独立的2根导线连接到被测对象的正极和负极,作为测量电压的连接通道。
这样测量的时候通过四线制连接,可以消除导线带来的测量误差,提高测试精度。
电流表模式:M+ A-串联在被测回路,测量回路电流。
V+V-接被测对象,测量电压。
3.2 电脑联机测试仪通过MicroUSB数据线联机。
3.3 输入电源:通过MicroUSB联机口供电。
4.显示与设置4.1 按键测试仪有1个编码旋钮,具有左旋、右旋和按键功能。
4.2 测试显示测试模式时可以显示电压、电流、容量(指示灯亮红色)和能量(指示灯亮绿色),旋转旋钮切换显示内容。
电压显示:0.00V与00.0V自动切换。
电流显示:0.00A。
容量显示:0000与00.00自动切换,当显示0000时以mAh为单位,显示00.00时以Ah为单位。
能量显示:0000与00.00自动切换,当显示0000时以mWh为单位,显示00.00时以Wh为单位。
在测试模式时短按旋钮启动测试(指示灯闪烁),再按一次则停止测试。
长按旋钮2秒可进入设置界面(与PC端软件连接后此功能被禁用)。
4.3 设置显示设置模式时,当前被设置的数字闪动,短按设置旋钮可以切换设置的数字位置,旋转旋钮可以调整具体数值。
第一步设置放电电流(0.00A),可以依次设每一位数字。
第二步设置终止电压(0.00V与00.0V自动进位),当被测电压低于此值时放电自动停止。
设置值超出范围后自动限制到相应值。
设置完成后长按设置旋钮返回运行模式。
DDS3102-S1 使用说明书1.概述DDS3102-S1型单相预付费装置是威胜信息技术股份有限公司研制生产的智能型高科技产品,本产品符合GB/T17215.321-2008和DL/T 614-2007等标准,采用先进微电子技术及SMT生产工艺制造。
该产品可测量电压、电流、有功功率和功率因数等电网参数和用电数据,外型小巧美观、性能稳定,支持RS-485方式通信组网。
2.技术参数2.1 主要技术参数2.23. 主要功能3.1 测量功能本产品能测量并计算有功正、反向和组合有功用电数据;单位:kWh,分辨率为2位小数。
能测量电压、电流,有功功率以及功率因数等电网参数;有功功率:有效值,显示4位小数,单位为kW;电压:有效值,显示1位小数,单位为伏;电流:有效值,显示3位小数,单位为安;功率因数:显示3位小数。
3.2 通信功能本产品具有一个RS-485接口,用户可从通信接口抄读测量数据,通信协议符合DL/T 645-2007规范。
波特率可设(9600、4800、2400、1200bps),出厂默认设置为2400bps。
当通信口成功接收到一帧数据,LCD将显示通信标志“”。
3.3 报警功能电池欠压和功率反向时分别有液晶报警提示符。
跳闸报警:产品内部继电器跳闸时,黄色LED指示灯点亮。
3.4 阀控功能(选配)产品可选配阀控功能,内置高可靠性磁保持继电器,支持远程拉合闸控制,包括拉闸、合闸、保电和保电解除等命令。
3.5远程预付费功能产品出厂默认为远程模式,当接受到开户命令时,自动转为本地模式。
3.6 恶性负载识别功能采用独家核心算法,自动识别恶性负载,并自动进行拉闸,以保证用电安全。
每天允许恶性负载跳闸次数限制可设,未超过跳闸次数限制的恶性负载跳闸,跳闸后在一定时间(可设)后自动合闸,超过跳闸次数限制的恶性负载跳闸,本产品不再自动合闸,需发送远程命令进行合闸。
注:须选配阀控才具备恶性负载功能。
4.显示值后,密码被锁,4.2.1 循环显示显示数据停留一定时间(该时间可设置)后,自动切换到下一屏的显示,默认设置如下表所示:循环显示项目列表4.2.2统错误显示产品运行过程中,若检测到产品故障类异常,自动循环显示将停止,液晶显示屏持续显示出错代5.安装及调试产品安装按图2进行,并且在接线后将端盖铅封。
电子负载仪使用培训教材(PRODIGIT 3310C/3310D)制作:朱湘元审核:核准:2009年6月9日电子负载仪前后面板功能介绍245678910111213161514171819202122 31电子负载仪前后面板功能介绍1.MODE键与CC(固定电流)、CR(固定电阻)、CV(固定电压)、CP(固定功率)之指示灯;2.STORE---设定存储键;3.测试功能设定键区域;4.手动测试及自动测试按键区;5.Vsense ---电压检知输入BNC连接器、;6.BANK---测试档位切换键;7.测试档位数码显示器;8.电源开关;9.Imonitor电流监视输出BNC连接器;10.前后面散热窗口;11.DC INPUT负极“-”黑色接线端;12.DC INPUT正极“+”红色接线端;电子负载仪前后面板功能介绍13.SETTING功能设定区;14.参数微粗调设定区;15.电压、电流测试输出5位显示器;16.后面板风扇散热窗口;17.类比信号设定输入端;18.AC电源输入端;19.AC输入电压档位切换;20.GPIB控制器(REMOTE CONTROLLER);21.RS-232连接端口;22.GPIB程序连接端口;电子负载仪使用步骤及方法电子负载仪使用测量步骤如下:1.打开电源开关(打开电源后面板LED灯,七段显示器全部亮起及风扇全速运转约3秒之后LED灯全灭,最后七段显示器最终显示应为“01”);2.选择待测试的模式(MODE:CC、CV、CR、CP);3.参照所选则的测试模式进行其它参数设定并按STOE键进行储存;4.设定完手动测试步骤后进行自动编程设定(同时按下3、4键进入);5.检查并确认自动测试编程步骤的正确性;6.紧密连接待测试物的正、负极接线端子(正、负极线不能接反,且连接过程中不能带电操作,否则有可能损坏内部元件!);7.将待测试的产品放入测试治具进行开机测试(半成品应先接待测物,再拨开关通电测试;组立及成品测试则先将AC输入端进行通电后在接负载仪上测试母座);8.当负载仪5位输出显示器上显示电压或电流时,同时按住3、4键准备自动测试;9.按下测试1键(START))运行自动测试;10.测试完毕后自动跳至初始第一步骤,测试档位同时显示GO即为良品、显示NG即为不良品(也有可能是未测试完成已将产品断电!测试过程中严禁拔产品);11.当测试过程中不小心按到储存键(STORE)或重复按到退出2键(EXIT) 时,可将电源开关立即关闭20秒后再开机,待程序显示正常后再按照第7步进行测试;电子负载仪保养及环境要求一、保养(1)、该电子负载仪是由半导体,精密元件等集成组成,必须小心操作及储存;(2)、清洁时必须用柔软的布进行清洁;(3)、外部及内部都可以用螺丝刀取下;二、环境要求(1)、操作温度:0℃±40℃;(2)、额定使用温度:20℃-30℃;电子负载仪使用注意事项一、仪器设置1、远离长时间日光直射的地方,和太热或者温度过高的房间;2、操作最高的温度为40 ℃;二、放置及其它1、在搬运的过程中请注意轻拿轻放;2、不要用东西敲击外壳;3.本负载仪所使用之AC INPUT电源可分为以上四种,请依该地使用电压,将本测试仪器后板电压选择开关切换在正确的位置上;当欲插上电源线时,务必确定输入之AC电源与后板切换电源的标示是一样,且保险丝也要变换,下表为使用之电压及其所使用之保险丝规格;0.5A FAST200V~240V 220V 1A FAST 100V~120V 110V保险丝使用范围中心值电子负载仪使用注意事项4、本机的正常操作是AC电源,在该选择电压范围内,如该地之电源非常不稳定则会有可能造成本机动作不确实或异常动作,因此请用适当的设备转成适用的电源,如电源稳压器(UPS电源)等;5、如长时间不使用请用原包装再存放。
电子负载使用手册简介该使用手册旨在提供关于电子负载的基本操作指南和常见问题解答。
电子负载是一种用于模拟电子设备在真实负载条件下的性能和行为的测试工具。
本手册将介绍电子负载的基本原理、操作步骤和注意事项。
基本原理电子负载通过电流和电压模拟负载来测试电子设备的性能。
它能够模拟不同负载条件下的电流和电压变化,并测量电子设备在这些条件下的响应。
操作步骤1. 连接电子负载和电子设备:首先,确保电子负载和电子设备断电。
然后,使用合适的电缆将电子负载与电子设备连接。
2. 设置负载参数:根据需要,设置电子负载的电流和电压参数。
确保所设置的参数符合测试要求,并小心调整以避免过载。
3. 启动测试:打开电子负载的电源开关,并启动测试。
记录电子设备在不同负载条件下的电流和电压变化。
4. 分析测试结果:根据记录的数据,分析电子设备在不同负载条件下的性能和响应。
如果需要,可以进行进一步的测试或调整负载参数。
5. 关闭电子负载:测试完成后,先关闭电子负载,再断开与电子设备的连接。
确保所有设备都处于安全状态。
常见问题解答以下是一些常见问题的解答:1. 为什么需要使用电子负载?电子负载可以模拟真实负载条件下的电流和电压变化,从而测试电子设备在不同负载条件下的性能。
它可以帮助工程师评估电子设备的稳定性和响应能力。
2. 如何避免过载?在设置负载参数时,要仔细考虑电子设备的额定电流和电压范围,并确保所设置的参数不会超过这些范围。
另外,要根据测试需求适当调整负载参数,并定期监测电流和电压的变化。
3. 如何分析测试结果?分析测试结果时,可以比较不同负载条件下的电流和电压变化,以评估电子设备的性能和响应。
另外,可以使用数据分析工具对记录的数据进行进一步处理和解释。
结论本使用手册提供了关于电子负载的基本操作指南和常见问题解答。
使用者应按照操作步骤进行测试,并注意遵守安全操作规程。
如果有进一步的问题或需要更详细的信息,请参考电子负载的用户手册或咨询相关专业人士。
GAC LSM672负荷分配模块说明书LSM672说明LSM672负荷分配模块与其它专用组件一起装在发电机组控制屏内,该单元安装在不防碍冷却空气自然流通的地方,该单元有三个大负载的电阻,每个电阻消耗的功率高达6.25瓦。
接线电线连接见接线图。
电线的大小取决于分配模块接线端可能有的最大电流,端子T~12的电流可高达5安,其余端子小于50毫安(继电器触头除外,该处电流高达10安)端子N是“wye”组合发电机组的三相电压的中性连接点。
端字1~6接三相输入电压,根据发电机的电压,选择其中三个适合的端子,见说明书第2页。
警告:端子N和1~6有高压,操作(运转)时端子盖必须盖好!端子7~12接来自5安培变压器的三相输入电压。
仪表板(操纵板)交流器(CT)的伏安足够大,可进行串联连接。
负荷分配模块的交流器(CT)的负载为每相6.25VA,这是增加控制屏设备和交流器线路的负载额。
注意,一般交流器接到端子8、10、12时要经总工程师批准。
端子13和14是并车电缆连接端子,能把所有负载分配模块连在一起,必须注意它们的极性,如果这些电缆长度超过1米,则必须屏蔽,且屏蔽要在端子23处接地。
所用的继电器接触器必须适合最低电流值,小于1毫安(干接触时)。
端子15是负荷分配模块的输出端接到调速器的端子,如果连接电缆长度超过1米,则必须屏蔽,且屏蔽在端子23处接地。
端子16为正向功率复位(FORWARD POWER RESET)端子,把一个常开的按钮开关接到一个位于调速器上的+10伏的直流电源,当开关接零时,会使正向功率继电器自动复位到断开状态(OFF)。
把端子16接到电池负极可打开监测器。
正向功率监测器有程序控制开关点通到端子16。
在端子16与电池负极(端子23)之间连接一个1兆欧的电阻,可把原100%开(ON)40%关(OFF)的设定转换到85%开(ON)和5%关(OFF)的设定。
若要更多的程序设定请咨询GAC公司获取帮助。
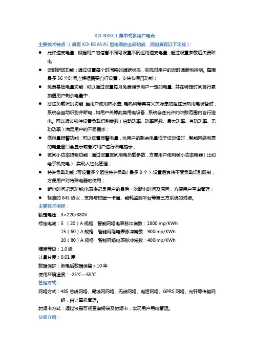
KD-BASC1集中式多用户电表主要技术特点:(具有KD-BSASA1型电表的全部功能,同时具有以下功能):●允许透支电量:根据用户的信誉不同可设置不同运用透支电量,超过设置参数后欠费断电;●定时断送功能:通过设置每个时间段的通断状态,实现对用户的定时通断电控制。
每周最多56个时间点根据需要自行设置,支持节假日功能;●免费基础电量功能:可以通过设置每月免费赠予用户一定的电量,并在特定时间自行累加值用户剩余电量中;●恶性负载识别功能:当用户使用热水壶、电热风等具有火灾隐患的阻性发热用电设备时,系统会自动识别并断电,如用户关掉此类用电设备,系统会在允许的次数范围内自行送电。
可以通过软件设置负载识别参数(启动功率、功率因数、最大功率、有功功率、无功功率)满足用户的不同需求;●低电量报警功能:可以设置报警电量,当用户的剩余电量低于设定值时,智能网络电表的电量窗口会显示或者对用户进行断电提示;●夜间小功率限制功能:通过设置夜间用电负载参数,方便用户使用微小功率电器(比如给手机充电),实现人性化管理;●特许负载功能:可设置多个阻性特许负载(最多8个),设置后其将不受负载识别限制,方便用户对特殊电器的使用;●断电时间记录功能:电表将记录用户的最后一次断电时间及原因,方便用户查询管理;●标准的645协议,支持与校园一卡通、能耗监测平台等第三方系统的对接。
主要技术指标:额定电压:3×220/380V标定电流:5 (20)A规格智能网络电表脉冲常数:1800imp/KWh15(60)A规格智能网络电表脉冲常数:900imp/KWh20(80)A规格智能网络电表脉冲常数:400imp/KWh精度等级:1.0级计量分度:0.01度数据保护:断电后数据保留>10年使用环境温度:-25℃—55℃管理方式:网络方式:485总线网络、局域网网络、无线网络、电话网络、GPRS网络、光钎等传输网络,由计算机管理。
射频卡方式:通过液晶可视查询终端及射频卡,实现用户用电管理。
电源负载仪使用说明
一、主要功能
用于给电源提供轻量负载,通过指示灯了解电源各电压值是否有输出,并可使用配合万用表测试输出的电压值。
避免因损坏的电源烧毁主板。
二、使用说明
1、将电源插入对应插座(兼容20/24Pin),注意方向,切勿接反,如下图:
2、如果电源性能正常,此时负载仪的“+5VSB”指示灯应长亮,使用万用表的黑表接“GND”焊盘,红表接“+5VSB”焊盘,应有5V左右的数值。
如下图
3、使用跳线帽短接如下两个针脚,如下图:(插上跳线帽即启动电源,拔掉表示关闭电源)
4、启动电源后,如果电源性能正常,负载仪上所有指示灯应长亮。
注意:如果是20针电源,其中“+12VB”指示灯不亮(24针电源才会亮)。
目前新款电源因未设计“-5V”白色连线,会存在“-5V”指示灯不亮的现象。
(从左往右数第五颗指示灯)
万用表放到直流电压档,万用表黑表笔放到GND焊盘上,红表笔依次放到其它焊盘上,如下图:(注:“PG”灯不用设计焊盘)
各电压值均允许波动范围内,如下表:
三、ATX电源电压值说明
+5VSB——实现休眠唤醒、远程开机和键盘开机等功能
+3.3V——芯片组、SDRAM DIMM、PCI/AGP 卡、多功能芯片
+5V——磁盘驱动器逻辑板、SIMM、PCI/AGP 卡、多功能芯片
+12V——马达、稳压器(高输出)
-5V——只是接到ISA总线的B5引脚,以便于各种ISA 卡都可以使用,基本淘汰了
-12V——部份通信电路作为偏流,
PWR_OK——通过Power_Good信号的存在表明电源处于正常的工作水平
电源连接器针脚对应如下图:。
设备操作指导书文件编码:INVT-LAB-ZDS-22DC 电子负载操作指导书拟 制:____葛广远 ____ 日 期:2010.08.16_ 审 核:___________________日 期:__________ 批 准:___________________日 期:__________设备操作指导书英威腾电气股份有限公司实验室文件编码: INVT-LAB-ZDS-22版 本:V1.0 密 级:机 密生效日期:2008.05 页 数:12 页更改信息登记表文件名称:DC电子负载操作指导书文件编码: INVT-LAB-ZDS-22版本更改原因更改说明更改人更改时间V1.0 拟制新规范葛广远评审会签区:人员签名意见日期目录1、适用范围 (4)2、负载模块技术指标 (4)3、设备的前面板组成 (6)4、电子负载的工作模式 (7)模式 (7)4.2.CR模式 (9)4.3.CV模式 (9)5、电子负载的保护特性 (10)6、操作指导 (10)6.1.连接被测电源 (10)6.2.选择通道 (11)6.3.设置工作模式 (11)DC电子负载操作指导书1、适用范围本操作指导书仅适用于Chroma 6310系列DC电子负载,其主要是用来指导操作人员正确操作该仪器进行开关电源测试。
2、负载模块技术指标负载模块的性能指标如下:3、设备的前面板组成各功能键含义:CHAN:通道选择键。
通过此键选择需要设置的通道,主机框面板上对应的通道指示灯会亮。
通道配置如上图所示。
MODE:模式选择键。
通过此键选择被选通道的工作模式。
PROG:程序组选择键。
通过此键选择存储在EEPROM内的已设置好的测试程序。
CLEAR:清除键。
通过此键清除误键入的数值。
RECALL:调出文件键。
通过此键调出存储在EEPROM内的各通道的设置。
EEPROM可存储101个设置文件,用户可设置1~100号文件,101号文件是出厂默认设置。
SAVE:保存设置文件键。
目录第一章、概论 (3)1.1 整体说明 (3)1.2 3310C 系列电子负载之特性 (8)1.3 附件 (8)1.4 规格 (9)1.5 系统方块图 (11)第二章、装机 (12)2.1 装入及拔出3310C 系列电子负载 (13)2.2 电子负载模组的操作流程 (14)第三章、操作 (15)3.1 操作说明 (16)3.2 3310C 系列电子负载模组的起始设定参数 (23)3.3 负载输入连接器与连接引线之考虑事项 (24)3.4 负载电流粗调、微调,增量及减量调整 (25)3.5 Imonitor (输出) (27)3.6 保护特性 (28)第四章、应用 (29)4.1 本地电压检知连接法 (29)4.2 远地电压检知连接法 (30)4.3 固定电流模式(C.C. mode)的应用 (31)4.4 固定电阻模式(C.R. mode)的应用 (33)4.5 固定电压模式(C.V. mode)的应用 (34)4.6 固定功率模式(C.P. mode)的应用 (35)4.7 多组输出之电源供应器与电子负载之连接 (36)4.8 并联操作 (37)图形图1.1 3310C 0-60V / 0-30A 150W 电子负载功率曲线图 (3)图1.2 3311C 0-60V/0-60A 300W 电子负载功率曲线图 (3)图1.3 3312C 0-250V/0-10A 300W 电子负载功率曲线图 (4)图1.4 3314C 0-500V/0-5A 200W 电子负载功率曲线图 (4)图1.5 3315C 0-60V/0-15A 75W 电子负载功率曲线图 (4)图1.6 固定电流模式特性图 (5)图1.7 固定电阻模式特性图 (5)图1.8 固定电压模式特性图 (6)图1.9 固定功率模式特性图 (6)图1.10 动态负载模式特性图 (7)图1.11 3310C 系列电子负载之方块图 (11)图2.1 负载输入连接器与固定镙丝 (12)图2.2 电子负载装入及拔出 (13)图2.3 3310C 系列电子负载操作流程图 (14)图3.1 前面板图 (15)图3.2 典型的3310C 系列电子负载连接方式 (21)图3.3 负载电流之类比设定输入 (22)图4.1 本地/远地电压检知连接图 (29)图4.2 远地电压检知连接图 (30)图4.3 固定电流操作模式之应用 (31)图4.4 动态负载电流 (32)图4.5 固定电阻操作模式之应用 (33)图4.6 固定电压操作模式之应用 (34)图4.7 固定功率操作模式之应用 (35)图4.8 多组输出电源供应器与电子负载之连接图 (36)图4.9 电子负载多组并联之连接图 (37)表格表1.1 3310C 系列电子负载规格表 (9)表1.1 3310C 系列电子负载规格表(续) (10)表3.1 3310C 起始状态设定 (23)表3.2 3311C 起始状态设定 (23)表3.3 3312C 起始状态设定 (23)表3.4 3314C 起始状态设定 (24)表3.5 3315C 起始状态设定 (24)表3.6 负载电流按键粗调/微调及不同档位之解析度 (266)精品第一章、 概论1.1 整体说明3310C 系列电子负载是用来测试估估直流电源供应器之规格特性,蓄电池之寿命特性以及电子元件之规格等用途。
电子负载仪指导书一、引言电子负载仪是一种用于模拟负载特性并测试电源设备的仪器。
它广泛应用于电子产品开发、电源测试、电源负载和电源稳定性等领域。
本指导书旨在向用户提供电子负载仪的使用说明,帮助用户正确、安全地操作电子负载仪。
二、产品概述电子负载仪是一种能够吸收电源产品输出的能量,并以电阻方式模拟负载特性的测试设备。
它可以测试电源设备在不同负载条件下的输出特性,包括输出电压、电流、功率等。
电子负载仪通常具有多种工作模式和功能,如恒阻模式、恒功率模式、动态模式等。
三、安全事项1. 在操作或维修电子负载仪前,请确保设备已断电且电源线已拔掉插座。
2. 请勿将电子负载仪用于超出其额定负载能力的电源设备测试,以免损坏设备或导致安全风险。
3. 在使用电子负载仪时,请注意相关的安全操作规程,包括但不限于电源接线正确、接地保护等。
4. 如果发现电子负载仪存在异常或故障,请立即停止使用,并联系售后服务部门进行维修处理。
四、操作步骤1. 连接电源和电子负载仪:将电源线的插头插入电子负载仪的电源插座,并将电源线插头的另一端插入可靠的电源插座。
2. 连接被测电源设备和电子负载仪:根据被测电源设备的输出端口类型,选取合适的连接线,并插入电子负载仪的输入端口。
3. 设置电子负载仪参数:根据测试需要,设置电子负载仪的工作模式、负载电流、负载电压等参数。
4. 启动电子负载仪:按下电子负载仪的启动按钮或开关,使其开始工作。
5. 监测测试结果:通过电子负载仪的显示屏或连接到计算机的软件监测被测电源设备在不同负载条件下的输出情况。
6. 停止测试:在测试完成后,通过按下电子负载仪的停止按钮或开关,停止电子负载仪的工作。
7. 断开连接:先将电源线的插头从电源插座拔出,再将连接线从电子负载仪和被测电源设备上分别拔出。
五、常见问题解答1. 电子负载仪工作时发热是否正常?答:电子负载仪在工作过程中会有一定的发热现象,这是正常的。
但如果发热过多,表明设备可能存在故障,建议立即停止使用,并联系售后服务部门进行维修。
1 / 17下载文档可编辑 数字型恶性负载识别器 随着校园用电器的增多和普及,校园用电安全隐患和浪费成为校园管理者急需解决的问题,如何才能解决好这些问题,特别是学生宿舍安全用电的隐患问题,如超负荷用电和使用发热电器时,如何实现自动判断、自动控制(自动断电供电),自动侦查安全用电等问题的解决。近年来,多采取限电器(限制用电负荷容量)的办法加以解决,该方案在实际应用中暴露出许多不足:对大功率的发热电器尚能控制,但同时也限制了安全的大功率电器的使用,如饮水机,对小功率发热电器却无法控制等问题,比如最容易引起火灾的电热毯。我公司根据高校的实际情况,提出了智能用电管理解决方案。该方案的应用将极大地提高用电管理的合理性、实用性和可视性。因此进一步减少了校方的管理量,提高了控制能力,降低了校方的管理难度。 真正数字型智能恶性负载识别器必须能够实现连续数字给定、可视化和智能化以及人性化管理,实现贴近大众化需求的适用产品,哈尔滨盈联公司经过多年努力和市场调研,充分听取了部分高校有关部门的建议,开发研制出以下具有独具特色和适用功能的数字型智能恶性负载识别器,摈弃了以往负载识别器功能上的不足和存在破解的漏洞,真正的解决了学生公寓管理所面对的难题。
典型用户名单: 黑龙江科技学院、黑龙江工程学院、北京大学、徐州师范大学、天津机电职业学院、沈阳师范大学、福建音乐学院、长沙外国语学院、2 / 17下载文档可编辑
四川工商职业学院、江西信息技术职业学院、华东师范大学教育发展中心、河南理工大学(实验安装一层) 公司网站资料查询 数字型恶性负载识别器型号: YQ3000-I、YQ3000-II、YQ6000-I、YQ6000-II、 YQ9000-I、YQ9000-II 数字3000、6000、9000为总功率调整范围 I型:集中安装型 II型:分户安装型 数字型恶性负载识别器基本功能: 1、 阻性负载识别功能:最高精度控制30W左右的阻性负载,有效控制电热毯、热得快、电热杯、电饭煲等违规电器的使用,阻性负载控制精度范围根据用户需求及用电环境现场30-3000W或至6000W数字连续给定. 2、 别精度误差≤2% 3、系统具有多时段设置用电设备运用模式:部分院校有24小时供电设备,可以让学生在夜间只有电风扇或卫生间照明能够使用,而禁止学生用电脑通宵上网影响其他同学休息等。 4、 按作息时间分时段定时控制电源供电输出:避免人为手动或采用时间继电器控制大交流接触器出现噪音干扰 5、 时间校准功能:避免出现不同时供电和断电情况发生 6、 识别器具有多路学习功能:可对饮水机、热水器、打印机等3 / 17下载文档可编辑
进行多路学习后进行使用,既要识别误差外的违章电器,又要确保放行区内学习过的产品正常使用 7、 识别器具有状态学习功能:部分院校学生宿舍是双回路,如不想改变原有线路而解决该回路单一用电设备使用并不被学生盗用,状态学习后,只允许该用电设备正常工作状态使用,其他设备禁用 8、 根据宿舍用电环境及外网供电电压变化情况,现场可调整功率因数误差、功率百分比误差和阻值例外误差 9、 总功率控制:根据宿舍楼宇线路老化情况和用户需求现场给予调整 10、 超限功率设置:大的阻性负载特性发生非线性变化依然能够准确判断,根据需求自行设定范围 11、 防止半波整流破解功能:防止学生通过半波整流进行破解 12、 继电器保护设置:避免学生恶意损坏继电器,断电后恢复供电时间采用一次比一次延长的供电方式,减少电工班维护量 13、 自动供电功能:超值非法阻性负载介入,系统自动断电,拔掉违章负载,自动恢复供电 14、 阻性负载控制精度内,不超过总功率控制范围,确保计算机、电子日光灯、空调、打印机等用电设备稳定使用 15、常规控制参数给定能够进行批量设置 4 / 17下载文档可编辑
16、可视化人机界面:总功率、电压、电流、功率因数上位机可视 17、违章断电报警参数查询功能:查询当前违规状态报警用电参数,大致分析出学生使用什么类型违章电器 18、在有效距离范围内可以进行网络化管理功能 数字型恶性负载识别器的安装(根据标识)
1、 上图为YQ30-1为集中安装型(注:此型号需要外加开关电源供电。),适合集中安装在配电柜中,后有安装卡槽,可卡入安装滑道。上边四个端子分别为:IN—220V进火、OUT—220V火线输入、两个N为零线。下边端子为弱电端子分别为:+12V-接开关电源的+12V、GND接开关电源的GND“地”、A和B是通信端口,分别对应RS232转485通信器上的A\B。 S 5 / 17下载文档可编辑
2、 上图为YQ30-II型无需外加开关电源供电,适合分户安装,左图识别器端子为别:IN—220V进火、OUT—220V火线输入、两个N为零线、A和B是通信端口,分别对应RS232转485通信器上的A\B。右图识别器两端带安装固定孔,适应多种安装需要,红线—220V进火、黄线—220V火线输入、黑线为零线、S接口为通信接口。 模拟型恶性负载识别器安装与使用说明 产品功能: 1、阻性负载控制范围用户根据自己实际情况可30—3000W调整 2、判断时间和恢复供电时速度快,判断准确。 3、 对半波整流具有防破解功能 4、 不影响计算机、电子日光灯等的正常使用 5、 电源工作指示,维护检查方便,正常工作绿灯亮、违规断 电时为红灯亮 6、 防阻燃外壳 7、 安装方便:通过安装耳固定,按照标识连接电源线即可 8、 判断误差小于等于5% 6 / 17下载文档可编辑
9、 自身功率小于等于1W 10、 辅助输出方式:继电器输出
上图为实物图, 红线—220V进火、黄线—220V火线输出、黑线为零线,通电正常时为绿灯亮、违规断电时为红灯亮。 数字型恶性负载识别器上位机软件控制和各项功能 一、 主界面介绍 7 / 17下载文档可编辑 1、 发送命令窗口,为出厂调试产品时使用,用户不须使用。 2、 地址:设置识别器的地址,每个识别器出厂时统一默认地址,通过此设置可改变识别器地址,在此处填写数字编号点击下方“设备地址设定”即可完成设定(注:在识别器联网时识别器地址具有唯一性)。 3、 地址栏后面为设置与通信器通信的端口号,默认为COM1,不同的计算机端口号不一样,可通过打开电脑设备管理器的方法查询端口号(如下图) 8 / 17下载文档可编辑
4、 通讯波特率默认为2400,用户无需修改。 5、 通讯修复是用来处理通讯意外情况,如:点击“提交”时无应答可按此键进行修复。 6、 复位键、DEBUG,两个键都为出厂调试时使用,用户不须使用。 二、 命令类型选项 1、 设定误差参数选项,在左侧功能栏,会显示相应参数设置: 9 / 17下载文档可编辑
(1) 功率因数误差0.025为常数不用修改; (2) 阻值例外功率误差为5—25,默认值为20,可小范围调整学习功能的功率误差。 (3) 启动最大允许功率默认设置为240w,不用修改。 (4) 阻性负载功率因数为0.965,此设置为识别器判断用电器是否是阻性负载的依据; (5) 状态例外功率误差为60,是学习功能中状态学习的功率误差。 (设置好以上参数点提交键完成操作) 2、 设定系统参数选项 10 / 17下载文档可编辑
(1) 最大电流设置是设置识别器充许通过的最大电流(注:此识别器充许通过最大电流为15A)。 (2) 最大有功功率是设置识别器充许通过的最大总功率默认值为3000W(不同型号总功率不同)。 (3) 最大单个阻性负载是设置识别器充许接入的阻性负载最大功率,些值可根据用户需求调整。 (4) 合格功率因数是设置所有接入识别器的设备阻性功率必须小于这个数,如果大于这个数,而且还超过了最大单个阻性负载设置的参数,满足以上两个参数,就会断电(学习过的负载除外不包括在判断之内)。(一般不用修改) (5) 断电初始延时时间为识别器断电后恢复供电时间。 11 / 17下载文档可编辑
3、 设定判断参数 (1) 单个负载最大功率:此设置为单次接入识别器负载的最大功率,如:默认值是600W,此时插入大于600W用电器就会断电,如在使用空调的时候,把此数值调到大于空调总功率的20%。 (2) 功率百分比误差为设定学习功能中阻值学习的功率误差,默认值为10%。 (3) 启动充许功率因数是常数,一般不用修改。 4、 设定时间 12 / 17下载文档可编辑
此选项点“提交”后的结果是把电脑时间与识别器同步。 5、 设定分时参数
此设置为设定某一时间段内充许通过的特定负载共能设定12个时间段,此时合格有功功率为,所设时间段内的总功率;此时合格功率因13 / 17下载文档可编辑
数设置只在所设定的时间段内有效。 6、 查询报警参数
此功能可以查询到上次违规阻性载功率,详细见上图。 7、 查询当前状态 14 / 17下载文档可编辑
此功能可查询当前用电的总功率、电压、电流、功率因数,详细见图。 8、 系统校准:
出厂已校准;用户请勿自校准,会影响设备判断的准确性。 如需重新校准,只点“交流电压增益校准”即可。