通信机房防雷简介
- 格式:pptx
- 大小:726.23 KB
- 文档页数:83
机房网络防雷介绍引言在科技发展的今天,计算机网络在社会的各个领域都得到广泛的应用。
随着计算机元件的制造水平的不断提高,其耐压、过流能力逐代下降。
虽然应用了新的抗干扰措施,但都主要是针对电网过电压和低能量的电磁干扰的,对雷电这样的高能量所造成的过电压的防护还非常薄弱。
因此,因雷击而造成的损坏机房设备的恶性事故成了机房的主要灾害之一,这就使得对机房进行防雷十分必要了。
一般来说,雷电对网络机房设备造成的损坏有两种情况:一是雷电流直击在建筑物上;二是击在电力线或信号线上,通过电缆及光缆进入室内,损坏设备。
因此,我们就需要从这两方面进行考虑防雷措施。
1、对于直接击在建筑物上的雷电的预防1. 1首先我们要考虑机房的选址。
从防雷角度来说,主要考虑以下几个方面:①避开易发水灾的地方②避开低温、潮湿、落雷区频发区③不要设在建筑物的高层或地下室、供水设备的下层或隔壁④要避开有鼠害的地方,防止老鼠咬坏绝缘层,引起短路1. 2雷电击中机房时的有关计算当机房的接闪装置遭到雷击时,雷电流以1/2~1/20的光速流过接闪器、引下线及接地装置,在其周围形成一个变化的电场和磁场。
由法拉第电磁感应知识可知,这将在引下线周围的电气的接触不良处和开口处产生巨大的感应电动势。
具体如图1(省略,麻烦)。
引下线上任一点B的电位为:Ub=LoH( di/dt)+iR+ir其中Lo为单位长度引下线的电感;H为任一点B距接地体的高度;di/dt为电流陡度;I为电流幅值;R为接地电阻值;r为接闪器及引下线的电阻值。
当Lo=1。
67μH·m-1;i=100KA;di/dt=100KA×(2.6μs)-1;H=10m;R=10Ω;r=0Ω时,可算出Ub=1641KV当雷击在接闪器上时,在引下线附近有一孤立的导线P上将有感应过电压Uj,其值Uj=(UB·Cbp)/(Cbp+Cpo);经化简后可用下式求得Uj:Uj=0.2·[1n(1000/a)/2]·di/dt -1 -1当a=5m;di/dt=100KA×(2.6μs)时,Uj=36.9KV·m若是在引下线附近的开口处,将有电磁感应过电压Ud,Ud=M·di/dt=[0.2·c·1n[(a+b)/a]]di/dt, 当a=b=1m,c=10m;di/dt=100KA/2.6μs时,Ud=53.3KV上述的Uj和Ud都在几十千伏以上,机房内的计算机设备都不能承受的。
数据机房防雷措施浅析一、前言在这个数字化时代,数据已经成为了企业发展不可或缺的重要资源,因而数据安全备受关注,基础设施建设也呼之欲出。
随着雷电天气频繁发生,雷击数据机房等通讯设施已经成为数据安全的一大隐患。
为了保证数据机房的正常运行和数据的安全,必须建立一套科学有效的防雷措施。
二、数据机房防雷措施的必要性近些年,雷电灾害频频发生,而数据机房作为企业数据中心的重要组成部分,其安全性也是非常重要的。
一旦数据机房被雷电击中,不仅会对企业数据造成损失,还会对企业未来的运营产生非常大的影响。
根据国家质量监督检验检疫总局的数据,我国每年因雷电造成的经济损失高达数亿。
由此可见,雷击事件是非常严重的,因此加强企业数据机房的防雷措施就是非常必要的。
三、数据机房防雷措施的原理数据机房的防雷工作,就是要对电磁场进行有效的控制,保证在雷电天气来临时,设备不受影响,避免数据丢失或硬件损坏。
如何控制电磁场呢?实际上,防雷措施就是通过电磁场的屏蔽和接地保护来达到控制的目的。
(1)电磁屏蔽电磁屏蔽利用的是电磁波在进入金属材料时会受到阻碍的特性。
在数据机房中,一般采用金属材料作为机房的壁障,以屏蔽外部电磁波的干扰和噪声。
在保证电磁波的屏蔽效果的同时,还要保证机房内的通风、温度等环境的正常运作。
(2)接地保护接地保护的目的是把雷击电流及时地释放到地面上去,从而避免雷击对设备造成损坏。
在数据机房中,将设备的金属外壳接地可以避免外界的电场和磁场对设备的干扰,进而实现有效的接地保护。
四、数据机房防雷措施的具体应用1、深入调查机房的周边环境,采取适当的地面引入措施。
2、隔离设备,在机房入口设置屏蔽设备,禁止非授权人员随意进入机房。
3、在机房内部设备的供电线路和信号线路上采用防雷钳。
4、设备接地完好,防止火花电弧,特别是在设备拆卸或更换时。
5、机房应全天候监测,一旦发现雷手雷击,立即采取应急措施。
汇总:1、有效地安装避雷针在机房附近安装避雷针有助于分散雷电能量,减少雷击次数,并保护周围商家和居民免受雷击伤害。
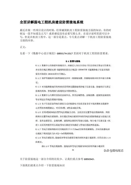
全面讲解弱电工程机房建设防雷接地系统最近在做一些项目设计的时候,经常碰到机房工程防雷接地方面的知识,有的时候这一段不知道怎么写?或者感觉没有必要写那么多,在设计说明里面可以少写,但是在机房工程中,这一部分是重点,今天重点讲解一下机房工程防雷接地方面的内容。
正文:先看一下《数据中心设计规范》GB50174-2017里面对于机房工程的防雷要求。
关于防雷接地这一部分介绍的比较少。
让我们重点参考GB50343。
下面我们就重点介绍一下防雷接地知识一、机房防雷接地系统简介随着通信技术、计算机网络技术的飞速发展,计算机和网络越来越深入人们生活和工作中,同时也预示着数字化、信息化时代的来临。
这些微电子网络设备的普遍应用,使得防雷的问题显得越来越重要。
由于微电子设备具有高密度、高速度、低电压、和低功耗等特性,这就使其对各种诸如雷电过电压、电力系统操作过电压、静电放电、电磁辐射等电磁干扰非常敏感。
如果防护措施不力,随时随地可能遭受重大损失。
值得我们关注的是雷电不仅仅破坏系统设备,更为重要的是使系统的通讯中断、工作停顿、声誉受损,其间接损失无法估量。
二、机房防雷的必要性雷击可以产生不同的破坏形式,国际电工委员会已将雷电灾害称为“电子时代的一大公害”,雷击、感应雷击、电源尖波等瞬间过电压已成为破坏电子设备的罪魁祸首。
从大量的通信设备雷击事例中分析,专家们认为:由雷电感应和雷电波侵入造成的雷电电磁脉冲(LEMP)是机房设备损坏的主要原因。
为此采取的防范原则是“整体防御、综合治理、多重保护”。
力争将其产生的危害降低到最低点。
三、机房防雷接地系统设计(1)、防雷设计防雷接地系统是弱电精密设备及机房保护的重要子系统,主要保障设备的高可靠性,防止雷电的危害。
中心机房是一个设备价值非常高的场所,一旦发生雷击事故,将会造成难以估量的经济损失和社会影响,根据GB50057—94《建筑物防雷设计规范》和IEC61024-1-1标准的有关规定,中心机房的防雷等级应定为二类标准设计。
以我给的标题写文档,最低1503字,要求以Markdown 文本格式输出,不要带图片,标题为:机房防雷设计方案# 机房防雷设计方案## 1. 引言机房作为存放计算机设备和服务器等重要设备的地方,保障其运行与安全是至关重要的。
其中,雷电是机房设备的主要威胁之一。
雷电可能会导致设备损坏、数据丢失以及停机等问题,因此,为了保障机房的安全运行,必须采取一系列的防雷措施。
本文档将介绍机房的防雷设计方案。
## 2. 防雷设备选择为了有效地防止雷电对机房设备的损害,我们需要选择适当的防雷设备。
以下是目前常用的防雷设备:1. 避雷针:避雷针是一种常见的防雷设备,能够吸引雷电并将其引导到大地中,以保护机房设备。
在机房的建设过程中,需要在机房屋顶选择合适的位置安装避雷针。
2. 雷电保护器:雷电保护器是一种电气设备,具有快速响应和高耐电压能力。
它能够检测雷电活动并迅速接地,以保护机房设备免受雷击。
在机房的主电源进线处和重要电路上,需要配置适当的雷电保护器。
3. 防雷接地系统:防雷接地系统是机房防雷的重要组成部分。
通过将机房设备与地面进行可靠的接地连接,有效地将雷电引导到地下,以保护设备的安全运行。
在机房建设过程中,需要专门设计、建设和维护防雷接地系统。
根据机房的具体情况和实际需求,我们可以选择合适的防雷设备进行组合使用,以提高机房的防雷能力。
## 3. 机房建筑设计在机房的建筑设计中,应考虑以下几个方面来提高其防雷能力:1. 建筑高度:机房的建筑高度应考虑避雷针的安装高度要求,以确保避雷针能够有效地吸引和引导雷电。
一般来说,建筑高度应超过附近的建筑物和树木,避免成为雷电击中的目标。
2. 机房结构:机房的结构应选择能够抵御雷电攻击的材料和设计。
例如,使用金属屋顶和钢筋混凝土墙壁等能够有效地承受雷电击中的冲击。
3. 路径规划:机房周围的道路和人行道等应尽量避免设置在机房上方,以减少雷电击中的可能性。
同时,机房周围的草地和树木等应适当修剪,避免成为雷电击中的导体。
通信基站及机房防雷设计【摘要】通信基站大多建于地势高处,成为雷击高发点,因此通信基站及机房防雷十分重要。
本文分析了雷击对铁路信号造成的危害和雷电侵入信号设备的主要途径,并对通信基站及机房防雷设计要点进行概述。
【关键词】通信基站;防雷;信号一、雷击对铁路信号造成的危害(一)直击雷直击雷是雷击危害最主要的一种形式,由于直击雷是带电的云层对大地上的某一点发生猛烈的放电现象,所以它的破坏力十分巨大,若不能迅速将其泻放入大地,将导致放电通道内交通信号灯控制系统摧毁,影响铁路交通安全。
(二)雷电波侵入雷电不直接放电在交通灯和设备本身,而是对布放在外部的线缆放电。
线缆上的雷电波或过电压几乎以光速沿着电缆线路扩散,侵入并危及室内电子设备和自动化控制等各个系统。
因此,往往在听到雷声之前,我们的电子设备、控制系统等可能已经损坏。
(三)感应过电压雷击在设备设施或线路的附近发生,或闪电不直接对地放电,只在云层与云层之间发生放电现象。
闪电释放电荷,并在电源和数据传输线路及金属管道金属支架上感应生成过电压。
雷击放电于具有避雷设施的建筑物时,雷电波沿着建筑物顶部接闪器,避雷带、避雷线、避雷网或避雷针、引下线泄放到大地的过程中,会在引下线周围形成强大的瞬变磁场,轻则造成电子设备受到干扰,数据丢失,产生误动作或暂时瘫痪,严重时可引起元器件击穿及电路板烧毁,使整个系统陷于瘫痪。
二、雷电侵入信号设备的主要途径(一)由交流电源侵入雷电冲击波侵入高压电线路传至高压变压器,若未装设避雷器或其失效,容易侵入低压设备。
(二)轨道电路轨道电路用钢轨作为传输线,它一般高出地面,容易遭雷击。
(三)由电缆侵入铁路信号的室内、室外设备通过电缆连接起来,雷电从电缆侵入,并传输至室内设备。
三、通信基站及机房防雷设计(一)供电系统防雷设计基站供电线路及传输线大多采用架空明线敷设,容易产生电磁耦合至线路形成雷击。
低压电缆进入基站机房埋地长度≥15m,具有金属铠装层或穿钢管电缆,金属屏蔽层就近与变压器地网和机房地网连通。
通信设施的避雷措施一、通信设施的防雷措施通常来说,避免建筑物及设备遭受雷击的方式大致有四种:①疏导,即将雷云中的电荷通过引线疏导至大地,避免直接雷击或感应雷击电流流经建筑物或通信设备,从而使建筑物或通信设备免受雷击。
②隔离,即将雷电所产生的过电压和被保护物隔离开来从而避免雷击。
③等位,即将铁塔地、天馈线地、设备工作地、建筑物的公共地等置于等电位上。
④中和,即释放出异性电荷和雷云中的电荷进行中和,从而阻止雷电的形成。
根据以上的四种避雷方法,具体到一个通信工程的防雷电过电压来说,其主要的措施有以下几种方法。
1、外部防护外部防护主要采用避雷针(避雷网、避雷线和避雷带)和接地装置(接地线、地极)来加以防护。
其保护原理是:当雷云放电接近地面时,它使地面的电场发生畸变,在避雷针(避雷线)顶部形成局部电场强度畸变,以影响雷电先导入电的发展方向,引导雷电向避雷针(避雷线)放电,再通过接地引下线、接地装置将雷电流引入大地,从而使被保护物免受雷击,这是人们长期实践证明的防直击雷的有效方法。
然而,被动放电式避雷针存在反应速度差、保护的范围小以及导通量小等不足。
根据现代通信发展的要求,避雷针应选择提前放电主动式的防雷装置,并且应该从30°、45°、60°等不同角度考虑,以做到对各种雷击的防护,增大保护范围,增加导通量。
建筑物的所有外露金属构件(管道)都应与防雷网(避雷线或避雷带)连接良好。
(1)安装避雷针或接地装置的要求①避雷针应当装在高于天线尖端数米,避雷针与天线之间应有一定的间隔,以防止由于避雷针的存在而损坏天线的辐射图形影响通信效果。
一般的做法是避雷针成为天线塔体的主杆,通信天钱却装在避雷针外线大约1、5个波长以外。
②避雷地线的直流通路的电阻要求足够低,一般为10-50Ω,由于雷电浪涌电流较大,频谱较宽且持续时间短,因此要求必须有尽量小的电感量。
③接地引入线长度应不大于30米,其材料应采用热镀锌扁钢或铜排,截面积应不小于40mm4mm。
通信机房防雷接地保护技术研究通信机房是一个高度集成的系统,需要保护其设备和数据免受气象灾害的影响,其中一个非常重要的措施是防雷接地保护。
防雷接地保护技术的主要目的是将可能发生的雷击电流释放到地面,从而保护机房设备和人员的安全。
本文将介绍通信机房防雷接地保护技术的研究现状和应用措施。
1. 接地保护标准为了确保通信机房的安全性和可靠性,必须遵守国家的接地保护标准。
我国电力系统和电气设备的接地标准主要包括以下两个:(1)GB 50057-2010 《建筑物电气设计标准》。
该标准规定了建筑物的接地方法和接地电阻的限定值。
2. 防雷接地保护技术的发展随着科学技术的不断进步,防雷接地保护技术也在不断发展。
以下是一些主要的技术发展:(1)接地网设计接地网是建筑物内的一个重要的防雷接地保护部分,可以有效地抵抗直接雷击。
接地网的设计应考虑到不同地面土壤的特性、消除电位差的情况以及附近的建筑物。
设备接地是建筑物内另一个重要的防雷接地保护部分。
正确的设备接地设计可以确保系统的可靠性和安全性。
设备接地的设计应包括设备的接地电阻、接地线的截面和长度等。
(3)避雷针避雷针是一种常用的防雷接地技术,主要作用是吸收由雷击产生的电流,从而保护建筑物。
避雷针的设计应考虑到附近的建筑物和环境条件。
(4)接地栅接地栅是一种新型的防雷接地技术,可以提高接地效率和保护工程的可靠性。
接地栅的设计应根据土壤和周围环境条件进行。
1. 建立完整的接地系统通信机房的防雷接地保护措施应包括接地系统的建立。
该系统应根据建筑物的规模、地理位置、周围环境条件和建筑物用途来设计。
接地系统的建设应确保接地电阻值符合规范要求,接地电阻的检测应定期进行。
2. 合理布局机房设备通信机房内的设备应怎样布局,是影响接地保护效果的一个关键因素。
设备的放置和位置应符合机房设计的要求以及规范要求。
3. 选择合适的避雷设备避雷针、接地栅等是通信机房常用的防雷接地设备。
在选择这些设备时应根据建筑物的规模、周围环境条件以及其他因素来进行选择,并且要确保符合相关的规范标准。
汇报人:日期:contents •网络机房防雷方案介绍•网络机房防雷方案的设计•网络机房防雷方案的实施•网络机房防雷方案的检测与维护•网络机房防雷方案的效果评估•网络机房防雷方案的总结与展望目录01网络机房防雷方案介绍雷电对网络机房的影响030201网络机房防雷的必要性维护通信畅通提升网络机房整体防护水平保障设备安全目标通过采取一系列防雷措施,确保网络机房及其内部设备在雷电环境下能够安全、稳定地运行。
原则综合防护、层层设防、优化设计、经济合理、运行可靠。
在方案设计时,应充分考虑直接雷击、感应雷击、地电位反击等多种情况,采取相应的防护措施,同时要兼顾设备的性能与成本,确保方案的可行性和经济性。
网络机房防雷方案的目标与原则02网络机房防雷方案的设计直击雷防护设计屏蔽措施电涌保护器雷电感应防护设计浪涌保护器电源滤波器雷电浪涌防护设计03网络机房防雷方案的实施维护与检测定期对防直击雷设施进行检查和维护,发现损坏或老化及时进行更换或维修,确保其有效性。
直击雷防护设施的安装与维护接闪器的选择与安装选择合适的接闪器,如避雷针、避雷带等,并根据建筑物的特点进行合理布局,确保能够有效地接引雷电电流。
引下线的设置选择合适的引下线材料和规格,并按照规定的间距和线路布局进行安装,确保雷电电流能够被有效地引入地下。
接地装置的埋设选择合适的接地装置材料和规格,并按照规定的深度和施工要求进行埋设,确保接地电阻符合要求,保障雷电电流能够被有效地导入大地。
雷电感应防护设备的配置与检测在机房的电源入口处安装电源防雷器,将雷电过电压、过电流泄放入地,保障电源系统的安全。
电源防雷器的安装网络防雷器的配置信号防雷器的应用检测与维护在网络交换机、服务器等网络设备前配置网络防雷器,防止雷电感应对网络设备的冲击和损坏。
在关键信号线路上配置信号防雷器,如RS485、RS232等接口,防止雷电感应对信号的干扰和破坏。
定期对防雷电感应设施进行检查和维护,发现异常及时进行处理,确保其有效性。
通信设备防雷的重要性及措施解析通信设备在现代社会中扮演着重要的角色,其正常运行对于人们的生活和工作具有至关重要的影响。
雷击是影响通信设备正常运行的常见问题之一,因此通信设备的防雷工作显得尤为重要。
本文将详细分析通信设备防雷的重要性,以及相关的措施。
通信设备防雷的重要性主要体现在以下几个方面:通信设备受到雷击可能导致设备的损坏甚至瘫痪。
雷电通过大气传导或者设备外壳等路径进入通信设备内部,可能对其电子元件、线路等造成直接的破坏。
设备的损坏会导致通信中断或者信号质量下降,给用户带来不便和经济损失。
通信设备受到雷击可能危及人身安全。
雷电是一种高能量天然现象,可以引发严重的火灾、爆炸等事故。
如果通信设备没有有效的防雷措施,雷击可能引起设备的起火或者爆炸,对人员造成伤害,甚至威胁到人们的生命安全。
通信设备受到雷击可能对通信网络的稳定性和可靠性产生影响。
通信网络是一个复杂的系统,设备之间相互连接,如果其中一个设备受到雷击,可能导致整个网络的中断。
特别是对于一些关键的通信设备,如通信基站、交换机等,其不可替代性使得其防雷工作尤为重要。
为了确保通信设备的正常运行和人身安全,需要采取一系列的防雷措施。
其中一些常见的措施包括:对于通信设备的电源线路和通信线路,需要进行良好的接地处理。
接地是通信设备防雷的基础,可以将设备电流有效地排除到地下,降低雷击对设备的影响。
接地措施包括设置良好的接地线路和接地装置,确保接地电阻不超过规定的范围。
对于通信设备的室外部分,应该设置避雷装置。
避雷装置可以将雷电引导到安全的地方,减少对设备的直接打击。
针对通信基站的避雷装置可以设置在天线、机房、设备外壳等关键位置,确保雷电通过避雷装置迅速排除。
还可以采取一些辅助的措施来提高通信设备的防雷能力。
对于通信设备的电磁屏蔽措施可以减少雷电对设备的干扰;安装防雷保护器可以提供额外的保护;定期检测和维护设备,及时发现和处理潜在的防雷问题等。
通信设备防雷的重要性不言而喻。
通信设备防雷的重要性及措施解析引言:随着科技的不断发展和普及,通信设备在我们日常生活和工作中扮演着越来越重要的角色。
无论是在家庭、企事业单位、还是公共场所,通信设备都是我们与外界沟通交流的重要工具。
而雷击是通信设备面临的一项严峻威胁。
通信设备防雷至关重要,不仅可以保护设备的正常运行,也可以确保人身和财产的安全。
本文旨在探讨通信设备防雷的重要性,并提供相关的防雷措施。
一、通信设备防雷的重要性1. 保护设备安全:雷击是通信设备最常见的灾害之一。
一次雷击可以破坏设备的整体结构,导致设备的损坏甚至毁坏。
设备的损坏不仅会导致通信中断,还可能造成数据丢失,影响正常工作和生活。
通信设备防雷对设备的安全和正常运行至关重要。
2. 保障人身和财产安全:雷击不仅对设备本身造成威胁,还会对人身和财产安全带来风险。
在家庭中,雷击可能导致电视机、电脑等设备的损坏,还可能引发火灾等安全事故。
而在企事业单位和公共场所,雷击可能会对工作人员和用户的安全带来威胁,甚至造成人员伤亡。
通信设备防雷对于保护人身和财产安全非常重要。
二、通信设备防雷的措施为了有效防止雷击对通信设备的威胁,下面将介绍几种常见的防雷措施。
1. 外部防雷措施(1)接地:接地是常见且重要的防雷措施。
通过铺设大面积的接地网以将雷电引入地下,将雷电能量迅速消散。
通信设备应通过合适的设备和方法进行接地,确保雷电能够迅速与地下接触,以保护设备的安全。
(2)避雷针:避雷针是一种将雷电引入地下的设施。
它通常位于建筑物的高处,能够吸引和接收雷电,并将其传导到地下。
在通信设备周围安装避雷针可以有效地减轻雷击对设备的威胁。
2. 内部防雷措施(1)防雷装置:在通信设备内部安装防雷设备可以提供额外的保护。
这些设备可以检测到雷电的存在并迅速采取行动,例如断开电源或将雷电引入地下。
防雷装置可以减轻雷击对设备的损害,保护设备的安全。
(2)防雷接地引线:通信设备内部的电子元器件对雷击特别敏感。
通信设备防雷的重要性及措施解析通信设备的防雷工作对于保障通信系统的正常运行具有重要意义。
在雷电活跃的地区,对通信设备进行防雷工作是非常必要的。
本文将从通信设备防雷的重要性以及具体的防雷措施两个方面进行分析。
通信设备防雷工作的重要性体现在以下几个方面。
1. 保障通信系统的稳定运行。
雷电活跃的气候条件下,雷击现象可能对通信系统造成直接或间接的损害。
雷电可能通过电力线路、信号线路等途径进入通信设备,导致设备故障、数据丢失、通信中断等问题。
通过进行防雷工作,可以降低这些风险,保障通信系统的稳定运行。
2. 保护设备和人员的安全。
雷击过程中产生的电磁脉冲和过电压可能对设备和人员造成危害。
在雷击事件中,人员接触电压过高可能导致人身伤亡,在没有防护措施的情况下,设备可能被损坏或烧毁。
防雷工作对于设备和人员的安全至关重要。
3. 降低维修成本。
设备受到雷击损坏后,需要进行维修和更换。
维修费用以及设备停机带来的损失都将增加通信运营商的成本。
通过进行防雷工作,可以降低设备的损坏率,减少维修成本和停机时间。
接下来,我们将介绍一些常见的通信设备防雷措施。
1. 配备避雷针/避雷带。
安装避雷针或避雷带是最常见的防雷措施之一。
通过将避雷针或避雷带安装在通信设备附近的建筑物上,可以将雷电引向地下,减少其对设备的危害。
2. 架设避雷网。
避雷网的作用是分散雷电的能量,降低雷击的冲击力。
可以在通信设备附近架设避雷网来保护设备。
3. 外部设备接地。
将设备的金属外壳或外部设备的金属框架接地可以提高设备的防雷能力。
接地线应连接到接地体,确保接地导电性良好。
4. 定期检查维护。
通信设备的防雷措施需要定期检查和维护。
检查避雷针的安装状态、避雷网的完整性以及接地系统的可靠性等。
5. 使用可靠的设备和材料。
选择可靠的通信设备和防雷材料对于防雷工作至关重要。
应遵循相关的国家或行业标准,选择符合要求的设备和材料。
通信设备防雷工作的重要性不可忽视。
做好防雷工作可以保障通信系统的稳定运行、设备和人员的安全,降低维修成本。
浅析变电站通信机房防雷方案随着互联网的高速发展,整个社会都处于一个高速数据传输的时代,电力系统也不例外。
在电力系统中,变电站扮演着一个至关重要的角色,变电站通信机房防雷也显得尤为重要。
本文主要讨论变电站通信机房防雷方案的相关问题。
一、变电站通信机房防雷的必要性对于任何一个变电站而言,通信机房都是一个相当重要的部分。
无论是对站内的控制和监测工作,还是对站外的网络互联,通信机房都具有至关重要的作用。
在这样一个高科技时代,任何一个电力生产站都离不开网络,而网络本身就存在着雷击的风险。
因此,为了保护通信机房中的设备和数据,防雷方案必须得到合理的安排和实施。
二、变电站通信机房防雷的目标1、抵御雷击。
防雷方案的首要目的就是要抵御雷击。
对于通信机房而言,一次雷击可能会导致设备被摧毁,数据丢失或者网络中断,直接影响到电力系统的稳定运行。
2、电场控制。
在电场强的地区,可能会产生介质击穿现象,导致设备失灵或烧毁。
防雷方案应该通过合理的电场控制来避免这种现象的产生。
3、电磁兼容性。
在通信机房中,设备非常多,包括计算机、交换机、路由器等各种设备。
这些设备本身就会产生一定的电磁波,如果没有合理的地线、屏蔽措施,就会导致设备之间的互相干扰,影响整个电力系统的正常运行。
因此,防雷方案必须考虑到电磁兼容性的问题。
三、变电站通信机房防雷方案1、外部防雷。
首先,变电站外部的防雷是整个防雷方案的第一道防线。
因此,变电站建设时应该得到合理的规划。
首先,应该避免建在多雷区域,其次,应该采用金属杆接地和接地网等措施来增强建筑的抗雷击能力。
同时,在变电站的周围应该加装避雷针,以便尽早将雷电反射回地面,减少对建筑物的伤害。
2、内部防雷。
做好外部防雷固然很重要,但是内部防雷同样不可忽视。
在变电站的通信机房中,还需要进行屏蔽处理、接地处理、过电压保护处理等措施,以确保通信机房的设备和数据安全。
同时,通信机房中的设备密度非常大,处理的数据量也很大,因此应该在通信机房的规划和设计中,考虑到这些因素,设计出高效、易于操作和维护的通信机房。