氯霉素及分析方法
- 格式:doc
- 大小:879.50 KB
- 文档页数:7
水质抗生素检测标准
1.范围
2.本标准规定了水质抗生素的检测方法及判定标准,适用于地表水、地下水、
生活污水和工业废水中抗生素的检测。
3.原理
4.本方法采用高效液相色谱-质谱联用技术,通过液相色谱分离抗生素,再经
质谱检测器进行定量分析。
5.试剂和材料
3.1 试剂:甲醇、乙腈、甲酸、氨水、磷酸、柠檬酸缓冲液(0.01mol/L,pH3.0)。
3.2 抗生素标准品:磺胺类、喹诺酮类、四环素类、大环内酯类、氯霉素类等。
6.样品处理
4.1 采集水样时,用玻璃瓶或聚乙烯瓶采集,加入一定量的乙腈作为内标物。
4.2 样品用甲醇进行液液萃取,再用缓冲液稀释。
7.分析步骤
5.1 液相色谱条件:色谱柱C18反相色谱柱,流动相为乙腈和0.1%甲酸水溶液,梯度洗脱,流速为0.3mL/min。
5.2 质谱条件:电喷雾离子源(ESI),正离子模式,多反应监测(MRM)模式检测。
8.结果计算
9.根据目标抗生素的保留时间和特征离子对进行定性和定量分析,计算各抗
生素的浓度。
10.精密度和准确度
7.1 精密度:相对标准偏差(RSD)小于10%。
7.2 准确度:加标回收率在70%~120%之间。
11.注意事项
8.1 采集水样时,避免污染。
8.2 使用液相色谱-质谱联用技术时,应注意仪器的维护和保养,确保实验结果的准确性。
实验一苯及其衍生物的紫外吸收光谱的测绘及溶剂对紫外吸收光谱的影响一、目的要求1.了解不同的助色团对苯的紫外吸收光谱的影响。
2.观察溶剂极性对丁酮、异亚丙基丙酮的吸收光谱以及pH 对苯酚的吸收光谱的影响。
3.学习并掌握紫外可见分光光度计的使用方法。
二、实验原理具有不饱和结构的有机化合物,特别是芳香族化合物,在紫外区(200~ 400nm)有特征吸收,为鉴定有机化合物提供了有用的信息。
方法是比较未知物与纯的已知化合物在相同条件(溶剂、浓度、pH 值、温度等)下绘制的吸收光谱,或将未知物的紫外光谱与标准谱图(如Sadtler紫外光谱图)比较,如果两者一致,说明至少它们的生色团和分子母核是相同的。
E1带、E2带和B带是苯环上三个共轭体系中的的π→π*跃迁产生的,E1带和E2带属强吸收带,在230~270nm范围内的B带属弱吸收带,其吸收峰常随苯环上取代基的不同而发生位移。
影响有机化合物的紫外吸收光谱的因素有:内因(共轭效应、空间位阻、助色效应)和外因(溶剂的极性和酸碱性)。
溶剂的极性和酸碱性不仅影响待测物质吸收波长的移动,还影响吸收峰吸收强度和它的形状。
三、仪器紫外可见分光光度计(自动扫描型)石英吸收池容量瓶(10 mL,5 mL)吸量管(1 mL,0.1 mL)四、试剂苯、乙醇、氯仿、丁酮、异亚丙基丙酮、正庚烷(均为A.R)苯的正庚烷溶液(以1︰250比例混合而成)、甲苯的正庚烷溶液(以1︰250比例混合而成)0.3 mg ·mL-1苯酚的乙醇溶液、0.3 mg ·mL-1苯酚的正庚烷溶液、0.4 mg ·mL-1苯酚的水溶液、0.8 mg ·mL-1苯甲酸的正庚烷溶液、0.8 mg ·mL-1苯甲酸的乙醇溶液、0.3 mg ·mL-1 苯乙酮的正庚烷溶液、0.3 mg ·mL-1苯乙酮的乙醇溶液异亚丙基丙酮分别用水、甲醇、正庚烷配成浓度为0.4 mg ·mL-1的溶液五、实验步骤1.苯及其一取代物的吸收光谱的测绘在五只5 mL容量瓶中分别加入0.50 mL苯、甲苯、苯乙酮、苯酚、苯甲酸的正庚烷溶液,用正庚烷稀释至刻度,摇匀。
酶标免疫分析定量检测氯霉素残留试剂盒。
德国R-Biopharm公司制造(中文翻译件仅供参考,以试剂盒内附的英文原件为准.)简介RIDASCREEN Chloramphenicol(产品编号R1501)竞争酶标免疫法定量测定牛奶,肉类及鸡蛋中的氯霉素残留。
试剂盒中包括了所有检测用的试剂。
该试剂盒有96个试验孔包括标准试验,如果进行定量分析,必须有微孔板酶标仪。
检测下限:尿液中50ppt虾及鱼肉50ppt牛奶中:150 ppt肉类中: 100ppt1. 用途RIDASCREEN chloramphenicol竞争酶标免疫法定量测定牛奶,尿液,虾肉,鱼肉,肉类及鸡蛋中的氯霉素残留。
2.概要(略)3.测定原理测定的基础是抗原抗体反应。
微孔板包被有针对兔IgG(氯霉素抗体)的羊抗体。
加入氯霉素抗体,氯霉素酶标记物,标准或样品溶液。
游离氯霉素与氯霉素酶标记物竞争氯霉素抗体,同时氯霉素抗体与羊抗体连接。
没有连接的酶标记物在洗涤步骤中被除去。
将酶基质(过氧化尿素)和发色剂(四甲基联苯胺)加入到孔中并且孵育。
结合的酶标记物将无色的发色剂转化为蓝色的产物。
加入反应停止液后使颜色由蓝转变为黄色。
在450nm处测量(选择参比波长≥600nm)。
吸光度值与样品中的氯霉素浓度成反比。
4.提供的试剂每一个盒中的试剂足够进行96个测量(包括标准分析孔),盒中的材料如下:1 X 96孔板(12条X 8孔)包被有抗兔IgG的羊抗体6 X 浓缩标准液, 300ul/瓶, 为氯霉素溶液0ppt,500ppt, 1500ppt, 4500ppt, 13500ppt, 40500ppt1 X 过氧化物酶标记的氯霉素浓缩液…..……..红色帽1 X 氯霉素抗体浓缩液…………………………..黑色帽1 X 基质(7ml);含有过氧化尿素…….……….…..绿色帽1 X 发色剂(7ml);四甲基联苯胺…….….…….….蓝色帽1 X 反应停止液(14ml)1M硫酸....….……….…..黄色帽1 X 缓冲液1(100ml)用于标准,酶标记物,抗体,样品及缓冲液2稀释用1X 缓冲液2(1ml),测定牛奶样品时的标准稀释用缓冲液5.需要的材料但盒中不提供设备----微孔板酶标仪(450nm)----离心机----旋转蒸发器----振荡器----磁力搅拌器----刻度移液管----50ul, 100ul, 450ul微量加样器试剂----醋酸乙酯----乙腈----正己烷(或正庚烷)----异辛烷----三氯甲烷(氯仿)----葡萄糖苷酸酶glucuronidase/arysulfatasesolution(Merck, Art.No.4114)----Carrez I:0. 36M铁氰化钾(II)X 3 H2O----CarrezII:1. 04 M 硫酸锌X7 H2O筛选肉样品用试剂PBS缓冲液:(0.55g NaH2PO4 X H2O; 2.85g Na2HPO4 X 2H2O +9g NaCl 加入蒸流水至1000ml);pH7.26. 操作者应该注意之事项----标准液含有氯霉素,应特别小心----反应停止液为1M硫酸,避免接触皮肤----不要使用过了有效日期的试剂盒, 稀释或搀杂使用会引起灵敏度的降低.----不要交换使用不同批号的盒中试剂.7. 储存条件----保存试剂盒于2-8o C.不要冷冻----无色的发色剂对光敏感,因此要避免直接暴露在光线下----将不用的微孔板放进原锡箔袋中并且与提供的干燥剂一起重新密封.8. 试剂变质的迹象发色试剂有任何颜色表明发色剂变质,应当弃之.0标准的吸光度值小于0.6个单位(A450nm<0.6)时,表示试剂可能变质.9. 样品处理(样品应当在暗处及冷藏保存)9.1 牛奶样-----10o C离心10分钟3500 g, 吸除上层的脂肪----5ml去除脂肪奶加入150ul Carrez I出现沉淀,短暂振荡,然后加入150ul Carrez II混合。
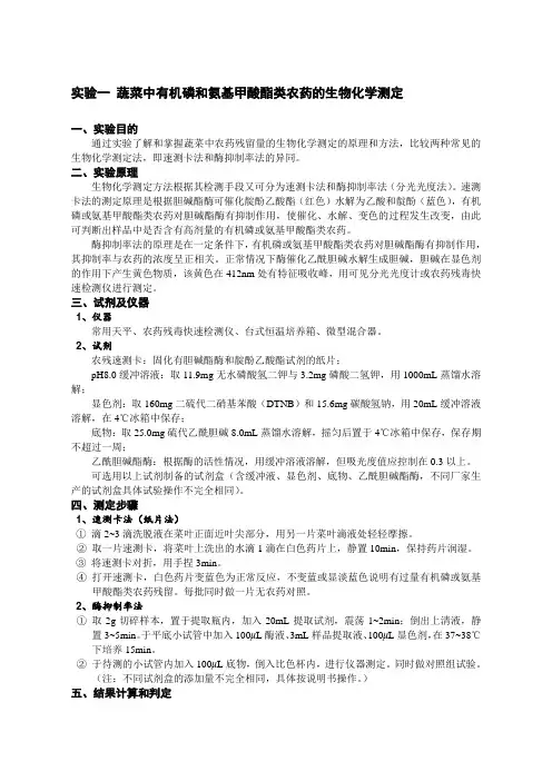
实验一蔬菜中有机磷和氨基甲酸酯类农药的生物化学测定一、实验目的通过实验了解和掌握蔬菜中农药残留量的生物化学测定的原理和方法,比较两种常见的生物化学测定法,即速测卡法和酶抑制率法的异同。
二、实验原理生物化学测定方法根据其检测手段又可分为速测卡法和酶抑制率法(分光光度法)。
速测卡法的测定原理是根据胆碱酯酶可催化靛酚乙酸酯(红色)水解为乙酸和靛酚(蓝色),有机磷或氨基甲酸酯类农药对胆碱酯酶有抑制作用,使催化、水解、变色的过程发生改变,由此可判断出样品中是否含有高剂量的有机磷或氨基甲酸酯类农药。
酶抑制率法的原理是在一定条件下,有机磷或氨基甲酸酯类农药对胆碱酯酶有抑制作用,其抑制率与农药的浓度呈正相关。
正常情况下酶催化乙酰胆碱水解生成胆碱,胆碱在显色剂的作用下产生黄色物质,该黄色在412nm处有特征吸收峰,用可见分光光度计或农药残毒快速检测仪进行测定。
三、试剂及仪器1、仪器常用天平、农药残毒快速检测仪、台式恒温培养箱、微型混合器。
2、试剂农残速测卡:固化有胆碱酯酶和靛酚乙酸酯试剂的纸片;pH8.0缓冲溶液:取11.9mg无水磷酸氢二钾与3.2mg磷酸二氢钾,用1000mL蒸馏水溶解;显色剂:取160mg二硫代二硝基苯酸(DTNB)和15.6mg碳酸氢钠,用20mL缓冲溶液溶解,在4℃冰箱中保存;底物:取25.0mg硫代乙酰胆碱8.0mL蒸馏水溶解,摇匀后置于4℃冰箱中保存,保存期不超过一周;乙酰胆碱酯酶:根据酶的活性情况,用缓冲溶液溶解,但吸光度值应控制在0.3以上。
可选用以上试剂制备的试剂盒(含缓冲液、显色剂、底物、乙酰胆碱酯酶,不同厂家生产的试剂盒具体试验操作不完全相同)。
四、测定步骤1、速测卡法(纸片法)①滴2~3滴洗脱液在菜叶正面近叶尖部分,用另一片菜叶滴液处轻轻摩擦。
②取一片速测卡,将菜叶上洗出的水滴1滴在白色药片上,静置10min,保持药片润湿。
③将速测卡对折,用手捏3min。
④打开速测卡,白色药片变蓝色为正常反应,不变蓝或显淡蓝色说明有过量有机磷或氨基甲酸酯类农药残留。
前处理及定量方法对奶粉中氯霉素含量测定结果的影响周兴旺;张继红;邹桥;张丽【摘要】参考GB/T 22338-2008和SN/T 1864-2007标准,采用4种不同的提取方法提取奶粉中的氯霉素,用液相色谱串联质谱法进行测定.结果表明,4种提取方法的加标回收率差异并不显著,但测定结果差异较大.加标回收率仅能体现试验过程的目标物损失情况,但并不能体现对样品中目标物的提取程度.奶粉用饱和氯化钠或水溶解,然后用乙腈或乙酸乙酯提取,并用内标法定量,测定结果较准确.【期刊名称】《食品与机械》【年(卷),期】2014(030)001【总页数】3页(P86-88)【关键词】前处理方法;奶粉;氯霉素;内标法【作者】周兴旺;张继红;邹桥;张丽【作者单位】湖南省食品质量监督检验研究院,湖南长沙410117;湖南省食品质量监督检验研究院,湖南长沙410117;湖南省食品质量监督检验研究院,湖南长沙410117;湖南省食品质量监督检验研究院,湖南长沙410117【正文语种】中文氯霉素具有广谱抗菌能力,曾被广泛应用于动物养殖业,但氯霉素用于食用性动物会通过食物链传递给人类,人体长期食用含氯霉素的食物,会造成肠道正常菌群失调,并抑制骨髓造血功能[1-3]。
中国农业部第235号公告《动物源性食品中兽药最高残留限量》中明确规定氯霉素禁止使用,在动物性食品中不得检出。
欧盟、美国的法规均明确规定在食品中“不得检出”氯霉素。
因此,准确测定奶粉中的氯霉素十分重要。
目前,中国关于奶粉中氯霉素含量测定的文献报道较少,任佳等[4,5]介绍的检测奶粉中氯霉素的检测方法,其前处理步骤长,且较复杂。
中国也没有相应的国家标准,中国各实验室检测奶粉中氯霉素的方法也没有统一,关于不同样品前处理方法及定量方法对测定结果的影响也未见报道。
因此,比较分析不同前处理方法和定量方法对测定结果的影响对于准确测定奶粉中的氯霉素含量具有十分重要的意义。
本研究拟参考中国常用的国家标准[6,7],探讨不同样品前处理方法及定量方法对检测结果精度的影响,旨在为广大分析工作者和标准制修订工作者提供参考。
淡水小龙虾氯霉素残留的危害分析和预防控制措施
曾义;刘宝荣;袁少飞;周学柱
【期刊名称】《检验检疫学刊》
【年(卷),期】2006(016)002
【摘要】[目的]提出科学、可行的淡水小龙虾中氯霉素残留危害的预防与控制措施.[方法]根据氯霉素的功效、用途以及其主要的理化特性,并结合淡水小龙虾生物学特性,运用HACCP原理对淡水小龙虾"从农田到餐桌"的整个商品流程图进行了氯霉素残留危害分析.[结果]生长水域的污染是导致淡水小龙虾氯霉素污染的主要原因,且不同生长水域氯霉素污染风险也不一样.[结论]从生长水域控制氯霉素污染,是控制淡水小龙虾产品氯霉素污染的主要措施;加强原料来源控制和生产加工预防,是淡水小龙虾出口企业预防和控制氯霉素危害的关键措施.
【总页数】3页(P51-53)
【作者】曾义;刘宝荣;袁少飞;周学柱
【作者单位】淮安出入境检验检疫局,江苏,淮安,223001;淮安出入境检验检疫局,江苏,淮安,223001;淮安出入境检验检疫局,江苏,淮安,223001;淮安出入境检验检疫局,江苏,淮安,223001
【正文语种】中文
【中图分类】S8
【相关文献】
1.液化石油气储罐泄漏危害预防和控制措施 [J], 许国平
2.《人类食品现行良好操作规范和基于风险的危害分析及预防性控制措施》解读及应对措施研究 [J], 李彦蓉;李立;王欣;陆奇能
3.《人类食品现行良好操作规范和基于风险的危害分析及预防性控制措施》解读及应对措施研究 [J], 李彦蓉;李立;王欣;陆奇能;
4.霉菌毒素对猪的危害及预防控制措施 [J], 蔡云辉
5.浅谈起重作业危害及预防控制措施 [J], 王娟
因版权原因,仅展示原文概要,查看原文内容请购买。
不同浓度氯霉素对大肠杆菌质粒扩增的影响作者:陈绪美尹志勇檀军田莹李卓郭建军来源:《山地农业生物学报》2020年第06期摘要:筛选获得促进大肠杆菌质粒扩增的最优氯霉素浓度。
采用单因素控制变量法,通过质粒转化、摇菌、质粒提取、PCR扩增、琼脂糖凝胶电泳检测等方法,并设置菌液培養时间梯度与氯霉素浓度梯度,分析不同浓度的氯霉素对大肠杆菌质粒扩增的影响。
结果显示:未加氯霉素的大肠杆菌菌液培养18h时,质粒浓度最高,为(605.425±63.241)ng/μL;菌液培养18h 时加入10~250μg/mL的氯霉素对质粒扩增皆具促进作用;且浓度为150μg/mL时,质粒的扩增效率最高,为(645.425±45.042)ng/μL。
10~250μg/mL的氯霉素对大肠杆菌质粒扩增皆具促进作用,促进作用最佳浓度为150μg/mL。
关键词:氯霉素;大肠杆菌;质粒;扩增;浓度中图分类号:Q-9 文献标识码:A文章编号:1008-0457(2020)06-0081-04 国际DOI编码:10.15958/ki.sdnyswxb.2020.06.014Abstract:In order to obtain the optimal concentration of chloramphenicol for promoting the amplification of plasmid in Escherichia coli, this study set the time and the concentration gradient of chloramphenicol to explore the effects of different concentrations of chloramphenicol on the amplification of plasmid. Using single-factor control variable method, this paper performed plasmid transformation, shaking, plasmid extraction, PCR amplification, and agarose gel electrophoresis detection. When E. coli solution was not provided with chloramphenicol, the plasmid concentration had the highest (605.425±63.241ng/μL) at 18 h of cultivation. Adding 10~250μg/mL chloramphenicol to culture for 18 hours could promote the amplification of plasmids. When the added concentration of chloramphenicol was 150μg/mL, the amplification efficiency got the highest(645.425±45.042)ng/μL. Chloramphenicol at the concentrations of 10-250g/mL can promote the amplification of plasmid in E. coli,and the optimal concentration is 150 μg/mL.Keywords:chloramphenicol; Escherichia coli; plasmid; amplification; concentration质粒是存在于细菌等生物中的可独立复制的DNA分子,可与细菌共生,并可随宿主的分裂而传给子代细胞[1],其在基因工程中具有广泛的应用,如用于构建表达载体,可实现目的基因转移、蛋白表达[2],用于制备DNA疫苗等[3-4]。
蜂蜜中氯霉素残留的气质分析方法研究刘宜孜;谢孟峡;韩杰;刘媛;丁雅韵;张雷【期刊名称】《分析试验室》【年(卷),期】2003()z1【摘要】氯霉素(chloramphenicol)又名左旋霉素,是一类广谱抗生素,作为药物常用于家禽疾病治疗和预防.氯霉素对人的造血系统、消化系统具有严重的毒性反应,有可能引发人的再生障碍性贫血.因此欧盟等国家规定蜂蜜及其它动物源食品中氯霉素的最高残留量不得超过0.1μg/kg.本文对蜂蜜样品的提取、净化和富集方法进行了较为系统地研究,建立了固相萃取-气相色谱-质谱联机分析蜂蜜中的氯霉素残留量的方法.对氯霉素在固相萃取柱上的保留行为进行了研究,优化固相萃取条件,发现在选定的条件下,不同浓度的氯霉素在硅胶柱和C18柱上的回收率均在90%以上,蜂蜜加标的回收率在80%~95%,相对标准偏差在7.2%~18.2%,最低检出限为0.1μg/kg.对氯霉素的三甲基硅烷化衍生物采用选择离子的模式进行检测(376,378,466、468、470),衍生物的峰面积与样品浓度在0.55~220 ng/mL范围内呈良好的线性关系,线性回归系数为0.9998.【总页数】1页(P39-39)【关键词】气相色谱-质谱;固相萃取;蜂蜜【作者】刘宜孜;谢孟峡;韩杰;刘媛;丁雅韵;张雷【作者单位】【正文语种】中文【中图分类】O65【相关文献】1.蜂蜜中氯霉素分析方法的研究概况及展望 [J], 余志清2.胶体金免疫层析法检测蜂蜜中氯霉素残留的前处理方法研究 [J], 王元凤;白亚龙;魏新林3.蜂蜜中氯霉素残留量检测方法研究概况 [J], 邝涓;董霞4.水产品中氯霉素类药物残留分析方法研究进展 [J], 王淼;王艳;吴艳云;方晓燕5.蜂蜜中氯霉素残留的检测及净化方法研究 [J], 陈舒舒;许凯;徐彦军;潘灿平因版权原因,仅展示原文概要,查看原文内容请购买。
本次验证对氯霉素注射液(2ml:0.25g)的整个生产过程中的各种工艺参数进行了整体验证,验证过程中针对氯霉素注射液(2ml:0.25g)各个生产工序在正常监控内容和指标的基础上增加了很多额外的监控检测指标(详见验证方案和报告),以更加完整真实的对氯霉素注射液(2ml:0.25g)的生产过程的质量稳定性和可控性进行评估。
验证结果表明:氯霉素注射液(2ml:0.25g)生产工艺比较稳定,工艺参数比较合理,生产的产品质量稳定合格。
但在整个验证过程中也存在一些不影响产品质量和控制范围参数的偏差,现将验证过程中发现的偏差总结和分析如下:1.灌封工序废品率不够稳定在氯霉素注射液(2ml:0.25g)的三个验证批次中,091101废品率为1.02%,091102废品率为1.22%,091103废品率为2.88%。
其中091101和091102废品率较低,而091103批次灌封废品率较高,经现场调查分析,发现091103批次灌封废品率高的原因据灌封工反应,当天个别灌封工是新进员工,熟练程度不够,出现蹦瓶、封口不好的现象,说明灌封过程中一些设备参数或者人工操作参数可能仍存在不稳定因素。
2.灯检工序验证过程中发现,可见异物控制程度不稳定对所有灯检工进行依次多次抽检,在个别抽检中发现有可见异物按国家药典标准衡量不合格现象,在现场总结了灯检抽检情况,发现抽检结果情况欠佳的灯检工基本入厂时间相对较晚,说明其灯检的熟练程度和检出异物操作水平程度均需进一步加强。
根据以上偏差情况提出如下建议:1.设备部结合生产车间对灌封机运转情况进行进一步现场调研,加强灌封机维护保养,进一步提高灌封机的运转稳定性。
2.加强灯检岗位培训,进一步提高灯检工的操作熟练程度和检出异物的操作水平。
本次验证对维生素B6注射液(1ml:50mg)的整个生产过程中的各种工艺参数进行了整体验证,验证过程中针对维生素B6注射液(1ml:50mg)各个生产工序在正常监控内容和指标的基础上增加了很多额外的监控检测指标(详见验证方案和报告),以更加完整真实的对维生素B6注射液(1ml:50mg)的生产过程的质量稳定性和可控性进行评估。
doi:10.16736/41-1434/ts.2022.13.055超高效液相色谱-串联质谱法测定动物源性食品中的氯霉素和地塞米松的药物残留Determination of Chloramphenicol and Dexamethasone Residues in Foods of AnimalOrigin by UPLC-MS/MS◎ 周莹莹1,刘定舟1,张丹鹤1,李 帅1,崔倩倩1,朱欣欣1,贾松涛1,赵林萍2(1.河南中标检测服务有限公司,河南 郑州 450001;2.郑州中道生物技术有限公司,河南 郑州 450001)ZHOU Yingying1, LIU Dingzhou1, ZHANG Danhe1, LI Shuai1, CUI Qianqian1, ZHU Xinxin1, JIA Songtao1, ZHAO Linping2(1.Henan Zhongbiao Testing Service Co., Ltd., Zhengzhou 450001, China;2.Zhengzhou Zhongdao Biotechnology Co., Ltd., Zhengzhou 450001, China)摘 要:目的:本文建立了超高效液相色谱-串联质谱法测定动物源性食品中氯霉素和地塞米松药物残留的方法。
方法:样品通过乙酸乙酯萃取,负离子扫描,内标法或外标法定量。
结果:氯霉素和地塞米松在0.1~20.0 ng·mL-1线性好,回收率均在78.2%以上,RSD均在10.4%以下。
结论:本方法能够同时、快速测定动物源性食品中的氯霉素和地塞米松的药物残留。
关键词:超高效液相色谱串联质谱法;氯霉素;地塞米松;药物残留Abstract:Objective: To establish a method for the determination of chloramphenicol and dexamethasone residues in food of animal origin by ultra performance liquid chromatography-tandem mass spectrometry. Method: The samples were extracted by ethyl acetate, scanned by negative ion, and quantified by internal or external standard method. Result: The linearity of chloramphenicol and dexamethasone was good in the range of 0.1~20 ng·mL-1, with recoveries above 78.2% and RSD below 10.4%. Conclusion: This method can simultaneously and rapidly determine the drug residues of chloramphenicol and dexamethasone in animal food.Keywords:high performance liquid chromatography-electrospray tandem mass spectrometry; chloramphenicol; dexamethasone; drug residues中图分类号:O657随着人们生活水平的提高,肉、蛋、奶畜禽产品在人们的饮食结构中所占比例越来越大,畜禽产品质量受到了更多的关注[1]。
兽药检查标准兽药检查标准随着现代社会的发展,人们对食品质量的要求越来越高。
尤其是在动物产品中,人们更加关注是否有兽药残留问题。
为确保食品质量和食品安全,兽药的使用和检查至关重要。
然而,要保证兽药质量和兽药残留不超标,需要有标准化的检测方法和标准化的检查人员。
本文主要探讨兽药检查标准,旨在提供一些基础知识和技巧,以便使读者了解兽药检查的标准。
一、常见的兽药检测指标1. 防疫类兽药的检测指标主要包括:氯霉素、甲氧苄啶、金霉素、力必洛(Oxytetracycline)、土霉素、磺胺嘧啶、咪唑类(甲硝唑、克拉霉素、美滋露、诺氟沙星、喹诺酮类、庆大霉素、头孢噻肟、头孢氨苄、头孢曲松、氯丙嗪、黄体酮等);2. 生长促进类兽药的检测指标主要包括:克伦特罗、沙丁胺醇、西洛唑啉、苯妥英、硝基咪唑等;3. 环保类兽药的检测指标主要包括:氯霉素、四环素、三氯甲烷、呋喃唑酮、环丙沙星、诺氟沙星、环丙沙星和使得鱼类巩膜发生变化的环境药物,如富硒酵母、硒酸纳、硒酸锌等。
二、兽药检查标准为了保证兽药检查的准确性和可靠性,需要有标准化的检测方法和标准化的检查人员。
下面是一些兽药检查标准的介绍:1. 检查标准在进行兽药检查时,需要对各种兽药残留进行分析。
在分析过程中,需要根据实际情况制定检查标准。
这些标准应基于科学研究和严格的检查程序。
2. 样品标准样品的采集和处理要符合标准化的程序。
收集样品时应按照规定的采样量,采用特殊的采样器进行采样。
采集后,样品应保存在标准容器中,并避免温度和湿度的变化。
样品应当密封并保持冷藏状态。
3. 检测方法标准为了确保兽药检测方法的准确性和可靠性,需要标准化检测方法。
标准化检测方法包括分析化学、公差、酶标记、放射性和电化学等技术方式,每种方法都应当遵守科学研究的标准。
4. 技术标准为了保证检测人员能够熟练掌握兽药检查的技术,需要制定技术标准。
这些标准应包括培训、技术证书、课程开设和考试等方面的规定。
1 绪 论 1.1 引言 随着社会经济的快速发展和人民生活水平的提高,动物源性食品在人们生活中所占比例越来越大,部分不法养殖户为追求经济效益最大化,不同程度的在饲料中添喂人用抗生素,使畜禽肉品中抗生素残留严重,成为的食品安全的重要问题之一。各国政府严格限制食品中各种有害成分,特别是抗生素、农药残留等。 食品安全检测是保障食品安全的基础,是监督管理的重要手段。为了有效地保障食品安全,就必须对食品安全中的各类样品进行准确地分析测定。目前食品安全检验部门通常采用气相色谱、液相色谱等分析仪器。然而使用这些仪器进行分析测定前,必须把样品制成溶液。 由于食品样品具有被测物浓度低、组分复杂、干扰物质多、易受环境影响而变化等特点,因此要获得数据准确、重现性好的分析结果,样品预处理是重要环节。样品预处理已成为分析化学领域中一个重要的分支,传统的样品预处理方法有液-液萃取、索氏提取、层析、蒸馏、吸附、离心、过滤等几十种。这些方法一般要使用大量的有机溶剂,而且处理时间长、操作步骤复杂,容易导致样品损失和玷污,产生较大误差。因此,迫切需要探索高准确度、快速、简单、不使用或少使用有机溶剂的样品预处理方法,发展较快的有固相萃取、固相微萃取等。 固相萃取技术以其高效性、高选择性、高自动化程度以及低耗性等特点被广泛地应用在生物医学、食品分析、环境分析等领域[1],其关键是优良的固相萃取材料的制备。因此制备选择性高的固相萃取材料已为研究的热点。
1.2 氯霉素样品预处理及检测方法
1.2.1 氯霉素类抗生素来源及危害 我国是一个养殖大国,近年来养殖业飞速发展。由于集约化的高密度养殖、珍贵品种引进、使用催生长激素、环境污染等因素导致了养殖环境的恶化和畜禽疾病增加,又由于畜禽疾病防治体系的不健全和欠缺用药指导和规范管理,在养殖业中滥用抗生素现象严重。比如不遵守休药期、超剂量使用、超范围使用违反国家法规规定等等,从而造成动物源食品中的抗生素的残留。这部分残留抗生素就转移到了人们体内,这会使人产生对抗生素的抗性,从而影响以后用药的效果。 CAP广泛用于各种传染性疾病的治疗,通过抑制细菌蛋白质合成而发挥抑菌作用,对大多数革兰氏阳性和阴性菌有效,对革兰氏阳性菌作用性较强,特别是对伤寒副伤寒杆菌作用最强。但CAP对人体存在严重的毒副作用,主要是抑制骨髓造血功能,引起粒细胞和血小板减少以及再生障碍性贫血;除此以外对消化系统神经系统也有严重的毒性反应,可引起视神经炎、急性中毒性表皮松懈症、角膜瘫痕、皮疹等不良反应,对新生儿、早产儿、老年人以及肝肾功能不全的病人影响更大[2]。近年有儿童服用CAP和老年人使用CAP眼膏导致死亡事件的报道。CAP的应用已有近50年的历史,但由于上述毒副作用使CAP成为第一个被禁止用于可食用动物的抗生素。 CAP在动物性食品中的残留严重威胁着人类健康,因此CAP残留问题已引起国际组织和许多国家及地区有关部门的高度重视。欧盟均在法规中规定CAP 残留限量标准为“零容许量”[3],即不得检出。美国仅允许CAP用于非食用动物,FDA规定的CAP检出限为0.3 ng/ml,而且目前正在研究应用更灵敏的检测方法[4]。我国农业部已将CAP从2000年版的《中国兽药典》中删除,作为禁用药品。在2002年底的农业部第235号公告《动物源性食品中兽药最高残留限量》中明确规定CAP在动物性食品中不得检出,对于用酶联免疫(ELISA)和高效液相色谱分析法(HPLC)检测时要求其检测限量为1 ng/mL。 1.2.2 样品预处理方法 1.2.2.1 固体样品预处理方法 固体样品的预处理方法通常有索氏提取、超声萃取、微波辅助萃取等,近几年发展了一种新的绿色预处理技术—亚临界水萃取。 1)索氏提取 索氏提取(Soxhlet Extraction,SOX)利用虹吸原理,保持提取溶剂与提取样品充分反应,因而消除了振荡提取中的传质不平衡,其设备花费低、提取样品范围广、且易于操作,迄今仍被广泛应用。但索氏提取技术需要较长提取时间( >18h),受提取物干扰影响较大,提取过程需要消耗大量溶剂,大量的提取溶剂不仅花费高而且对环境造成新的污染,因而此技术不宜于批量处理样品。 2)超声萃取 超声波是一种弹性机械振动波,它的强烈振动产生高速度、强烈的空化效应,从而引起的剧烈机械振动、乳化、扩散、击碎、化学效应和热效应等,加速被萃取成分的扩散释放并充分与溶剂混合,从而缩短了萃取时间,提高了萃取效率。超声萃取(Ultrasonic Extraction)设备简单,技术成熟,对被萃取物基本上没有选择性差异,可作为一种通用型的萃取方法。 Aleixo等[5]将超声萃取技术用于食品中铅和镉的萃取。他们将待测样品粉碎后加入适量硝酸,超声处理5~10min后离心,并用原子吸收进行了分析。实验结果表明条件优化后的超声萃取对蔬菜和动物组织中铅、镉的回收率可达89%~105%。超声萃取具有快速、价廉、高效的特点,与传统的索氏萃取相比,耗时短,溶剂用量少,设备简单,操作容易。但是超声萃取过程中超声波有可能破坏某些分析物,且仪器保养要求高。 3)微波辅助萃取 微波辅助萃取(Microwave-assisted Extraction,MAE)是80年代才发展起来的一项新型分离技术,微波是一种频率范围在300-300,000兆赫的电磁波,常用范围为2450兆赫,即微波产生的电场正负讯号每秒钟可以变换24.5亿次。极性分子在微波电场的作用下,以每秒24.5亿次的速率不断改变其正负方向,使分子产生高速的碰撞和摩擦而产生高热,从而加速了两相间的传质过程,升温快速而均匀,使溶剂萃取时间大大缩短。T.H.Hoang等[6]采用MAE技术从各种固体剂中提取有效药物成分,以甲醇-水(75:25,V/V)为萃取溶剂,50 ℃的条件下萃取5 min,得到有效成分的回收率为97.4~101.9%。 4)亚临界水萃取 亚临界水萃取(Subcritical Water Extraction,ScWE)是一种新的绿色样品预处理技术,其设备简单、萃取时间短,通过改变亚临界水温度和压力来改变水的极性、表面张力和粘度,从而可以选择性地萃取样品基体中的不同极性的有机化合物,甚至金属离子。由于采用纯水作萃取剂,不用或很少用有机溶剂,因此它对环境没有污染或污染很少。Yu Yang等[7]研究了用亚临界水萃取工业污染土壤样品和美国河流沉积物样品中的PCBs的条件,回收率能达到90%以上。Omid tavakol等[8]用ScWE技术从鱿鱼排泄物内分别萃取Cd(Ⅱ),Cu(Ⅱ),Zn(Ⅱ),萃取温度分别为380 ℃,300 ℃,240~300 ℃,萃取压力分别为1.55 MPa,3.35 MPa,6.42 Mpa,萃取时间分别为20 min,20 min,10 min。 1.2.2.2 液体样品预处理方法
液体样品的预处理方法主要液-液萃取、固相萃取法、固相微萃取等。 1)液-液萃取 液液萃取(liquid-liquid Extraction,LLE)是利用溶质在两种不相溶或部分互溶的液相之间的分配不同来实现溶质之间的分离或提纯。由于它具有选择性高,分离效果好,易于实现大规模连续化生产的优点,在有色金属湿法冶金、化学分析等领域中得到应用[9,10]。但此技术在实际应用中存在溶剂损失、处理时间长、二次污染、易燃、有气味等缺点。 2)固相萃取、固相微萃取 固相萃取技术(SPE)是一种液固分离萃取的试样预处理技术,其装置图如图1.1所示。它是根据被萃取组分与样品基质及其他成分在固定相填料上作用力强弱的不同而使它们彼此分离。通过颗粒细小的多孔固相吸附剂选择性的吸附溶液中的被测物质,被测物质被定量吸附后,用体积较小的另一种溶剂洗脱或用热解析的方法解析被测物质,从而达到分离富集被测物质的目的。固相微萃取(SPME)是在固相萃取技术的进一步发展,装置图如1.1所示。该技术克服了固相萃取技术的缺点,如固体或油性物质对填料空隙的堵塞等,大大降低了空白值,同时又缩短了分析时间。该技术操作简单,可以节省样品预处理70%的时间,无需使用有机溶剂,极大的改善了操作人员的工作环境,使有毒溶剂降到最低。 固相萃取技术的关键是固相萃取柱的填料。SPE柱使用最多的填料C18相。该种填料疏水性强,在水相中对大多数有机物显示保留。也使用其他具有不同选择性和保留性质的填料,如活性炭纤维、氧化铝、硅酸镁、C8、离子交换剂等[11]。近年来,发展了许多专属性SPE固定相,是针对特定的环境、生物试样而设计的,例如用分子印迹聚合物(MIP)作为固相萃取材料[12-14]。 图1.1 装置示意图. a. 固相萃取 b. 固相微萃取 1.2.2.3 氯霉素样品预处理方法
CAP样品的预处理方法目前主要有液-液萃取、振荡萃取、超声萃取以及亚临界水萃取等。 蜂蜜等液体样品主要采用液-液萃取。液-液萃取[15]是将取适量的蜂蜜等液体试样放入烧杯中,45 ℃水浴加热5 min,加入乙腈进行离心5 min,再加入氯仿离心3 min,取上清液,蒸干有机剂,用乙腈溶解。 小虾、饲料等固体样品可以采用超声萃取、振荡萃取及亚临界水萃取等方法。振荡萃取[16]是将固体试样绞碎后,加入适量的乙酸乙酯和水放在振荡器上振荡3 min静置,过滤,将残渣再次振荡、静置、过滤,反复提取3次,滤液合并放入分液漏斗中,去除下层保留酯相,浓缩蒸干,用乙醇溶解。超声萃取[17]是将试样中加入乙酸乙酯,超声萃取一段时间后,水浴蒸干乙酸乙酯,用氯化钠-甲醇溶液溶解。亚临界水萃取[18]是取适量样品放入小硬质管中,萃取温度105 ℃,萃取时间10 min,溶剂酸度为中性,溶剂体积为去离子水5 mL。 近几年来随着分子印迹技术的发展,CAP分子印迹聚合物在食品残留检测中的应用也成为研究热点。 1.2.3 氯霉素的检测方法
氯霉素残留的分析检测方法多用微生物学方法、放射免疫法、色谱法和酶免疫分析法等。 (1) 微生物学方法 微生物学方法是CAP测定的最常用的方法[19]。该方法易操作,费用低,可用
a b