公路养护统计指标及计算方法的规定
- 格式:doc
- 大小:167.00 KB
- 文档页数:14
养护工程统计制度一、总则为加强养护工程的管理和统计工作,确保养护工程的顺利进行,特制定本制度。
二、统计范围本制度适用于所有养护工程的统计工作,包括但不限于道路、桥梁、隧道等养护工程的统计。
三、统计内容1. 养护工程的施工情况统计:包括工程名称、工程地点、工程内容、工程周期、工程进度等情况的统计;2. 养护工程的质量统计:包括工程质量检查记录、问题整改情况、验收情况等质量相关情况的统计;3. 养护工程的安全统计:包括工程安全检查记录、事故处理情况、安全培训情况等安全相关情况的统计;4. 养护工程的费用统计:包括工程投资情况、资金使用情况、费用支出情况等费用相关情况的统计;5. 养护工程的人员统计:包括工程人员的构成、人员培训情况、人员流动情况等人员相关情况的统计;6. 养护工程的材料统计:包括工程所需材料的采购情况、使用情况、库存情况等材料相关情况的统计。
四、统计程序1. 统计准备:负责养护工程统计工作的部门应提前做好统计准备工作,包括确定统计范围、统计内容、统计方法等;2. 数据采集:按照预先确定的统计内容和方法,收集养护工程相关数据,并做好数据整理和核对;3. 统计分析:对采集的数据进行分析和比对,发现问题和规律,并提出相应的建议和改进措施;4. 统计报告:根据统计分析的结果,编制统计报告,向领导汇报养护工程的整体情况和存在的问题;5. 统计监督:建立统计监督机制,对统计结果的真实性和准确性进行监督和检查,确保统计工作的质量和可靠性。
五、统计责任1. 养护工程部门:负责组织和实施养护工程的统计工作,确保统计数据的真实性和准确性;2. 财务部门:负责统计养护工程的费用情况,确保资金使用的合理性和节约性;3. 安全管理部门:负责统计养护工程的安全情况,确保工程施工过程中的安全生产;4. 质量监督部门:负责统计养护工程的质量情况,确保工程质量符合相关标准和要求;5. 人力资源部门:负责统计养护工程的人员情况,确保工程施工过程中的人员配备和培训。
公路养护统计报表制度篇一:公路统计年报报表制度山东省公路统计年报报表制度2011年11月山东省交通运输厅制定本报表制度根据《中华人民共和国统计法》(2009年修订)的有关规定制定《中华人民共和国统计法》第七条规定:国家机关、企业事业单位和其他组织以及个体工商户和个人等统计调查对象,必须依照本法和国家有关规定,真实、准确、完整、及时地提供统计调查所需的资料,不得提供不真实或者不完整的统计资料,不得迟报、拒报统计资料。
《中华人民共和国统计法》第九条规定:统计机构和统计人员对在统计工作中知悉的国家秘密、商业秘密和个人信息,应当予以保密。
《中华人民共和国统计法》第二十五条规定:统计调查中获得的能够识别或者推断单个统计调查对象身份的资料,任何单位和个人不得对外提供、泄露,不得用于统计以外的目的。
目录一、总说明................................................................................................. . (2)二、报表目录................................................................................................. (4)三、报表明细及填报说明 (8)(一)鲁路统1表指标解释及填报说明 (10)(二)鲁路统2表指标解释及填报说明 (12)(三)鲁路统6、7、8、9表指标解释及填报说明 (60)(四)鲁路统10表指标解释及填报说明 (64)(五)鲁路统11表指标解释及填报说明 (66)(六)鲁路统12表指标解释及填报说明 (68)明 (70)(八)鲁路统14表指标解释及填报说明 (72)(九)鲁路统15、16表指标解释及填报说明 (75)(十)鲁路统18表指标解释及填报说明 (77)(十一)鲁路统19表指标解释及填报说明 (79)(十二)鲁路统20-1,2表、鲁交统高3表指标解释及填报说明 (83)(十三)鲁路统21-1,2,3表指标解释及填报说明 (87)(十四)鲁路统21-4表指标解释及填报说明 (89)(十五)鲁路统22-1,2表指标解释及填报说明 (92)(十六)鲁路统23表指标解释及填报说明 (94)(十七)鲁交统高1表指标解释及填报说明 (96)明......................................................... 98 (十九)鲁路统基1-1表指标解释及填报说明.................................................... 100 (二十)鲁路统基1-2表指标解释及填报说明 .................................................... 103 (二十一)鲁路统基1-3表指标解释及填报说明 (107)(二十二)交统投5表指标解释及填报说明 ....................................................... 109 (二十三)交统投6表指标解释及填报说明. (116)一、总说明(一)为科学有效地组织我省公路养护统计工作,准确和全面了解全省公路基本情况,满足各级政府及交通管理部门制定行业政策和发展规划的需要,加强公路行业管理和公众出行信息服务工作,根据《中华人民共和国统计法》、《中华人民共和国公路法》及交通运输部及省交通运输厅养护统计报表制度的有关规定,特制定本报表制度。
长丰县农村公路养护质量检查评定标准一、为加强农村公路养护技术管理,掌握农村公路养护质量变化情况,考核养护管理工作实绩,参照交通部《公路养护质量检查评定标准》(JTJ075—94),结合我县实际,制定本标准,以下简称标准。
二、根据农村公路行政等级的划分,县道及有铺装(沥青、水泥混凝土路面)的农村公路均以优、良、次、差四个等级进行质量评定,其主要指标为“好路率”。
乡道、村道以通车较好、通车一般、通车较差进行质量评定,其主要指标为“参考好路率”。
三、农村公路养护质量要求:保持路面平整,横坡适度,边坡稳定,排水通畅、构造物完好。
好路率计算公式:好路率=(优等路里程+良等路里程)/评定总里程×100%优等路:路基坚实,路面平整,边坡稳定,边沟畅通,桥涵等构造物完好,交通安全标志、设施完整,路容整洁,行车顺畅平稳。
良等路:路基坚实,路面平整,边坡、边沟、桥涵构造物维护良好,交通安全标志、设施完整,路容较好,行车平稳。
次等路:路基有缺口,路面有波浪或坑槽,行车颠簸,边沟排水不良,交通安全标志、设施残缺。
差等路:路面有较大坑槽,行车剧烈颠簸,路基有大缺口。
参考好路率的计算公式:参考好路率=(通车较好里程+通车一般里程)/评定总里程×100%通车较好:路面平整,搓板较少,行车教舒适。
通车一般:路面差,搓板多,但无坑槽,行车一般。
通车较差:路面坑槽较多,行车颠簸,不舒适。
四、为统一质量等级的评定标准,便于考核,农村公路养护质量的检查与评定,以公里为单位,按路面、路基及其构造物、桥涵、沿线设施四项养护质量内容分别评分。
总分值100分,其中路面50分,路基及其构造物30分,桥涵、沿线设施各10分。
根据实地检查结果,在一公里范围内,总分80分以上(含80分,下同),且路面分在40分以上,路基分在12分以上,桥涵、沿线设施均不低于5分的为优等路;总分在70分以上,且路面分在35分以上的为良等路;总分在60分以上的为次等路;总分不足60分的为差等路。
高速公路养护统计管理办法高速公路养护统计管理办法一、总则为了加强XX管理处养护统计工作,确保高速公路养护统计数据上报及时、公路数据库更新及时、质量可靠、安全保密,根据交通运输厅《关于印发<湖南省高速公路养护统计管理办法(试行)>的通知》的相关规定,结合我处实际情况,制定本办法。
二、统计机构与职责1、严格贯彻落实统计法和交通运输厅发的养护统计报表制度,制定实施工作计划。
2、负责上报养护统计调查、统计分析。
3、负责收集、审核、整理、分析、上报养护统计资料。
4、积极参加养护统计专业知识与相关知识培训,提高统计人员的业务素质和专业水平。
5、积极运用配合推广湖南省交通公路水路地理信息管理系统(GIS系统),正确填报养护统计报表数据与公路数据。
根据要求及时调查并更新GIS系统数据。
6、负责编写本路段公路数据分析、数据更新报告。
7、养工科、养护所负责实行分级责任制,对本辖区的管养的高速公路养护统计报表、公路数据库和电子地图数据资料的真实性、准确性、及时性负责。
三、统计报表制度1、执行省交通运输厅下发的《公路养护统计报表制度》。
2、XX高速公路养护统计资料管理工作由处养工科负责,配备专门的统计人员负责数据的汇总、审核,并由主管领导签字、盖章后报局。
四、日常管理1、规范原始数据的采集,建立健全完善的养护内业统计资料,加强对历史资料的规范管理,实施科学、现代的管理手段,确保养护统计数据的准确。
2、以现有的高速公路养护统计报表、公路数据库工作为基础,从高速公路养护管理实际出发,进一步完善公路数据库指标体系与数据动态更新机制。
配备专门的系统管理员运用系统。
五、数据的发布所有的公路数据库和电子地图的数据、资料属秘密级资料,不得对外发布。
由省交通运输厅统一负责数据的发布工作。
六、统计奖励与处罚1、对能准确、及时、全面提供高速公路养护统计资料和定期开展统计分析并在统计工作中作出显著成绩的单位和个人表彰和奖励。
2、有下列违章行为之一的,且情节较重的,对有直接责任的单位领导人或直接责任人给与处分:1)虚报、瞒报统计资料的;2)伪造、篡改统计资料的;3)拒报或屡次迟报的;4)违反统计工作保密制度的,造成失密、泄密的;5)妨碍统计机构、统计人员依法行使职权或打击报复的。
公路养护考核细则公路养护是指对公路进行日常维修保养,以确保公路平稳、安全通行。
为了规范和提高公路养护工作的效率和质量,需要制定一套科学合理的公路养护考核细则。
一、考核目标和原则公路养护考核的目标是确保公路养护工作的规范、高效和质量达到一定标准。
考核原则应当包括公平、公正、公开、透明的原则,充分考虑各方利益,综合评估养护单位的整体绩效,并以考核结果为基础,对养护单位进行奖惩或改进措施。
二、考核内容和权重1.保洁管理(权重10%)考核养护单位对公路道路的清扫、拾掇、排污等保洁工作的效果。
包括道路表面、路肩、路缘石以及排水系统的保洁情况。
2.路面维修(权重40%)考核养护单位对路面病害的及时维修和处理情况,包括路面平整度、坑洞修复、裂缝封填等。
同时要考核养护单位对路面交通标线的维护和更新情况。
3.排水系统(权重20%)考核养护单位对公路排水系统的维护情况,包括排水沟、雨水口、潜水排水管等的疏通和清理情况,以及雨季时的应急抢险措施。
4.绿化环境(权重10%)考核养护单位对公路两侧绿化带的维护和管理情况,包括绿化植被的种植和养护、绿化带的保洁和清理等。
5.应急施工(权重10%)考核养护单位在突发情况下的应急施工反应能力和效果,包括临时修复工作的快速响应和维护效果。
6.安全管理(权重10%)考核养护单位对工程施工安全、交通安全和人员安全的管理情况,包括安全设施的设置和维护、工作人员的安全教育和培训等。
三、考核标准和评价方式1.保洁管理评价方法:采用物理清扫和视觉检查相结合的方式,对道路保洁情况进行评价,评定分数。
2.路面维修评价方法:采用目视观察和路面检测设备相结合的方式,对路面病害的维修情况进行评价,评定分数。
3.排水系统评价方法:采用实地检查和排水测试方法相结合的方式,对排水系统的维护情况进行评价,评定分数。
4.绿化环境评价方法:采用实地考察和环境质量评估相结合的方式,对绿化环境的维护情况进行评价,评定分数。
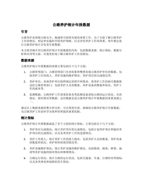
公路养护统计年报数据引言公路养护是保障公路安全、畅通和可持续发展的重要工作。
为了全面了解公路养护工作的情况,制定和实施科学的养护策略,以及评估养护工作的效果,每年都会进行公路养护统计并发布年报数据。
本文将详细介绍公路养护统计年报数据的内容,包括数据来源、统计指标、数据分析和应用等方面,以便更好地了解公路养护工作的情况。
数据来源公路养护统计年报数据的来源主要包括以下几个方面:1.公路管理部门:公路管理部门负责收集和整理各级公路养护单位的数据,包括养护工作的投入、养护设施的维护情况、养护项目的完成情况等。
2.养护单位:各级养护单位按照规定的程序和要求,将养护工作的相关数据报送给公路管理部门,包括养护人员的数量、养护设备的数量和状况、养护工作的成本等。
3.监测数据:公路养护工作需要依靠各类监测设备获取公路的运行状况、负荷情况、损坏情况等数据,这些数据也是公路养护统计年报数据的重要来源之一。
通过以上数据来源的整合和分析,可以得到全面、准确的公路养护统计年报数据,为公路养护工作的科学决策和管理提供重要依据。
统计指标公路养护统计年报数据涵盖了多个方面的统计指标,主要包括以下几个方面:1.养护项目完成情况:统计养护项目的完成情况,包括计划养护项目和临时养护项目的完成情况,以及各类养护工作的进展情况。
2.养护工作投入:统计养护工作的投入情况,包括养护人员的数量、养护设备的数量和状况、养护材料的使用情况等。
3.养护设施维护情况:统计养护设施的维护情况,包括路面、路基、桥梁、涵洞等养护设施的损坏情况和维修情况。
4.公路运行状况:统计公路的运行状况,包括交通量、车速、行驶时间等指标,以及各类事故和故障的发生情况。
5.养护工作效果评估:通过对公路运行状况和养护工作投入的统计分析,评估养护工作的效果,为进一步改进和优化养护策略提供参考。
以上统计指标是公路养护统计年报数据的核心内容,通过对这些指标的统计和分析,可以全面了解公路养护工作的情况,为公路养护工作的决策和管理提供依据。
养护统计管理制度第一章总则第一条为了规范和统一养护统计工作,提高养护质量,提高工作效率,保证道路设施的安全和畅通,根据《公路养护管理办法》和相关法律法规的规定,制定本制度。
第二条本制度适用于国道、省道、县道、乡道和其他公路养护统计管理工作。
第三条养护统计管理是指对道路建设、养护、维修、改造等工程项目进行统计管理和数据汇总。
第四条公路主管部门负责本辖区道路养护统计管理工作,具体责任如下:1. 组织编制养护统计管理规定和工作方案;2. 监督各级养护单位执行养护统计管理规定,制定审核工作;3. 保证相关数据及时、准确、完整地汇总和报送。
第二章养护统计管理基本要求第五条养护统计管理应当遵循规范、科学、合理的原则,确保养护统计数据的真实性和可靠性。
第六条养护统计管理应当建立健全统计管理制度和工作流程,明确工作责任和权限。
第七条养护统计管理应当规范数据汇总和报送程序,确保数据的质量和准确性。
第八条养护统计管理应当加强对养护人员的培训和考核,提高工作效率和质量。
第九条养护统计管理应当加强对养护设施的监测和评估,及时发现并解决问题。
第三章养护统计管理流程第十条养护统计管理工作流程包括数据统计、汇总、审核和报送。
第十一条数据统计包括对养护工程项目的基本信息、进度、资金等进行统计。
第十二条数据汇总包括各级养护单位对统计数据进行汇总和整理。
第十三条审核工作包括对汇总数据的真实性和准确性进行核查和审定。
第十四条报送工作包括将审核通过的数据及时、准确、完整地报送给主管部门。
第四章养护统计管理责任第十五条各级养护单位应当建立养护统计管理工作组织架构和工作机制,配备专业人员负责养护统计管理工作。
第十六条养护统计管理人员应当严格遵守统计法律法规和技术标准,保证数据的真实性和可靠性。
第十七条养护统计管理人员应当及时、准确地完成养护统计工作,确保数据的及时性和完整性。
第十八条养护统计管理人员应当定期对养护统计数据进行审核和分析,及时发现问题并提出改进意见。
公路养护质量检查评定标准JTJ 075—941 总则1.0.1为加强公路养护技术管理,及时掌握公路养护质量和服务状况,结合公路发展的实本着科学、简便、实用的原则特制定本标准,作为全国统一的公路养护质量检查评定标准1.0.2本《标准》适用于设有道班养护的一般公路和混合交通的一级、二级汽车专用公路公路可参照本《标准》执行。
1.0.3本《标准》有关路面的规定适用于沥青(包括渣油)路面、水泥混凝土路面和砂石其它类型路面可由各省、市、自治区自行制定检查评定办法,并报交通部备案。
2 公路养护的质量要求2.0.1保持路面整洁、横坡适度、行车舒适;路肩整洁、边坡稳定、排水畅通;构造物、隧道完好;沿线设施完善;绿化协调美观。
逐步实施GBM工程,力争构成畅、洁、绿、美交通环境。
2.0.2根据上述要求,将公路养护质量分为优、良、次、差四个等级。
以优、良等路里程评定的养护里程的百分比即“好路率”作为评定养护质量的主要指标。
3 公路养护质量等级的检查与评定3.0.1公路养护质量的检查与评定,以公里为单位,以里程碑为界,按路面、路基构造物隧道、沿线设施、绿化五项养护质量内容分别评分定等。
总分定为100分,其中路面50基构造物20分;桥涵隧道、沿线设施、绿化各10分。
3.0.2根据实地检查评比结果,在1km范围内,总分在90分以上(含90分,以下同),面在45分以上,路基构造物在15分以上,桥涵隧道、沿线设施、绿化均不低于6分的定路;总分在75分以上,并且路面在38分以上的定为良等路;总分在60分以上的定为次总分不足60分的定为差等路。
上述优等路的四个条件中,如有一条达不到要求,即定为良等路;良等路两个条件中一条达不到要求即定为次等路。
4 分项计分标准4.0.1路面:满分50分。
为客观反映路面病害程度,并具有可比性,将路面病害归纳为按算和按长度计算两类。
4.0.1.1以面积计算的病害,其每一处的数量,应沿病害待修补边缘丈量,以长乘宽求并按实际量测的各类病害面积分别乘以其相应的换算系数,换算为折算面积,然后按折算和占该公里公路理论面积的百分比即病害含量Y1扣分。
路桥隧道管理养护专业网www.rbt mm.co m公路里程和公路养护统计指标及计算方法的规定颁布时间:1992.05.21第一章总则一、公路里程和公路养护统计是加强公路科学管理,编制公路发展规划,检查计划完成情况的重要基础工作。
为了保证公路里程和公路养护统计资料的准确性、科学性,发挥统计在制定规划、编制计划,实施公路科学养护管理中的作用,适应公路发展需要,根据《中华人民共和国统计法》,《中华人民共和国公路管理条例》及其《实施细则》,特制定本规定。
二、公路里程的公路养护统计包括公路里程统计,公路养护统计,公路养护管理机构、人员与劳动生产率统计,公路养护机械(具)统计,公路养护工程成本指标统计。
第二章公路里程统计第一节公路里程统计指标一、公路:是指经公路主管部门验收认定的城间、城乡间、乡间能行驶汽车的公共道路。
公路包括公路的路基、路面、桥梁、涵洞、隧道。
公路分为等级公路和等外公路。
等级公路:是指按照交通部颁发的《公路工程技术标准JTJOl一88》修建,并经公路主管部门验收的城间、城间、乡间,以及通往工矿区、码头和旅游点等主要供汽车行驶的公共道路。
等外公路:是指经公路主管部门验收确认的未达到或未能全部达到《公路工程技术标准JTJO l一88》的城间、城乡间、乡间能行驶汽车的公共道路。
二、公路里程:是指在一定时期内实际达到《公路工程技术标准JTJOl一88》规定的等级公路,并经公路主管部门正式验收交付使用的公路里程数。
其计算单位为:km。
公路里程统计范围:凡达到交通部《公路工程技术标准JTJOl一88》规定的技术等级的公路,均统计为公路里程。
它包括大、中城市的郊区公路以及公路通过城镇(指县城、集镇)街道的里程和公路桥梁长度、隧道长度、渡口的宽度以及分期修建的公路已验收交付使用的里程。
但不包括大、中城市街道,国、省干线断头路里程,农业生产用道路以及新建公路尚未进行验收交付使用的路段里程。
两条或多条公路共同经由同一路段的重复里程,只计算一次。
辅道:为汽车专用公路服务的新建或原有公路,一般称为辅道。
它设在公路的一侧或两侧,供不允许在该公路上与汽车混合行驶的其他机动车、非机动车辆、拖拉机等以及准备由出入口驶入该公路的汽车行驶的道路。
统计时,应单独按一条路线统计。
城市道路里程:公路穿越大、中城市,属城市市政部门管辖的路段里程。
国、省干线断头路里程:是指在规划的国道、省道路网中,尚未修通的路段里程。
重复里程:是指两条或多条公路共同经由同一路段的里程。
国道与省道重复的路段里程计入国道里程数;国道与国道或省道与省道重复的路段里程则计入路线编号较小的国道或省道里程数。
其它行政等级的重复里程,可参照此条进行统计。
分离式上下行路线里程:是指受地形条件及其它特殊情况限制,公路采用分离式断面路基、车辆分向行驶时的路线里程。
该路线里程统计,按路线编号的前进方向,即公路里程桩号排序方路桥隧道管理养护专业网www.rbt mm.co m 向右侧的主线进行统计。
三、公路密度:是指一定区域内的公路总里程与该区域的土地面积或人口、车辆平均之比。
其计算公式为1.按土地面积计算的:公路里程数(公里)平均每百平方公里拥有公路=————————————土地面积(百平方公里)其计算单位为:公里/百平方公里2.按人口计算的:公路里程数(公里)平均每万人口拥有公路=——————————————人口数(万人)其计算单位为:公里/万人3.按车辆计算的:公路里程数(公里)平均每百辆汽车拥有公路=————————————汽车车辆数(百车辆)其计算单位为:公里/百辆车第二节公路里程统计分类一、按公路技术等级分:等级公路和等外公路。
(一)等级公路:技术指标和设施符合国家规定标准的公路。
公路等级:根据交通量及其使用任务、性质,对公路进行的技术分级。
我国现行《公路工程技术标准JTJo1—88》中将公路划分为两类(即汽车专用公路和一般公路)五个等级。
各级公路主要技术指标见表1。
(表略)各级公路的路面等级和分类见表2。
(表略)1.汽车专用公路汽车专用公路系指专供汽车行驶的公路,包括高速公路、一级公路、二级公路。
凡由公路部门负责建、管、养的符合高速公路标准,已验收交付使用的城市道路与高速公路的连接线及绕城高速公路,均应计入高速公路的里程。
当高速公路和一级公路,按总体设计要求实行分期修建时,先建成的一幅,经验收交付使用后,暂按汽车专用二级公路统计,但应在公路年报统计表的备注中予以注明。
已建成的混合交通一级公路,在未改建成汽车专用公路前,仍按一级公路统计,其里程数在公路年报统计表中可归入汽车专用一级公路统计里程,但在表的备注栏中应予以注明非汽车专用一级公路。
2.一般公路一般公路系指各种车辆处于混合行驶状态的公路,包括二级公路、三级公路、四级公路。
(二)等外公路:一九七九年公路普查时,确定的未达到或未能全部达到国家公路技术标准的路桥隧道管理养护专业网www.rbt mm.co m公路。
一九八0年以后新增加的不符合,公路路程工程技术标准JTJ01—88》的公路里程,均不统计上报。
二、按公路行政等级分:国家干线公路(以下简称国道),省、自治区、直辖市干线公路(以下简称省道)、县公路(以下简称县道)、乡公路(以下简称乡道)和专用公路五个行政等级。
国道:是指具有全国性政治、经济意义的主要干线公路,包括重要的国际公路、国际公路、连接首都与各省、自治区首府和直辖市、各大军区的公路,连接各大经济中心、港站枢纽、商品生产基地和战略要地的公路。
省道:是指具有全省(自治区、直辖市)政治、经济意义,连接省内中心城市和主要经济区的公路,以及不属于国道的省际间的重要公路。
县道:是指具有全县(旗、县级市)政治、经济意义,连接县城和县内主要乡(镇)、主要商品生产和集散地的公路以及不属于国道、省道的县际间的公路。
乡道:是指主要为乡(镇)村经济、文化、行政服务的公路,以及不属于县道以上公路的乡与乡之间及乡与外部联络的公路。
专用公路:是指专供或主要供厂矿、林区、油田、农(牧)场、旅游区、军事要地等与外部联络的公路。
三、按公路铺设的路面分:1. 公路按其铺设路面情况,分为有路面公路和无路面公路。
有路面公路:是指铺有各种路面的公路,包括高级路面、次高级路面、中级路面和低级路面。
路面面层类型表3(表略)无路面公路:是指未铺筑任何路面材料的公路。
2. 路面铺装率:是指公路路面铺装里程(即有路面里程)占公路总里程的比重。
其计算公式为:公路路面铺装里程(公里)路面铺装率(%)=——————————————公路总里程(公里)*100%四、按公路通车情况分1. 晴雨通车里程:是指全年无论晴天、雨天均能正常通行汽车的公路里程。
在计算晴雨通车里程时,原则上应以一条线路的通车情况为准。
对较长线路,可分为自然段计算,但应以县级养护单位所管辖的里程为最小自然段。
2. 晴通雨阻里程:是指雨天不能通行汽车的公路里程(指路面而言)。
五.按公路绿化里程分1. 可绿化里程:是指在公路用地范围内,能栽植和自然生长乔木、灌木或花草的路段。
2. 不可绿化里程:是指在公路用地范围内,不能栽植或不能自然生长木本、草本绿色植物的路段。
包括公路隧道、桥涵及其两端各5m地段,石质路基及石方护坡路段,沼泽重盐碱路段(含量在千分之三以上),戈壁及沙漠路段,山区石砾子路段,兼作堤坝路段,特别干旱地区的路段等。
3.公路绿化里程:系指在公路可绿化里程路段上的公路用地范围内,按标准栽植了乔木、灌路桥隧道管理养护专业网www.rbt mm.co m木、花、草,成活率和保存率分别达到标准要求(成活率:平原90%、山区85%、寒冷草原及沙碱干旱区75%,保存率:85%),生长正常,即为公路绿化里程。
公路沿线路基边坡有自然生长的乔、灌木及花、草覆盖度在0.6以上,均匀公布在路基边坡或公路用地,连续里程1km以上,并通过适当整理与修饰,基本能保护路基边坡的,也可列为绿化里程。
公路绿化率:指现有公路已达到绿化标准的程度。
其计算公式为绿化率(%)=绿化里程(公里)——————————————————————————公路总里程(公里)—不宜绿化路段里程(公里)*100%成活率:指栽植后发芽长叶至少有一个生长季节以上的绿色植物占总栽植量的百分数。
保存率:指成活两年以上的绿色植物占总栽植量的百分数。
第三节公路构造物统计一、公路构造物:系指公路跨(空越天然河流、溪沟、山谷、人工沟渠或与其它路线交叉时按《公路工程技术标准JTJ01—88》修建的各种排水、跨越、穿跨、防护、加固等建筑物和其它附属设施统称为公路构造物。
二、公路构造物类别:(一)桥梁:为公路、铁路、城市道路等跨越河流、山谷等天然或人工障碍物而建造的建筑物。
其计算单位:延米/座。
1.桥梁类型:(1)公路桥:主要供汽车行驶的桥梁。
(2)公路、铁路两用桥梁:可供汽车和火车分道(分层或并列)行驶的桥梁。
(3)高架桥;在公路上代替高路堤的桥梁。
(4)立交桥:为使公路上跨铁路或公路与公路在不同高程上进行立体空间交叉的桥梁。
互通式立体交叉:上下各层公路之间用匝道或其他方式互相连通的立体交叉。
其桥梁长度以路线前进方向主线上下的桥梁长度为准进行统计。
分离式立体交叉:上下各层公路之间互不连通的立体交叉。
匝道:互通式立体交叉上下各层公路之间供车辆转弯行驶的连接道。
其计算单位为公里。
公路桥梁的其它分类方法详见《公路工程技术标准JTJ01—88》。
2.公路桥梁、涵洞按跨径分类见表4。
(表略)注:(1)单也跨径系指标准跨径而言。
(2)多也跨径总长仅作为划分特大桥、大、中、小桥及涵洞的一个指标,梁式桥、板式桥涵为多也标准跨径的总长;拱式桥梁为两岸桥台内起拱线间的距离;其它型式桥梁为桥面系车道长度。
(3)圆管涵及箱涵不论管径或跨径大小、也数多少、均称为涵洞。
桥梁长度:应按桥梁全长(总长度)计算,有桥台的桥梁为两岸桥台侧墙或八字墙尾端间的路桥隧道管理养护专业网www.rbt mm.co m距离;无桥台桥梁为桥面系行车道长度。
3.公路桥梁按建筑材料和使用年限分:(1)永久性桥梁:指上、下部结构均用耐久性材料(如钢、钢筋混凝土、石料等)建筑的供长期使用的桥梁。
(2)半永久性桥梁:指下部结构采用耐久性材料(如石料、混凝土等),上部结构采用木材建筑的桥梁。
(3)临时性桥梁:指上、下部结构均采用非耐久性材料(如木料)建造的或供短期使用的桥梁。
(4)危险桥梁:指符合部颁《公路养护技术规范JTJ073—85》表4.2.31“桥梁技术状况评定标准”中规定的四类桥梁。
桥梁永久化程度:系指永久性桥梁长度占公路桥梁总长度的比重。
其计算公式为:永久性桥梁长度(延米)桥梁永久化程度=————————————————*100%公路桥梁总长度(延米)(二)涵洞:主要为渲泄地面水流而设置的横穿路堤的小型排水构造物,一般由基础、洞身、洞口组成,分为管涵、拱涵、箱函、盖板涵。