广西珍贵树种发展规划
- 格式:docx
- 大小:33.83 KB
- 文档页数:26
广西绿化养护实施方案一、前言。
广西壮族自治区地处我国南部,气候湿润,土地肥沃,是一个自然资源丰富的地区。
然而,随着城市化进程的加快和工业化的发展,广西的生态环境面临着严峻挑战。
为了改善广西地区的生态环境,提升城市绿化质量,制定并实施广西绿化养护实施方案势在必行。
二、目标。
1. 提高绿化覆盖率。
通过实施绿化养护实施方案,提高广西地区的绿化覆盖率,改善城市生态环境,增强城市的绿色氛围。
2. 保护植被多样性。
广西拥有丰富的植被资源,为了保护和维护这些植被资源,绿化养护实施方案需要注重多样性,促进各类植被的生长和繁衍。
3. 提升城市形象。
良好的绿化环境是城市形象的重要组成部分,通过绿化养护实施方案,提升广西城市的整体形象,吸引更多的游客和投资者。
三、具体措施。
1. 种植适宜树种。
根据广西的地理环境和气候特点,选择适宜当地生长的树种进行绿化种植,确保植物的生长健康。
2. 加强养护管理。
加大对绿化植物的养护管理力度,包括及时修剪、浇水、施肥等,保持植物的良好生长状态。
3. 推广生态种植。
在城市建设中,推广生态种植理念,注重植物的生态功能,提高绿化的生态效益。
4. 强化宣传教育。
加强对广大市民的环保意识宣传教育,倡导绿色出行、绿色生活,共同参与绿化养护工作。
四、保障措施。
1. 加大资金投入。
政府需要增加对绿化养护工作的资金投入,保障绿化工程的顺利实施。
2. 完善管理体系。
建立健全的绿化养护管理体系,明确责任部门和责任人,确保绿化工作的有序进行。
3. 强化监督检查。
加强对绿化养护工作的监督检查,及时发现问题并加以解决,确保绿化工作的质量和效果。
五、结语。
广西绿化养护实施方案的制定和实施,对于改善广西地区的生态环境,提升城市形象,促进经济发展具有重要意义。
我们将坚定信心,全力以赴,为广西地区的绿化养护工作做出积极贡献,为美丽广西的建设努力奋斗!。
2023年广西清桉制度实施方案全文共四篇示例,供读者参考第一篇示例:2023年广西清桉制度实施方案随着人们环保意识的增强,清洁能源越来越受到重视。
为了促进能源转型,减少对环境的影响,广西将于2023年开始实施清桉制度。
清桉是一种生长迅速的木本植物,具有优良的木材品质和高效的燃烧性能,可以作为生物质能源的重要来源。
广西清桉制度实施方案的出台将促进清桉的种植和利用,推动清洁能源产业的发展,助力广西建设绿色低碳的社会。
一、政策背景广西地处亚热带地区,气候温暖湿润,适宜植物生长。
清桉是一种热带常绿乔木,生长速度快,适应性强,可在广西广泛种植。
清桉木材质地坚硬,纹理清晰,是一种理想的燃料木材。
为了推动清洁能源产业的发展,广西决定制定清桉制度,引导农民种植清桉,提高清桉的利用率,降低生物质能源的成本,减少对化石燃料的依赖,同时推动林业、农业和能源产业的融合发展。
二、实施目标1. 种植面积目标:到2025年,全区清桉种植面积达到100万亩以上。
2. 生长质量目标:提高清桉树的生长速度和木材质量,确保木材的燃烧性能达到国家标准。
3. 利用率目标:实现清桉资源的全面利用,推动清桉木材的加工利用,拓展清桉燃料的应用领域。
4. 生态效益目标:促进生态环境保护,提高土地的可持续利用率,增加森林覆盖率,改善空气质量。
三、实施措施1. 政策支持:制定相关政策,对清桉种植和燃料利用给予一定的补贴和奖励,鼓励农民积极参与清桉种植。
2. 科技支持:加强清桉树种的培育和繁殖工作,提高树木的生长速度和质量;推广清桉栽植技术,提高清桉的种植效率。
3. 宣传推广:通过宣传教育活动,向农民介绍清桉的特点和优势,增强农民对清桉种植和利用的认识和意愿。
4. 建设基地:建设清桉种植基地和清桉燃料加工基地,为清桉产业的发展提供必要的场地和设施支持。
5. 强化监督:建立清桉种植和利用的监督机制,加强对清桉产业链各环节的管理和监督,确保清桉产业的健康发展。
创新种植技术发展珍稀树种提高林业品相摘要:广西柳州有适宜的气候条件,种植珍贵树种有先天优势,市场需求量加大,也是发展珍贵树种种植的原动力。
本文阐述了种植珍贵树种的意义,介绍了几种适宜柳州种植的珍贵树种的种植技术。
希望能够给当地农民提供技术参考,提升其种植珍贵树种的积极性。
关键词:珍稀树种;种植技术;林业品相中图分类号:s725 文献标识码:a引言珍贵树种资源稀有、材品昂贵,其经济价值和一般树种相比不可同日而语,生态效益和社会效益俱佳。
广西柳州地区有优越的气候条件,特别适合一些珍贵树种的生长发育,发展稀有珍贵树种种植,能够快速提供林业品相,给农民带来丰厚的经济利益。
可以说,这些珍贵树种就是一座座“绿色银行”,发展前景值得期待。
1 发展珍贵树种种植的价值和意义林木种植观念需要更新,发展思路需要转变。
发展珍贵树种种植,可以说是造福当代利泽千秋的大好事,我们何乐而不为呢?这些珍贵树种就是一棵棵“摇钱树”,只要悉心管理,就可以源源不断给我们带来财富。
差不多就是一本万利,特别是一些高价值珍稀树种,简直就是“绿色金子”,经济效益相当可观。
“埋下一块金子,绝不会多生出一块金子。
而种下一棵名贵树木,三五年工夫,就能从中提炼出各种贵重物质,使之大大增值。
种名贵树木,真不啻种黄金”。
这是一位退休阿姨对种植珍稀树种发出的由衷感叹。
句句都是大实话,珍贵树种就能结出“金子”。
2 几种重要的珍贵树种及其种植技术广西幅员辽阔,树种资源丰富多彩,自然气候条件优越,发展珍稀树种种植有利无害。
由于珍贵树种适宜生长的立地条件要求比较严格,选择树种就显得非常重要。
柳州地处桂中地区,适宜种植珍稀树种为香樟、银杏、红楠、红豆杉、黄连木、油杉、罗汉松等。
以下从种植技术及病虫害防治上对红豆杉、罗汉松及香樟进行具体分析。
2.1 红豆杉红豆杉是常绿乔木,雄雌异株,异花授粉,喜阴湿冷凉气候。
红豆杉是稀有树种,被列为世界珍稀树种加以保护。
从红豆杉树皮和枝叶中提取的紫杉醇,是世界公认的抗癌药物,对治疗晚期乳腺癌、肺癌、软组织癌、食道癌有特殊疗效。
林业部关于保护珍贵树种的通知文章属性•【制定机关】林业部(已撤销)•【公布日期】1992.10.08•【文号】林护字[1992]56号•【施行日期】1992.10.08•【效力等级】部门规范性文件•【时效性】现行有效•【主题分类】森林资源正文林业部关于保护珍贵树种的通知(1992年10月8日林护字[1992]56号)各省、自治区、直辖市林业(农林)厅(局),西藏自治区农牧林委,黑龙江省森工总局,大兴安岭林业公司:珍贵树种是国家的宝贵自然资源,也是自然环境的重要组成部分。
为保护和合理利用珍贵树种资源,1975年原农林部(75)农林(林)字第120号《关于保护、开展和合理利用珍贵树种的通知》发布后,一些珍贵树种得到了保护。
但十多年来,我国森林资源状况发生了很大变化,在人工林资源稳步增加的同时,可采成过熟林资源却在持续下降,尤其是珍贵树种资源急剧减少。
此外,不少地区乱砍滥伐、乱采滥挖珍贵树种的事件时有发生,一些珍贵的用材林木、经济林木和药用树种已濒于枯竭。
一些原来尚有一定数量的树种逐渐转为稀少,濒危珍贵树种的种类已大大增加。
为了进一步加强珍贵树种的保护管理工作,在原定名录的基础上,结合当前实际情况,我部重新修订了国家珍贵树种名录,现就有关问题通知如下:一、加强领导,积极开展宣传教育。
各级林业部门要高度重视珍贵树种的保护管理工作。
要把做好珍贵树种的保护与合理利用工作和执行联合国环境与发展大会通过和签署的《关于森林问题的原则声明》、《生物多样性公约》结合起来。
要运用多种形式,广泛宣传保护珍贵树种的重要性。
为把这项工作做好,各地可结合植树节等各种活动和本地区的具体情况,开展这方面的宣传和教育,使“保护珍贵树种、人人有责”逐渐成为新的社会风尚。
二、依法治林,严格管理。
要切实贯彻执行《森林法》、《野生药材资源保护管理条例》、《森林采伐更新管理办法》和《森林和野生动物类型自然保护区管理办法》等法律、法规,依法惩处乱砍滥伐、偷砍盗伐珍贵树种的违法犯罪活动。
桉树是当前我国南方林区林业建设过程中的重要树种[1],桉树人工林在维护国家木材安全、促进国民经济发展、发挥生态防护作用和帮助农民脱贫致富等方面做出了重要贡献[2]。
面对可利用林地资源的限制、立地条件的制约等影响,桉树人工林将在营林制度、经营策略和途径方面发生深刻变化和重大调整[3]。
广西钦廉林场位于广西南部,地跨钦州、北海两市,分布在钦南区、浦北县等18个乡镇,林场地貌属桂东南六万大山西南余脉延伸至近海地带的中低丘陵、台地,地势北高南低,由北向南倾斜。
林场经营范围内最高峰是平艮分场通天蜡岭,海拔245.3m ,最低点是那丽分场旧铺工区林地,海拔只有10m 左右。
林场人工种植主要树种有桉树、杉木、马尾松等,林场经营松杉桉商品林地面积约3.2万hm 2[4],其中桉树面积约2.9万hm 2,占乔木林面积的90%。
近年来,林场以现代林业理念为指导,不断丰富优化桉树树种结构,采用“桉树+油茶”、桉树大径材、“桉树+珍贵树种”、桉树低产林改造、“桉树+台湾相思等”、林牛草等模式,在森林资源得到有效保护的前提下,有效提高了商品林建设质量水平,2022年全场桉树出材达180m 3·hm -2,万元林面积达200多hm 2,林场桉树综合效益显著。
1桉树林发展现状1.1完善技术规程,确保林木生长旺盛综合林场桉树生长及轮伐期等情况,及时完善技术规程:1)调整桉树追肥年限,由原来一个轮伐期追肥5年增加到6年,且规定每年1—7月为追肥期限,确保在生长旺季得到养分补充;2)开展卫生伐作业,为使林分生长环境更健康,推行桉树3—5年生林分开展卫生伐作业,如那琴分场那标站5林班植苗4年林,每年都发生焦枯病害,2022年通过卫生伐除林分中弱、小、病、断株,优化了林分环境,使得林分通透健康,没有发生焦枯病害,桉树林生长旺盛。
同时,做好林业有害生物监测和综合防治工作,未出现大面积桉树林虫害病疫。
对局部出现的桉树虫害,及时组织做好防治工作;根据林地林木可持续发展、森林认证、中央财政森林抚育补贴项目等要求,严格设定除草剂的使用条件,逐步减少除草剂的使用量,在选购除草剂时充分考虑成分不含2,4-D 等禁用化学品的除草剂。
发展珍贵树种储备绿色财富——广西壮族自治区以点带面发
展珍贵树种
无
【期刊名称】《国土绿化》
【年(卷),期】2014(000)001
【摘要】近年来,广西壮族自治区将发展珍贵树种作为一项重要工作来抓,以国
有林场为主,建设了一批示范林,以点带面加快推进珍贵树种发展。
2010年以来,全区共完成珍贵树种连片造林30多万亩,有效地调整优化了树种结构,提高了林分整体质量,储备了一大笔绿色财富。
【总页数】1页(P16-16)
【作者】无
【作者单位】广西壮族自治区林业厅
【正文语种】中文
【中图分类】S781.83
【相关文献】
1.广西大力发展珍贵树种增加木材战略资源储备 [J], 农莉莉
2.悄然崛起的国内最大边境珍贵树种长廊——崇左市大力发展和保护珍贵树种纪实[J], 蒋卫民;吴坚宝;罗昌爱
3.国内外珍贵树种用材林发展动态及其在四川省的发展现状 [J], 刘福云;鄢武先;陈守庭;张忠友;周一;黄云霞
4.《中国珍贵树种发展报告》暨《中国主要栽培珍贵树种参考名录图鉴》编写工作启动 [J], 绿林
5.发展优良珍贵树种开创可持续高效益林业发展新局面 [J],
因版权原因,仅展示原文概要,查看原文内容请购买。
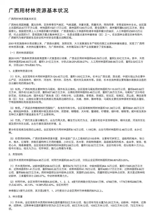
⼴西⽤材林资源基本状况⼴西⽤材林资源基本状况⼴西地处祖国南疆,属北热带、亚热带季风⽓候区,⽓候温暖、热量丰富、⾬量充沛、⾬热同季,⾮常适宜林⽊⽣长。
全区国⼟总⾯积23.67万平⽅公⾥,林地⾯积1527.17万公顷,森林⾯积1340万公顷,居全国第六;森林蓄积量6.02亿⽴⽅⽶,居全国第七。
我国是世界上⼈⼯林⾯积最⼤的国家,⼴西是我国⼈⼯林⾯积和速丰林⾯积最⼤的省区,⼈⼯林⾯积达833.3万公顷,约占全国的1/7,是我国南⽅重点集体林区之⼀,也是全国重点速丰林基地省(区)之⼀。
在全国林业建设总体布局中,⼴西被列为维护国家⽣态安全和⽊材安全的重点战略区域。
2001年实施森林分类经营以来,⼴西扬长避短,发挥优势,⼤⼒发展速⽣丰产短轮伐期⼯业原料林基地建设,实现了⼴西⽤材林资源总量、⽊材供应量双增长,为⼴西林浆纸、⽊材精深加⼯等产业发展奠定了坚实基础。
(⼀)⽤材林资源现状据2010年⼴西森林资源连续清查第⼋次复查统计结果,⼴西全区⽤材林⾯积645.59万公顷,蓄积3.33亿⽴⽅⽶。
其中,天然⽤材林⾯积246.93万公顷,蓄积1.31亿⽴⽅⽶,分别占38.25%和39.27%;⼈⼯⽤材林⾯积398.66万公顷,蓄积2.02亿⽴⽅⽶,分别占61.75%和60.73%。
1、主要树种资源分布(1)杉⽊。
全区现有杉⽊⽤材林⾯积为124.42万公顷,蓄积1.00亿⽴⽅⽶。
杉⽊以⼴西北部、西北部、中部⼤瑶⼭为主要中⼼产区,涉及桂林市、柳州市、河池市、贺州市、百⾊市、梧州市及来宾市等。
⽬前,杉⽊优良种源主要有融⽔苗族⾃治县的⽩云糠杉和四荣油杉等。
(2)松类。
⼴西松树类主要树种为马尾松、国外松及云南松。
全区现有马尾松⽤材林⾯积为110.02万公顷,蓄积6403.62万⽴⽅⽶;国外松12.96万公顷,蓄积437.96万⽴⽅⽶;云南松⽤材林⾯积0.48万公顷,蓄积7.26万⽴⽅⽶。
马尾松⼴泛分布在砂页岩、花岗岩⼭地;国外松在⼴西各县(区)均有分布,以荔浦县、苍梧县、防城区、钦北区、钦南区、灵⼭县、博⽩县等县(区)为主;云南松主要分布在西部云贵⾼原边缘的乐业、天峨、西林、隆林等县;马尾松主要优良种源有忻城县古蓬松、宁明县桐棉松和容县浪⽔松等。
广西桉树人工林发展第一篇:广西桉树人工林发展一、桉树简介桉树是指包括杯果木属(Angophora)、伞芳属(Corymbia)和桉树属(Eucalyptus)共3个属的所有树种,共有800多个种与100多个变种。
桉树天然分布于澳大利亚大陆及华莱士线(Wallace’s Line)以东,大洋洲大陆附近的太平洋岛屿,在北纬7°0′~南纬43°39′之间,但绝大部分分布在巴布亚新几内亚和菲律宾棉兰老岛等岛屿,在北纬9°0′~南纬11°0′之间:尾叶桉(Europhylla)分布在东帝汶和印度尼西亚群岛东部的一些岛屿上,在北纬8°0′~南纬10°0′之间。
桉树品种多、生长快,耐贫瘠、抗逆性强,经济价值高。
桉树用途广泛,可作为防护林和道路两旁的绿化行道树,多数是世界著名的荧幕资源和造纸优质木材,其木材工业特性好,坚韧耐腐,是最常用的制造纸浆的主要原料,亦可作为人造板、包装、建筑、矿井支柱、家具用材。
另外桉树叶可提取桉油,树皮可提取鞣质。
【1】二、桉树的发展(一)、桉树的发展现状20世纪80年代中期由于桉树利用从坑木林基地改变成为短周期工业用材林,形成了桉树发展的第二个高潮。
全国共计有16个省区市、600多个县,共引种了300多种桉树,进行育苗造林达211种,但属于生产性造林的只有10余种,全国桉树人工林面积至20世纪90年代末已达154.7多万公顷,另有四旁种植18亿株(可折合面积35.4万公顷),在世界各国桉树人工林面积中仅次于印度和巴西居第3位。
中国发展最快最多的是广东、广西、海南等省区,三省区是中国人工桉树林的主要基地。
广东和海南两省的农垦部门营造了大量的以桉树为主的防护林带,云南昆明和保山附近县市的农村营造了集体片林,四川成都平原营造了四旁和农田网。
20世纪90年代,桉树的发展普及到了县、市、乡的种植,主要是短周期工业原料林,在粤、桂、琼、闽等省利用世界银行的贷款营造了大面积的桉树速生丰产林。
广西有关部门给农家送珍贵树种南宁讯广西组织部和林业厅于去年底联合下发《关于组织开展“千万珍贵树种送农家”活动的通知》,通知称自2012年起,连续五年在全区组织开展“千万珍贵树种送农家”活动。
该活动为了充分调动广大农民群众种植珍贵树种的积极性,加快珍贵树种发展步伐,改善农村生态环境,促进农民增收致富,推进社会主义新农村建设,结合“绿满八桂”造林绿化工程、“百万农户种千万棵树”活动进行。
补助经费由自治区统一安排,以自然村屯为单位,免费赠送珍贵树种苗木给农民群众在村屯“四旁”和房前屋后种植。
但不能用免费赠送的苗木在耕地、山上种植,列入该活动的自然村屯也不能与“绿满八桂”造林绿化工程和城乡风貌改造工程村屯重叠。
全区每年计划安排1万个左右的自然村屯,每个县(市、区)每年原则上安排100个左右的自然村屯,全区每年共种植2000万株左右,连续安排五年。
珍贵树种包括降香黄檀、柚木、土沉香、紫檀、红豆杉、银杏、香椿、香樟、楠木、格木、马褂木等。
N 防城港讯2月7日,防城港市农委召开专题学习会,认真学习2012年中央一号文件精神。
今年2月1日正式发布的《中共中央国务院关于加快推进农业科技创新持续增强农产品供给保障能力的若干意见》,以农业科技创新为主题,以强化农业基础、惠及农村发展、富裕农民生活为目标,出台了一系列农业科技创新的新思路、新政策。
在会上,农业专家和科技人员踊跃发言,畅谈学习体会。
大家纷纷表示,要以学习贯彻中央一号文件精神为动力,紧密结合本市实际,切实加强农业科技推广体系和科技创新能力建设,提升公共服务能力和水平,以科技创新支撑防城港市支柱产业和特色农业的持续健康发展,实现强农惠农富农的目标。
N (曾新武)防城港市农委认真学习中央一号文件兴业讯时下正是冬菜收获的季节,兴业县石南镇韦鸣村去年种植的100多亩莴笋大获丰收,嫩绿个大的莴笋吸引了各地客商纷纷前来收购,发展莴笋种植鼓了该村农民的钱袋子。
2月3日,记者在韦鸣村采访时看到,连片100多亩的莴笋已进入收获期,绿油油的一片十分惹人喜爱,田间地头,村民们正忙着收割莴笋,一捆捆包装好的莴笋整齐的堆放在道路两旁,正准备装车外运。
营林造林是林业工程持续发展的前提基础,相关部门应提高对营造林的重视,研究营造林的发展举措十分迫切[1-2]。
广西壮族自治区南宁树木园创建于1979年,林场下设11个营林生产单位,是广西林业局直属大一型国有林场,现有职工400多人,经营面积4万多hm 2,森林蓄积量230多m 3,主要树种的分布面积和蓄积均有提高;先后荣获全国绿化模范单位、全国十佳林场等荣誉,成长为行业排头兵[3-4],是广西营造林效益较好的国有林场(园区)。
1现状南宁树木园坚持生态建设产业化、产业发展生态化的工作思路,大力实施高质量商品林“双千”基地建设,加快了园外营造林扩面的速度,取得良好成效,新收购林地林木1万多hm 2。
“十三五”期间持续推进森林资源培育工作,累计完成植树造林1万hm 2,完成除萌、除草、施肥等森林抚育将近10万hm 2。
通过实施高产竞赛林和高效精品林建设工程,活立木蓄积量达232万m 3,比“十二五”期末活立木蓄积量增长34.1%。
木材单产连续五年保持正增长,年年刷新历史记录,至2020年,木材平均单产达150m 3·hm -2,森林资源总量大幅增长,可持续经营成效显著[5]。
通过调整优化林种结构,大力发展速生丰产林,逐步降低相思、松树等树种比例,形成了以速生桉为主、杉树和油茶为辅的多树种经营格局[6]。
2020年底相比2015年期末,乔木林幼林、中龄林和近熟林所占比例下降明显,成熟林、过熟林所占比重大幅度提升,龄组结构明显优化,生态效益显著提升,为广西生态建设发挥了重要示范和带动作用。
2营造林管理的主要措施2.1加强组织领导为加快营造林项目实施,南宁树木园定期组织召开相关项目的专题会议,会议将项目具体的任务分解到各相关部门,要求责任部门各司其职,各尽其责,结合南宁树木园林地实际,讨论具体的实施措施和方法,并成立相关工作领导小组,形成了上下对口、管理严密、责任落实的组织体系,高位推进的营造林发展工作机制,为保证项目的顺利实施夯实了基础。
第14卷第12期 南方农业 2020年4月Vol.14 No.12 South China Agriculture Apr. 2020珍贵树种是自然界中非常稀有的重要资源,具有宝贵的经济价值和景观价值,关系到森林生态环境的质量,对社会的发展也会产生相应的影响。
随着我国近些年节能环保力度的加强及绿水青山就是金山银山理念的践行,国有林场对于珍贵树种的管理工作也逐渐提出了更高的要求。
1 国有林场中珍贵树种造林概述1.1 珍贵树种伴随着社会经济的飞速发展,一些过去广泛存在的树种伴随着资源稀缺而逐渐珍贵。
从客观层面上来看,随着人口的增长和社会需求的逐渐扩大,木材资源也在不断发生着变化,在一些特定时期内,相比起其他物种具有更高经济价值、生态作用、社会效益的树种就可以被视作珍贵树种。
珍贵树种主要包含具有文化价值、科学研究价值、经济价值的稀有和濒危树种[1]。
1.2 国有林场加强珍贵树种造林管理的意义推动珍贵树种造林是当前国有林场非常重要的任务,可以有效推动国内林业生产转变思想理念,使林业的发展目标从数量逐渐转移为质量,有利于优化国内森林木材资源的结构,从而促使林业生产实现可持续发展,为社会提供更加经济和环保的木材资源。
国有林场发展珍贵树种可以满足当前社会对于珍贵树种的需求,并根据市场需要增强国内珍贵树种的资源储备,使中国林业资源在国外的市场竞争中更加有竞争力。
此外,国有林场发展珍贵树种还有利于合理利用珍贵树种资源,保护森林中的珍贵树种,增加树种的种类,维护生物多样性,完善森林生物结构,优化自然环境,为人们提供更加健康的生存环境,保障生态平衡,满足国际公约对于环保的相关要求[2]。
2 国有林场珍贵树种造林的现状在我国长期的历史发展中,人们缺乏对于环境保护和森林资源的认识,许多珍贵树种被破坏,使得国有林场中的珍贵树种规模与比例较小。
伴随着近些年社会生产物质水平的快速提升,人们对于生活的物质需求也随之上升,对于生活品质和环境提出了更高要求。
广西珍贵树种发展规划(2011~2020年) 项 目 名 称:广西珍贵树种发展规划(2011~2020年) 编 制 单 位: 广西壮族自治区林业勘测设计院 工程咨询资格证书:工咨甲12520070004 发 证 机 关:中华人民共和国发展改革委员会 林业调查规划设计证书:林资证字甲B015号 发 证 机 关:国家林业局
院 长: 梁建平 (教授级高级工程师) 技术质量负责人: 李春干 (副院长 研究员 注册咨询工程师) 分 管 领 导: 韦启忠 (副 院 长 高级工程师) 专 业 副 总 工: 蔡会德 (教授级高级工程师) 审 定: 韦启忠 (高级工程师) 审 核: 莫祝平 (高级工程师) 项 目 负 责 人:韦立权 (工 程 师) 技 术 负 责 人:覃延南 (高级工程师) 编制人员: 韦立权 (工 程 师) 覃延南 (高级工程师) 吴国欣 (硕士研究生) 黄国艺 (工 程 师) 黄道京 (工 程 师) 童德文 (工 程 师) 石程远 (工 程 师) 黄 发 (工 程 师) 袁 胜 (工 程 师) 杨小兰 (工 程 师) 曾春阳 (硕士研究生) 陈秀庭 (硕士研究生) 邓 成 (硕士研究生) 廖杰余 (高级工程师) 刘志斌 (高级工程师、注册咨询工程师) 张琳琳 (助理工程师) 韦素秋 (助理工程师) 赖树群 (助理工程师) 前 言 木材,特别是珍贵木材与煤炭、石油等资源一样已成为重要的战略物资。当前,我国珍贵树种资源总量不足,后备资源严重匮乏,珍贵木材主要依赖进口,存在很大的风险。大力发展珍贵树种,对于增加我国木材战略资源储备、缓解珍贵用材供需矛盾、增加森林碳汇、提高林农收入、弘扬森林文化等方面具有重要的作用。为构筑我国现代林业建设的木材资源战略基础,国家林业局多次组织召开全国珍贵树种发展论坛,要求加快珍贵树种资源培育步伐。
广西是热带、亚热带珍贵树种的主要分布区和历史上的传统产区,发展珍贵树种具有得天独厚的条件。但目前广西珍贵树种资源培育总体仍然比较落后,松、杉、桉三大速生树种占绝对优势,其它树种特别是珍贵树种造林面积小,林地资源优势没有充分发挥,林地潜力没有充分挖掘,在一定程度上影响广西生态安全和林业发展后劲。
基于这一现实,自治区党委、政府要求积极转变林业发展方式,推动和加快我区珍贵树种的发展,进一步优化材种结构,满足国民经济发展和人民生活水平提高对珍贵树种产品的巨大需求。在建设生态文明示范区和打造林业强区的重大战略决策中,自治区党委、政府对包括珍贵树种在内的造林绿化提出了新的、更高的要求。
为认真贯彻落实国家林业局,自治区党委、政府关于大力发展珍贵树种的指示精神,自治区林业厅积极开展相关前期工作。2010年3月底,自治区林业厅组织成立了广西珍贵树种发展领导小组,全面部署编制全区珍贵树种发展规划工作。自2010年2月中旬至4月中旬,自治区林业厅组织相关专家围绕珍贵树种的发展现状、市场前景、存在问题和发展对策等问题,在区内外进行了广泛调研。
规划文本主要由广西林业勘测设计院编制完成。在规划编制过程中,得到了自治区林业厅、中国林科院热林中心、广西林科院、广西大学林学院等有关单位的大力支持和悉心指导,在此表示诚挚的谢意。
由于规划编制工作组水平及掌握资料有限,成果材料难免有疏漏,不足之处,敬请各位领导和专家给予批评和指正。
规划编制工作组 二〇一〇年十二月 目 录 第一章 珍贵树种发展现状和条件分析.... 1 一、珍贵树种范围界定及特征... 1 二、国内外珍贵树种发展动态... 3 三、我区珍贵树种发展现状... 7 四、我区珍贵树种发展条件分析... 9 第二章 加快珍贵树种发展的必要性和紧迫性... 12 一、是发展优质高效林业的战略选择... 12 二、是满足社会对木材和林产品多样性需求的必然要求... 13 三、是发展低碳经济实现绿色增长的有效途径... 14 四、是促进森林健康和森林可持续经营的有力举措... 14 五、是维护我国木材供应安全和促进农民增收的重要手段... 15 第三章 指导思想、原则及发展目标.... 17 一、指导思想... 17 二、基本原则... 17 三、发展目标... 18 第四章 造林树种选择与总体布局.... 21 一、珍贵树种选择... 21 二、总体布局... 22 第五章 重点建设内容和任务.... 29 一、种苗基地建设... 29 二、示范基地建设... 35 三、产业建设... 37 四、科技支撑保障体系建设... 38 第六章 规划实施进度.... 40 一、第一阶段2011~2015年... 40 二、第二阶段2016~2020年... 41 第七章 投资估算与效益评价.... 44 一、投资估算... 44 二、资金来源... 46 三、效益评价... 48 第八章 保障措施... 51 一、提高认识,加强组织领导... 51 二、科学规划,避免盲目发展... 51 三、选育良种,确保种苗供应... 52 四、完善政策,加快发展步伐... 52 五、科技支撑,确保建设成效... 53 六、加强监管,规范加工利用... 53 七、广泛宣传,积极营造氛围... 54 附表 附表1 全区适宜建设珍贵树种基地的林业用地面积统计表 附表2 重点发展珍贵树种一览表 附表2-1 一般发展珍贵树种一览表 附表3 珍贵树种基地规划布局表 附表4-1 珍贵树种种质资源收集保护规划表 附表4-2 珍贵树种采种母树林建设规划表 附表4-3 珍贵树种种子园建设规划表 附表4-4 珍贵树种苗圃基地建设规划表 附表5 珍贵树种片林示范基地建设规划表 附表6 珍贵树种四旁种植示范村建设规划表 附表7 珍贵树种基地建设进度安排表 附表8 珍贵树种基地投资估算表 附表8-1 重点发展珍贵树种造林投资指标表 附表9 珍贵树种发展规划投资估算汇总表 附表10 珍贵树种产品产量和经济效益预测表
附件: 1.广西重点发展珍贵树种栽培技术措施简介 2.广西珍贵树种发展规划(2011~2020年)评审意见 第一章 珍贵树种发展现状和条件分析 一、珍贵树种范围界定及特征 (一)珍贵树种的定义
目前国内外还没有统一的珍贵树种定义。根据我国高档木制品用材特点和习惯,综合有关专家的观点,做出如下定义:所谓珍贵树种,是指其木材一般应具有硬度高、密度大、颜色深和纹理美观的特点,木材材质优良、具有特殊用途、市场上稀有、经济价值高,可用于制作高档家具、高档乐器、高档工艺品等实木制品及高档装饰、装修材料的树种。
根据《深色名贵硬木家具》(QBT2385-2008)及有关专家观点,珍贵树种主要包括以下种类:
1.红木类:包括紫檀木类(Pterocarpus spp.)、花梨木类(Pterocarpus spp.)、香枝木类(Dalbergia spp.)、黑酸枝木类(Dalbergia spp.)、红酸枝木类(Dalbergia spp.)、乌木类(Diospyros spp.)、条纹乌木类(Diospyros spp.)、鸡翅木类(Millettia spp.)等。在珍贵用材树种中,红木类经济价值最高。
2.深色名贵硬木:包括花榈木(0rmosia henryi)、铁力木(Mesua ferrea)、木荚豆木(Xyria xylocarpa)、印茄木(Intsia bijags)等。
3.部分硬阔叶树种:包括橡木(Quercus mongolica)、柚木(Tectona grandis)、蚬木(Excentrodendron hsienmu)、红锥(Castanopsis hystrix)、楠木(Phoebe zheennan)、樟树(Cinnamomum camphora)、核桃木(Juglans regia)、楸木(Chinese Walnut)、榉木(Zelkova schneideriana)、水曲柳(Fraxinus mandshurica)等。
4.特殊的珍贵树种:如苏木(Caesalpinia sappan)、土沉香(Aquilaria sinensis)等。 我国对珍贵树种木材加工利用历史悠久,水平较高。特别是在明朝和清朝时期,我国涌现了一批与珍贵木材紧密相关的举世闻名的古代建筑群和古典名贵家具。但由于普通老百姓对珍贵树种缺乏认识以及现代技术和工艺应用不够,很多珍贵树种还没有得到足够地重视和加工利用。随着森林资源尤其是天然珍贵用材树种资源的减少和加工技术及工艺水平的提高,部分乡土树种也加入了珍贵树种的行列。
(二)珍贵树种具有的特征 对于判定某一种树种是否属于珍贵树种,不一定需要全部具备硬度、密度、色泽、纹理四个方面的要求,只要其中某一个方面的特点非常显著,也可以被视为珍贵树种。一般来讲,珍贵树种应具有以下特征之一:
1.从木材特性来看:应具有硬度高、密度大、颜色深、纹理美观、有光泽、有香气等物理特性及天然防腐耐腐等化学特性。
2.从生长、分布和资源来看:一般生长较慢、分布窄、适生范围小、人工栽培少、资源稀有,有的甚至属于濒危树种。
3.从用途和市场价格来看:一般用于制作高档家具、高档乐器、高档工艺品等实木制品及高档装饰、豪华装修材料,具有观赏功能、保健功能(有的珍贵用材可以释放出有益于人体健康的气味)和保值升值功能;有的还可作为艺术品和收藏品;有的具有很高的药用价值甚至某种特殊用途(如降香黄檀、土沉香、檀香等),奇货可居,市场价格较高。
二、国内外珍贵树种发展动态 (一)国外珍贵树种发展动态
当前全球市场上流通的珍贵树种主要分布在热带、亚热带和温带地区,珍贵木材主要来源于天然林采伐。在全球原始森林与天然林被急剧消耗,森林蓄积量大幅度减少的背景下, 20 世纪90 年代许多国家对珍贵木材进出口采取各种限制措施,珍贵木材贸易壁垒加大。加强珍贵树种人工林资源培育已经成为国际社会的一致共识。
1.资源概况。目前,国内外还没有全球珍贵树种资源的权威统计数据。根据《世界森林状况2009》(以下全球数据来源同),2005年全球森林面积593亿亩,活立木蓄积总量3840亿立方米;全球森林主要集中在南美、东欧、非洲中部和东南亚,这4个地区也是全球珍贵木材的传统主产区。巴西、俄罗斯、刚果民主共和国、印度尼西亚、缅甸等是全球珍贵木材的主要出口国,著名珍贵树种代表有:巴西国木饱食桑(Muirapiranga)、俄罗斯水曲柳(Fraxinus mandshurica)、非洲缅茄木(Afzelia africana)、印尼国宝木黑檀木(Dispyyosspp)、缅甸柚木(Tectona grandis)等。
2.国际趋势。随着国际环保呼声的日益高涨,国际社会对砍伐天然珍贵木材的反对之声渐成主流,世界各国都开始控制珍贵树种木材的进出口,如森林认证制度、关税调整及抵制热带林木材产品运动等,导致珍贵木材价格大幅上扬。国际濒危物种贸易公约(CITIES公约)也将许多珍贵树种列入禁止出口或限制出口的名录。