企业的长期债务包括哪些-
- 格式:doc
- 大小:16.77 KB
- 文档页数:3
企业负债总额概述企业负债总额是指企业在特定时间段内所负担的全部债务总额。
负债总额是评估企业财务健康状况和资金运营能力的重要指标之一。
通过了解企业负债总额,可以帮助投资者、贷款机构和经营者对企业的财务状况进行评估和分析。
组成企业负债总额包括以下几个主要方面的债务:1.短期债务:短期债务主要指企业需要在一年内偿还的债务,包括短期贷款、应付账款、短期债券等。
2.长期债务:长期债务是指企业需要在一年以上偿还的债务,包括长期贷款、长期债券、负债租赁等。
3.应付利息:应付利息是企业需要支付的各种债务的利息费用,包括短期债务利息和长期债务利息。
4.其他负债:其他负债包括各种特殊负债和未分类的债务,如递延所得税负债、退休福利负债等。
影响因素企业负债总额受到多个因素的影响,主要包括以下几个方面:1.债务资本结构:企业债务资本结构的比例会直接影响负债总额。
如果企业倾向于通过借款融资,负债总额较高;如果企业更倾向于通过股权融资,负债总额较低。
2.经营活动:企业的经营活动对负债总额产生直接影响。
如果企业经营活动不佳,导致现金流不足,可能需要通过借款增加负债;相反,如果企业盈利良好,可以减少借款和负债。
3.市场环境:市场环境的变化也会对企业负债总额产生影响。
例如,利率的上升或金融市场的波动可能导致借款成本增加,从而增加负债总额。
4.经济周期:经济周期的不同阶段对企业负债总额产生不同的影响。
在经济繁荣期,企业借款增加的可能性较低;而在经济衰退期,由于企业经营不利或市场不景气,可能需要增加借款和负债。
重要性企业负债总额的高低直接反映了企业的债务水平和偿债能力,对企业的长期发展和经营状况有重要影响。
1.评估财务风险:企业负债总额是评估企业财务风险的重要指标之一。
负债总额较高可能会增加企业偿债风险,如果企业无法按时偿还债务,可能导致破产或资金链断裂等问题。
2.影响信用评级:负债总额也会影响企业的信用评级。
信用评级机构通常会将负债总额作为评估企业信用风险的重要指标之一,较高的负债总额可能会导致信用评级下调。
资产负债表中的长期负债数据填写技巧与实例在企业的财务报表中,资产负债表是一张极为重要的报表,它反映了企业在特定日期的财务状况。
而长期负债作为资产负债表中的重要组成部分,其数据的准确填写对于全面、真实地反映企业的债务情况和财务结构具有关键意义。
接下来,我们将详细探讨资产负债表中长期负债数据的填写技巧,并通过实际案例进行分析。
一、长期负债的定义与分类长期负债是指企业偿还期限在一年或超过一年的一个营业周期以上的债务。
常见的长期负债包括长期借款、应付债券、长期应付款等。
长期借款是企业向银行或其他金融机构借入的期限在一年以上的款项。
应付债券则是企业为筹集长期资金而发行的债券。
长期应付款通常包括应付融资租入固定资产的租赁费、以分期付款方式购入固定资产等发生的应付款项等。
二、长期负债数据填写的原则1、真实性原则数据必须真实反映企业的长期负债情况,不得虚构、隐瞒或篡改。
2、完整性原则涵盖所有的长期负债项目,确保没有遗漏。
3、准确性原则金额的计算和记录要准确无误,遵循相关的会计准则和法规。
4、及时性原则在规定的时间内完成数据的填写和报送,以便为利益相关者提供及时的财务信息。
三、长期负债数据填写的技巧1、仔细核对原始凭证如借款合同、债券发行文件、租赁合同等,以获取准确的债务金额、利率、还款期限等关键信息。
2、区分本金和利息在填写长期负债数据时,要将本金和利息分别列示。
对于分期付息、到期还本的长期借款,利息应作为流动负债列示;而对于到期一次还本付息的长期借款,利息应计入长期借款的账面价值。
3、考虑货币时间价值对于一些具有复杂还款安排或涉及外币的长期负债,可能需要考虑货币时间价值的影响,采用适当的折现方法计算现值。
4、注意债务重组如果企业发生了债务重组,要按照重组后的债务条件和金额进行填写,并在附注中披露重组的相关信息。
5、与其他报表的勾稽关系长期负债数据应与利润表中的财务费用、现金流量表中的筹资活动现金流量等相关项目保持合理的勾稽关系。
资产负债表中的长期负债与短期负债在资产负债表中,长期负债与短期负债是重要的财务指标。
它们代表了企业所承担的长期债务和短期债务的规模和偿还能力。
本文将重点讨论资产负债表中的长期负债与短期负债,并解释它们的意义和影响。
一、长期负债长期负债是指企业在资产负债表上显示的在一年以上到期的债务。
它包括长期借款、发行债券等。
长期负债反映了企业的长期融资策略和偿债能力。
长期负债通常用于投资和扩张企业的规模。
企业借入长期负债来购买固定资产、开展新项目或进行研发等长期性投资。
由于这些投资项目通常需要较长的时间才能获得回报,因此企业可以通过长期负债融资来平衡其投资和资金需求。
对于企业而言,长期负债的规模和偿还能力是衡量其财务风险和可持续发展能力的关键指标。
如果企业的长期债务过高,将增加其偿债压力和财务风险,可能导致无法按时偿还债务,甚至出现支付违约等问题。
因此,企业应根据自身的经营状况和发展策略,合理控制和管理长期负债。
二、短期负债短期负债是指企业在资产负债表上显示的在一年内到期偿还的债务。
它包括短期借款、应付票据、应付账款等。
短期负债反映了企业的短期融资需求和偿债能力。
短期负债通常用于满足日常经营资金需求,如购买原材料、支付工资、偿还短期债务等。
企业借入短期负债来应对经营周期性的现金流波动。
相比于长期负债,短期负债更加灵活,可以根据企业的经营状况及时增减。
对于企业而言,短期负债的规模和偿还能力是评估其流动性和偿债能力的重要指标。
如果企业的短期债务过高,将增加其短期偿债压力,可能导致流动性危机和经营风险。
因此,企业应合理运用短期负债来满足短期资金需求,并确保有足够的现金流用于按时偿还短期债务。
三、长期负债与短期负债之间的关系长期负债和短期负债是资产负债表中的两个重要组成部分,它们之间存在紧密的联系和相互影响。
首先,企业的长期负债水平和偿还能力会影响其获得短期负债融资的能力。
如果企业长期债务过高或偿债能力不足,银行和其他债权人可能不愿意提供短期贷款或其他短期负债融资形式,进而导致企业面临现金流困难和资金短缺。
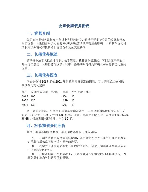
公司长期债务图表一、背景介绍公司的长期债务是指在一年以上到期的债务,通常用于支持公司的发展和资本结构调整。
长期债务对公司的财务状况和经营活动具有重要影响,了解和分析公司的长期债务情况对投资者和管理者都是至关重要的。
二、长期债务概述长期债务通常包括企业债券、长期贷款、抵押贷款等形式,它们会在未来的几年内逐渐偿还。
长期债务的规模、利率、偿还期限等都是影响公司财务状况的重要因素。
三、长期债务图表下面是公司2019年至2021年的长期债务情况的图表,可以清晰展示公司长期债务的变化趋势。
年份长期债务总额(亿元)利率偿还期限(年)2019 100 5% 102020 120 5.5% 102021 130 6% 10从上表可以看出,公司的长期债务总额在过去三年中呈现逐年增长的趋势,分别为100亿元、120亿元和130亿元。
同时,利率也有所上升,分别为5%、5.5%和6%。
偿还期限保持不变,均为10年。
四、对长期债务的分析通过长期债务图表的数据,我们可以得出以下几点分析:1.公司的长期债务总额逐年增加,说明公司在过去几年中可能面临着资金需求的增长或者资本结构调整的需要。
2.利率的上升可能会增加公司的财务负担,因此公司需要谨慎管理资金的使用和偿还计划。
3.在偿还期限不变的情况下,公司需要确保能够按时归还长期债务,以避免资金压力对经营活动的影响。
五、结论与建议长期债务是公司财务管理中一个重要的方面,公司需要根据市场需求和自身情况合理管理长期债务,确保资金的安全和充足。
通过对长期债务图表的分析,公司可以及时调整负债结构,提高资金使用效率,降低财务风险。
六、参考资料1.公司年度财务报告2.长期债务管理相关文献以上是关于公司长期债务情况的分析和建议,希望对您有所帮助。
长期负债包括什么,有哪些特征【会计实务经验之谈】长期负债是指偿还期在1年以上或者超过1年的一个营业周期以上的债务。
那么,长期负债包括哪些?会计学习网提示:长期负债主要包括长期借款、公司债券、长期应付款、专项应付款和其他长期负债项目。
长期负债具有以下特征:1.债务偿还期限较长,一般在1年或者超过1年的一个营业周期以上,是企业的一种长期稳定的资金来源。
2.债务的金额较大,主要是为1’满足企业在扩展阶段购置机器设备等长期资产、进行扩大再生产所必要的投资需求。
3.不会影响企业原所有者的投资比例及其对企业的控制权。
4.举借长期负债可以给企业带来税收上的好处。
长期负债的利息可以在缴纳所得税前作为费用从收入中抵扣,而股利的分配则作为税后利润的分配内容。
从这一特点上说,企业更愿意通过举借长期负债来解决对长期资金的需求,而非发行股票。
5.长期负债所筹资金如能投资于成功的项目,会使企业的息税前资产报酬率高于长期负债的固定利息率,从而使企业所有者享受到剩余的利益。
6.转移通货膨胀的风险。
由于长期负债的本金和利率是固定的,应偿还的本金和应支付的利息不会受市场利率的变化的影响。
在通货膨胀的情况下,债权人也仅能得到既定的货币金额,相当于举债企业将通货膨胀的风险转移给了债权人。
7.长期负债本金与利息的偿还将会导致企业未来大量的现金流出,如果企业经营不善或市场发生不利于企业的变化,使企业的资产报酬率低于长期负债的固定利息率,企业的债权人将会遭受损失,同时,本息的支付将成为企业财务上的沉重负担,甚至会导致企业的破产。
因此,企业举债应慎重,避免盲目、过度举债。
8.长期负债会给企业未来的经营活动和财务政策带来某些方面的限制。
通常,债权人为了减少投资风险,会在贷款协议中对举债企业未来支付的最高股利、未来债务的最高限额、设置偿债基金、保持一定的收益率和流动比率等方面提出限制性的要求。
小编寄语:不要指望一张证书就能使你走向人生巅峰。
考试只是检测知识掌握的一个手段,不是目的。
流动负债和长期负债概述负债是指企业对外的债务和对他人的欠款,是企业的一种义务。
根据还款期限的不同,负债可以分为流动负债和长期负债两大类别。
本文将介绍流动负债和长期负债的定义、特点和管理方法。
流动负债定义流动负债是指企业在经营过程中形成,并在一年之内到期的债务。
它包括短期借款、应付账款、应付票据、应付职工薪酬、应交税费等。
流动负债通常是企业为了满足日常经营所产生的应付款项。
特点1.还款期限短:流动负债是在一年内到期的债务,相对于长期负债来说,还款期限较短。
2.高度流动性:流动负债的特点是非常具有流动性,企业可以通过支付应付款项,迅速转化为现金。
3.影响企业的偿债能力和流动性:流动负债的增加会增加企业的偿债压力,降低企业的流动性。
管理方法1.合理融资:企业应根据自身经营状况和发展需求,合理选择融资方式,避免过度依赖短期融资,降低流动负债的风险。
2.健全应付款项管理:建立完善的应付款项管理制度和流程,加强应付账款、应付票据的管理,及时清算和还款。
3.优化经营流程:通过优化企业的经营流程,提高应收账款的回收速度,减少流动负债的规模。
例如,可以加强与供应商的沟通,尽量延迟支付,同时与客户签订合同明确付款条件和期限。
长期负债定义长期负债是指企业在一年以上的经营周期内形成,并在一年以上到期的债务。
它包括长期借款、应付债券、长期应付款等。
长期负债通常是企业为了满足资本、设备投资以及长期经营需求而形成的债务。
特点1.还款期限长:长期负债是在一年以上到期的债务,相对于流动负债来说,还款期限较长。
2.低流动性:长期负债的特点是较低的流动性,企业不能通过支付负债转化为现金。
3.影响企业的信用和借款能力:长期负债的增加会影响企业的信用等级,进而影响企业的借款能力和融资成本。
管理方法1.控制借款规模:企业在决定借款规模时,应综合考虑自身的资金需求和还款能力,避免过度借款。
2.延长借款期限:尽可能延长借款期限,降低还款压力,提高运营灵活性。
长期债务的核算与管理随着企业规模的扩大和发展,长期债务在企业财务中扮演着至关重要的角色。
正确的核算与管理长期债务对企业的发展和运营具有重要意义。
本文将从核算的角度出发,探讨长期债务的核算方法和相关管理措施。
一、长期债务的核算方法长期债务是企业一年以上的财务债务,它包括长期借款、发行债券、银行贷款等。
准确核算长期债务有助于企业了解自身财务状况,为经营决策提供依据。
首先,企业应当将长期债务按到期期限进行分类。
一般分为1-2年、2-5年和5年以上。
这有助于企业管理不同期限的债务,制定合理还本付息安排。
其次,企业需要根据债务合同约定的利率计算利息。
企业应按照债务合同规定的利率和计息方式,将利息费用按月或按季度核算,并及时支付。
此外,企业在核算长期债务时,还需计算债务的现值和未来现金流量。
这有助于企业评估债务对公司财务状况和盈利能力的影响,以及债务偿还的可行性。
二、长期债务的管理措施长期债务的管理对企业的财务稳定和健康发展至关重要。
下面列举几个管理措施供企业参考。
首先,企业应建立完善的债务管理制度和风险评估机制。
通过制定明确的规章制度,加强对债务的申请、审批和风险评估的管理,避免过度依赖债务资金,降低债务风险。
其次,企业应合理引入长期债务,优化债务结构。
根据企业的经营规模和需求,选择适当的融资渠道和融资方式,确保债务的使用效益和财务可持续性。
另外,企业要加强与债权人的沟通和合作。
保持与银行、投资者等债权人的密切联系,及时更新债务信息,积极应对债务变动和风险。
此外,企业还应密切关注债务的偿还计划和偿还能力。
制定合理的偿还计划,并定期审查和评估偿还能力,确保按时足额偿还债务。
最后,企业要定期进行长期债务的分析和评估。
通过对债务的定期分析,了解债务的变动情况和影响因素,及时调整和优化债务管理策略。
综上所述,长期债务的核算与管理对企业的财务稳定和发展具有重要意义。
企业应合理核算长期债务,科学管理债务,以确保财务的健康和稳定发展。
长期偿债能力定义:企业对债务的承担能力和对偿还债务的保障能力。
企业偿还长期负债的能力,反映企业财务安全和稳定程度的重要标志。
企业的长期债务:偿还期在1年或者超过1年的一个营业周期以上的负债,包括长期借款、应付债券、长期应付款等。
影响企业长期偿债因素分析一个企业长期偿债能力,是为了确定该企业偿还债务本金和支付债务利息的能力。
由于长期债务的期限长,企业的长期偿债能力主要取决于企业资产与负债的比例关系,取决于获利能力。
1)资本结构定义:企业各种长期筹资来源的构成和比例关系。
长期资本来源:权益筹资、长期债务。
资本结构对企业长期偿债能力的影响主要体现在以下两个方面:(1)权益资本是承担长期债务的基础。
(2)资本结构影响企业的财务风险,进而影响企业的偿债能力。
(二)获利能力长期偿债能力与获利能力密切相关。
企业能否有充足的现金流入偿还长期负债,在很大程度上取决于企业的获利能力。
一般来说,企业的获利能力越强,长期偿债能力越强;反之,则越弱。
研究长期偿债能力可从:(盈利能力资产规模)入手。
衡量长期偿债能力的指标(一)利息偿付倍数(利息保障倍数、已获利息倍数)定义:企业年度获得的盈利与年度利息费用支出的比率。
它表明企业经营业务收益相当于利息费用的多少倍,其数额越大企业的偿债能力越强。
利息偿付倍数 = 息税前利润÷利息费用=(利润总额 +利息费用)÷利息费用或 =(净利润 +所得税 +利息费用)÷利息费用分析:1、利息偿付倍数指标越高,表明企业的债务偿还就越有保障;相反,则表明企业没有足够资金来源偿还债务利息,企业偿债能力低下。
2、因企业所处的行业不同,利息偿付倍数有不同的标准界限。
一般公认的利息偿付倍数为3。
1)倍数为3倍或以上时,表示企业不能偿付其利息债务的可能性较小。
2)倍数为3倍时,表示企业偿付其利息债务的能力为“良好。
”3)倍数为4.5倍以上时,则为“优秀”。
3、从稳健的角度出发,应选择几年中最低的利息偿付倍数指标,作为最基本的标准。
流动负债与长期负债详述1. 引言在财务会计中,负债是指企业所负担的债务和其他经济利益。
负债分为流动负债和长期负债两大类。
本文将详细介绍流动负债和长期负债的定义、特点以及在财务报表上的体现。
2. 流动负债流动负债是指企业在一年内到期需要归还的债务,或者需要用流动资产支付的债务。
流动负债的特点如下:•短期性:流动负债是指一年内到期的债务,具有较强的短期性。
短期负债通常包括应付账款、应付工资、应付税费等。
•优先性:在企业清算时,流动负债享有优先偿还的权利。
这意味着在企业破产或清算时,流动负债优先于长期负债得到偿还。
•支付能力:流动负债衡量了企业在短期内偿还债务的能力。
通过流动比率和速动比率等指标,可以评估企业的流动负债支付能力。
流动负债在财务报表中通常以以下几种形式体现:•应付账款:企业未付款的商品、服务或其他债务。
•应付工资:企业尚未支付的工资和福利费用。
•应付利息:企业未支付的借款利息。
•应付税费:企业尚未支付的各类税费。
3. 长期负债长期负债是指企业在一年以上到期需要归还的债务。
长期负债的特点如下:•长期性:长期负债是指在一年以上到期的债务,具有较长的偿还期限。
长期债务通常包括长期借款、租赁负债等。
•相对稳定:长期负债在一段时间内相对稳定,不受短期经济波动的影响。
•支付能力:长期负债衡量了企业长期偿还债务的能力。
通过偿债能力比率等指标,可以评估企业的长期负债支付能力。
长期负债在财务报表中通常以以下几种形式体现:•长期借款:企业从银行或其他金融机构获得的长期借款。
•应付租赁:企业在租赁资产时所产生的租赁负债。
•长期应付款:企业与供应商或其他方面签订的长期付款合同。
4. 流动负债与长期负债的关系流动负债和长期负债是公司负债结构的两个重要组成部分,二者之间存在一定的关系。
首先,流动负债和长期负债的偏好有所不同。
流动负债偏好短期偿还能力,通常用于支付短期债务。
而长期负债适用于长期投资或购买长期资产。
其次,流动负债和长期负债的支付能力不同。
流动负债与长期负债1. 引言在企业财务管理中,负债是指企业对外借款或购买商品及服务所产生的应付款项。
根据偿还期限的不同,负债可以分为流动负债和长期负债两类。
本文将介绍流动负债和长期负债的概念、区别和影响。
2. 流动负债2.1 概念流动负债是指企业在一年内到期或预计在一年内需要偿还的债务。
它是企业短期融资的重要来源,主要包括应付账款、短期借款、预收款项等。
2.2 特点流动负债具有以下特点:•短期性:流动负债一般在一年内到期,企业需要通过短期融资手段来偿还。
•可变性:流动负债金额和结构相对较为灵活,企业可以通过适时调整来满足经营需求。
•近期债务:流动负债反映了企业近期内需要偿还的债务,对企业的经营能力和偿债能力有较直接的影响。
2.3 影响因素流动负债的规模和结构受多个因素的影响,包括但不限于以下几个方面:•企业经营规模:企业规模的扩大会带来更多的交易和债务,增加流动负债的规模。
•销售与收款周期:销售周期的延长和收款周期的加长都会导致应付账款的增加,从而增加流动负债。
•经营风险:经营风险的增加可能导致企业需要更多的短期融资来应对,增加流动负债的规模。
•融资成本:融资成本的变动会影响企业获取流动负债的成本,进而影响企业对流动负债的需求。
3. 长期负债3.1 概念长期负债是指企业在一年以上偿还的债务。
它是企业长期融资的重要来源,主要包括长期借款、应付债券等。
3.2 特点长期负债具有以下特点:•长期性:长期负债的偿还期限通常超过一年,企业需要通过较长期融资手段来偿还。
•固定性:长期负债金额和结构相对较为固定,企业较难通过调整来满足经营需求。
•长期债务:长期负债反映了企业长期内需要偿还的债务,对企业的资金结构和稳定性产生影响。
3.3 影响因素长期负债的规模和结构受以下因素的影响:•投资项目:企业扩大生产规模、研发新项目等需要较长时间的投资项目,可能需要更多的长期融资。
•债券市场状况:债券市场的发展和利率的变动会影响企业获取长期负债的成本。
长期负债包括哪些长期负债是指企业在一年以上的期限内需要偿还的债务,通常超过一年,根据其性质不同,可以分为长期借款、长期应付款、长期应付职工薪酬、长期应付股利、长期应付利润、长期应付利息等几类。
首先,长期借款是企业通过向银行、金融机构、企业合作伙伴或个人借款所形成的负债。
长期借款通常用于企业的设备购置、房地产投资、产品研发等需要较大投资的项目。
企业需要按照约定的利率和期限偿还借款本金和利息。
其次,长期应付款是企业对外部单位或个人的长期借款形成的负债,通常指的是对供应商或承包商的购货款、施工款或者其他长期服务费用等。
企业需要按照合同约定的期限和金额偿还这些款项。
再次,长期应付职工薪酬是企业根据劳动合同和规定,对职工未来一年以上工资、奖金、福利等形成的债务。
例如,企业对职工的养老金、退休金、职工福利基金等备付金就属于该类负债。
此外,长期应付股利是企业对股东未来一年以上应支付的股利形成的债务,通常与企业的盈利情况有关。
企业需要按照股东协议或法律规定的股利分配比例和方式进行支付,形成该项长期负债。
另外,长期应付利润是企业在未来一年以上需要支付给投资者的利润,通常是指对外部投资者的股权回报或者分成。
企业需要根据合同或者法律规定支付利润,即形成该项长期负债。
最后,长期应付利息是企业在一年以上需要支付给债权人的利息,通常指的是企业通过发行债券所形成的债务所需支付的利息。
企业需要按照债券合同规定的利率和期限支付利息,形成该项长期负债。
综上所述,长期负债包括长期借款、长期应付款、长期应付职工薪酬、长期应付股利、长期应付利润以及长期应付利息等几类。
企业在负债的经营活动中需要根据相关合同或者法律规定按时支付这些长期负债。
财务报表中长期负债与短期负债如何区分在企业的财务报表中,负债是一个重要的组成部分。
负债按照偿还期限的长短,可以分为长期负债和短期负债。
这两者的区分对于企业的财务状况分析、资金规划以及决策制定都具有重要意义。
首先,我们来了解一下什么是短期负债。
短期负债,顾名思义,是指企业预计在一年或者一个营业周期内(以较长者为准)需要偿还的债务。
常见的短期负债包括短期借款、应付票据、应付账款、预收账款、应付职工薪酬、应交税费、应付利息、应付股利以及其他应付款等。
短期借款通常是企业为了满足短期资金需求而向银行或其他金融机构借入的款项,期限一般在一年以内。
应付票据则是企业因购买材料、商品和接受劳务供应等而开出、承兑的商业汇票,包括银行承兑汇票和商业承兑汇票。
应付账款是企业因购买货物或接受劳务等应支付给供应商的款项。
预收账款是企业按照合同规定向购货单位预收的款项,在企业发出商品或提供劳务之前,这笔款项实际上是企业的一项负债。
应付职工薪酬是企业应当支付给职工的各种薪酬,包括工资、奖金、津贴、补贴、职工福利等。
应交税费是企业按照税法规定应交纳的各种税费,如增值税、所得税、城市维护建设税等。
应付利息是企业按照借款合同约定应支付的利息。
应付股利是企业分配给股东的现金股利或利润。
其他应付款则是指除上述各项负债以外的其他应付、暂收款项。
接下来,我们再看看长期负债。
长期负债是指偿还期限在一年以上或者一个营业周期以上的债务。
常见的长期负债有长期借款、应付债券、长期应付款等。
长期借款是企业向银行或其他金融机构借入的期限在一年以上(不含一年)的各项借款。
应付债券是企业为筹集长期资金而发行的债券所形成的债务。
长期应付款则是企业除长期借款和应付债券以外的其他各种长期应付款项,如以分期付款方式购入固定资产发生的应付款项等。
那么,如何准确地区分长期负债和短期负债呢?从偿还期限上来看,这是最直观的区分方式。
如果债务的偿还期限在一年以内或者一个营业周期以内,就属于短期负债;如果偿还期限超过一年或者一个营业周期,则为长期负债。
长期负债知识点总结一、长期负债概述长期负债是指企业在财务上承担的超过一年偿还期限的债务。
长期负债通常包括长期借款、债券、长期应付款等。
企业通过长期负债筹集资金,用于扩大生产、购买设备、投资项目等,以提高企业的盈利能力和市场竞争力。
长期负债的管理对企业的资金运作和财务状况至关重要。
二、长期负债的类型1. 长期借款长期借款是企业从银行、金融机构或其他债权人处取得的超过一年的贷款。
长期借款通常以利率和安排还款计划的形式进行,利率可能固定也可能浮动。
企业通过长期借款融资可以获得大笔资金,用于扩大生产和业务发展。
2. 公司债券公司债券是企业为筹集资金而向投资者发行的债务工具。
公司债券通常具有固定的票面利率和到期日,投资者持有债券可以获得利息收入。
企业通过发行债券可以融资扩大规模、投资项目、优化债务结构等。
3. 租赁贠债租赁负债是指企业与租赁方签订的租赁协议,按照协议企业需要支付一定期限的租金。
租赁负债分为财务租赁和经营租赁,根据租赁标准的差异,企业应当记录相应的租赁负债并根据规定进行财务报告。
4. 长期应付款长期应付款是企业从供应商、分包商、代理商、承包商等获得的长期信用,通常是超过一年的支付期限。
长期应付款可以是用于购买设备、原材料、工程款、借款等。
5. 其他长期负债其他长期负债包括长期递延收益、少数股东权益等。
长期递延收益是指企业预收现金或者创收项进行摊销,使企业未来一段时间内的收益稳定。
少数股东权益是指企业控股子公司时,受到少数股东所持股份产生的权益。
三、长期负债的特点1. 长期性长期负债的还款期限通常超过一年,具有长期性。
企业需要在未来较长的时间内偿还债务本金和利息。
2. 利息支出长期负债通常要支付一定的利息,根据债务的利率和还款周期确定。
企业需要在经济利益分配时支付利息,因此需要合理安排资金使用和财务规划。
3. 资金筹集企业通过长期借款、发行债券等方式筹集资金,用于扩大生产、投资项目、运营资金等。
负债管理之流动负债与长期负债引言负债是企业在经营过程中所承担的债务和经济义务,是企业资产的来源之一。
负债管理是企业财务管理的重要组成部分,包括负债的选择、期限的匹配、偿还规划等方面。
其中,流动负债和长期负债是负债管理中重要的两个概念,本文将对两者进行详细的分析。
一、流动负债流动负债指企业在一年内到期偿还的负债,也可以理解为企业短期偿债能力的体现。
常见的流动负债包括短期借款、应付票据、应付账款、应付职工薪酬等。
1. 流动负债的特点•期限较短:流动负债通常是在一年内到期偿还,因此期限相对较短。
•偿还灵活:企业可以根据实际情况提前偿还或延长偿还期限。
•利息成本相对较低:相比长期负债,流动负债的利息成本通常较低。
2. 流动负债的管理策略•偿债能力评估:企业需要评估自身的偿债能力,确保流动负债能够按时偿还。
•合理运用短期借款:短期借款是企业维持流动性的重要手段,但需要慎重对待,避免出现资金链断裂的情况。
•控制应付账款:应付账款是流动负债中的重要组成部分,企业应合理控制账款的数额,避免账期过长影响企业的资金周转。
二、长期负债长期负债指企业在一年以上到期偿还的负债,也可以理解为企业长期融资的来源。
常见的长期负债包括长期借款、发行债券、租赁负债等。
1. 长期负债的特点•期限较长:长期负债的期限一般超过一年,有的甚至可长达数十年。
•利息成本相对较高:由于期限较长,长期负债的利息成本通常较高。
•偿还周期较长:企业需要制定长期负债的偿还计划,并确保按时偿还,以避免违约风险。
2. 长期负债的管理策略•偿债能力评估:企业在选择长期负债时,应充分评估自身的偿债能力,确定可以按时偿还负债。
•匹配资产与负债期限:企业在选择借款期限时,需要考虑到自身的资产周转周期,尽量实现资产负债期限的匹配。
•合理利用杠杆效应:适度利用长期负债可以提高企业的资金利用效率,但过度借债可能增加偿债风险。
结论负债管理对企业的经营与发展至关重要。
流动负债和长期负债是负债管理中的重要组成部分,企业需要根据自身的情况制定合理的负债管理策略。
Whoever you admire most in your heart, don't have to become that person, but use that person's spirit andmethods to become yourself.通用参考模板(页眉可删)企业的长期债务包括哪些?1.长期借款、应付债券、长期应付款、专项应付款、预计负债、递延所得税负债、其他非流动负债等。
2.应付债券是指企业为筹集长期资金而发行的偿还期在一年以上的企业债券。
3.长期应付款是指企业除长期借款和应付债券以外的其他各种长期应付款,如应付引进设备款、融资租入固定资产应付款等。
4.其他长期负债。
企业价值等于其股权融资加上负债,这是简单的公司金融学知识。
如此,长期负债的增加自然对企业价值的增长具有一定的正向作用,但是当起超过一定比例便会阻碍公司的发展,良好的确定负债与股权融资的比例便是公司治理的目的。
对此,很多人便想了解企业的长期债务包括哪些?长期负债(long-term liability of long-term debt),又称为非流动负债,是会计分录的内容,是指期限超过1年的债务,1年内到期的长期负债在资产负债表中列入短期负债。
长期负债与流动负债相比,具有数额较大、偿还期限较长的特点。
因此,举借长期负债往往附有一定的条件,如需要企业指定某项资产作为还款的担保品,要求企业指定担保人。
设置偿债基金等,以保护债权人经济利益。
长期负债有以下几个特点:第一,保证长期负债得以偿还的基本前提是企业短期偿债能力较强,不至于破产清算。
所以,短期偿债能力是长期偿债能力的基础;第二,长期负债因为数额较大,其本金的偿还必须有一种积累的过程。
从长期来看,所有真实的报告收益应最终反映为企业的现金净流入,所以企业的长期偿债能力与企业的获利能力是密切相关的;第三,企业的长期负债数额大小关系到企业资本结构的合理性,所以对长期债务不仅要从偿债的角度考虑。
会计工作实践中的企业长期债务在企业的日常经营中,长期债务是一种常见的资金筹集方式。
作为会计工作从业者,我们需要了解并掌握有关企业长期债务的相关知识,以确保财务报告的准确性和可靠性。
本文将探讨会计工作实践中与企业长期债务相关的内容,并介绍一些常见的长期债务类型及其会计处理方法。
一、企业长期债务概述企业长期债务是指债务到期期限超过一年的借款或融资形式。
它可以是银行贷款、公司债券、长期借款等形式。
长期债务通常用于企业的扩张、设备购置、资本投资等方面,帮助企业获取更多的资金来源。
企业长期债务的特点是借款期限长、利息支出周期性、具有债务责任和还款义务。
在会计工作实践中,我们需要了解企业长期债务的规模、利率以及偿还方式,以便正确记录和报告这些债务。
二、常见的企业长期债务类型及会计处理方法1. 银行贷款银行贷款是企业从银行或其他金融机构借款的一种方式。
借款人按约定的利率和期限向银行支付利息,并按计划偿还本金。
在会计处理上,我们需要将银行贷款分为短期贷款和长期贷款两部分,并按还款计划分别列示在资产负债表的流动负债和非流动负债部分。
2. 公司债券公司债券是企业通过向投资者发行债券以筹集资金的形式。
债券持有人按照约定的利率和期限向发行企业收取利息,并在到期时收回本金。
在会计处理上,我们需要将公司债券列示在资产负债表的长期负债部分,并按发行时的公允价值计量。
3. 长期借款长期借款是企业向其他单位或个人借款的一种方式。
与银行贷款不同,长期借款一般没有约定的利率和期限,可以根据双方协商来确定。
在会计处理上,我们需要将长期借款列示在资产负债表的非流动负债部分,并按约定进行偿还。
三、会计处理中的注意事项在处理企业长期债务时,会计从业者需要注意以下几个方面,以确保准确性和可靠性:1. 记录借款金额和利率对于不同类型的长期债务,我们需要记录借款的金额、利率、借款期限等关键信息。
这有助于跟踪债务的偿还情况和计算债务的利息支出。
2. 计提债务利息根据债务利率和偿还期限,我们需要按照一定的比例计提债务利息。
企业的长期债务包括哪些?
1.长期借款、应付债券、长期应付款、专项应付款、预计负债、递延所得税负债、其他非流动负债等。
2.应付债券是指企业为筹集长期资金而发行的偿还期在一年以上的企业债券。
3.长期应付款是指企业除长期借款和应付债券以外的其他各种长期应付款,如应付引进设备款、融资租入固定资产应付款等。
4.其他长期负债。
企业价值等于其股权融资加上负债,这是简单的公司金融学知识。
如此,长期负债的增加自然对企业价值的增长具有一定的正向作用,但是当起超过一定比例便会阻碍公司的发展,良好的确定负债与股权融资的比例便是公司治理的目的。
对此,很多人便想了解企业的长期债务包括哪些?
长期负债(long-term liability of long-term debt),又称为非流动负债,是会计分录的内容,是指期限超过1年的债务,1年内到期的长期负债在资产负债表中列入短期负债。
长期负债与流动负债相比,具有数额较大、偿还期限较长的特点。
因此,举借长期负债往往附有一定的条件,如需要企业指定某项资产作为还
款的担保品,要求企业指定担保人。
设置偿债基金等,以保护债权人经济利益。
长期负债有以下几个特点:第一,保证长期负债得以偿还的基本前提是企业短期偿债能力较强,不至于破产清算。
所以,短期偿债能力是长期偿债能力的基础;第二,长期负债因为数额较大,其本金的偿还必须有一种积累的过程。
从长期来看,所有真实的报告收益应最终反映为企业的现金净流入,所以企业的长期偿债能力与企业的获利能力是密切相关的;第三,企业的长期负债数额大小关系到企业资本结构的合理性,所以对长期债务不仅要从偿债的角度考虑。
还要从保持资本结构合理性的角度来考虑。
保持良好的资本结构又能增强企业的偿债能力。
由过去的经济活动引起的,能以货币计量的,偿还期在1年或者超过1年的一个营业周期以上的经济义务。
常见的长期负债有长期借款、公司债券、住房基金和长期应付款等。
长期负债可按不同的标志进行分类。
(1)根据筹集方式,可分为长期借款、公司债券、住房基金和长期应付款等;(2)按不同的偿还方式,可分为定期偿还的长期负债和分期偿还的长期负债;(3)按债务是否有抵押,分为抵押长期负债,没有抵押品的称为信用借款。
综上所述,企业的长期债务包括哪些的答案显而易见。
其中更是简单普及了什么事企业长期负债与其特点,便于阅读者更好
地理解长期负债的的作用。
长期负债对于企业来讲,其资金来源稳定,运转周期长,利于企业融资要求。
从发来说,长期负债便要求企业承担更多、更严格的法律义务,避免将来的违约。