奥克兰现代雨洪管理简介
- 格式:ppt
- 大小:17.01 MB
- 文档页数:33
发达国家典型雨洪管理体系及启示车 伍, 吕放放, 李俊奇, 李海燕, 王建龙(北京建筑工程学院环境与能源工程学院,北京100044) 摘 要: 针对我国城市发展中传统的雨水处置方式与水资源、水循环系统、生态环境等方面存在的突出问题,简要地梳理了发达国家近20年来不断完善和发展的一些典型的雨洪管理理念和相关体系。
比较分析了这些体系的特点,总结了发达国家及我国在城市发展中形成的新的雨洪管理理念、管理经验和科研成果,提出应通过系统研究尽快建立与资源节约、环境友好型城市相适应的现代城市雨洪控制利用科技与管理体系,为构建科学的城市水环境治理模式和良性的水循环系统提供新的支撑,为解决我国城市化过程中暴露的水资源、水环境和生态方面的严重问题少走弯路,降低快速城市化付出的环境和生态代价。
关键词: 雨洪管理; 雨洪控制与利用; 水环境; 水循环; 生态中图分类号:T U 992 文献标识码:B 文章编号:1000-4602(2009)20-0012-06T y p i c a l S t o r m w a t e r a n d F l o o d Ma n a g e m e n t S y s t e m s i nD e v e l o p e dC o u n t r i e s a n dT h e i r I n s p i r a t i o nC H EWu , L VF a n g -f a n g , L I J u n -q i , L I H a i -y a n , WA N GJ i a n -l o n g(S c h o o l o f E n v i r o n m e n t a n d E n e r g y E n g i n e e r i n g ,B e i j i n g U n i v e r s i t y o f C i v i l E n g i n e e r i n ga n d A r c h i t e c t u r e ,B e i j i n g 100044,C h i n a ) A b s t r a c t : I nv i e wo f t h e s e r i o u s i s s u e s o f t h et r a d i t i o n a l w a y t o d i s p o s e s t o r m w a t e r ,w a t e r r e -s o u r c e s ,w a t e r c y c l e s y s t e ma n d e c o l o g i c a l e n v i r o n m e n t i nt h e p r o c e s s o f u r b a nd e v e l o p m e n t i nC h i n a ,s o m e t y p i c a l s t o r m w a t e r a n d f l o o d m a n a g e m e n t c o n c e p t s a n d r e l a t e d s y s t e m s t h a t h a v e b e e n i m p r o v e d a n d d e v e l o p e d i n d e v e l o p e dc o u n t r i e s i n r e c e n t y e a r s w e r e s o r t e do u t .T h e c h a r a c t e r i s t i c s a n d r e v e l a t i o no f t h e s e s y s t e m s w e r e c o m p a r e d a n d a n a l y z e d .T h e n e ws t o r m w a t e r a n d f l o o d m a n a g e m e n t c o n c e p t s f o r m e d i n t h e p r o c e s s o f u r b a n d e v e l o p m e n t i n d e v e l o p e d c o u n t r i e s a n d C h i n a a s w e l l a s t h e m a n a g e m e n t e x p e r i -e n c e a n dt e c h n o l o g i c a l a c h i e v e m e n t s w e r es u m m e du p .T h r o u g hs y s t e m a t i cr e s e a r c h e s ,a ni n t e g r a t i v e t e c h n o l o g y a n d m a n a g e m e n t s y s t e mo f t h e m o d e r n u r b a n s t o r m w a t e r a n d f l o o d c o n t r o l a n d u t i l i z a t i o n t h a t a d a p t s t o t h e r e s o u r c e -s a v i n g a n d e n v i r o n m e n t -f r i e n d l y c i t i e s s h o u l d b e e s t a b l i s h e d a s s o o n a s p o s s i b l e i n C h i n a ,i n o r d e r t o p r o v i d e a n e w s u p p o r t s y s t e mt o b u i l d a s c i e n t i f i c m o d e o f t h e u r b a n w a t e r e n v i r o n m e n t r e n o v a t i o n a n d h e a l t h y w a t e r c y c l e ,t o a l l e v i a t e t h e s e r i o u s p r o b l e m s o f t h e w a t e r r e s o u r c e s ,w a t e r e n v i -r o n m e n t a n d e c o l o g i c a l a s p e c t s ,a n d t o r e d u c e t h e c o s t s o f e n v i r o n m e n t a n d e c o l o g y i n r a p i d u r b a n i z a t i o n . K e y w o r d s : s t o r m w a t e r a n d f l o o d m a n a g e m e n t ; s t o r m w a t e r a n d f l o o d c o n t r o l a n d u t i l i z a t i o n ; w a t e r e n v i r o n m e n t ; w a t e r c y c l e ; e c o l o g y 基金项目:国家科技支撑计划项目(2006B A J 08B 04、2008B A J 08B 13-04)第25卷 第20期2009年10月 中国给水排水C H I N AWA T E R &W A S T E WA T E R V o l .25N o .20O c t .2009 一直以来,我国对待城市水循环系统中的关键要素“雨水”的态度基本上是把它当作一种“废水”而简单地“排放”,尽管北京、上海等发达城市近10年来系统开展了雨洪控制利用的研究和工程应用,在技术与管理方面取得了快速进展,但总体上我国城市的市政、水务及环境等相关领域的工程设计、建设与管理体系仍限于传统,偏重于防洪排涝控制和雨水的安全排放,因此不可避免地存在雨水径流非点源污染、暴雨和城市化双重作用引发严重的洪涝灾害、严重缺水和雨水资源的大量流失、地下水位下降、生物栖息地及多样性减少等生态环境恶化问题。
墨尔本:雨洪管理世界领先张弛【期刊名称】《河北水利》【年(卷),期】2015(000)010【总页数】1页(P30-30)【作者】张弛【作者单位】【正文语种】中文维多利亚州首府墨尔本是澳大利亚文化、商业、教育于一体的城市,在2011年、2012年和2013年连续3年的世界宜居城市评比中均摘得桂冠。
墨尔本地区城市绿化面积比率高达40%,以花园城市闻名。
和世界其他大城市一样,在城市发展中,墨尔本面临城市防洪、水资源短缺和水环境保护等方面的挑战。
作为城市水环境管理尤其是现代雨洪管理领域的新举措,墨尔本倡导的水敏性城市设计和相关持续的前沿研究,使其逐渐成为城市雨洪管理领域的世界领军城市。
1.城市的雨洪管理问题在城市发展过程中,部分透水性能良好的自然土壤地表,被改造为硬化或水泥地面。
这会大大减少降雨向土壤的渗入,产生更多径流,导致雨洪径流量、洪峰流量和流速增加。
现有的雨洪排涝系统,如果之前没有充分规划,或未进行与新开发项目匹配升级,将没有充足能力安全排泄增加的雨洪流量。
这就增加了区域的暴雨洪涝风险,引发城市洪涝问题。
不透水的城市表面和传统的排水系统,将雨水径流直接迅速地排入河道,而非通过地下水缓慢排放或通过自然下垫面渗透。
这将导致维持天然水体及其生态系统的水文特性产生显著变化。
这些水流条件改变,会导致水质变坏、河势改变,受纳水体的生物多样性和生态功能也会退化。
雨洪(尤其是初期雨水)中的城市面源污染物,如由建设和交通等活动产生的泥沙颗粒及附着其上的重金属、有机物、垃圾及泄漏油污等污染物,进入河流后,将对下游的水生态环境造成破坏。
不透水的硬化地面取代植被,减少了维持土壤湿度的雨水下渗,也减少了从地表蒸发到大气中的水分。
这将导致地下水入渗回补的减少,影响河道潜流的形成。
蒸发量减少可使气温增高,加剧城市热岛效应。
深受洪涝灾害困扰的城市,会投入不菲资金升级或建设排水基础设施,或通过硬化和裁直河道来提高过水能力,以此将雨水径流直接迅速地排离城市;而在面临城市水资源短缺时,城市投入大量资金,建设跨流域的引水工程或大型海水淡化厂。
美国雨洪管理技术美国雨洪管理体系——LID,低冲击开发模式1、模拟自然的雨水管理过程模拟自然界雨水蒸发、渗透、径流过程,通过一系列容纳、溢流、分流以及渗透和排放系统的综合作用来对城市雨水进行模拟自然的雨水管理;2、建立雨水分流器是分流系统的第一个部分。
收集的雨水一部分排放到下游、一部分收集在水处理系统中;3、创造截留系统是分流系统的第二个部分。
创造若干个收集区域来对雨水径流截留(植物屋顶、生物容纳池、喷灌收集箱等);4、设计渗透和排放路径模拟自然界雨水渗透和排放过程,布局雨水排放路径,讲多余的雨水从容纳设施中留出,并分流成若干个渗透和排放部分;5、艺术设计把雨水管理每个过程作为城市景观(下沉花园、雨水花园、屋顶花园等),让市民体会和欣赏每个过程俄勒冈州波特兰市项目东方银行大厦俄勒冈州会议中心背景1、大型建筑、22253平方米屋顶2、持续九个月的大雨3、超负荷的旧城市下水管网结果1、增加雨洪下渗时间和数量2、减缓雨水对建筑外立面墙体冲刷3、景观艺术性、展示当地材料特色三大体系1、叠水体系一系列浅滩、小瀑布、串联水池构成每个水池有0.46米的高差整个体系长969米,宽1.8米2、石材体系水渠底部——青灰色石板水渠边缘——鹅卵石水渠墙面——玄武岩3、植物体系镶嵌于整个体系吸收污染物、防冲刷等美国麻省理工大学的Ray and Maria Stata中心户外截留池1、下凹绿地2、截留来自左右两侧的屋顶雨水3、渗透、过滤、净化水质住宅小区设计(奥克兰)——基于LID技术德国雨洪管理技术主要技术系统1、屋面雨水集蓄利用系统2、雨水屋顶花园利用系统3、雨水截污与渗透系统4、生态小区雨水利用系统1、屋面雨水集蓄利用系统集雨面:以屋顶为主屋顶材料:瓦质屋面、水泥混凝土屋面系统利用:家庭、公共和工业等非饮用水(浇灌、冲厕、洗衣、冷却循环等中水系统)主要技术系统2、雨水屋顶花园利用系统削减城市暴雨径流量、控制非点源污染和美化城市的重要途径之一,也可作为雨水集蓄利用的预处理措施。
奥克兰现代雨洪管理介绍(一)———相关法规及规划车 伍1 Frank Tian2 李俊奇1 张雅君1(1北京建筑工程学院城市雨水系统与水环境省部共建教育部重点实验室,北京 100044;2Auckland Council,Auckland 1142) 摘要 新西兰的现代雨洪管理经过30多年的研究与实践,已形成了一个较为完整的现代雨洪管理体系并取得了良好的成效,在很多方面处于国际领先水平。
作为新西兰在这一领域的领头羊———奥克兰在现代雨洪管理方面积累了比较丰富的经验。
作为系列文章的第一篇,从国家法律、大区政府的政策与规划、地方政府的地区规划、雨洪管理战略与规划等方面,着重介绍了奥克兰雨洪管理中最重要的环节———相关的法规及规划,以期能对我国的城市雨洪控制利用及其管理体系的建立提供一些思路和借鉴。
关键词 现代雨洪管理 雨洪规划 城市内涝 立法 奥克兰Introduction to Auckland modern stormwater management(Ⅰ):relevant legislation and plansChe Wu1,Frank Tian2,Li Junqi 1,Zhang Yajun1(1.Joint Key Laboratory of Urban Rainwater System and Water Environment by Provinceand National Department,Beijing Institute of Civil Engineering and Architecture,Beijing 100044,China;2.Auckland Council,Auckland 1142,New Zealand)Abstract:New Zealand started its modern stormwater management from early 1980s.After 30years of research and practice,a comprehensive stormwater management system has been formed.Some aspects of Auckland’s stormwater management have since become international best practice.Auckland,as the national leader in modern stormwater management,has obtained broadexperience.The authors intend to introduce Auckland’s stormwater management in the followingareas:legislation,planning,modelling,stormwater capital projects,relationship with keystakeholders,stormwater related information management,soft engineering,community basedsocial marketing,monitoring and enforcement.It is intended to be used as a reference for China’spolicy making and practice in stormwater management.As part 1of a series of articles,this paperdescribes the relevant legislation,policy and planning tools in stormwater management.Keywords:Modern stormwater management;Stormwater plan;Urban flooding;Urbanlegislation;Aucklan1 背景介绍新西兰以其纯静优美的自然环境闻名于世。
奥克兰现代雨洪管理介绍(一)——相关法规及规划车伍;Frank Tian;李俊奇;张雅君【期刊名称】《给水排水》【年(卷),期】2012(048)003【摘要】新西兰的现代雨洪管理经过30多年的研究与实践,已形成了一个较为完整的现代雨洪管理体系并取得了良好的成效,在很多方面处于国际领先水平.作为新西兰在这一领域的领头羊——奥克兰在现代雨洪管理方面积累了比较丰富的经验.作为系列文章的第一篇,从国家法律、大区政府的政策与规划、地方政府的地区规划、雨洪管理战略与规划等方面,着重介绍了奥克兰雨洪管理中最重要的环节——相关的法规及规划,以期能对我国的城市雨洪控制利用及其管理体系的建立提供一些思路和借鉴.【总页数】5页(P30-34)【作者】车伍;Frank Tian;李俊奇;张雅君【作者单位】北京建筑工程学院城市雨水系统与水环境省部共建教育部重点实验室,北京100044;Auckland Council, Auckland 1142;北京建筑工程学院城市雨水系统与水环境省部共建教育部重点实验室,北京100044;北京建筑工程学院城市雨水系统与水环境省部共建教育部重点实验室,北京100044【正文语种】中文【相关文献】1.基于雨洪管理理念的城市公园雨洪资源化利用规划 [J], 李玉明;王钰2.奥克兰现代雨洪管理简介(三)——工程实例 [J], 车伍;Frank Tian;张雅君;李俊奇3.奥克兰现代雨洪管理介绍(二)——模拟分析及综合管理 [J], 车伍;Frank Tian;张雅君;李俊奇4.城市功能与自然保护的有机融合——新西兰奥克兰市长湾公园的规划与管理启示[J], 蒋坚锋5.基于SWMM的宜良园艺博览园片区雨洪管理规划效果研究 [J], 熊凡轶;吴星杰因版权原因,仅展示原文概要,查看原文内容请购买。
美英澳3国雨水管理系统比较与启示高嘉;王云才【摘要】近年来随着城市化的不断加剧及城市不透水面积的增加,中国许多城市正面临较为严重的洪涝灾害以及水资源短缺问题.随着《海绵城市建设技术指南》的发布,我国海绵城市建设被推上日程,如何合理利用雨水资源便显得尤为重要.英美澳3国雨水管理措施已基本完善并初见成效.文中介绍美英澳3国的雨水管理措施,分析雨水管理工程措施及非工程措施产生的原因及地域性差异,例举部分雨水管理措施的应用条件.【期刊名称】《中国城市林业》【年(卷),期】2016(014)003【总页数】4页(P22-25)【关键词】雨水管理系统;工程措施;政策法规;美国;英国;澳大利亚【作者】高嘉;王云才【作者单位】同济大学建筑与城市规划学院上海 200092;同济大学建筑与城市规划学院上海 200092【正文语种】中文近年来,快速的城镇化导致了一系列城市生态、水资源短缺、污染以及城市社会问题,人与自然的关系面临严峻的挑战[1-2]。
因此,充分利用水资源,建设生态城市,同时建立人与自然和谐共处的环境便显得尤为重要。
2015年1月,财政部发布了《关于开展中央财政支持海绵城市建设试点工作的通知》(简称《通知》)。
《通知》以解决城市生态、水污染及短缺问题为导向,为中国雨水管理系统及可持续城市建设提供政策的支持和保障。
然而现阶段中国城市存在城市经济发展不平衡、制度法规建立不完善等问题,而西方国家雨水管理系统的建设已经发展到相对成熟的水平。
本文分析对比美国的最佳雨水管理系统(Best Management Practices,简称BMPs)和低影响开发(Low Impact Development,简称LID),澳大利亚的水敏性城市设计(Water Sensitive Urban Design,简称WSUD)以及英国的可持续排水系统(Sustainable Urban Drainage Systems,简称SUDS)的特点及应用条件,以期对我国雨水管理措施的完善及海绵城市的建立提供启示。
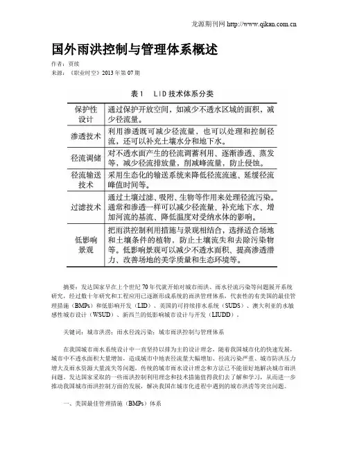
国外雨洪控制与管理体系概述作者:贾续来源:《职业时空》2013年第07期摘要:发达国家早在上个世纪70年代就开始对城市雨洪、雨水径流污染等问题展开系统研究,经过数十年研究和工程应用已逐渐形成系统的雨洪管理体系,代表性的有美国的最佳管理措施(BMPs)和低影响开发(LID)、英国的可持续排水系统(SUDS)、澳大利亚的水敏感性城市设计(WSUD)、新西兰的低影响城市设计与开发(LIUDD)。
关键词:城市洪涝;雨水径流污染;城市雨洪控制与管理体系在我国城市雨水系统设计中一直坚持以排为主的设计理念,随着我国城市化的快速发展,城市中不透水面积大量增加,造成城市中地表径流量大幅增加、径流污染严重、城市防洪压力增大及雨水资源大量流失等问题,传统的城市雨水设计理念和方法已不能很好地解决城市雨洪问题。
发达国家采取的一些雨洪控制利用理念和技术措施值得我们去了解和学习,从而进一步推动我国城市雨洪控制方面的发展,解决我国在城市化进程中遇到的城市洪涝等突出问题。
一、美国最佳管理措施(BMPs)体系最佳管理措施(Best Management Practices)是由美国联邦水污染控制法及其后来的修正案中提出来的。
最初最佳管理措施的主要作用是控制非点源污染问题,而发展到现在,最佳管理措施强调利用综合措施解决水量、水质和生态等问题。
1.最佳管理措施的分类最佳管理措施可以分为工程性措施和非工程性措施两大类。
工程性措施主要包括雨水池(塘)、雨水湿地、渗透设施、生物滞留和过滤设施等;非工程性措施则主要指雨洪控制与管理有关的政策及相关法律、法规。
2.最佳管理措施的管理目标最佳管理措施的目标主要包括以下几个方面:(1)对城市雨洪峰流量及城市雨洪总量的控制,而总量控制主要的对象是年均径流量而非偶然的暴雨事件;(2)对径流污染物总量的控制;(3)对地下水回灌与接纳水体保护;(4)生态敏感性雨洪管理,目的是要建立一个生态可持续的综合性措施,包括以生物、化学和物理的标准来确定最佳管理措施实施的效果。
国际现代雨洪管理体系的发展及剖析城市长期高强度开发、扩张模式带来的自然蓄、排系统和水文循环及生物栖 息地的显著破坏,导致大量灾难性后果,给我国城市发展和基础设施建设模式敲 响了警钟。
中国城市雨洪管理正处于关键发展时期, 要汲取民间的传统智慧,仓U 造性地吸纳国际现代雨洪管理经验, 利用后发优势少走弯路,实现跨越发展。
国 际上能列举出具有一定代表性和影响力的现代雨洪管理体系有美国的最佳管理 措施(BMPs )、低影响开发(LID )、绿色基础设施(GI )、英国的可持续城市排水 系统(SUDS )、澳大利亚的水敏感性城市设计(WSUD )等。
美国雨洪管理体系U 用起M 小柑罔上」t T 评简30 meTO n 马甲i 押韩塩賣出UD -19 I :;配 A ) II 址 仙『I <1 70 U f\ 抽 1 ft 加-I ft?l Hltl 咛〉图1美国雨洪管理的发展历程的典型特征经历30多年的发展,现可泛指用于径流水质、水量控制的工程性和非工程 性措施。
20世纪90年代初,马里兰州乔治王子郡环境资源署首次提出 LID 的理 念,旨在从源头避免城市化或场地开发对水环境的负面影响, 强调利用小型、分 散的生态技术措施来维持或恢复场地开发前水文循环, 更加经济、高效、稳定地 解决雨水系统综合问题。
美国环保局的定义 是在新建或改造项目中,结合生态化 措施在源头管理雨水径流的理念与方法。
实践证明,这些主要针对高频次、小降 雨事件的分散型措施一般有很好的环境和经济效益, 弥补了传统灰色措施在径流 减排、利用和污染控制方面的不足。
但它对流域大暴雨事件峰流量控制能力的局 限性也显而易见。
1972野展卯*旳堅桂立 施■正戛首衣创卅W-用陆2一 .……=1ft®H< ? V勺BMPtt 广IIH 捕封' 门前推广CS]美国环保局已开始越来越多地采用绿色基础设施(GSI或GI)的概念。
给⽔排⽔李俊奇:城市⾬⽔系统维护管理模式及关键问题的思考⼩编说维护管理是保证城市⾬⽔系统正常运作、发挥效能,进⽽保障海绵城市建设可持续发展的重要环节。
海绵城市建设中应⽤了⼤量绿⾊与灰⾊的⾬⽔控制利⽤设施,对城市⾬⽔系统的维护管理也提出了更⾼的要求。
针对城市⾬⽔系统各⼦系统的维护要点进⾏了总结,提出了我国城市⾬⽔系统的维护管理模式;并对运⾏维护过程中的重要关键问题进⾏了分析,提出了解决对策和建议,旨在为我国海绵城市建设的可持续发展提供保障。
0 引⾔海绵城市是落实新型城市⾬⽔管理理念和技术体系的关键抓⼿,需要构建包含源头径流控制系统、城市排⽔管渠系统、超标⾬⽔径流控制系统在内的综合系统,并与⽔利防洪等其他相关系统有机衔接。
对各⼦系统的维护管理情况是影响整个城市⾬⽔系统能否良好运⾏的重要因素。
发达国家较早开展了对城市⾬⽔系统维护管理的相关研究和实践,例如,美国部分地区在其⾬⽔管理设计⼿册中,便对各类⾬⽔技术措施的维护管理提出了明确要求,并纳⼊相关法规保障执⾏。
英国在其出版的国家层⾯维护计划指导⼿册中明确了相关⾬⽔技术措施的维护⼯作内容并要求⼿册定期更新。
新西兰奥克兰地区政府很早就认识到⾬⽔系统的维护管理与技术研发、规划设计等⼯作同等重要,并设有专门针对⾬洪设施维护管理的相应政府部门。
我国针对城市⾬⽔系统已开展的维护管理⼯作主要集中在排⽔管⽹系统,2016年修编发布了国家⾏业标准《城镇排⽔管渠与泵站运⾏、维护及安全技术规程》(CJJ 68-2016),⽤于指导⾬⽔管渠、泵站、调蓄池等设施的维护⼯作。
但海绵城市建设涉及的⾬⽔设施不仅包括管⽹、调蓄池等传统灰⾊设施,更有⼤量的⾬⽔花园、湿地等绿⾊设施,不同设施在具体维护⽅法和频次等⽅⾯均存在差异,同时海绵城市不同建设项⽬的边界关系和责任主体划分也较为复杂,⼀定程度影响了维护管理⼯作的推进。
本⽂针对城市⾬⽔系统各⼦系统的维护要点进⾏了总结,根据海绵城市建设不同模式对应提出了不同的维护管理模式,并对其中涉及的相关关键问题提出对应解决对策和建议,以期为我国海绵城市维护管理体系的建⽴提供参考。
奥克兰现代雨洪管理介绍(二)———模拟分析及综合管理车伍1Frank Tian2张雅君1李俊奇1(1北京建筑工程学院城市雨水系统与水环境省部共建教育部重点实验室,北京100044;2奥克兰市正厅,奥克兰1142)摘要奥克兰现代雨洪管理系列文章的第一部分介绍了相关立法、行政法规及雨洪管理规划。
作为系列文章的第二部分,着重介绍奥克兰在以下七个方面的研究与实践:数学模型模拟、信息管理、基建项目管理、运营与维护、雨洪管理部门与其他部门的关系、雨洪资产管理、监测与执法等,以期对我国城市的雨洪控制及综合管理体系的建立和上述领域的工作提供一些具体的思路和借鉴。
关键词奥克兰现代雨洪管理雨洪控制模型综合管理信息管理运营与维护雨洪资产管理雨洪管理相关部门Introduction to Auckland modern stormwater management(II):modeling and comprehensive managementChe Wu1,Frank Tian2,Zhang Yajun1,Li Junqi1(1.Key Laboratory of Urban Stormwater System and Water Environment,Ministry ofEducation Beijing University of Civil Engineering and Architecture,Beijing100044,China;2.Auckland Council,Auckland1142,New Zealand)Abstract:Part1of this series of articles introduced the relevant legislation,policy and planning tools in Auckland’s modern stormwater management.As part2of this series of articles,this paper summaries Auckland’s research and practice in the following seven areas:modelling,information management,man-agement of stormwater capital projects,operation and maintenance,relationship with other stakeholders,stormwater asset management,and monitoring and enforcement.It is intended to a reference for China’s policy making,establishment of a modern Comprehensive stormwater management system,and improve-ments in these mentioned fields.Keywords:Auckland modern stormwater management;Stormwater control modeling;Comprehensive management;Information management;Operation and maintenance;Stormwater asset management;De-partments relevant to stormwater management0前言奥克兰现代雨洪管理系列文章的第一部分介绍国家水体污染控制与治理科技重大专项(2010ZX07320-002);“北京市城市雨水系统与水环境生态技术学术创新团队”项目(PHR201106124)。
Science and Technology &Innovation ┃科技与创新2020年第15期·105·文章编号:2095-6835(2020)15-0105-02海绵城市维护管理要点及运行效果评价贾智谋,陈贻明,杨其军(中交武汉港湾工程设计研究院有限公司,湖北武汉430040)摘要:基于对国外雨水管理设施、国内海绵设施运行维护管理现状的了解,从雨前预防、雨中监测、雨后修复三个阶段出发,总结了国内海绵设施维护管理的要点,并选取了一些评价指标来评价海绵设施是否运行良好。
专业的维护管理与良好的运行效果结合可以使海绵城市健康可持续发展。
关键词:海绵城市;运行维护;维护要点;效果评价中图分类号:TU992文献标识码:ADOI :10.15913/ki.kjycx.2020.15.046城市效应、下垫面硬化等造成城市内涝,多地“看海”现象频发。
加之传统的城市建设理念重经济和社会,轻生态和环境,由此造成了一系列水、生态、环境问题。
国内海绵城市理念应运而生。
海绵城市理念出现后,国家大力推广海绵城市建设,试点城市建设以来,海绵城市的发展经历了从理论到实践的漫长过程。
在海绵设施建设完成后,海绵城市建设并没结束,而是检验刚刚开始,海绵设施的维护管理以及运行效果是使海绵城市建设达到理想效果的重要保障。
与传统的城市排水设施不同,海绵城市是以“渗、蓄、滞、净、用、排”为理念,采用一些设施和种植植物来渗滤、储存、回收利用雨水的新理念。
简单来说就是把自然渗透放在首位,改善硬化地面,减少地面径流,尊重自然地形地貌,在雨季把雨水蓄藏起来,达到错峰的效果,并通过一定过滤净化,在需要的时候又能够使雨水重复利用起来的一种方式。
海绵设施种类众多,在建设方面有差异,空间布局分散,总体数量较大,如果疏于维护管理,运行效果会大打折扣,必然使海绵设施局部和整体难以达到理想的效果。
1运行维护综述在美国,雨水管理很早就得到了重视,并设有专门的雨洪管理机构,隶属于美国环保部,在2006年发布的市政雨水设施融资指南中详细介绍了美国雨水管理不同阶段的投融资趋势。
国外城市雨洪管理对我国海绵城市建设的启示史扬【摘要】分析了我国海绵城市的建设背景、概念,针对国内发展现状,借鉴国外可持续性雨洪管理经验,提出了海绵城市建设中的注意事项,旨在为我国海绵城市的发展与研究提供参考.【期刊名称】《山西建筑》【年(卷),期】2018(044)009【总页数】2页(P98-99)【关键词】可持续性;雨洪管理;海绵城市【作者】史扬【作者单位】中国核电工程有限公司,北京 100840【正文语种】中文【中图分类】TU984随着城市化进程加快,城市基础设施建设难以满足城市发展规模,城市排放系统无法满足城市雨洪管理要求,另一方面,快速的城市化进程导致下垫面过度硬化,城市不透水面积增加,地表径流量增大,下渗补充地下水量随之减少。
官方数据表明[1],全国每年约有62%的城市发生积水内涝,且内涝频次呈现上升趋势。
2012年北京7·21特大暴雨,2013年厦门、2015年上海、2016年武汉暴雨,2017年5·15兰州内涝等,城市内涝的影响与危害愈发严重。
传统的单一“快速排放”理念已难以应对现阶段的城市雨洪管理要求。
在此背景下,国务院办公厅于2015 年发布了《关于推进海绵城市建设的指导意见》,海绵城市建设已获得普遍关注。
城市雨洪管理是建设海绵城市的主要目标,有些国家起步较早,已针对自身城市特点,积累了有关可持续性城市雨洪管理的大量经验,形成了诸如:水敏性城市设计理念、自然开放式排水系统理念、水循环体系及安全理念等。
本文基于我国海绵城市发展现状,通过梳理国外可持续性城市雨洪管理的相关成果,对我国海绵城市的发展方向提出了建议,以期为海绵城市的科学建设提供一定参考。
1 海绵城市的概念所谓海绵城市,就是在城市降水量较大时,对地面雨水进行渗透、收集与存储,以便在水资源匮乏时进行补充的一种资源利用方法,是缓解城市内涝、提高雨洪资源化管理,实现可持续性城市建设的重要方法。
海绵城市的建设是一种顺应自然的建设模式,其设计理念是基于城市绿地、水体等生态基础设施构建“绿色海绵体”,优先利用“绿色海绵体”组织雨水径流的排放,从生态景观视角强调“慢排缓释”和“源头分散”,以实现绿地、水体等生态基础设施与泵站、管网等灰色基础设施的有机结合,使区域内的水文条件接近自然状态,一方面提高城市内涝的抗冲击能力,另一方面在考虑了水质、水量的基础上,实现雨水的合理渗透,推进雨水的收集与利用。