软件质量模型
- 格式:ppt
- 大小:61.50 KB
- 文档页数:19
软件项目质量控制模型探讨近年来中国的软件业蓬勃发展,然而在众多企业不断引进新技术的同时,软件业的管理理念却相对滞后,类似手工作坊模式的生产模式依旧,“软件工厂”成了可望而不可及的目标。
针对于此,企业对高级软件项目经理人求贤若渴,试图改进其内部落后的管理模式。
在一些成功的软件项目调查中显示,有效的软件质量管理在项目中起了至关重要的作用,甚至对企业管理、企业文化也产生了深远的影响。
本文从“质量”概念中所涵盖的两大要素(质量的相对性、质量的经济性)出发,系统论述了软件质量管理的重要性。
结合软件组织能力进程的成熟度模型(CMM)列举出两种质量管理控制模型:一种是汇聚控制模型;另一种是反馈式控制模型。
通过建立控制模型使管理者在质量管理中运用科学的方法令其各项决策行之有效,尽量避免管理中的非理性因素。
同时,分析了在汇聚式模型中,根据CMM成熟度划分的不同企业应用中的不同表现。
并且具体就如何建立反馈式控制模型,引入展开了头脑风暴法。
通过合理的应用质量管理模型,我们将使软件项目管理变得有效而实际。
一、质量概念中的两大要素著名美国质量管理专家Philip B.Crosby于1961年提出了“零缺陷”的概念,并被称之“质量革命”。
1979年他出版了《Quality is e》一书,阐述了他的新的质量管理思想,并认为“质量就是符合需求”。
经过近几十年软件开发思想的积累,关于质量的概念不断深入,Crosby的质量定义用更为精确与更具实际操作性的方式表示就是:质量是相对于某个(某些)人而言的价值。
此定义明确提出了质量的相对性,也明确了质量不能脱离人而抽象存在的性质。
这些进步对于我们正视软件开发中实际发生的质量问题是非常重要的。
质量的相对性可以解释为一个用户认为某个软件产品质量完全过关,而另一个用户则可能认为质量并不完全过关。
有关质量的定义会带有人的情感的因素,因为它是通过一系列人的决策,才能确定到底需要听取哪些人的意见以及这些意见中哪些是相对重要的。
简述质量模型的重点5项内容质量模型是用来评估和改进软件产品质量的一种方法或工具。
它通过定义一系列的质量特性和相关的度量指标,帮助团队识别和解决软件开发过程中的问题,提高软件产品的质量和用户满意度。
本文将简述质量模型的五个重点内容,包括质量特性、度量指标、质量目标、质量管理和质量改进。
一、质量特性质量特性是衡量软件产品质量的关键属性。
通常,质量特性可以分为功能性、可靠性、可用性、可维护性和可移植性五个方面。
1. 功能性:指软件产品是否满足用户的需求和预期的功能。
例如,一个电商网站是否能够正常地展示商品信息、处理用户订单等。
2. 可靠性:指软件产品在给定的条件下是否能够持续地提供正确的结果。
例如,一个银行系统是否能够正确地处理用户的转账操作。
3. 可用性:指软件产品是否容易被用户理解、学习和操作。
例如,一个社交媒体应用是否具有简洁明了的界面、易于导航的功能。
4. 可维护性:指软件产品是否容易被修改、扩展和维护。
例如,一个大型企业管理系统是否具有清晰的代码结构和良好的文档说明,方便开发人员对其进行维护。
5. 可移植性:指软件产品是否容易被移植到不同的平台或环境中。
例如,一个跨平台的音乐播放器是否能够在不同的操作系统上运行。
二、度量指标度量指标是用来度量和评估软件产品质量的具体参数或指标。
常见的度量指标包括代码行数、代码覆盖率、缺陷密度、用户满意度等。
1. 代码行数:用来度量软件产品的规模和复杂程度。
通常情况下,代码行数越多,软件产品的开发和维护成本也会越高。
2. 代码覆盖率:用来度量测试用例对软件产品功能的覆盖程度。
通常情况下,代码覆盖率越高,软件产品的可靠性也会越高。
3. 缺陷密度:用来度量软件产品中存在的缺陷数量。
通常情况下,缺陷密度越低,软件产品的可靠性和稳定性也会越高。
4. 用户满意度:用来度量用户对软件产品的满意程度。
通常情况下,用户满意度越高,软件产品的可用性和用户体验也会越好。
三、质量目标质量目标是为了实现软件产品质量而设定的具体目标或要求。
软件开发过程质量评价模型一、软件开发过程概述软件开发过程是将用户需求转化为软件产品的过程,它涉及到需求分析、设计、编码、测试、部署和维护等多个阶段。
这个过程不仅需要技术能力,还需要良好的管理策略和质量保证措施。
软件开发过程的质量评价模型是评估软件开发过程中各个环节质量的一种工具,它可以帮助开发团队识别问题、优化流程和提高产品质量。
1.1 软件开发过程的核心阶段软件开发过程的核心阶段主要包括以下几个方面:- 需求分析:这是软件开发的起点,开发团队需要与用户沟通,明确用户需求,并将其转化为软件需求规格说明书。
- 设计阶段:在这个阶段,开发团队根据需求规格说明书设计软件的架构和详细设计,包括软件的模块划分、接口设计等。
- 编码阶段:开发人员根据设计文档进行编码,实现软件的功能。
- 测试阶段:测试团队对软件进行测试,包括单元测试、集成测试、系统测试和验收测试等,以确保软件质量。
- 部署阶段:软件经过测试后,部署到生产环境中供用户使用。
- 维护阶段:软件部署后,需要进行持续的维护和升级,以适应用户需求的变化和技术的发展。
1.2 软件开发过程的质量评价指标软件开发过程的质量评价指标是衡量软件开发质量的一系列标准,包括但不限于:- 需求满足度:软件是否满足了用户的需求和期望。
- 设计合理性:软件的设计是否合理,是否易于扩展和维护。
- 代码质量:代码是否规范、清晰、易于理解。
- 测试覆盖率:测试是否全面,是否覆盖了所有重要的功能和场景。
- 缺陷密度:软件中缺陷的数量与软件规模的比例。
- 用户满意度:用户对软件的使用体验和反馈。
二、软件开发过程质量评价模型的构建软件开发过程质量评价模型的构建是一个系统工程,需要综合考虑软件开发的各个阶段和质量评价指标。
2.1 质量评价模型的构成要素质量评价模型的构成要素主要包括以下几个方面:- 过程模型:选择适合项目特点的软件开发过程模型,如瀑布模型、迭代模型、敏捷模型等。
- 质量标准:定义软件开发过程中各个阶段的质量标准和评价指标。
MCCALL质量因素模型是一种常用的软件质量因素模型,它由美国软件工程师G. McCall于1982年提出。
该模型将软件质量因素划分为以下11个方面:
1. 可用性(Usability):指软件的易用性、用户界面友好性等。
2. 可维护性(Maintainability):指软件的修改和维护的难易程度。
3. 可靠性(Reliability):指软件的稳定性、可靠性、错误容忍度等。
4. 可移植性(Portability):指软件在不同平台、环境下的移植能力。
5. 效率(Efficiency):指软件的执行速度、资源利用率等。
6. 可复用性(Reusability):指软件的可重用性、可重构性等。
7. 可适应性(Adaptability):指软件的适应性、灵活性、扩展性等。
8. 可控制性(Controllability):指软件的可控制性、透明度、安全性等。
9. 可验证性(Verifiability):指软件的可验证性、可证明性等。
10. 可管理性(Manageability):指软件的管理、组织、规划、控制等。
11. 可解释性(Interpretability):指软件的可解释性、可读性等。
这些质量因素相互关联、相互制约,共同决定了软件的质量水平。
MCCALL质量因素模型在软件工程实践中得到了广泛应用,可以帮助软件开发团队更好地理解和提高软件质量。
软件质量评估模型综述及其应用研究随着信息时代的到来,软件应用领域越来越广泛,而软件的质量成为人们关注的焦点之一。
通过软件质量评估,可以衡量软件产品的质量,从而指导软件开发过程中的改进和优化。
本文将对软件质量评估模型进行综述,并探讨其在实际应用中的研究进展。
一、软件质量评估模型概述软件质量评估模型指对软件进行质量评价的方法论,是对软件质量的量化分析和评价。
根据评估模型的不同,软件质量可以从不同角度来进行评估。
常用的软件质量评估模型包括CMMI、ISO9001、ISO15504、ISO9126等。
1.1 CMMICMMI级别划分了软件过程改进的五个级别:初始级、管理级、定量级、优化级和最高级别。
CMMI可以对软件开发过程进行评估和监控,从而提高软件开发的效率。
1.2 ISO9001ISO9001是国际标准化组织制定的一种质量管理体系标准。
ISO9001可以对软件产品质量进行评估,同时也可以提高软件开发过程的效率,确保软件产品的质量。
1.3 ISO15504SPICE(软件过程改进和能力确定)定位于ISO/IEC 15504是一套包含多个模型的软件过程能力评估(PA)框架。
通过评估软件过程的能力水平,提高软件产品的质量。
1.4 ISO9126ISO9126定义了软件产品质量的六个维度:功能性、可靠性、可用性、可维护性、可移植性和效率。
这些维度可以用于量化和评估软件产品的质量。
二、软件质量评估模型的应用研究软件质量评估模型在实际应用中有着广泛的研究和应用。
下面就结合实际应用来探讨其中的研究进展。
2.1 软件缺陷预测软件缺陷预测是软件质量评估的一个重要研究方向。
通过对软件质量的评估,可以预测软件缺陷的发生,从而提前发现并解决问题。
目前,有很多基于机器学习的软件缺陷预测模型被提出。
例如,支持向量机、人工神经网络和决策树等。
这些模型通过对软件质量数据的训练,可以识别软件缺陷的出现概率,从而提高软件质量。
2.2 软件功能测试软件功能测试是软件质量评估的另一个重要研究方向。
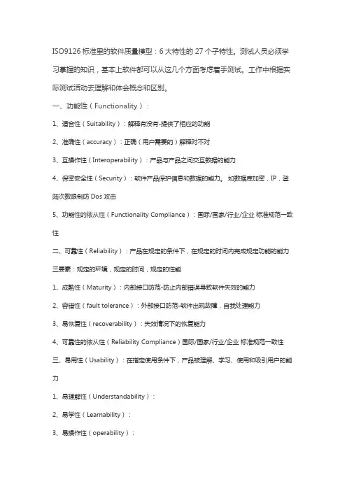
ISO9126标准里的软件质量模型:6大特性的27个子特性。
测试人员必须学习掌握的知识,基本上软件都可以从这几个方面考虑着手测试。
工作中根据实际测试活动去理解和体会概念和区别。
一、功能性(Functionality):1、适合性(Suitability):解释有没有-提供了相应的功能2、准确性(accuracy):正确(用户需要的)解释对不对3、互操作性(Interoperability):产品与产品之间交互数据的能力4、保密安全性(Security):软件产品保护信息和数据的能力。
如数据库加密,IP,登陆次数限制防Dos 攻击5、功能性的依从性(Functionality Compliance):国际/国家/行业/企业标准规范一致性二、可靠性(Reliability):产品在规定的条件下,在规定的时间内完成规定功能的能力三要素:规定的环境,规定的时间,规定的性能1、成熟性(Maturity):内部接口防范-防止内部错误导致软件失效的能力2、容错性(fault tolerance):外部接口防范-软件出现故障,自我处理能力3、易恢复性(recoverability):失效情况下的恢复能力4、可靠性的依从性(Reliability Compliance)国际/国家/行业/企业标准规范一致性三、易用性(Usability):在指定使用条件下,产品被理解、学习、使用和吸引用户的能力1、易理解性(Understandability):2、易学性(Learnability):3、易操作性(operability):4、吸引性(attractiveness):5、易用性的依从性(Usability compliance):国际/国家/行业/企业标准规范一致性四、效率性(efficiency):在规定条件下,相对于所用资源的数量,软件产品可提供适当性能的能力1、时间特性(time behavior):平均事务响应时间,吞吐率,2、资源利用性(resource utilization):CPU 内存磁盘 IO 网络带宽队列共享内存3、效率依从性(efficiency compliance):五、可维护性(maintainability):"四规",在规定条件下,规定的时间内,使用规定的工具或方法修复规定功能的能力1、易分析性(analyzability):定位成本-分析定位问题的难易程度2、易改变性(changeability):降低修改缺陷的成本-软件产品使指定的修改可以被实现的能力3、稳定性(stability):防止意外修改导致程序失效4、易测试性(testability):降低发现缺陷的成本--使已修改软件能被确认的能力5、维护性的依从性(maintainability compliance)六、软件可移植性(Portability):从一种环境迁移到另一种环境的能力1、适应性(adaptability):适应不同平台2、易安装性(installability):被安装的能力3、共存性(co-existence):兼容性4、易替换性(replaceability)5、可移植性的依从性:(portability compliance)。
软件质量管理模型是一个组织模型,用于描述在软件开发过程中如何实现质量管理的目标。
该模型通常包括以下层次:
➢技术层次:包括数据、编程、文档等。
➢方法体系层次:包括措施、项目、过程等。
➢社会因素层次:包括质量环境、技术标准、业务标准、人员等。
在软件质量管理模型中,通常会采用以下方式进行质量管理:
➢质量检查:通过临时性的最后检查来确保软件质量,并消除次品。
软件测试是实现质量检查的具体环节。
➢质量保证:主要通过生产部门或企业进行生产过程的优化和稳定化来实现质量目标。
➢预防不合格品:通过在软件开发生命周期的前期对关键过程成果进行评审控制来预防不合格品。
➢完美无缺:这是一种内在的质量文化氛围,有助于提高质量的方方面面工作。
请注意,具体的软件质量管理模型可能会根据不同的软件开发方法和组织需求而有所不同。
以上信息仅供参考,如需了解更多信息,请查阅关于软件质量管理的专业书籍或咨询专业人士。
软件过程改进中的质量模型评估方法分享在软件开发领域中,质量是一个至关重要的因素。
为了提升软件质量,许多组织和团队采用了软件过程改进的方法。
质量模型评估是软件过程改进的关键环节之一,它可以帮助组织评估当前的软件过程,并提出改进建议。
本文将分享几种常见的软件过程改进中的质量模型评估方法,希望能对读者有所启发。
1. CMMI(能力成熟度模型综合评估)CMMI 是由美国软件工程协会(SEI)开发的一种软件过程改进模型。
它以过程能力为评估维度,帮助组织评估和改进其软件开发过程。
CMMI可以评估一个组织的软件开发过程的成熟度,并提供改进建议。
CMMI评估包括两个重要的维度:能力级别和过程领域。
能力级别评估组织在不同过程领域中的能力成熟度,而过程领域评估组织在特定领域内的过程实施情况。
通过CMMI评估,组织可以识别其过程中的缺陷和弱点,并且根据评估结果制定改进计划。
2. ISO 9001(质量管理体系)ISO 9001是一种为组织提供质量管理体系认证的国际标准。
该标准强调组织应该建立和实施一套质量管理体系,以达到客户需求和预期的质量。
ISO 9001的评估主要包括文件审查和现场审核。
文件审查是对组织的质量管理体系文件进行评估,包括政策、程序和工作指示等。
现场审核是评估组织实际开展的质量管理活动,以确保其符合ISO 9001的要求。
3. IDEAL(软件工程质量改进模型)IDEAL是一种软件工程质量改进模型,以帮助组织评估和改进其软件开发过程。
该模型基于科学实践和实证研究,提供了一种系统化的方法来评估和改进软件质量。
IDEAL评估过程分为5个阶段:探索、诊断、行动、学习和改进。
在探索阶段,组织会收集和整理相关数据,以了解当前的问题和挑战。
在诊断阶段,组织会分析数据,并确定需要改进的领域。
在行动阶段,组织会制定和实施改进计划。
在学习和改进阶段,组织会通过监控和评估改进效果,并不断优化其软件质量。
4. Six Sigma(六西格玛)Six Sigma是一种以减少缺陷和改进过程质量为目标的质量管理方法。
iso 25010 质量模型衡量标准全文共四篇示例,供读者参考第一篇示例:ISO 25010质量模型是国际标准化组织发布的一套衡量软件产品质量的标准,为软件开发和测试提供了参考依据。
ISO 25010质量模型包含了八个方面的质量特征和相应的度量标准,帮助开发团队评估软件产品的质量。
ISO 25010质量模型的八个方面包括功能适用性、性能效率、兼容性、可靠性、可用性、安全性、可维护性和可移植性。
这八个方面是软件产品质量的关键特征,对于衡量软件产品的优劣具有重要意义。
功能适用性是指软件产品是否能够满足用户的功能需求。
软件产品的功能适用性包括功能完整性、正确性、互操作性和合法性等方面。
功能适用性不仅要求软件产品具有丰富的功能,还要求这些功能能够满足用户的实际需求。
性能效率是指软件产品在特定环境下的性能表现。
性能效率包括响应速度、资源利用率和容量等方面。
软件产品的性能效率直接影响用户体验,因此开发团队需要将性能效率作为评估软件产品质量的重要指标。
兼容性是指软件产品能够在不同平台、操作系统和设备上正常运行的能力。
兼容性包括软件产品与硬件环境、软件环境和用户环境的兼容性。
软件产品的兼容性决定了其在不同环境下的适用性和可扩展性。
第四,可靠性是指软件产品在特定条件下保持其功能正常运行的能力。
可靠性包括稳定性、容错性和可恢复性等方面。
软件产品的可靠性直接关系到其用户信任度和商业价值,因此开发团队需要不断提升软件产品的可靠性。
第五,可用性是指软件产品对用户操作的友好程度。
可用性包括界面设计、操作方式和帮助文档等方面。
软件产品的可用性决定了用户的学习成本和使用效率,因此开发团队需要注重提升软件产品的可用性。
第六,安全性是指软件产品在面对恶意攻击和非法访问时的抵抗能力。
安全性包括数据保护、身份验证和访问控制等方面。
软件产品的安全性是保障用户隐私和信息安全的重要因素,开发团队需要加强对软件产品的安全性设计和测试。
可移植性是指软件产品能够在不同平台和环境下移植和部署的能力。
软件测试常用的质量体系模型
ISO 9000系列是国际标准化组织制定的一系列质量管理标准,
它们包括ISO 9000、ISO 9001、ISO 9004等,其中ISO 9001是软
件测试中最常用的标准,它要求建立和实施质量管理体系,以确保
产品和服务能够满足客户的要求。
CMMI(Capability Maturity Model Integration)是一个软件
过程改进的框架,它描述了组织的软件工程和管理实践,并提供了
一个评估组织过程成熟度的模型。
TMM(Test Maturity Model)是一种用于评估和改进测试过程
的模型,它包括五个不同的成熟度级别,从初始级别到优化级别,
帮助组织评估其测试过程的成熟度,并提供改进建议。
ISO/IEC 15504,也称为SPICE(Software Process Improvement and Capability Determination),是一个国际标准,用于评估和改进软件开发过程的能力。
它提供了一个框架,帮助组
织评估其软件开发过程的能力,并制定改进计划。
IEEE 730是IEEE制定的软件测试文档标准,它定义了软件测
试计划的内容和格式,包括测试范围、测试方法、资源需求等。
IEEE 829是IEEE制定的软件测试文档标准,它定义了测试文
档的内容和格式,包括测试设计规范、测试用例规范、测试报告等。
这些质量体系模型可以帮助组织建立和改进其软件测试过程,
提高软件质量,确保软件能够满足用户的需求和期望。
通过遵循这
些模型,组织可以建立可靠的软件测试流程,提高软件开发的效率
和质量。
软件开发质量保证模型引言软件质量是保证软件开发成功的关键要素之一。
为了确保软件的质量,开发团队需要建立适当的质量保证模型。
本文将介绍一种常用的软件开发质量保证模型,以帮助开发团队提高软件质量。
一、需求分析阶段在软件开发的早期阶段,需求分析起着至关重要的作用。
团队应该与客户和利益相关方充分沟通,确保准确理解业务需求,并将其转化为明确的软件需求规格。
此外,在需求分析阶段,应考虑软件安全性、可扩展性以及其他非功能性需求。
二、设计阶段设计阶段的目标是定义软件架构和详细设计。
团队应该考虑软件的可维护性、可测试性和可靠性,并制定相应的设计文档。
此外,团队还应使用合适的设计模式和编码规范来保证软件的结构合理性。
三、编码和测试阶段在编码和测试阶段,开发团队应根据设计文档进行代码编写,并严格遵循编码规范。
同时,团队应运用适当的单元测试、集成测试和系统测试方法,确保软件的功能正常运行,并且能够处理各种异常情况。
四、配置管理和版本控制在软件开发过程中,配置管理和版本控制是非常重要的。
团队应该使用适当的工具来跟踪和管理代码、文档和其他软件资产的变更。
版本控制系统能够确保团队成员之间的协作,并提供可追溯性和回滚能力。
五、质量度量和持续改进为了保证软件质量,开发团队应定期进行质量度量和持续改进。
团队可以通过代码审查、性能测试、用户反馈等方式来评估软件质量,并采取相应的措施进行改进。
结论软件开发质量保证模型是确保软件质量的重要工具。
通过合理地执行需求分析、设计、编码和测试等阶段,并注重配置管理和版本控制,开发团队可以提高软件的质量。
同时,质量度量和持续改进也是促进软件质量提升的关键步骤。
介绍常见的软件测试模型软件测试是保证软件质量的重要环节之一。
在软件开发过程中,使用测试模型可以帮助测试人员系统地进行测试,以确保软件的正确性、稳定性和安全性。
本文将介绍常见的软件测试模型,包括瀑布模型、V模型、敏捷模型和螺旋模型。
瀑布模型是最早被广泛应用的软件开发模型之一,也被用于软件测试。
它将软件开发过程分为几个阶段,包括需求分析、设计、编码、测试和维护。
在瀑布模型中,测试是在其他阶段完成之后的最后一个阶段进行的,以验证软件是否满足需求和规格。
虽然瀑布模型的缺点是不适应需求变更和反馈,但它仍然被广泛应用于稳定的软件开发项目中。
V模型是另一种常见的软件测试模型,它与瀑布模型非常相似,但强调了测试活动与开发活动之间的对称关系。
在V模型中,测试活动与开发活动在相应的阶段进行,如需求分析后进行需求验证,设计后进行设计验证,编码后进行单元测试等。
这种对称性使得V模型能够更早地发现和纠正问题,提高软件质量。
另一种常见的软件测试模型是敏捷模型。
敏捷开发模型强调快速适应需求变化和频繁交付开发成果,而敏捷测试模型则与之相适应。
在敏捷测试中,测试活动与开发活动并行进行,测试人员成为开发团队的一员。
敏捷测试强调持续集成和自动化测试,以快速反馈问题和确保软件质量。
敏捷模型的灵活性和高效性使其在快速变化的软件开发项目中得到广泛应用。
螺旋模型是一种风险驱动的软件开发和测试模型。
它强调在软件开发过程中不断评估和控制风险。
螺旋模型将软件开发过程分为多个小的迭代循环,每个循环都包括需求分析、设计、编码、测试和评估等活动。
在每个迭代循环的结束,测试人员会评估软件的质量和风险,并决定是继续下一轮循环还是终止开发。
螺旋模型的优势在于及时发现和解决问题,并降低项目失败的风险。
总而言之,不同的软件测试模型适用于不同的开发项目和需求。
瀑布模型适用于稳定的项目,V模型强调测试与开发的对称关系,敏捷模型适应快速变化的需求,螺旋模型注重风险控制。
软件质量模型,由6个特性,27个子特性组成
6个特性: 功能性可靠性易用性效率维护性可移植性
↓↓↓↓↓↓
27个子特性: 适合性成熟性易理解性时间特性易分析性适应性
准确性容错性易学性资源利用性易改变性易安装性
互操作性易恢复性易操作性--- 稳定性共存性
保密安全性-- 吸引性--- 易测试性易替换性
功能性的可靠性的易用性的效率维护性的可移植性的
依从性依从性依从性依从性依从性依从性
适合性:软件产品为指定的任务和用户目标提供一组合适功能的能力。
(1、软件提供了用户所需要的功能2、软件提供的功能是用户所需要的)
准确性:软件提供给用户功能的精确度是否符合目标。
(例如:运算结果的准确,数字发生偏差,多个0或少个0)
互操作性:软件与其它系统进行交互的能力。
(例如:PC机中WORD和打印机完成打印互通)
保密安全性:软件保护信息和数据的安全能力。
(主要是权限和密码)
功能性的依从性:遵循相关标准(国际标准、国内标准、行业标准、企业内部规范)
成熟性:软件产品为避免软件内部的错误扩散而导至系统失效的能力(主要是对内错误的隔离)
容错性:软件防止外部接口错误扩散而导致系统失效的能力(主要是对外错误的隔离)
易恢复性:系统失效后,重新恢复原有的功能和性能的能力。
可靠性的依从性:遵循相关标准。