基于LabVIEW和单片机的电压监测设计(毕设)
- 格式:docx
- 大小:996.42 KB
- 文档页数:46
基于labview的电能质量监测系统软件设计————————————————————————————————作者:————————————————————————————————日期:石家庄铁道大学毕业设计基于LabVIEW的电能质量监测系统软件设计Software Design of Power Quality Monitoring System Based on LabVIEW2013届电气与电子工程学院专业电气工程及其自动化学号学生姓名指导教师完成日期2013年6月10日毕业设计成绩单学生姓名学号班级专业电气工程及其自动化毕业设计题目基于LabVIEW的电能质量监测系统软件设计指导教师姓名指导教师职称教授评定成绩指导教师得分评阅人得分答辩小得分组组长成绩:院长签字:年月日毕业设计任务书题目基于LabVIEW的电能质量监测系统软件设计学生姓名学号班级专业电气工程及其自动化承担指导任务单位电气与电子工程学院导师姓名导师职称教授一、主要内容本课题的主要内容是基于LabVIEW平台的电能质量监测系统软件设计。
二、基本要求要求在LabVIEW平台上实现对变电所电压的幅值、频率、三相不平衡度、谐波、波动与闪变及电流等的相关参数的检测、分析和显示等功能。
三、主要技术指标(1)实现电能质量相关参数的监测和数据分析;(2)系统应具备数据实时采集、分析统计、图形显示和报警功能模块;(3)具备友好的人机界面。
四、应收集的资料及参考文献与LabVIEW软件技术相关的书籍;电能质量相关国家标准;与波形分析相关文章和书籍资料;界面设计的相关规范等。
五、进度计划第1周–第3周:学习LabVIEW编程技术、查阅相关资料;第4周–第6周:系统划分模块及概要设计;第7周–第13周:各模块软件详细设计及调试;第14周–第16周:系统联调、设计说明书撰写与答辩。
教研室主任签字时间年月日毕业设计开题报告题目基于LabVIEW的电能质量监测系统软件设计学生姓名学号班级专业电气工程及自动化一、研究背景从20世纪80年代以来,伴随着高技术的新型电力负荷迅速发展以及它们对电能质量不断提出的更高要求,电能质量问题得到了普遍的关注和深入的讨论。
基于单片机的数字电压表设计一、引言在电子测量领域中,电压表是一种常用的测量仪器,用于测量电路中的电压值。
传统的模拟电压表由于精度低、读数不便等缺点,逐渐被数字电压表所取代。
数字电压表具有精度高、读数直观、抗干扰能力强等优点,广泛应用于工业自动化、电子设备检测、实验室测量等领域。
本文将介绍一种基于单片机的数字电压表设计方案,详细阐述其硬件电路设计、软件编程实现以及系统性能测试。
二、系统总体设计方案(一)设计要求设计一款基于单片机的数字电压表,能够测量 0 5V 的直流电压,测量精度为 001V,具有实时显示测量结果的功能。
(二)系统组成本数字电压表系统主要由以下几个部分组成:1、传感器模块:用于将输入的电压信号转换为适合单片机处理的电信号。
2、单片机模块:作为系统的核心,负责对传感器采集到的数据进行处理和计算,并控制显示模块显示测量结果。
3、显示模块:用于实时显示测量的电压值。
三、硬件电路设计(一)传感器模块选用 ADC0809 作为模数转换芯片,它具有 8 个模拟输入通道,可以将 0 5V 的模拟电压转换为 8 位数字量输出。
(二)单片机模块选择 AT89C51 单片机作为控制核心,它具有 4K 字节的 Flash 程序存储器和 128 字节的随机存取数据存储器。
(三)显示模块采用液晶显示屏(LCD1602)作为显示器件,它能够清晰地显示数字和字符信息。
四、软件编程实现(一)编程语言选择使用 C 语言进行编程,C 语言具有语法简洁、可移植性强等优点。
(二)主程序流程主程序首先进行系统初始化,包括单片机端口初始化、LCD1602 初始化、ADC0809 初始化等。
然后启动 ADC0809 进行模数转换,读取转换结果并进行数据处理,计算出实际的电压值。
最后将电压值发送到 LCD1602 进行显示。
(三)模数转换子程序ADC0809 的转换过程通过控制其启动转换引脚(START)和读取转换结束引脚(EOC)来实现。
摘要本文自主开发了一个专门针对焊接过程的电流与电压进行集数据采集、实时检测和焊后数据显示与储存为一体的系统。
通过该系统对焊接测试的数据显示和波形回放,一方面可以了解焊接设备、焊接材料的性能,另一方面也可以引导焊接设备、焊接材料的优化设计,以及制定合理的焊接工艺规范。
该系统由硬件、信号检测电路和相关软件组成。
该系统是以虚拟仪器图形化编程语言LabView8.6为平台,硬件选用计算机、电流、电压霍尔传感器,A/D转换器,单片机,USB和与之配套的接口电路。
本系统功能强大,具有可移值性,还可按使用者需求改动,界面逼真,运用简单。
本文利用此系统,选用CO2气体保护焊过程为研究对象,以CO2气体保护焊过程中的电弧电压和焊接电流为信号源,完成了数据的采集、实时的检测和焊后的数据回放显示储存,还可以按照用户需求存储在指定位置。
本文根据系统对CO2气体保护焊过程进行焊接电流与电弧电压数据储存显示和波形回放,能够为CO2气体保护焊过程在线实时检测提供现成的工具,能够为今后的CO2气体保护焊过程质量在线实时评价与预估提供了参考,同时还能对弧焊工艺方面有着参考意义。
关键词:虚拟仪器,CO2气体保护焊,LabView,单片机,数据采集AbstractThis paper developed a special process for welding current and voltage data acquisition, real-time detection and post-weld data and storage into one system. Welding tests through the system analysis and evaluation, on one hand evaluation of welding equipment, welding material properties, it also can lead welding equipment, welding materials, optimization of design and development of welding procedure specifications and reasonable. The system consists of hardware, signal detection circuit and associated software.The system is based on virtual instrument graphical programming language LabView8.6 as a platform, the hardware used computers, current, voltage, Hall sensor, A / D converter, microcontroller, USB and its accompanying interface circuit. The system is powerful, has to move the value of, but also by changes in user requirements, interface realistic, the use of simple. By using this system, CO2 gas shielded welding process used for the study to the process of CO2 gas welding arc voltage and welding current source, completed the data collection, real-time detection and playback of shows after welding data storage, Y ou can also deposit in accordance with user needs.Based on the graphics system and the results obtained with the actual situation on the welding test this CO2 gas shielded welding process is analyzed and evaluated, proved that the system is able to provide analysis and evaluation of weld quality based on a true and effective, able to CO2 gas welding process to provide ready-made online real-time detection tools to for future CO2 gas welding process quality online real-time evaluation and estimate provides a reference, while on the arc welding process has a reference value.Keywords: Virtual instrument, CO2 gas welding, LabView, Microcontroller, Data acquisition目录摘要 (I)Abstract (II)1绪论 (1)1.1研究的目的和意义 (1)1.2 虚拟仪器技术的发展及特点 (2)1.2.1虚拟仪器的发展 (2)1.2.2虚拟仪器的特点 (2)1.3焊接检测分析系统的研究和发展状况 (5)1.4主要研究内容及技术线路 (6)1.4.1主要研究内容 (6)1.4.2技术线路 (8)2 系统硬件设计 (9)2.1焊接电流电压转换电路设计 (9)2.2数据采集实现 (12)2.3 USB电路设计 (17)2.4电源设计 (19)3 系统软件设计 (20)3.1系统软件平台LabView (20)3.1.1LabView编程特点 (20)3.1.2LabView编程工具介绍 (21)3.1.3LabView简单编程举例 (24)3.2 系统软件设计 (25)3.2.1焊接参数设置 (25)3.2.2数据采集与存储 (26)3.2.3波形回放、U-I图及滤波模块 (29)4 结论 (32)致谢 (33)参考文献 (34)附录 (36)1 绪论1.1研究的目的和意义焊接过程是一种受多种参数制约,而且又受许多随机干扰因素影响的复杂的工艺过程。
《基于单片机和LabVIEW的多路数据采集系统设计》篇一一、引言在现代化工业和科技应用中,数据采集扮演着举足轻重的角色。
为了满足多路数据的高效、准确采集需求,本文提出了一种基于单片机和LabVIEW的多路数据采集系统设计。
该系统设计旨在实现多通道、高精度的数据采集,为工业自动化、科研实验等领域提供可靠的解决方案。
二、系统设计概述本系统设计以单片机为核心控制器,结合LabVIEW软件进行数据采集、处理和显示。
系统采用模块化设计,包括数据采集模块、数据处理模块、数据传输模块以及LabVIEW上位机显示模块。
通过各模块的协同工作,实现多路数据的实时采集和监控。
三、硬件设计1. 单片机选型及配置系统采用高性能单片机作为核心控制器,具有高速运算、低功耗等特点。
单片机配置包括时钟电路、复位电路、存储器等,以满足系统运行需求。
2. 数据采集模块设计数据采集模块负责从传感器中获取数据。
本系统采用多路复用技术,实现多个传感器数据的并行采集。
同时,采用高精度ADC(模数转换器)对传感器数据进行转换,以保证数据精度。
3. 数据传输模块设计数据传输模块负责将采集到的数据传输至单片机。
本系统采用串口通信或SPI通信等方式进行数据传输,以保证数据传输的稳定性和实时性。
四、软件设计1. 单片机程序设计单片机程序采用C语言编写,实现对传感器数据的采集、处理和传输等功能。
程序采用中断方式接收数据,避免因主程序繁忙而导致的漏采现象。
2. LabVIEW上位机程序设计LabVIEW是一种基于图形化编程的语言,适用于数据采集系统的上位机程序设计。
本系统采用LabVIEW编写上位机程序,实现对数据的实时显示、存储和分析等功能。
同时,LabVIEW程序还具有友好的人机交互界面,方便用户进行操作和监控。
五、系统实现及测试1. 系统实现根据硬件和软件设计,完成多路数据采集系统的搭建和调试。
通过实际测试,验证系统的稳定性和可靠性。
2. 系统测试对系统进行实际测试,包括多路数据采集的准确性、实时性以及系统的稳定性等方面。
石家庄铁道大学毕业设计基于LabVIEW的电能质量监测系统软件设计Software Design of Power Quality MonitoringSystem Based on LabVIEW2013届电气与电子工程学院专业电气工程及其自动化学号学生姓名指导教师完成日期2013年6月10日学生姓名学号班级专业电气工程及其自动化毕业设计题目基于LabVIEW的电能质量监测系统软件设计指导教师姓名指导教师职称教授评定成绩指导教师得分评阅人得分答辩小得分组组长成绩:院长签字:年月日题目基于LabVIEW的电能质量监测系统软件设计学生姓名学号班级专业电气工程及其自动化承担指导任务单位电气与电子工程学院导师姓名导师职称教授一、主要内容本课题的主要内容是基于LabVIEW平台的电能质量监测系统软件设计。
二、基本要求要求在LabVIEW平台上实现对变电所电压的幅值、频率、三相不平衡度、谐波、波动与闪变及电流等的相关参数的检测、分析和显示等功能。
三、主要技术指标(1)实现电能质量相关参数的监测和数据分析;(2)系统应具备数据实时采集、分析统计、图形显示和报警功能模块;(3)具备友好的人机界面。
四、应收集的资料及参考文献与LabVIEW软件技术相关的书籍;电能质量相关国家标准;与波形分析相关文章和书籍资料;界面设计的相关规范等。
五、进度计划第1周–第3周:学习LabVIEW编程技术、查阅相关资料;第4周–第6周:系统划分模块及概要设计;第7周–第13周:各模块软件详细设计及调试;第14周–第16周:系统联调、设计说明书撰写与答辩。
教研室主任签字时间年月日毕业设计开题报告题目基于LabVIEW的电能质量监测系统软件设计学生姓名学号班级专业电气工程及自动化一、研究背景从20世纪80年代以来,伴随着高技术的新型电力负荷迅速发展以及它们对电能质量不断提出的更高要求,电能质量问题得到了普遍的关注和深入的讨论。
其原因归纳起来有以下二个方面:(1)现代电力系统中用电负荷结构发生了重大变化,具有非线性、冲击性以及不平衡用电特性的负荷(如电弧炉、电气化铁路、整流装置等)迅速发展,很大程度上削弱和干扰了电网的经济运行;(2)为了提高劳动生产率和自动化水平,大量基于计算机系统的控制设备和电子装置投入使用,这些装置对电能质量问题非常敏感。
【关键字】实验测量电压实验报告篇一:基于Labview的电压测量仿真实验报告仿真实验一基于Labview的电压测量仿真实验一、实验目的1、了解电压测量原理;2、通过该仿真实验熟悉虚拟仪器技术——LABVIEW的简单编程方法;3、通过本次实验了解交流电压测量的各种基本概念。
二、实验仪器微机一台、LABVIEW8.5软件三、实验原理实验仿真程序如下(正弦波、三角波、锯齿波、方波(占空比30%、50%、60%):四、实验内容及步骤(1)自己编写LABVIEW仿真信号源实验程序,要求可以产生方波(占空比可调)、正弦波、三角波、锯齿波等多种波形,而且要求各种波形的参数可调、可控。
(2)编写程序对各种波形的有效值、全波平均值、峰值等进行测量,在全波平均值测量时要注意程序编写过程。
同时记录各种关键的实验程序和实验波形并说明。
实验所得波形如下:(正弦波、三角波、锯齿波、方波(占空比30%、50%、60%):正弦波:三角波:锯齿波:方波(占空比30%):方波(占空比50%):方波(占空比60%):(3)对各种波形的电压进行测量,并列表记录。
如下表:五、实验小结由各波形不同参数列表可知,电压量值可以用峰值、有效值和平均值表征。
被测电压是非正弦波的,必须根据电压表读数和电压表所采用的检波方法进行必要地波形换算,才能得到有关参数。
篇二:万用表测交流电压实验报告1万用表测交流电压实验报告篇三:STM32 ADC电压测试实验报告STM32 ADC电压测试实验报告一、实验目的1.了解STM32的基本工作原理2. 通过实践来加深对ARM芯片级程序开发的理解3.利用STM32的ADC1通道0来采样外部电压值值,并在TFTLCD模块上显示出来二、实验原理STM32拥有1~3个ADC,这些ADC可以独立使用,也可以使用双重模式(提高采样率)。
STM32的ADC是12位逐次逼近型的模拟数字转换器。
它有18个通道,可测量16个外部和2个内部信号源。
矿产资源开发利用方案编写内容要求及审查大纲
矿产资源开发利用方案编写内容要求及《矿产资源开发利用方案》审查大纲一、概述
㈠矿区位置、隶属关系和企业性质。
如为改扩建矿山, 应说明矿山现状、
特点及存在的主要问题。
㈡编制依据
(1简述项目前期工作进展情况及与有关方面对项目的意向性协议情况。
(2 列出开发利用方案编制所依据的主要基础性资料的名称。
如经储量管理部门认定的矿区地质勘探报告、选矿试验报告、加工利用试验报告、工程地质初评资料、矿区水文资料和供水资料等。
对改、扩建矿山应有生产实际资料, 如矿山总平面现状图、矿床开拓系统图、采场现状图和主要采选设备清单等。
二、矿产品需求现状和预测
㈠该矿产在国内需求情况和市场供应情况
1、矿产品现状及加工利用趋向。
2、国内近、远期的需求量及主要销向预测。
㈡产品价格分析
1、国内矿产品价格现状。
2、矿产品价格稳定性及变化趋势。
三、矿产资源概况
㈠矿区总体概况
1、矿区总体规划情况。
2、矿区矿产资源概况。
3、该设计与矿区总体开发的关系。
㈡该设计项目的资源概况
1、矿床地质及构造特征。
2、矿床开采技术条件及水文地质条件。
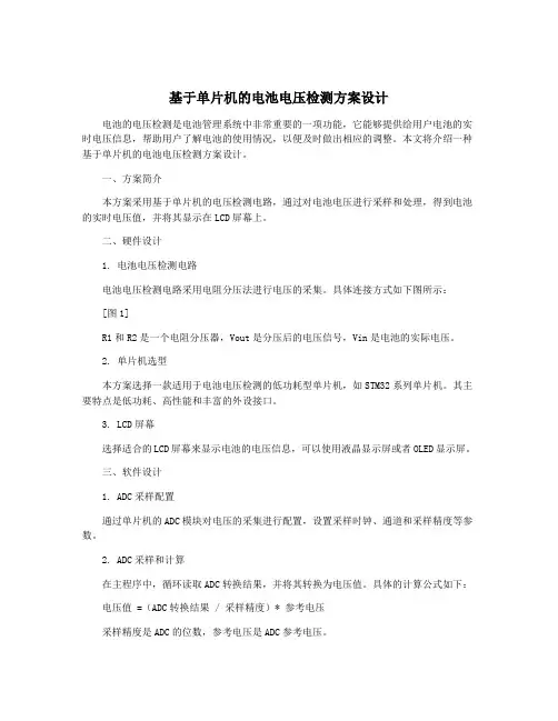
基于单片机的电池电压检测方案设计电池的电压检测是电池管理系统中非常重要的一项功能,它能够提供给用户电池的实时电压信息,帮助用户了解电池的使用情况,以便及时做出相应的调整。
本文将介绍一种基于单片机的电池电压检测方案设计。
一、方案简介本方案采用基于单片机的电压检测电路,通过对电池电压进行采样和处理,得到电池的实时电压值,并将其显示在LCD屏幕上。
二、硬件设计1. 电池电压检测电路电池电压检测电路采用电阻分压法进行电压的采集。
具体连接方式如下图所示:[图1]R1和R2是一个电阻分压器,Vout是分压后的电压信号,Vin是电池的实际电压。
2. 单片机选型本方案选择一款适用于电池电压检测的低功耗型单片机,如STM32系列单片机。
其主要特点是低功耗、高性能和丰富的外设接口。
3. LCD屏幕选择适合的LCD屏幕来显示电池的电压信息,可以使用液晶显示屏或者OLED显示屏。
三、软件设计1. ADC采样配置通过单片机的ADC模块对电压的采集进行配置,设置采样时钟、通道和采样精度等参数。
2. ADC采样和计算在主程序中,循环读取ADC转换结果,并将其转换为电压值。
具体的计算公式如下:电压值 =(ADC转换结果 / 采样精度)* 参考电压采样精度是ADC的位数,参考电压是ADC参考电压。
3. LCD显示通过单片机的GPIO口和LCD屏幕进行通信,将电池的电压值显示在屏幕上。
四、方案优缺点本方案的主要优点是采用了低功耗的单片机和分压法进行电压采集,能够有效减少能源消耗。
LCD屏幕的使用也使得电池的电压信息可以直观地显示在屏幕上。
该方案仍然存在一些缺点。
由于电阻分压法的电压采集误差较大,需要进行电压校准以提高准确度;LCD屏幕的功耗较高,可能影响整个系统的电池续航时间。
五、总结本文介绍了一种基于单片机的电池电压检测方案设计,通过电压分压和ADC采样计算,实现对电池实时电压的检测和显示。
该方案在提供电压信息的也需要考虑功耗的控制和电压精度的提高。
基于LabVIEW的电能质量监测系统设计杨猛1 程林21. 身份证号码:1102241987****3214 陕西 西安 710000;2. 身份证号码:2101811987****2416 陕西 西安 710000 摘 要 为实现电能质量指标参数的精确、高效、快捷监测分析,以进一步改善电能质量,本文在给出电能质量监测指标计算分析方法的基础上,结合虚拟仪器技术,进行监测系统的硬件设计,并在LabVIEW平台下,给出数据采集以及三相电压、频率、三相不平衡度、电力谐波等电能质量指标监测的软件实现。
仿真测试结果表明,本文所设计的电能质量监测系统能够实现电能质量指标的实时监测,满足国标测量精度要求,且具备长时间运行的稳定性。
关键词 电能质量;LabVIEW;监测指标;实时监测Design of Power Quality Monitoring System Based on LabVIEWYang Meng1Cheng Lin21. 1102241987****3214 Xi’an 710000, Shaanxi Province, China;2. 2101811987****2416 Xi’an 710000, Shaanxi Province, ChinaAbstract In order to realize the accurate, efficient and fast monitoring and analysis of power quality index parameters and further improve the power quality, on the basis of the calculation and analysis method of the power quality monitoring index, this article combines the virtual instrument technology to design the hardware of the monitoring system, and in the LabVIEW platform, the software achieves the functions of data acquisition and three-phase voltage, frequency, three-phase unbalance, power harmonics and other power quality index monitoring. The simulation test results show that the power quality monitoring system designed in this article can realize real-time monitoring of power quality index, meet the measurement accuracy requirements of the national standard, and have long-term operation stability.Key words power quality; LabVIEW; monitoring index; real-time monitoring引言电能作为一种特殊能源,被广泛应用于现代社会的各行各业中[1]。
基于单片机的电池电压检测方案设计
电池电压检测在很多电子设备中是十分重要的,它可以帮助我们及时了解电池的剩余
容量,以避免电池电量耗尽导致设备无法正常工作。
本文将基于单片机,设计一种简单而
有效的电池电压检测方案。
我们需要选择合适的单片机作为控制核心。
常用的单片机有STC系列、AVR系列、PIC 系列等,根据实际需求和经济条件,选择合适的型号。
在选择时,需要考虑到单片机的输
入输出能力,以及ADC(模数转换器)的性能。
我们需要选择合适的电压检测电路。
电池电压通常在0-5V之间,因此我们可以选择
5V作为单片机的供电电压。
我们可以通过分压电路将电池电压降低到单片机可接受的范围内,然后通过ADC将降低后的电压转换为数字量。
接下来,我们需要编写单片机的程序代码。
我们需要配置ADC的工作模式和输入引脚。
然后,我们需要编写一段代码,读取ADC的数值,并将其转化为电压值。
我们可以通过串
口或者显示屏等方式,将电池电压的数值输出出来。
在进行电压检测时,需要注意以下几点。
我们需要选择合适的参考电压,以确保ADC
的测量范围覆盖电池电压的范围。
我们需要进行精确的校准,以保证ADC的测量准确性。
我们需要合理选择采样频率,以平衡测量的精度和单片机的计算能力。
基于单片机的电池电压检测方案设计,需要选择合适的单片机和电压检测电路,并编
写相应的程序代码。
通过合理的配置和校准,可以实现准确可靠的电池电压检测,并及时
了解电池的电量情况,从而保证设备的正常工作。
本文介绍的是数字电压表的发展背景和利用单片机,A/D 转换芯片结合的方法设计一个直流数字电压表。
它的具体功能是:最高量程为 200V,分三个档位量程,即2V,20V,200V,可以通过调档开关来实现各个档位,当测得电压的数值小于1V时,系统会自动的将电压数值转换为以mV为电压单位的电压值,并且通过按键的方法能够测得后五秒的平均电压值。
单片机是一种集成电路芯片,采用超大规模技术把具有数据处理能力(如算术运算,逻辑运算,数据传送,中断处理)的微处理器(CPU)。
随着单片机技术的飞速发展,各种单片机蜂拥而至,单片机技术已成为一个国家现代化科技水平的重要标志。
单片机可单独地完成现代工业控制所要求的智能化控制功能,这是单片机最大的特征。
单片机控制系统能够取代以前利用复杂电子线路或数字电路构成的控制系统,可以软件控制来实现,并能够实现智能化,现在单片机控制范畴无所不在,例如通信产品,家用电器,智能仪器仪表,过程控制和专用控制装置等等,单片机的应用领域越来越广泛。
本毕业设计的课题是"简易数字电压表的设计"。
主要考核我们对单片机技术,编程能力等方面的情况。
观察独立分析,设计单片机的能力,以及实际编程技能。
本课题主要解决A/D转换,数据处理及显示控制等三个模块。
控制系统采用AT89C52单片机,A/D转换采用TLC2543。
关键字介绍:单片机,AT89C52,A/D 转换,TLC2543,数据处理This paper is the background of the development of digital voltmeter and using single chip computer, A/D conversion chip design method of the combination of the party A dc digital voltmeter. It is the specific function of: supreme range for 200 V, divide a gear range, namely 2 V, 20 V, 200 V, can switch to achieve each by shifting gear gear, when the voltage of the numerical less than 1 V, the system will automatically will convert to mV voltage values for the voltage is the voltage unit, and through the key method can measure five seconds after the average voltage.MCU is a kind of integrated circuit chip, using the technology with large scale data processing ability (such as the art operations, logic operations, data transfer, interrupt handling) of the microprocessor (CPU). With the rapid development of the single chip microcomputer, all kinds of single chip in great Numbers, microcontroller technology has become a national modernization level of science and technology.SCM can complete modern industrial control alone for the intelligent control function, it is the greatest feature of single chip microcomputer. Single-chip microcomputer control system can be replaced by complex electronic circuit or before digital circuit consists of the control system system, can control software to achieve, and to realize intelligent, now single-chip microcomputer control category is everywhere, such as communication products, household appliances, intelligent instruments, process control and special control device and so on, the application field of single chip microcomputer more and more widely.This graduate design topic is "simple digital voltmeter design". We mainly examine of single-chip processor technology technique, the programming ability, etc. Observe independent analysis, design of the single chip microcomputer ability, and the actual programming skills.This subject mainly to solve A/D conversion, data processing and display control and so on three modules. The control system adopts AT89C52 single chip microcomputer, A/D conversion using ADC0809.Keywords: A single-chip microcomputer, AT89C52, A/D conversion,ADC0809, data processing目录摘要 (1)Abstract (2)目录 (3)第一章数字电压表简介 (4)1.1设计背景 (4)1.2设计意义 (5)第二章数字电压设计两种方案简介 (6)2.1 由数字电路及芯片构建 (6)2.2 由单片机系统及 A/D 转换芯片构建 (6)第三章单片机简介及本设计单片机的选择 (7)3.1 常用单片机的特点比较及本设计单片机的选择 (7)3.2 本设计使用的单片机的简介 (7)第四章各种显示器件的介绍和选择 (8)4.1 常用显示器件简介 (8)4.2 1602液晶的参数资料 (8)第五章模数(A/D)转换芯片的选择 (11)5.1 常用的A/D芯片简介 (11)5.2 模数(A/D)芯片 TLC2543 的资料 (11)引脚说明: (12)第六章总体设计 (14)6.1 技术要求 (14)6.2 设计方案 (14)第七章硬件电路系统模块的设计 (15)7.1 单片机系统 (15)7.2 输入电路 (15)7.3 A/D 转换芯片与单片机的连接 (16)7.4 1602 液晶与单片机连接 (16)7.5 键盘与单片机的连接如下 (17)第八章系统软件的设计 (18)8.1 汇编语言和 C 语言的特点及选择 (18)8.2 主程序设计 (18)第九章系统的调试 (26)9.1 硬件调试 (26)9.2 软件调试 (26)第十章总结与展望 (27)参考文献 (28)第一章数字电压表简介数字电压表(Digital Voltmeter)简称DVM,作为智能仪表的一种,它是采用数字化测量技术,把连续的模拟量(直流输入电压)转化成不连续,离散的数字形式并加以显示的仪表,传统的指针式电压表功能单一,精度低,不能满足数字化时代的需求采用单片机的数字电压表,精度高,抗干扰能力强,可扩展性强,集成方便。
编号毕业设计(论文)题目基于Labview的离线电参数采集数据分析程序设计二级学院计算机科学与工程专业计算机科学与技术班级107030703学生姓名*** 学号107030703$$指导教师职称时间目录摘要 .................................................................... ABSTRACT (I)1绪论 01.1引言 01.2本课题研究的目的和意义 01.3虚拟仪器技术综述 (2)1.3.1 虚拟仪器技术的优势 (2)1。
3。
2 虚拟仪器产生的背景 (3)1。
3.3 虚拟仪器的概念 (3)1.3。
4 虚拟仪器的组成 (4)1。
4电能质量参数分析方法 (5)1。
4.1 国内外衡量电能质量的指标 (5)1.4.2 电能质量参数的分析方法 (5)1.5本文的研究思路和主要内容 (7)2 电能质量指标综述 (8)2。
1供电电压允许偏差 (8)2。
1。
1 概念 (8)2.1.2 电压偏差产生的原因和对电力系统的危害 (8)2。
1.3 电压偏差标准(GB 12325-1990) (9)2。
2电力系统的频率偏差 (9)2。
3电压谐波分析 (10)2.3。
1 谐波的含义和性质 (10)2.3.2 谐波产生的原因和影响 (11)2。
3.3 谐波限值标准(GB/T 14549——1993) (11)2.3。
4 谐波畸变的指标 (11)2。
3.5 谐波测量中的采样问题 (12)2.4三相电压不平衡度 (13)2.4。
1 含有零序分量的三相系统 (13)2.4。
2 没有零序分量的三相系统 (14)2.4。
3 三相电压不平衡度的限值 (14)3 系统软件开发平台LABVIEW (15)3.1L AB VIEW简介 (15)3.2L AB VIEW中的常用数据类型 (16)3.3采用L AB VIEW编制虚拟仪器程序的步骤 (17)3。
4采用L AB VIEW实现数据处理分析 (18)3。
基于单片机的电池电压检测方案设计电池电压检测是电子设备中常用的一项功能,通过检测电池是否有足够的电压来判断电池的剩余容量。
本文将介绍一种基于单片机的电池电压检测方案设计。
1. 系统设计本系统采用单片机作为主控制器,通过测量电池的电压来判断电池的剩余容量。
具体的设计方案如下:2. 电路设计在电路设计方面,需要设计一个电压检测电路来测量电池的电压。
电压检测电路可以采用电压分压的方式,通过将电池的电压分压到单片机可接受的范围内进行测量。
具体的电路设计如下:电池的正极接入一个电阻,再将电阻的另一端接入一个电容,电容的另一端接入地线。
单片机的AD口通过一个分压电阻与电容串联,再接到地线上。
这样,当电池的电压变化时,通过测量电容两端的电压变化,可以间接测量出电池的电压。
3. 程序设计在程序设计方面,需要编写相应的程序来测量电压并判断电池的剩余容量。
具体的程序设计如下:需要初始化AD口为模拟输入模式,并设置相应的分辨率和参考电压。
然后,循环读取AD口的电压值,并将该值转换为实际电压值。
根据实际电压值来判断电池的剩余容量,并输出相应的提示信息。
4. 系统实现在系统实现方面,需要将电路和程序进行相应的连接和调试。
具体的实现步骤如下:将电路进行焊接,并按照电路设计中的要求进行连线。
然后,将单片机进行编程,将相应的程序烧录到单片机中。
将电池连接到电路中,并通过电压检测电路来实时测量电池的电压并输出相应的结果。
5. 结果分析通过上述的设计和实现,本系统可以准确测量电池的电压并判断电池的剩余容量。
通过将电压显示在单片机的显示屏上,用户可以清楚地了解电池的剩余容量,并及时更换或充电电池。
本文介绍了一种基于单片机的电池电压检测方案设计。
该方案通过设计合理的电路和编写相应的程序,可以准确测量电池的电压并判断电池的剩余容量,为用户提供准确的电池相关信息。
希望本文对您有所帮助。
江苏大学本科毕业论文 基于LabVIEW与单片机的电压监测系统设计 专业班级: 11电子(1)班 学生姓名:任辉 指导老师: 朱慧博 职 称:副教授
摘要 在电子产业日益发达的当今社会,及时准确的监测出当前的电压值并且予以反馈在
确保人身安全与系统正常运行反面显得尤为重要。在这种背景下,基于LabVIEW和单片机的电压监测的设计受到了极大关注。在此次设计的系统中,主要分为两个部分即上位机与下位机。上位机主要是通过前面板来显示测量结果,LabVIEW作为开发平台,利用VISA调用串口程序读取数据,对采集到的电压数据进行实时处理、显示、存储与报警。当采集电压超过设定值时,前面板会出现蜂鸣器警戒响声,反之则会正常显示。当然这一切的实现都是建立在后面板设计和下位机硬件设计的基础上完成的。下位机部分主要是相关元器件的连接,选用STC89C51作为核心器件,同时利用ADC0809来完成对电压的采集工作,将采集到的结果送至单片机,然后通过串口通信送至计算机的LabVIEW系统中进行显示。为了增加传输距离和实现电路复位功能,在硬件电路设计部分增加了MAX232。由于虚拟仪器的使用,使得设计成本大大降低,再加之虚拟仪器与单片机所具有的诸多优点,相信在不久的将来,电压监测与虚拟仪器这两个方面必将得到更多的应用与更好的完善。
关键词 LabVIEW 单片机 电压监测 串口通信 江苏大学本科毕业论文 Based on the LabVIEW and Voltage Monitoring System Design of Single Chip Microcomputer
Abstract In the electronics industry is increasingly developed in today's society, timely and accurate
monitoring of the current voltage value and give feedback to ensure personal safety and normal operation of the reverse side is particularly important. In this context, based on the LabVIEW and MCU voltage monitoring design received a lot of attention. In the design of the system, the main is divided into two parts the upper machine and lower machine. Upper machine mainly through the front panel to display the measurement results, the LabVIEW as the development platform, USES VISA call a serial port to read data, real-time voltage of collected data processing, display, storage, and report to the police. When collecting voltage more than the set value, the front panel will appear the buzzer alarm sound, the opposite will display properly. , of course, the implementation of all this is built in the panel on the basis of the design and the hardware design of singlechip processor system. Under a machine part was mainly related to components of the connection, STC89C51 chosen as the core device, at the same time using ADC0809 to complete the acquisition work of voltage, the collected results sent to the single-chip microcomputer, and then sent to the computer through a serial port communication of the LabVIEW for display in the system. In order to increase the transmission distance and reset function, implement circuit in the hardware circuit design part increased MAX232. Due to the use of virtual instrument, greatly reduce the design cost, coupled with virtual instrument with single chip microcomputer has many advantages, believe in the near future, the voltage monitoring and virtual instrument is the application of these two aspects will get more and better.
Key words LabVIEW SCM Voltage Monitoring Serial Communication 江苏大学本科毕业论文 目 录 第一章 引言 ........................................................................................................................................................ 1 1.1课题研究的背景 .................................................................................................................................... 1 1.2国内外电压监测系统的研究状况 ........................................................................................................ 1 1.2.1国内电压监测系统的研究状况 ................................................................................................. 1 1.2.2国外电压监测系统的研究状况 ................................................................................................. 2 1.3 LabVIEW的应用现状 .......................................................................................................................... 2 1.4课题研究的意义 .................................................................................................................................... 2 第二章 虚拟仪器概述 ........................................................................................................................................ 3 2.1虚拟仪器简介 ........................................................................................................................................ 3 2.1.1虚拟仪器的概念 ......................................................................................................................... 3 2.1.2虚拟仪器的结构 ......................................................................................................................... 4 2.1.3虚拟仪器的特点 ......................................................................................................................... 4 2.1.4虚拟仪器的优势 ......................................................................................................................... 4 2.1.5前面板设计 ................................................................................................................................. 5 2.2构建程序框图 ........................................................................................................................................ 6 2.2.1程序框图中的对象 ..................................................................................................................... 6 2.2.2基本数据类型 ............................................................................................................................. 6 2.2.3程序的层次结构 ......................................................................................................................... 6 2.3程序框图设计原则 ................................................................................................................................ 6 第三章 单片机简介 ............................................................................................................................................ 8 3.1单片机的基本概念 ................................................................................................................................ 8 3.2单片机的发展历史 ................................................................................................................................ 8 3.3单片机的主要特点 ................................................................................................................................ 9 3.4单片机的应用 ........................................................................................................................................ 9 3.5单片机的发展趋势 .............................................................................................................................. 10 3.6常用单片机芯片 ...................................................................................................................................11 第四章 系统的下位机设计 .............................................................................................................................. 12 4.1单片机控件电路的设计 ...................................................................................................................... 12 4.1.1单片机控件功能简介 ............................................................................................................... 12 4.1.2单片机最小系统 ....................................................................................................................... 12 4.2 ADC0809电压采集 ............................................................................................................................. 13 4.3单片机电压采集 .................................................................................................................................. 14 4.4数据的转换方式 .................................................................................................................................. 15 4.5串口通信转换 ...................................................................................................................................... 15 4.6蜂鸣器报警设计 .................................................................................................................................. 16 4.7 LED灯显示设计 ................................................................................................................................. 17 4.8 LCD显示设计 ..................................................................................................................................... 17 4.9硬件总设计 .......................................................................................................................................... 18 第五章 系统的上位机设计 .............................................................................................................................. 20 5.1 LabVIEW的软件开发环境 ................................................................................................................ 20 5.2 LabVIEW上位机后面板设计 ............................................................................................................ 20 5.2.1串口程序编译 ........................................................................................................................... 20 5.2.2 VISA的读取 ............................................................................................................................. 21