171、脂肪酸在金属加工液中的应用
- 格式:pdf
- 大小:129.60 KB
- 文档页数:2
油酸钠的用途 油酸钠是一种有机化合物,化学式为C17H33COONa。它是油酸(一种饱和脂肪酸)与钠的盐类。油酸钠具有许多广泛的应用领域,下面我将详细介绍几个主要的用途。
1. 肥皂和清洁剂制造 油酸钠是肥皂和清洁剂制造中常用的原料之一。它能够与脂肪酸的其它盐类(如棕榈酸钠、硬脂酸钠等)结合,形成具有良好清洁性能的肥皂。这些肥皂在洗涤过程中能够有效地去除油污、污渍和杂质,使衣物和表面更加干净。此外,油酸钠也常用于制造工业清洁剂,具有去污、去垢和消毒等功效。
2. 乳化剂 油酸钠是一种优秀的乳化剂。它能够将不相溶的液体成分混合均匀并形成稳定的乳状液体。这使得油酸钠在食品、医药和化妆品等领域中得到广泛应用。例如,在食品加工中,油酸钠可以用作植物油与水的乳化剂,使制品更加均匀和稳定。在化妆品中,油酸钠可以增加产品的稳定性和质地,并提高润滑性。
3. 工业用途 油酸钠在多种工业中也有重要的应用。例如,在金属加工中,它可以用作金属加工液中的乳化剂和防锈剂,提高加工液的性能并保护金属件不受腐蚀。此外,油酸钠还可以用作某些橡胶配方中的分散剂,以改善橡胶的处理性能和机械性能。另外,在纺织工业中,油酸钠也常用作染料的分散剂和润湿剂,帮助染料更好地分散在纤维上并提高染色效果。 4. 药物和医疗用途 油酸钠在药物和医疗领域中也有广泛应用。在药物制剂中,它可以用作药物的乳化剂和稳定剂,使药物成分更好地分散和吸收。例如,一些口服液体药物中含有油酸钠,用于增加药物的溶解度和稳定性。此外,油酸钠还可以用于制备一些局部药物,如乳剂和软膏。在医疗设备上,油酸钠可以用作潤滑劑,促进医疗器械的使用和操作,减少摩擦和不适感。
5. 食品添加剂 油酸钠可以作为食品添加剂,用于调整食物的口感和质地。它可以增加食品的口感丰满度和滑腻性,并提高食品的口感体验。在某些食品中,如面包、饼干和糕点等,油酸钠还可以用作抗氧化剂,延长食品的保质期。
总之,油酸钠是一种多功能的化合物,具有广泛的应用领域。它在肥皂和清洁剂制造、乳化剂、工业用途、药物和医疗领域以及食品添加剂等诸多领域发挥着重要的作用。随着科技的进步和需求的变化,油酸钠的用途将不断扩大和发展。
油酸的生产工艺及应用郭霞;陶华东;王晓辉【摘要】油酸是一种重要的精细化工产品,其原料可以从动、植物油脂中得到,广泛应用于各个领域.本文主要对油酸进行了分类,并对油酸的生产技术和在表面活性剂中的应用进行了综述,对高纯油酸和普通油酸在表面活性剂方面的性能进行了比较.结果表明,油酸是一种绿色环保的原料,符合绿色化工的发展方向;随着油酸生产和应用技术的推广,油酸必将成为一种可持续发展的表面活性剂.【期刊名称】《广州化工》【年(卷),期】2017(045)024【总页数】4页(P6-8,25)【关键词】油酸;生产;应用;表面活性剂【作者】郭霞;陶华东;王晓辉【作者单位】赞宇科技集团股份有限公司,浙江杭州 310009;赞宇科技集团股份有限公司,浙江杭州 310009;赞宇科技集团股份有限公司,浙江杭州 310009【正文语种】中文【中图分类】TQ645.6油酸(Oleic Acid)也称顺-9-十八(碳)烯酸,是天然油脂中含一个双键的不饱和脂肪酸,以甘油酯的形式存在于天然动、植物油中。
油酸,尤其是高纯度油酸,是重要的精细化工产品,可广泛应用于油漆油墨、涂料、矿物浮选剂、薄膜抗静电剂、爽滑剂、纺织助剂、炸药乳化剂等。
油酸的金属盐被广泛应用于表面活性剂、缓蚀剂等。
油酸通过官能团的修饰,可用于润滑油、化工分析、制药等行业[1]。
业内俗称的“油酸”产品指的是十八碳的不饱和脂肪酸,是油酸、亚油酸、亚麻油酸的混合物,市场上,有的产品还是以亚油酸为主的不饱和脂肪酸,由于历史和习惯的问题,两者并未做严格区分,统称油酸。
工业油酸按凝固点和用途分为:Y-4型、Y-8型、Y-10型(QB/T 2153-2010)。
市场上有几种油酸命名方式,比如高纯度植物油酸、棉油/豆油油酸、地沟油酸、动物油酸。
目前,国内产量在70~80万吨,70%以上为高凝固点的豆油、棉籽油酸。
市场鱼龙混杂,还有不少传统家庭作坊模式企业。
油酸的原料来源多,应用范围广,没有统一的质量指标,产品价格跨度大。
蓖麻油酸结构式蓖麻油酸是一种重要的脂肪酸,它在植物界中广泛存在,并具有多种生物活性和应用价值。
本文将对蓖麻油酸的结构式、性质、合成方法以及应用领域进行详细介绍。
1. 蓖麻油酸的结构式蓖麻油酸的化学名称为12-羟基-9-十八碳二烯酸,分子式为C18H34O3。
它是一种不饱和脂肪酸,含有一个羧基(-COOH)和一个羟基(-OH)。
其结构式如下:CH3(CH2)4CH=CHCH2CH=CH(CH2)7COOH2. 蓖麻油酸的性质蓖麻油酸是一种无色至淡黄色的液体,具有特殊的气味和味道。
以下是蓖麻油酸的主要性质:2.1 物理性质•熔点:5.5°C•沸点:313°C•密度:0.962 g/cm³•折射率:1.4892.2 化学性质•蓖麻油酸是一种不饱和脂肪酸,容易发生氧化反应。
•它可以与碱反应生成相应的蓖麻油酸盐。
•蓖麻油酸可以被还原为对应的蓖麻烷。
3. 蓖麻油酸的合成方法蓖麻油酸可以通过多种方法合成,以下是其中两种常用的合成方法:3.1 碱催化法碱催化法是最常用的蓖麻油酸合成方法之一。
具体步骤如下:1.将蓖子油加热至60-70°C,并加入适量的碱溶液。
2.在搅拌下,将氧气通入反应体系中。
3.反应完成后,加入硫酸或盐水进行中和。
4.分离得到的上层液体即为含有蓖麻油酸的产品。
3.2 氢化法氢化法是另一种常用的蓖麻油酸合成方法。
具体步骤如下:1.将蓖子油与氢气在催化剂的作用下进行反应。
2.反应过程中,控制温度和压力,使反应进行顺利。
3.反应完成后,通过蒸馏等方法分离得到的产物。
4. 蓖麻油酸的应用领域蓖麻油酸具有多种生物活性和广泛的应用领域。
以下是一些常见的应用领域:4.1 医药领域蓖麻油酸具有抗炎、抗菌、抗氧化等生物活性,被广泛用于医药领域。
它可以作为药物载体,在药物传递系统中发挥重要作用。
此外,蓖麻油酸还被用于制备抗炎、抗癌等药物。
4.2 日化领域蓖麻油酸具有良好的保湿性能和渗透性,因此被广泛应用于日化产品中。
净洗剂664性质:黄褐色粘稠液体,具有乳化、润湿、清洗油污等性能,常温、加温条件下均可使用,清洗机器油污效果好,泡沫多。
用途:可代替汽油和柴油清洗金属件,如:钢、铁、铝、铜等,也可用于工序间防锈,并用于电镀、轴承、造纸设备以及毛毯等行业的清洗工序。
用法:可单独使用,使用时视油污轻重程度将上述浓缩体稀释10-30倍使用,如在常温下清洗效果差,可适当加温,清洗效果可明显改善。
注意事项:勿与眼部接触。
包装与贮运:200KG铁桶装,存放于阴凉、干燥处。
椰子油脂肪酸二乙醇酰胺规格 1:1 型 1:1.5 型 1:2 型外观:淡黄色粘稠液体淡黄色粘稠液体淡黄色粘稠液体PH值:≤ 10 ≤10≤10色泽:≤ 400 ≤500≤500总胺价:≤40≤85≤135活性物(%):≥92≥78≥68有效物(%): 100 100 100产品特点:1、具有卓越的发泡、稳泡、渗透性能,在洗涤剂和复合皂中广泛作用产品的泡沫改善剂。
2、作为油性原料的乳化剂,广泛用于各种化妆品和表面活性剂再制品。
3、产品对于阴离子表面活性剂为主要原料的液体产品,有卓越的增稠作用。
4、同时产品具有一定的抗静电调理作用,对皮肤无刺激。
烷基醇酰胺(6502)烷基醇酰胺(6502)是采用椰子油或棕榈仁油和二乙醇胺缩合反应而成的温和非离子表面活性剂。
产品具有增泡、稳泡、增稠、去污、乳化、缓蚀、渗透等多种性能,特别是与阴离子表面活性剂复配时,具有良好的协同效应,主要用作净洗剂、乳化剂、稳泡剂。
一般用于洗洁精。
产品标准:酰胺含量:≥78胺值:≤90 PH值:9.0-11.0 色泽:≤500外观:淡黄色粘稠液体新型烷基醇酰胺主要技术指标:规格 1:1型 1:1.5型 1:2型外观淡黄色澄清液体淡黄色澄清液体淡黄色澄清液体酰胺含量 92% 78% 68%游离脂肪酸 0.5% 0.5% 0.5%甘油含量 9% 8% 7%游离胺含量 1.87-6.55 11.23-15.9 22.5-28.09水份 0.5% 0.5% 0.5%折光率 1.467-1.4816 1.4697-1.4816 1.4697-1.4816PH 值 9-10 9-10 9-10游离胺值 10-35 60-85 120-150酯 7% 2% 1%色泽 400 400 400 在水中形成不透明雾状溶液。
妥尔油酸标准自古以来,人类一直在探索各种化学物质,并不断寻求更加安全、有效和环保的化学品。
在这个过程中,妥尔油酸成为了一个备受研究和关注的化学物质。
本文将对妥尔油酸的标准进行详细介绍。
一、妥尔油酸的定义和特性妥尔油酸,化学式为C17H33COOH,是一种长链脂肪酸,常见于天然的油脂中,如棕榈油、橄榄油和花生油等。
其具有无色或微黄色的油状液体,具有特殊的气味和涩味。
二、妥尔油酸的应用领域妥尔油酸具有许多广泛的应用领域,下面将介绍其中的几个主要方面。
1. 化妆品和个人护理产品妥尔油酸在化妆品和个人护理产品中常用作乳化剂、稳定剂和表面活性剂。
它可以增加产品的黏稠度和稳定性,使得产品更容易涂抹和吸收。
此外,妥尔油酸还有助于保持皮肤的湿润度,并具有抗菌和防腐作用。
2. 医药领域在医药领域中,妥尔油酸被广泛应用于药物载体和溶剂的制备。
它可以提高药物的稳定性和可溶性,并帮助药物更好地吸收和渗透到病变组织中。
此外,妥尔油酸还可以作为肠道蠕动促进剂,用于治疗便秘和消化不良等消化系统疾病。
3. 工业领域在工业领域,妥尔油酸常用作塑料添加剂和润滑剂。
它可以提高塑料制品的柔韧性和耐磨性,并减少摩擦和磨损。
此外,妥尔油酸还可以用于制备润滑油、润滑脂和金属加工油等工业用途。
三、妥尔油酸的质量标准为了确保妥尔油酸的质量和安全性,制定了严格的质量标准。
以下是常见的妥尔油酸质量标准:1. 外观妥尔油酸的外观应该为无色或微黄色的油状液体。
2. 酸价和过氧化值妥尔油酸的酸价应在190mg KOH/g以下,过氧化值应在10mmol/kg 以下。
这些指标反映了妥尔油酸的纯度和稳定性。
3. 密度和折光率妥尔油酸的密度应在0.845-0.87g/cm³之间,折光率应在1.450-1.462之间。
这些指标可帮助判断妥尔油酸的物理性质和净度。
4. 含水量妥尔油酸的含水量应在0.2%以下,以确保其稳定性和储存寿命。
5. 杂质妥尔油酸中的杂质应符合相关标准,如芳香烃含量不得超过0.5%,硫含量不得超过0.01%等。
前处理——除锈工艺一、什么是除锈(酸洗)钢材在高温加工及常温放置下,表面都会由于氧化而产生氧化皮或呈现锈蚀,在对其进行冷轧、冷拔或涂镀等加工前,需要将这些氧化物清除干净,以保证加工的质量与效果。
二、不除锈的影响在前处理已经生锈,部分锈蚀会在涂装(电泳)后得到放大,形成(电泳)漆膜的凸起或斜纹,打磨后能发现板材上的锈迹,只能继续对底板进行打磨后点补防锈漆,因为将电泳漆膜完全破坏,整体防锈能力将受到很大影响。
三、板材生锈的情形1.冷轧板的锈蚀板材出现明显的黄褐色锈迹时锈蚀已非常严重,应最大限度地避免应用此类板材,如果因车身放置时间较长且局部防护不当导致锈蚀时可通过充分打磨去除锈迹后再进行涂装。
不容易处理的板材锈蚀问题主要是在涂装前处理之前锈迹并不容易发现,只有通过放大镜才能发现红色的点状锈蚀。
这类锈蚀有时在脱脂水洗后就能看到,但多数要到磷化后才能看到明显的“白点”,通过对“白点”部位磷化膜的元素分析可知铁元素含量极高,磷化膜极薄甚至无磷化膜生成。
推测其原理为磷化过程中发生了对板材的酸洗除锈过程,只有在除锈完成后才开始生产磷化膜,因此磷化膜极薄甚至无磷化膜,磷化后与周围灰色的磷化膜相比目视为可见的“白点”。
“白点”部位电泳后易发生点状凸起,打磨后用放大镜观察亦可见红色的点状锈蚀。
此类问题因锈点不易发现且锈点数量较多,即使电泳后也很容易复发,因此处理措施建议为更换整批板材,避免造成更大的质量影响。
2.镀锌板的锈蚀镀锌板由于镀锌层的存在很少会发生锈蚀问题,但锌本身为活泼金属,易生成多孔的、胶黏状的氢氧化锌腐蚀物,但继续与空气中二氧化碳反应会生成致密的碱式碳酸锌,可以阻止镀锌层进一步腐蚀。
实际应用中由于镀锌层的紧密堆积,空气流通不畅,在环境潮湿或镀锌板间有水分时镀锌层会发生电化学反应,腐蚀生成碱式氧化锌,反应持续进行直至镀锌层腐蚀完毕。
也有由于冲焊后的打磨将镀锌层局部点状打磨掉,但在涂装前处理前也不易发现,磷化后有时会呈点状,严重时在电泳后亦呈现点状无电泳漆膜的严重质量问题。
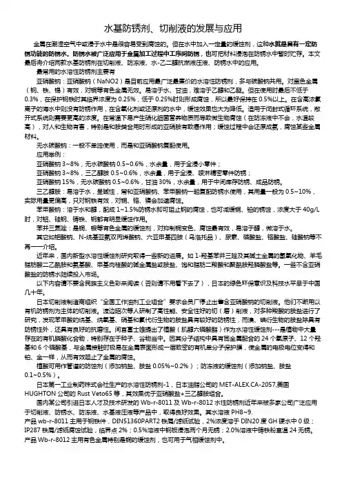
水基防锈剂、切削液的发展与应用金属在潮湿空气中或浸于水中是很容易受到腐蚀的。
但在水中加入一定量的缓蚀剂,这种水就是具有一定防锈功能的防锈水。
防锈水被广泛应用于金属加工过程中工序间防锈,也可把材料浸泡在防锈水中暂时贮存。
本文最后将介绍两款水基防锈剂在切削液、防冻液、水-乙二醇抗燃液压液、防锈水中的应用。
最常用的水溶性防锈剂主要有亚硝酸钠:亚硝酸钠(NaNO2)是目前应用最广泛最廉价的水溶性防锈剂,多与碳酸钠共用。
对黑色金属(钢、铁、锡)有效,对铜等有色金属无效。
易溶于水、甘油,难溶于乙醇和乙醚。
但在使用时最后不低于0.3%,在保护钢铁时其临界浓度为0.25%,低于0.25%时则形成腐蚀,所以最好保持在0.5%以上。
在含高浓氯离子的海水中则没有防锈作用,在含氧化剂或还原剂的水中,缓蚀效果也大为降低。
适用于闭封式循环系统,敞开式系统则需要更高的浓度。
在常温下易产生硝化细菌营养物质而导致微生物腐蚀(在防冻液中不会,水温较高),对人和生物有害,特别是和胺类合用时形成的亚硝胺有致癌作用;缓蚀过程中会还原成氨,腐蚀某些金属材料。
无水碳酸钠:一般不单独使用,而是和亚硝酸钠复配使用。
应用举例:亚硝酸钠3~8%,无水碳酸钠0.5~0.6%,水余量,用于全浸小零件;亚硝酸钠3~8%,三乙醇胺0.5~0.6%,水余量,用于全浸、喷淋精密零件防锈;亚硝酸钠15%,无水碳酸钠0.5~0.6%,甘油30%,水余量,用于中间库存防锈、成品防锈。
三乙醇胺:易溶于水,呈碱性,常和亚硝酸钠、苯甲酸钠一起复配防锈水使用,其用量一般为0.5~10%,实际用量更偏高,只对钢铁有效,对铜、铬、镍会加速腐蚀。
苯甲酸钠:溶于水和醇,配成1~1.5%防锈水即可阻止钢的腐蚀,也可减缓铜、铅的锈蚀,浓度大于40g/L 时,对铝、硅钢、铸铁、钢都有明显缓蚀作用。
苯并三氮唑:是铜、银等有色金属的缓蚀剂,对抑制铜变色、腐蚀最有效,易溶于醇,微溶于水。
其它如钼酸钠、N-烷基亚氨双丙烯酸钠、六亚甲基四胺(乌洛托品)、尿素、磷酸盐、铬酸盐、硅酸钠等不再一一介绍。
脂肪酸酰胺类外表活性剂合成应用研究进展刘先杰陈立功曹书翰杨鑫向硕朱立业(后勤工程学院军事油料应用与管理工程系,重庆401311)摘要:介绍了脂肪酸酰胺类外表活性剂的开展概况、主要特性以及其在各工业领域的应用情况。
概述了烷醇酰胺主要制备、分析方法及其各自特点。
同时,简介了当前国内外利用不同原料制备烷醇酰胺的现状,重点介绍了其几类重要衍生物的研究进展。
关键词:外表活性剂;脂肪酸酰胺;工业应用;衍生物RESEARCH PROGRESS ON SYNTHESIS OF ALKANOLAMIDE AND ITSAPPLICATIONLiu Xianjie, Chen Ligong, Cao Shuhan, Yang Xin, Xiang Shuo, Zhu Liye (Department of MilitaryOil Use and Management Engineering PLA Logistical Engineering University Chongqing 401311)Abstract Introduced the development of alkanolamide, its main characteristics and application in various industrial fields. An overview of the features of preparation methods and analysis methods of alkanolamide. At the same time, introduced the present research situation of synthesis of alkanolamide from different raw materials, centering on the research progress of its important derivatives .Keywords surfactant; alkanolamide;industry application; derivatives0前言烷醇酰胺是一类具有良好外表活性的具有阴离子特性的非离子型外表活性剂,其化学通式为:RCON(CnH2noH)2(n=2〜3),其外观通常为淡黄色或琥珀色粘稠液体或膏状体。
如何除去金属表面蜡垢
蜡垢主要是石蜡、脂肪酸、松香皂、金属氧化物和某些无机固体抛磨小颗粒如,刚玉、碳化硅、高铝瓷等组成。
金属抛光后,蜡垢主要通过机械粘附、分子间粘附、静电力粘附等粘附方式吸附在工件上,难以清除,需要借助除蜡水进行清洗。
除蜡水是一种广泛应用于电镀、钟表、工艺品、饰品等五金行业工件的抛光之后的除蜡工艺。
除蜡水主要是由一些表面活性剂、助剂、缓蚀剂、助溶剂等的调配,从而使产品在常温、加温、超声波、浸泡等工艺中迅速、彻底去除蜡垢,对不锈钢、碳钢、锌合金、铝合金、镁合金、铜合金等各种基材不产生腐蚀、氧化等副作用,有较长的使用寿命和环保性能。
D X86为特种有机胺与油酸经化合而成的有机化合物,易溶于水,适用于除蜡水、金属加工液及清洗剂。
产品具有超强的除蜡性能和一定的除油效果,绿色环保,对环境无害,具有极好的防锈性、渗透性和一定的润滑性。
性能特征:
1.除蜡速度快,常温下可快速溶蜡、剥蜡、除蜡;
2.除蜡范围广,可除棕榈蜡、微晶蜡、抛光蜡等各种类型蜡质;
3.润湿、渗透能力强,能够将孔隙中的顽固蜡垢迅速溶解剥离;
4.优异的防锈性能,具有较强的酸中和能力,可用于酸洗后的防锈;
5.优秀的铜缓蚀性能;
6.产品性能温和,可生物降解,绿色环保。
应用范围:
1.适用于清洗剂体系,推荐用于黑色金属、铜合金清洗剂,建议原液添加量为3%-5%;
2.应用于金属加工液,建议原液添加量为3%-5%;
3.与D X6508、D X129等复配使用效果更佳,建议原液添加量为5-15%。
脂肪酸在金属加工液中的应用
罗国强
(广州机床研究所 510701)
目前工业脂肪酸特别是脂肪酸衍生物的开发应用正得到越来越多人的重视与关注。有关它的生产应用较全面的论述也时有报道[1]。本文试就在金属加工液领域中有关它的应用作进一步的探讨,以起抛砖引玉的作用。由于它所起的作用的复杂性,所以按它的作用来分类也只是相对的。它在金属加工液中的作用大致可分为三类,即作乳化剂、润滑剂和防锈剂用。1 作乳化剂脂肪酸皂是金属加工液中最常用的阴离子乳化剂,它主要是由一种或几种混合长链脂肪酸(主要是C12-18酸)与碱反应而得,所用碱为氢氧化钠、氢氧化钾或苯、二、三乙醇胺。它与其它非离子表面活性剂复合可配制出乳化范围很广的稳定乳液,同时由于这些脂肪酸皂的极性,使得它还具有良好的润滑作用及对铸铁表面的抗腐蚀性能,最典型的如油酸三乙醇胺皂。另外,脂肪酸酯也常作为乳化剂用,如长链脂肪酸(主要是月桂酸、硬脂酸及油酸)的失水山梨醇酯。据报道[2],将失水山梨醇与有机酸在碱催化时于215℃下反应,所得的酯产品颜色较浅,这就是人们普遍使用的司苯类乳化剂,司苯类乳化剂的HLB值较低。将它与环氧乙烷加成便成为吐温类乳化剂。其HLB值可用环氧乙烷的加合数来调整。司苯与吐温是极常用的乳化剂配对。在金属加工乳液配方中,PEG400或PEG600也经常使用,它们是C12-18脂肪酸在一定条件下与环氧乙烷的加成物,可形成单酯或双酯,其HLB值可按乳液要求通过调整环氧乙烷的加合数来变化,从而获得稳定的乳液。2 作润滑剂天然油脂作为润滑剂用已有很长历史,如现在仍在大量使用的棕桐油是钢铁辗轧极佳的润滑剂。合成的马来酸二月桂基酯可大大改善铝的加工性能[3];油酸季戊四醇酯也是铝加工的润滑剂,特别是热轧成型时的润滑剂[4];油酸二甘酯应用于切削液或金属拉伸液中也显示出良好的润滑性能。但随着切削速度的提高及在加工极硬金属时,一般脂肪酸酯基润滑剂就很难满足加工要求,此时需要用含氯或硫的化合物,这些氯化或硫化脂肪酸在高温时与金属产生化学反应,在金属表面形成一层极牢固的润滑膜,防止刀具的烧结。常见的如氯化油脂,硫化油酸,硫化棉子油,硫化牛油酸甲酯等。为了环保及节能,人们又开始寻找高效的水溶性润滑剂。有越来越多的学者在尝试将油基极压剂通过引入一定的水溶性基团如酰胺基或_CH2CH2Oβn来
合成高效的水溶性极压剂[5,6]。如将硫化棉子油改为
水溶性的硫化油酸聚乙二醇酯,又如将ZDTP改性为
(RO)2P(S)
SR’COOH衍生物,
经中和后即可形成新型
水溶性极压剂。它的反应可分为两步。首先用一元醇
与P2S5反应生成
(RO)
2
P(S)SH,
然后利用它的巯基的
活性与不饱和酸的双链加成或与卤代酸进行清除反应
而得。当一元羧酸R’COOH改为丙二酸型的R’
CH
(COOH)
2
时,其润滑性更好[7]。
不过,脂肪酸酰胺是最通常提供化学阻挡层而用
来增强配制品的润滑性和乳化性的,如典型的水溶性
烷醇酰胺就是1~3mol二乙醇胺与1mol油酸在140~
170
℃下的反应产物。它是一混合物。要想得到纯度
高的超级酰胺(含量>80%),可用等摩尔的脂肪酸
甲酯与二乙醇胺在甲醇钠的催化下反应。
在开发金属加工用的新产品中,也越来越普遍使
用长链聚酰胺与环氧乙烷聚合物的各种耦合体。据报
道,多元有机羧酸与聚醚二胺所形成的二酰胺衍生物
具有良好的稳定性和润滑能力,特别适用于金属加工
液[8]。又如聚烷撑二醇同二聚酸的马来酸加合物缩
合,可制备水溶性聚酯,它是金属加工液和液压液中
有用的润滑剂[9]。
3
作防锈剂
胺-亚硝酸盐体系曾是金属加工液中大量使用的
且被认为具有极好阻蚀性的防锈体系,但越来越多人
认为它们会形成致癌物质。所以开发替代产品就成为
每一位配方师要努力的工作。而短链脂肪酸,特别是
C
8-12
的短链酸制成的水溶性胺皂,具有极佳的阻锈
性,而且它们泡沫少。同时还具有一定的极压抗磨性
能。典型的如月桂酸。癸二酸的三乙醇胺盐,当酸∶
胺≤1∶2时,其防锈效果要好于亚硝酸钠,而毒副作
用小[10]。我们也试合成出癸二酸单十八烯基酯三乙
醇胺盐,它在切削液中显示出比癸二酸三乙醇胺盐具
有更好的防锈性能和极佳的抗磨性能。
一般认为,多元羧酸因为具有多个强极性链而在
金属表面有较强吸附,从而有可能获得较佳的防锈阻
挡层。笔者曾用油酸和马来酸酐的加成物[11]的三乙
醇胺盐与油酸三乙醇胺盐作了一对比试验,发现前者
比油酸三乙醇胺盐具有更好的防锈性,可直接用于切
削液中。
另外,象二聚酸(C18不饱和脂肪酸的聚合物
)
胺盐也是铁的有效防蚀剂,同时还可提供一定的润滑
作用。
86
《润滑与密封》
© 1994-2008 China Academic Journal Electronic Publishing House. All rights reserved. http://www.cnki.net
我厂设备润滑管理浅析
谭轶中 雷安先
(株洲冶炼厂 412004)
摘要:本文主要介绍我厂目前润滑技术和管理存在的问题,并针对这些具体问题进行分析、总结和制定出相应
的、可行的和具体的管理办法和措施,同时也指出了今后润滑工作的重点任务
关键词:润滑故障 润滑管理 摩擦副 润滑材料
随着现代科技的发展和应用,设备的自动化程度、精确性和可靠性越来越高,对设备的润滑保养要求也越来越高,我厂也不例外。但由于我厂设备的工作环境十分恶劣,如空气、水分等酸性强、降尘量大等,这些因素使设备摩擦部件的工况条件更加严酷,如果这些水、酸性物质或机械杂质浸入润滑剂中或直接浸入摩擦副上,就会酿成润滑故障。据有关统计资料表明,大约有60%的机械故障是由于润滑不良造成的。润滑故障不仅损害了机械设备本身,而且,会造成机械设备停产或导致更大的经济损失。因此,搞好润滑管理是设备管理、使用和维护中的重要环节,对于保障设备的技术性能和正常可靠使用、延长寿命、提高效率和企业的综合效益,将起着非常重要的作用。1 设备润滑故障的特点从图1可以看出,我厂设备润滑故障的主要表现形式为:杂质污染,即机械杂质或沉淀物可破坏润滑油膜,并促进润滑油乳化变质和堵塞润滑系统,还可能增加对摩擦副的腐蚀和磨损;设备缺油,直接产生干摩擦;混用油或酸性物质浸入都能使润滑油总碱值下降,使润滑油失效;水分进入污染润滑油,水分对大多数添加剂都起不良影响,有的可能发生加水分解,产生乳化,凝聚和分离、分离沉降等坏作用,致使添加剂失去作用,甚至发生分解,产生腐蚀物质和
乳化性物质,加大设备磨损;粘度降低,则摩擦副不
能充分形成油膜,出现边界摩擦,甚至干摩擦,易引
起摩擦副(如轴承或轴瓦)烧坏。其中污染因素引起
我厂设备故障占了故障总数的60%之多。机械设备
的润滑故障主要集中在轴承、齿轮、衬套、液压元件
等部位上,使这些零部件加快磨损,甚至失效,最终
导致设备故障。
图
1
2
设备润滑故障的原因
(1)
人为因素
我厂大多数职工对机械设备的润滑工作认识不
够,缺乏一定的润滑技术和基本管理的知识,没有充
分的认识到润滑技术在机械设备中的地位和作用
,
“润滑”概念淡薄,把“润滑技术”片面地理解为给
4
使用脂肪酸材料应注意的问题
从目前国内脂肪酸的供应来看,湖南、四川、福
建、江苏等地主要是菜子油酸及棉子油酸等植物油酸
和动物油酸。在金属加工液中多采用植物油酸。事实
上,这些所谓的工业植物油酸准确地说应称为混合植
物脂肪酸。因为它们大多是C16-22的饱和及不饱和酸
的混合物,而不一定是以C18单烯酸为主的。虽然在
加工液中,混合脂肪酸有时可能有意想不到的效果
,
但是使用较纯的脂肪酸无论对于研究其配方的具体有
效成份及保持产品质量的稳定性来说都有着至关重要
的作用。如何有效地分离提纯这些脂肪酸将是这些脂
肪酸生产厂商所必须面对的问题,也是各研究开发人
员准确合理地选用脂肪酸原材料供应时所要考虑的。
参考文献
[1]陆用海等译,工业脂肪酸及其应用,中国轻工业出版社,1992
。
[2]US4,297,290(1980
)
1
[3]US3,395,111(1968
)
1
[4]US3,526,596(1970
)
1
[5]YiLun,中南矿冶学院学报,1994,25(2),261~265
。
[6]刘忠,水溶性润滑添加剂的分子设计浅说,润滑与密封,
1995,3
。
[7]梅焕谋,丙二酸衍生物的润滑性,湖南大学学报,1996,
23(6),71~74
。
[8]US4,239,635(1980
)
1
[9]US4,317,740(1982
)
1
[10]张毅,新型低毒水基防锈剂的研究,机械科学与技术,
1997,16,123~124
。
[11]US5,397,487
。
96
2000年第4
期
© 1994-2008 China Academic Journal Electronic Publishing House. All rights reserved. http://www.cnki.net