鄂尔多斯盆地上古生界高分辨率层序地层分析
- 格式:pdf
- 大小:372.55 KB
- 文档页数:9
西北大学学报(自然科学版)2020 年2 月,第 50 卷第 1 期,Feb.,2020,V 〇1.50,N 〇.1Jou rn al of N o rtliw est U niversity ( N atu ral Science Edition)Al^JW U•鄂尔多斯盆地研究•鄂尔多斯盆地西缘北部上古生界沉积体系特征及古地理演化郭艳琴王美霞郭彬程2,蔡志成惠磊$,何子琼$,马瑶\李文厚3,李百强3(1.西安石油大学地球科学与工程学院/陕西省油气成藏地质学重点实验室,陕西西安710065 $2.中国石油勘探开发研究院,北京100083;3.西北大学地质学系,陕西西安710069)摘要:通过大量的野外露头勘察、钻井岩心观察以及镜下薄片鉴定等方法,对盆地西缘上古生界的沉积体系特征及不同时期的古地理环境演化进行深入研究。
结果表明,研究区 主要以河流沉积、湖泊沉积、三角洲沉积和障壁海岸沉积体系为主。
羊虎沟期,区内主要 以潟湖沉积为主,可见条带状分布的潮道沉积,障壁砂坝沉积规模较小,东北部出现扇三 角洲沉积;太原期,渴湖沉积范围相对缩小,中部地区自北向南演变为三角洲平原和三角 洲前缘沉积,东北部扇三角洲沉积范围进一步扩大;山西期,整体表现为中部自北向南依 次发育曲流河、三角洲平原和三角洲前缘沉积,而西部和东部发育浅湖沉积;下石盒子期,北部物源供应充足,研究区自北向南依次发育辫状河沉积、辫状河三角洲平原和辫状河三 角洲前缘沉积,而研究区西北部及东南部的浅湖沉积范围均有所收缩;上石盒子期,北部 物源供应相对减弱,北部演变为曲流河沉积,向南依次发育三角洲平原和三角洲前缘沉 积,南部浅湖沉积范围整体向北部扩张,同时西南部也出现浅湖沉积;石千峰期,研究区北 部沉积范围往南收缩,古地理格局整体表现为中部河流三角洲沉积,而西部、东南部和东 部地区以浅湖沉积为主。
关键词:沉积体系;古地理演化;上古生界;鄂尔多斯盆地 中图分类号:TE 121.1DOI :10.16152/j . c nki . x d x bzr .2020-01-013 开放科学(资源服务)标识码(O S I D) &Sedimentary system characteristics and paleographic evolution ofUpper Paleozoic of nortliern west margin ,Ordos BasinGUO Yanqin1,WANG Meixia1, GUO Bincheng2,CAI Zhicheng1,HUI Lei1,HEZiqiong1, MA Yao1,LI Wenhou3,LI Baiqiang3(1. School of E artli Sciences an d E n gin eerin g/!Sh aan xi Key L aboratory of P etroleum Accum ulation Geology ,Xi\n Shiyou University ,Xi\n 710065,China ;2. R esearch In stitute of P etroleum E xploration an d D evelopm ent ,PetroChina,Beijing 100083,China;收稿日期=2019-10-23基金项目:国家科技重大专项资助项目(2017ZX05005002-004);国家油气重大专项基金项目(2016ZX05046A02);国家自然科学基金重大项目(41390451,41330315);国家自然科学基金青年项目(41502107);地质矿产 调查评价基金资助项目(121201011000150014);陕西省自然科学基础研究计划资助项目(2017JQ4018)作者简介:郭艳琴,女,陕西佳县人,博士,教授,从事沉积学与储层地质学研究与教学工作。
鄂尔多斯盆地古生界地层划分资料汇编一、长庆气田(靖边)长庆气田上古生界地层自下而上发育着石炭系本溪组、太原组,二叠系山西组、下石盒子组、上石盒子组和石千峰组(表2),其岩性特征简述如下:表1 鄂尔多斯盆地中部地区上古生界地层划分石炭系中统本溪组:沉积厚度一般10m~40m,自下而上划分为本2、本1两段。
本2段为陆表海型泻湖相铁铝质沉积的铝土质岩;本1段以台地潮下灰岩和泻湖潮坪陆源碎屑沉积为主,并发育了泥炭坪环境,为砂岩夹有薄层灰岩透镜体及薄煤层。
石炭系上统太原组:厚度一般60m~80m,主要为一套清水和浑水交互出现的陆表海沉积,自下而上划分为太2、太1两段。
下部太2段以砂岩为主,夹煤层和生物灰岩透镜体;上部太1段以灰岩为主夹薄煤层,局部地区以砂岩为主,夹煤层和灰岩。
二叠系下统山西组:厚度约90m~120m,以三角洲沉积为主,自下而上可划分为山2、山1两段。
山2段为一套含煤碎屑岩地层,岩性主要是石英砂岩或岩屑砂岩夹薄层粉砂岩、泥岩和煤层。
山1段岩性为细~中粒岩屑砂岩、岩屑质石英砂岩和泥质岩。
二叠系下统下石盒子组:厚度一般140~170m,为一套河流~三角洲相沉积,自下而上可划分为盒8、盒7、盒6、盒5四个层段。
岩性以含砾粗砂岩、中砂岩及长石岩屑质石英砂岩或岩屑砂岩为主,夹泥岩。
二叠系上统上石盒子组:厚度约60m左右,以河流相沉积为主,自下而上可划分为盒4、盒3、盒2、盒1四个层段。
岩性为一套泥岩、砂质泥岩与泥质砂岩交互沉积。
二叠系上统石千峰组:厚度约240m左右,分布稳定,为砂岩、砂质泥岩及泥岩互层。
二、榆林气田表2 榆林气田上古生界地层划分⑴中石炭统本溪组:沉积厚度一般10m~40m。
自上而下分布为本1、本2两段。
本2段为一套海相—泻湖边缘沉积的铁铝岩,属风化壳之上的坡积、残积物再沉积而成,一般厚度4m~12m。
本1段为砂岩夹薄层灰岩透镜体及薄煤层,厚度一般10m~20m。
⑵上石炭统太原组:是以清水和浑水混合沉积为特点的陆表海沉积,厚度一般60m~80m。
基于鄂尔多斯盆地东部古生界沉积相与层序地层学研究鄂尔多斯盆地是中国最大的陆相盆地之一,位于内蒙古自治区,是中国石油天然气资源丰富的重要地区之一。
本文基于鄂尔多斯盆地东部古生界沉积相与层序地层学研究,对该地区的沉积相和地层学特征进行分析,旨在深入了解该地区古生界沉积环境和地层演化规律,为石油勘探和开发提供科学依据。
一、研究区概况鄂尔多斯盆地位于中国北部,地处中国阴山-华北地块之间,是一块北西向展布的中-新生代陆相盆地。
研究区位于鄂尔多斯盆地东部,地处乌审旗、达拉特旗、策克口前旗和准格尔旗交界处,主要包括古生界地层。
该地区地处中国西部地质构造复杂区域,岩性类型多样,沉积相丰富,是研究古生界沉积相与地层学特征的理想区域。
二、研究方法1. 野外地质调查:通过对研究区进行野外地质调查,收集地质样品和地层资料,获取研究区的岩性、古生物、地层厚度和地层序列等重要信息。
2. 钻孔岩心观测:选取研究区内的钻孔样品,进行岩心观测和岩石薄片鉴定,对地层岩性、沉积特征、古生物化石进行详细描述和研究。
3. 地震资料解释:利用地震反演和资料解释技术,获取研究区的地层结构、沉积体系特征和层序地层格架,为地质结构和沉积相研究提供依据。
4. 实验室分析:对野外采集的地质样品进行实验室分析,包括粒度分析、物化性质测试等,获取沉积相特征和岩石性质等数据。
三、沉积相与层序地层学特征根据研究成果,可以初步归纳出研究区古生界沉积相与层序地层学特征。
在沉积相方面,主要表现为湖泊相、河流相和滨海相;在层序地层学方面,主要表现为高分辨率层序地层学特征。
1. 湖泊相特征研究区的湖泊相古生界地层主要发育于湖相沉积盆地,岩性主要以煤系地层、碳酸盐岩和粉砂岩为主,地层中常见有铅矾石、硫化物等矿物。
湖泊相地层具有较明显的层序地层学规律,古植物化石的发育对湖相地层的划分和对比提供了有力依据。
研究区的河流相主要由粉砂岩、砾岩和煤系地层组成,沉积岩性较为复杂。
基于鄂尔多斯盆地东部古生界沉积相与层序地层学研究1. 引言1.1 研究背景鄂尔多斯盆地东部位于中国内蒙古自治区和陕西省交界处,是中国主要的油气富集区之一。
对于古生界沉积相与层序地层学研究,具有重要的学术和应用意义。
鄂尔多斯盆地东部地处中国东部地质构造的转折带,受到华北克拉通和扬子陆块的共同影响,地层发育丰富,保存完整性高,具有代表性和参照性。
在研究地层划分与层序地层学时,可以揭示地质历史演化的过程,为勘探与开发提供地质依据,有助于深入了解地质构造与地层沉积的关系。
古生界沉积相特征的研究,有助于确定岩性类型和沉积相环境,为古地理重建提供重要依据。
鄂尔多斯盆地东部的沉积环境演化和沉积层序特征的研究,有助于揭示沉积作用和构造运动对地层沉积的影响。
从研究背景和意义上看,对鄂尔多斯盆地东部古生界沉积相与层序地层学的研究具有重要意义。
1.2 研究意义鄂尔多斯盆地是中国重要的石油、天然气勘探区之一,古生界沉积岩系是盆地内重要的勘探目标。
通过对鄂尔多斯盆地东部古生界沉积相与层序地层学的研究,可以洞悉盆地内古生界沉积环境演化过程,揭示地层沉积相特征及其与层序地层格架之间的关系。
这对于深入理解盆地内沉积构造演化、沉积相特征及储集层发育规律具有重要意义。
对于指导勘探工作、优化找油找气的策略具有重要的指导意义。
通过该研究,可以更好地认识鄂尔多斯盆地东部古生界沉积相特征与层序地层学特征的关系,进一步揭示地层的沉积环境演化及其地质意义,为未来的油气勘探开发提供科学依据和技术支撑。
2. 正文2.1 地层划分与层序地层学研究地层划分与层序地层学研究是研究古生界沉积相与层序地层学的重要内容之一。
在鄂尔多斯盆地东部,经过对地层的详细划分和层序地层学研究,可以更好地理解该地区沉积作用和地层演化历史。
在地层划分方面,研究人员通常会依据地层的岩性、古生物组合、地球化学特征等进行划分。
通过对地层的详细观察和分析,可以确定不同地层的时代、沉积环境和岩性特征,为后续的层序地层学研究奠定基础。
基于鄂尔多斯盆地东部古生界沉积相与层序地层学研究鄂尔多斯盆地是中国最大的陆相盆地之一,位于华北地块的边缘地区,主要由上古生界地层组成。
东部古生界沉积相与层序地层学研究,是对鄂尔多斯盆地地质特征和沉积历史的重要探讨,对于认识该地区地质演化过程和油气资源的勘探开发具有重要意义。
本文致力于对鄂尔多斯盆地东部古生界沉积相与层序地层学进行深入研究,以期为相关领域的研究提供理论依据和实践指导。
一、研究区域概况鄂尔多斯盆地位于中国华北地块的边缘地带,总面积约30万平方公里。
盆地地势平坦,地形起伏较小,属于内陆盆地。
盆地东部地区主要由上古生界地层组成,包括石炭系、二叠系和侏罗系地层,沉积厚度较大,古生界沉积相丰富多样。
二、古生界沉积相特征1. 石炭系沉积相特征石炭系地层沉积相主要包括湖相、河相和陆相。
湖相沉积主要分布在盆地东部地区,发育了大面积的煤系沉积,沉积物多为碳酸盐岩和页岩。
河相沉积主要表现为河道砾石、砂岩和泥岩的组合。
陆相沉积受断裂构造的控制,主要展现为台地、丘陵和平原地貌,沉积物主要为煤系和泥岩。
三、层序地层学研究层序地层学是对地层进行垂直和水平方向上的划分和对比,揭示地层间的沉积关系和演化规律的一门学科。
在鄂尔多斯盆地东部地区,古生界地层具有良好的层序叠置关系,具有明显的同相异相对比特征。
1. 石炭系层序地层学研究石炭系地层主要包括煤系、泥岩和碳酸盐岩地层,具有明显的层序地层学特征。
煤系地层以煤岩为主,储量丰富,分布广泛,属于高频层序地层。
泥岩和碳酸盐岩地层具有较好的质量和储集性能,属于低频层序地层。
通过对比研究,揭示了石炭系地层的沉积相和层序地层学特征。
鄂尔多斯盆地古生界地层划分资料汇编一、长庆气田(靖边)长庆气田上古生界地层自下而上发育着石炭系本溪组、太原组,二叠系山西组、下石盒子组、上石盒子组和石千峰组(表2),其岩性特征简述如下:表1 鄂尔多斯盆地中部地区上古生界地层划分石炭系中统本溪组:沉积厚度一般10m~40m,自下而上划分为本2、本1两段。
本2段为陆表海型泻湖相铁铝质沉积的铝土质岩;本1段以台地潮下灰岩和泻湖潮坪陆源碎屑沉积为主,并发育了泥炭坪环境,为砂岩夹有薄层灰岩透镜体及薄煤层。
石炭系上统太原组:厚度一般60m~80m,主要为一套清水和浑水交互出现的陆表海沉积,自下而上划分为太2、太1两段。
下部太2段以砂岩为主,夹煤层和生物灰岩透镜体;上部太1段以灰岩为主夹薄煤层,局部地区以砂岩为主,夹煤层和灰岩。
二叠系下统山西组:厚度约90m~120m,以三角洲沉积为主,自下而上可划分为山2、山1两段。
山2段为一套含煤碎屑岩地层,岩性主要是石英砂岩或岩屑砂岩夹薄层粉砂岩、泥岩和煤层。
山1段岩性为细~中粒岩屑砂岩、岩屑质石英砂岩和泥质岩。
二叠系下统下石盒子组:厚度一般140~170m,为一套河流~三角洲相沉积,自下而上可划分为盒8、盒7、盒6、盒5四个层段。
岩性以含砾粗砂岩、中砂岩及长石岩屑质石英砂岩或岩屑砂岩为主,夹泥岩。
二叠系上统上石盒子组:厚度约60m左右,以河流相沉积为主,自下而上可划分为盒4、盒3、盒2、盒1四个层段。
岩性为一套泥岩、砂质泥岩与泥质砂岩交互沉积。
二叠系上统石千峰组:厚度约240m左右,分布稳定,为砂岩、砂质泥岩及泥岩互层。
二、榆林气田表2 榆林气田上古生界地层划分⑴中石炭统本溪组:沉积厚度一般10m~40m。
自上而下分布为本1、本2两段。
本2段为一套海相—泻湖边缘沉积的铁铝岩,属风化壳之上的坡积、残积物再沉积而成,一般厚度4m~12m。
本1段为砂岩夹薄层灰岩透镜体及薄煤层,厚度一般10m~20m。
⑵上石炭统太原组:是以清水和浑水混合沉积为特点的陆表海沉积,厚度一般60m~80m。
鄂尔多斯盆地古生界地层划分资料汇编一、长庆气田(靖边)长庆气田上古生界地层自下而上发育着石炭系本溪组、太原组,二叠系山西组、下石盒子组、上石盒子组和石千峰组(表2),其岩性特征简述如下:表1 鄂尔多斯盆地中部地区上古生界地层划分石炭系中统本溪组:沉积厚度一般10m~40m,自下而上划分为本2、本1两段。
本2段为陆表海型泻湖相铁铝质沉积的铝土质岩;本1段以台地潮下灰岩和泻湖潮坪陆源碎屑沉积为主,并发育了泥炭坪环境,为砂岩夹有薄层灰岩透镜体及薄煤层。
石炭系上统太原组:厚度一般60m~80m,主要为一套清水和浑水交互出现的陆表海沉积,自下而上划分为太2、太1两段。
下部太2段以砂岩为主,夹煤层和生物灰岩透镜体;上部太1段以灰岩为主夹薄煤层,局部地区以砂岩为主,夹煤层和灰岩。
二叠系下统山西组:厚度约90m~120m,以三角洲沉积为主,自下而上可划分为山2、山1两段。
山2段为一套含煤碎屑岩地层,岩性主要是石英砂岩或岩屑砂岩夹薄层粉砂岩、泥岩和煤层。
山1段岩性为细~中粒岩屑砂岩、岩屑质石英砂岩和泥质岩。
二叠系下统下石盒子组:厚度一般140~170m,为一套河流~三角洲相沉积,自下而上可划分为盒8、盒7、盒6、盒5四个层段。
岩性以含砾粗砂岩、中砂岩及长石岩屑质石英砂岩或岩屑砂岩为主,夹泥岩。
二叠系上统上石盒子组:厚度约60m左右,以河流相沉积为主,自下而上可划分为盒4、盒3、盒2、盒1四个层段。
岩性为一套泥岩、砂质泥岩与泥质砂岩交互沉积。
二叠系上统石千峰组:厚度约240m左右,分布稳定,为砂岩、砂质泥岩及泥岩互层。
二、榆林气田表2 榆林气田上古生界地层划分⑴中石炭统本溪组:沉积厚度一般10m~40m。
自上而下分布为本1、本2两段。
本2段为一套海相—泻湖边缘沉积的铁铝岩,属风化壳之上的坡积、残积物再沉积而成,一般厚度4m~12m。
本1段为砂岩夹薄层灰岩透镜体及薄煤层,厚度一般10m~20m。
⑵上石炭统太原组:是以清水和浑水混合沉积为特点的陆表海沉积,厚度一般60m~80m。
基于鄂尔多斯盆地东部古生界沉积相与层序地层学研究
鄂尔多斯盆地是中国主要的油气勘探区域之一,位于我国北部,是一个中生代盆地。
鄂尔多斯盆地东部是古生界沉积区,其沉积相和层序地层学对于油气勘探和资源储量评价具有重要的意义。
古生界沉积相是指地质年代为古生代的岩石沉积环境。
鄂尔多斯盆地东部,古生界的沉积相主要分为浅海相、河流三角洲相、湖泊相、黄土相等。
其中,浅海相又分为岛弧海相、浅海滩相。
河流三角洲相则是在海岸线近岸的地区,古河流将颗粒物和有机质带入海洋,形成泥沙和岩屑沉积岩,常常与煤炭赋存多有关联。
湖泊相是由于地壳变动使得东部盆地闭合,内陆湖泊形成淤积岩,常常伴有富含煤炭、石油的生物宝库。
黄土相则是由于第四纪冰川后的风化作用,吹积黄土,形成厚度达200米的黄土层。
层序地层学指研究同一以下的分层序列的分布、类型、组成、演化规律及其对沉积环境演化和地质事件的响应等。
鄂尔多斯盆地东部属于陆相的沉积盆地,属于第三纪以来的层序地层中上部。
将其划分为第三纪和第四纪两个时期。
第三纪地层分为下第三纪、中第三纪和上第三纪,分别对应于古近系晚期、新生代下半期和新生代上半期。
第四纪地层分为晚更新世和全新世,对应于新生代晚期到现代。
不同的地质时期所形成的层序地层,有着不同的沉积物类型和岩相特征,也有着各自独特的地质构造演化史。
总之,鄂尔多斯盆地东部古生界沉积相与层序地层学研究对于我们深入了解区域内油气藏分布和储量和沉积环境演变具有重要的参考价值。
晚古生代鄂尔多斯盆地沉积—层序充填特征与物质分布规律一、本文概述Overview of this article《晚古生代鄂尔多斯盆地沉积—层序充填特征与物质分布规律》这篇文章主要探讨了中国鄂尔多斯盆地在晚古生代的沉积特征和层序充填模式,以及相应的物质分布规律。
鄂尔多斯盆地作为中国重要的沉积盆地之一,其地质历史和沉积过程对于理解中国的地质演变和资源分布具有重要意义。
本文旨在通过对晚古生代鄂尔多斯盆地的沉积序列进行详细分析,揭示其层序充填特征和物质分布规律,为相关领域的研究提供新的视角和依据。
This article mainly explores the sedimentary characteristics and sequence filling patterns of the Ordos Basin in China during the Late Paleozoic, as well as the corresponding material distribution patterns. As one of the important sedimentary basins in China, the geological history and sedimentary processes of the Ordos Basin are of great significance for understanding China's geological evolutionand resource distribution. This article aims to provide a detailed analysis of the sedimentary sequence of the Late Paleozoic Ordos Basin, revealing its sequence filling characteristics and material distribution patterns, and providing a new perspective and basis for research in related fields.文章首先介绍了鄂尔多斯盆地的地理位置、地质背景和研究意义,为后续的分析和讨论奠定了基础。
基于鄂尔多斯盆地东部古生界沉积相与层序地层学研究1. 引言1.1 研究背景鄂尔多斯盆地位于中国北部,是中国最大的陆相盆地之一,古今地质史非常完整,沉积相研究具有重要的科学意义和应用价值。
鄂尔多斯盆地东部是中国最重要的古生界沉积盆地之一,古生代沉积岩系发育较为完整,层序地层学研究取得了重要进展。
然而,目前对鄂尔多斯盆地东部古生界沉积相与层序地层学研究的系统性研究不足,特别是对不同沉积相特征及其地层学意义的详细分析仍存在一定的不足。
因此,本文旨在通过对鄂尔多斯盆地东部古生界沉积相与层序地层学的研究,揭示其沉积相特征和层序地层学演化规律,建立相应的地层学格架和层序地层划分方法,为盆地古生界沉积演化阶段划分提供依据,揭示盆地古生界层序地层演化特征,推动盆地古生界地层学研究的发展。
通过本研究的深入开展,不仅可以进一步完善对该地区古生界沉积相和层序地层学的认识,也将对盆地古生界地质史和油气资源勘探开发提供重要的科学依据和技术支撑。
1.2 研究目的本研究旨在通过对鄂尔多斯盆地东部古生界沉积相与层序地层学的深入研究,揭示该地区古生界沉积环境演化过程及其古地理背景,为盆地油气勘探开发提供科学依据。
具体目的如下:1. 分析古生界沉积相特征,探讨其形成机制和古气候条件,揭示沉积相与古地理环境的关系,为沉积相解释和古地理重建提供依据。
2. 研究层序地层学方法,探索层序界面及其对比特征,揭示层序地层的形成机制和演化模式,为建立盆地层序地层格架奠定基础。
3. 分析地层学特征,揭示地层叠加构造及其演化规律,为盆地构造演化及区域构造特征研究提供支持。
4. 建立盆地古生界沉积相与层序地层演化阶段划分方案,揭示盆地古生界地层序列发育特点,为盆地构造演化和油气勘探开发提供重要依据。
1.3 研究意义古生界沉积相与层序地层学研究是对鄂尔多斯盆地东部地区古生界沉积相特征和层序地层演化进行系统研究和分析。
该研究对于揭示鄂尔多斯盆地东部地区古生界沉积特征及地层演化规律具有重要的科学意义和实际价值。
《层序地层学研究进展》读书报告:鄂尔多斯盆地西北部石千峰组沉积特征及沉积-层序模式学院:沉积地质研究院学号:2012010129姓名:刘钟森授课老师:郑荣才一、前言鄂尔多斯盆地为一富含天然气的大型叠合盆地,经过20多年的勘探实践,不仅生气范围广、强度大,而且含气层位多、气藏类型丰富(付金华等,2000)。
先后在下古生界以及上古生界太原组、山西组、下石盒子组都发现了具有相当规模的气藏。
近年来随着天然气勘探的进一步深入,2000年首次在榆17井石千峰组地层中获得了工业性气流。
此后,先后发现了神8井区、盟5井区石千峰组气藏,这一发现打破了图1 研究区区域位置及基本资料点图上石盒子组以上地层中无天然气藏的历史,但也提出了新的研究课题(杨华等,2004;张清等,2005;闫小雄等,2005;李振宏等,2005)。
同时,众多学者对鄂尔多斯盆地上古生界太原组、山西组和石盒子组沉积相、层序及岩相古地理等方面已作过大量的详细研究,并已取得丰硕的成果。
而对上二叠统石千峰组的研究还相对较少、且缺乏系统性。
正是鉴于上述实际意义与理论意义,选择鄂尔多斯盆地西北部(南起后洼、北至石咀山,西起青铜峡东坻苏里格庙)(图1)石千峰组为研究对象,选择研究区西北、西南部深井、汝箕沟等7条野外剖面(图1),系统展开综合的基础地质研究。
这些研究成果的取得将会为上古生界砂岩气藏勘探寻找新的勘探区带与层系提供科学依据。
二、石千峰组发育特征上二叠统石千峰组最早于1922年那琳创名于山西太原市西山石千峰山,称石千峰系,原始定义为:发育于太原石千峰山、关头村一带,石盒子组以上的巧克力色、暗红色砂岩层,包括:1)银杏植物带;2)石膏泥灰岩带;3)砂岩带三部分。
1924年又将银杏植物带下移归石盒子系。
1934年潘钟祥将延长组以下的红色砂岩、泥岩系地层统称图2 研究区石千峰组地层、沉积相及层序综合柱状图(鄂6井)SLSC. 超长期层序旋回;LSC.长期层序旋回;MSC:中期层序旋回;SLSB. 超长期层序界面;LSB.长期层序界面;MSB. 中期层序界面;SLMFS:超长期洪泛面;LMFS:长期洪泛面;为石千峰系。
基于鄂尔多斯盆地东部古生界沉积相与层序地层学研究
鄂尔多斯盆地是中国重要的油气盆地之一,其东部地区是一个重要的古生界沉积区。
沉积相与层序地层学研究是了解该地区古生代地层演化过程的关键。
鄂尔多斯盆地东部古生界地层主要由志留系、奥陶系和泥盆系组成。
在这些地层中,不同的沉积相记录了不同的沉积环境和地质过程,可以通过对沉积相进行研究来揭示地层演化过程。
在鄂尔多斯盆地东部的古生界地层中,主要的沉积相有陆相相和湖相相。
陆相相主要包括河流相、湖泊相和冲积平原相。
河流相主要记录了来自陆地的泥沙和有机物的沉积过程,而湖泊相和冲积平原相则记录了湖泊和冲积平原的沉积作用。
湖相相主要包括沼泽相和淡水湖相,沼泽相记录了水体富含有机质和硫化物的沉积过程,而淡水湖相则记录了水体相对贫含有机质和硫化物的沉积过程。
除了沉积相,层序地层学研究也是了解该地区古生代地层演化过程的重要方法。
层序地层学研究主要通过对地层的纵向变化进行分析,将地层划分为不同的层序单元,并研究其形成机制和时空分布规律。
在鄂尔多斯盆地东部的古生界地层中,也存在着不同的层序单元,可以通过对这些层序单元的研究来了解地层的演化过程。
149在全球范围内,目前在中亚、北非等地区的元古界-寒武系已经取得油气重大发现,国内早在上世纪 70-80 年代就开展了元古界油气地质研究,近年四川盆地震旦系-寒武系安岳特大型气田的发现证明国内大型克拉通盆地内元古界油气勘探具有广阔前景。
鄂尔多斯盆地中元古界发育宁蒙、甘陕、晋陕、秦豫四大裂陷槽,裂谷呈北东向展布,与华北克拉通各期裂谷的发育及展布规律相一致,地层西南厚东北薄。
目前已有的大量露头及钻井显示,盆地内部裂陷槽范围内可能发育元古界规模可观的烃源岩。
鄂尔多斯盆地西南缘的岩溶高地区,高地-台地外缘马二、毛庄-徐庄-张夏组岩溶风化壳领域天然气多口探井已获勘探突破,气源主体来源于上古煤系地层,已取得天然气突破。
鄂尔多斯西南缘位于中上元古界裂陷槽、古生界隆起的核部区域,中上元古界地层厚度大,整体上处于潮坪环境,具有广阔的纵向勘探空间[1]。
1 地层赋存特征探区内的三维地震资料显示,在上古生界底界T9不整合面之下、蓟县系底界Tjx之上存在一个角度不整合界面(下称为Tx)。
该界面与上、下同相轴呈明显的角度不整合接触,并且该界面对应的波谷同相轴连续性好,在三维地震工区内可广泛追踪。
通过对Tx界面的全区追踪发现(图1):在三维地震工区的中北部, T9-Tx间地层的时间厚度由西向东逐渐增加逐渐变厚;探区南北向剖面显示,由北向南,T9-Tx间地层的时间厚度具有“由厚变薄再增厚”的变化趋势,而Tx-Tjx间地层的时间厚度则具有完全相反的变化趋势,即存在“跷跷板”现象;同样,探区北西-南东向剖面显示,T9-Tx间地层表现为“西北薄东南厚”的特点,Tx-Tjx间地层则表现为“西北厚东南薄”的特点。
Tx界面是一个可跨区追踪的广泛发育的反射界面,其位于T10界面(奥陶系底)、T11界面(寒武系底)之下,Tjx(蓟县系底)之上。
通过结合探区周缘的区域地质资料,可进一步明确Tx界面的地质意义。
前人研究发现:鄂尔多斯盆地西南缘豫西地区的露头内中元古界官道口群杜关组底界与下伏巡检司组为角度不整合接触,并且官道口群内各组(冯家湾组,杜关组,巡检司组,龙家园组)在地层年龄、沉积环境上可与华北地台蓟县系各组进行对比。
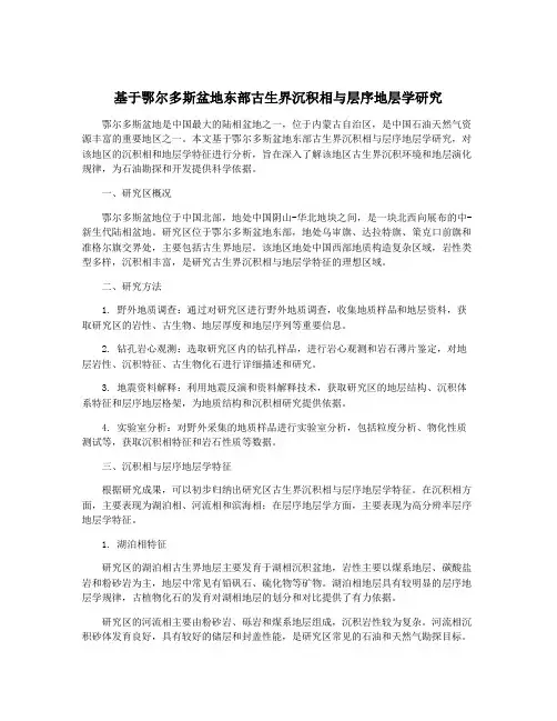
卷(V o lum e )22,期(N um ber )4,总(To tal )90矿物岩石 页(Pages )66-74,2002,12,(D ec ,2002)J M I N ERAL PETROL 鄂尔多斯盆地上古生界高分辨率层序地层分析郑荣才, 文华国, 梁西文成都理工大学“油气藏地质及开发工程”国家重点实验室,四川成都 610059【摘 要】 按基准面旋回原理,将鄂尔多斯盆地上古生界本溪组(C 2b )、太原组(P 1t )、山西组(P 1s )和下石盒子组(P 1x s )划分为3个超长期、8个长期、19个中期和62个短期旋回层序;较为详细地介绍了各级别层序的结构类型、叠加样式和沉积演化序列;建立以长期旋回层序为年代地层框架,中期旋回层序为等时地层对比单元的层序地层格架;并讨论高分辨率层序地层与天然气藏的关系。
【关键词】 鄂尔多斯盆地;上古生界;高分辨率层序地层;基准面旋回结构;叠加样式;等时地层格架;天然气藏中图分类号:T E 121.3,T E 121.3+4 文献标识码:A 文章编号:1001-6872(2002)04-0066-09收稿日期:2002-09-02作者简介:郑荣才,男,52岁,教授,博士生导师,沉积学专业,研究方向:沉积学和石油地质学10 引 言鄂尔多斯晚古生代克拉通盆地中北部的海相沉积,始于晚石炭世本溪期,之后海域逐渐扩大并延续到早二叠世太原期。
至早二叠世山西期,随着北方阴山古陆和北西侧的贺兰山古陆逐步抬升,自北向南输入的陆源屑物逐渐增多,而南部秦岭和大别山古陆缓慢下沉,导致海水由北向南退出,在北高南低的缓倾斜古地形背景上,经历了陆表海环境向过渡环境和大陆环境转化的沉积演化过程,并在大型河流2三角洲沉积体系自北向南的进积充填过程中,本溪组(C 2b )、山西组(P 1s )、太原组(P 1t )和下石盒子组(P 2x s )中形成以煤层、炭质泥岩和暗色泥岩为烃源岩,潮道、三角洲和河流砂体为储层,洪泛平原泥岩为盖层的多套生、储、盖组合,以及众多的大、中型,乃至特大型天然气藏[1~4],为我国“西气东输工程”重要的基地之一。
有关该地区上古生界沉积相和层序地层学特征及其与气藏的关系为众多研究者所瞩目,积累有丰富的研究成果和提出较多的层序划分方案,如:陈世悦将本溪组至上石盒子组划分为4个 级层序和26个 级层序[5];钟蓉将本溪组至山西组划分为4个 级层序和14个 级层序[6];陈洪德和刘文均等将本溪组至石盒子组划分为5个准 级层序和19个 级层序[2];邓宏文和曹爱武等将山西组划分为一个长期3个中期旋回层序[7];而翟爱军和邓宏文等则将本溪组至上盒子组划分为一个长期3个中期旋回层序[8],此研究鉴于本溪组至下石盒子组的时间跨度大(C 2b 至P 2s 约55M a ),海、陆相地层均有发育,而地层厚度较薄,以及多级次的沉积旋回性非常清晰等特点,拟采用C ro ss A T 倡导的高分辨率层序地层学理论及其技术方法为指导[9],按构造和天文两主控因素与地层旋回性、沉积相和界面特征[10],提出超长期、长期、中期和短期4个级别的基准面旋回层序划分方案(表1),在此基础上进一步讨论层序地层与储集砂体和气藏的关系。
1 界面识别标志及其层序地层学意义 层序是以底、顶不整合面及与之相关的整合界面为界的内部叠置有序的一套沉积组合,因此,在进行层序分析时界面的识别是关键。
研究区内本溪组—下石盒子组中可识别的界面可分为4个级别。
1.1 层序界面从钻井岩芯中本溪组至下石盒子组可识别出4个 级界面,其中3个 级界面可在地震剖面中进行追踪对比和层位标定[8](图1),如T9反射界面为本溪组与下伏奥陶系不整合地层的分界面,具有明显削截、削蚀作用,此为本溪组底部与下奥陶统呈构造不整合接触的古老侵蚀风化面,界面上发育有残积成因的铝土质页岩夹铁矿层;T82和T81反射界面分别为下石盒子组底部(盒9段)和上石盒子组底部(盒4段)的两套砂岩底界面反射,均具渐进超覆的不整合界面性质,为含砾砂体对下伏泥岩有较强下切侵蚀作用的岩性突变面;山西组底部的 级界面在地震剖面中虽然不易识别,但在岩性、岩相和古生物特征上,均表明该界面为鄂尔多斯盆地晚古生代结束海相沉积史和开始进入陆相沉积史的重要相转换面,具平行不整合界面性质[2,5,6]。
以上4个 类表1 鄂尔多斯盆地上古生界基准面旋回层序划分和基本特征Table1 Cla ssif ica tion and ba sic character istics of ba se-level cycle sequnce of Upper Pa leozo ic基准面旋回级次界面类型[9]时限范围M a层 序 定 义主要控制因素与V ail相当的层序地层单元对比高级低频低级高频超长期 级7~17以盆地演化各阶段为单位的构造充填序列(或构造层序、构架层序)长期 级3~5.5一套具较大水深变化幅度的、彼此间具成因联系的地层所组成的区域性海或湖进2海或湖退沉积序列中期 级1.0~2.75一套水深变化幅度不大的、彼此间成因联系密切的地层叠加所组成的海或湖进2海或湖退沉积序列短期 级平均0.5一套具低幅水深变化的、彼此间成因联系极为密切,或由相似岩性、岩相地层叠加组成的海或湖进2海或湖退沉积序列构造因素天文因素构造演化各阶段的应力场转换构造幕式性强弱变化的变动面偏心率周期斜率周期不能完全对比可基本对比 相当 级层序组或准 级层序相当 级层序级层序(或体系域、准层序组)级层序(或准层序)界面在前人的研究成果中普遍作为 级或准 级层序的分界面; 级界面可识别出5个,依次位于太2段庙儿沟灰岩底部、太1段七里沟砂岩底部、山1段下部砂岩底部、盒8段下部砂岩底部以及盒7段上部砂岩底部(图1)。
此类界面的成因与长期旋回过程中由构造幕式活动引起的基准面大幅度下降有关,在砂、砾质沉积活跃的浅水区通常表现为各类滨岸上超或河道下切的冲刷间断面和岩性、岩相突变面。
测井曲线中,大多数位于漏斗形前积式组合折向箱形或向圣诞树形侧积式组合的转换点位置,或位于高幅钟形、箱形组合的底部,与下伏地层呈突变式接触关系。
而在水深较大的沉积区,则表现为泥、粉砂岩连续沉积的整一界面; 级界面可识别出11个,其产状特征和识别标志与 级界面较为相似,但规模略小,成因与中期旋回过程中受气候变化控制的基准面较大幅度下降引起的侵蚀或暴露作用有关; 级界面属于受气候和沉积自旋回过程双重因素控制的,由基准面韵律性下降所导致的短暂冲刷或间歇暴露作用有关,发育频度虽然很高,但影响范围小,变化快。
以此作为划分超长期、长期、中期和短期旋回层序的依据(表1)。
1.2 最大洪泛面最大洪泛面包括最大海泛面和湖泛面,代表与长期基准面上升有关的海或湖水位上涨达最高点位置时的沉积界面。
海相的本溪组和太原组层序中,最大洪泛面位于连续沉积的浅海相泥微晶灰岩或 湖相泥岩顶面(图2A,B),陆相的山西组和下石盒子组层序中,位于三角洲沉积体系的分流间湾或前三角洲相的炭质泥岩或煤层顶部(图2C,D),河流相沉积区最大洪泛面因受到下降期的大幅度下切侵蚀作用,大部分未得到保存。
与最大洪泛面相关的沉积具有岩性单一,层位稳定,识别标志清晰,等时性强等特征,因而为极其重要的地层或层序等时对比标志。
2 层序划分、结构类型及叠加样式2.1 短期旋回层序短期层序是鄂尔多斯盆地古生代地层的钻井岩芯和测井剖面中所能识别的最小层序地层单元,也是进行高分辨率层序地层分析的基础,厚度为数米76 第22卷 第4期郑荣才等:鄂尔多斯盆地上古生界高分辨率层序地层分析图1 鄂尔多斯盆地上古生界沉积相和高分辨率层序地层综合柱状图F ig .1 Generalized co lum n of the sedi m en tary facies and h igh 2reso lu 2ti onsequence stratigraphyof U pper Paleozic in O rdo s Basin级,可分为两种基本结构类型:2.1.1 向上“变深”非对称型(A 型) 形成于沉积物补给率远大于可容纳空间增长率的高补偿条件下[11],以仅保存上升半旋回沉积记录和发育向上加深变细的沉积序列,而下降半旋回表现出以侵蚀冲刷作用为特征。
按沉积序列可细分为低可容纳空间(A 1型)和高可容纳空间(A 2型)两种亚类型:海相地层中(C 2b 和P 1t ),A 1型由相互切割叠置的潮道砂体与冲刷面组成(图3,4中A 1)。
A 2型由潮间细2粉砂岩、泥岩组成(图3中A 2);陆相地层中(P 1s 和P 2x s ),A 1型亦由相互切割叠置的河流或分流河道砂体与冲刷面组成(图5,6中A 1),A 2型由底冲刷面→分流河道砂体→天然堤粉砂岩→泛滥平原或分流间泥岩(或夹煤层、煤线)组成(图5中A 2),或由辫状河道砂体→废弃河道泥粉砂岩组成(图6中A 2)。
2.1.2 对称型旋回层序(C 型) 为研究区内最发育的短期旋回层序结构类型,形成于沉积物补给率接近至略低于可容纳空间增长率的低补偿—弱欠补偿条件下[11],以上升和下降两个半旋回的沉积记录保存都较完整和具备二分时间单元分界线(即层序界面和洪泛面),以及发育由粗变细复变粗的韵律性旋回为显著特征。
海相地层中,层序主要由潮道或潮坪砂岩→ 湖泥岩→潮坪泥、粉砂岩,或由单一的滨岸沼泽相的煤层组成(图4,5中C )。
陆相地层中,三角洲沉积区此类型层序大多由底冲刷面→薄的分流河道砂体→天然堤粉砂岩→分流间泥岩→决口扇或河口坝粉-细砂岩组成(图5中C ),河流沉积区由底冲刷面→决口河道或决口扇砂岩与废弃河道泥岩的韵律互层组成层序(图6中C )。
2.2 中期旋回层序由2个~8个短期旋回层序叠加组成,厚度为十数米至二十余米级,为研究区内最具等时对比意义的层序,按旋回结构特征也可分为两种类型,其一为仅保存上升半旋回沉积记录,下降半旋回以下切侵蚀作用为主向上“变深”非对称型,如太原组M SC 4,M SC 6;山西组M SC 10;下石盒子组M SC 14,M SC 15等中期旋回层序(图1)。
其二为上升和下降半旋回沉积记录都得到较好保存的对称型,研究区内大多数中旋回层序以C 型为主。
2.2.1 向上“变深”非对称型中期旋回层序 海相地层中,由1个~2个代表海侵幅度逐渐加大的A86矿 物 岩 石2002 图2 不同沉积环境的长期旋回层序最大洪泛面发育位置示意图A.Y6井本溪组;B.S2井太原组;C.T E2井山2段;D.Y13井山1段F ig.2 T he po siti on s of the m ax i m un flood su rface of long2term cycle sequence in differen t sedi m en tary environm en ts图3 本溪组有障壁海岸沉积体系中的短期与中期旋回层序结构和相序列(S6井)A1.低可容纳空间向上“变深”非对称型;A2.高可容纳空间上“变深”非对称型;C.对称型F ig.3 T he structu re and sedi m en tary sequence ofsho rt2term and m iddle2term cycle sequences ofcoastal bay system in Benqi Fo rm ati on,U pperCarbon iferou s型和C型短期旋回层序叠加组成,对应的沉积相演化为潮道或潮坪砂岩→ 湖或浅海泥岩(灰岩)组成水体向上加深的海进序列,层序顶界面为时间跨度相当中期下降半旋回的较大型侵蚀冲刷面或古暴露面,显示此类层序成因与中期基准面下降晚期曾遭受到强烈的下切侵蚀作用,致使中期旋回地层过程中于下降早、中期和上升中、晚期堆积的沉积物未得图4 太1段有障壁海岸沉积体系中的短期与中期旋回层序结构和相序列(S6井)A1.低可容纳空间向上“变深”非对称型;C.对称型F ig.4 T he structu re and sedi m en tary sequence ofsho rt2term and m iddle2term cycle sequences ofbeach system in the first m em ber of T aiyuanFo rm ati on,L ow er Perm ian到保存有关;陆相地层中,由3个~5个A型和C 型,或由单一的多个A型短期旋回层序叠加组成,对应的沉积相演化为多个连续叠置的水道化砂体→分流间或洪泛泥岩组成水体向上逐渐加深的湖进序列,顶亦为时间跨度相当下降半旋回的较大型侵蚀冲刷面,成因与海相地层中的同类层序一致。