什么是虚拟仪器
- 格式:doc
- 大小:38.50 KB
- 文档页数:4
虚拟仪器定义:虚拟仪器是指在以通用计算机为核心的硬件平台上,由用户自己设计定义,具有虚拟的操作面板,测试功能由测试软件来实现的一种计算机仪器系统。
特点:(1)突出“软件就是仪器”的概念(2)丰富和增强了传统仪器的功能(3)仪器由用户自己定义(4)开放的工业标准(5)便于构成复杂的测试系统,经济性好。
发展趋势:1.网络化2.标准化 3.不断吸收新技术给虚拟仪器带来生机开放式数据采集标准将使虚拟仪器走上标准化、通用化、系列化和模块化的道路。
高性能计算机的发展推动着仪器发展,计算机具有仪器所需要的最先进及性能价格比最好的显示与存储能力,尤其是计算机总线技术的发展虚拟仪器软件环境将朝着为广大用户提供简单易用的图形化开发环境,用于测试、测量与控制应用系统的开发,帮助工程师和科学家们实现更高的开发效率方向前进。
数据采集产品的性能的不断提高,为测试技术水平的提高提供了可靠保证。
随着网络技术的发展,”网络即仪器”将成为新的概念,网络化仪器必将在新世纪推动仪器界新的革命。
GPIB器件:执行IEEE488.2协议的各种设备统称为“GPIB器件”职能:1.控者职能2.讲者职能3.听者职能Gpib三线挂钩过程:(源方(讲者与控者)与受方(听者))①听者置NRFD为高,表示已做好接收数据准备;听者是线或连接至nrfd②讲者发现NRFD呈高后,讲者发送数据至DIO线上,并令DAV为低电平;表示dio上数据已经稳定且有效③听者发现DAV为低后,就令NRFD为低,表示准备接收数据;④听者接收数据时,ndac一直保持低电平,直至每个听者都收完数据后,置NDAC为高;⑤当讲者检出NDAC为高后,就令DAV为高,表示总线上数据不再有效。
⑥听者检出DAV为高,就令NDAC为低,准备下一个循环。
VXI总线标准是在VME总线标准在仪器领域的扩展。
VXI总线以其开放的系统结构、模块化的设计、紧凑的机械结构、良好的电磁兼容性,以及可靠性高、小型便携和灵活通信能力等一系列优点满足了工业领域需求,被公认为21世纪仪器总线系统和自动测试系统的优秀平台。
什么是虚拟仪器?
什么是虚拟仪器?
虚拟仪器(英语:Virtual instrumentation)技术就是利用高性能的模块化硬件,结合高效灵活的软件来完成各种测试、测量和自动化的应用。
选择虚拟仪器技术的理由,为什么选择虚拟仪器技术?虚拟仪器技术就是用户自定义的基于PC技术的.测试和测量解决方案,其4大优势在于:性能高、扩展性强、开发时间少,以及出色的集成功能。
虚拟仪器是在PC技术的基础上发展起来的,所以完全“继承”了以现成即用的PC技术为主导的最新商业技术的优点,包括功能超卓的处理器和文件I/O,使您在数据导入磁盘的同时就能实时地进行复杂的分析。
随着数据传输到硬驱功能的不断加强,以及与PC总线的结合,高速数据记录已经较少依赖大容量的本地内存。
以一台60G的示波器为例,在采用虚拟仪器技术的情况下,构建这样一台示波器是相当简单的,只要将一台基于PC的数字转换器放置在PC机中,就能以高达每秒100MB的速度将数据导入磁盘。
虚拟仪器(VI,Virtual Instrumentation):是一种以计算机和测试模块的硬件为基础、以计算机软件为核心所构成的,并且在计算机显示屏幕上虚拟的仪器面板,以及由计算机所完成的仪器功能,都可由用户软件来定义的计算机仪器。
从虚拟仪器的组成结构上来看:(1)虚拟仪器的硬件是通用的(包括通用计算机硬件平台和通用的测量功能硬件);(2)良好的人机界面。
虚拟仪器的面板(或称软面板)是虚拟的(通过“控件”虚拟出面板);(3)功能强。
虚拟仪器的功能是由用户软件定义的;(4)虚拟仪器之“虚拟”含义:虚拟仪器面板;软件实现仪器功能。
如:基于高速数据采集硬件,通过计算机软件编程可实现“虚拟示波器”、“虚拟频谱仪”、“虚拟交流数字电压表”、“虚拟频率计”、“虚拟相位计”等不同仪器。
(5)因此,软件是虚拟仪器的核心,NI 提出“软件即仪器”(The software is the instrument)。
与传统仪器相比,虚拟仪器技术特点:1)功能强、性价比高、开放性(可扩充性)好;充分利用计算机丰富的软硬资源。
仪器功能可通过软件灵活设计(基于相同的硬件,通过软件设计可实现不同的虚拟仪器)。
仪器升级方便,性价比高(一机多用)。
基于计算机网络技术,可实现“网络化虚拟仪器”。
(2)操作方便;通过图形用户界面(GUI)操作虚拟仪器面板。
(3)硬件模块化、系列化;基于仪器总线技术,设计出模块化、系列化硬件。
1. 虚拟仪器系统组成及各部分基本功能虚拟仪器的系统构成硬件和软件两大部分构成。
硬件是基础,软件是核心。
各部分基本功能虚拟仪器的内部功能,可划分为信号调理与采集、数据分析和处理、参数设置和结果表达三大功能模块。
信号采集与控制主要由虚拟仪器的通用硬件平台,并配合仪器驱动程序共同完成,而数据分析与处理、结果表达与输出则主要由用户应用软件完成。
第二章LabVIEW 概述LabVIEW的特点-图形化的仪器编程环境提供显示和控制对象,如表头、旋钮、图表等。
虚拟仪器总结引言在科学研究和工程领域中,实验仪器是不可或缺的工具。
然而,仪器的购买和维护成本高昂,并且在某些情况下可能不可行。
这就引入了虚拟仪器的概念。
虚拟仪器是一种通过计算机模拟实验仪器功能和响应的工具。
本文将对虚拟仪器进行总结,并探讨其应用和优势。
什么是虚拟仪器?虚拟仪器是一种通过计算机软件模拟实验仪器的功能和响应的工具。
它使用计算机算法和模型来模拟仪器的操作和输出。
虚拟仪器可以模拟各种实验仪器,包括示波器、频谱仪、信号发生器等。
通过虚拟仪器,用户可以在计算机上进行实验和数据采集,而不需要真实的物理仪器。
虚拟仪器通常具有图形用户界面,以便用户可以方便地操作和观察实验结果。
虚拟仪器的应用虚拟仪器在许多领域有广泛的应用。
以下是一些常见的应用领域:1. 教育和培训虚拟仪器在教育和培训中起到了重要的作用。
它可以提供一个实验环境,让学生在不占用实际实验室资源的情况下进行实验。
虚拟仪器还可以提供一个安全的学习环境,避免了可能的实验事故。
教师还可以创建自定义的实验模拟,以满足不同学生的需求。
2. 研究和开发虚拟仪器在科学研究和工程开发中也被广泛使用。
研究人员可以使用虚拟仪器来验证理论模型和算法。
它还可以帮助工程师在产品开发过程中进行实验和优化。
虚拟仪器可以提供快速、准确和可重复的实验结果,加快研究和开发的进展。
3. 远程实验虚拟仪器还可以用于远程实验。
远程实验是一种通过互联网连接到远程实验室进行实验的方式。
虚拟仪器的使用使得远程实验更容易实现。
学生不需要亲自访问实验室,而是可以通过虚拟仪器在计算机上进行实验。
这种方式可以克服时区和地理位置的限制,使得远程教育更具可行性。
虚拟仪器的优势与传统实验仪器相比,虚拟仪器具有以下几个优势:1. 成本效益虚拟仪器的成本远低于实际的仪器。
购买和维护实际仪器是一项昂贵的投资,而虚拟仪器只需要一台计算机和相应的软件。
这使得虚拟仪器成为一种经济实用的替代方案。
2. 灵活性和可扩展性虚拟仪器具有更大的灵活性和可扩展性。
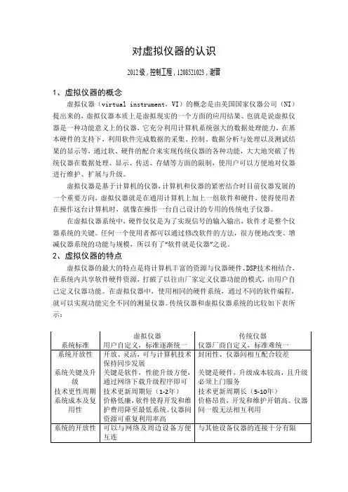
对虚拟仪器的认识2012级,控制工程,1208521023,谢晋1、虚拟仪器的概念虚拟仪器(virtual instrument,VI)的概念是由美国国家仪器公司(NI)提出来的,虚拟仪器本质上是虚拟现实的一个方面的应用结果、也就是说虚拟仪器是一种功能意义上的仪器,它充分利用计算机系统强大的数据处理能力,在基本硬件的支持下,利用软件完成数据的采集、控制、数据分析与处理以及测试结果的显示等,通过软、硬件的配合来实现传统仪器的各种功能,大大地突破了传统仪器在数据处理、显示、传送、存储等方面的限制,使用户可以方便地对仪器进行维护、扩展与升级。
虚拟仪器是基于计算机的仪器,计算机和仪器的紧密结合时目前仪器发展的一个重要方向,虚拟仪器就是在通用计算机上加上一组软件和硬件,使得使用者在操作这台计算机时,就像在操作一台自己设计的专用的传统电子仪器。
在虚拟仪器系统中,硬件仅仅是为了实现信号的输入输出,软件才是整个仪器系统的关键。
任何一个使用者都可以通过修改软件的方法,很方便地改变、增减仪器系统的功能与规模,所以有了“软件就是仪器”之说。
2、虚拟仪器的特点虚拟仪器的最大的特点是将计算机丰富的资源与仪器硬件、DSP技术相结合,在系统内共享软件硬件资源,打破了以往由厂家定义仪器功能的模式,由用户自己定义仪器功能。
在虚拟仪器中,使用相同的硬件系统,通过不同的软件编程,就可以实现功能完全不同的测量仪器。
传统仪器和虚拟仪器系统的比较如下表所示:由此可见,虚拟仪器尽可能采用通用的硬件,各种仪器的差异主要是软件,同时能充分发挥计算机的能力,有强大的数据处理功能,可以创造出功能更强大的“个人仪器”。
3、虚拟仪器的构成虚拟仪器的基本构成包括计算机、虚拟仪器软件、硬件结构模块,其中硬件接口模块可以包括插入式数据采集卡(DAQ)、串并口、IEEE488接口(GPIB)卡、VXI控制器以及其他接口卡。
目前较为常用的虚拟仪器系统是数据采集卡系统、GPIB仪器控制系统、VXI仪器系统以及这三者之间的任意组合。
虚拟仪器基础知识什么是虚拟仪器?与传统仪器相比,虚拟仪器(V irtual Instruments)是一种全新的仪器概念,是仪器与计算机深层次结合的产物。
虚拟仪器是把计算机资源(处理器、存储器、显示器)、仪器硬件(A/D转换器、D/A转换器、数字输入输出、定时和信号处理)及用于数据分析、数据计算、过程通讯及仪器界面等软件有效结合起来的综合系统。
这种仪器系统不仅保留了传统仪器的基本功能,而且提供了传统仪器所不能及的各种高级功能。
虚拟仪器的工作过程完全受控于软件,仪器功能的实现在很大程度上取决于应用软件的功能设计,因此仪器的功能是用户而不是厂家定义的,一套虚拟仪器硬件可以实现多种不同仪器功能。
常用名词解释●AC: Alternating Current,交流电流,泛指交流信号。
●DC: Direct Current,直流电流,泛指直流信号。
●ADC: Analog-to-Digital Conversion,模数变换,有时也表示为A/D。
●DAQ: Data Acquisition,数据采集。
●DMA: Direct Memory Access,直接内存访问。
它允许将采集的数据直接送给计算机的内存,数据传输速率较高。
●GPIB: General Purpose Interface Bus,也称为IEEE 488.2总线。
它是一种应用最广泛的仪器总线。
●SCXI: Signal Conditioning extensions for Instrumention,信号调理器。
●VISA: Virtual Instrument Standard Architecture,虚拟仪器软件体系结构。
它是控制GPIB、VXI、RS-232和其他类型仪器的接口库。
并行采集卡的价位为什么比串行高?采用并行采集有什么优点?所谓并行采集指每个采集通道都有自己的继电器、滤波电路、放大电路、A/D转换器和存储器。
因此成本较高。
什么是虚拟仪器?一、什么是虚拟仪器?一套虚拟仪器系统就是一台工业标准计算机或工作站配上功能强大的应用软件、低成本的硬件(例如插入式板卡)及驱动软件,他们在一起共同完成传统仪器的功能。
以软件为主的测量系统充分利用了常用台式计算机和工作平台的计算、显示和互联网等诸多用于提高工作效率的强大功能。
软件是在功能强大的硬件基础上创建虚拟仪器系统的真正关键所在。
虚拟仪器可使用相同的硬件系统,通过不同的软件就可以实现功能完全不同的各种测量测试仪器,即软件系统是虚拟仪器的核心,软件可以定义为各种仪器,因此可以说“软件即仪器”。
虚拟仪器代表着从传统硬件为主的测量系统到以软件为中心的测量系统的根本性转变。
有了虚拟仪器,用户就可以完全根据自己的需求组建测量和自动化系统,而不用再受功能固定(完全由厂家提供)的传统仪器的限制。
二、虚拟仪器和传统仪器的比较独立的传统仪器,例如示波器和波形发生器,性能强大,但是价格昂贵,且被厂家限定了功能,只能完成一件或几件具体的工作,因此,用户通常都不能够对其加以扩展或自定义其功能。
仪器的旋钮和开关、内置电路及用户所能使用的功能对这台仪器来说都是固定的。
另外,开发这些仪器还必须要用专门的技术和高成本的元部件,从而使它们身价颇高且很不容易更新。
基于PC机的虚拟仪器系统,诞生以来就充分利用了现成即用的PC机所带来的最新科技。
这些科技和性能上的优势迅速缩短了独立的传统仪器和PC机之间的距离,包括功能强大的处理器(如Pentium 4)、操作系统及微软Windows XP、NET技术和Apple Mac OS x。
除了融合诸多功能强大的特性,这些平台还为用户提供了简单的联网工具。
此外,传统仪器往往不便随身携带,而虚拟仪器可以在笔记本电脑上运行,充分体现了其便携特性。
需要经常变换应用项目和系统要求的工程师和科学家们需要有非常灵活的开发平台以便创建适合自己的解决方案。
可以使用虚拟仪器以满足特定的需要,因为有安装在PC机上的应用软件和一系列可选的插入式硬件,无需更换整套设备,即能完成新系统的开发。
虚拟仪器一、虚拟仪器的概念:虚拟仪器(virtual Istruement,缩写为VI)是基于计算机的仪器,是将仪器装入计算机,以通过的计算机硬件为依托,以实现各种仪器功能。
二、虚拟仪器的特点:经过二十来年时间的发展,虚拟仪器得到了越来越广泛的应用,已成为未来仪器仪表的主要发展方向。
虚拟仪器技术被广泛的看好,是因为具有以下特点:(1) 性价比高。
虚拟仪器能同时对多个参数进行实时高效的测量,同时,由于信号的传送和数据的处理几乎都是靠数字信号或软件来实现的,大大降低了环境干扰和系统误差的影响。
此外,用户也可以随时根据需要调整虚拟仪器的功能,大大缩短了仪器在改变测量对象时的更新周期。
采用虚拟仪器还可以降低测试系统的硬件环节,从而降低系统的开发成本和维护成本。
(2) 标准化、模块化。
虚拟仪器采用标准的接口总线技术和模块化的仪器硬件,这符合军用装备研制的通用化和小型化需求,有利于装备成系列发展,有利于装备的技术保障。
(3) 仪器系统小巧紧凑。
采用VXI和PXI总线式结构,一个机箱能插入多块仪器卡,例如:PXI总线机箱能同时插入8块卡,即一个机箱能集成8个仪器。
这将使测试系统体积大大缩小,结构更加紧凑。
(4) 远程测试。
虚拟仪器充分利用了计算机技术,也包括计算机网络技术,虚拟仪器与传统仪器相比,能够更方便有效地支持远程测试或网络测试。
虚拟仪器在复杂系统的测试方面最具优势。
随着计算机技术的飞速发展,虚拟仪器在实时性方面取得显著改善。
(5) 可有用户定义仪器功能。
由于仪器的功能可以在用户级上产生,故它不再完全有仪器生产厂家来确定,用户可以根据自己的需要,通过增加或修改软件,为虚拟仪器加入新的测量功能而不用购买一台新的仪器。
三、虚拟仪器的应用虚拟仪器的功能和性能已被不断地提高,如今在许多应用中它已成为传统仪器的主要替代方式。
随着PC、半导体和软件功能的进一步更新,未来虚拟仪器技术的发展将为测试系统的设计提供一个极佳的模式,并且在测量和控制方面都有无以伦比的强大功能和灵活性。
虚拟仪器的应用原理什么是虚拟仪器?虚拟仪器是一种基于计算机技术和软件开发的测量设备。
虚拟仪器的工作原理是利用计算机进行数据采集、信号处理和结果展示,它能够模拟和实现传统的物理仪器所具备的功能。
虚拟仪器的应用领域虚拟仪器的应用越来越广泛,涉及到科学研究、工程制造、医疗保健等多个领域。
以下是虚拟仪器在各个领域的应用示例:1. 科学研究领域•虚拟仪器在物理学研究中可以模拟光谱仪、天文望远镜等仪器,用于观测和分析天体现象。
•虚拟仪器在化学研究中可以模拟色谱仪、质谱仪等仪器,用于分析化学物质的组成和性质。
•虚拟仪器在生物学研究中可以模拟显微镜、免疫分析仪等仪器,用于观察和研究生物组织和生物分子。
2. 工程制造领域•虚拟仪器在电子工程中可以模拟示波器、频谱分析仪等仪器,用于测试电子电路的性能和信号分析。
•虚拟仪器在机械工程中可以模拟测力计、压力计等仪器,用于测试机械系统的力学性能和质量控制。
3. 医疗保健领域•虚拟仪器在医学影像学中可以模拟X射线机、超声波仪等仪器,用于诊断和监测疾病。
•虚拟仪器在生物医学工程中可以模拟心电图仪、脑电图仪等仪器,用于监测和分析人体的生理信号。
虚拟仪器的工作原理虚拟仪器的工作原理可以简单描述为:采集-处理-显示。
1.采集:虚拟仪器通过传感器采集待测物理量的信号。
传感器可以是硬件传感器,如温度传感器、压力传感器,也可以是软件传感器,如模拟信号生成器、模拟信号接口等。
2.处理:虚拟仪器将采集到的信号进行数字化处理。
数字化处理包括滤波、放大、满足采样定理等过程,以得到准确的测量结果。
3.显示:虚拟仪器通过计算机软件将处理后的信号结果进行可视化展示。
这种展示方式可以是波形图、频谱图、图像等形式。
虚拟仪器的优势与传统的物理仪器相比,虚拟仪器具有以下优势:1.灵活性:虚拟仪器可以根据需求进行定制,添加新的功能和特性。
这使得虚拟仪器在应用中更加灵活和可扩展。
2.成本效益:虚拟仪器不需要额外的硬件设备,只需要计算机和软件即可实现多种功能。
虚拟仪器虚拟仪器技术是20世纪90年代发展并兴起的一项新技术,主要应用于自动测试、过程控制、仪器设计和资料分析等领域,其基本思想就是在测试系统或仪器设计中尽可能地用软件代替硬件。
虚拟仪器(VI)的出现是仪器测试测量领域的一个突破,代表着仪器测试测量发展的最新方向和潮流实现了测试测量技术和计算机技术的真正融合,是计算机技术和现代测量技术高速发展共同孕育出的一项新技术。
1.虚拟仪器的概念虚拟仪器是随着计算机技术、现代测量技术、电子仪器技术的发展而产生的一种新型仪器,是现代计算机系统和仪器系统技术相结合的产物,它推动着传统仪器朝着数字化、模块化、虚拟化、网络化的方向发展。
自1986年美国国家仪器公司(National Instruments,简称NI)提出虚拟仪器(Virtual Instrument,简称VI)的概念以来,虚拟仪器这种计算机操作的模块化仪器系统在世界范围内得到了广泛的认同和应用。
通常使用的测量仪器基本上由三部分组成:数据获取、数据处理与分析、数据的显示。
传统仪器是将这三部分装入在一个仪器仪表机箱内,而虚拟仪器则是一种功能意义上的仪器,是具有仪器功能的软硬件组合它并不强调物理上的实现形式,所以虚拟仪器是指通过应用程序将通用计算机与功能模块硬件结合起来,充分利用计算机系统强大的数据处理能力,在基本仪器设备配件的支持下,利用软件完成资料的采集、控制、资料分析和处理以及测试结果显示的测试测量系统。
它大大突破了传统仪器在数据处理、显示、传送、存储等方面的局限性,使用户可以简单、方便地对仪器进行维护、扩展和升级。
众所周知,电子测试自动化是测量仪器发展的主要方向,随着现代科学技术的不断发展,测试项目日益增多,测量范围越来越大,对测试速度精度的要求也越来越高,这些都需要测量仪器和测试方法不断改进和完善,而虚拟仪器系统的特点正适合了这个时代的潮流。
在虚拟仪器系统中,用户使用相同的硬件系统,而只需将具有一种或多种功能的通用模块相互组合,就能设计出不同的仪器系统;同时通过有好的图形接口来操作虚拟仪器的面板就如同操作真实仪器一样方便,而虚拟仪器的“虚拟”在很大程度上也体现在这种模仿真实仪器操作面板的虚拟面板上。
虚拟仪器名词解释
虚拟仪器是一种现代计算机技术,允许计算机在执行某些计算任务时,使用外部设备(如测量仪器、分析仪器等)来进行数据处理和分析。
虚拟仪器是一种将外部设备嵌入到计算机系统中的技术,使得这些设备可以与计算机中央处理器(CPU)并行运行,从而提高计算效率。
虚拟仪器通常由一个或多个虚拟仪器库提供,这些库提供了一组标准的虚拟仪器接口,可以被应用程序所使用。
虚拟仪器库可以包括不同类型的虚拟仪器,如测量浮点数的浮点测量库、分析仪器的仪器分析库等。
应用程序可以使用虚拟仪器库中的虚拟仪器来进行数据处理和分析,并将结果输出到标准输出或文件。
除了提高计算效率外,虚拟仪器还可以带来一些其他的优点。
例如,虚拟仪器允许应用程序使用外部设备的数据,而不必手动读取和转换数据。
虚拟仪器还可以降低系统复杂性,因为应用程序不必考虑如何与外部设备通信,而是直接使用虚拟仪器库提供的接口进行数据处理。
随着虚拟仪器技术的不断发展,虚拟仪器的应用越来越广泛。
例如,在人工智能、医学诊断、天文学、化学分析等领域,虚拟仪器已经成为不可或缺的工具。
虚拟仪器技术还可以用于开发更加高效、精确的测量和数据分析应用程序。
虚拟仪器是一种强大的计算机技术,可以提高计算效率和降低系统复杂性,为各种应用程序提供更加可靠的数据处理和分析功能。
什么是虚拟仪器?一、什么是虚拟仪器?一套虚拟仪器系统就是一台工业标准计算机或工作站配上功能强大的应用软件、低成本的硬件(例如插入式板卡)及驱动软件,他们在一起共同完成传统仪器的功能。
以软件为主的测量系统充分利用了常用台式计算机和工作平台的计算、显示和互联网等诸多用于提高工作效率的强大功能。
软件是在功能强大的硬件基础上创建虚拟仪器系统的真正关键所在。
虚拟仪器可使用相同的硬件系统,通过不同的软件就可以实现功能完全不同的各种测量测试仪器,即软件系统是虚拟仪器的核心,软件可以定义为各种仪器,因此可以说“软件即仪器”。
虚拟仪器代表着从传统硬件为主的测量系统到以软件为中心的测量系统的根本性转变。
有了虚拟仪器,用户就可以完全根据自己的需求组建测量和自动化系统,而不用再受功能固定(完全由厂家提供)的传统仪器的限制。
二、虚拟仪器和传统仪器的比较独立的传统仪器,例如示波器和波形发生器,性能强大,但是价格昂贵,且被厂家限定了功能,只能完成一件或几件具体的工作,因此,用户通常都不能够对其加以扩展或自定义其功能。
仪器的旋钮和开关、内置电路及用户所能使用的功能对这台仪器来说都是固定的。
另外,开发这些仪器还必须要用专门的技术和高成本的元部件,从而使它们身价颇高且很不容易更新。
基于PC机的虚拟仪器系统,诞生以来就充分利用了现成即用的PC机所带来的最新科技。
这些科技和性能上的优势迅速缩短了独立的传统仪器和PC机之间的距离,包括功能强大的处理器(如Pentium 4)、操作系统及微软Windows XP、NET技术和Apple Mac OS x。
除了融合诸多功能强大的特性,这些平台还为用户提供了简单的联网工具。
此外,传统仪器往往不便随身携带,而虚拟仪器可以在笔记本电脑上运行,充分体现了其便携特性。
需要经常变换应用项目和系统要求的工程师和科学家们需要有非常灵活的开发平台以便创建适合自己的解决方案。
可以使用虚拟仪器以满足特定的需要,因为有安装在PC机上的应用软件和一系列可选的插入式硬件,无需更换整套设备,即能完成新系统的开发。
1、灵活性除了专用的元件和电路,独立式传统仪器的基本框架其实类似于基于PC机的虚拟仪器。
两者都需要一个或多个微处理器、通讯端口(如串口、GPIB接口)、显示功能及数据采集模块。
其根本区别在于两者不同的灵活性,用户是否能够根据各自不同的要求对其进行修改和扩展。
一台传统仪器可能包括一套集成电路用于实现特定的数据处理功能;而在虚拟仪器中,只需在PC处理器上运行软件程序即可实现这些功能,而且,还可以简单地对这些功能加以扩展,只是会受软件功能大小的限制。
2、低价位使用虚拟仪器解决方案,可以大幅降低资金投入、系统开发成本和系统维护成本,同时还为用户加快产品上市时间并提高产品质量。
三、仪器的分类:虚拟仪器的发展随着微机的发展和采用总线方式的不同,可分为五种类型:1、PC总线——插卡型虚拟仪器这种方式借助于插入计算机内的数据采集卡与专用的软件如LabVIEW相结合(注:美国NI公司的Labview是图形化编程工具,它可以通过各种控件自已组建各种仪器。
Labview/cvi是基于文本编程的程序员提供高效的编程工具,通过三种编程语言Visual C++,Visual Basic,Labviews/cvi构成测试系统,它充分利用计算机的总线、机箱、电源及软件的便利。
但是受PC机机箱和总线限制,且有电源功率不足,机箱内部的噪声电平较高,插槽数目也不多,插槽尺寸比较小,机箱内无屏蔽等缺点。
另外,ISA总线的虚拟仪器已经淘汰,PCI总线的虚拟仪器价格比较昂贵。
2、并行口式虚拟仪器最新发展的一系列可连接到计算机并行口的测试装置,它们把仪器硬件集成在一个采集盒内。
仪器软件装在计算机上,通常可以完成各种测量测试仪器的功能,可以组成数字存储示波器、频谱分析仪、逻缉分析仪、任意波形发生器、频率计、数字万用表、功率计、程控稳压电源、数据记录仪、数据采集器。
美国LINK公司的DSO-2XXX系列虚拟仪器,它们的最大好处是可以与笔记本计算机相连,方便野外作业,又可与台式PC机相连,实现台式和便携式两用,非常方便。
由于其价格低廉、用途广泛,特别适合于研发部门和各种教学实验室应用。
3、GBIB总线方式的虚拟仪器GPIB技术是IEEE488标准的虚拟仪器早期的发展阶段。
它的出现使电子测量独立的单台手工操作向大规模自动测试系统发展,典型的GPIB系统由一台PC机、一块GPIB接口卡和若干台BPIB形式的仪器通过GPIB电缆连接而成。
在标准情况下,一块GPIB接口可带多达14台仪器,电缆长度可达40米。
GPIB技术可用计算机实现对仪器的操作和控制,替代传统的人工操作方式,可以很多方便地把多台仪器组合起来,形成自动测量系统。
GPIB测量系统的结构和命令简单,主要应用于台式仪器,适合于精确度要求高的,但不要求对计算机高速传输状况时应用。
4、VXI总线方式虚拟仪器VXI总线是一种高速计算机总线VME总线在VI领域的扩展,它具有稳定的电源,强有力的冷却能力和严格的RFI/EMI屏蔽。
由于它的标准开放、结构紧凑、数据吞吐能力强、定时和同步精确、模块可重复利用、众多仪器厂家支持的优点,很快得到广泛的应用。
经过多年的发展,VXI系统的组建和使用越来越方便,尤其是组建大、中规模自动测量系统以及对速度、精度要求高的场合。
有其他仪器无法比拟的优势。
然而,组建VXI总线要求有机箱、零槽管理器及嵌入式控制器,造价比较高。
5、PXI总线方式虚拟仪器PXI总线方式是PCI总线内核技术增加了成熟的技术规范和要求形成的,增加了多板同步触发总线的技术规范和要求形成的,增加了多板发总线,以使用于相邻模块的高速通讯的局总线。
PXI的高度可扩展性。
PXI具有8个扩展槽,而台式PCI系统只有3~4个扩展槽,通过使用PCI—PCI桥接器,可扩展到256个扩展槽,台式PC的性能价格比和PCI总线面向仪器领域的扩展优势结合起来,将形成未来的虚拟仪器平台。
四、虚拟仪器的发展过程1、GPIB→VSI→PXI总线方式(适合大型高精度集成系统)GPIB 于1978年问世,VXI于1987年问世,PXI于1997年问世。
2、PC插卡→并口式→串口USB方式(适合于普及型的廉价系统,有广阔的应用发展前景)PC插卡式于80年代初问世,并行口方式于1995年问世,串口USB方式于1999年问世。
综上所述,虚拟仪器的发展取决于三个重要因素。
①计算机是载体,②软件是核心③高质量的A/D采集卡及调理放大器是关键。
五、LabVIEW的简单介绍LabVIEW是NI公司提供的行业标准图形化编程软件,它不仅能轻松方便地完成与各种软硬件的连接,更能提供强大的后续数据处理能力,设置数据处理、转换、存储的方式,并将结果显示给用户。
LabVIEW是创建虚拟仪器系统的理想工具,它为用户提供的最有力的特性就是图形化的编程环境。
用户可以使用LabVlEW在电脑屏幕上创建一个图形化的用户界面,即可设计出完全符合自己要求的虚拟仪器。
通过这个图形界面,可以:操作仪器程序控制硬件分析采集到的数据显示结果用户可以使用旋钮、开关、转盘、图表等自定义前面板,用以代替传统仪器的控制面板、创建自制测试面板,或图形化表示控制和操作过程。
标准流程图和图形化程序图的相似性使得它不象基于文本的传统语言那样难学,从而大大缩短了用户的整个学习过程。
只需将各个图标连在一起创建各种流程图表,即可完成虚拟仪器程序的开发,而这也正好符合用户的原始设计理念。
利用图形化编程,在保持系统的功能与灵活性的同时,能大大加快开发速度。
LabVlEW带有现成即用的函数库,用户可以用它集成各种独立台式仪器、数据采集设备、运动控制和机器视觉产品、GPIB/IEEE 488和串口/RS-232设备、PLCS等,从而开发出一套完整的测量和自动化解决方案。
LabVIEW还包含了主要的仪器标准如VISA-GPIB、串口和VXI 仪器可共用标准;PXI和基于PXI系统联盟CompactPCI标准的软硬件:IVI可互换虚拟仪器驱动程序;VXI Plug&Play;VXI仪器标准驱动程序。
大部分计算机使用的都是微软公司的Windows系列操作系统。
LabVIEW它可运行在Windows 2000,NT,XP,Me,98,95和嵌入式NT环境下,同时还支持Mac OS,Sun Solaris与Linux。
通过LabVlEW实时(LabVIEW Real.Time)模块,LabVIEW还能够编译代码,让程序在VenturCom ETS实时操作系统中运行。
LabVlEW是独立于平台的,在一种环境下编写的虚拟仪器程序(简称VI),能够透明地转移到其他LabVIEW平台上。
用户所需做的,只是在新环境下打开这个Vl即可。
LabVlEW应用程序能跨平台使用,随着新计算机技术日新月异的发展,还可以轻而易举地将您的应用程序移植到新平台和操作系统中。
另外,因为能开发出的虚拟仪器程序能够在不同平台间移植、独立于操作系统。
六、USB简介在工业生产和科学技术研究的各行业中,常常利用PC或工控机对各种数据进行采集。
这其中有很多地方需要对各种数据进行采集,如液位、温度、压力、频率等。
现在常用的采集方式是通过数据采集板卡,常用的有A/D卡以及422、485等总线板卡。
采用板卡不仅安装麻烦、易受机箱内环境的干扰,而且由于受计算机插槽数量和地址、中断资源的限制,不可能挂接很多设备。
USB是通用串行总线(Universal Aerial Bus)的简称,USB的出现,很好地解决了以上这些冲突,很容易就能实现低成本、高可靠性、多点的数据采集。
USB是一些PC大厂商,如Microsoft、Intel等为了解决日益增加的PC外设与有限的主板插槽和端口之间的矛盾而制定的一种串行通信的标准,自1995年在Comdex上亮相以来至今已广泛地为各PC厂家所支持。
现在生产的PC几乎都配备了USB接口,Microsft的Windows98、NT以及MacOS、Linux、FreeBSD等流行操作系统都增加了对USB的支持。
1、USB系统的构成USB系统主要由主控制器(Host Controller)、USB Hub 和USB外设(Peripherals Node)组成系统拓扑结构。
2、USB的主要优点(1)速度快USB有高速和低速两种方式,主模式为高速模式,速率为12Mbps,另外为了适应一些不需要很大吞吐量和很高实时性的设备,如鼠标等,USB还提供低速方式,速率为1.5Mb/s。
(2)设备安装和配置容易安装USB设备不必再打开机箱,加减已安装过的设备完全不用关闭计算机。
所有USB设备支持热拔插,系统对其进行自动配置,彻底抛弃了过去的跳线和拨码开关设置。