陀思妥耶夫斯基专题
- 格式:ppt
- 大小:3.32 MB
- 文档页数:49
陀思妥耶夫斯基的《地下室手记》:现代社会问题的研究与讨论1. 引言1.1 概述陀思妥耶夫斯基的小说《地下室手记》是一部以第一人称叙事方式展现出主人公地下人内心世界的文学作品。
该小说在揭示现代社会问题方面具有深远意义,其所涉及的主题包括社会孤立与无意义感、自由意志与社会压力的冲突,以及心理疾病与人类精神状态的探索等。
1.2 文章结构本文将分为五个部分进行探讨。
首先,在引言中我们将对本篇长文进行概述,介绍陀思妥耶夫斯基的《地下室手记》以及文章的结构安排。
接下来,第二部分将详细介绍《地下室手记》这一作品的背景,并对其中的主要角色进行分析;同时也会简要概括小说的内容。
第三部分将专注于讨论和研究现代社会所面临的问题,如社会孤立与无意义感以及自由意志与社会压力之间冲突等。
随后,第四部分我们将深入探讨陀思妥耶夫斯基对这些现代社会问题的看法和反思,特别关注地下人形象的象征意义以及小说中揭示的暴力和道德崩溃等问题。
最后,在结论部分,我们将总结观点和分析结果,并对读者和社会提供一些启示与反思,鼓励进一步探索和讨论社会问题的重要性。
1.3 目的本文旨在通过对陀思妥耶夫斯基的《地下室手记》进行研究和讨论,揭示现代社会中普遍存在的问题,并以此引发读者对这些问题的深入思考。
通过分析陀思妥耶夫斯基对现代社会问题的看法和反思,我们希望能够增进对这些问题的理解,并为建设一个更好、更健全的社会提供一定程度上的倡议。
同时,本文也着眼于向读者传递一种启示:深入探索和讨论社会问题是理解现实、推动进步的重要方式之一。
在这个过程中,我们有望激发读者进一步扩展知识领域并参与到社会变革之中。
2. 陀思妥耶夫斯基的《地下室手记》:2.1 作品背景介绍:陀思妥耶夫斯基的《地下室手记》是一部于1864年出版的小说,被认为是现代文学中的重要作品之一。
这部小说以第一人称的方式叙述了一个无名主人公内心的痛苦与挣扎。
故事发生在19世纪俄罗斯,主人公是一个社会底层的退休公务员,在地下室里度过孤独而痛苦的生活。
陀思妥耶夫斯基诗学问题
陀思妥耶夫斯基在其作品中表现了浓郁的诗意和情感。
他的诗学问题
主要包括以下几点:
1.道德与人类命运的关系:陀思妥耶夫斯基关注人类道德和命运之间
的复杂关系,他认为道德是人类命运的关键因素。
他通过刻画人物的道德
选择和行动,探讨人类之间的关系和社会问题。
2.爱与宗教信仰的融合:陀思妥耶夫斯基认为爱是人生的主题之一,
也是宗教信仰的重要内容。
他的作品中展现了爱的多种形式,包括情感的爱,理性的爱和宗教的爱。
3.人性的复杂性:陀思妥耶夫斯基的作品中,人物形象的复杂性和多
面性是一大特点。
他认为每个人都是独特而复杂的,无法用单一面向描述
他们的人性。
4.罪恶与忏悔:陀思妥耶夫斯基的作品常常探讨罪恶和忏悔的主题。
他认为罪恶是人性的一部分,人应该承认自己的罪恶,并通过忏悔和悔改
获得内心的平静。
综上所述,陀思妥耶夫斯基的诗学问题涵盖了道德、人类命运、爱、
人性、罪恶和忏悔等多个方面,其作品表现了情感充沛、思想深刻的特点。
罪与罚:道德与犯罪的边缘引言《罪与罚》是俄国作家陀思妥耶夫斯基的一部经典小说,该小说以主人公罗迪昂·罗斯托洛夫斯基的心理变化和犯罪行为为主线,探讨了道德和犯罪之间的关系。
通过深入分析小说中的角色、情节和社会背景,我们可以更好地理解道德与犯罪之间的边界,并思考个体在社会环境中扮演的角色。
1. 罪恶行为与个体内心冲突的揭示陀思妥耶夫斯基通过描写主人公罗迪昂·罗斯托洛夫斯基内心深处的挣扎和纠结,展现了罪恶行为对个体内心产生的巨大影响。
作者通过细腻地刻画人物形象,使读者能够感同身受地体验到主人公因犯下罪行而带来的内心冲突和艰难抉择。
"……………………"2. 社会背景对道德判断与行为选择的影响《罪与罚》的故事背景是十九世纪末俄国的贫困社会,陷入了道德沦丧、法治薄弱的境地。
在这个破败的社会环境中,个体内心冲突和犯罪行为成为了必然结果。
作者通过描写社会环境中各种不公正现象以及人们因生存需求而做出的道德抉择,勾勒出了一个复杂的社会图景。
"……………………"3. 罪与罚对个体与社会影响的深度分析犯下罪行后,主人公面对着个体道德谴责、罪行被发现和法律制裁等种种后果。
这些后果对于个体来说是一种极大的考验和磨难,同时也给社会带来了诸多问题。
陀思妥耶夫斯基透过主人公罗迪昂·罗斯托洛夫斯基所经历的遭遇和反思,探讨了罪恶行为对于个体以及整个社会所产生的深远影响。
"……………………"结论《罪与罚》引发了读者对道德与犯罪之间关系的深入思考。
通过分析小说中描绘的个体心理冲突、社会背景以及罪恶行为对个体与社会的影响,我们可以更好地理解道德与犯罪边界的模糊性,并意识到个体在社会环境中扮演的重要角色。
这部小说提醒我们不仅要从法律层面对待犯罪问题,还需要从道德角度审视和关注个体内心的挣扎和需求,助力社会建立更加公正、健康和道德的环境。
"……………………"。
陀思妥耶夫斯基语录
《人生的意义在于活着》。
在这个世界上,每个人都在追寻着自己的意义和存在的价值。
俄罗斯作家陀思
妥耶夫斯基曾经说过,“人生的意义在于活着。
”这句话深刻地触动了无数人的内心,让我们思考人生的真谛和意义。
活着,并不仅仅是指呼吸着空气,行走在这个世界上。
活着,更多的是指在这
个世界上留下自己的痕迹,为自己和他人创造价值。
每个人都有自己的使命和责任,活着就是要不断地寻找和实现这份使命。
陀思妥耶夫斯基的语录告诉我们,人生的意义并不在于追求权势和财富,而是
在于发现自己内心的真实需求,追求内心的平静和满足。
活着,就是要找到自己的内心之光,让它照亮自己的人生道路。
活着,也意味着要与他人相互关爱和帮助。
在这个世界上,每个人都需要他人
的关怀和支持,而自己也需要给予他人同样的关怀和支持。
活着,就是要让自己的存在成为他人生活的一种美好。
人生的意义在于活着,这句话提醒我们要珍惜每一天,不要虚度光阴。
要发现
自己的使命,追求内心的平静,与他人相互关爱和帮助。
只有这样,我们才能真正地体会到活着的意义和价值。
愿我们都能活出自己的精彩人生,让世界因我们的存在而更加美好。
关于陀思妥耶夫斯基的故事费奥多尔·米哈伊洛维奇·陀思妥耶夫斯基是19世纪群星灿烂的俄国文坛上一颗耀眼的明星,与列夫·托尔斯泰、屠格涅夫等人齐名,下面是YJBYS小编整理的关于陀思妥耶夫斯基的故事,欢迎阅读!陀思妥耶夫斯基的故事1845年4月的一个清晨,俄国著名的诗人涅克拉索夫手捧一大叠书稿来到文学批评家别林斯基门前。
他急促地敲着门,不一会儿,门开了,别林斯基问道:“亲爱的尼克拉·阿历克塞耶维奇,您一大早跑到这里来,是有什么急事吗?”“新的果戈理出现了!”诗人兴奋地喊道。
“您在开玩笑吧!您以为果戈理会象蘑菇一样长得那么快吗?”别林斯基不以为然地说。
“我一点也不开玩笑,您看完这些就会相信我说的话了。
”涅克拉索夫一边说一边把手里的书稿递给别林斯基。
“那好吧,我先看看,下午1点钟您再来。
”别林斯基接过书稿,心中还是不信。
当天下午,涅克拉索夫又来了。
他一进门,别林斯基就激动地说:“尼克拉·阿列克塞耶维奇,我承认您是对的,是新的果戈理出现了。
他叫什么?这上面没有写名字。
”“他叫费道尔·米哈伊诺维奇·陀思妥耶夫斯基,工程部制图局的准尉。
”“真是个了不起的天才,您去找他来,我真想马上见到他。
”“这很容易,他现在就在您门外。
他和我一起来的。
”“啊!他怎么不一起进来呢?”“他有点胆怯,自己心里没底,唯恐您把他的小说否定了。
”“年轻人开始走上文学道路,对自己的第一部作品总是没把握,就像您和我当初一样。
他们需要鼓励和引导。
快请他进来。
”一个苍白瘦弱的年轻人走了进来,他拘谨而羞怯地站在别林斯基面前。
“请坐,米哈伊洛维奇·陀思妥耶夫斯基先生。
”别林斯基热情地说。
“谢谢。
”陀思妥耶夫斯基从别林斯基的表情上看出自己的小说有希望在他主持的《祖国纪事》上发表,心里稍觉得轻松,不像刚进门时那么紧张了。
“您的小说我整整看了一个上午,坦白地说,我完全被它打动了。
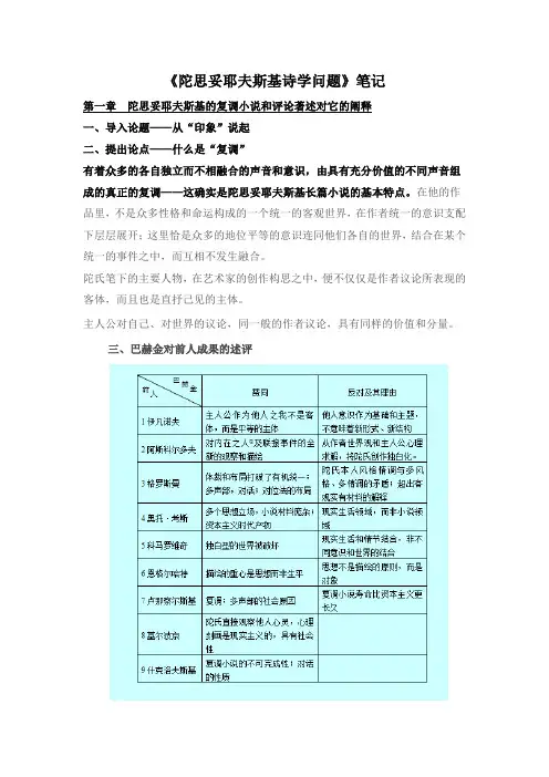
《陀思妥耶夫斯基诗学问题》笔记第一章陀思妥耶夫斯基的复调小说和评论著述对它的阐释一、导入论题——从“印象”说起二、提出论点——什么是“复调”有着众多的各自独立而不相融合的声音和意识,由具有充分价值的不同声音组成的真正的复调——这确实是陀思妥耶夫斯基长篇小说的基本特点。
在他的作品里,不是众多性格和命运构成的一个统一的客观世界,在作者统一的意识支配下层层展开;这里恰是众多的地位平等的意识连同他们各自的世界,结合在某个统一的事件之中,而互相不发生融合。
陀氏笔下的主要人物,在艺术家的创作构思之中,便不仅仅是作者议论所表现的客体,而且也是直抒己见的主体。
主人公对自己、对世界的议论,同一般的作者议论,具有同样的价值和分量。
三、巴赫金对前人成果的述评第二章陀思妥耶夫斯基创作中的主人公和作者对主人公的立场一、主人公——意识和自我意识陀氏对主人公的兴趣,在于他是对世界及对自己的一种特殊看法,在于他是对自己和周围现实的在一种思想与评价的立场。
对陀氏来说,重要的不是主人公在世界上是什么,而首先是世界在主人公心目中是什么,他在自己心目中是什么。
陀氏揭示和刻画的,不是主人公特定的生活,不是他的确切的形象,而是他的意识和自我意识的最终总结,归根到底是主人公对自己和对世界的最终看法。
二、作者的立场——对话而非独白在陀氏的复调小说里,作者对主人公所取的新的艺术立场,是认真实现了的和彻底贯彻了的一种对话立场;这一立场确认主人公的独立性、内在的自由、未完成性和未论定性。
(一)大型对话由整部小说构成。
在艺术上是作为一个非封闭的整体构筑起来的,这整体是处于边沿上的生活本身。
(二)微型对话所有的词句都是双声的,每句话里都有两个声音在争辩。
对话渗透到每个词句中,激起两种声音在斗争和交替。
这就是微型对话。
第五章:内心的对话(即微型对话)第三章陀思妥耶夫斯基作品中的思想复调的任务,同一般类型小说里的思想的单一性,是互不相容的。
……思想在作品中的艺术功能。
关于陀思妥耶夫斯基的故事费奥多尔·米哈伊洛维奇·陀思妥耶夫斯基是19世纪群星灿烂的俄国文坛上一颗耀眼的明星,与列夫·托尔斯泰、屠格涅夫等人齐名,下面是YJBYS小编整理的关于陀思妥耶夫斯基的故事,欢迎阅读!陀思妥耶夫斯基的故事1845年4月的一个清晨,俄国著名的诗人涅克拉索夫手捧一大叠书稿来到文学批评家别林斯基门前。
他急促地敲着门,不一会儿,门开了,别林斯基问道:“亲爱的尼克拉·阿历克塞耶维奇,您一大早跑到这里来,是有什么急事吗?”“新的果戈理出现了!”诗人兴奋地喊道。
“您在开玩笑吧!您以为果戈理会象蘑菇一样长得那么快吗?”别林斯基不以为然地说。
“我一点也不开玩笑,您看完这些就会相信我说的话了。
”涅克拉索夫一边说一边把手里的书稿递给别林斯基。
“那好吧,我先看看,下午1点钟您再来。
”别林斯基接过书稿,心中还是不信。
当天下午,涅克拉索夫又来了。
他一进门,别林斯基就激动地说:“尼克拉·阿列克塞耶维奇,我承认您是对的,是新的果戈理出现了。
他叫什么?这上面没有写名字。
”“他叫费道尔·米哈伊诺维奇·陀思妥耶夫斯基,工程部制图局的准尉。
”“真是个了不起的天才,您去找他来,我真想马上见到他。
”“这很容易,他现在就在您门外。
他和我一起来的。
”“啊!他怎么不一起进来呢?”“他有点胆怯,自己心里没底,唯恐您把他的小说否定了。
”“年轻人开始走上文学道路,对自己的第一部作品总是没把握,就像您和我当初一样。
他们需要鼓励和引导。
快请他进来。
”一个苍白瘦弱的年轻人走了进来,他拘谨而羞怯地站在别林斯基面前。
“请坐,米哈伊洛维奇·陀思妥耶夫斯基先生。
”别林斯基热情地说。
“谢谢。
”陀思妥耶夫斯基从别林斯基的表情上看出自己的小说有希望在他主持的《祖国纪事》上发表,心里稍觉得轻松,不像刚进门时那么紧张了。
“您的小说我整整看了一个上午,坦白地说,我完全被它打动了。
陀思妥耶夫斯基及其作品1.评价陀思妥耶夫斯基是俄国19世纪杰出的作家,也是在思想和创作中都存在着极为复杂矛盾的作家。
高尔基曾说过:“托尔斯泰和陀思妥耶夫斯基是两个最伟大的天才,他们以自己的天才的力量震撼了全世界,使整个欧洲惊愕地注视着俄罗斯,他们两人都足以与莎士比亚、但丁、塞万提斯、卢梭和歌德这些伟大的人物并列,但他们对于自己黑暗、不幸的祖国却有过不好的影响。
”2.创作(1)《穷人》等前期描写“小人物”的作品①陀思妥耶夫斯基的成名作《穷人》,继承了普希金和果戈理写“小人物”的传统,杰符什金这一形象体现了作者深刻的人道主义思想。
小说一发表,就成了俄国现实主义文学——“自然派”的代表作品之一。
②陀思妥耶夫斯基曾表明他是师承果戈理的,他说:“我们都是从‘外套’里出来的。
”但是《穷人》比以往写“小人物”的作品有新的突破,它不但把19世纪40年代俄国社会从封建主义向资本主义开始演变时期深受双重压迫的平民阶层的苦难充分展示出来,而且把主人公的内心世界写得更加丰富,心理更复杂,表现了其对旧制度瓦解的畏惧心情和模糊的反*抗情绪,尤其是有他自己的人格尊严感。
③之后,陀思妥耶夫斯基还写了《两种人格》、《女房东》和《白夜》等小说。
在这些作品中,作者已表现出刻画心理的卓越才能。
不过,他描写“小人物”的病*态心理有时失之过细,往往使人物带有神经质和悲*观绝*望情绪,所以调子显得低沉。
(2)流放期间这一时期他逐渐形成一种反动的“土壤派”理论。
他认为有文化的上层已经脱离了人民(即“土壤”),人民也不接受贵族革命家的理想,所以俄国不具有接受革命宣传的“土壤”,人民只能忍耐、顺从和笃信宗J。
随后,陀思妥耶夫斯基也皈依了宗J。
这些思想在他动手于流放期间、完成于流放之后的小说《死屋手记》里已有所表现。
(3)后期创作①《被欺凌与被侮辱的》这仍是作者继续描写“小人物”的作品。
作者满怀同情地写出了一群被凌辱的小人物,指出他们具有正直、善良的品德,却又强调了他们的驯良,甚至通过娜塔莎和涅莉等形象宣扬基D教的受苦受难精神。
《罪与罚》:压迫,良心和救赎引言1.1 概述本文将探讨陀思妥耶夫斯基的著名小说《罪与罚》中所揭示的压迫、良心和救赎的主题。
该小说以俄罗斯圣彼得堡为背景,通过讲述主人公罗季冈尼科夫斯基在犯下谋杀后的压抑、内疚与追求救赎的艰辛过程,深刻展现了人类内心世界中的复杂情感和道德纠葛。
1.2 文章结构本文将分五个部分来展开对于《罪与罚》中相关主题的分析。
首先,我们会探讨压迫这一概念及其在个体和社会层面上产生的影响。
接着,我们会对良心这一重要概念进行解读,并阐述其在道德判断中起到的作用。
然后,我们会详细研究《罪与罚》中主人公罗季冈尼科夫斯基所经历的关于良心的争执。
其次,我们将探讨救赎这一概念及其与罪行之间的关系,并分析主人公是否成功实现自我救赎。
最后,在结论部分,我们会总结文章的主要观点和发现,并探讨对于现实生活中压迫、良心和救赎问题的启示和思考,同时对《罪与罚》这一经典文学作品进行评价。
1.3 目的本文旨在通过分析《罪与罚》中的相关主题,深入探讨人性、道德等重要议题,并为读者提供对于现实生活中存在的压迫、良心矛盾以及个体如何追求救赎等问题的深刻思考和启示。
同时,通过评价《罪与罚》这一经典文学作品,向读者介绍并推荐这部文学巨著,并展示其在探索人类内心世界方面的奇妙力量。
2. 压迫2.1 压迫的定义及形式压迫是指通过强制、剥夺权利或施加不公平待遇对个体或群体进行限制和控制的行为。
压迫可以采取多种形式,包括政治压迫、经济压迫、社会和文化压迫等。
在这些形式中,政府的专制统治、贫富差距和社会歧视都可以被看作是常见的压迫现象。
2.2 压迫对个体和社会的影响压迫给个体和整个社会带来了广泛而深刻的影响。
对于个体而言,他们可能面临职业机会受限、收入不公平、人身自由受限以及心理上的抑郁与挣扎等问题。
同时,随着压迫加剧,成千上万名无辜者遭受暴力和教育上的不公正对待。
除此之外,全面的压迫也可导致整个社会的不稳定和衰退。
在一个被普遍压迫所困扰的社会中,人们缺乏基本人权,并失去了表达自己观点和意愿的自由。
陀思妥耶夫斯基作文素材关于陀思妥耶夫斯基的素材:1、《死屋手记》(1821)人物:维尔希宁,女友莉莎,住房等。
情节:一栋旧屋子无人居住,房客们陆续搬走了。
这里每年换租客,只有新的房客到来,这栋旧屋才能得到修缮。
作者生活在上流社会,和贵族交往密切。
对那些没有信仰和良心的人极端鄙视。
小说描写了当时社会和贵族生活中的种种黑暗,它揭示了贵族阶级同劳动人民尖锐的矛盾。
书中的主要内容是描写两个男人在一座公寓楼里的经历,讲述了“我”被几个地主诱骗到公寓里干粗活,受尽欺凌,后又被赶出去,遇见住户彼得洛夫,他介绍“我”去做非法勾当,却使“我”陷入了更加不幸的境地……整部作品充满着浓重的抒情气氛,以细腻的笔触,广阔的生活画面,再现了沙俄农村的真实面貌。
而且这种细腻是与全书的宏伟气势相辅相成的,是作者极力刻画的贵族精神的表现,而且也为进一步探索贵族阶级的内心世界打开了窗口。
2、《罪与罚》(1821)人物:拉斯柯尔尼科夫,娜塔丽娅,彼得洛夫等。
情节:一次偶然的机会,拉斯柯尔尼科夫在舞会上遇到了有夫之妇娜塔丽娅,她的丈夫彼得洛夫正是他曾经留学过的法国里昂中学的同学。
这一偶然的相遇使拉斯柯尔尼科夫和娜塔丽娅一见钟情。
在随后的交往中,两人产生了爱情。
此时的拉斯柯尔尼科夫已经是两个孩子的父亲,他渴望通过与娜塔丽娅的结合来恢复名誉,他竭力促成了两人的婚姻。
但是娜塔丽娅最终选择了离开,和已经丧失了理智的彼得洛夫一起生活。
娜塔丽娅向警方告发了拉斯柯尔尼科夫,认为是他诱奸了自己,使得彼得洛夫开枪杀害了拉斯柯尔尼科夫。
拉斯柯尔尼科夫在临刑前最后一刻想起了自己的孩子,自己永远爱他们,可惜他看到的都是孩子哭泣的脸庞。
拉斯柯尔尼科夫心中留下了永久的遗憾。
《罪与罚》被公认为俄国批判现实主义文学的奠基作品之一。
作者深刻而细致地描写了地主贵族知识分子的变态灵魂及其空虚绝望的精神状态。
对知识分子心理的描绘,是本书的一大特色。
文章采用传统现实主义创作方法,描写具体生动。
编辑本段人物档案姓名:陀斯妥耶夫作家风采陀思妥耶夫斯基,(1821~1881)俄国19世纪俄国最伟大的小说家之一,他的创作具有极其复杂、矛盾的性质。
陀思妥耶夫斯基生于医生家庭,自幼喜爱文学。
遵父愿入大学学工程,但毕业后不久即弃工从文。
在法国资产阶级革命思潮影响下,他醉心于空想社会主义,参加了彼得堡进步知识分子组织的彼得拉舍夫斯基小组的革命活动,与涅克拉索夫、别林斯基过往甚密。
1846年发表处女作《穷人》,继承并发展了普希金《驿站长》和果戈里《外套》写“小人物”的传统,对他们在物质、精神上备受欺凌、含垢忍辱的悲惨遭遇表示深切同情。
唤醒他们抗议这个不合理的社会制度。
《双重人格》(1846)、《女房东》(1847)、《白昼》(1848)和《脆弱的心》(1848)等几个中篇小说使陀思妥耶夫斯基与别林斯基分歧日益加剧,乃至关系破裂。
后者认为上述小说流露出神秘色彩、病态心理以及为疯狂而写疯狂的倾向,“幻想情调”使小说脱离了当时的进步文学。
1849~1859年陀思妥耶夫斯基因参加革命活动被沙皇政府逮捕并流放西伯利亚。
十年苦役、长期脱离进步的社会力量,使他思想中沮丧和悲观成分加强,从早年的空想社会主义滑到“性恶论”,形成了一套以唯心主义和宗教反对唯物主义和无神论,以温顺妥协反对向专制制度进行革命斗争的矛盾世界观。
他流放回来后创作重点逐渐转向心理悲剧。
长篇小说《被侮辱与被损害的》(1861)继承了“小人物”的主题。
《穷人》里偶尔还能发出抗议的善良的人,已成了听任命运摆布的驯良的人;人道主义为宗教的感伤主义所代替。
《死屋手记》(1861~1862)记载了作者对苦役生活的切身感受,小说描写了苦役犯的优秀道德品质,控诉了苦役制对犯人肉体的、精神的惨无人道的摧残,无情揭露了沙皇俄国的黑暗统治。
《罪与罚》(1866)是一部使作者获得世界声誉的重要作品。
《白痴》(1868)发展了“被侮辱与被损害的”主题,女主人公娜斯塔西亚强烈的叛逆性和作为正面人物的梅什金公爵的善良与纯洁,使小说透出光明的色调。