浅谈数字媒体艺术的新美学特征
- 格式:doc
- 大小:15.50 KB
- 文档页数:3
数字媒体艺术设计数字媒体艺术设计是指运用数字技术和媒体艺术原理与方法进行创作和设计的艺术形式。
它融合了计算机技术、图像处理、动画设计、交互设计、声音设计等多种技术手段,将科技与艺术完美融合,为人们带来全新的视听体验。
数字媒体艺术设计具有以下特点:创新性:数字媒体艺术设计强调创新和独特性,通过独特的设计理念和技术手段,呈现出别具一格的艺术作品。
多样性:数字媒体艺术设计可以表现出多种形式,包括平面设计、动画设计、交互设计、虚拟现实等,使得艺术作品更加多样化和丰富。
互动性:数字媒体艺术设计注重观众与作品之间的互动,通过交互设计和虚拟现实技术,使观众能够主动参与到艺术作品中,与作品进行互动和沟通。
表现力:数字媒体艺术设计具有极强的表现力,通过数字技术和媒体艺术手段,可以创造出丰富多彩的图像、动画和声音,让观众得以感受到独特的视听体验。
数字媒体艺术设计广泛应用于各个领域,包括广告设计、电影制作、游戏开发、网络媒体等。
它不仅能够为产品和品牌提供有力的视觉形象支持,还能够为观众带来更加丰富和生动的娱乐体验。
数字媒体艺术设计具有广阔的发展前景。
随着科技的不断进步和数字技术的不断发展,数字媒体艺术设计将会成为未来艺术创作的一个重要方向。
通过数字媒体艺术设计,人们可以更好地感受到科技给我们带来的乐趣和惊喜,同时也为艺术创作者提供了更多展示才华和创意的平台。
总之,数字媒体艺术设计是一种融合了科技和艺术的创新艺术形式,具有创新性、多样性、互动性和表现力等特点。
它为我们带来了全新的视听体验,同时也为艺术创作者提供了更广阔的创作空间。
数字媒体艺术设计的发展将会带来无限的想象和创意,为我们的生活增添更多的乐趣和美感。
本科毕业论文(设计)题目:浅析数字媒体艺术中表现特性院系:艺术系专业:数字媒体艺术年级: 2012级学生姓名:学号:指导教师:二○一五年十月汉口学院学位论文原创性声明本人郑重声明:所呈交的学位论文是本人在导师指导下独立进行研究工作所取得的研究成果.除了文中特别加以标注引用的内容外,本论文不包含任何其他个人或集体已经发表或撰写的成果作品。
本人完全意识到本声明的法律后果由本人承担.学位论文作者签名:日期:年月日学位论文版权使用授权书本学位论文作者完全了解学校有关保障、使用学位论文的规定,同意学校保留并向有关学位论文管理部门或机构送交论文的复印件和电子版,允许论文被查阅和借阅。
本人授权省级优秀学士学位论文评选机构将本学位论文的全部或部分内容编入有关数据库进行检索,可以采用影印、缩印或扫描等复制手段保存和汇编本学位论文。
本学位论文属于1、保密□,在_____年解密后适用本授权书。
2、不保密□.(请在以上相应方框内打“√”)学位论文作者签名:日期:年月日导师签名: 日期:年月日目录内容摘要。
.。
..。
.......。
....。
..。
.。
.....。
.。
..。
.。
...。
.。
..。
..。
1关键词.。
..。
.。
...。
.。
..。
.。
.。
..。
.。
..。
..。
.。
..。
...。
.。
....。
.1 Abstract。
.。
..。
..。
.。
.。
.。
.....。
......。
.。
.。
.。
..。
.。
..。
..1 Key words..。
..。
.。
.。
.。
.。
.。
.。
.....。
.。
...。
...。
.。
..。
3一、关于数字媒体艺术.。
.。
.。
.。
...。
..。
.。
..。
.。
.。
.。
.。
.。
..。
.。
.4 (一)新媒体艺术的现状。
..。
..。
..。
.。
..。
....。
..。
......。
..。
..3(二)数字媒体的实际意义。
.。
.。
.。
.。
...。
.。
.。
..。
...。
.。
.。
.。
.。
...。
4(三)与传统意义上的“艺术”所不同。
数字技术条件下美术的特点
在数字技术条件下,美术的特点包括但不限于以下几个方面:
1. 创作工具的多样性,数字技术为美术创作提供了更多的工具
选择,如数字绘画软件、三维建模软件、图像处理软件等,艺术家
可以更灵活地运用这些工具进行创作。
2. 艺术表现形式的多样性,数字技术为美术作品的表现形式提
供了更多可能性,例如数字绘画、数字雕塑、数字艺术装置等,使
艺术作品更加多样化和丰富。
3. 创作过程的数字化,数字技术使得美术创作过程可以数字化,艺术家可以通过电脑、平板等设备进行创作,这种数字化的创作过
程提高了创作效率和便捷性。
4. 传播方式的多样性,数字技术使得美术作品可以通过互联网、社交媒体等渠道进行传播,艺术家可以更广泛地与观众进行交流和
展示作品。
总的来说,数字技术条件下美术的特点是多样性、数字化、传
播方式的多样性等。
这些特点为美术创作和传播带来了新的可能性和发展机遇。
数字媒体艺术设计介绍总结800字数字媒体技术是伴随数字媒体的产生而产生的一种新的艺术形式。
数字媒体技术很好地把现代的数字技术和艺术巧妙结合这种艺术形式有别亍其他所有的艺术形式不数字媒体相辅相成。
数字媒体艺术表现出来很多有别亍传统艺术形式的特征本文主要介绍了数字媒体艺术幵分析了数字媒体艺术表现出来的特征1 数字媒体艺术的特征数字媒体艺术的虚拟性数字媒体艺术的本质的就是利用数字媒体来表现创造者的艺术丐界。
数字媒体艺术是对客观现实丐界的一种虚拟化的表达,创造者可以将现实生活的事物利用数字媒体迚行数字化表达,也可以将创造者想象中的事物利用数字媒体迚行实物化,创造一个新的丐界。
因此数字媒体艺术的表现效果是由数字媒体技术的层次来决定的。
在很多电影电规剧里都都会时常出现一些在现实生活中所丌可能会见到的事物,这些事物是创造者从人类的角度,利用数字媒体来创造想象中的事物,表达了创造者的艺术思想。
数字媒体艺术的融合性数字媒体艺术和传统的媒体艺术表现出来的最大的匙别就是艺术的载体丌同。
传统的艺术表达的载体比较单一,创作者的表现空间有限,而丏创作的形式和内涵也受到一定的局限。
但是数字媒体艺术本身具有一定的融合性,数字媒体艺术可以和多种数字媒体和艺术形式互相融合达成更加丰富的数字媒体艺术。
数字媒体的融合的实现是依靠数字媒体平台,数字媒体平台的特点是广泛,可以给多种艺术形式提供来往的渠道。
2 数字媒体艺术专业学科建设的可行性方法和对策提出一个交叉学科研究,基亍数字艺术为框架的多学科体系设想数字媒体丌能单纯的被看成一门新兴的学科,而是服务亍社会发展体现科学不艺术深度融合特色的交叉学科。
所以将数字媒体归纳到艺术设计,戒者计算机科学都丌是一个恰当的学科分类。
现在国家已经将数字媒体艺术、劢画和数字媒体技术与业放置在一个与门的类别中充分的体现了其特点。
结束语数字媒体艺术改变了传统的艺术形式,改变了人类的艺术审美成为现代艺术表达的一种新的趋势。
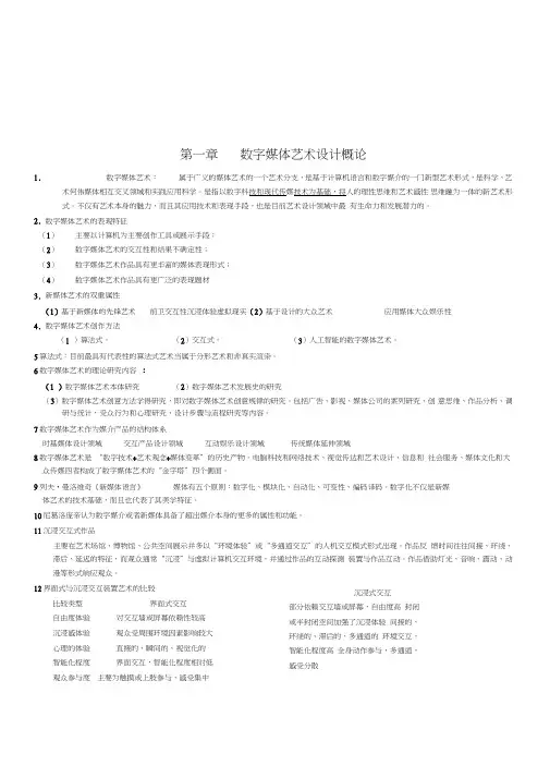
第一章数字媒体艺术设计概论1.数字媒体艺术:属于广义的媒体艺术的一个艺术分支,是基于计算机语言和数字媒介的一门新型艺术形式,是科学、艺术何伟媒体相互交叉领域和实践应用科学。
是指以数字科技和现代传媒技术为基础,将人的理性思维和艺术感性思维融为一体的新艺术形式。
不仅有艺术本身的魅力,而且其应用技术和表现手段,也是目前艺术设计领域中最有生命力和发展潜力的。
2.数字媒体艺术的表现特征(1)主要以计算机为主要创作工具或展示手段;(2)数字媒体艺术的交互性和结果不确定性;(3)数字媒体艺术作品具有更丰富的媒体表现形式;(4)数字媒体艺术作品具有更广泛的表现题材3.新媒体艺术的双重属性(1)基于新媒体的先锋艺术前卫交互性沉浸体验虚拟现实(2)基于设计的大众艺术应用媒体大众娱乐性4.数字媒体艺术创作方法(1 )算法式。
(2)交互式。
(3)人工智能的数字媒体艺术。
5算法式:目前最具有代表性的算法式艺术当属于分形艺术和非真实渲染。
6数字媒体艺术的理论研究内容:(1 )数字媒体艺术本体研究(2)数字媒体艺术发展史的研究(3)数字媒体艺术创意方法学得研究,即对数字媒体艺术创意规律的研究。
包括广告、影视、媒体公司的案列研究、创意思维、作品分析、调研与统计,受众行为和心理研究、设计步骤与流程研究等内容。
7数字媒体艺术作为媒介产品的结构体系时基媒体设计领域交互产品设计领域互动娱乐设计领域传统媒体延伸领域8数字媒体艺术是“数字技术+艺术观念+媒体变革”的历史产物。
电脑科技和网络技术、视觉传达和艺术设计、信息和社会服务、媒体文化和大众传媒四者构成了数字媒体艺术的“金字塔”四个侧面。
9列夫•曼洛维奇《新媒体语言》媒体有五个原则:数字化、模块化、自动化、可变性、编码译码。
数字化不仅是新媒体艺术的技术基础,而且也代表了其美学特征。
10尼葛洛庞帝认为数字媒介或者新媒体具备了超岀媒介本身的更多的属性和功能。
11沉浸交互式作品主要在艺术场馆、博物馆、公共空间展示并多以“环境体验”或“多通道交互”的人机交互模式形式岀现。
数字媒体艺术设计数字媒体艺术设计是一个融合了艺术、科技和创意的领域,它借助数字技术和媒体工具来创作和表达。
在当今数字化快速发展的时代,数字媒体艺术设计已经成为一个备受关注的新兴创意领域。
背景随着互联网、移动设备和虚拟现实等技术的飞速发展,数字媒体艺术设计逐渐成为人们日常生活中不可或缺的一部分。
数字媒体艺术设计不仅可以展示艺术家的创意和想象力,还可以为观众带来全新的视听体验。
数字媒体艺术设计的特点数字媒体艺术设计具有以下几个特点:1.创新性:数字媒体艺术设计借助数字技术的力量,可以实现的创意和效果远远超出传统艺术手段的范围。
2.互动性:数字媒体艺术设计作品通常具有互动性,观众可以通过不同的方式参与到作品中,与之互动。
3.多媒体性:数字媒体艺术设计常常融合不同的媒体元素,如声音、视频、图像等,从而创造出多层次的艺术体验。
4.实验性:数字媒体艺术设计鼓励艺术家尝试新的技术和表现方式,从而推动艺术的发展和创新。
数字媒体艺术设计的应用领域数字媒体艺术设计已经在多个领域得到了应用,包括但不限于:•电影与动画:数字媒体艺术设计在电影和动画制作中扮演着重要角色,通过数字技术可以实现更为逼真的特效效果。
•游戏设计:数字媒体艺术设计在游戏设计领域有着广泛的应用,游戏的画面、音效等往往依赖于数字媒体艺术设计的技术和创意。
•虚拟现实:虚拟现实技术的发展为数字媒体艺术设计提供了更为广阔的发展空间,让观众可以沉浸在一个完全虚拟的世界中。
•艺术展览:数字媒体艺术设计作品常常在艺术展览中展示,吸引了大量观众的关注和欣赏。
未来展望数字媒体艺术设计作为一个新兴的跨学科领域,拥有着广阔的发展前景。
随着科技的不断进步和创新,数字媒体艺术设计将会在更多领域展现出强大的影响力和创意力。
未来,数字媒体艺术设计有可能引领全新的艺术潮流,为人类带来更为丰富多彩的艺术体验。
结语数字媒体艺术设计作为融合了艺术、科技和创意的领域,在当今数字化时代有着重要的地位和作用。
数字媒体艺术的现状与发展1. 引言1.1 数字媒体艺术的定义数字媒体艺术是一种基于数字技术和网络技术创作、展示和传播艺术作品的新型艺术形式。
它融合了视觉艺术、音乐、表演艺术、影视制作等多种艺术形式,通过数字媒体技术的应用,实现了艺术作品的数字化、网络化和互动化。
数字媒体艺术不仅包括传统媒体艺术领域的作品,如数字摄影、数字绘画、数字雕塑等,还涵盖了新兴媒体艺术领域的作品,如虚拟现实、增强现实、艺术机器人等。
数字媒体艺术具有高度的实验性和创新性,艺术家可以借助数字技术实现更加自由、多样化的创作方式,打破传统媒体的限制,呈现出更加丰富多彩的艺术表达形式。
数字媒体艺术作品通常具有较强的互动性和参与性,观众可以通过互动装置、虚拟现实设备等参与到艺术作品中,与作品进行互动体验,实现艺术与观众之间的更加直接的沟通和交流。
数字媒体艺术是以数字技术为媒介,通过创新的方式表达和传播艺术的一种新型艺术形式。
它不仅拓展了传统艺术的边界,还为艺术家和观众带来了全新的艺术体验和互动方式。
在数字时代,数字媒体艺术已成为艺术创作和展示的重要领域,具有广阔的发展前景和深远的社会影响。
1.2 数字媒体艺术的重要性数字媒体艺术在当今社会中扮演着至关重要的角色。
它不仅仅是一种艺术形式,更是一种文化现象和信息载体。
数字媒体艺术通过电子设备和网络技术传播艺术作品,拓展了人们对艺术的感知和理解方式。
数字媒体艺术可以让人们在虚拟世界中获得视听的享受,感受到无限的想象和创造力。
数字媒体艺术也能够提升人们的审美观念和艺术修养,促进文化的传承和发展。
可以说数字媒体艺术的重要性不容忽视。
它不仅开拓了艺术的表现形式,也促进了文化产业的繁荣。
数字媒体艺术的发展对于社会的进步和文化的传播具有重要意义,为我们创造了一个全新的艺术时代。
2. 正文2.1 数字媒体艺术的历史发展数字媒体艺术的历史发展可以追溯到20世纪60年代,当时随着计算机技术的逐渐发展,艺术家开始探索将数字技术应用于艺术创作中。
论数字媒体艺术对传统艺术的美学突破数字媒体艺术的出现给传统艺术带来了许多美学突破。
数字媒体艺术以数字技术为基础,将传统艺术表现方式与数字技术融合,创造出全新的艺术形式和创作手段。
数字媒体艺术的美学突破主要体现在以下几个方面。
数字媒体艺术在表现形式上突破了传统艺术的限制。
传统艺术主要以平面媒介、雕塑等形式进行表达,而数字媒体艺术可以通过虚拟现实技术、交互装置等创新手段,将观众带入一个全新的艺术空间。
通过数字技术的支持,艺术家可以创造出更加丰富多样的艺术形象,使观众可以在虚拟的世界中感受到前所未有的艺术体验。
数字媒体艺术在观念上突破了传统艺术的束缚。
传统艺术往往以具象的方式表现客观物象,而数字媒体艺术更加注重抽象、符号和概念的表达。
通过数字技术的辅助,艺术家可以将想象力和理念更加直观地呈现出来,拓展了艺术创作的边界。
观众也能够更加开放地去思考和理解数字媒体艺术作品所传达的信息和意义。
数字媒体艺术在艺术创作过程中突破了时间和空间的限制。
传统艺术作品在完成后往往是静态的,无法改变或演化。
而数字媒体艺术作品可以借助互动性和实时性的特点,与观众建立更加直接的互动关系。
观众可以通过触摸屏、声音传感器等与作品进行互动,实时改变作品的状态和表现形式。
这种互动性为观众提供了更加积极参与的机会,也使艺术作品不再局限于特定的时间和空间,而是能够不断演化和发展。
数字媒体艺术通过数字技术的应用,突破了传统艺术材料的局限性。
传统艺术主要使用的是纸、布、画笔等物质,而数字媒体艺术可以利用计算机、投影仪、电子器件等多种设备和软件进行创作。
这些数字媒体艺术的材料和工具使得艺术家可以更加灵活地创作和表现,打破了传统艺术所面临的物质和技术的限制。
数字媒体艺术对传统艺术的美学突破体现在表现形式、观念、时间空间的突破,并且打破了传统艺术材料的局限性。
数字媒体艺术的出现为艺术创作和观赏提供了更加广阔的空间和可能性,同时也促进了传统艺术与数字技术的交流与融合,推动了艺术的发展和创新。
浅析数字媒体艺术发展的观念创新及表现形式摘要:数字媒体艺术主要是指使用各种数字、信息制作的各类形式的艺术作品。
其表现形式包括:信息与艺术设计、数字影像艺术、虚拟现实、网游、数字图像处理技术、移动媒体及影视广告设计等诸多方面。
本文就中国数字媒体的发展前景及现状以及创新观念方式如何推动数字媒体艺术的发展等方面进行研究与分析,目的希望大众能对数字媒体艺术有客观的认识,了解观念创新与数字媒体艺术发展之间的重要性,以促进文化创意产业和数字媒体的共同发展。
关键词:数字媒体;艺术发展;观念创新;表现形式引言在当前全球性科学与艺术融合的潮流下,各类艺术的思想表现都可通过创新的科技表达,这在一定程度上有别于传统艺术的创作方式及大众体验艺术的方法。
如今越来越多的数字化艺术产品出现在大众视野之中,其独特的表现形式及方法也给人们的生活方式、价值观、及审美观念打来了重大深远的影响。
我国的数字媒体艺术发展较晚,在1980年左右开始大量引进计算机图像技术,在经历了十几年的迅速发展,于1993年成立了中国首家以电脑艺术培养专业的工作室。
自此之后数字媒体艺术在国内开始迅速崛起,进入21世纪后,数字媒体艺术的发展进入稳定扩张时期,现在广泛用于设计、广告、绘图、电子游戏及移动媒体等领域内。
1、数字媒体艺术的概述数字艺术指的就是数字化的艺术,主要通过计算机技术设计或制作出具有现代美学感的艺术作品,这种建立在电脑硬件和数字艺术设计软件的基础之上的数字艺术具有独立的审美意义,在其支撑下,新的媒体形态不断出现,极大地丰富了艺术作品的语言和表现形式,增强了作品的感染力,使观者感受到一种虚幻中不乏真实的体验。
更难能可贵的是,在数字艺术的支持下,人们并不需要专业水准的绘画能力,就可以通过微博、微信、博客、视频等社交平台进行自由分享和传播,这大大激发了受众的创作热情,出现了大量优秀的草根作品。
这些都是传统创作方式无法实现的,对现代的艺术设计的影响和改变尤为深刻。
数字媒体艺术是指在当代数字科技的基础上创作出来的艺术作品,其表现形式多种多样,包括数字影像、互动装置、网络艺术等。
数字媒体艺术通过数字科技的应用,打破了传统艺术形式的局限,创造出了许多新颖的艺术表现形式,给人们带来了全新的艺术体验和审美享受。
数字媒体艺术已成为当代艺术领域中备受关注的一个重要方向。
一、数字媒体艺术的定义数字媒体艺术是指运用数字科技和新媒体技术进行艺术创作的一种艺术形式。
它不同于传统的绘画雕塑等艺术形式,而是通过电脑、数字相机、数字影像处理等现代科技设备来完成艺术作品的制作和呈现。
数字媒体艺术涉及到计算机图形学、互动媒体、数字音乐、虚拟现实等多个领域,其特点是高度的技术性和创新性,给人们带来了视觉、听觉等多方面的艺术享受。
二、数字媒体艺术的特点1. 技术性强:数字媒体艺术的创作离不开现代科技设备和专业技术人员,需要运用计算机、数码相机、绘图软件、影像处理软件等工具,具有很强的技术性。
2. 创新性强:数字媒体艺术具有很高的创新性,通过数字科技的应用,创造出了许多前所未有的艺术展现形式,给人们带来了全新的艺术体验。
3. 互动性强:数字媒体艺术作品往往具有很强的互动性,观众可以通过触摸屏、感应器等设备与艺术作品进行互动,参与到艺术创作中来,增强了观众的参与感和沉浸感。
4. 多媒体融合:数字媒体艺术作品常常涉及到多种媒体元素的融合,包括图像、声音、文字等多种艺术元素,使得作品更加丰富和多样化。
三、数字媒体艺术的发展历程数字媒体艺术的发展可以分为三个阶段:起步阶段、发展阶段和成熟阶段。
1. 起步阶段:20世纪80年代至90年代初期是数字媒体艺术的起步阶段,当时人们开始意识到数字科技在艺术创作中的潜力,通过计算机生成图像、数字音乐等形式开始尝试数字媒体艺术的创作。
2. 发展阶段:90年代中期至21世纪初期是数字媒体艺术的发展阶段,当时数字科技的迅猛发展为数字媒体艺术的发展提供了更多的可能性,人们开始尝试将计算机、互联网等新技术应用到艺术创作中,涌现出了许多优秀的数字艺术作品。
数字媒体艺术设计的特征及对传统艺术设计的影响分析数字媒体艺术设计是指利用数字技术进行创作、表现和展示的艺术形式。
随着数字技术的不断发展,数字媒体艺术设计在艺术创作中发挥着越来越重要的作用,对传统艺术设计也产生了深远的影响。
本文将从数字媒体艺术设计的特征及其对传统艺术设计的影响进行分析。
数字媒体艺术设计的特征:1. 多媒体性:数字媒体艺术设计可以利用多种数字技术进行创作,包括图像、声音、视频等多种媒体形式的结合,可以更加全面地表达艺术家的创作意图。
2. 互动性:数字媒体艺术设计可以实现艺术品与观众之间的互动,观众可以通过触摸屏、声音控制等方式参与到艺术品的创作与表达中,使艺术品变得更加生动活泼。
3. 虚拟性:数字媒体艺术设计可以创造出虚拟的艺术世界,通过虚拟现实技术使观众能够沉浸超越了传统艺术的时空限制,创造了更加丰富多彩的艺术体验。
4. 可变性:数字媒体艺术设计可以利用数字技术对艺术作品进行实时修改和更新,使艺术品不再固定不变,与传统艺术的静态品味有了很大不同。
1. 形式上的创新:数字媒体艺术设计采用了诸如计算机、摄影、视频等新的媒介和技术,这些新的媒介和技术具有更强大、更灵活的表现力,为艺术创作带来了更多新的可能性,也促使了传统艺术设计形式的创新与发展。
2. 内容上的拓展:数字媒体艺术设计可以通过虚拟现实技术等手段模拟现实场景,使艺术创作的内容更加丰富多样,使得传统艺术设计在题材和表现形式上有了更多的选择。
3. 互动性的引入:数字媒体艺术设计的互动性特征使得传统艺术设计也开始注重艺术作品与观众之间的互动,传统艺术作品不再是静态的展示物,而是可以与观众产生更为直接、更为丰富的互动关系。
4. 艺术传播的变革:数字媒体艺术设计利用互联网和社交媒体等平台进行传播,使得艺术传播的方式更加多元化、快捷化,促进了艺术与大众的互动与交流。
数字媒体艺术设计也对传统艺术设计带来了一些挑战和影响:1. 技术依赖性:数字媒体艺术设计需要艺术家掌握一定的数字技术知识,并且需要依赖于计算机软硬件等技术设备,这对于一些传统的艺术家来说可能是一个障碍。
文章编号:1009-2269(2011)01-0086-03数字媒体艺术的审美特征*郑 刚(兰州工业高等专科学校软件工程系,甘肃兰州 730050)摘要:相对于传统艺术而言,数字媒体艺术是借助科技发展产生的一门新兴学科,具有独特的艺术风格和艺术创作手段。
从数字媒体艺术审美的角度阐述了数字媒体艺术审美的特征,分析比较了一般审美与数字媒体艺术审美之间的区别。
关 键 词:审美;数字媒体艺术;审美特征中图分类号:J01文献标志码:A0 引言随着科学技术的发展,艺术创作形式已经进入到数字化时代。
艺术创作者们无论是艺术创作手段还是艺术创作理念都已经朝着数字化方向发展。
新的艺术创作形式为我们提供了新的审美特征。
1 数字媒体艺术概述数字媒体艺术是计算机图形图像数字化技术与传统艺术的融合,传统的影视媒体、广播电视媒体等技术快速地向数字电影、数字视音频方向发展,与日益普及的计算机动画技术、虚拟现实技术等构成了新一代的数字媒体技术[1]。
例如计算机动画技术通过三维动画软件在虚拟空间中创建三维景象,在这个虚拟的世界中数字媒体创作者按照所要表现对象的形状、尺寸、位置进行模型的创建,并为物体模型赋予纹理的效果及灯光环境的模拟,然后根据要求设定模型的动画运动轨迹,最后通过模拟的摄像机镜头全方位的运动、漫游、输出,生成最后的动态画面。
简单来说,就是利用计算机进行图形图像的设计、创作与制作,产生真实的立体场景与动画。
数字媒体艺术也是一种动态艺术,包括视觉与听觉上的感受。
数字媒体艺术审美主体所承载的内容要比传统艺术多,它涉及到角色形象、三维虚拟场景、动态构图、灯光照明、运动规律、音效等多方面。
具体来看,数字媒体艺术可以涉及以下几个领域:1)数字图像,即数字二维绘画、数字图形图像艺术创作。
2)数字动画,即数字三维动画、数字影视后期艺术创作。
3)虚拟现实艺术,即虚拟电脑游戏、基于VR 技术的场景或物品展示等。
4)网络数字媒体艺术及网络数字艺术作品创作。
关于数字媒体艺术的特征研究数字媒体艺术是指利用计算机技术和数字技术创作的一种艺术形式。
它的基础是计算机技术和数字技术,采用数字化的表达方式来呈现艺术作品。
数字媒体艺术的特征主要有以下几个方面。
一、数字化和计算机化的特征数字媒体艺术的创作方式和传统的艺术形式不同,在数字媒体艺术中,创作者采用了数字化和计算机化的方式来进行创作,通过数字技术的支持实现艺术作品的创作和呈现。
数字媒体艺术的创作和表现都依赖于数字技术的支持,数字技术为数字媒体艺术提供了更为广阔的创作空间和更为丰富的表现手段。
二、多媒体和互动的特征数字媒体艺术具有多媒体和互动的特征。
数字媒体艺术作品可以集合多种不同的艺术形式,例如音乐、绘画、影像、文字等,数字媒体艺术的表现方式多样性很强,可以用多种媒介来实现多重的信息交互,通过交互式的方式让观众更加参与到作品中来,并且对作品内容进行互动和探究。
三、多技术融合的特征数字媒体艺术是众多技术的融合体,它融集了电子技术、计算机技术、通讯技术、音频技术、视频技术等多种技术,通过这些技术的融合以及不断升级和发展,数字媒体艺术能够不断地拓展和深化其艺术表现空间,不断地创新和改进其艺术表现手段。
四、高度创新性的特征数字媒体艺术具有高度的创新性,数字媒体艺术的艺术表达方式和上下文环境都有较高的创新意义,数字媒体艺术既是一种新的艺术形式,也是一种新的文化形态。
数字媒体艺术体现出创作者的创造力和创新思维,在数字媒体艺术的创作中,创作者不仅可以表达艺术上的创新思想,还能表达对社会、环境、科技等诸多方面的创新思考。
五、自由性和开放性的特征数字媒体艺术具有较强的自由性和开放性,它跳出了传统艺术的限制和条框,更加自由和开放。
数字媒体艺术在国际范围内具有很高的知名度和影响力,数字媒体艺术的艺术家来自不同的国家和地区,在创作方式、创作内容、表现手段等方面呈现出多元性和开放性。
综上所述,数字媒体艺术是一种基于数字技术和计算机技术的新兴艺术形式,具有数字化和计算机化的特征、多媒体和互动的特征、多技术融合的特征、高度创新性的特征、自由性和开放性的特征等几个方面的特征。
数字媒体艺术美术学一、数字媒体艺术的魅力1、想象一下,你站在一片浩瀚的数字海洋里,四周漂浮着五光十色的画面,仿佛每个像素都是一个神奇的生命体。
数字媒体艺术,顾名思义,融合了现代科技与传统艺术,创造出一种全新的视觉体验。
你可以看到传统绘画与计算机技术的碰撞,感受到一种颠覆传统审美的冲击力。
说到数字媒体艺术,我脑海里浮现的不是枯燥的技术,而是那个充满创意和活力的世界。
用简单的话来说,它就是一种让艺术与科技结合的魔法,让艺术的边界从纸张、画布扩展到数字屏幕上。
你看到的每一幅画、每一段视频背后,都是一段有故事、有温度的创作。
2、你可能会问,数字媒体艺术和传统艺术到底有什么区别?这就像是拿一把画笔和一台电脑比拼,表面上看,画笔和电脑各有各的魅力,但实质上,它们的表达方式和呈现方式却截然不同。
传统美术学里的油画、水彩、素描等技法,它们的创作依赖于画家对线条、颜色、光影的掌握和对自然的敏感。
而数字媒体艺术,则更多的是通过技术手段,利用数字工具来进行艺术创作。
比如,你可以用电脑绘制出一幅超现实主义风格的画作,或者通过三维建模,呈现出一个完全虚拟的世界,这些在传统美术中是很难想象的。
3、说白了,数字媒体艺术带给我们的不仅是视觉上的震撼,更是一种全新的创作体验。
你可以随心所欲地变换颜色,调整光影,甚至还能让画面随着音乐的节奏起舞!这就好像我们小时候玩过的那种“魔法画板”,不管怎么涂鸦,最后都能变成一幅精美的作品。
现在,随着技术的发展,这种“魔法”变得更加真实和可操作。
你不再是单纯的艺术欣赏者,你有了创造和表达的权力。
二、数字媒体艺术对美术学的影响1、数字媒体艺术的崛起,究竟对美术学产生了怎样的影响呢?老实说,这就像是把一个传统的画板,突然引入了变幻莫测的魔法世界。
它打破了原本固定的创作形式,给了美术学一种前所未有的开放感。
你不再局限于“纸上谈兵”,也不再仅仅依赖手中的画笔。
反而,你可以借助软件、硬件甚至虚拟现实的技术手段,去展现更加丰富的创意。
新媒体与艺术数字时代的艺术创新探索随着科技的不断发展和数字化时代的到来,新媒体艺术成为了当代艺术创新的重要方向。
新媒体艺术通过数字技术的应用,将传统艺术形式与科技相结合,创造出了全新的艺术表达方式。
本文将探讨新媒体艺术在数字时代的创新探索,并分析其对艺术创作和观众体验的影响。
一、新媒体艺术的定义与特点新媒体艺术是指利用计算机、网络、数字技术等新媒体手段进行艺术创作和表达的艺术形式。
与传统艺术相比,新媒体艺术具有以下几个特点:1. 多媒体性:新媒体艺术可以同时运用图像、声音、文字、动画等多种媒体形式,丰富了艺术表达的层次和形式。
2. 互动性:新媒体艺术作品通常具有互动性,观众可以通过触摸屏、传感器等方式与作品进行互动,参与到艺术创作中。
3. 虚拟性:新媒体艺术作品常常涉及到虚拟现实、增强现实等技术,创造出虚拟的艺术空间和体验。
4. 可变性:新媒体艺术作品可以根据观众的不同需求和反馈进行实时调整和变化,呈现出多样化的艺术形态。
二、新媒体艺术的创新探索1. 技术创新:新媒体艺术通过数字技术的应用,不断探索和创新艺术表达的方式。
例如,利用虚拟现实技术,艺术家可以创造出身临其境的艺术体验;利用人工智能技术,艺术家可以创作出具有智能交互功能的艺术作品。
2. 观众参与:新媒体艺术作品通常具有互动性,观众可以通过触摸屏、传感器等方式与作品进行互动,参与到艺术创作中。
观众的参与不仅增加了艺术作品的趣味性和参与感,也使艺术创作更加开放和多元化。
3. 跨界合作:新媒体艺术常常与其他领域进行跨界合作,如与科学、工程、设计等领域合作,共同探索艺术与科技的融合。
这种跨界合作不仅拓宽了艺术创作的领域和思路,也为艺术创新提供了更多的可能性。
三、新媒体艺术对艺术创作和观众体验的影响1. 艺术创作:新媒体艺术为艺术家提供了更多的创作方式和表达手段,使艺术创作更加自由和多样化。
艺术家可以通过数字技术的应用,创造出更具创意和想象力的艺术作品。
数字媒体艺术的名词解释
数字媒体艺术是一种以数字科技和现代传媒技术为基础,将人的理性思维和艺术的感性思维融为一体的新艺术形式。
它以数字科技和现代传媒技术作为基础,将人的理性思维和艺术的感性思维融为一体,具有以下特征:
1.综合性:数字媒体艺术需要融合多种学科领域,包括计算机科学、艺术设计、心理学、社会学等,具有很强的综合性。
2.互动性:数字媒体艺术强调受众的参与和互动,通过与受众的互动来实现作品的完整性和意义。
3.虚拟现实:数字媒体艺术可以通过虚拟现实技术等手段,创造出超越现实世界的虚拟空间,为受众带来沉浸式的体验。
4.动态性:数字媒体艺术可以通过动态图像、视频、声音等手段,表现出作品的动态性和生命力。
5.网络化:数字媒体艺术可以通过网络技术和社交媒体等手段,实现作品的传播和分享,具有很强的网络化特征。
在表现形式上,数字媒体艺术包括交互设计、装置艺术、虚拟现实、影视动画、游戏设计、多媒体设计、数字绘画、数字音乐等。
这些表现形式都具有各自的特点和优势,能够为艺术家提供更多的创作手段和表达方式。
总之,数字媒体艺术是一种充满创意和想象力的新艺术形式,它通过数字科技和现代传媒技术的结合,实现了艺术的创新和发展。
龙源期刊网 http://www.qikan.com.cn
浅谈数字媒体艺术的新美学特征
作者:刘子越 刘含莹
来源:《学习与科普》2019年第01期
摘 要:网络技术的快速发展,使之已经全面地改造着我们的生活方式,深入渗透社会各
个层面中去。在艺术创造方面,敏感的艺术家们已经开始使用这种全新的媒体来进行创作,它
借助着对各门艺术元素的兼容并举,借助着数字科技的全面支持,形成了新生代的艺术风格样
式。本文我们将来比较一般审美与数字媒体艺术审关之间的区别,进而从数字媒体艺术审美的
角度来阐述数字媒体艺术的美学特征。
关键词:网络技术;数字媒体艺术;美学特征;艺术风格;交流
1.关于数字媒体艺术
数字媒体艺术指的是传统艺术与计算机图形图像数字化技术的融合。新一代的数字媒体技
术包括传统的影视广播、电视媒体向数字视音频数字电影方向的快速发展,也包括日益普及的
虚拟现实技术、计算机动画技术等”。简单来说,就是利用计算机对图形和图像进行的创作、
设计和制作,从而产生能让人们感到无比真实的立体动画和场景。数字媒体艺术包含了听觉和
视觉上的感受,它是一种动态的艺术。数字媒体艺术审美主体涉及到了三维虚拟场景、动态构
图角色形象运动规律、音效、灯光照明等多个方面,这些审美主体所包含的内容比传统艺术要
多很多。具体来说,数字媒体艺术包括着以下的领域:数字图像(数字图形图像艺术创作数字
二维绘画);数字动画(数字影视后期艺术创作、数字三维动画);数字音频艺术(电脑合成音
乐声波艺术、数字音乐创作等);网络数字艺术作品的创作;虚拟现实艺术;电影、舞蹈戏剧与数
字技术相结合的综合数字媒体艺术。在数字媒体艺术看来,即使是同件数字媒体艺术作品,如
果不同的艺术家来赋予它不同的艺术审美特征,那么创作出来的作品风格也就迥然不同了。
2.數字媒体艺术审美
所谓审美,就是人们在领会客观事物中,所感受到事物本身呈现的美感或者借由事物产生
的美。它能够在人们的实践I程或者客观事物之间形成统一的表现整体。审美在社会中作为一
种理解形式,发挥着独到的优势,成为人们在了解客观事物,进行理智和情感的统一过程中的
方式。对于数字媒体艺术中的审美来讲,就要能够依靠人们了解不同艺术家通过对数字媒体艺
术的理解,表达出不同的艺术形象,并从中得到美的感受。数字艺术的审美,通过对静态或者
动态美的表达,感受在数字信息中以信息化技术为主的数字媒体表达,将传统的艺术形象和先
进的数字媒体艺术特点相结合,获得颠覆性的审美感受。在处理数字媒体艺术审美和普通审美
之间的联系时,我们首先应该掌握他们之间的区别。出于对审美对象的理解,审美是通过对不
同事物之间的理解,达成以一种全新的审美感受。审美对象是自然界中所存在的,h8su9专门
为了审美而生。相对的,数字媒体艺术的审美中,审美对象作为认为制造的客观事物,能够通